Anticancer Cytotoxic Activity of Bispidine Derivatives Associated with the Increasing Catabolism of Polyamines
Abstract
1. Introduction
2. Results
2.1. Synthesis of 3,7-Diazabicyclo[3.3.1]nonane Derivatives
2.2. The Activation of Polyamine Catabolism in Regenerating Rat Liver Homogenates
2.3. Toxicity of Bicyclononane Derivatives toward Cancer Cells
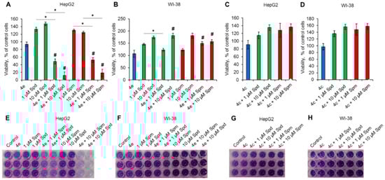
2.4. Polyamines Enhance the Toxicity of Diazabicyclononane Derivative 4e toward Cancer Cells
3. Discussion
4. Materials and Methods
4.1. Chemical Experimental Part
4.1.1. Reagents and Equipment
4.1.2. Syntheses of Bispidine-9-Ones (Compounds 2a–2e)
4.1.3. Syntheses of β-Cyclodextrin Complexes of Bispidines (Compounds 4a–4e)
4.1.4. Syntheses of β-Cyclodextrin Complexes of o-Benzoyloximes of Bispidines (Compounds 7a–7e)
4.2. Biological Experimental Part
4.2.1. The Preparation of Regenerating Liver Homogenates
4.2.2. Determination of Amine Oxidase Activity in Rat Liver Homogenates
4.2.3. Cell Culture
4.2.4. Cell Viability Testing
4.2.5. Detection of Аpoptosis
4.2.6. Stаtistics
5. Conclusions
Supplementary Materials
Author Contributions
Funding
Institutional Review Board Statement
Informed Consent Statement
Data Availability Statement
Conflicts of Interest
Sample Availability
References
- Sánchez-Jiménez, F.; Medina, M.Á.; Villalobos-Rueda, L.; Urdiales, J.L. Polyamines in mammalian pathophysiology. Cell. Mol. Life Sci. 2019, 76, 3987–4008. [Google Scholar] [CrossRef] [PubMed]
- Igarashi, K.; Kashiwagi, K. The functional role of polyamines in eukaryotic cells. Int. J. Biochem. Cell Biol. 2019, 107, 104–115. [Google Scholar] [CrossRef] [PubMed]
- Bekebrede, A.F.; Keijer, J.; Gerrits, W.J.J.; de Boer, V.C.J. The Molecular and Physiological Effects of Protein-Derived Polyamines in the Intestine. Nutrients 2020, 12, 197. [Google Scholar] [CrossRef] [PubMed]
- Acosta-Andrade, C.; Artetxe, I.; Lete, M.G.; Monasterio, B.G.; Ruiz-Mirazo, K.; Goñi, F.M.; Sánchez-Jiménez, F. Polyamine-RNA-membrane interactions: From the past to the future in biology. Colloids Surf. B. Biointerfaces 2017, 155, 173–181. [Google Scholar] [CrossRef] [PubMed]
- Zarza, X.; Van Wijk, R.; Shabala, L.; Hunkeler, A.; Lefebvre, M.; Rodriguez-Villalón, A.; Shabala, S.; Tiburcio, A.F.; Heilmann, I.; Munnik, T. Lipid kinases PIP5K7 and PIP5K9 are required for polyamine-triggered K(+) efflux in Arabidopsis roots. Plant J. 2020, 104, 416–432. [Google Scholar] [CrossRef] [PubMed]
- Dhara, M.; Matta, J.A.; Lei, M.; Knowland, D.; Yu, H.; Gu, S.; Bredt, D.S. Polyamine regulation of ion channel assembly and implications for nicotinic acetylcholine receptor pharmacology. Nat. Commun. 2020, 11, 2799. [Google Scholar] [CrossRef]
- Prusov, A.N.; Smirnova, T.A.; Kolomijtseva, G.Y. Thermodynamic Study of Interactions of Distamycin A with Chromatin in Rat Liver Nuclei in the Presence of Polyamines. Biochemistry 2018, 83, 1231–1244. [Google Scholar] [CrossRef]
- Sakamoto, A.; Terui, Y.; Uemura, T.; Igarashi, K.; Kashiwagi, K. Polyamines regulate gene expression by stimulating translation of histone acetyltransferase mRNAs. J. Biol. Chem. 2020, 295, 8736–8745. [Google Scholar] [CrossRef]
- Zhang, H.; Alsaleh, G.; Feltham, J.; Sun, Y.; Napolitano, G.; Riffelmacher, T.; Charles, P.; Frau, L.; Hublitz, P.; Yu, Z.; et al. Polyamines Control eIF5A Hypusination, TFEB Translation, and Autophagy to Reverse B Cell Senescence. Mol. Cell 2019, 76, 110–125.e9. [Google Scholar] [CrossRef]
- Dever, T.E.; Ivanov, I.P. Roles of polyamines in translation. J. Biol. Chem. 2018, 293, 18719–18729. [Google Scholar] [CrossRef]
- Yoshida, T.; Sakamoto, A.; Terui, Y.; Takao, K.; Sugita, Y.; Yamamoto, K.; Ishihama, A.; Igarashi, K.; Kashiwagi, K. Effect of Spermidine Analogues on Cell Growth of Escherichia coli Polyamine Requiring Mutant MA261. PLoS ONE 2016, 11, e0159494. [Google Scholar] [CrossRef]
- Xu, L.; You, X.; Cao, Q.; Huang, M.; Hong, L.-L.; Chen, X.-L.; Lei, L.; Ling, Z.-Q.; Chen, Y. Polyamine synthesis enzyme AMD1 is closely associated with tumorigenesis and prognosis of human gastric cancers. Carcinogenesis 2020, 41, 214–222. [Google Scholar] [CrossRef]
- Capellen, C.C.; Ortega-Rodas, J.; Morwitzer, M.J.; Tofilau, H.M.N.; Dunworth, M.; Casero, R.A.J.; Chandra, S. Hyperglycemic conditions proliferate triple negative breast cancer cells: Role of ornithine decarboxylase. Breast Cancer Res. Treat. 2021, 190, 255–264. [Google Scholar] [CrossRef] [PubMed]
- Bachmann, A.S.; Geerts, D. Polyamine synthesis as a target of MYC oncogenes. J. Biol. Chem. 2018, 293, 18757–18769. [Google Scholar] [CrossRef] [PubMed]
- Guo, T.; Li, B.; Gu, C.; Chen, X.; Han, M.; Liu, X.; Xu, C. PGC-1α inhibits polyamine metabolism in Cyclin E1-driven ovarian cancer. Cancer Med. 2019, 8, 7754–7761. [Google Scholar] [CrossRef] [PubMed]
- Novita Sari, I.; Setiawan, T.; Seock Kim, K.; Toni Wijaya, Y.; Won Cho, K.; Young Kwon, H. Metabolism and function of polyamines in cancer progression. Cancer Lett. 2021, 519, 91–104. [Google Scholar] [CrossRef]
- Geck, R.C.; Foley, J.R.; Murray Stewart, T.; Asara, J.M.; Casero, R.A.J.; Toker, A. Inhibition of the polyamine synthesis enzyme ornithine decarboxylase sensitizes triple-negative breast cancer cells to cytotoxic chemotherapy. J. Biol. Chem. 2020, 295, 6263–6277. [Google Scholar] [CrossRef]
- Sweeney, C. Targeting the polyamine pathway-"a means" to overcome chemoresistance in triple-negative breast cancer. J. Biol. Chem. 2020, 295, 6278–6279. [Google Scholar] [CrossRef]
- Kaminski, L.; Torrino, S.; Dufies, M.; Djabari, Z.; Haider, R.; Roustan, F.-R.; Jaune, E.; Laurent, K.; Nottet, N.; Michiels, J.-F.; et al. PGC1α Inhibits Polyamine Synthesis to Suppress Prostate Cancer Aggressiveness. Cancer Res. 2019, 79, 3268–3280. [Google Scholar] [CrossRef]
- Wallace, H.M.; Duthie, J.; Evans, D.M.; Lamond, S.; Nicoll, K.M.; Heys, S.D. Alterations in polyamine catabolic enzymes in human breast cancer tissue. Clin. Cancer Res. Off. J. Am. Assoc. Cancer Res. 2000, 6, 3657–3661. [Google Scholar]
- Thomas, T.J.; Thomas, T. Cellular and Animal Model Studies on the Growth Inhibitory Effects of Polyamine Analogues on Breast Cancer. Med. Sci. 2018, 6, 24. [Google Scholar] [CrossRef] [PubMed]
- Agostinelli, E.; Belli, F.; Molinari, A.; Condello, M.; Palmigiani, P.; Vedova, L.D.; Marra, M.; Seiler, N.; Arancia, G. Toxicity of enzymatic oxidation products of spermine to human melanoma cells (M14): Sensitization by heat and MDL 72527. Biochim. Biophys. Acta 2006, 1763, 1040–1050. [Google Scholar] [CrossRef] [PubMed][Green Version]
- Murray Stewart, T.; Dunston, T.T.; Woster, P.M.; Casero, R.A.J. Polyamine catabolism and oxidative damage. J. Biol. Chem. 2018, 293, 18736–18745. [Google Scholar] [CrossRef] [PubMed]
- Wang, L.; Liu, Y.; Qi, C.; Shen, L.; Wang, J.; Liu, X.; Zhang, N.; Bing, T.; Shangguan, D. Oxidative degradation of polyamines by serum supplement causes cytotoxicity on cultured cells. Sci. Rep. 2018, 8, 10384. [Google Scholar] [CrossRef] [PubMed]
- PLoSkonos, M.V.; Syatkin, S.P.; Neborak, E.V.; Hilal, A.; Sungrapova, K.Y.; Sokuyev, R.I.; Blagonravov, M.L.; Korshunova, A.Y.; Terentyev, A.A. Polyamine Analogues of Propanediamine Series Inhibit Prostate Tumor Cell Growth and Activate the Polyamine Catabolic Pathway. Anticancer Res. 2020, 40, 1437–1441. [Google Scholar] [CrossRef] [PubMed]
- Affronti, H.C.; Rowsam, A.M.; Pellerite, A.J.; Rosario, S.R.; Long, M.D.; Jacobi, J.J.; Bianchi-Smiraglia, A.; Boerlin, C.S.; Gillard, B.M.; Karasik, E.; et al. Pharmacological polyamine catabolism upregulation with methionine salvage pathway inhibition as an effective prostate cancer therapy. Nat. Commun. 2020, 11, 52. [Google Scholar] [CrossRef] [PubMed]
- Ohkubo, S.; Mancinelli, R.; Miglietta, S.; Cona, A.; Angelini, R.; Canettieri, G.; Spandidos, D.A.; Gaudio, E.; Agostinelli, E. Maize polyamine oxidase in the presence of spermine/spermidine induces the apoptosis of LoVo human colon adenocarcinoma cells. Int. J. Oncol. 2019, 54, 2080–2094. [Google Scholar] [CrossRef]
- Obakan, P.; Arisan, E.D.; Coker-Gurkan, A.; Palavan-Unsal, N. Epibrassinolide-induced apoptosis regardless of p53 expression via activating polyamine catabolic machinery, a common target for androgen sensitive and insensitive prostate cancer cells. Prostate 2014, 74, 1622–1633. [Google Scholar] [CrossRef]
- Cui, H.; Goddard, R.; Pörschke, K.-R.; Hamacher, A.; Kassack, M.U. Bispidine analogues of cisplatin, carboplatin, and oxaliplatin. synthesis, structures, and cytotoxicity. Inorg. Chem. 2014, 53, 3371–3384. [Google Scholar] [CrossRef]
- Shcherbakov, D.; Baev, D.; Kalinin, M.; Dalinger, A.; Chirkova, V.; Belenkaya, S.; Khvostov, A.; Krut’ko, D.; Medved’ko, A.; Volosnikova, E.; et al. Design and Evaluation of Bispidine-Based SARS-CoV-2 Main Protease Inhibitors. ACS Med. Chem. Lett. 2022, 13, 140–147. [Google Scholar] [CrossRef]
- Comba, P.; Kerscher, M.; Rück, K.; Starke, M. Bispidines for radiopharmaceuticals. Dalton Trans. 2018, 47, 9202–9220. [Google Scholar] [CrossRef] [PubMed]
- Nonat, A.M.; Roux, A.; Sy, M.; Charbonnière, L.J. 2,4-Substituted bispidines as rigid hosts for versatile applications: From κ-opioid receptor to metal coordination. Dalton Trans. 2019, 48, 16476–16492. [Google Scholar] [CrossRef] [PubMed]
- Syatkin, S.P.; Neborak, E.V.; Khlebnikov, A.I.; Komarova, M.V.; Shevkun, N.A.; Kravtsov, E.G.; Blagonravov, M.L.; Agostinelli, E. The investigation of structure-activity relationship of polyamine-targeted synthetic compounds from different chemical groups. Amino Acids 2020, 52, 199–211. [Google Scholar] [CrossRef] [PubMed]
- Malmakova, A.Y.; Yu, V.K.; Kan, V.M.; Dauletbai, P.; Li, T.E.; Dulatbaev, A.; Kaldybaeva, A.B.; Praliyev, K.D. 1-(3-Aminopropyl)imidazol as a precursor of plant growth stimulators. Chem. J. Kaz. 2018, 4, 42–51. [Google Scholar]
- Iksakova, T.K.; Malmakova, A.Y.; Praliev, K.D.; Seylkhanov, T.M. Synthesis of novel 3,7-diazasubstituted 3,7-diazabicyclo[3.3.1]nonane-9-onoes and some of their derivatives. Chem. Chem. Technol. 2014, 57, 2932. [Google Scholar]
- Malmakova, A.E.; Yu, V.K.; Iskakova, T.K.; Dauletbay, P.; Praliev, K.D.; Baktybaeva, L.K. Synthesis and Myelostimulatory Activity of β-Cyclodextrin Complexes of 3,7-Diazabicyclo[3.3.1]Nonan-9-One Derivatives. Pharm. Chem. J. 2020, 54, 582–587. [Google Scholar] [CrossRef]
- Handa, A.K.; Fatima, T.; Mattoo, A.K. Polyamines: Bio-Molecules with Diverse Functions in Plant and Human Health and Disease. Front. Chem. 2018, 6, 10. [Google Scholar] [CrossRef]
- Pascale, F.; Bedouet, L.; Baylatry, M.; Namur, J.; Laurent, A. Comparative Chemosensitivity of VX2 and HCC Cell Lines to Drugs Used in TACE. Anticancer Res. 2015, 35, 6497–6503. [Google Scholar]
- Lamie, P.F.; Philoppes, J.N. 2-Thiopyrimidine/chalcone hybrids: Design, synthesis, ADMET prediction, and anticancer evaluation as STAT3/STAT5a inhibitors. J. Enzym. Inhib. Med. Chem. 2020, 35, 864–879. [Google Scholar] [CrossRef]
- Lorenz, H.-M.; Schiller, M.; Gabler, C.; Blank, N.; Kriegel, M.; Winkler, S.; Kalden, J.R. Induction of apoptosis by polyamine metabolites in immunocompetent cells and different tumor cell lines. Arthritis Res. Ther. 2002, 4, 53. [Google Scholar] [CrossRef]
- Seiler, N.; Raul, F. Polyamines and apoptosis. J. Cell. Mol. Med. 2005, 9, 623–642. [Google Scholar] [CrossRef] [PubMed]
- Kanamori, Y.; Finotti, A.; Di Magno, L.; Canettieri, G.; Tahara, T.; Timeus, F.; Greco, A.; Tirassa, P.; Gasparello, J.; Fino, P.; et al. Enzymatic Spermine Metabolites Induce Apoptosis Associated with Increase of p53, caspase-3 and miR-34a in Both Neuroblastoma Cells, SJNKP and the N-Myc-Amplified Form IMR5. Cells 2021, 10, 1950. [Google Scholar] [CrossRef] [PubMed]
- Dai, F.; Yu, W.; Song, J.; Li, Q.; Wang, C.; Xie, S. Extracellular polyamines-induced proliferation and migration of cancer cells by ODC, SSAT, and Akt1-mediated pathway. Anticancer. Drugs 2017, 28, 457–464. [Google Scholar] [CrossRef] [PubMed]
- Gladilina, Y.A.; Bey, L.; Hilal, A.; Neborak, E.V.; Blinova, V.G.; Zhdanov, D.D. Cytoprotective Activity of Polyamines Is Associated with the Alternative Splicing of RAD51A Pre-mRNA in Normal Human CD4+ T Lymphocytes. Int. J. Mol. Sci. 2022, 23, 1863. [Google Scholar] [CrossRef] [PubMed]
- Conceicao, J.; Adeoye, O.; Cabral-Marques, H.M.; Lobo, J.M.S. Cyclodextrins as Drug Carriers in Pharmaceutical Technology: The State of the Art. Curr. Pharm. Des. 2018, 24, 1405–1433. [Google Scholar] [CrossRef]
- Bax, B.; Chung, C.W.; Edge, C. Getting the chemistry right: Protonation, tautomers and the importance of H atoms in biological chemistry. Acta Crystallogr. Sect. D Struct. Biol. 2017, 73, 131–140. [Google Scholar] [CrossRef]
- Moriyama, Y.; Hatano, R.; Moriyama, S.; Uehara, S. Vesicular polyamine transporter as a novel player in amine-mediated chemical transmission. Biochim. Biophys. Acta. Biomembr. 2020, 1862, 183208. [Google Scholar] [CrossRef]
- Hoshino, K.; Momiyama, E.; Yoshida, K.; Nishimura, K.; Sakai, S.; Toida, T.; Kashiwagi, K.; Igarashi, K. Polyamine transport by mammalian cells and mitochondria: Role of antizyme and glycosaminoglycans. J. Biol. Chem. 2005, 280, 42801–42808. [Google Scholar] [CrossRef]
- Hyvönen, M.T.; Khomutov, M.; Vepsäläinen, J.; Khomutov, A.R.; Keinänen, T.A. α-Difluoromethylornithine-Induced Cytostasis is Reversed by Exogenous Polyamines, Not by Thymidine Supplementation. Biomolecules 2021, 11, 707. [Google Scholar] [CrossRef]
- Higgins, G.; Anderson, R.E.; Higgins, G.; Anderson, R. Experimental pathology of liver: Restoration of liver in white rat following partial surgical removal. Arch. Pathol. 1931, 12, 186–202. [Google Scholar]
- Bradford, M.M. A rapid and sensitive method for the quantitation of microgram quantities of protein utilizing the principle of protein-dye binding. Anal. Biochem. 1976, 72, 248–254. [Google Scholar] [CrossRef]
- van Tonder, A.; Joubert, A.M.; Cromarty, A.D. Limitations of the 3-(4,5-dimethylthiazol-2-yl)-2,5-diphenyl-2H-tetrazolium bromide (MTT) assay when compared to three commonly used cell enumeration assays. BMC Res. Notes 2015, 8, 47. [Google Scholar] [CrossRef] [PubMed]
- Nevozhay, D. Cheburator software for automatically calculating drug inhibitory concentrations from in vitro screening assays. PLoS ONE 2014, 9, e106186. [Google Scholar] [CrossRef]
- Zhdanov, D.D.; Vasina, D.A.; Orlova, V.S.; Gotovtseva, V.Y.; Bibikova, M.V.; Pokrovsky, V.S.; Pokrovskayaa, M.V.; Aleksandrova, S.S.; Sokolov, N.N. Apoptotic endonuclease EndoG induces alternative splicing of telomerase catalytic subunit hTERT and death of tumor cells. Biochem. Suppl. Ser. B Biomed. Chem. 2016, 10, 310–321. [Google Scholar] [CrossRef]






| Cell Line | Compound | ||||||||
|---|---|---|---|---|---|---|---|---|---|
| 4a | 4b | 4c | 4d | 4e | 7a | 7b | 7c | Cisplatin | |
| HepG2 | 16.0 | 12.7 | 9.3 | 12.5 | 3.5 | 15.6 | 11.1 | 6.6 | 15.9 * |
| WI-38 | 13.1 | 10.1 | 13.8 | 4.6 | 5.1 | 24.3 | 5.0 | 6.6 | 18.5 ** |
| PA Metabolism Marker | Experimental Cell Lines | Cell Lines of Theoretical Comparison | |||
|---|---|---|---|---|---|
| WI-38 | HepG2 | Normal Hepatocytes (Epithelial) | Fibroblasts (Mesenchymal Cells) | ||
| PA levels | Spd, nmol/mg of protein | 7 * | 5.1 ** | NF | NF |
| Spm, nmol/mg of protein | 9.1 * | 8.2 ** | NF | NF | |
| PA Synthesis | ODC transcription level, nTPM | NF | 429.9 # | 50.3 # | 63.2 # |
| S-AdoMetDC transcription level, nTPM | NF | 96.5 # | 59.3 # | 132.1 # | |
| PA Degradation | SSAT transcription level, nTPM | NF | 503.5 # | 994.1 # | 1211.3 # |
| APAO transcription level, nTPM | NF | 0.0 # | 13.4 # | 3.6 # | |
| SMOX transcription level, nTPM | NF | 50.8 # | 2.3 # | 11.3 # | |
Publisher’s Note: MDPI stays neutral with regard to jurisdictional claims in published maps and institutional affiliations. |
© 2022 by the authors. Licensee MDPI, Basel, Switzerland. This article is an open access article distributed under the terms and conditions of the Creative Commons Attribution (CC BY) license (https://creativecommons.org/licenses/by/4.0/).
Share and Cite
Neborak, E.V.; Kaldybayeva, A.B.; Bey, L.; Malmakova, A.Y.; Tveritinova, A.S.; Hilal, A.; Yu, V.K.; Ploskonos, M.V.; Komarova, M.V.; Agostinelli, E.; et al. Anticancer Cytotoxic Activity of Bispidine Derivatives Associated with the Increasing Catabolism of Polyamines. Molecules 2022, 27, 3872. https://doi.org/10.3390/molecules27123872
Neborak EV, Kaldybayeva AB, Bey L, Malmakova AY, Tveritinova AS, Hilal A, Yu VK, Ploskonos MV, Komarova MV, Agostinelli E, et al. Anticancer Cytotoxic Activity of Bispidine Derivatives Associated with the Increasing Catabolism of Polyamines. Molecules. 2022; 27(12):3872. https://doi.org/10.3390/molecules27123872
Chicago/Turabian StyleNeborak, Ekaterina V., Altynay B. Kaldybayeva, Lylia Bey, Aigul Y. Malmakova, Anna S. Tveritinova, Abdullah Hilal, Valentina K. Yu, Maria V. Ploskonos, Marina V. Komarova, Enzo Agostinelli, and et al. 2022. "Anticancer Cytotoxic Activity of Bispidine Derivatives Associated with the Increasing Catabolism of Polyamines" Molecules 27, no. 12: 3872. https://doi.org/10.3390/molecules27123872
APA StyleNeborak, E. V., Kaldybayeva, A. B., Bey, L., Malmakova, A. Y., Tveritinova, A. S., Hilal, A., Yu, V. K., Ploskonos, M. V., Komarova, M. V., Agostinelli, E., & Zhdanov, D. D. (2022). Anticancer Cytotoxic Activity of Bispidine Derivatives Associated with the Increasing Catabolism of Polyamines. Molecules, 27(12), 3872. https://doi.org/10.3390/molecules27123872

