GC-MS Metabolic Profile and α-Glucosidase-, α-Amylase-, Lipase-, and Acetylcholinesterase-Inhibitory Activities of Eight Peach Varieties
Abstract
1. Introduction
2. Results and Discussion
2.1. Gas Chromatography–Mass Spectrometry (GC-MS) Profiling of Polar and Nonpolar Compounds of Analyzed Peach Samples
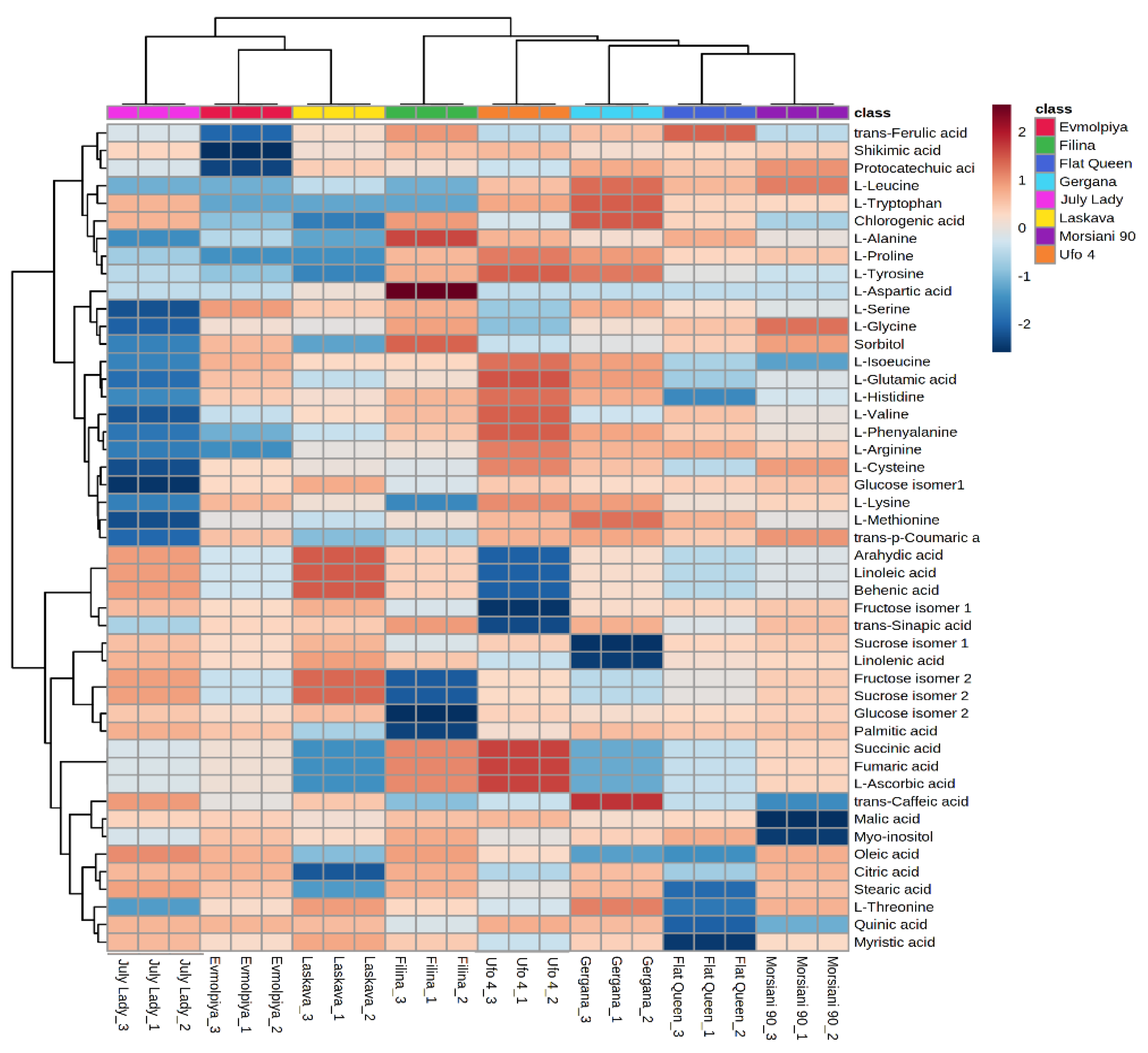
2.2. Principal Component Analysis (PCA) and Hierarchical Cluster Analysis (HCA) of GC-MS Data
2.3. Inhibitory Potential of Analyzed Peach Samples towards α-Glucosidase, α-Amylase, Lipase, and Acetylcholinesterase
3. Materials and Methods
3.1. Fruit Samples
3.2. Gas Chromatographic–Mass Spectrometry Analysis (GC-MS) of Polar and Nonpolar Metabolites
3.2.1. Extraction Procedure
3.2.2. GC-MS Analysis
3.2.3. Identification of the Metabolites
3.3. Enzyme-Inhibitory Activities
3.3.1. Extract Preparation
3.3.2. α-Amylase (AM)-Inhibitory Assay
3.3.3. α-Glucosidase (AG)-Inhibitory Assay
3.3.4. Pancreatic-Lipase Inhibitory Assay
3.3.5. Acetylcholineesterase (AChE)-Inhibitory Assay
3.4. Statistical Analysis
4. Conclusions
Author Contributions
Funding
Institutional Review Board Statement
Informed Consent Statement
Data Availability Statement
Acknowledgments
Conflicts of Interest
Sample Availability
References
- Budreviciute, A.; Damiati, S.; Sabir, D.K.; Onder, K.; Schuller-Goetzburg, P.; Plakys, G.; Katileviciute, A.; Khoja, S.; Kodzius, R. Management and Prevention Strategies for Non-communicable Diseases (NCDs) and Their Risk Factors. Front. Public Health 2020, 8, 788. [Google Scholar] [CrossRef] [PubMed]
- World Health Organisation. Noncommunicable Diseases Progress Monitor 2020; World Health Organisation: Geneva, Switzerland, 2020; ISBN 978-92-4-000049-0. [Google Scholar]
- Nakajima, K. Low serum amylase and obesity, diabetes and metabolic syndrome: A novel interpretation. World J. Diabetes 2016, 7, 112. [Google Scholar] [CrossRef] [PubMed]
- Jocken, J.W.E.; Goossens, G.H.; Popeijus, H.; Essers, Y.; Hoebers, N.; Blaak, E.E. Contribution of lipase deficiency to mitochondrial dysfunction and insulin resistance in hMADS adipocytes. Int. J. Obes. 2016, 40, 507–513. [Google Scholar] [CrossRef]
- Hamada, Y.; Nagasaki, H.; Fuchigami, M.; Furuta, S.; Seino, Y.; Nakamura, J.; Oiso, Y. The alpha-glucosidase inhibitor miglitol affects bile acid metabolism and ameliorates obesity and insulin resistance in diabetic mice. Metab. Clin. Exp. 2013, 62, 734–742. [Google Scholar] [CrossRef]
- Kabir, M.T.; Uddin, M.S.; Begum, M.M.; Thangapandiyan, S.; Rahman, M.S.; Aleya, L.; Mathew, B.; Ahmed, M.; Barreto, G.E.; Ashraf, G.M. Cholinesterase Inhibitors for Alzheimer’s Disease: Multitargeting Strategy Based on Anti-Alzheimer’s Drugs Repositioning. Curr. Pharm. Des. 2019, 25, 3519–3535. [Google Scholar] [CrossRef]
- Attaur-Rahman; Choudhary, M.I. Bioactive natural products as a potential source of new pharmacophores. A theory of memory. Pure Appl. Chem. 2001, 73, 555–560. [Google Scholar] [CrossRef]
- Ingkaninan, K.; Temkitthawon, P.; Chuenchom, K.; Yuyaem, T.; Thongnoi, W. Screening for acetylcholinesterase inhibitory activity in plants used in Thai traditional rejuvenating and neurotonic remedies. J. Ethnopharmacol. 2003, 89, 261–264. [Google Scholar] [CrossRef]
- Omena, C.M.B.; Valentim, I.B.; Guedes, G.S.; Rabelo, L.A.; Mano, C.M.; Bechara, E.J.H.; Sawaya, A.C.H.F.; Trevisan, M.T.S.; da Costa, J.G.; Ferreira, R.C.S.; et al. Antioxidant, anti-acetylcholinesterase and cytotoxic activities of ethanol extracts of peel, pulp and seeds of exotic Brazilian fruits: Antioxidant, anti-acetylcholinesterase and cytotoxic activities in fruits. Food Res. Int. 2012, 49, 334–344. [Google Scholar] [CrossRef]
- Wang, X.-B.; Yin, F.-C.; Huang, M.; Jiang, N.; Lan, J.-S.; Kong, L.-Y. Chromone and donepezil hybrids as new multipotent cholinesterase and monoamine oxidase inhibitors for the potential treatment of Alzheimer’s disease. RSC Med. Chem. 2020, 11, 225–233. [Google Scholar] [CrossRef] [PubMed]
- Williams, P.; Sorribas, A.; Howes, M.-J.R. Natural products as a source of Alzheimer’s drug leads. Nat. Prod. Rep. 2011, 28, 48–77. [Google Scholar] [CrossRef]
- Uriarte-Pueyo, I.; Calvo, M.I. Flavonoids as Acetylcholinesterase Inhibitors. Curr. Med. Chem. 2011, 18, 5289–5302. [Google Scholar] [CrossRef] [PubMed]
- Noori, T.; Dehpour, A.R.; Sureda, A.; Sobarzo-Sanchez, E.; Shirooie, S. Role of natural products for the treatment of Alzheimer’s disease. Eur. J. Pharmacol. 2021, 898, 173974. [Google Scholar] [CrossRef] [PubMed]
- Habtemariam, S. Natural Products in Alzheimer’s Disease Therapy: Would Old Therapeutic Approaches Fix the Broken Promise of Modern Medicines? Molecules 2019, 24, 1519. [Google Scholar] [CrossRef]
- Food and Agriculture Organization. Increasing Fruit and Vegetable Consumption Becomes a Global Priority; Food and Agriculture Organization: Rome, Italy, 2003. [Google Scholar]
- Oguntibeju, O.; Truter, E.J.; Esterhuyse, A.J. The Role of Fruit and Vegetable Consumption in Human Health and Disease Prevention. In Diabetes Mellitus-Insights and Perspectives; Oguntibeju, O., Ed.; InTech: Rijeka, Croatia, 2013. [Google Scholar]
- Volpe, S.L. Fruit and Vegetable Intake and Prevention of Chronic Disease. ACSM’S Health Fit. J. 2019, 23, 30–31. [Google Scholar] [CrossRef]
- Muraki, I.; Imamura, F.; Manson, J.E.; Hu, F.B.; Willett, W.C.; van Dam, R.M.; Sun, Q. Fruit consumption and risk of type 2 diabetes: Results from three prospective longitudinal cohort studies. BMJ Br. Med. J. 2013, 347, f6935. [Google Scholar] [CrossRef]
- Olatona, F.A.; Onabanjo, O.O.; Ugbaja, R.N.; Nnoaham, K.E.; Adelekan, D.A. Dietary habits and metabolic risk factors for non-communicable diseases in a university undergraduate population. J. Health Popul. Nutr. 2018, 37, 21. [Google Scholar] [CrossRef]
- Becerra-Tomás, N.; Paz-Graniel, I.; Tresserra-Rimbau, A.; Martínez-González, M.; Barrubés, L.; Corella, D.; Martínez, J.; Romaguera, D.; Vioque, J.; Alonso-Gómez, Á.; et al. Fruit consumption and cardiometabolic risk in the PREDIMED-plus study: A cross-sectional analysis. Nutr. Metab. Cardiovasc. Dis. 2021. [Google Scholar] [CrossRef] [PubMed]
- Vendrame, S.; Del Bo, C.; Ciappellano, S.; Riso, P.; Klimis, D. Berry Fruit Consumption and Metabolic Syndrome. Antioxidants 2016, 5, 34. [Google Scholar] [CrossRef]
- Tian, Y.; Su, L.; Wang, J.; Duan, X.; Jiang, X. Fruit and vegetable consumption and risk of the metabolic syndrome: A meta-analysis. Public Health Nutr. 2018, 21, 756–765. [Google Scholar] [CrossRef] [PubMed]
- Mirmiran, P.; Noori, N.; Zavareh, M.B.; Azizi, F. Fruit and vegetable consumption and risk factors for cardiovascular disease. Metabolism 2009, 58, 460–468. [Google Scholar] [CrossRef]
- WHO. Increasing Fruit and Vegetable Consumption to Reduce the Risk of Noncommunicable Diseases; e-Library of Evidence for Nutrition Actions (eLENA): Geneva, Switzerland, 2019. [Google Scholar]
- Zhao, C.-N.; Meng, X.; Li, Y.; Li, S.; Liu, Q.; Tang, G.-Y.; Li, H.-B. Fruits for Prevention and Treatment of Cardiovascular Diseases. Nutrients 2017, 9, 598. [Google Scholar] [CrossRef]
- Sultana, R.; Alashi, A.M.; Islam, K.; Saifullah, M.; Haque, C.E.; Aluko, R.E. Inhibitory Activities of Polyphenolic Extracts of Bangladeshi Vegetables against α-Amylase, α-Glucosidase, Pancreatic Lipase, Renin, and Angiotensin-Converting Enzyme. Foods 2020, 9, 844. [Google Scholar] [CrossRef] [PubMed]
- Nowicka, P.; Wojdyło, A.; Samoticha, J. Evaluation of phytochemicals, antioxidant capacity, and antidiabetic activity of novel smoothies from selected Prunus fruits. J. Funct. Foods 2016, 25, 397–407. [Google Scholar] [CrossRef]
- Sun, L.; Miao, M. Dietary polyphenols modulate starch digestion and glycaemic level: A review. Crit. Rev. Food Sci. Nutr. 2020, 60, 541–555. [Google Scholar] [CrossRef]
- Martinez-Gonzalez, A.I.; Díaz-Sánchez, Á.G.; de la Rosa, L.A.; Vargas-Requena, C.L.; Bustos-Jaimes, I.; Alvarez-Parrilla, A.E. Polyphenolic Compounds and Digestive Enzymes: In Vitro Non-Covalent Interactions. Molecules 2017, 22, 669. [Google Scholar] [CrossRef]
- Bhadra, S.; Dalai, M.K.; Chanda, J.; Mukherjee, P.K. Chapter 13-Evaluation of Bioactive Compounds as Acetylcholinesterase Inhibitors from Medicinal Plants; Mukherjee, P.K., Ed.; Elsevier: Boston, MA, USA, 2015; pp. 273–306. ISBN 978-0-12-800874-4. [Google Scholar]
- Keutgen, A.J.; Pawelzik, E. Quality and nutritional value of strawberry fruit under long term salt stress. Food Chem. 2008, 107, 1413–1420. [Google Scholar] [CrossRef]
- Cevallos-Cevallos, J.M.; Futch, D.B.; Shilts, T.; Folimonova, S.Y.; Reyes-De-Corcuera, J.I. GC-MS metabolomic differentiation of selected citrus varieties with different sensitivity to citrus huanglongbing. Plant Physiol. Biochem. 2012, 53, 69–76. [Google Scholar] [CrossRef]
- Torras-Claveria, L.; Berkov, S.; Jáuregui, O.; Caujapé-Castells, J.; Francesc, V.; Codina, C.; Bastida, J. Metabolic Profiling of Bioactive Pancratium canariense Extracts by GC-MS. Phytochem. Anal. 2009, 21, 80–88. [Google Scholar] [CrossRef]
- Kopka, J. Current challenges and developments in GC-MS based metabolite profiling technology. J. Biotechnol. 2006, 124, 312–322. [Google Scholar] [CrossRef]
- Berkov, S.; Georgieva, L.; Sidjimova, B.; Nikolova, M. Metabolite Profiling of In Vitro Plant Systems BT-Bioprocessing of Plant In Vitro Systems; Pavlov, A., Bley, T., Eds.; Springer International Publishing: Cham, Switzerland, 2018; pp. 67–83. ISBN 978-3-319-54600-1. [Google Scholar]
- Wagner, C.; Sefkow, M.; Kopka, J. Construction and application of a mass spectral and retention time index database generated from plant GC/EI-TOF-MS metabolite profiles. Phytochemistry 2003, 62, 887–900. [Google Scholar] [CrossRef]
- Berkov, S.; Bastida, J.; Viladomat, F.; Codina, C. Development and validation of a GC–MS method for rapid determination of galanthamine in Leucojum aestivum and Narcissus ssp.: A metabolomic approach. Talanta 2011, 83, 1455–1465. [Google Scholar] [CrossRef]
- Santin, M.; Lucini, L.; Castagna, A.; Chiodelli, G.; Hauser, M.-T.; Ranieri, A. Post-harvest UV-B radiation modulates metabolite profile in peach fruit. Postharvest Biol. Technol. 2018, 139, 127–134. [Google Scholar] [CrossRef]
- Saini, R.K.; Nile, S.H.; Park, S.W. Carotenoids from fruits and vegetables: Chemistry, analysis, occurrence, bioavailability and biological activities. Food Res. Int. 2015, 76, 735–750. [Google Scholar] [CrossRef]
- Johnson, E. The Role of Carotenoids in Human Health. Nutr. Clin. Care 2002, 5, 56–65. [Google Scholar] [CrossRef]
- Brown, A.F.; Yousef, G.G.; Guzman, I.; Chebrolu, K.K.; Werner, D.J.; Parker, M.; Gasic, K.; Perkins-Veazie, P. Variation of Carotenoids and Polyphenolics in Peach and Implications on Breeding for Modified Phytochemical Profiles. J. Am. Soc. Hortic. Sci. 2014, 139, 676–686. [Google Scholar] [CrossRef]
- Cao, S.; Liang, M.; Shi, L.; Shao, J.; Song, C.; Bian, K.; Chen, W.; Yang, Z. Accumulation of carotenoids and expression of carotenogenic genes in peach fruit. Food Chem. 2017, 214, 137–146. [Google Scholar] [CrossRef]
- Byrne, D.H.; Noratto, G.; Cisneros-Zevallos, L.; Porter, W.; Vizzotto, M. Health Benefits of Peach, Nectarine and Plums. In Proceedings of the Acta Horticulturae; International Society for Horticultural Science (ISHS): Leuven, Belgium, 2009; pp. 267–274. [Google Scholar]
- Iwasaki, Y.; Sawada, T.; Hatayama, K.; Ohyagi, A.; Tsukuda, Y.; Namekawa, K.; Ito, R.; Saito, K.; Nakazawa, H. Separation Technique for the Determination of Highly Polar Metabolites in Biological Samples. Metabolites 2012, 2, 496–515. [Google Scholar] [CrossRef]
- Mihaylova, D.; Popova, A.; Desseva, I.; Petkova, N.; Stoyanova, M.; Vrancheva, R.; Slavov, A.; Slavchev, A.; Lante, A. Comparative Study of Early- and Mid-Ripening Peach (Prunus persica L.) Varieties: Biological Activity, Macro-, and Micro-Nutrient Profile. Foods 2021, 10, 164. [Google Scholar] [CrossRef] [PubMed]
- Famiani, F.; Bonghi, C.; Chen, Z.-H.; Drincovich, M.F.; Farinelli, D.; Lara, M.V.; Proietti, S.; Rosati, A.; Vizzotto, G.; Walker, R.P. Stone Fruits: Growth and Nitrogen and Organic Acid Metabolism in the Fruits and Seeds—A Review. Front. Plant Sci. 2020, 11, 1427. [Google Scholar] [CrossRef] [PubMed]
- Guo, C.; Bi, J.; Li, X.; Lyu, J.; Zhou, M.; Wu, X. Antioxidant profile of thinned young and ripe fruits of Chinese peach and nectarine varieties. Int. J. Food Prop. 2020, 23, 1272–1286. [Google Scholar] [CrossRef]
- Colaric, M.; Veberic, R.; Stampar, F.; Hudina, M. Evaluation of peach and nectarine fruit quality and correlations between sensory and chemical attributes. J. Sci. Food Agric. 2005, 85, 2611–2616. [Google Scholar] [CrossRef]
- Wu, B.H.; Quilot, B.; Génard, M.; Li, S.H.; Zhao, J.B.; Yang, J.; Wang, Y.Q. Application of a SUGAR model to analyse sugar accumulation in peach cultivars that differ in glucose–fructose ratio. J. Agric. Sci. 2012, 150, 53–63. [Google Scholar] [CrossRef][Green Version]
- Walker, R.; Famiani, F. Organic Acids in Fruits. In Horticultural Reviews; John Wiley & Sons, Inc.: Oxford, UK, 2018; pp. 371–430. ISBN 9781119430957. [Google Scholar]
- Bontpart, T.; Marlin, T.; Vialet, S.; Guiraud, J.-L.; Pinasseau, L.; Meudec, E.; Sommerer, N.; Cheynier, V.; Terrier, N. Two shikimate dehydrogenases, VvSDH3 and VvSDH4, are involved in gallic acid biosynthesis in grapevine. J. Exp. Bot. 2016, 67, 3537–3550. [Google Scholar] [CrossRef]
- Bourgaud, F.; Gravot, A.; Milesi, S.; Gontier, E. Production of plant secondary metabolites: A historical perspective. Plant Sci. 2001, 161, 839–851. [Google Scholar] [CrossRef]
- Bento, C.; Gonçalves, A.C.; Silva, B.; Silva, L.R. Peach (Prunus Persica): Phytochemicals and Health Benefits. Food Rev. Int. 2020, 1–32. [Google Scholar] [CrossRef]
- Sochor, J.; Skutkova, H.; Babula, P.; Zitka, O.; Cernei, N.; Rop, O.; Krska, B.; Adam, V.; Provazník, I.; Kizek, R. Mathematical evaluation of the amino acid and polyphenol content and antioxidant activities of fruits from different apricot cultivars. Molecules 2011, 16, 7428–7457. [Google Scholar] [CrossRef]
- Mihaylova, D.; Popova, A.; Desseva, I.; Manolov, I.; Petkova, N.; Vrancheva, R.; Peltekov, A.; Slavov, A.; Zhivondov, A. Comprehensive Evaluation of Late Season Peach Varieties (Prunus persica L.): Fruit Nutritional Quality and Phytochemicals. Molecules 2021, 26, 2818. [Google Scholar] [CrossRef]
- Akhatou, I.; González-Domínguez, R.; Recamales, Á. Investigation of the effect of genotype and agronomic conditions on metabolomic profiles of selected strawberry cultivars with different sensitivity to environmental stress. Plant Physiol. Biochem. 2016, 101. [Google Scholar] [CrossRef]
- Robertson, J.A.; Meredith, F.I.; Scorza, R. Characteristics of fruit from high- and low-quality peach cultivars. HortScience 1988, 23, 1032–1034. [Google Scholar]
- Yoshioka, T.; Inokuchi, T.; Fujioka, S.; Kimura, Y. Phenolic Compounds and Flavonoids as Plant Growth Regulators from Fruit and Leaf of Vitex rotundifolia. Z. Nat. C 2004, 59, 509–514. [Google Scholar] [CrossRef]
- Lombardo, V.; Osorio, S.; Borsani, J.; Lauxmann, M.; Bustamante, C.; Budde, C.; Andreo, C.; Lara, M.; Fernie, A.; Drincovich, M. Metabolic Profiling during Peach Fruit Development and Ripening Reveals the Metabolic Networks That Underpin Each Developmental Stage. Plant Physiol. 2011, 157, 1696–1710. [Google Scholar] [CrossRef]
- Bostock, R.M.; Wilcox, S.M.; Wang, G.; Adaskaveg, J.E. Suppression of Monilinia fructicolacutinase production by peach fruit surface phenolic acids. Physiol. Mol. Plant Pathol. 1999, 54, 37–50. [Google Scholar] [CrossRef]
- Infante, R.; Contador, L.; Rubio, P.; Aros, D.; Peña-Neira, Á. Postharvest Sensory and Phenolic Characterization of ‘Elegant Lady’ and ‘Carson’ Peaches. Chil. J. Agric. Res. 2011, 71, 445–451. [Google Scholar] [CrossRef]
- Liu, H.; Cao, J.; Jiang, W. Evaluation and comparison of vitamin C, phenolic compounds, antioxidant properties and metal chelating activity of pulp and peel from selected peach cultivars. LWT-Food Sci. Technol. 2015, 63, 1042–1048. [Google Scholar] [CrossRef]
- Dabbou, S.; Maatallah, S.; Castagna, A.; Guizani, M.; Sghaeir, W.; Hajlaloui, H.; Ranieri, A. Carotenoids, Phenolic Profile, Mineral Content and Antioxidant Properties in Flesh and Peel of Prunus persica Fruits during Two Maturation Stages. Plant Foods Hum. Nutr. 2017, 72, 1–8. [Google Scholar] [CrossRef] [PubMed]
- Lara, M.V.; Bonghi, C.; Famiani, F.; Vizzotto, G.; Walker, R.P.; Drincovich, M.F. Stone Fruit as Biofactories of Phytochemicals With Potential Roles in Human Nutrition and Health. Front. Plant Sci. 2020, 11, 1323. [Google Scholar] [CrossRef]
- Liang, N.; Kitts, D.D. Role of Chlorogenic Acids in Controlling Oxidative and Inflammatory Stress Conditions. Nutrients 2016, 8, 16. [Google Scholar] [CrossRef]
- Noratto, G.; Porter, W.; Byrne, D.; Cisneros-Zevallos, L. Identifying Peach and Plum Polyphenols with Chemopreventive Potential against Estrogen-Independent Breast Cancer Cells. J. Agric. Food Chem. 2009, 57, 5219–5226. [Google Scholar] [CrossRef]
- Liu, Y.; Zhou, C.; Qiu, C.; Lu, X.; Wang, Y. Chlorogenic acid induced apoptosis and inhibition of proliferation in human acute promyelocytic leukemia HL-60 cells. Mol. Med. Rep. 2013, 8, 1106–1110. [Google Scholar] [CrossRef]
- Sasaki, K.; Alamed, J.; Weiss, J.; Villeneuve, P.; López Giraldo, L.J.; Lecomte, J.; Figueroa-Espinoza, M.-C.; Decker, E.A. Relationship between the physical properties of chlorogenic acid esters and their ability to inhibit lipid oxidation in oil-in-water emulsions. Food Chem. 2010, 118, 830–835. [Google Scholar] [CrossRef]
- Aseervatham, G.S.B.; Suryakala, U.; Doulethunisha; Sundaram, S.; Bose, P.C.; Sivasudha, T. Expression pattern of NMDA receptors reveals antiepileptic potential of apigenin 8-C-glucoside and chlorogenic acid in pilocarpine induced epileptic mice. Biomed. Pharmacother. 2016, 82, 54–64. [Google Scholar] [CrossRef]
- Meng, S.; Cao, J.; Feng, Q.; Peng, J.; Hu, Y. Roles of Chlorogenic Acid on Regulating Glucose and Lipids Metabolism: A Review. Evid. Based Complement. Altern. Med. 2013, 2013, 801457. [Google Scholar] [CrossRef]
- Santana-Gálvez, J.; Cisneros-Zevallos, L.; Jacobo-Velázquez, D.A. Chlorogenic Acid: Recent Advances on Its Dual Role as a Food Additive and a Nutraceutical against Metabolic Syndrome. Molecules 2017, 22, 358. [Google Scholar] [CrossRef]
- Duan, Y.; Dong, X.; Liu, B.; Li, P. Relationship of changes in the fatty acid compositions and fruit softening in peach (Prunus persica L. Batsch). Acta Physiol. Plant. 2013, 35, 707–713. [Google Scholar] [CrossRef]
- Parashar, A. Lipid Content and Fatty Acid Composition of Seed Oils from Six Pomegranate Cultivars. Int. J. Fruit Sci. 2010, 10, 425–430. [Google Scholar] [CrossRef]
- Ryugo, K.; De Hoya, M.P. The effect of the time of ripening on the starch content of bearing peach branches. Proc. Am. Soc. Hortic. Sci. 1959, 74, 130–133. [Google Scholar]
- Lillo-Carmona, V.; Espinoza, A.; Rothkegel, K.; Rubilar, M.; Nilo-Poyanco, R.; Pedreschi, R.; Campos-Vargas, R.; Meneses, C. Identification of Metabolite and Lipid Profiles in a Segregating Peach Population Associated with Mealiness in Prunus persica (L.) Batsch. Metabolites 2020, 10, 154. [Google Scholar] [CrossRef]
- Ikram, M.M.M.; Ridwani, S.; Putri, S.P.; Fukusaki, E. GC-MS Based Metabolite Profiling to Monitor Ripening-Specific Metabolites in Pineapple (Ananas comosus). Metabolites 2020, 10, 134. [Google Scholar] [CrossRef] [PubMed]
- Vrancheva, R.; Ivanov, I.; Dincheva, I.; Badjakov, I.; Pavlov, A. Triterpenoids and Other Non-Polar Compounds in Leaves of Wild and Cultivated Vaccinium Species. Plants 2021, 10, 94. [Google Scholar] [CrossRef]
- Zheleva-Dimitrova, D.Z. Antioxidant and acetylcholinesterase inhibition properties of Amorpha fruticosa L. and Phytolacca americana L. Pharmacogn. Mag. 2013, 9, 109–113. [Google Scholar] [CrossRef] [PubMed]
- Adefegha, S.A.; Oboh, G. Acetylcholinesterase (AChE) inhibitory activity, antioxidant properties and phenolic composition of two Aframomum species. J. Basic Clin. Physiol. Pharmacol. 2012, 23, 153–161. [Google Scholar] [CrossRef]
- Watanabe, J.; Kawabata, J.; Kurihara, H.; Niki, R. Isolation and Identification of α-Glucosidase Inhibitors from Tochu-cha (Eucommia ulmoides). Biosci. Biotechnol. Biochem. 1997, 61, 177–178. [Google Scholar] [CrossRef]
- Quan, N.V.; Tran, H.-D.; Xuan, T.D.; Ahmad, A.; Dat, T.D.; Khanh, T.D.; Teschke, R. Momilactones A and B Are α-Amylase and α-Glucosidase Inhibitors. Molecules 2019, 24, 482. [Google Scholar] [CrossRef] [PubMed]
- Tadera, K.; Minami, Y.; Takamatsu, K.; Matsuoka, T. Inhibition of alpha-glucosidase and alpha-amylase by flavonoids. J. Nutr. Sci. Vitaminol. (Tokyo) 2006, 52, 149–153. [Google Scholar] [CrossRef] [PubMed]
- Nowicka, P.; Wojdyło, A.; Laskowski, P. Inhibitory Potential against Digestive Enzymes Linked to Obesity and Type 2 Diabetes and Content of Bioactive Compounds in 20 Cultivars of the Peach Fruit Grown in Poland. Plant Foods Hum. Nutr. 2018, 73, 314–320. [Google Scholar] [CrossRef] [PubMed]
- Kazeem, M.I.; Adamson, J.O.; Ogunwande, I.A. Modes of inhibition of α-amylase and α-glucosidase by aqueous extract of morinda lucida benth leaf. BioMed Res. Int. 2013, 2013, 527570. [Google Scholar] [CrossRef] [PubMed]
- Zhang, X.; Su, M.; Du, J.; Zhou, H.; Li, X.; Li, X.; Ye, Z. Comparison of Phytochemical Diff erences of the Pulp Cultivars with Alpha-Glucosidase Inhibitory Activity. Molecules 2019, 24, 1968. [Google Scholar] [CrossRef]
- Bento, C.; Gonçalves, A.C.; Silva, B.; Silva, L.R. Assessing the phenolic profile, antioxidant, antidiabetic and protective effects against oxidative damage in human erythrocytes of peaches from Fundão. J. Funct. Foods 2018, 43, 224–233. [Google Scholar] [CrossRef]
- Commisso, M.; Bianconi, M.; Poletti, S.; Negri, S.; Munari, F.; Ceoldo, S.; Guzzo, F. Metabolomic Profiling and Antioxidant Activity of Fruits Representing Diverse Apple and Pear Cultivars. Biology 2021, 10, 380. [Google Scholar] [CrossRef]
- Berger, K.; Ostberg-Potthoff, J.J.; Bakuradze, T.; Winterhalter, P.; Richling, E. Carbohydrate Hydrolase-Inhibitory Activity of Juice-Based Phenolic Extracts in Correlation to Their Anthocyanin/Copigment Profile. Molecules 2020, 25, 5224. [Google Scholar] [CrossRef]
- Ferreira, J.; Santos, S.; Pereira, H. In Vitro Screening for Acetylcholinesterase Inhibition and Antioxidant Activity of Quercus suber Cork and Corkback Extracts. Evid. Based Complement. Altern. Med. 2020, 2020, 3825629. [Google Scholar] [CrossRef] [PubMed]
- Suh, S.-J.; Koo, B.-S.; Jin, U.-H.; Hwang, M.-J.; Lee, I.-S.; Kim, C.-H. Pharmacological characterization of orally active cholinesterase inhibitory activity of Prunus persica L. Batsch in rats. J. Mol. Neurosci. 2006, 29, 101–107. [Google Scholar] [CrossRef]
- Rodríguez-Solana, R.; Coelho, N.; Santos-Rufo, A.; Gonçalves, S.; Pérez-Santín, E.; Romano, A. The Influence of In Vitro Gastrointestinal Digestion on the Chemical Composition and Antioxidant and Enzyme Inhibitory Capacities of Carob Liqueurs Obtained with Different Elaboration Techniques. Antioxidants 2019, 8, 563. [Google Scholar] [CrossRef]
- Nakagawa, T.; Allam, A.E.; Ohnuki, K.; Shimizu, K. Biological activities of extracts from different parts of two cultivars of Prunus persica “akatsuki” and “fastigiata”. Nat. Prod. Commun. 2018, 13, 1293–1296. [Google Scholar] [CrossRef]
- Oboh, G.; Agunloye, O.M.; Akinyemi, A.J.; Ademiluyi, A.O.; Adefegha, S.A. Comparative Study on the Inhibitory Effect of Caffeic and Chlorogenic Acids on Key Enzymes Linked to Alzheimer’s Disease and Some Pro-oxidant Induced Oxidative Stress in Rats’ Brain-In Vitro. Neurochem. Res. 2013, 38, 413–419. [Google Scholar] [CrossRef] [PubMed]
- Bagdas, D.; Gul, Z.; Meade, J.A.; Cam, B.; Cinkilic, N.; Gurun, M.S. Pharmacologic Overview of Chlorogenic Acid and its Metabolites in Chronic Pain and Inflammation. Curr. Neuropharmacol. 2020, 18, 216–228. [Google Scholar] [CrossRef]
- Liu, H.; Jiang, W.; Cao, J.; Ma, L. Evaluation of antioxidant properties of extractable and nonextractable polyphenols in peel and flesh tissue of different peach varieties. J. Food Process. Preserv. 2018, 42, e13624. [Google Scholar] [CrossRef]
- Michailidis, M.; Karagiannis, E.; Nasiopoulou, E.; Skodra, C.; Molassiotis, A.; Tanou, G. Peach, Apple, and Pear Fruit Quality: To Peel or Not to Peel? Horticulturae 2021, 7, 85. [Google Scholar] [CrossRef]
- Vrancheva, R.Z.; Dincheva, I.N.; Aneva, I.Y.; Pavlov, A.I. Metabolite profiling by means of GC-MS combined with principal component analyses of natural populations of Nectaroscordum siculum ssp. bulgaricum (Janka) Stearn. Z. Nat. C 2020, 75, 451–457. [Google Scholar] [CrossRef]
- Sigma-Aldrich Enzymatic Assay of α-Amylase (EC 3.2.1.1). Determination of Alfpha-Amylase Activity. Available online: https://www.sigmaaldrich.com/BG/en/technical-documents/protocol/protein-biology/enzyme-activity-assays/enzymatic-assay-of-a-amylase (accessed on 7 September 2020).
- Saifuddin, N.; Raziah, A.Z. Enhancement of Lipase Enzyme Activity in Non-Aqueous Media through a Rapid Three Phase Partitioning and Microwave Irradiation. E-J. Chem. 2008, 5, 920408. [Google Scholar] [CrossRef]
- Dobrev, G.; Zhekova, B.; Dobreva, V.; Strinska, H.; Doykina, P.; Krastanov, A. Lipase biosynthesis by Aspergillus carbonarius in a nutrient medium containing products and byproducts from the oleochemical industry. Biocatal. Agric. Biotechnol. 2015, 4, 77–82. [Google Scholar] [CrossRef]
- Lobbens, E.S.B.; Vissing, K.J.; Jorgensen, L.; van de Weert, M.; Jäger, A.K. Screening of plants used in the European traditional medicine to treat memory disorders for acetylcholinesterase inhibitory activity and anti amyloidogenic activity. J. Ethnopharmacol. 2017, 200, 66–73. [Google Scholar] [CrossRef] [PubMed]
- Assaad, H.I.; Zhou, L.; Carroll, R.J.; Wu, G. Rapid publication-ready MS-Word tables for one-way ANOVA. SpringerPlus 2014, 3, 474. [Google Scholar] [CrossRef] [PubMed]
- Statistical, M. Functional and Integrative Analysis of Metabolomics Data 4.0. Available online: www.metaboanalyst.ca (accessed on 18 May 2021).




| № | RI | Name (LOD, ng/mL) | “Gergana” | “Flat Queen” | “Morsiani 90” | “Filina” | “July Lady” | “Laskava” | “Evmolpiya” | “Ufo 4” |
|---|---|---|---|---|---|---|---|---|---|---|
| Essential amino acids | ||||||||||
| 1 | 1208 | L-Valine (10) | 0.45 ± 0.01 | 0.18 ± 0.01 | 0.08 ± 0.01 | 0.21 ± 0.01 | 0.02 ± 0.00 | 0.12 ± 0.01 | 0.04 ± 0.00 | 0.81 ± 0.02 |
| 2 | 1266 | L-Leucine (5) | 0.08 ± 0.01 | 0.02 ± 0.00 | 0.05 ± 0.00 | nd * | nd | 0.01 ± 0.00 | nd | 0.12 ± 0.01 |
| 3 | 1285 | L-Isoeucine (5) | 0.39 ± 0.01 | 0.05 ± 0.00 | 0.21 ± 0.01 | 0.17 ± 0.01 | 0.01 ± 0.00 | 0.17 ± 0.01 | 0.30 ± 0.01 | 0.64 ± 0.01 |
| 4 | 1376 | L-Threonine (15) | 1.37 ± 0.02 | 0.70 ± 0.01 | 0.61 ± 0.01 | 0.30 ± 0.01 | 0.02 ± 0.00 | 0.88 ± 0.01 | 0.26 ± 0.01 | 1.14 ± 0.02 |
| 5 | 1515 | L-Methionine (10) | 0.59 ± 0.01 | 0.21 ± 0.01 | 0.05 ± 0.00 | 0.07 ± 0.01 | 0.01 ± 0.00 | 0.28 ± 0.01 | 0.05 ± 0.00 | 0.18 ± 0.01 |
| 6 | 1635 | L-Phenyalanine (7) | 0.42 ± 0.01 | 0.30 ± 0.01 | 0.22 ± 0.01 | 0.32 ± 0.01 | 0.05 ± 0.00 | 0.16 ± 0.01 | 0.09 ± 0.01 | 0.69 ± 0.01 |
| 7 | 1833 | L-Arginine (10) | 0.55 ± 0.01 | 0.61 ± 0.01 | 0.40 ± 0.01 | 0.25 ± 0.01 | 0.02 ± 0.00 | 0.21 ± 0.01 | 0.31 ± 0.01 | 1.04 ± 0.02 |
| 8 | 1910 | L-Lysine (8) | 1.26 ± 0.02 | 0.36 ± 0.01 | 0.52 ± 0.01 | 0.27 ± 0.01 | 0.02 ± 0.00 | 0.36 ± 0.01 | 0.83 ± 0.01 | 1.57 ± 0.02 |
| 9 | 2144 | L-Histidine (10) | 0.62 ± 0.01 | nd | 0,18 ± 0.01 | 0.56 ± 0.01 | nd | 0.30 ± 0.01 | 0.42 ± 0.01 | 1.21 ± 0.02 |
| 10 | 2211 | L-Tryptophan (15) | 0.22 ± 0.01 | 0.07 ± 0.01 | 0.07 ± 0.01 | nd | 0.10 ± 0.01 | nd | nd | 0.11 ± 0.01 |
| Total essential amino acids, mg/g DW | 5.95 | 2.50 | 2.39 | 2.15 | 0.25 | 2.49 | 2.3 | 7.51 | ||
| Nonessential amino acids | ||||||||||
| 11 | 1097 | L-Alanine (5) | 0.15 ± 0.01 | 0.34 ± 0.01 | 0.13 ± 0.01 | 1.03 ± 0.02 | 0.02 ± 0.00 | 0.25 ± 0.01 | 0.06 ± 0.00 | 0.31 ± 0.01 |
| 12 | 1293 | L-Proline (15) | 0.44 ± 0.01 | 0.1 ± 0.00 | 0.17 ± 0.01 | 0.24 ± 0.01 | 0.01 ± 0.00 | nd | nd | 0.77 ± 0.01 |
| 13 | 1299 | L-Glycine (5) | 0.12 ± 0.01 | 0.20 ± 0.01 | 0.57 ± 0.02 | 0.33 ± 0.01 | nd | 0.09 ± 0.01 | 0.11 ± 0.01 | 0.26 ± 0.01 |
| 14 | 1351 | L-Serine (10) | 0.91 ± 0.01 | 0.53 ± 0.01 | 0.3 ± 0.01 | 0.87 ± 0.01 | 0.04 ± 0.00 | 0.64 ± 0.01 | 1.04 ± 0.01 | 1.82 ± 0.02 |
| 15 | 1508 | L-Aspartic acid (5) | nd | nd | nd | 1.68 ± 0.03 | nd | 0.10 ± 0.01 | nd | nd |
| 16 | 1550 | L-Cysteine (15) | 0.02 ± 0.00 | 0.01 ± 0.00 | 0.03 ± 0.00 | 0.01 ± 0.00 | nd | 0.01 ± 0.00 | 0.02 ± 0.00 | 0.04 ± 0.00 |
| 17 | 1609 | L-Glutamic acid (6) | 0.77 ± 0.01 | 0.20 ± 0.00 | 0.32 ± 0.01 | 0.41 ± 0.01 | 0.08 ± 0.01 | 0.20 ± 0.00 | 0.57 ± 0.01 | 1.26 ± 0.02 |
| 18 | 1930 | L-Tyrosine (9) | 0.64 ± 0.01 | 0.04 ± 0.00 | 0.02 ± 0.00 | 0.23 ± 0.01 | 0.02 ± 0.00 | nd | 0.08 ± 0.01 | 0.98 ± 0.01 |
| Total nonessential amino acids, mg/g DW | 3.05 | 1.42 | 1.54 | 4.80 | 0.17 | 1.29 | 1.88 | 5.44 | ||
| Organic acids | ||||||||||
| 19 | 1305 | Succinic acid (7) | 0.80 ± 0.01 | 0.88 ± 0.01 | 0.97 ± 0.01 | 1.07 ± 0.02 | 0.91 ± 0.02 | 0.77 ± 0.01 | 0.94 ± 0.01 | 1.15 ± 0.01 |
| 20 | 1344 | Fumaric acid (7) | 0.60 ± 0.01 | 0.66 ± 0.01 | 0.73 ± 0.02 | 0.80 ± 0.01 | 0.68 ± 0.01 | 0.58 ± 0.01 | 0.71 ± 0.01 | 0.86 ± 0.01 |
| 21 | 1477 | Malic acid (9) | 1.12 ± 0.02 | 1.23 ± 0.02 | 1.35 ± 0.02 | 1.49 ± 0.02 | 1.26 ± 0.02 | 1.07 ± 0.01 | 1.31 ± 0.01 | 1.60 ± 0.02 |
| 22 | 1818 | Shikimic acid (10) | 1.83 ± 0.02 | 2.02 ± 0.02 | 2.22 ± 0.02 | 2.44 ± 0.04 | 2.07 ± 0.02 | 1.76 ± 0.02 | 2.15 ± 0.03 | 2.62 ± 0.02 |
| 23 | 1841 | Citric acid (12) | 0.94 ± 0.01 | 1.03 ± 0.01 | 1.13 ± 0.02 | 1.25 ± 0.03 | 1.06 ± 0.01 | 0.90 ± 0.01 | 1.10 ± 0.01 | 1.34 ± 0.02 |
| 24 | 1855 | Quinic acid (5) | 0.91 ± 0.01 | 1.00 ± 0.01 | 1.10 ± 0.02 | 1.21 ± 0.02 | 1.03 ± 0.01 | 0.87 ± 0.01 | 1.07 ± 0.01 | 1.30 ± 0.02 |
| 25 | 1946 | L-Ascorbic acid (20) | 0.32 ± 0.01 | 0.35 ± 0.01 | 0.38 ± 0.01 | 0.42 ± 0.01 | 0.36 ± 0.01 | 0.30 ± 0.01 | 0.37 ± 0.01 | 0.45 ± 0.01 |
| Total organic acids, mg/g DW | 6.52 | 7.17 | 7.89 | 8.67 | 7.37 | 6.27 | 7.65 | 9.33 | ||
| Sugar alcohols | ||||||||||
| 26 | 1932 | Sorbitol (10) | 0.36 ± 0.01 | 0.39 ± 0.01 | 0.43 ± 0.01 | 0.48 ± 0.01 | 0.27 ± 0.01 | 0.29 ± 0.01 | 0.41 ± 0.01 | 0.34 ± 0.01 |
| 27 | 2034 | Myo-inositol (10) | 0.21 ± 0.01 | 0.27 ± 0.01 | 0.25 ± 0.01 | 0.28 ± 0.01 | 0.13 ± 0.01 | 0.19 ± 0.01 | 0.23 ± 0.01 | 0.15 ± 0.01 |
| Carbohydrates | ||||||||||
| 28 | 1856 | Fructose isomer 1 (15) | 1.99 ± 0.02 | 2.19 ± 0.02 | 2.41 ± 0.02 | 1.43 ± 0.02 | 2.65 ± 0.02 | 2.91 ± 0.02 | 2.04 ± 0.02 | 2.33 ± 0.03 |
| 29 | 1865 | Fructose isomer 2 (10) | 0.69 ± 0.01 | 0.76 ± 0.01 | 0.83 ± 0.02 | 0.49 ± 0.01 | 0.92 ± 0.01 | 1.01 ± 0.01 | 0.71 ± 0.01 | 0.81 ± 0.01 |
| 30 | 1881 | Glucose isomer 1 (10) | 3.79 ± 0.04 | 4.17 ± 0.04 | 4.59 ± 0.03 | 2.72 ± 0.04 | 5.05 ± 0.05 | 5.56 ± 0.04 | 3.89 ± 0.05 | 4.44 ± 0.04 |
| 31 | 1901 | Glucose isomer 2 (10) | 2.86 ± 0.02 | 3.14 ± 0.03 | 3.46 ± 0.03 | 2.05 ± 0.03 | 3.80 ± 0.02 | 4.18 ± 0.04 | 2.93 ± 0.04 | 3.35 ± 0.03 |
| 32 | 2620 | Sucrose isomer 1 (alpha-D-Glc-(1.2)-beta-D-Fru) (15) | 6.12 ± 0.04 | 6.73 ± 0.04 | 7.41 ± 0.05 | 4.39 ± 0.04 | 8.15 ± 0.07 | 8.96 ± 0.08 | 6.27 ± 0.07 | 7.17 ± 0.06 |
| 33 | 2833 | Sucrose isomer 2(alpha-D-Glc-(1.2)-beta-D-Fru) (15) | 3.55 ± 0.03 | 3.91 ± 0.03 | 4.30 ± 0.04 | 2.55 ± 0.02 | 4.73 ± 0.03 | 5.20 ± 0.04 | 3.64 ± 0.04 | 4.16 ± 0.04 |
| Total carbohydrates, mg/g DW | 19.00 | 20.90 | 23.00 | 13.63 | 25.30 | 27.82 | 19.48 | 22.26 | ||
| № | RI | Name (LOD, ng/mL) | “Gergana” | “Flat Queen” | “Morsiani 90” | “Filina” | “July Lady” | “Laskava” | “Evmolpiya” | “Ufo 4” |
|---|---|---|---|---|---|---|---|---|---|---|
| 1 | 1836 | Protocatechuic acid (10) | 0.27 ± 0.01 | 0.18 ± 0.01 | 0.40 ± 0.01 | 0.11 ± 0.01 | 0.06 ± 0.01 | 0.16 ± 0.01 | 0.20 ± 0.01 | 0.05 ± 0.00 |
| 2 | 1945 | trans-p-Coumaric acid (20) | 0.21 ± 0.01 | 0.12 ± 0.01 | 0.27 ± 0.01 | 0.23 ± 0.01 | 0.19 ± 0.01 | 0.14 ± 0.01 | 0.14 ± 0.01 | 0.18 ± 0.01 |
| 3 | 2103 | trans-Ferulic acid (5) | 0.13 ± 0.01 | 0.20 ± 0.01 | 0.08 ± 0.01 | 0.16 ± 0.01 | 0.09 ± 0.01 | 0.11 ± 0.01 | 0.04 ± 0.00 | 0.08 ± 0.01 |
| 4 | 2140 | trans-Caffeic acid (20) | 0.19 ± 0.01 | 0.07 ± 0.01 | 0.04 ± 0.01 | 0.05 ± 0.01 | 0.12 ± 0.01 | 0.10 ± 0.01 | 0.08 ± 0.01 | 0.07 ± 0.01 |
| 5 | 2254 | trans-Sinapic acid (10) | 0.09 ± 0.01 | 0.05 ± 0.01 | 0.08 ± 0.01 | 0.11 ± 0.01 | 0.03 ± 0.01 | 0.07 ± 0.01 | 0.07 ± 0.01 | 0.09 ± 0.01 |
| 6 | 3191 | Chlorogenic acid (15) | 5.22 ± 0.03 | 3.16 ± 0.03 | 2.00 ± 0.02 | 4.13 ± 0.03 | 3.67 ± 0.03 | 1.24 ± 0.01 | 1.78 ± 0.02 | 2.40 ± 0.02 |
| Total phenolic acids, mg/g DW | 6.11 | 3.78 | 2.87 | 4.79 | 4.16 | 1.82 | 2.31 | 2.87 ± 0.02 | ||
| № | RI | Name (LOD, ng/mL) | “Gergana” | “Flat Queen” | “Morsiani 90” | “Filina” | “July Lady” | “Laskava” | “Evmolpiya” | “Ufo 4” |
|---|---|---|---|---|---|---|---|---|---|---|
| Saturated fatty acids | ||||||||||
| 1 | 1719 | Tetradecanoic acid (Myristic acid) (8) | 0.47 ± 0.02 | 0.38 ± 0.03 | 0.42 ± 0.02 | 0.49 ± 0.02 | 0.58 ± 0.02 | 0.68 ± 0.02 | 0.41 ± 0.02 | 0.24 ± 0.01 |
| 2 | 1926 | n-Hexadecanoic acid (Palmitic acid) (15) | 5.51 ± 0.04 | 4.46 ± 0.03 | 4.96 ± 0.04 | 5.80 ± 0.04 | 6.79 ± 0.06 | 7.94 ± 0.05 | 4.76 ± 0.04 | 2.86 ± 0.02 |
| 3 | 2311 | n-Eicosanoic acid (Arahydic acid) (15) | 1.05 ± 0.01 | 0.85 ± 0.03 | 0.95 ± 0.02 | 1.11 ± 0.01 | 1.30 ± 0.02 | 1.52 ± 0.02 | 0.91 ± 0.02 | 0.55 ± 0.02 |
| 4 | 2408 | n-Docosanoic acid (Behenic acid) (5) | 1.31 ± 0.02 | 1.06 ± 0.02 | 1.18 ± 0.02 | 1.38 ± 0.02 | 1.61 ± 0.01 | 1.89 ± 0.02 | 1.13 ± 0.01 | 0.68 ± 0.02 |
| 5 | 2247 | n-Octadecanoic acid (Stearic acid) (20) | 2.30 ± 0.02 | 1.86 ± 0.02 | 2.07 ± 0.02 | 2.42 ± 0.02 | 2.83 ± 0.03 | 3.31 ± 0.02 | 1.99 ± 0.02 | 1.19 ± 0.01 |
| Total saturated fatty acids, mg/g DW | 10.64 | 8.61 | 9.58 | 11.20 | 13.1 | 15.34 | 9.20 | |||
| Unsaturated fatty acids | ||||||||||
| 6 | 2095 | 9,12-(Z,E)-Octadecadienoic acid (Linoleic acid) (6) | 3.42 ± 0.02 | 2.77 ± 0.02 | 3.07 ± 0.04 | 3.60 ± 0.03 | 4.21 ± 0.03 | 4.92 ± 0.02 | 2.95 ± 0.03 | 1.77 ± 0.02 |
| 7 | 2099 | 9-(Z)-Octadecenoic acid (Oleic acid) (5) | 1.79 ± 0.02 | 1.45 ± 0.02 | 1.61 ± 0.01 | 1.89 ± 0.01 | 2.21 ± 0.03 | 2.58 ± 0.02 | 1.55 ± 0.02 | 0.93 ± 0.02 |
| 8 | 2103 | 9,12,15-(Z,Z,Z)-Octadecatrienoic acid (Linolenic acid) (10) | 0.62 ± 0.01 | 0.50 ± 0.01 | 0.56 ± 0.01 | 0.65 ± 0.01 | 0.76 ± 0.01 | 0.89 ± 0.01 | 0.54 ± 0.01 | 0.32 ± 0.01 |
| Total unsaturated fatty acids mg/g DW | 5.83 | 4.72 | 5.24 | 6.14 | 7.18 | 8.39 | 5.04 | 3.02 | ||
| Variety | Extract | α-Glucosidase | Lipase | α-Amylase | AChE |
|---|---|---|---|---|---|
| “Gergana” | ME | 299 g | 31 | - | 129 i |
| WE | 242 i | - | - | 304 e | |
| “Flat Queen” | ME | 434 c | 68 e | - | 205 g |
| WE | 487 b | - | - | 217 g | |
| “Morsiani 90” | ME | 310 f | - | - | 67 j |
| WE | 399 d | - | - | 128 i | |
| “Filina” | ME | 366 e | - | - | 254 f |
| WE | 273 h | 92 c | - | 253 f | |
| “July Lady” | ME | 302 g | 39 f | - | 195 g |
| WE | 276 h | 80 d | - | 321 d | |
| “Laskava” | ME | 498 b | - | - | 199 g |
| WE | 324 f | 125 b | - | 520 b | |
| “Evmolpiya” | ME | 351 e | 100 c | - | 166 h |
| WE | 402 d | 88 c | - | 176 h | |
| “Ufo 4” | ME | 757 a | - | - | 739 a |
| WE | 201 j | 167 a | - | 334 c |
| Variety | α-Glucosidase | Lipase | α-Amylase | AChE |
|---|---|---|---|---|
| “Gergana” | 125 f | 24 d | - | 238 c |
| “Flat Queen” | 272 c | - | - | 487 a |
| “Morsiani 90” | 351 b | 88 a | - | 60 h |
| “Filina” | 275 c | - | - | 221 d |
| “July Lady” | 157 e | 65 c | - | 263 b |
| “Laskava” | 282 c | 81 b | - | 162 f |
| “Evmolpiya” | 243 d | 61 c | - | 147 g |
| “Ufo 4” | 739 a | - | - | 197 e |
Publisher’s Note: MDPI stays neutral with regard to jurisdictional claims in published maps and institutional affiliations. |
© 2021 by the authors. Licensee MDPI, Basel, Switzerland. This article is an open access article distributed under the terms and conditions of the Creative Commons Attribution (CC BY) license (https://creativecommons.org/licenses/by/4.0/).
Share and Cite
Mihaylova, D.; Desseva, I.; Popova, A.; Dincheva, I.; Vrancheva, R.; Lante, A.; Krastanov, A. GC-MS Metabolic Profile and α-Glucosidase-, α-Amylase-, Lipase-, and Acetylcholinesterase-Inhibitory Activities of Eight Peach Varieties. Molecules 2021, 26, 4183. https://doi.org/10.3390/molecules26144183
Mihaylova D, Desseva I, Popova A, Dincheva I, Vrancheva R, Lante A, Krastanov A. GC-MS Metabolic Profile and α-Glucosidase-, α-Amylase-, Lipase-, and Acetylcholinesterase-Inhibitory Activities of Eight Peach Varieties. Molecules. 2021; 26(14):4183. https://doi.org/10.3390/molecules26144183
Chicago/Turabian StyleMihaylova, Dasha, Ivelina Desseva, Aneta Popova, Ivayla Dincheva, Radka Vrancheva, Anna Lante, and Albert Krastanov. 2021. "GC-MS Metabolic Profile and α-Glucosidase-, α-Amylase-, Lipase-, and Acetylcholinesterase-Inhibitory Activities of Eight Peach Varieties" Molecules 26, no. 14: 4183. https://doi.org/10.3390/molecules26144183
APA StyleMihaylova, D., Desseva, I., Popova, A., Dincheva, I., Vrancheva, R., Lante, A., & Krastanov, A. (2021). GC-MS Metabolic Profile and α-Glucosidase-, α-Amylase-, Lipase-, and Acetylcholinesterase-Inhibitory Activities of Eight Peach Varieties. Molecules, 26(14), 4183. https://doi.org/10.3390/molecules26144183

