Next Article in Journal
On the Different Mode of Action of Au(I)/Ag(I)-NHC Bis-Anthracenyl Complexes Towards Selected Target Biomolecules
Next Article in Special Issue
Antiproliferative Activity on Human Colon Adenocarcinoma Cells and In Vitro Antioxidant Effect of Anthocyanin-Rich Extracts from Peels of Species of the Myrtaceae Family
Previous Article in Journal
Activity of Pterostilbene Metabolites against Liver Steatosis in Cultured Hepatocytes
Previous Article in Special Issue
Anthocyanin Intake and Physical Activity: Associations with the Lipid Profile of a US Working Population
 
 
Font Type:
Arial Georgia Verdana
Font Size:
Aa Aa Aa
Line Spacing:
Column Width:
Background:
Article

Anthocyanins Derived from Vitis coignetiae Pulliat Contributes Anti-Cancer Effects by Suppressing NF-κB Pathways in Hep3B Human Hepatocellular Carcinoma Cells and In Vivo

1
Departments of Internal Medicine, Institute of Health Sciences, Gyeongsang National University Hospital, Gyeongsang National University School of Medicine, 90 Chilam-dong, Jinju 660-702, Korea
2
School of Veterinary, Research Institute of Life Science, Gyeongsang National University, 501 Jinju-daero, Jinju 52828, Korea
3
Department of Surgery, Konkuk University School of Medicine, Seoul 143-701, Korea
4
Departments of Pathology, Institute of Health Sciences, Gyeongsang National University School of Medicine, 90 Chilam-dong, Jinju 660-702, Korea
5
Department of Biochemistry, Dongeui University College of Oriental Medicine, 42 San, Yangjung-dong, Busan 614-052, Korea
6
Department of Biomaterial Control (BK21 Program), Dongeui University Graduate School, 42 San, Yangjung-dong, Busan 614-052, Korea
7
Department of Food Technology, Research Institute of Life Science, Gyeongsang National University, 900 Gajwadong, Jinju 660-701, Korea
8
School of Chemistry, Research Institute of Life Science, Gyeongsang National University, 900 Gajwadong, Jinju 660-701, Korea
9
Department of Surgery, Institute of Health Sciences, Gyeongsang National University School of Medicine, 90 Chilam-dong, Jinju 660-702, Korea
*
Author to whom correspondence should be addressed.
Molecules 2020, 25(22), 5445; https://doi.org/10.3390/molecules25225445
Submission received: 30 July 2020 / Revised: 11 September 2020 / Accepted: 18 September 2020 / Published: 20 November 2020
(This article belongs to the Special Issue Anthocyanin)

Abstract

We previously demonstrated that anthocyanins from the fruits of Vitis coignetiae Pulliat (AIMs) induced the apoptosis of hepatocellular carcinoma cells. However, many researchers argued that the concentrations of AIMs were too high for in vivo experiments. Therefore, we performed in vitro at lower concentrations and in vivo experiments for the anti-cancer effects of AIMs. AIMs inhibited the cell proliferation of Hep3B cells in a dose-dependent manner with a maximum concentration of 100 µg/mL. AIMs also inhibited the invasion and migration at 100 µg/mL concentration with or without the presence of TNF-α. To establish the relevance between the in vitro and in vivo results, we validated their effects in a Xenograft model of Hep3B human hepatocellular carcinoma cells. In the in vivo test, AIMs inhibited the tumorigenicity of Hep3B cells in the xenograft mouse model without showing any clinical signs of toxicity or any changes in the body weight of mice. AIMs inhibited the activation NF-κB and suppressed the NF-κB-regulated proteins, intra-tumoral microvessel density (IMVD) and the Ki67 activity of Hep3B xenograft tumors in athymic nude mice. In conclusion, this study indicates that AIMs have anti-cancer effects (inhibition of proliferation, invasion, and angiogenesis) on human hepatocellular carcinoma xenograft through the inhibition of NF-κB and its target protein.

1. Introduction

Hepatocellular carcinoma (HCC) is a primary malignancy of the liver. Most HCCs are derived from a chronic viral hepatitis B infection (HBV or HCV) or alcoholic liver cirrhosis [1,2]. HCC is one of the fatal cancers and the second leading cause of cancer death worldwide. Liver cancer death is about 22.8% out of 100,000 population in South Korea according to the WHO in 2018 [3]. Among many treatment options for HCC, complete tumor resection is one of the best potentially curative treatments. However, this curative treatment is frequently limited due to metastasis, the multiplicity of tumors, and the lack of hepatic reservoirs derived from underlying liver cirrhosis. Moreover, few effective systemic treatments are available for the inoperable HCC. Several chemotherapeutic drugs like cisplatin, 5-fluorouracil, and paclitaxel have been used in the treatment of HCC, but the cancer cells develop resistance with the continuous treatment of these drugs. Multi signaling-targeted agents have developed, but their efficacies are still limited [4]. Therefore, the development of chemotherapeutic or chemo-preventive options is urgently required for the management of HCC.
Natural polyphenols like flavonoids are known to safely modulate the physiological function and enhance anti-cancer activities like curcumin, reservatrol, silymarin, quercetin, fisetin and deguelin, which is a common dietary compound found in many fruits and vegetables which showed anti-cancer activities in various cancer cells [5,6,7]. Some of the phytochemicals have been used as drugs for millennia. Egyptian medicines dating back to 2900 BC “Ebers Papyrus” consist of around 700 medicines, mostly plant derived. Traditional Chinese medicine, which has been documented over thousands of years, and Indian Ayurveda medicines dating back to the first millennium BC specifies that most of the medicines used are of plant origin. [8]. With the growth of ecological movements, natural products have become more popular for the prevention or treatment of cancer. In recent decades, conventional chemotherapy has induced too many toxicities with few anti-cancer effects, so there is a quest for a different paradigm of therapy, mainly focusing on phytotherapy or natural medicines.
Vitis coignetiae Pulliat (Meoru in Korea) is a fruit that was used as a Korean folk medicine to treat various diseases like cancer and inflammatory disorders. The dark red colored fruits contain anthocyanins in abundance which belong to the class of flavonoids. Many studies have described the anti-cancer effects of anthocyanins regarding anti-angiogenesis and cancer invasion [9,10]. Anthocyanins isolated from Vitis coignetiae Pulliat (AIMs) is a group of anthocyanins which consists of delphinidin, cyaniding, petunidin, and malvidin. We previously demonstrated that the AIMs induce apoptosis by modulating Bcl-2 family and IAP family members in hepatocellular carcinoma cells and leukemia cells. [9,10]. In addition, AIMs induced anti-invasive and anti-metastatic effects by suppressing the NF-κB pathway in HT-29 human colon cancer cells and MCF-7 human breast cancer cells [11,12]. Even though the efficacies and phenotypes of the anti-cancer effects of AIMs vary according to the cancer cell types, AIMs inhibited NF-κB activity and the downstream molecules involved in cancer proliferation, anti-apoptosis, invasion and metastasis [13]. However, many researchers argued that the concentrations of AIMs were too high for in vivo experiments, and the toxicities to normal cells. Therefore, we here investigated the effects of AIMs in vitro at a lower concentration on Hep3B cells with or without TNF-α, as TNF-α treatments augmented indicates the advanced clinical stage of cancer. We also validated their effects in in vivo experiments on a Xenograft model of Hep3B human hepatocellular carcinoma cells to establish the relevance between the in vitro and in vivo results.

2. Results

2.1. AIMs Suppressed the Growth of Hep3B Cells In Vitro

The growth of Hep3B cells was inhibited by AIMs in a dose-dependent manner at the concentration ranges from 10 to 100 μg/mL (Figure 1A). Furthermore, TNF-α, one of the potent NF-κB stimulants, was used to induce stimulation for enhancing cell proliferation in Hep3B cells. It was observed that TNF did not significantly induce cell proliferation, the anti-proliferative effects of AIMs were diminished by TNF-α (Figure 1A). These findings indicated that AIMs had anti-proliferative effects even at a lower concentration of 100 μg/mL and TNF-α induced the stimulation and reduced the anti-proliferative activity of AIMs at low concentrations of AIMs.

2.2. AIMs Suppressed the Migration and Invasion of Hep3B Cells

Cancer cell invasion is the key event in metastasis. Here, in this study, AIMs inhibited cell invasion in vitro, which was measured by Matrigel invasion assays (Figure 1C). TNF-α was used to stimulate cells in order to check the cancer cell invasion. It was observed that TNF stimulated the invasion of Hep3B cells and that AIMs inhibited the TNF effect on the cell invasion. We also performed a wound healing assay to check the inhibitory activity on cancer cell migration with TNF-α treatment to know its stimulation effect on the cancer cell migration of Hep3B cells. It was found that TNF-α stimulated the migration of Hep3B cells and that AIMs inhibited TNF-α-stimulated cell migration in the wound healing test at a concentration of 100 μg/mL (Figure 1D). Metastasis is one of the major events in cancer cell invasion. Here, in this study, Matrigel invasion assays showed that AIMs inhibit cell invasion in in vitro (Figure 1C).

2.3. AIMs Suppressed the Expression of MMP-2 and MMP-9 of Hep3B Cells

MMP-2 (gelatinase-A) and MMP-9 (gelatinase-B) are the markers of tumor invasion. Here, we performed gelatin zymography in Hep3B cells to observe the effects of AIMs on the expression of MMP-2 and MMP-9. TNF-α stimulation increased the MMP-9 expression and AIMs inhibited the expression of MMP-9 and MMP-2 in a dose dependent manner (Figure 1D). Thus, AIMs inhibited the cancer invasion by suppressing the gelatinase activity in Hep3B cells.

2.4. AIMs Inhibited the Tumorigenicity of Hep3B Cells in a Xenograft Mouse Model

AIMs inhibited cell proliferation, migration, and gelatinase activity (MMP-9 and MMP-2) even in the presence of TNF-α stimulation in Hep3B cells in vitro. Xenograft model of Hep3B human hepatocellular carcinoma cells in athymic (nu/nu) male nude mice were used to determine the relevance between in vitro and in vivo results. As shown in Figure 2A, the AIMs treatment did not cause any loss in the body weight and food intake, indicating signs of clinical toxicity to the animals. The tumor volume of non-treated mice increased as a function of time and reached the targeted volume of 1200 mm3 at 4 weeks after the inoculation of Hep3B cells. However, at the same time in mice treated with AIMs, the average tumor volume was observed to be only 600 mm3 (Figure 2B). The difference in the tumor growth rate between the non-treated mice and the AIMs-treated mice was statistically significant (p < 0.01; Figure 2B). From these data, it is suggested that AIMs is an effective anti-cancer agent that has the potential to suppress the tumorigenicity of Hep3B cells in vivo.

2.5. AIMs Suppressed NF-κB Activation and the Expression of NF-κB-Regulated Proteins in Hep3B Cell-Originated Xenograft Tumors in Athymic Nude Mice

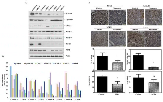
In Figure 3A, we also assessed the effects of AIMs on NF-κB activation and on the expression levels of NF-κB-regulated genes related to proliferation, anti-apoptosis, and invasion in Hep3B cell-originated tumors in athymic nude mice. Western blot analysis of the tumor tissues revealed that AIMs suppressed p-NF-κB activation and the expression of NF-κB-regulated proteins involved in cancer cell proliferation—cyclin D1 and COX-2; anti-apoptosis—Bcl-xL; invasion and migration—MMP-2 and MMP-9 (Figure 3B), but did not show a significant effect of the AIMs on anti-apoptotic protein XIAP. Nonetheless, the microscopic observation revealed that in the immunohistochemical staining of NF-κB, the results were similar to those of protein expression. The immunohistochemical analysis revealed that the AIMs suppressed the nuclear activity of NF-κB and the expression of cyclin D1, MMP-9, but did not show any significant reduction of XIAP (Figure 3C).

2.6. AIMs Inhibited Proliferation and Angiogenesis (Intra-Tumoral Microvessel Density, IMVD) in Hep3B Cell-Originated Xenograft Tumors in Athymic Nude Mice

Ki67 is a known marker of proliferation and is frequently used to measure the proliferative index in cancer [14]. In order to determine the effect of AIMs on the proliferation of the Hep3B tumor xenografts, we performed an immunohistochemical analysis for Ki67. It revealed that AIMs significantly decreased the amount of Ki67-positive cells compared with no treatment group. This finding suggests that AIMs possess significant anti-proliferative properties in vivo conditions (Figure 4A). In order to assess intra-tumoral microvessel density (IMVD), which reflects tumor angiogenesis, we performed immunohistochemical staining for CD34. As shown in Figure 4B, AIMs significantly suppressed IMVD. This finding suggests that AIMs have significant anti-angiogenic activities in vivo mouse model system.

3. Discussion

This study was designed to confirm that the anti-cancer effects of AIMs on cancer cells are valid in the in vivo system. We chose Hep3B human hepatocellular carcinoma cells in vitro and in vivo because regarding the effects of AIMs on Hep3B cells in vitro, reviewers doubted whether AIMs safely induced anti-cancer effects in vivo. In an in vitro study at lower doses (10–100 μg/mL), we found that AIMs still have anti-cancer effects in terms of proliferation, migration and invasion. However, the anti-cancer effects of AIMs were significantly diminished by TNF-α treatment in terms of proliferation. Before obtaining the in vivo study results, we were concerned that the results in the in vivo system would be different from those in in vitro system because the TNF-α-like cytokines may work in in vivo systems. Unlike our expectations, the results in vivo clearly demonstrated that AIMs harbor anti-proliferative, anti-invasive, and anti-angiogenic effects by inhibiting NF-κB activity, although the tumor sizes in control groups vary. The Western blot findings were especially well matched to the results of AIMs at high concentrations (100–400 μg/mL) [11,12]. Even though the daily dose of the in vivo study was not sufficient to attain the plasma level of 100–400 μg/mL of AIMs, the exposed cumulation may produce anti-cancer effects that are attained at high dose in the in vitro study. Actually, we could not get the clear inhibition of NF-κB activity with 100 μg/mL of AIMs (data not shown). This is the first study that demonstrated that AIMs inhibited cancer proliferation by inhibiting NF-κB activity and its downstream molecules involved in cancer proliferation, invasion, and angiogenesis in in vivo systems [13]. In this in vivo study, we used clinical biomarkers for proliferation and angiogenesis (Ki67 proliferative index and IMVD) that are frequently used in clinical tumor samples. Antigen Ki-67 is a nuclear protein that is associated with cellular proliferation and an excellent marker to determine the growth fraction of a given cell population [14,15]. IMVD has also been widely used as a surrogate marker for angiogenesis in cancer, counting the number of capillaries. The NF-κB expression has been implicated in the regulation of IMVD in human cancer [16]. This study demonstrated that AIMs significantly inhibited Ki67 proliferation index and IMVD. This finding supports that AIMs harbor significant anti-cancer properties on hepatocellular carcinoma. In addition, at the molecular levels, we found that AIMs inhibited NF-κB activity in both Western blot analysis and immunohistochemical staining. The activation of the NF-κB pathways is mainly involved in the inflammation, cancer cell proliferation, invasion, adhesion, and angiogenesis. Thus, AIMs showed anti-cancer activity through the inhibition of NF-κB activity in hepatocellular carcinoma. We also confirmed that AIMs inhibited NF-κB-regulated proteins involved in cell proliferation and invasion (cyclin D1, COX-2, MMP-2, and MMP-9). Cyclin D1 and COX-2 are overexpressed in a variety of cancers and mediate cancer cell proliferation [17,18]. MMP-2 and MMP-9 are key molecules in cancer invasion by the proteolytic digestion of the extracellular matrix (ECM) which is the first step to metastasis [19,20] to help cancer cells to migrate into or out of the vessel walls to metastasize to the distant organs.
The limitations of the study are as follows. First, TNF-α is a known NF-κB stimulant. We use it to determine the linkage between NF-κB activation and the anti-cancer effects of AIMs. The pathophysiological relevance of TNF-induced NF-κB activation is highlighted by the reports that TNF-α is very frequently increased in patients with advanced cancers which have high chances to metastasize [15,16]. One may question the use of TNF-α, because there was no significant difference between the cells treated with and without TNF-α, especially in cancer cell proliferation. Regarding TNF-α effects on cell proliferation, it should not be overlooked that TNF-α has its own anti-cancer effect, so some cancer cell such as MCF-7 cells are susceptible to TNF-α treatment. However, in many cancer cells, immediately after treatment with TNF-α, NF-κB is activated to prevent cell death, grow better, become more invasive, and show better metastasis. In addition, in the case of advanced or metastatic cancer, TNF-α was increased, so we thought that TNF-α treatment would be more suitable in the in vivo model. As observed in the above results, TNF-α not only increased the growth, invasion, and migration of Hep3B cells, but also reduced the AIM effect, so we wondered how AIMs would work in in vivo systems. Fortunately, however, AIMs showed anti-cancer effects in in vivo systems, by inhibiting NF-κB and its downstream molecules that are involved in cancer proliferation, invasion and metastasis, so it was possible to conclude that AIM also showed anti-cancer effects in vivo. However, it is unfortunate that it was not possible to draw a conclusion about how much the anti-cancer effect of AIMs is reduced in the situation where TNF-α is highly observed in the in vitro study, and whether AIMs will exert the anti-cancer effect in the situation where the actual TNF-α is high, such as highly metastatic cancer or far advanced cancers. Further investigation is warranted to validate the in vitro findings in in vivo systems.
Secondly, AIMs are composed of more various anthocyanins than anthocyanins from other sources [21,22]. We could not fully understand the meaning that Meoru has more various anthocyanins than other vegetables or fruit, and which compound is more effective in inhibiting cancer invasion, since few results on the effect of each anthocyanin are available for cancer cells. A previous study reported that the anthocyanidins, mainly cyanidin, delphinidin, and malvidin, caused strong growth inhibition in a hepatoma cell line, whereas the aglycoside anthocyanins, including cyanidin 3-glucoside, peonidin 3-glucoside, pelargonidin 3-glucoside, and malvidin 3-glucoside, had lower inhibitory activities [23]. AIMs consist of mainly aglycoside anthocyanins. Meoru has been used orally in cancer patients even though it has been used topically for the treatment of wounds. These glycoside chains, when we take these glycosylated anthocyanins orally, would be eliminated to be absorbed in the body. Therefore, more studies are needed regarding the effect of the glycosylation of anthocyanins on anti-cancer activities.
Third, regarding the heterogeneity of the in vivo results, the tumor sizes were various; the largest one in the AIM-treated group was bigger than the smallest one in the control group. Even though the serial measurements of tumors revealed that there were a significant changes in tumor size between the AIM-treated and control group, we were concerned about the bias regarding this experiment. The meticulous examination of tumors by matching the serial exam of the tumor size showed that the AIM effects seemed to appear after 1 month. The tumor size heterogeneity may be explained by seed and soil theory—in the process of settling in different mice, appropriate tumor cells were selected and appeared as tumors of various sizes because the surrounding tumor environment was very important for tumor growth. In addition, we expected that there would be big differences in cancer biology between xenograft tumors. Hence, we were concerned about the Western blot results, but luckily, the expression of proteins that are involved in cancer cell proliferation, invasion, migration, and angiogenesis as well as NF-κB, were suppressed by AIMs.
In conclusion, this study suggests that AIMs have anti-cancer effects in terms of proliferation, migration, and invasion at low concentrations (10–100 μg/mL), on Hep3B human hepatocellular carcinoma cells in vitro and that the anti-cancer effects of AIMs were valid in the xenograft mouse models of Hep3B human hepatocellular carcinoma cells through the inhibition the of NF-κB and its target proteins that are involved in cancer cell proliferation, invasion, and angiogenesis. Although we found that the anti-cancer effects of AIMs were diminished by TNF-α treatment in vitro, we could not draw the conclusion regarding how much the anti-cancer effect of AIMs was reduced or whether AIMs work in the situation where TNF-α is high, frequently observed in highly metastatic cancer or far advanced cancers. Further investigation is warranted to validate the anti-cancer effects of AIMs in TNF-α, high in an in vivo system.

4. Methods

4.1. Cell Culture and Chemicals

Hep3B human hepatocellular carcinoma cells were obtained from the ATCC (American Type Culture Collection) (Rockville, MD, USA). The culture medium used throughout these experiments was RPMI (Roswell Park Memorial Institute Medium) 1640 medium (Invitrogen Corp, Carlsbad, CA, USA) supplemented with 10% FBS (GIBCO BRL, Grand Island, NY, USA), 100 U/mL penicillin, and 100 μg/mL streptomycin in an incubator at 37 °C in a humidified atmosphere of 95% air and 5% CO2. Molecular mass markers for proteins were obtained from Pharmacia Biotech (Saclay, France). For Western blotting and immunohistochemistry, antibodies against COX-2, cyclin D1, XIAP, MMP-2, MMP-9, Bcl-xL, Bcl-2, NF-κB and CD34 were purchased from Santa Cruz Biotechnology (Santa Cruz, CA, USA). p-Akt, and p-NF-κB were purchased from Cell signaling Technology, Inc. (Beverly, MA, USA). Antibodies against cyclin D1and Ki-67 were purchased from DAKO. (Santa clara, CA, USA). Antibody against CD34 was purchased from Abcam (Cambridge, MA, USA). Antibody against β-actin was from Sigma (Beverly, MA, USA). Peroxidase-labeled donkey anti-rabbit and sheep anti-mouse immunoglobulin, and an enhanced chemiluminescence (ECL) kit were purchased from Amersham (Arlington Heights, IL, USA). All other chemicals not specifically mentioned were purchased from Sigma Chemical Co. (St. Louis, MO, USA). We used the anthocyanins isolated from Vitis coignetiae Pulliat (AIMs) which consists of: delphinidin-3,5-diglucoside (1): cyanidin-3,5-diglucoside (2): petunidin-3,5-diglucoside (3): delphinidin-3-glucoside (4): malvdin-3,5-diglucoside (5): peonidin-3,5-diglucoside (6): cyanidin-3-glucoside (7): petunidin-3-glucoside (8): peonidin-3-glucoside (9): malvidin-3-glucoside (10) = 3.5: 3.4: 7.1: 23.9: 8.0: 9.6: 9.1: 16.1: 5.7: 13.4.

4.2. Cell Proliferation Assays

For the cell viability assay, the cells (5 × 104 cells/mL) were seeded onto 24-well plates, grown to 70% confluence and then treated with the indicated concentrations of AIMs for 24 and 48 h. Control cells were supplemented with media containing 0.1% DMSO (vehicle control). Cell viability was determined by trypan blue-exclusion methods.

4.3. Wound Healing Assay

Hep3B cells were grown on 35 mm dish plate to 100% confluent monolayer and then scratched to form a 100 µm “wound” using sterile pipette tips. The cells were then cultured in the presence or absence of the indicated concentration of AIMs in serum-free media for 24 h. The images were recorded at 12 and 24 h after scratch using an Olympus photomicroscope.

4.4. Gelatin Zymography

The gelatinolytic activities for MMP-2 and MMP-9 in the culture medium were analyzed by electrophoresis on 10% polyacrylamide gels containing 1 mg/mL gelatin. Polyacrylamide gels were run at 120 V, washed in 2.5% Triton X-100 for 1 h, and then incubated at 37 °C for 16 h in an activation buffer (50 mM Tris-HCl, pH 7.5, 10 mM CaCl2). After staining with Coomassie blue (10% glacial acetic acid, 30% methanol and 1.5% Coomassie brilliant blue) for 2–3 h, the gel was washed with a solution of 10% glacial acetic acid and 30% methanol without Coomassie blue for 1 h. White lysis zones revealed by staining with Coomassie brilliant blue indicated gelatin degradation.

4.5. Western Blotting

This assay was conducted as described previously [24]. The cells were harvested and lysed in the lysis buffer. The cells were disrupted by sonication and extracted at 4 °C for 30 min. The protein concentrations were quantified using the BioRad protein assay (BioRad Lab., Hercules, CA, USA). The proteins of the extracts were resolved by electrophoresis, electrotransferred to a polyvinylidene difluoride membrane (Millipore, Bedford, MA, USA), and then the membrane was incubated with the primary antibodies followed by a conjugated secondary antibody to peroxidase. Blots were developed with an ECL detection system. ImageJ software 1.51K (http://rsb.info.nih.gov) was used to quantify each protein band followed by densitometry reading undertaken after normalization with β-Actin expression.

4.6. Animal Experiment

Athymic (nu/nu) male nude mice, obtained from SLC (Sankyo Lab Service, Tokyo, Japan), were housed under pathogen-free conditions with a 12 h light/12 h dark schedule, and fed with an autoclaved diet and water. Hep3B cells (1 × 106 cells/0.1 mL) were subcutaneously injected into the left flank of the mice. Twelve animals were then randomly divided into two groups with six animals each. The first group of animals received an intraperitoneal injection of 100 AL of a 1:10 ratio of DMSO and normal saline, whereas the animals of the second group received an intraperitoneal injection of AIMs (5 μg/g of animal in 100 AL of 1:10 ratio of DMSO and normal saline) daily. One week after the injection of Hep3B xenograft tumor size was measured using a caliper at 2-day intervals, and tumor volume was calculated by the formula 0.5238 × L1 × L2 × H, where L1 is the long diameter, L2 is the short diameter, and H is the height of the tumor. When the mean tumor volume of the non-treatment group crossed the target volume of 1200 mm3, the animals were all sacrificed, and the tumors were removed and frozen in liquid nitrogen for Western blot analysis or fixed with formalin for immunohistochemistry. All animal experiments were approved by the Ethics Committee for Animal Experimentation, Gyeongsang National University.

4.7. Immunohistochemical Staining of NF-κB p65, Cyclin D1, XIAP, and MMP-9 in Tumor Samples

The nuclear localization of NF-κB p65 and the expression of cyclin D1, XIAP, and MMP-9 were examined using an immunohistochemical method described previously [25]. Briefly, Hep3B tumor xenografts samples were embedded in paraffin and fixed with paraformaldehyde. The staining procedure was achieved by an immunoperoxidase technique on 5 μm-thick consecutive sections. Primary antibodies raised against human NF-κB p65 (Santa Cruz, CA, USA, 1:100 dilution), Cyclin D1 (DAKO, Carpinteria, CA, USA, dilution 1:2000), XIAP (Santa Cruz, CA, USA, 1:50), MMP-9 (Santa Cruz, CA, USA, 1:50), Ki-67 (DAKO, Carpinteria, CA, USA, dilution 1:1000), and CD34 (Abcam, San Jose, CA, USA, dilution 1:1000) were used. Before incubation with primary antibodies, the specimens were pretreated with microwaves for 60 min to retrieve antigenic epitope. The negative controls were parallel sections treated with the same process as the above, but without the treatment of primary antibodies. Positive staining was visualized with diaminobenzidine and hematoxylin was used as counter staining.

4.8. Assessment of Immunohistochemistry

All findings were evaluated by a pathologist blind to the treatment conditions. Samples were evaluated on a percentage of reactive cells demonstrated with moderate or strong staining intensity when the staining intensity was rated as weak, moderate, and strong as compared to the background stain or some negative controls. Images of representative results were pictured. At least 500 tumor cells were evaluated for evaluation in each case.

4.9. Intratumoral Micro Vessel Density (IMVD) Analysis

Frozen sections were fixed in cold acetone and stained with anti-CD34 monoclonal antibody as previously described in the immunohistochemical staining section. The CD34 stained slides were observed under the microscope equipped with a digital camera (CKX41 with a camera, Nikon, DS-U3) and the images were acquired. For each case, IMVD was determined as the maximum number of microvessels under the light microscope within the “hot spot”, which was defined as those areas containing the greatest number of capillaries and small venules at the invasive edge, based on the criteria of Weidner et al. [26]. The “hot spot” was determined by scanning the tumor sections at low power (×40 and ×100), and the microvessel density was measured with a light microscope in a single area of invasive tumor (×20 objective and ×10 ocular; 0.739 mm2/field) at the “hot spot” (the representative of the highest microvessel density). Only vessels distinct from one another were counted separately. The evaluations were performed by a pathologist who was blind to the treatment conditions.

4.10. Statistics

The results were expressed as the means ± SD. The comparison of the effects of various treatments was performed with the one-way analysis of variance (ANOVA) with post-test Neuman–Keuls in the cases with at least three treatment groups and the Student’s t test. Statistical significance was defined as p < 0.05. Each experiment was performed at least in triplicate.

Author Contributions

W.S.L., G.S.K., A.P., C.H.R., S.H.C., S.C.S. and S.C.H.: designed the study protocol and final review of the paper. M.J.K., A.P., J.W.Y., D.C.K., H.S.P. and W.S.L.: performed each part of the experiments, organized the focus group discussion, collected, and analyze all the study data; M.J.K. and J.W.Y.: performed the in vitro study. H.S.P. and D.C.K.: performed the in vivo experiments. A.P. and W.S.L. prepared the final manuscript. Y.H.C., J.N.L., A.P. and J.W.Y.: participated in the focus group discussion and the collection of data and contributed to the manuscript writing. A.P. and W.S.L.: revised the study design, contributed to the statistical analysis and to the editing of the manuscript. All authors have read and agreed to the published version of the manuscript.

Funding

This study was supported by grants from the National R&D Program for Cancer Control, Ministry of Health & Welfare, Republic of Korea (0820050), and in part by Basic Science Research Program through the National Research Foundation of Korea (NRF) funded by the Ministry of Education (2017R1D1A3B05030971).

Acknowledgments

Authors wish to thank Suchismita Raha for contribution in manuscript editing and English correction. Authors appreciate the contribution of Jing Nan Lu (current address: Fifth Hospital of Hebei Medical University, Shijiazhuang) for helping with the experiments and data collection.

Conflicts of Interest

The authors declare no conflict of interest.

References

  1. Rustgi, V.K. Epidemiology of hepatocellular carcinoma. Gastroenterol. Clin. N. Am. 1987, 16, 545–551. [Google Scholar]
  2. Oon, C.J.; Rauff, A.; Tan, L.K. Treatment of primary liver cancer in Singapore. A review of 3200 cases seen between 1 January 1977, and 31 July 1987. Cancer Chemother. Pharmacol. 1989, 23, S13–S16. [Google Scholar] [CrossRef] [PubMed]
  3. Kim, B.H.; Park, J.W. Epidemiology of liver cancer in South Korea. Clin. Mol. Hepatol. 2018, 24, 1–9. [Google Scholar] [CrossRef] [PubMed]
  4. Yan, L.; Rosen, N.; Arteaga, C. Targeted cancer therapies. Chin. J. Cancer 2011, 30, 1–4. [Google Scholar] [CrossRef] [PubMed]
  5. De Sousa, R.R.; Queiroz, K.C.; Souza, A.C.; Gurgueira, S.A.; Augusto, A.C.; Miranda, M.A.; Peppelenbosch, M.P.; Ferreira, C.V.; Aoyama, H. Phosphoprotein levels, MAPK activities and NFkappaB expression are affected by fisetin. J. Enzym. Inhib. Med. Chem. 2007, 22, 439–444. [Google Scholar] [CrossRef] [PubMed]
  6. Liu, B.L.; Zhang, X.; Zhang, W.; Zhen, H.N. New enlightenment of French Paradox: Resveratrol’s potential for cancer chemoprevention and anti-cancer therapy. Cancer Biol. Ther. 2007, 6, 1833–1836. [Google Scholar] [CrossRef] [PubMed]
  7. Chun, K.H.; Kosmeder, J.W., 2nd; Sun, S.; Pezzuto, J.M.; Lotan, R.; Hong, W.K.; Lee, H.Y. Effects of deguelin on the phosphatidylinositol 3-kinase/Akt pathway and apoptosis in premalignant human bronchial epithelial cells. J. Natl. Cancer Inst. 2003, 95, 291–302. [Google Scholar] [CrossRef]
  8. Atanasov, A.G.; Waltenberger, B.; Pferschy-Wenzig, E.M.; Linder, T.; Wawrosch, C.; Uhrin, P.; Temml, V.; Wang, L.; Schwaiger, S.; Heiss, E.H.; et al. Discovery and resupply of pharmacologically active plant-derived natural products: A review. Biotechnol. Adv. 2015, 33, 1582–1614. [Google Scholar] [CrossRef]
  9. Syed, D.N.; Afaq, F.; Sarfaraz, S.; Khan, N.; Kedlaya, R.; Setaluri, V.; Mukhtar, H. Delphinidin inhibits cell proliferation and invasion via modulation of Met receptor phosphorylation. Toxicol. Appl. Pharmacol. 2008, 231, 52–60. [Google Scholar] [CrossRef]
  10. Favot, L.; Martin, S.; Keravis, T.; Andriantsitohaina, R.; Lugnier, C. Involvement of cyclin-dependent pathway in the inhibitory effect of delphinidin on angiogenesis. Cardiovasc. Res. 2003, 59, 479–487. [Google Scholar] [CrossRef]
  11. Shin, D.Y.; Lee, W.S.; Kim, S.H.; Kim, M.J.; Yun, J.W.; Lu, J.N.; Lee, S.J.; Tsoy, I.; Kim, H.J.; Ryu, C.H.; et al. Anti-invasive activity of anthocyanins isolated from Vitis coignetiae in human hepatocarcinoma cells. J. Med. Food 2009, 12, 967–972. [Google Scholar] [CrossRef] [PubMed]
  12. Shin, D.Y.; Ryu, C.H.; Lee, W.S.; Kim, D.C.; Kim, S.H.; Hah, Y.S.; Lee, S.J.; Shin, S.C.; Kang, H.S.; Choi, Y.H. Induction of apoptosis and inhibition of invasion in human hepatoma cells by anthocyanins from meoru. Ann. N. Y. Acad. Sci. 2009, 1171, 137–148. [Google Scholar] [CrossRef] [PubMed]
  13. Paramanantham, A.; Kim, M.J.; Jung, E.J.; Nagappan, A.; Yun, J.W.; Kim, H.J.; Shin, S.C.; Kim, G.S. Pretreatment of Anthocyanin from the Fruit of Vitis coignetiae Pulliat Acts as a Potent Inhibitor of TNF-α Effect by Inhibiting NF-κB-Regulated Genes in Human Breast Cancer Cells. Molecules 2020, 25, 2396. [Google Scholar] [CrossRef] [PubMed]
  14. Li, L.T.; Jiang, G.; Chen, Q.; Zheng, J.N. Ki67 is a promising molecular target in the diagnosis of cancer (review). Mol. Med. Rep. 2015, 11, 1566–1572. [Google Scholar] [CrossRef]
  15. Scholzen, T.; Gerdes, J. The Ki-67 protein: From the known and the unknown. J. Cell. Physiol. 2000, 182, 311–322. [Google Scholar] [CrossRef]
  16. Yu, H.G.; Zhong, X.; Yang, Y.N.; Luo, H.S.; Yu, J.P.; Meier, J.J.; Schrader, H.; Bastian, A.; Schmidt, W.E.; Schmitz, F. Increased expression of nuclear factor-kappaB/RelA is correlated with tumor angiogenesis in human colorectal cancer. Int. J. Colorectal Dis. 2004, 19, 18–22. [Google Scholar] [CrossRef]
  17. Aggarwal, B.B. Nuclear factor-kappaB: The enemy within. Cancer Cell 2004, 6, 203–208. [Google Scholar] [CrossRef]
  18. Chun, K.S.; Surh, Y.J. Signal transduction pathways regulating cyclooxygenase-2 expression: Potential molecular targets for chemoprevention. Biochem. Pharmacol. 2004, 68, 1089–1100. [Google Scholar] [CrossRef]
  19. Davies, B.; Waxman, J.; Wasan, H.; Abel, P.; Williams, G.; Krausz, T.; Neal, D.; Thomas, D.; Hanby, A.; Balkwill, F. Levels of matrix metalloproteases in bladder cancer correlate with tumor grade and invasion. Cancer Res. 1993, 53, 5365–5369. [Google Scholar]
  20. Bogenrieder, T.; Herlyn, M. Axis of evil: Molecular mechanisms of cancer metastasis. Oncogene 2003, 22, 6524–6536. [Google Scholar] [CrossRef]
  21. Chen, P.-N.; Kuo, W.-H.; Chiang, C.-L.; Chiou, H.-L.; Hsieh, Y.-S.; Chu, S.-C. Black rice anthocyanins inhibit cancer cells invasion via repressions of MMPs and u-PA expression. Chem. -Biol. Interact. 2006, 163, 218–229. [Google Scholar] [CrossRef] [PubMed]
  22. Kim, H.J.; Tsoy, I.; Park, J.M.; Chung, J.I.; Shin, S.C.; Chang, K.C. Anthocyanins from soybean seed coat inhibit the expression of TNF-α-induced genes associated with ischemia/reperfusion in endothelial cell by NF-κB-dependent pathway and reduce rat myocardial damages incurred by ischemia and reperfusion in vivo. FEBS Lett. 2006, 580, 1391–1397. [Google Scholar] [CrossRef] [PubMed]
  23. Yeh, C.T.; Yen, G.C. Induction of apoptosis by the Anthocyanidins through regulation of Bcl-2 gene and activation of c-Jun N-terminal kinase cascade in hepatoma cells. J. Agric. Food Chem. 2005, 53, 1740–1749. [Google Scholar] [CrossRef] [PubMed]
  24. Ko, Y.S.; Lee, W.S.; Panchanathan, R.; Joo, Y.N.; Choi, Y.H.; Kim, G.S.; Jung, J.M.; Ryu, C.H.; Shin, S.C.; Kim, H.J. Polyphenols from Artemisia annua L Inhibit Adhesion and EMT of Highly Metastatic Breast Cancer Cells MDA-MB-231. Phytother. Res. 2016, 30, 1180–1188. [Google Scholar] [CrossRef] [PubMed]
  25. Jang, J.S.; Lee, W.S.; Lee, J.S.; Kim, H.W.; Ko, G.H.; Ha, W.S. The expression of thymidine phosphorylase in cancer-infiltrating inflammatory cells in stomach cancer. J. Korean Med. Sci. 2007, 22, S109–S114. [Google Scholar] [CrossRef] [PubMed]
  26. Weidner, N.; Semple, J.P.; Welch, W.R.; Folkman, J. Tumor angiogenesis and metastasis-correlation in invasive breast carcinoma. N. Engl. J. Med. 1991, 324, 1–8. [Google Scholar] [CrossRef]
Figure 1. Anti-cancer effects of anthocyanins isolated from Vitis coignetiae Pulliat (AIMs) on Hep3B hepatocellular carcinoma cells. Hep3B cells were seeded at a density of 5 × 104 cells/mL. The cells were treated with indicated concentrations of AIMs for the indicated times. (A) Cell viability assay. AIMs induced anti-proliferative effects in a dose-dependent manner. In the TNF-α treatment, the anti-proliferative effects of AIMs were diminished. (B) Wound healing assay. Hep3B cells showed the dose-dependent inhibition of migration at different time points. (C) DAPI (4′,6-diamidino-2-phenylindole) staining. The graphical representation depicts that AIMs inhibited the TNF-α stimulated invasion in Hep3B cells. (D) Gelatin zymography. The MMP-2 and MMP-9 activities were suppressed by AIMs in the presence of TNF-α stimulation. (E) Densitometry analysis of MMP-9 and MMP-2 gelatin zymography.The data are shown as the means ± SD of three independent experiments, * p < 0.05 between the treated and the untreated control group.
Figure 1. Anti-cancer effects of anthocyanins isolated from Vitis coignetiae Pulliat (AIMs) on Hep3B hepatocellular carcinoma cells. Hep3B cells were seeded at a density of 5 × 104 cells/mL. The cells were treated with indicated concentrations of AIMs for the indicated times. (A) Cell viability assay. AIMs induced anti-proliferative effects in a dose-dependent manner. In the TNF-α treatment, the anti-proliferative effects of AIMs were diminished. (B) Wound healing assay. Hep3B cells showed the dose-dependent inhibition of migration at different time points. (C) DAPI (4′,6-diamidino-2-phenylindole) staining. The graphical representation depicts that AIMs inhibited the TNF-α stimulated invasion in Hep3B cells. (D) Gelatin zymography. The MMP-2 and MMP-9 activities were suppressed by AIMs in the presence of TNF-α stimulation. (E) Densitometry analysis of MMP-9 and MMP-2 gelatin zymography.The data are shown as the means ± SD of three independent experiments, * p < 0.05 between the treated and the untreated control group.
Molecules 25 05445 g001
Figure 2. The effect of AIMs on body weight and the tumor. The AIMs were administered to mice at 50 μg/g/day. (A) The representative figures are for the largest and smallest tumors. The size of the tumors is highly reduced by the treatment of AIMs. (B) The body weight is measured every week until the fourth week. The body weight of mice did not alter with the treatment of AIMs. This shows that the AIMs treatment shows no clinical signs of toxicity and no change in body weight. (C) The volume of the tumor was significantly reduced with the treatment of AIMs. The data are shown as the means ± SD of three independent experiments. * p < 0.05 between the treated and the untreated control group. # p < 0.01 between the treated and the untreated control group.
Figure 2. The effect of AIMs on body weight and the tumor. The AIMs were administered to mice at 50 μg/g/day. (A) The representative figures are for the largest and smallest tumors. The size of the tumors is highly reduced by the treatment of AIMs. (B) The body weight is measured every week until the fourth week. The body weight of mice did not alter with the treatment of AIMs. This shows that the AIMs treatment shows no clinical signs of toxicity and no change in body weight. (C) The volume of the tumor was significantly reduced with the treatment of AIMs. The data are shown as the means ± SD of three independent experiments. * p < 0.05 between the treated and the untreated control group. # p < 0.01 between the treated and the untreated control group.
Molecules 25 05445 g002
Figure 3. Reduction in NF-κB activation with the treatment of AIMs. (A) The NF-κB activation has been reduced with the treatment of AIMs. Western blot analysis of the tumor xenograft models using antibodies against NF-κB and various NF-κB-regulated proteins involved in cancer cell proliferation (cyclin D1 and COX-2), invasion, and migration (MMP-2 and MMP-9) and anti-apoptosis (Bcl-xL). (B) Densitometry analysis of Western blot bands. The values were normalized against β-actin. (C) The immunohistochemical analysis of NF-κB, proliferation (cyclin D1), and invasion (MMP-9) revealed that AIMs suppressed the nuclear activity of NF-κB and the expression of proliferation and invasion. The data are shown as the means ± SD of three independent experiments, * p < 0.05 between the treated and the untreated control group.
Figure 3. Reduction in NF-κB activation with the treatment of AIMs. (A) The NF-κB activation has been reduced with the treatment of AIMs. Western blot analysis of the tumor xenograft models using antibodies against NF-κB and various NF-κB-regulated proteins involved in cancer cell proliferation (cyclin D1 and COX-2), invasion, and migration (MMP-2 and MMP-9) and anti-apoptosis (Bcl-xL). (B) Densitometry analysis of Western blot bands. The values were normalized against β-actin. (C) The immunohistochemical analysis of NF-κB, proliferation (cyclin D1), and invasion (MMP-9) revealed that AIMs suppressed the nuclear activity of NF-κB and the expression of proliferation and invasion. The data are shown as the means ± SD of three independent experiments, * p < 0.05 between the treated and the untreated control group.
Molecules 25 05445 g003
Figure 4. AIMs inhibits Ki67 expression and intra-tumoral microvessel density (IMVD) in Hep3B cell-originated tumors in athymic nude mice. (A) Cell proliferation was demonstrated by Ki67 immunostaining. Reduction in Ki67 staining showed that AIM treatment reduces cell proliferation. (B) AIM assists in the decrease in angiogenesis which is shown by the CD34 staining. The decrease in the expression of CD34 shows the suppression of angiogenesis. The data are shown as the means ± SD of three independent experiments, * p < 0.05 between the treated and the untreated control group.
Figure 4. AIMs inhibits Ki67 expression and intra-tumoral microvessel density (IMVD) in Hep3B cell-originated tumors in athymic nude mice. (A) Cell proliferation was demonstrated by Ki67 immunostaining. Reduction in Ki67 staining showed that AIM treatment reduces cell proliferation. (B) AIM assists in the decrease in angiogenesis which is shown by the CD34 staining. The decrease in the expression of CD34 shows the suppression of angiogenesis. The data are shown as the means ± SD of three independent experiments, * p < 0.05 between the treated and the untreated control group.
Molecules 25 05445 g004
Sample Availability: Samples of the compounds are not available from the authors.
Publisher’s Note: MDPI stays neutral with regard to jurisdictional claims in published maps and institutional affiliations.

Share and Cite

MDPI and ACS Style

Kim, M.J.; Paramanantham, A.; Lee, W.S.; Yun, J.W.; Chang, S.H.; Kim, D.C.; Park, H.S.; Choi, Y.H.; Kim, G.S.; Ryu, C.H.; et al. Anthocyanins Derived from Vitis coignetiae Pulliat Contributes Anti-Cancer Effects by Suppressing NF-κB Pathways in Hep3B Human Hepatocellular Carcinoma Cells and In Vivo. Molecules 2020, 25, 5445. https://doi.org/10.3390/molecules25225445

AMA Style

Kim MJ, Paramanantham A, Lee WS, Yun JW, Chang SH, Kim DC, Park HS, Choi YH, Kim GS, Ryu CH, et al. Anthocyanins Derived from Vitis coignetiae Pulliat Contributes Anti-Cancer Effects by Suppressing NF-κB Pathways in Hep3B Human Hepatocellular Carcinoma Cells and In Vivo. Molecules. 2020; 25(22):5445. https://doi.org/10.3390/molecules25225445

Chicago/Turabian Style

Kim, Min Jeong, Anjugam Paramanantham, Won Sup Lee, Jeong Won Yun, Seong Hwan Chang, Dong Chul Kim, Hyeon Soo Park, Yung Hyun Choi, Gon Sup Kim, Chung Ho Ryu, and et al. 2020. "Anthocyanins Derived from Vitis coignetiae Pulliat Contributes Anti-Cancer Effects by Suppressing NF-κB Pathways in Hep3B Human Hepatocellular Carcinoma Cells and In Vivo" Molecules 25, no. 22: 5445. https://doi.org/10.3390/molecules25225445

APA Style

Kim, M. J., Paramanantham, A., Lee, W. S., Yun, J. W., Chang, S. H., Kim, D. C., Park, H. S., Choi, Y. H., Kim, G. S., Ryu, C. H., Shin, S. C., & Hong, S. C. (2020). Anthocyanins Derived from Vitis coignetiae Pulliat Contributes Anti-Cancer Effects by Suppressing NF-κB Pathways in Hep3B Human Hepatocellular Carcinoma Cells and In Vivo. Molecules, 25(22), 5445. https://doi.org/10.3390/molecules25225445

Article Metrics

Back to TopTop