Optimization of Plant Production by Seed Treatment in Two Wild Subspecies of Narcissus pseudonarcissus Rich in Alkaloids
Abstract
1. Introduction
- (a)
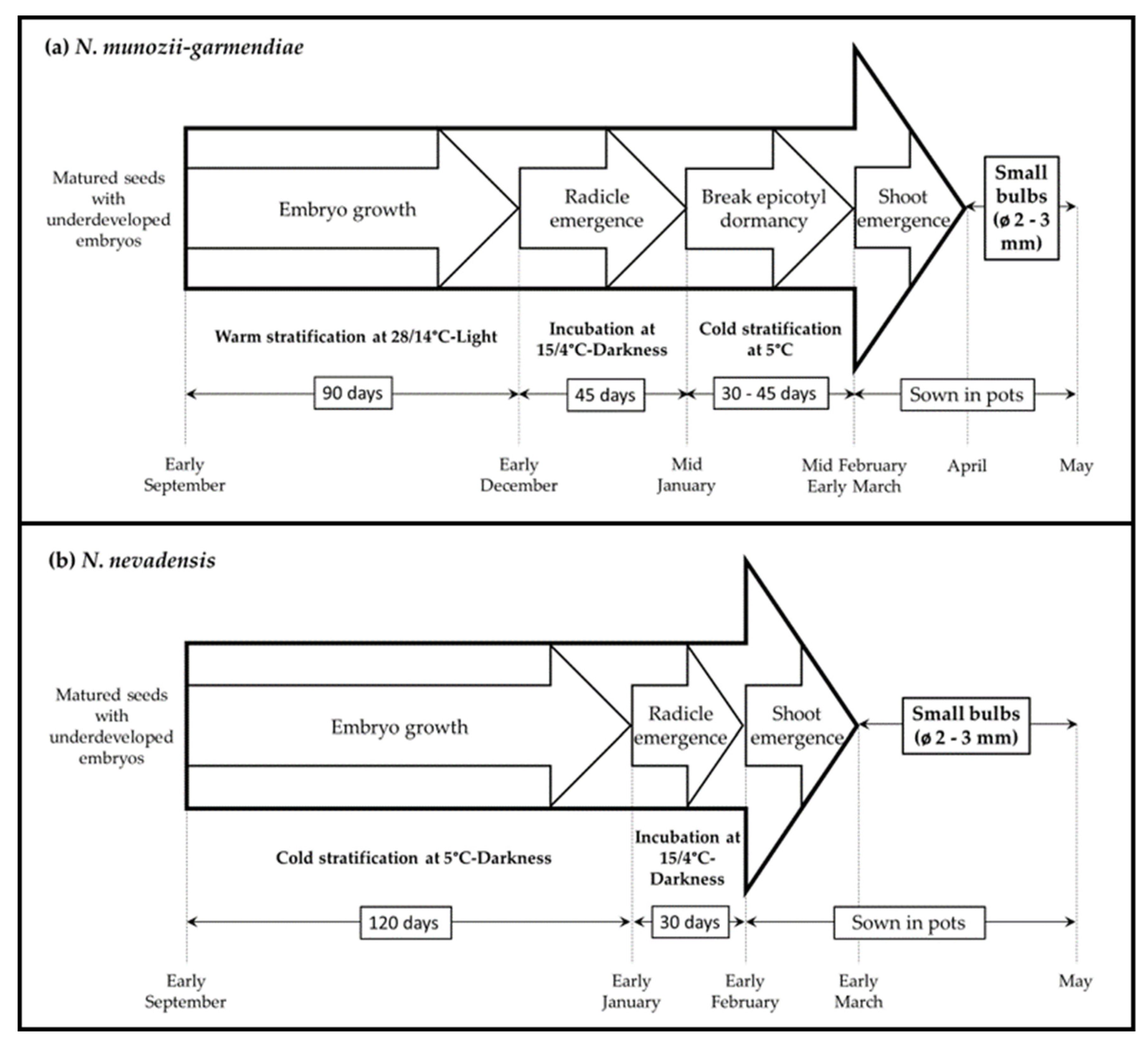
- Phenology of embryo growth, dormancy breakage, and radicle emergence
- (b)
- Phenology of seedling emergence
- (c)
- Effects of temperature on embryo growth
- (d)
- Effect of gibberellic acid (GA3) on embryo growth
- (e)
- Effects of different stratification and incubation temperatures on germination
- (f)
- Induction of dormancy by extreme temperatures
- (g)
- Temperature requirements for shoot emergence in N. munozii-garmendiae
2. Results
2.1. Outdoor Experiments
2.1.1. Phenology of Embryo Growth, Dormancy Breakage, and Radicle Emergence
- N. munozii-garmendiae
- N. nevadensis
2.1.2. Phenology of Seedling Emergence
- N. munozii-garmendiae
- N. nevadensis
2.2. Laboratory Experiments
2.2.1. Effects of Temperature on Embryo Growth
- N. munozii-garmendiae
- N. nevadensis
2.2.2. Effect of GA3 on Embryo Growth
- N. munozii-garmendiae
- N. nevadensis
2.2.3. Effects of Temperatures of Stratification and Incubation on Germination
- N. munozii-garmendiae
- N. nevadensis
2.2.4. Induction of Dormancy by Extreme Temperatures
- Effect of low temperature (5 °C) on N. munozii-garmendiae
- Effect of summer temperature (32/18 °C) on N. nevadensis
2.2.5. Temperature Requirements for Shoot Emergence in N. munozii-garmendiae
3. Discussion
4. Materials and Methods
4.1. Plant Material and Seed Sources
4.1.1. Narcissus Munozii-Garmendiae
4.1.2. Narcissus Nevadensis
4.2. Outdoor Experiments
4.2.1. Phenology of Embryo Growth, Dormancy Breakage, and Radicle Emergence
4.2.2. Phenology of Seedling Emergence
4.3. Laboratory Experiments
4.3.1. General Conditions
4.3.2. Effects of Temperature on Embryo Growth
- N. munozii-garmendiae
- N. nevadensis
4.3.3. Effect of GA3 on Embryo Growth
4.3.4. Effects of Stratification and Incubation Temperatures on Germination
- N. munozii-garmendiae
- N. nevadensis
4.3.5. Induction of Dormancy by Extreme Temperatures
- Effect of low temperature (5 °C) on N. munozii-garmendiae
- Effect of summer temperatures (32/18 °C) on N. nevadensis
4.3.6. Temperature Requirements for Shoot Emergence in N. munozii-garmendiae
4.4. Statistical Analysis
5. Conclusions
Author Contributions
Funding
Acknowledgments
Conflicts of Interest
References
- Breiterová, K.; Ločárek, M.; Kohelová, E.; Talácková, M.; Hulcová, D.; Opletal, L.; Cahlíková, L. Daffodils as potential crops of biologically-active compounds: Assessment of 40 ornamental taxa for their alkaloid profile and cholinesterases inhibition activity. Nat. Prod. Commun. 2018, 13, 419–422. [Google Scholar] [CrossRef]
- Hulcová, D.; Maříková, J.; Korabecny, J.; Hošťálková, A.; Jun, D.; Kuneš, J.; Chlebek, J.; Opletal, L.; Simone, A.; Nováková, L.; et al. Amaryllidaceae alkaloids from Narcissus pseudonarcissus L. cv. Dutch Master as potential drugs in treatment of Alzheimer’s disease. Phytochemistry 2019, 165, 112055. [Google Scholar]
- Torras-Claveria, L.; Berkov, S.; Codina, C.; Viladomat, F.; Bastida, J. Daffodils as potential crops of galanthamine. Assessment of more than 100 ornamental varieties for their alkaloid content and acetylcholinesterase inhibitory activity. Ind. Crop. Prod. 2013, 43, 237–244. [Google Scholar] [CrossRef]
- Ferdausi, A.; Chang, X.; Hall, A.; Jones, M. Galanthamine production in tissue culture and metabolomic study on Amaryllidaceae alkaloids in Narcissus pseudonarcissus cv. Carlton. Ind. Crop. Prod. 2020, 144, 112058. [Google Scholar] [CrossRef]
- Pigni, N.B.; Berkov, S.; Elamrani, A.; Benaissa, M.; Viladomat, F.; Codina, C.; Bastida, J. Two new alkaloids from Narcissus serotinus L. Molecules 2010, 15, 7083–7089. [Google Scholar] [CrossRef] [PubMed]
- Pigni, N.B.; Ríos-Ruiz, S.; Luque, F.J.; Viladomat, F.; Codina, C.; Bastida, J. Wild daffodils of the section Ganymedes from the Iberian Peninsula as a source of mesembrane alkaloids. Phytochemistry 2013, 95, 384–393. [Google Scholar] [CrossRef]
- Berkov, S.; Martínez-Francés, V.; Bastida, J.; Codina, C.; Ríos, S. Evolution of alkaloid biosynthesis in the genus Narcissus. Phytochemistry 2014, 99, 95–106. [Google Scholar] [CrossRef]
- Tarakemeh, A.; Azizi, M.; Rowshan, V.; Salehi, H.; Spina, R.; Dupire, F.; Arouie, H.; Laurain-Mattar, D. Screening of Amaryllidaceae alkaloids in bulbs and tissue cultures of Narcissus papyraceus and four varieties of N. tazetta. J. Pharm. Biomed. 2019, 172, 230–237. [Google Scholar] [CrossRef]
- Hanks, G.R. Narcissus Manual; Horticultural Development Company: Stoneleigh, UK, 2013; p. 223. [Google Scholar]
- Vandelook, F.; Van Assche, J.A. Temperature requirements for seed germination and seedling development determine timing of seedling emergence of three monocotyledonous temperate forest spring geophyts. Ann. Bot. 2008, 102, 865–875. [Google Scholar] [CrossRef]
- Newton, R.J.; Hay, F.R.; Ellis, R.H. Seed development and maturation in early spring-flowering Galanthus nivalis and Narcissus pseudonarcissus continues post-shedding with little evidence of maturation in plant. Ann. Bot. 2013, 111, 945–955. [Google Scholar] [CrossRef]
- Copete, E.; Herranz, J.M.; Ferrandis, P.; Baskin, C.C.; Baskin, J.M. Physiology, morphology and phenology of seed dormancy break and germination in the endemic Iberian species Narcissus hispanicus (Amaryllidaceae). Ann. Bot. 2011, 107, 1003–1016. [Google Scholar] [CrossRef] [PubMed]
- Herranz, J.M.; Copete, M.A.; Ferrandis, P. Environmental regulation of embryo growth, dormancy breaking and germination in Narcissus alcaracensis (Amaryllidaceae), a threatened endemic Iberian daffodil. Am. Midl. Nat. 2013, 169, 147–167. [Google Scholar] [CrossRef]
- Herranz, J.M.; Copete, E.; Ferrandis, P. Non-deep complex morphophysiological dormancy in Narcissus longispathus (Amaryllidaceae): Implications for evolution of dormancy levels within section Pseudonarcissi. Seed Sci. Res. 2013, 23, 141. [Google Scholar] [CrossRef][Green Version]
- Aedo, C. Narcissus L. Fl. Iber 2013, 20, 340–397. [Google Scholar]
- Baskin, C.C.; Baskin, J.M. Seeds: Ecology, Biogeography, and, Evolution of Dormancy and Germination, 2nd ed.; Elsevier: San Diego, CA, USA, 2014. [Google Scholar]
- Blanca, G. Libro Rojo de la Flora Silvestre Amenazada de Andalucía; Consejería de Medio Ambiente de la Junta de Andalucía: Seville, Spain, 1999. [Google Scholar]
- Moreno, J.C. Lista Roja 2008 de la Flora Vascular Española; Dirección General de Medio Natural y PolíticaForestal: Madrid, Spain, 2010. [Google Scholar]
- Bergoñón, S. Aislamiento y Caracterización Química de Alcaloides del Tipo Amaryilidaceae. Producción de Galantamina por Cultivos In Vitro de Narcissus confusus; Facultad de Farmacia, Universidad de Barcelona: Barcelona, Spain, 1994. [Google Scholar]
- Codina, C.; Bastida, J.; Viladomat, F.; Fernández, J.M.; Bergoñón, S.; Rubiralta, M.; Quirion, J.C. Alkaloids from Narcissus muñozii-garmendiæ. Phytochemistry 1993, 32, 1354–1356. [Google Scholar] [CrossRef]
- Cao, Z.F.; Yang, P.; Zhou, Q.S. Multiple biological functions and pharmacological effects of lycorine. Sci. China Chem. 2013, 56, 1382–1391. [Google Scholar] [CrossRef]
- Bastida, J.; Lavilla, R.; Viladomat, F. Chemical and biological aspects of Narcissus alkaloids. In The Alkaloids: Chemistry and Biology; Cordell, G.A., Ed.; Elsevier: San Diego, USA, 2006; Volume 63, pp. 87–179. [Google Scholar]
- Kuete, V. Medicinal Plant Research in Africa: Pharmacology and Chemistry; Elsevier: Lodon, UK, 2013. [Google Scholar]
- Karakoyun, Ç.; Bozkurt, B.; Çoban, G.; Masi, M.; Cimmino, A.; Evidente, A.; Unver Somer, N. A comprehensive study on Narcissus tazetta subsp. tazetta L.: Chemo-profiling, isolation, anticholinesterase activity and molecular docking of Amaryllidaceae alkaloids. S. Afr. J. Bot. 2020, 130, 148–154. [Google Scholar] [CrossRef]
- Kondo, T.; Mikubo, M.; Yamada, K.; Walck, J.L.; Hidayati, S.N. Seed dormancy in Trillium camschatcense (Melanthiaceae) and the possible roles of light and temperature requirements for seed germination in forests. Am. J. Bot. 2011, 98, 215–226. [Google Scholar] [CrossRef]
- Baskin, C.C.; Chien, C.-T.; Chen, S.-Y.; Baskin, J.M. Germination of Viburnum odoratissimum seeds: A new level of morphophysiological dormancy. Seed Sci. Res. 2008, 18, 179–184. [Google Scholar] [CrossRef]
- Walck, J.L.; Hidayati, S.N. Germination ecophysiology of the western North American species Osmorhiza depauperata (Apiaceae): Implications of preadaptation and phylogenetic niche conservatism in seed dormancy evolution. Seed Sci. Res. 2004, 14, 387. [Google Scholar] [CrossRef]
- Vandelook, F.; Bolle, N.; Van Assche, J.A. Seed dormancy and germination of the European Chaerophyllum temulum (Apiaceae), a member of a trans-Atlantic genus. Ann. Bot. 2007, 100, 233–239. [Google Scholar] [CrossRef] [PubMed]
- Baskin, J.M.; Baskin, C.C. A classification system for seed dormancy. Seed Sci. Res. 2004, 14, 1–16. [Google Scholar] [CrossRef]
- Wink, M. Ecological roles of alkaloids. In Modern Alkaloids; Fattorusso, E., Taglialatela-Scafati, O., Eds.; Wiley-VCH Verlag GmbH & Co, KgaA: Weinheim, Germany, 2008; pp. 3–23. [Google Scholar]
- Copete, E.; Herranz, J.M.; Copete, M.Á.; Ferrandis, P. Interpopulation variability on embryo growth, seed dormancy break, and germination in the endangered Iberian daffodil Narcissus eugeniae (Amaryllidaceae). Plant Species Biol. 2014, 29, E72–E84. [Google Scholar] [CrossRef]
- Herranz, J.M.; Copete, E.; Copete, M.A.; Ferrandis, P. Germination ecology of the endemic Iberian daffodil Narcissus radinganorum (Amaryllidaceae). Dormancy induction by cold stratification or desiccation in late stages of embryo growth. For. Syst. 2015, 24, 13. [Google Scholar] [CrossRef][Green Version]
- Carta, A.; Skourti, E.; Mattana, E.; Vandelook, F.; Thanos, C.A. Photoinhibition of seed germination: Occurrence, ecology and phylogeny. Seed Sci. Res. 2017, 27, 131. [Google Scholar] [CrossRef]
- Widell, K.O.; Vogelmann, T.C. Optical properties of Lactuca and Taraxacum seed and fruit coats: Their role as light filters. Physiol. Plant. 1985, 64, 34–40. [Google Scholar] [CrossRef]
- Skourti, E.; Thanos, C.A. Seed afterripening and germination photoinhibition in the genus Crocus (Iridaceae). Seed Sci. Res. 2015, 25, 306. [Google Scholar] [CrossRef]
- Elías, F.; Ruiz, L. Estudio Agroclimático de la Región Castilla-La Mancha; Consejería de Agricultura de la Junta de Comunidades de Castilla-La Mancha: Madrid, Spain, 1981; p. 247. [Google Scholar]
- Hidayati, S.N.; Baskin, J.M.; Baskin, C.C. Dormancy-breaking and germination requirements for seeds of Symphoricarpos orbiculatus (Caprifoliaceae). Am. J. Bot. 2001, 88, 1444–1451. [Google Scholar] [CrossRef]
Sample Availability: Samples of seeds of N. pseudonarcissus subsp. munozii-garmendiae and N. pseudonarcissus subsp. nevadendis are available from the authors. |






| Previous 90-Day Stratification | Subsequent 45-Day Incubation | ||||
|---|---|---|---|---|---|
| Temperature | 30 Days | 60 Days | 90 Days | 15/4 °C Light | 15/4 °C Darkness |
| 5 °C Light | 1.50 ± 0.03 Aa | 1.56 ± 0.03 Aab | 1.58 ± 0.03 Aab | 1.64 ± 0.03 Ab | 1.65 ± 0.03 Ab |
| (0, 0) | (0, 0) | (0, 0) | (0, 0) | (0, 0) | |
| 25/10 °C Light | 1.72 ± 0.03 Ba | 1.77 ± 0.03 Ba | 1.95 ± 0.03 Bb | 2.40 ± 0.03 Bc | 2.50 ± 0.00 Bc |
| (0, 0) | (0, 0) | (0, 4) | (64, 88) | (100, 100) | |
| 28/14 °C Light | 1.68 ± 0.03 Ba | 1.80 ± 0.02 Bb | 1.86 ± 0.03 Bb | 2.45 ± 0.03 Bc | 2.50 ± 0.00 Bc |
| (0, 0) | (0, 0) | (0, 0) | (88, 92) | (100, 100) | |
| Previous 120-Day Stratification | ||||||||
|---|---|---|---|---|---|---|---|---|
| Duration (days) | Temperatures in Light | Temperatures in Darkness | ||||||
| 5 °C | 20/7 °C | 28/14 °C | Treatment A | 5 °C | 20/7 °C | 28/14 °C | Treatment A | |
| 30 | 1.37(0.00 Aa | 1.68 ± 0.06 Abc | 1.76 ± 0.05 Abc | 1.68 ± 0.06 Abc | 1.38 ± 0.05 Aa | 1.63 ± 0.06 Ab | 1.91 ± 0.04 Ac | 1.63 ± 0.06 Ab |
| (0, 0) | (0, 0) | (0, 0) | (0, 0) | (0, 0) | (0, 0) | (0, 0) | (0, 0) | |
| 60 | 1.50 ± 0.06 ABa | 1.77 ± 0.05 ABbc | 1.98 ± 0.06 ABcd | 1.77 ± 0.07 ABbcd | 1.61 ± 0.06 ABab | 1.98 ± 0.06 Bcd | 2.04 ± 0.04 ABd | 1.92 ± 0.09 Bcd |
| (0, 0) | (0, 0) | (0, 0) | (0, 0) | (0, 0) | (0, 0) | (0, 0) | (0, 8) | |
| 90 | 1.72 ± 0.05 BCa | 1.89 ± 0.05 ABab | 2.06 ± 0.0 Bbc | 1.92 ± 0.06 Bab | 1.88 ± 0.07 Bab | 2.20 ± 0.06 BCc | 2.10 ± 0.04 Bbc | 2.26 ± 0.07 Cc |
| (0, 0) | (0, 0) | (0, 4) | (0, 0) | (0, 4) | (0, 4) | (0, 0) | (0, 12) | |
| 120 | 2.02 ± 0.07 Ca | 1.96 ± 0.06 Ba | 2.14 ± 0.0 BCab | 2.45 ± 0.07 Cbc | 2.28 ± 0.11 Cab | 2.26 ± 0.06 Cab | 2.17 ± 0.05 BCab | 2.62 ± 0.10 Dc |
| (0, 8) | (0, 4) | (0, 4) | (0, 12) | (8, 24) | (0, 12) | (0, 0) | (4, 44) | |
| SUBSEQUENT INCUBATION (Treatment B) | 2.77 ± 0.13 Dbc | 2.26 ± 0.07 Ca | 2.32 ± 0.08 Ca | 3.24 ± 0.03 Dd | 3.08 ± 0.11 Dcd | 2.51 ± 0.05 Dab | 2.30 ± 0.05 Ca | 3.28 ± 0.02 Ed |
| (52, 56) | (0, 12) | (0, 8) | (64, 100) | (72, 80) | (0, 16) | (0, 4) | (96, 100) | |
| Previous Stratification Treatment | Subsequent Incubation | Embryo Length (mm) | Germination (%) |
|---|---|---|---|
| Control: 28/14 °C (90 d) | 15/4 °C (45 d) | 2.46 ± 0.02 C | 88 ± 2.83 B |
| 28/14 °C (45 d) + 5 °C (45 d) + 28/14 °C (45 d) | 15/4 °C (45 d) | 1.69 ± 0.03 A | 0 ± 0.00 A |
| 28/14 °C (90 d) + 5 °C (45 d) | 15/4 °C (45 d) | 1.95 ± 0.03 B | 4 ± 1.63 A |
| Previous Stratification Treatments | After Stratification | After Incubation Following Stratification | |
|---|---|---|---|
| Embryo Length (mm) | Embryo Length (mm) | Germination (%) | |
| Treatment 1: Control 5 °C (120 days) | 2.64 ± 0.08 BCa | 3.10 ± 0.09 BCb | 80 ± 1.6 D |
| Treatment 2: 5 °C (60 days) + 32/18 °C (30 days) + 5 °C (60d) | 2.26 ± 0.05 Aa | 2.70 ± 0.06 Ab | 5 ± 1.0 AB |
| Treatment 3: Control + 32/18 °C (30 days) | 2.61 ± 0.08 Ba | 2.82 ± 0.07 ABb | 4 ± 1.6 A |
| Treatment 4: Treatment 3 + 5 °C (60 days) | 2.77 ± 0.09 BCa | 2.92 ± 0.07 ABCa | 11 ± 1.9 B |
| Treatment 5: Treatment 3 + 5 °C (90 days) | 2.80 ± 0.07 BCa | 3.01 ± 0.07 BCb | 36 ± 3.7 C |
| Treatment 6: Treatment 3 + 5 °C (120 days) | 2.92 ± 0.07 Ca | 3.15 ± 0.06 Cb | 76 ± 2.3 D |
© 2020 by the authors. Licensee MDPI, Basel, Switzerland. This article is an open access article distributed under the terms and conditions of the Creative Commons Attribution (CC BY) license (http://creativecommons.org/licenses/by/4.0/).
Share and Cite
Herranz, R.; Copete, M.A.; Herranz, J.M.; Copete, E.; Ferrandis, P. Optimization of Plant Production by Seed Treatment in Two Wild Subspecies of Narcissus pseudonarcissus Rich in Alkaloids. Molecules 2020, 25, 4439. https://doi.org/10.3390/molecules25194439
Herranz R, Copete MA, Herranz JM, Copete E, Ferrandis P. Optimization of Plant Production by Seed Treatment in Two Wild Subspecies of Narcissus pseudonarcissus Rich in Alkaloids. Molecules. 2020; 25(19):4439. https://doi.org/10.3390/molecules25194439
Chicago/Turabian StyleHerranz, Raquel, Miguel A. Copete, José M. Herranz, Elena Copete, and Pablo Ferrandis. 2020. "Optimization of Plant Production by Seed Treatment in Two Wild Subspecies of Narcissus pseudonarcissus Rich in Alkaloids" Molecules 25, no. 19: 4439. https://doi.org/10.3390/molecules25194439
APA StyleHerranz, R., Copete, M. A., Herranz, J. M., Copete, E., & Ferrandis, P. (2020). Optimization of Plant Production by Seed Treatment in Two Wild Subspecies of Narcissus pseudonarcissus Rich in Alkaloids. Molecules, 25(19), 4439. https://doi.org/10.3390/molecules25194439

