Ceria-Containing Hybrid Multilayered Microcapsules for Enhanced Cellular Internalisation with High Radioprotection Efficiency
Abstract
1. Introduction
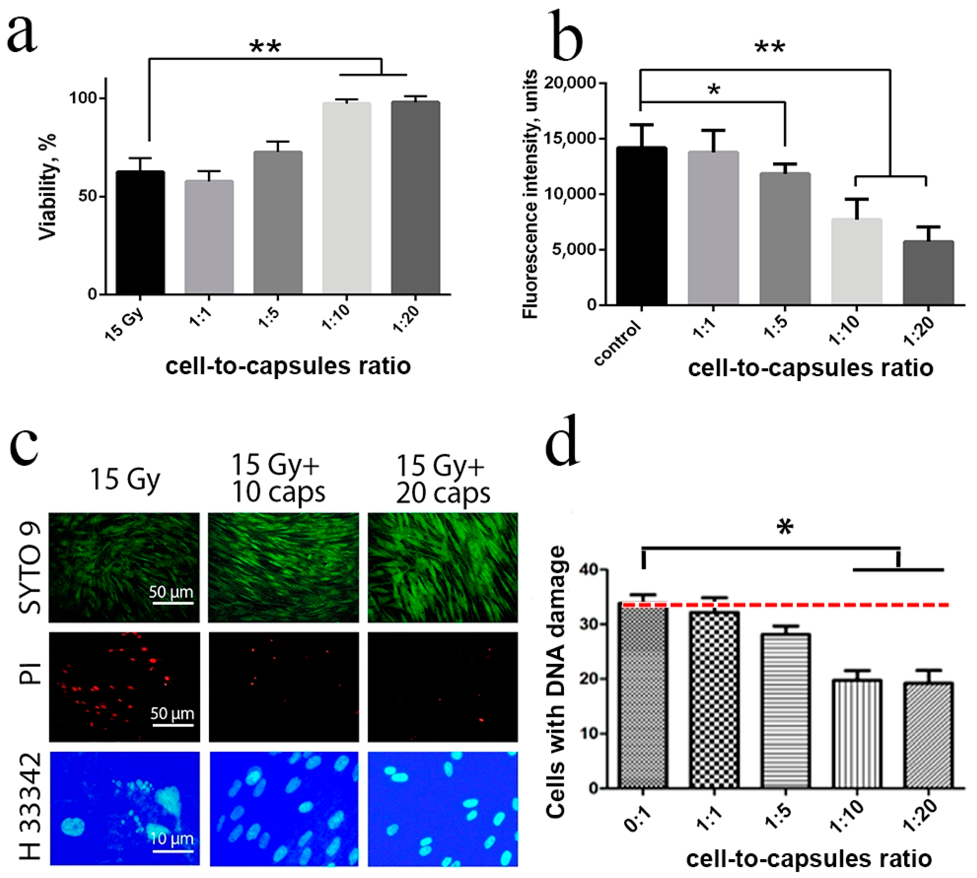
2. Results and Discussion
3. Materials and Methods
3.1. Materials
3.2. Synthesis and Preparation of CeO2Nanoparticles
3.3. Synthesis of CeO2 Composite LbL Microcapsules
3.4. Zeta-Potential Measurements
3.5. Scanning Electron Microscopy (SEM) Studies
3.6. Energy Dispersive X-Ray Spectroscopy (EDX)
3.7. Transmission Electron Microscopy (TEM)
3.8. Confocal Laser Scanning Microscopy (CLSM)
3.9. Cell Culture
3.10. MTT Assay
3.11. Live–Dead Assay
3.12. Cellular Uptake of CeO2 Composite Microcapsule
3.13. Determination of Reactive Oxygen Species (ROS)
3.14. X-Ray Irradiation
3.15. RT-PCR
3.16. Statistical Data Analysis
4. Conclusions
Supplementary Materials
Author Contributions
Funding
Conflicts of Interest
References
- Das, S.; Dowding, J.M.; Klump, K.E.; McGinnis, J.F.; Self, W.; Seal, S. Cerium Oxide Nanoparticles: Applications and Prospects in Nanomedicine. Nanomedicine (Lond.) 2013, 8, 1483–1508. [Google Scholar] [CrossRef] [PubMed]
- Kargozar, S.; Baino, F.; Hoseini, S.J.; Hamzehlou, S.; Darroudi, M.; Verdi, J.; Hasanzadeh, L.; Kim, H.-W.; Mozafari, M. Biomedical Applications of Nanoceria:New Roles for an Old Player. Nanomedicine (Lond.) 2018, 13, 3051–3069. [Google Scholar] [CrossRef]
- Dhall, A.; Self, W. Cerium Oxide Nanoparticles: A Brief Review of Their Synthesis Methods and Biomedical Applications. Antioxidation 2018, 7, 97. [Google Scholar] [CrossRef]
- Walkey, C.; Das, S.; Seal, S.; Erlichman, J.; Heckman, K.; Ghibelli, L.; Traversa, E.; McGinnis, J.F.; Self, W.T. Catalytic Properties and Biomedical Applications of Cerium Oxide Nanoparticles. Env. Sci.: Nano. 2015, 2, 33–53. [Google Scholar] [CrossRef]
- Heckert, E.G.; Karakoti, A.S.; Seal, S.; Self, W.T. The Role of Cerium Redox State in the SOD Mimetic Activity of Nanoceria. Biomaterials 2008, 29, 2705–2709. [Google Scholar] [CrossRef]
- Pirmohamed, T.; Dowding, J.M.; Singh, S.; Wasserman, B.; Heckert, E.; Karakoti, A.S.; King, J.E.S.; Seal, S.; Self, W.T. Nanoceria Exhibit Redox State-dependent Catalase Mimetic Activity. Chem. Commun. (Camb.) 2010, 46, 2736–2738. [Google Scholar] [CrossRef]
- Baldim, V.; Bedioui, F.; Mignet, N.; Margaill, I.; Berret, J.-F. The Enzyme-like Catalytic Activity of Cerium Oxide Nanoparticles and its Dependency on Ce3+ Surface Area Concentration. Nanoscale 2018, 10, 6971–6980. [Google Scholar] [CrossRef]
- Popov, A.L.; Popova, N.R.; Selezneva, I.I.; Akkizov, A.Y.; Ivanov, V.K. Cerium Oxide Nanoparticles Stimulate Proliferation of Primary Mouse Embryonic Fibroblasts in vitro. Mater. Sci. Eng. C 2016, 68, 406–413. [Google Scholar] [CrossRef]
- Lu, B.; Zhu, D.-Y.; Yin, J.-H.; Xu, H.; Zhang, C.-Q.; Ke, Q.-F.; Gao, Y.-S.; Guo, Y.-P. Incorporation of Cerium Oxide in Hollow Mesoporous Bioglass Scaffolds for Enhanced Bone Regeneration by Activating the ERK Signaling Pathway. Biofabrication 2019, 11, 025012. [Google Scholar] [CrossRef] [PubMed]
- Li, J.; Wen, J.; Li, B.; Li, W.; Qiao, W.; Shen, J.; Jin, W.; Jiang, X.; Yeung, K.W.K.; Chu, P.K. Valence State Manipulation of Cerium Oxide Nanoparticles on a Titanium Surface for Modulating Cell Fate and Bone Formation. Adv. Sci. 2018, 5, 1700678. [Google Scholar] [CrossRef] [PubMed]
- Das, J.; Han, J.W.; Choi, Y.J.; Song, H.; Cho, S.G.; Park, C.; Seo, H.G.; Kim, J.H. Cationic Lipid-Nanoceria Hybrids, a Novel Nonviral Vector-Mediated Gene Delivery Into Mammalian Cells: Investigation of the Cellular Uptake Mechanism. Sci. Rep. 2016, 6, 29197. [Google Scholar] [CrossRef] [PubMed]
- Alilia, L.; Sack, M.; Karakoti, A.S.; Teuber, S.; Puschmann, K.; Hirst, S.M.; Reilly, C.M.; Zanger, K.; Stahl, W.; Das, S.; et al. Combined Cytotoxic and Anti-invasive Properties of Redox-active Nanoparticles in Tumor-stroma Interactions. Biomaterial 2011, 32, 2918–2929. [Google Scholar] [CrossRef] [PubMed]
- Wason, M.S.; Colon, J.; Das, S.; Seal, S.; Turkson, J.; Zhao, J.; Baker, C.H. Sensitization of pancreatic cancer cells to radiation by cerium oxide nanoparticle-induced ROS production. Nanomedicine 2013, 9, 558–569. [Google Scholar] [CrossRef] [PubMed]
- Grulke, E.; Reed, K.; Beck, M.; Huang, X.; Cormack, A.; Seal, S. Nanoceria: Factors Affecting its Pro-andAnti-oxidant properties. Env. Sci. Nano. 2014, 1, 429–444. [Google Scholar] [CrossRef]
- Nourmohammadi, E.; Khoshdel-Sarkarizi, H.; Nedaeinia, R.; Sadeghnia, H.R.; Hasanzadeh, L.; Darroudi, M.; Kazemi Oskuee, R. Evaluation of Anticancer Effects of Cerium Oxide Nanoparticles on Mouse Fibrosarcoma Cell Line. J. Cell Physiol. 2019, 234, 4987–4996. [Google Scholar] [CrossRef]
- Perez, J.M.; Asati, A.; Nath, S.; Kaittanis, C. Synthesis of Biocompatible Dextran-coated Nanoceria with pH-dependent Antioxidant Properties. Small 2008, 4, 552–556. [Google Scholar] [CrossRef]
- Chen, F.; Zhang, X.H.; Hu, X.D.; Zhang, W.; Lou, Z.C.; Xie, L.H.; Liu, P.D.; Zhang, H.Q. Enhancement of Radiotherapy by Ceria Nanoparticles Modified with Neogambogic Acid in Breast Cancer Cells. Int. J. Nanomed. 2015, 10, 4957–4969. [Google Scholar] [CrossRef]
- Popov, A.L.; Zaichkina, S.I.; Popova, N.R.; Rozanova, O.M.; Romanchenko, S.P.; Ivanova, O.S.; Smirnov, A.A.; Mironova, E.V.; Selezneva, I.I.; Ivanov, V.K. Radioprotective Effects of Ultra-small Citrate-stabilized Cerium Oxide Nanoparticles. Rsc Adv. 2016, 6, 106141–106149. [Google Scholar] [CrossRef]
- Xie, J.; Wang, C.; Zhao, F.; Gu, Z.; Zhao, Y. Application of Multifunctional Nanomaterials in Radioprotection of Healthy Tissues. Adv. Healthc. Mater. 2018, 7, 1800421. [Google Scholar] [CrossRef]
- Luo, D.; Poston, R.N.; Gould, D.J.; Sukhorukov, G.B. Magnetically Targetable Microcapsules Display Subtle Changes in Permeability and Drug Release in Response to a Biologically Compatible Low Frequency Alternating Magnetic Field. Mater. Sci. Eng. C 2019, 94, 647–655. [Google Scholar] [CrossRef]
- Kastl, L.; Sasse, D.; Wulf, V.; Hartmann, R.; Mircheski, J.; Ranke, C.; Carregal-Romero, S.; Martínez-López, J.A.; Fernández-Chacón, R.; Parak, W.J.; et al. Multiple Internalization Pathways of Polyelectrolyte Multilayer Capsules into Mammalian Cells. ACS Nano. 2013, 7, 6605–6618. [Google Scholar] [CrossRef] [PubMed]
- Voronin, D.V.; Sindeeva, O.A.; Kurochkin, M.A.; Mayorova, O.; Fedosov, I.V.; Semyachkina-Glushkovskaya, O.; Gorin, D.A.; Tuchin, V.V.; Sukhorukov, G.B. In Vitro and in Vivo Visualization and Trapping of Fluorescent Magnetic Microcapsules in a Blood stream. ACS Appl. Mater. Interfaces 2017, 9, 6885–6893. [Google Scholar] [CrossRef] [PubMed]
- Mackiewicz, M.; Romanski, J.; Drabczyk, K.; Waleka, E.; Stojek, Z.; Karbarz, M. Degradable, Thermo-, pH- and Redox-sensitive Hydrogel Microcapsules for Burst and Sustained Release of Drugs. Int. J. Pharm. 2019, 569, 118589. [Google Scholar] [CrossRef] [PubMed]
- Luo, D.; Shahid, S.; Wilson, R.M.; Cattell, M.J.; Sukhorukov, G.B. Novel Formulation of Chlorhexidine Spheres and Sustained Release with Multilayered Encapsulation. ACS Appl. Mater. Interfaces 2016, 8, 12652–12660. [Google Scholar] [CrossRef] [PubMed]
- Popov, A.; Popova, N.; Tarakina, N.; Ivanova, O.; Ermakov, A.; Ivanov, V.; Sukhorukov, G. Intracellular Delivery of Antioxidant CeO2 Nanoparticles via Polyelectrolyte Microcapsules. ACS Biomater. Sci. Eng. 2018, 4, 2453–2462. [Google Scholar] [CrossRef]
- Tong, W.; Song, X.; Gao, C. Layer-by-layer Assembly of Microcapsules and Their Biomedical Applications. Chem. Soc. Rev. 2012, 41, 6103–6124. [Google Scholar] [CrossRef]
- Delcea, M.; Möhwald, H.; Skirtach, A.G. Stimuli-responsive LbL Capsules and Nanoshells for Drug Delivery. Adv. Drug Deliv. Rev. 2011, 63, 730–747. [Google Scholar] [CrossRef]
- Kazakova, L.I.; Shabarchina, L.I.; Anastasova, S.; Pavlov, A.M.; Vadgama, P.; Skirtach, A.G.; Sukhorukov, G.B. Chemosensors and Biosensors based on Polyelectrolyte Microcapsules Containing Fluorescent Dyes and Enzymes. Anal. Bioanal. Chem. 2013, 405, 1559–1568. [Google Scholar] [CrossRef]
- Javier, A.M.; Kreft, O.; Semmling, M.; Kempter, S.; Skirtach, A.G.; Bruns, O.T.; del Pino, P.; Bedard, M.F.; Rädler, J.; Käs, J.; et al. Uptake of Colloidal Polyelectrolyte-coated Particles and Polyelectrolyte Multilayer Capsules by Living Cells. Adv. Mater. 2008, 20, 4281–4287. [Google Scholar] [CrossRef]
- Zhang, W.; Deng, L.; Wang, G.; Guo, X.; Li, Q.; Zhang, J.; Khashab, N.M. Low-magnetization Magnetic Microcapsules: A Synergistic Theranostic Platform for Remote Cancer Cells Therapy and Imaging. Part. Part. Syst. Charact. 2014, 31, 985–993. [Google Scholar] [CrossRef]
- Sukhorukov, G.B.; Donath, E.; Davis, S.; Lichtenfeld, H.; Caruso, F.; Popov, V.I.; Möhwald, H. Step-wise Polyelectrolyte Assembly on Particle Surfaces – A Novel Approach to Colloid Design. Polym. Adv. Technol. 1998, 9, 759–767. [Google Scholar] [CrossRef]
- Donath, E.; Sukhorukov, G.B.; Caruso, F.; Davis, S.A.; Mohwald, H. Novel Hollow Polymer Shells by Colloid Templated Assembly of Polyelectrolytes. Angew. Chem. Int. Ed. 1998, 37, 2201–2205. [Google Scholar] [CrossRef]
- Luo, D.; Gould, D.J.; Sukhorukov, G.B. Local and Sustained Activity of Doxycycline Delivered with Layer-by-layer Microcapsules. Biomacromolecules 2016, 17, 1466–1476. [Google Scholar] [CrossRef] [PubMed]
- Ghiorghita, C.A.; Bucatariu, F.; Dragan, E.S. Influence of Cross-linking in Loading/Release Applications of Polyelectrolyte Multilayer Assemblies. A review. Mater. Sci. Eng. 2019, 105, 110050. [Google Scholar] [CrossRef]
- Hu, Y.; Pérez-Mercader, J. Microcapsules with Distinct Dual-layer Shells and Their Applications for the Encapsulation, Preservation and Slow Release of Hydrophilic Small Molecules. ACS Appl. Mater. Interfaces 2019, 11, 44. [Google Scholar] [CrossRef]
- Patil, G.B.; Ramani, K.P.; Pandey, A.P.; More, M.P.; Patil, P.O.; Deshmukh, P.K. Fabrication of Layer-by-layer Self-assembled Drug Delivery Platform for Prednisolone. Polym.-Plast. Technol. Eng. 2013, 52, 1637–1644. [Google Scholar] [CrossRef]
- Pargaonkar, N.; Lvov, Y.M.; Li, N.; Steenekamp, J.H.; de Villiers, M.M. Controlled Release of Dexamethasone from Microcapsules Produced by Polyelectrolyte layer-by-layer nanoassembly. Pharm. Res. 2005, 22, 826–835. [Google Scholar] [CrossRef]
- Stewart, S.S.; Roldan, J.E.; Lvov, Y.M.; Mills, D.K. Layer-by-layer Adsorption of Biocompatible Polyelectrolytes onto Dexamethasone Aggregates. Conf. Proc. IEEE Eng. Med. Biol. Soc. 2006, 1, 1474–1477. [Google Scholar]
- Popova, N.R.; Ermakov, A.M.; Popov, A.L.; Selezneva, I.I.; Akkizov, A.Y.; Ivanova, O.S.; Ivanov, V.K. Cerium Oxide Nanoparticles Protect Primary Embryonic Mouse Fibroblasts from Oxidative Stress Induced by Low-temperature Argon Plasma Treatment. Nano Hybrids Compos. 2017, 13, 294–300. [Google Scholar] [CrossRef]
- Plakhova, T.; Romanchuk, A.; Butorin, S.; Konyukhova, A.; Egorov, A.; Shiryaev, A.; Baranchikov, A.; Dorovatovskii, P.; Huthwelker, T.; Gerber, E.; et al. Towards the Surface Hydroxyl Species in CeO2 Nanoparticles. Nanoscale 2019, 11, 18142–18149. [Google Scholar] [CrossRef]
- Popov, A.; Popova, N.; Gould, D.; Shcherbakov, A.; Sukhorukov, G.; Ivanov, V. Ceria Nanoparticles-decorated Microcapsules as a Smart Drug Delivery/Protective System: Protection of Encapsulated, P.pyralis luciferase. ACS Appl. Mater. Interfaces 2018, 10, 14367–14377. [Google Scholar] [CrossRef]
- Malyukin, Y.; Klochkov, V.; Maksimchuk, P.; Seminko, V.; Spivak, N. Oscillations of Cerium Oxidation State Driven by Oxygen Diffusion in Colloidal Nanoceria(CeO2−x). Nanoscale Res. Lett. 2017, 12, 566. [Google Scholar] [CrossRef] [PubMed]
- Malyukin, Y.; Maksimchuk, P.; Seminko, V.; Okrushko, E.; Spivak, N. Limitations of Self-regenerative Antioxidant Ability of Nanoceria Imposed by Oxygen Diffusion. J. Phys. Chem. C 2018, 122, 16406–16411. [Google Scholar] [CrossRef]
- Azenha, M.E.; Burrows, H.D.; Fonseca, S.M.; Ramos, M.L.; Rovisco, J.; de Melo, J.S.; Kogej, K. Luminescence from Cerium(III) Acetate Complexes in Aqueous Solution: Considerations on the Nature of Carboxylate Binding to Trivalent Lanthanides. New J. Chem. 2008, 32, 1531–1535. [Google Scholar] [CrossRef]
- De Koker, S.; De Geest, B.G.; Cuvelier, C.; Mertens, N. In vivo Cellular Uptake, Degradation and Biocompatibility of Polyelectrolyte Microcapsules. Adv. Funct. Mater. 2007, 17, 3754–3763. [Google Scholar] [CrossRef]
- Pavlov, A.M.; Sapelkin, A.V.; Huang, X.; P’ng, K.M.; Bushby, A.J.; Sukhorukov, G.B.; Skirtach, A.G. Neuron Cells’ Uptake of Polymeric Microcapsules and Subsequent Intracellular Release. Macromol. Biosci. 2011, 11, 848–854. [Google Scholar] [CrossRef]
- Brueckner, M.; Jankuhn, S.; Jülke, E.-M.; Reibetanz, U. Cellular Interaction of a Layer-by-layer Based Drug Delivery System depending on Material Properties and Cell Types. Int. J. Nanomed. 2018, 13, 2079–2091. [Google Scholar] [CrossRef]
- Qi, W.; Wang, A.; Yang, Y.; Du, M.N.; Bouchu, M.N.; Boullanger, P.; Li, J. The Lectin Binding and Targetable Cellular Uptake of Lipid-coated Polysaccharide Microcapsules. J. Mater. Chem. 2010, 20, 2121–2127. [Google Scholar] [CrossRef]
- Yu, W.; Zhang, W.; Chen, Y.; Song, X.; Tong, W.; Mao, Z.; Gao, C. Cellular Uptake of Poly(allylaminehydrochloride) Microcapsules with Different Deformability and its Influence on Cell Functions. J. Colloid Interface Sci. 2016, 465, 149–157. [Google Scholar] [CrossRef]
- Li, H.; Zhang, W.; Tong, W.; Gao, C. Enhanced Cellular Uptake of Bowl-like Microcapsules. ACS Appl. Mater. Interfaces 2016, 8, 11210–11214. [Google Scholar] [CrossRef]
- Muslimov, A.R.; Timin, A.S.; Petrova, A.V.; Epifanovskaya, O.S.; Shakirova, A.I.; Lepik, K.V.; Gorshkov, A.; Il’inskaja, E.V.; Vasin, A.V.; Afanasyev, B.V.; et al. Mesenchymal Stem Cells Engineering: Microcapsules-Assisted Gene Transfection and Magnetic Cell Separation. ACS Biomater. Sci. Eng. 2017, 3, 2314–2324. [Google Scholar] [CrossRef]
- Muslimov, A.R.; Timin, A.S.; Bichaykina, V.R.; Peltek, O.O.; Karpov, T.E.; Dubavik, A.; Nominé, A.; Ghanbaja, J.; Sukhorukov, G.B.; Zyuzin, M.V. Biomimetic drug delivery platforms based on mesenchymal stem cells impregnated with light-responsive submicron sized carriers. Biomater. Sci. 2020, 8, 1137–1147. [Google Scholar] [CrossRef] [PubMed]
- Timin, A.S.; Peltek, O.O.; Zyuzin, M.V.; Muslimov, A.R.; Karpov, T.E.; Epifanovskaya, O.S.; Shakirova, A.I.; Zhukov, M.V.; Tarakanchikova, Y.V.; Lepik, K.V.; et al. Safe and Effective Delivery of Antitumor Drug Using Mesenchymal Stem Cells Impregnated with Submicron Carriers. ACS Appl. Mater. Interfaces. 2019, 11, 13091–13104. [Google Scholar] [CrossRef]
- Zhang, Y.; Wu, X.; Hou, C.; Shang, K.; Yang, K.; Tian, Z.M.; Pei, Z.; Qu, Y.; Pei, Y. Dual-responsive dithio-polydopamine coated porous CeO2 nanorods for targeted and synergistic drug delivery. Int. J. Nanomed. 2018, 13, 2161–2173. [Google Scholar] [CrossRef] [PubMed]
- Bellio, P.; Luzia, C.; Mancini, A.; Cracchiolo, S.; Passacantando, M.; DiPietro, L.; Perillia, M.; Amicosante, G.; Santucci, S.; Celenza, G. Cerium oxide nanoparticles as potential antibiotic adjuvant. Effects of CeO2 nanoparticles on bacterial outer membrane permeability. Biochim. Biophys. Acta (BBA) Biomembr. 2018, 1860, 2428–2435. [Google Scholar] [CrossRef]
- Xu, K.; Cheng, Y.; Yan, J.; Feng, Y.; Zheng, R.; Wu, X.; Wang, Y.; Song, P.; Zhang, H. Polydopamine and ammonium bicarbonate coated and doxorubicin loaded hollow cerium oxide nanoparticles for synergistic tumor therapy. Nano Res. 2019, 12, 2947–2953. [Google Scholar] [CrossRef]
- Shinpaugh, J.L.; Swartz, B.; Putnam-Evans, C.; Das, S.; Seal, S. Protection and sensitization of normal and tumor cells to proton radiation by cerium oxide nanoparticles. J. Phys. Conf. Ser. 2015, 635, 032032. [Google Scholar] [CrossRef]
- Vazirov, R.A.; Sokovnin, S.Y.; Ilves, V.G.; Myshkina, A.V.; Bazhukova, I.N. Application of cerium oxide nanoparticles as modificators in radiation therapy. AIP Conf. Proc. 2018, 2015, 020110. [Google Scholar]
- Baker, C.H. Harnessing cerium oxide nanoparticles to protect normal tissue from radiation damage. Trans. Cancer Res. 2013, 2, 343–358. [Google Scholar]
- Colon, J.; Herrera, L.; Smith, J.; Patil, S.; Komanski, C.; Kupelian, P.; Seal, S.; Jenkins, D.W.; Baker, C.H. Protection from radiation-induced pneumonitis using cerium oxide nanoparticles. Nanomed. Nanotechnol. Biol. Med. 2009, 5, 225–231. [Google Scholar] [CrossRef]
- Zal, Z.; Ghasemi, A.; Azizi, S.; Asgarian-Omran, H.; Montazeri, A.; Hosseinimehr, S.J.; Montazeri, A. Radioprotective Effect of Cerium Oxide Nanoparticles Against Genotoxicity Induced by Ionizing Radiation on Human Lymphocytes. Curr. Radiopharm. 2018, 11, 109–115. [Google Scholar] [CrossRef] [PubMed]
- Ivanova, O.S.; Shekunova, T.S.; Ivanov, V.K.; Shcherbakov, A.B.; Popov, A.L.; Davydova, G.A.; Selezneva, I.I.; Kopitsa, G.P.; Tretyakov, Y.D. One-stage Synthesis of Ceria Colloid Solutions for Biomedical Use. Doklady Chem. 2011, 437, 103–106. [Google Scholar] [CrossRef]
- Volodkin, D.V.; Petrov, A.I.; Prevot, M.; Sukhorukov, G.B. Matrix Polyelectrolyte Microcapsules: New System for Macromolecule Encapsulation. Langmuir 2004, 20, 3398–3406. [Google Scholar] [CrossRef] [PubMed]
Sample Availability: Samples of the compounds are available from the authors. |








© 2020 by the authors. Licensee MDPI, Basel, Switzerland. This article is an open access article distributed under the terms and conditions of the Creative Commons Attribution (CC BY) license (http://creativecommons.org/licenses/by/4.0/).
Share and Cite
Popova, N.R.; Popov, A.L.; Ermakov, A.M.; Reukov, V.V.; Ivanov, V.K. Ceria-Containing Hybrid Multilayered Microcapsules for Enhanced Cellular Internalisation with High Radioprotection Efficiency. Molecules 2020, 25, 2957. https://doi.org/10.3390/molecules25132957
Popova NR, Popov AL, Ermakov AM, Reukov VV, Ivanov VK. Ceria-Containing Hybrid Multilayered Microcapsules for Enhanced Cellular Internalisation with High Radioprotection Efficiency. Molecules. 2020; 25(13):2957. https://doi.org/10.3390/molecules25132957
Chicago/Turabian StylePopova, N. R., A. L. Popov, A. M. Ermakov, V. V. Reukov, and V. K. Ivanov. 2020. "Ceria-Containing Hybrid Multilayered Microcapsules for Enhanced Cellular Internalisation with High Radioprotection Efficiency" Molecules 25, no. 13: 2957. https://doi.org/10.3390/molecules25132957
APA StylePopova, N. R., Popov, A. L., Ermakov, A. M., Reukov, V. V., & Ivanov, V. K. (2020). Ceria-Containing Hybrid Multilayered Microcapsules for Enhanced Cellular Internalisation with High Radioprotection Efficiency. Molecules, 25(13), 2957. https://doi.org/10.3390/molecules25132957

