Lipid Profiling and Stable Isotopic Data Analysis for Differentiation of Extra Virgin Olive Oils Based on Their Origin
Abstract
1. Introduction
2. Results and Discussion
2.1. LC-ESI-MS/MS Analysis of Free Fatty Acids, Fatty Acid Methyl and Ethyl Esters, Monoglicerides and Triterpenoids
2.2. LC-ESI-IT-MS Analysis of Triglycerides
2.3. H-NMR Analysis of Lipids
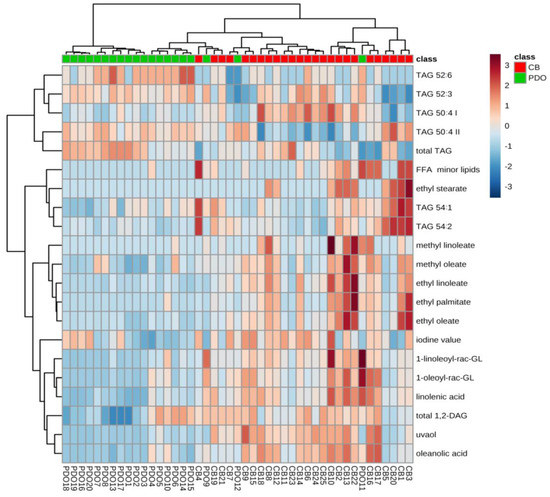
2.4. Multivariate Statistical Analysis
2.5. Confirmation of Geographical Origin by Isotope Ratio Mass Spectrometry (IRMS)
3. Materials and Methods
3.1. EVOO Samples
3.2. Standards and Solvents
3.3. LC-ESI-MS/MS Analysis
3.4. H-NMR Analysis of Lipids
3.5. LC-ESI-IT-MS Analysis of Triglycerides
3.6. IRMS Analysis
3.7. Statistical Data Elaboration
4. Conclusions
Supplementary Materials
Author Contributions
Funding
Acknowledgments
Conflicts of Interest
References
- International Olive Council. COI/T.15/NC. Nº 3/Rev.13/2019. Trade Standard Applying to Olive Oils and Olive-Pomace Oils 2018. Available online: https://www.internationaloliveoil.org/wp-content/uploads/2019/11/COI-T.15-NC.-No-3-Rev.-13-2019-Eng.pdf (accessed on 12 December 2019).
- European Economic Community. Commission Regulation (EEC) No 2568/91 of 11 July 1991 (and later modifications) on the characteristics of olive oil and olive-residue oil and the relevant methods of analysis. Off. J. Eur. Community 1991, L248, 1–83. [Google Scholar]
- European Union Regulation (EU) No 1151/2012 of the European parliament and of the Council of 21 November 2012 (and later modifications) on quality schemes for agricultural products and foodstuffs. Off. J. Eur. Union 2012, L343, 1–29.
- Da Ros, A.; Masuero, D.; Riccadonna, S.; Brkić Bubola, K.; Mulinacci, N.; Mattivi, F.; Lukić, I.; Vrhovsek, U. Complementary Untargeted and Targeted Metabolomics for Differentiation of Extra Virgin Olive Oils of Different Origin of Purchase Based on Volatile and Phenolic Composition and Sensory Quality. Molecules 2019, 24, 2896. [Google Scholar] [CrossRef] [PubMed]
- Alonso-Salces, R.M.; Moreno-Rojas, J.M.; Holland, M.V.; Reniero, F.; Guillou, C.; Héberger, K. Virgin Olive Oil Authentication by Multivariate Analyses of 1H NMR Fingerprints and δ13C and δ2H Data. J. Agric. Food Chem. 2010, 58, 5586–5596. [Google Scholar] [CrossRef] [PubMed]
- Angerosa, F.; Campestre, C.; Giansante, L. Analysis and Authentication. In Olive Oil: Chemistry and Technology; Boskou, D., Ed.; AOCS Press: Urbana, IL, USA, 1996; pp. 113–172. ISBN 9781893997882. [Google Scholar]
- Schwingshackl, L.; Hoffmann, G. Monounsaturated Fatty Acids and Risk of Cardiovascular Disease: Synopsis of the Evidence Available from Systematic Reviews and Meta-Analyses. Nutrients 2012, 4, 1989–2007. [Google Scholar] [CrossRef]
- Alves, E.; Melo, T.; Barros, M.P.; Domingues, M.R.M.; Domingues, P. Lipidomic Profiling of the Olive (Olea europaea L.) Fruit towards Its Valorisation as a Functional Food: In-Depth Identification of Triacylglycerols and Polar Lipids in Portuguese Olives. Molecules 2019, 24, 2555. [Google Scholar] [CrossRef]
- Blasi, F.; Pollini, L.; Cossignani, L. Varietal Authentication of Extra Virgin Olive Oils by Triacylglycerols and Volatiles Analysis. Foods 2019, 8, 58. [Google Scholar] [CrossRef]
- Montealegre, C.; Marina Alegre, M.L.; García-Ruiz, C. Traceability Markers to the Botanical Origin in Olive Oils. J. Agric. Food Chem. 2010, 58, 28–38. [Google Scholar] [CrossRef]
- Ollivier, D.; Artaud, J.; Pinatel, C.; Durbec, J.P.; Guérère, M. Triacylglycerol and fatty acid compositions of French virgin olive oils. Characterization by chemometrics. J. Agric. Food Chem. 2003, 51, 5723–5731. [Google Scholar] [CrossRef]
- Pérez-Camino, M.C.; Moreda, W.; Cert, A. Effects of olive fruit quality and oil storage practices on the diacylglycerol content of virgin olive oils. J. Agric. Food Chem. 2001, 49, 699–704. [Google Scholar] [CrossRef]
- Mannina, L.; Sobolev, A.P. High resolution NMR characterization of olive oils in terms of quality, authenticity and geographical origin. Magn. Reson. Chem. MRC 2011, 49 (Suppl. 1), S3–S11. [Google Scholar] [CrossRef]
- Amaral, J.S.; Mafra, I.; Oliveira, M.B.P.P. Chapter 63 - Characterization of Three Portuguese Varietal Olive Oils Based on Fatty Acids, Triacylglycerols, Phytosterols and Vitamin E Profiles: Application of Chemometrics. In Olives and Olive Oil in Health and Disease Prevention; Preedy, V.R., Watson, R.R., Eds.; Academic Press: San Diego, CA, USA, 2010; pp. 581–589. ISBN 978-0-12-374420-3. [Google Scholar]
- Peršurić, Ž.; Saftić, L.; Mašek, T.; Kraljević Pavelić, S. Comparison of triacylglycerol analysis by MALDI-TOF/MS, fatty acid analysis by GC-MS and non-selective analysis by NIRS in combination with chemometrics for determination of extra virgin olive oil geographical origin. A case study. LWT Food Sci. Technol. 2018, 95, 326–332. [Google Scholar] [CrossRef]
- Ollivier, D.; Artaud, J.; Pinatel, C.; Durbec, J.; Guerere, M. Differentiation of French virgin olive oil RDOs by sensory characteristics, fatty acid and triacylglycerol compositions and chemometrics. Food Chem. 2006, 97, 382–393. [Google Scholar] [CrossRef]
- Bendini, A.; Cerretani, L.; Valli, E.; Lercker, G.; Mazzini, C. Application of analytical methods to determine mildly deodorized olive oils in commercial extra virgin olive oils. Ind. Aliment. 2009, 48, 46–51. [Google Scholar]
- Pérez-Camino, M.D.; Cert, A.; Romero-Segura, A.; Cert-Trujillo, R.; Moreda, W. Alkyl Esters of Fatty Acids a Useful Tool to Detect Soft Deodorized Olive Oils. J. Agric. Food Chem. 2008, 56, 6740–6744. [Google Scholar] [CrossRef]
- Alves, E.; Domingues, M.R.M.; Domingues, P. Polar Lipids from Olives and Olive Oil: A Review on Their Identification, Significance and Potential Biotechnological Applications. Foods 2018, 7, 109. [Google Scholar] [CrossRef]
- Royer, A.; Gerard, C.; Naulet, N.; Lees, M.; Martin, G.J. Stable isotope characterization of olive oils. I—Compositional and carbon-13 profiles of fatty acids. J. Am. Oil Chem. Soc. 1999, 76, 357–363. [Google Scholar] [CrossRef]
- Faberi, A.; Marianella, R.M.; Fuselli, F.; La Mantia, A.; Ciardiello, F.; Montesano, C.; Mascini, M.; Sergi, M.; Compagnone, D. Fatty acid composition and δ13 C of bulk and individual fatty acids as marker for authenticating Italian PDO/PGI extra virgin olive oils by means of isotopic ratio mass spectrometry. J. Mass Spectrom. 2014, 49, 840–849. [Google Scholar] [CrossRef]
- Bréas, O.; Guillou, C.; Reniero, F.; Sada, E.; Angerosa, F. Oxygen-18 measurement by continuous flow pyrolysis/isotope ratio mass spectrometry of vegetable oils. Rapid Commun. Mass Spectrom. 1998, 12, 188–192. [Google Scholar] [CrossRef]
- Angerosa, F.; Bréas, O.; Contento, S.; Guillou, C.; Reniero, F.; Sada, E. Application of stable isotope ratio analysis to the characterization of the geographical origin of olive oils. J. Agric. Food Chem. 1999, 47, 1013–1017. [Google Scholar] [CrossRef]
- Mihailova, A.; Abbado, D.; Kelly, S.D.; Pedentchouk, N. The impact of environmental factors on molecular and stable isotope compositions of n-alkanes in Mediterranean extra virgin olive oils. Food Chem. 2015, 173, 114–121. [Google Scholar] [CrossRef] [PubMed]
- Iacumin, P.; Bernini, L.; Boschetti, T. Climatic factors influencing the isotope composition of Italian olive oils and geographic characterisation. Rapid Commun. Mass Spectrom. RCM 2009, 23, 448–454. [Google Scholar] [CrossRef] [PubMed]
- Portarena, S.; Gavrichkova, O.; Lauteri, M.; Brugnoli, E. Authentication and traceability of Italian extra-virgin olive oils by means of stable isotopes techniques. Food Chem. 2014, 164, 12–16. [Google Scholar] [CrossRef] [PubMed]
- Camin, F.; Larcher, R.; Perini, M.; Bontempo, L.; Bertoldi, D.; Gagliano, G.; Nicolini, G.; Versini, G. Characterisation of authentic Italian extra-virgin olive oils by stable isotope ratios of C, O and H and mineral composition. Food Chem. 2010, 118, 901–909. [Google Scholar] [CrossRef]
- Camin, F.; Larcher, R.; Nicolini, G.; Bontempo, L.; Bertoldi, D.; Perini, M.; Schlicht, C.; Schellenberg, A.; Thomas, F.; Heinrich, K.; et al. Isotopic and Elemental Data for Tracing the Origin of European Olive Oils. J. Agric. Food Chem. 2010, 58, 570–577. [Google Scholar] [CrossRef] [PubMed]
- Bontempo, L.; Camin, F.; Larcher, R.; Nicolini, G.; Perini, M.; Rossmann, A. Coast and year effect on H, O and C stable isotope ratios of Tyrrhenian and Adriatic italian olive oils. Rapid Commun. Mass Spectrom. 2009, 23, 1043–1048. [Google Scholar] [CrossRef]
- Camin, F.; Pavone, A.; Bontempo, L.; Wehrens, R.; Paolini, M.; Faberi, A.; Marianella, R.M.; Capitani, D.; Vista, S.; Mannina, L. The use of IRMS, 1H NMR and chemical analysis to characterise Italian and imported Tunisian olive oils. Food Chem. 2016, 196, 98–105. [Google Scholar] [CrossRef]
- Walorczyk, S. Validation and use of a QuEChERS-based gas chromatographic-tandem mass spectrometric method for multiresidue pesticide analysis in blackcurrants including studies of matrix effects and estimation of measurement uncertainty. Talanta 2014, 120, 106–113. [Google Scholar] [CrossRef]
- Muik, B.; Lendl, B.; Molina-Díaz, A.; Ayora-Cañada, M.J. Direct, reagent-free determination of free fatty acid content in olive oil and olives by Fourier transform Raman spectrometry. Anal. Chim. Acta 2003, 487, 211–220. [Google Scholar] [CrossRef]
- Tarhan, İ.; Ismail, A.A.; Kara, H. Quantitative determination of free fatty acids in extra virgin olive oils by multivariate methods and Fourier transform infrared spectroscopy considering different absorption modes. Int. J. Food Prop. 2017, 20, S790–S797. [Google Scholar] [CrossRef]
- Fiorini, D.; Boarelli, M.C.; Conti, P.; Alfei, B.; Caprioli, G.; Ricciutelli, M.; Sagratini, G.; Fedeli, D.; Gabbianelli, R.; Pacetti, D. Chemical and sensory differences between high price and low price extra virgin olive oils. Food Res. Int. 2018, 105, 65–75. [Google Scholar] [CrossRef] [PubMed]
- Tawfik, M.S.; Huyghebaert, A. Interaction of packaging materials and vegetable oils: Oil stability. Food Chem. 1999, 64, 451–459. [Google Scholar] [CrossRef]
- Méndez, A.I.; Falqué, E. Effect of storage time and container type on the quality of extra-virgin olive oil. Food Control 2007, 18, 521–529. [Google Scholar] [CrossRef]
- Conte, L.; Mariani, C.; Gallina Toschi, T.; Tagliabue, S. Alkyl esters and related compounds in virgin olive oils: Their evolution over time. Riv. Ital. Sostanze Gr. 2014, 91, 21–29. [Google Scholar]
- Di Serio, M.G.; Giansante, L.; Di Loreto, G.; Faberi, A.; Ricchetti, L.; Di Giacinto, L. Ethyl esters versus fermentative organoleptic defects in virgin olive oil. Food Chem. 2017, 219, 33–39. [Google Scholar] [CrossRef]
- Gómez-Coca, R.B.; Moreda, W.; Pérez-Camino, M.C. Fatty acid alkyl esters presence in olive oil vs. organoleptic assessment. Food Chem. 2012, 135, 1205–1209. [Google Scholar] [CrossRef]
- Pérez-Camino, M.C.; Moreda, W.; Mateos, R.; Cert, A. Determination of Esters of Fatty Acids with Low Molecular Weight Alcohols in Olive Oils. J. Agric. Food Chem. 2002, 50, 4721–4725. [Google Scholar] [CrossRef]
- Gómez-Coca, R.B.; Fernandes, G.D.; Pérez-Camino, M. del C.; Moreda, W. Fatty acid ethyl esters (FAEE) in extra virgin olive oil: A case study of a quality parameter. LWT - Food Sci. Technol. 2016, 66, 378–383. [Google Scholar] [CrossRef]
- Morales, M.T.; Luna, G.; Aparicio, R. Comparative study of virgin olive oil sensory defects. Food Chem. 2005, 91, 293–301. [Google Scholar] [CrossRef]
- Costa, R.; Bartolomeo, G.; Saija, E.; Rando, R.; Albergamo, A.; Dugo, G. Determination of Alkyl Esters Content in PDO Extra Virgin Olive Oils from Sicily. J. Food Qual. 2017, 2017, 3078105. [Google Scholar] [CrossRef]
- Amelotti, G.; Daghetta, A.; Ferrario, A. Content and structure of partial glycerides in virgin olive oils. Their evolution by different working process and preservation form. Riv. Ital. Sostanze Gr. 1989, 66, 681–692. [Google Scholar]
- Paganuzzi, V. Monoglycerides in vegetable oils. Note I. Riv. Ital. Sostanze Gr. 1987, 64, 411–414. [Google Scholar]
- Paganuzzi, V. Monoglycerides in vegetable oils. Note IV: Raw Oils of Law Unsaturation. Riv. Ital. Sostanze Gr. 1999, 76, 457–471. [Google Scholar]
- Allouche, Y.; Jiménez, A.; Uceda, M.; Paz Aguilera, M.; Gaforio, J.J.; Beltrán, G. Influence of olive paste preparation conditions on virgin olive oil triterpenic compounds at laboratory-scale. Food Chem. 2010, 119, 765–769. [Google Scholar] [CrossRef]
- Allouche, Y.; Jiménez, A.; Uceda, M.; Aguilera, M.P.; Gaforio, J.J.; Beltrán, G. Triterpenic content and chemometric analysis of virgin olive oils from forty olive cultivars. J. Agric. Food Chem. 2009, 57, 3604–3610. [Google Scholar] [CrossRef] [PubMed]
- Castejón, D.; Mateos-Aparicio, I.; Molero, M.D.; Cambero, M.I.; Herrera, A. Evaluation and Optimization of the Analysis of Fatty Acid Types in Edible Oils by 1H-NMR. Food Anal. Methods 2014, 7, 1285–1297. [Google Scholar] [CrossRef]
- Inglese, P.; Famiani, F.; Galvano, F.; Servili, M.; Esposto, S.; Urbani, S. Factors Affecting Extra-Virgin Olive Oil Composition. In Horticultural Reviews; Janick, J., Ed.; John Wiley & Sons, Ltd: Chichester, West Sussex, UK, 2011; Volume 38, pp. 83–147. ISBN 978-0-470-87237-6. [Google Scholar]
- Circi, S.; Ingallina, C.; Vista, S.; Capitani, D.; Di Vecchia, A.; Leonardi, G.; D’Achille, G.; Centauri, L.; Camin, F.; Mannina, L. A Multi-Methodological Protocol to Characterize PDO Olive Oils. Metabolites 2018, 8, 43. [Google Scholar] [CrossRef]
- Wabaidur, S.M.; AlAmmari, A.; Aqel, A.; AL-Tamrah, S.A.; Alothman, Z.A.; Ahmed, A.Y.B.H. Determination of free fatty acids in olive oils by UPHLC–MS. J. Chromatogr. B 2016, 1031, 109–115. [Google Scholar] [CrossRef]
- Della Corte, A.; Chitarrini, G.; Di Gangi, I.M.; Masuero, D.; Soini, E.; Mattivi, F.; Vrhovsek, U. A rapid LC–MS/MS method for quantitative profiling of fatty acids, sterols, glycerolipids, glycerophospholipids and sphingolipids in grapes. Talanta 2015, 140, 52–61. [Google Scholar] [CrossRef]
- U.S. Department of Health and Human Services; Food and Drug Administration; Center for Drug Evaluation and Research; Center for Veterinary Medicine. Bioanalytical Method Validation: Guidance for Industry. 2018. Available online: https://www.fda.gov/files/drugs/published/Bioanalytical-Method-Validation-Guidance-for-Industry.pdf (accessed on 12 December 2019).
- Pérez-Navarro, J.; Da Ros, A.; Masuero, D.; Izquierdo-Cañas, P.M.; Hermosín-Gutiérrez, I.; Gómez-Alonso, S.; Mattivi, F.; Vrhovsek, U. LC-MS/MS analysis of free fatty acid composition and other lipids in skins and seeds of Vitis vinifera grape cultivars. Food Res. Int. 2019, 125, 108556. [Google Scholar] [CrossRef]
- Kwon, H.; Lehotay, S.J.; Geis-Asteggiante, L. Variability of matrix effects in liquid and gas chromatography-mass spectrometry analysis of pesticide residues after QuEChERS sample preparation of different food crops. J. Chromatogr. A 2012, 1270, 235–245. [Google Scholar] [CrossRef] [PubMed]
- Coplen, T.B. Guidelines and recommended terms for expression of stable-isotope-ratio and gas-ratio measurement results. Rapid Commun. Mass Spectrom. 2011, 25, 2538–2560. [Google Scholar] [CrossRef] [PubMed]
- Lindholm, G. The role of Nordtest in testing and quality assurance. Accreditation Qual. Assur. 1998, 3, 296–297. [Google Scholar] [CrossRef]
- Xia, J.; Sinelnikov, I.V.; Han, B.; Wishart, D.S. MetaboAnalyst 3.0—Making metabolomics more meaningful. Nucleic Acids Res. 2015, 43, W251–W257. [Google Scholar] [CrossRef] [PubMed]
Sample Availability: Not available. |





| Minor Lipids | Origin/Class | |
|---|---|---|
| Monocultivar PDO | Commercially-Blended | |
| Free fatty acids | ||
| Palmitic acid (C16:0) | 285.41 | 362.95 |
| Palmitoleic acid (C16:1) | 10.58 | 16.57 |
| Stearic acid (C18:0) | 27.41 | 43.39 |
| Oleic acid (C18:1) | 809.53 | 1045.52 |
| Linoleic acid (C18:2) | 70.52 | 93.10 |
| Linolenic acid (C18:3) | 5.67 | 9.76 * |
| Arachidic acid (C20:0) | 8.53 | 11.42 |
| Behenic acid (C22:0) | 8.52 | 9.45 |
| Erucic acid (C22:1) | 0.06 | 0.05 |
| Lignoceric acid (C24:0) | 21.85 | 27.04 |
| Total free fatty acids | 1248.09 | 1619.27 |
| Free fatty acid esters | ||
| Methyl oleate | 4.02 | 7.09 * |
| Methyl linoleate | 0.05 | 0.24 * |
| Ethyl palmitate | 0.10 | 1.01 * |
| Ethyl stearate | 0.00 | 0.32 * |
| Ethyl oleate | 2.29 | 8.18 * |
| Ethyl linoleate | 0.38 | 1.04 * |
| Total free fatty acid esters | 6.83 | 17.87 * |
| Monoglycerides | ||
| 1-Oleoyl-rac-glycerol | 30.11 | 53.29 * |
| 1-Linoleoyl-rac-glycerol | 8.77 | 12.84 * |
| Total monoglycerides | 38.88 | 66.13 * |
| Triterpenoids | ||
| Oleanolic acid | 26.71 | 50.13 * |
| Uvaol | 4.58 | 14.04 * |
| Total triterpenoids | 31.28 | 64.17 * |
| TAG Species † | TAG Chains ‡ | Origin/Class | |||
|---|---|---|---|---|---|
| Monocultivar PDO | Commercially-Blended | ||||
| TAG 50:1 | 18:1 | 16:0 | 16:0 | 5.83 | 5.44 |
| TAG 50:2 | 18:1 | 16:1 | 16:0 | 3.06 | 2.84 |
| TAG 50:3 | - | - | - | 0.63 | 0.70 |
| TAG 50:4 | - | - | - | 0.07 | 0.08 |
| TAG 52:1 | 18:1 | 18:0 | 16:0 | 2.32 | 2.47 |
| TAG 52:2 | 18:1 | 18:1 | 16:0 | 19.10 | 19.06 |
| TAG 52:3 | 18:2 | 18:1 | 16:0 | 10.36 * | 9.64 |
| TAG 52:4 | 18:3 | 18:1 | 16:0 | 3.38 | 3.13 |
| TAG 52:5 | - | - | - | 0.46 | 0.42 |
| TAG 52:6 | - | - | - | 0.05 * | 0.03 |
| TAG 53:2 | 18:1 | 18:1 | 17:0 | 0.42 | 0.44 |
| TAG 53:3 | 18:1 | 18:1 | 17:1 | 0.68 | 0.70 |
| TAG 53:4 | - | - | - | 0.12 | 0.14 |
| TAG 54:1 | - | - | - | 0.68 | 0.80 * |
| TAG 54:2 | 18:1 | 18:1 | 18:0 | 6.37 | 7.34 * |
| TAG 54:3 | 18:1 | 18:1 | 18:1 | 25.40 | 26.59 |
| TAG 54:4 | 18:2 | 18:1 | 18:1 | 11.86 | 11.56 |
| TAG 54:5 | 18:3 | 18:1 | 18:1 | 4.55 | 4.47 |
| TAG 54:6 | - | - | - | 0.74 | 0.70 |
| TAG 56:1 | - | - | - | 0.16 | 0.18 |
| TAG 56:2 | 20:0 | 18:1 | 18:1 | 1.47 | 1.51 |
| TAG 56:3 | 20:1 | 18:1 | 18:1 | 1.63 | 1.53 |
| TAG 56:4 | - | - | - | 0.43 | 0.38 |
| TAG 58:1 | - | - | - | 0.06 | 0.06 |
| TAG 58:2 | 22:0 | 18:1 | 18:1 | 0.38 | 0.39 |
| TAG 58:3 | - | - | - | 0.11 | 0.10 |
| TAG peroxides § | - | - | - | 0.77 | 0.72 |
| TAG Species † | TAG Chains ‡ | Origin/Class | |||
|---|---|---|---|---|---|
| Monocultivar PDO | Commercially-Blended | ||||
| TAG 50:4 isomers | |||||
| TAG 50:4 I | 18:2 | 16:1 | 16:1 | 24.54 | 31.20 * |
| TAG 50:4 II | 18:3 | 16:1 | 16:0 | 75.46 * | 68.80 |
| total | - | - | - | 100.00 | 100.00 |
| TAG 50:3 isomers | |||||
| TAG 50:3 II | 18:2 | 16:1 | 16:0 | 66.56 | 67.55 |
| TAG 50:3 III | 18:3 | 16:0 | 16:0 | 33.44 | 32.45 |
| total | 18:1 | 18:1 | 16:0 | 100.00 | 100.00 |
| TAG 56:3 isomers | |||||
| TAG 56:3 I | 20:1 | 18:1 | 18:1 | 71.63 | 71.96 |
| TAG 56:3 II | 20:0 | 18:2 | 18:1 | 28.37 | 28.04 |
| total | - | - | - | 100.00 | 100.00 |
| TAG 53 isomers | |||||
| TAG 53:4 | - | - | - | 10.12 | 10.41 |
| TAG 53:3 | 18:1 | 18:1 | 17:1 | 56.17 | 54.79 |
| TAG 53:2 | 18:1 | 18:1 | 17:0 | 33.71 | 34.80 |
| total | 18:1 | 18:1 | 18:0 | 100.00 | 100.00 |
| Lipids | Origin/Class | |
|---|---|---|
| Monocultivar PDO | Commercially-Blended | |
| Total triglycerides (TAGs) | 99.38 | 99.05 |
| Total saturated fatty acids (SFA) | 15.83 | 15.52 |
| Total monounsaturated fatty acids (MUFA) | 74.95 | 75.77 |
| Linoleic acid in TAG (C18:2) | 7.92 | 7.61 |
| Linolenic acid in TAG (C18:3) | 1.30 * | 1.10 |
| Unsaturation index (UI) | 0.95 | 0.94 |
| Iodine value (IV) | 82.33 | 84.10 * |
| Total 1,2-diacylglycerols (1,2-DAGs) | 0.56 | 0.72 * |
| Estimated free fatty acids and minor lipids | 0.07 | 0.26 * |
| Stable Isotopic Ratios | Origin/Class | |
|---|---|---|
| Monocultivar PDO | Commercially-Blended | |
| δ13C | −29.65 | −29.44 |
| δ2H | −151.28 | −144.96 * |
| δ18O | 23.89 | 26.10 * |
© 2019 by the authors. Licensee MDPI, Basel, Switzerland. This article is an open access article distributed under the terms and conditions of the Creative Commons Attribution (CC BY) license (http://creativecommons.org/licenses/by/4.0/).
Share and Cite
Lukić, I.; Da Ros, A.; Guella, G.; Camin, F.; Masuero, D.; Mulinacci, N.; Vrhovsek, U.; Mattivi, F. Lipid Profiling and Stable Isotopic Data Analysis for Differentiation of Extra Virgin Olive Oils Based on Their Origin. Molecules 2020, 25, 4. https://doi.org/10.3390/molecules25010004
Lukić I, Da Ros A, Guella G, Camin F, Masuero D, Mulinacci N, Vrhovsek U, Mattivi F. Lipid Profiling and Stable Isotopic Data Analysis for Differentiation of Extra Virgin Olive Oils Based on Their Origin. Molecules. 2020; 25(1):4. https://doi.org/10.3390/molecules25010004
Chicago/Turabian StyleLukić, Igor, Alessio Da Ros, Graziano Guella, Federica Camin, Domenico Masuero, Nadia Mulinacci, Urska Vrhovsek, and Fulvio Mattivi. 2020. "Lipid Profiling and Stable Isotopic Data Analysis for Differentiation of Extra Virgin Olive Oils Based on Their Origin" Molecules 25, no. 1: 4. https://doi.org/10.3390/molecules25010004
APA StyleLukić, I., Da Ros, A., Guella, G., Camin, F., Masuero, D., Mulinacci, N., Vrhovsek, U., & Mattivi, F. (2020). Lipid Profiling and Stable Isotopic Data Analysis for Differentiation of Extra Virgin Olive Oils Based on Their Origin. Molecules, 25(1), 4. https://doi.org/10.3390/molecules25010004

