Flavor Profile Evolution of Bottle Aged Rosé and White Wines Sealed with Different Closures
Abstract
1. Introduction
2. Results and Discussion
2.1. Evolution of Phenolic Compounds and Dissolved Oxygen during Bottle Aging
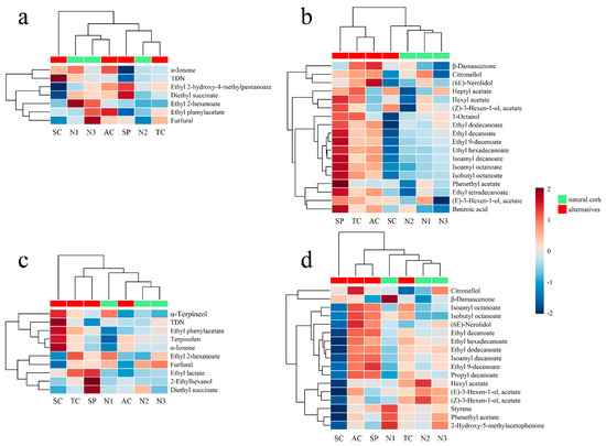
2.2. Evolution of Volatile Compounds during Bottle Aging
2.3. Flavor Profile Analysis of Wines after an 18-Month Bottle Aging
2.3.1. Flavor Compounds
2.3.2. Flavor Characters
3. Materials and Methods
3.1. Wine Samples
3.2. Oxygen Measurements
3.3. Flavor Compounds Detection
3.4. Flavor Analysis
3.5. Statistical Analysis
4. Conclusions
Supplementary Materials
Author Contributions
Funding
Conflicts of Interest
References
- Kwiatkowski, M.J.; Skouroumounis, G.K.; Lattey, K.A.; Waters, E.J. The impact of closures, including screw cap with three different headspace volumes, on the composition, colour and sensory properties of a Cabernet Sauvignon wine during two years’ storage. Aust. J. Grape Wine R 2007, 13, 81–94. [Google Scholar] [CrossRef]
- Guaita, M.; Petrozziello, M.; Motta, S.; Bonello, F.; Cravero, M.C.; Marulli, C.; Bosso, A. Effect of the closure type on the evolution of the physical-chemical and sensory characteristics of a Montepulciano d’Abruzzo Rosé wine. J. Food Sci. 2013, 78, C160–C169. [Google Scholar] [CrossRef] [PubMed]
- Liu, D.; Xing, R.-R.; Li, Z.; Yang, D.-M.; Pan, Q.-H. Evolution of volatile compounds, aroma attributes, and sensory perception in bottle-aged red wines and their correlation. Eur. Food Res. Technol. 2016, 242, 1937–1948. [Google Scholar] [CrossRef]
- Gao, Y.; Tian, Y.; Liu, D.; Li, Z.; Zhang, X.X.; Li, J.M.; Huang, J.H.; Wang, J.; Pan, Q.H. Evolution of phenolic compounds and sensory in bottled red wines and their co-development. Food Chem. 2015, 172, 565–574. [Google Scholar] [CrossRef] [PubMed]
- Ugliano, M. Oxygen contribution to wine aroma evolution during bottle aging. J. Agric. Food Chem. 2013, 61, 6125–6136. [Google Scholar] [CrossRef] [PubMed]
- Karbowiak, T.; Gougeon, R.D.; Alinc, J.-B.; Brachais, L.; Debeaufort, F.; Voilley, A.; Chassagne, D. Wine oxidation and the role of cork. Crit. Rev. Food Sci. Nutr. 2009, 50, 20–52. [Google Scholar] [CrossRef]
- Lopes, P.; Silva, M.A.; Pons, A.; Tominaga, T.; Lavigne, V.; Saucier, C.; Darriet, P.; Teissedre, P.L.; Dubourdieu, D. Impact of oxygen dissolved at bottling and transmitted through closures on the composition and sensory properties of a Sauvignon Blanc wine during bottle storage. J. Agric. Food Chem. 2009, 57, 10261–10270. [Google Scholar] [CrossRef] [PubMed]
- Lee, D.H.; Kang, B.S.; Park, H.J. Effect of oxygen on volatile and sensory characteristics of Cabernet Sauvignon during secondary shelf life. J. Agric. Food Chem. 2011, 59, 11657–11666. [Google Scholar] [CrossRef] [PubMed]
- Godden, P.; Francis, L.; Field, J.; Gishen, M.; Coulter, A.; Valente, P.; HØJ, P.; Robinson, E. Wine bottle closures: Physical characteristics and effect on composition and sensory properties of a Semillon wine 1. Performance up to 20 months post-bottling. Aust. J. Grape Wine R 2001, 7, 64–105. [Google Scholar] [CrossRef]
- Wirth, J.; Morel-Salmi, C.; Souquet, J.; Dieval, J.; Aagaard, O.; Vidal, S.; Fulcrand, H.; Cheynier, V. The impact of oxygen exposure before and after bottling on the polyphenolic composition of red wines. Food Chem. 2010, 123, 107–116. [Google Scholar] [CrossRef]
- Vazallo-Valleumbrocio, G.; Medel-Marabolí, M.; Peña-Neira, Á.; López-Solís, R.; Obreque-Slier, E. Commercial enological tannins: Characterization and their relative impact on the phenolic and sensory composition of Carménère wine during bottle aging. LWT-Food Sci. Technol. 2017, 83, 172–183. [Google Scholar] [CrossRef]
- Han, G.; Ugliano, M.; Currie, B.; Vidal, S.; Dieval, J.B.; Waterhouse, A.L. Influence of closure, phenolic levels and microoxygenation on Cabernet Sauvignon wine composition after 5 years’ bottle storage. J. Sci. Food Agric. 2015, 95, 36–43. [Google Scholar] [CrossRef] [PubMed]
- He, J.; Zhou, Q.; Peck, J.; Soles, R.; Qian, M.C. The effect of wine closures on volatile sulfur and other compounds during post-bottle ageing. Flavour Frag. J. 2013, 28, 118–128. [Google Scholar] [CrossRef]
- Skouroumounis, G.K.; Kwiatkowski, M.J.; Francis, I.L.; Oakey, H.; Capone, D.L.; Duncan, B.; Waters, E.J. The impact of closure type and storage conditions on the composition, colour and flavour properties of a Riesling and a wooded Chardonnay wine during five years’ storage. Aust. J. Grape Wine R 2005, 11, 369–377. [Google Scholar] [CrossRef]
- Puértolas, E.; Saldaña, G.; Condón, S.; Álvarez, I.; Raso, J. Evolution of polyphenolic compounds in red wine from Cabernet Sauvignon grapes processed by pulsed electric fields during aging in bottle. Food Chem. 2010, 119, 1063–1070. [Google Scholar] [CrossRef]
- Waterhouse, A.L.; Laurie, V.F. Oxidation of Wine Phenolics: A Critical Evaluation and Hypotheses. Am. J. Enol. Viticult. 2006, 57, 306–313. [Google Scholar]
- Ivanova-Petropulos, V.; Hermosín-Gutiérrez, I.; Boros, B.; Stefova, M.; Stafilov, T.; Vojnoski, B.; Dörnyei, Á.; Kilár, F. Phenolic compounds and antioxidant activity of Macedonian red wines. J. Food Compos. Anal. 2015, 41, 1–14. [Google Scholar] [CrossRef]
- Silva, M.A.; Julien, M.; Jourdes, M.; Teissedre, P.-L. Impact of closures on wine post-bottling development: A review. Eur. Food Res. Technol. 2011, 233, 905–914. [Google Scholar] [CrossRef]
- Coetzee, C.; Van Wyngaard, E.; Suklje, K.; Silva Ferreira, A.C.; du Toit, W.J. Chemical and sensory study on the evolution of aromatic and nonaromatic compounds during the progressive oxidative storage of a Sauvignon blanc wine. J. Agric. Food Chem. 2016, 64, 7979–7993. [Google Scholar] [CrossRef] [PubMed]
- Makhotkina, O.; Pineau, B.; Kilmartin, P.A. Effect of storage temperature on the chemical composition and sensory profile of Sauvignon Blanc wines. Aust. J. Grape Wine R 2012, 18, 91–99. [Google Scholar] [CrossRef]
- Peinado, R.A.; Mauricio, J.C.; Moreno, J. Aromatic series in sherry wines with gluconic acid subjected to different biological aging conditions by Saccharomyces cerevisiae var. capensis. Food Chem. 2006, 94, 232–239. [Google Scholar] [CrossRef]
- Franco, M.; Peinado, R.A.; Medina, M.; Moreno, J. Off-vine grape drying effect on volatile compounds and aromatic series in must from Pedro Ximénez grape variety. J. Agric. Food Chem. 2004, 52, 3905–3910. [Google Scholar] [CrossRef] [PubMed]
- Ferreira, V.; López, R.; Cacho, J.F. Quantitative determination of the odorants of young red wines from different grape varieties. J. Sci. Food Agr. 2000, 80, 1659–1667. [Google Scholar] [CrossRef]
- Bao, J.; Zhenwen, Z. Volatile compounds of young wines from Cabernet Sauvignon, Cabernet Gernischet and Chardonnay varieties grown in the Loess Plateau Region of China. Molecules 2010, 15, 9184–9196. [Google Scholar] [CrossRef]
- Sacks, G.L.; Gates, M.J.; Ferry, F.X.; Lavin, E.H.; Kurtz, A.J.; Acree, T.E. Sensory threshold of 1,1,6-trimethyl-1,2-dihydronaphthalene (TDN) and concentrations in young Riesling and non-Riesling Wines. J. Agr. Food Chem. 2012, 60, 2998–3004. [Google Scholar] [CrossRef] [PubMed]
- Li, H.; Tao, Y.-S.; Wang, H.; Zhang, L. Impact odorants of Chardonnay dry white wine from Changli County (China). Eur. Food Res. Technol. 2007, 227, 287–292. [Google Scholar] [CrossRef]
- Zea, L.; Moyano, L.; Moreno, J.; Cortes, B.; Medina, M. Discrimination of the aroma fraction of Sherry wines obtained by oxidative and biological ageing. Food Chem. 2001, 75, 79–84. [Google Scholar] [CrossRef]
- Habekost, M. Which color differencing equation should be used. Int. Circ. Graph. Educ. Res. 2013, 6, 20–33. [Google Scholar]
- Li, S.-Y.; He, F.; Zhu, B.-Q.; Xing, R.-R.; Reeves, M.J.; Duan, C.-Q. A systematic analysis strategy for accurate detection of anthocyanin pigments in red wines. Rapid Commun. Mass Spectrom. 2016, 30, 1619–1626. [Google Scholar] [CrossRef] [PubMed]
- Li, S.-Y.; He, F.; Zhu, B.-Q.; Wang, J.; Duan, C.-Q. Comparison of phenolic and chromatic characteristics of dry red wines made from native Chinese grape species and Vitis vinifera. Int. J. Food Prop. 2017, 20, 2134–2146. [Google Scholar] [CrossRef]
- Lan, Y.B.; Qian, X.; Yang, Z.J.; Xiang, X.F.; Yang, W.X.; Liu, T.; Zhu, B.Q.; Pan, Q.H.; Duan, C.Q. Striking changes in volatile profiles at sub-zero temperatures during over-ripening of ‘Beibinghong’ grapes in Northeastern China. Food Chem. 2016, 212, 172–182. [Google Scholar] [CrossRef] [PubMed]
- Ayala, F.; Echávarri, J.F.; Negueruela, A.I. A New Simplified Method for Measuring the Color of Wines. III. All Wines and Brandies. Am. J. Enol. Vitic. 1999, 50, 359–363. [Google Scholar]
Sample Availability: Samples of the compounds are not available from the authors. |






| No. a | CAS | Compounds b | ‘Cabernet Sauvignon’ Rosé Wines | ‘Chardonnay’ Dry White Wines | ||||
|---|---|---|---|---|---|---|---|---|
| VIP1 | VIP2 | p values | VIP1 | VIP2 | p values | |||
| C10 | 104-76-7 | 2-Ethylhexanol | 1.145 | 1.055 | 0.024 | 1.045 | 1.229 | 7.07 × 10−7 |
| C12 | 112-30-1 | 1-Decanol | 0.286 | 0.617 | 0.001 | 1.443 | 1.022 | 0.035 |
| C24 | 106-30-9 | Ethyl heptanoate | 1.876 | 1.720 | 0.022 | 0.348 | 1.025 | 0.992 |
| C29 | 124-06-1 | Ethyl tetradecanoate | 1.404 | 1.245 | 0.022 | 0.155 | 0.944 | 0.029 |
| C33 | 111-11-5 | Methyl octanoate | 1.266 | 1.187 | 0.021 | 0.711 | 1.121 | 0.954 |
| C38 | 2035-99-6 | Isoamyl octanoate * | 1.136 | 1.111 | 0.002 | 0.117 | 1.44 | 0.678 |
| C48 | 142-62-1 | Hexanoic acid ** | 1.655 | 1.464 | 0.022 | 0.717 | 0.917 | 0.975 |
| C55 | 1450-72-2 | 2-Hydroxy-5-methylacetophenone | Trace | Trace | Trace | 1.673 | 1.218 | 0.013 |
| C60 | 18794-84-8 | β-Farnesene | Trace | Trace | Trace | 1.053 | 0.963 | 0.000 |
| C64 | 8013-90-9 | α-Ionone * | 0.341 | 0.851 | 0.003 | 1.464 | 1.039 | 0.037 |
| C65 | 23726-93-4 | β-Damascenone ** | 1.301 | 1.274 | 0.014 | 0.428 | 0.883 | 0.749 |
| C68 | 100-42-5 | Styrene | 0.691 | 0.934 | 0.001 | 1.121 | 0.847 | 0.010 |
| C69 | 90-05-1 | Guaiacol * | 1.777 | 1.575 | 0.04 | Trace | Trace | Trace |
| Aroma Description | 0M | N1 | N2 | N3 | TC | AC | SP | SC |
| ‘Cabernet Sauvignon’ rosé wines | ||||||||
| Tropical Fruity | 56.01 ± 5.02 | 33.11 ± 1.07ab | 31.9 ± 1.13ab | 33.68 ± 2.62a | 29.96 ± 0.65b | 30.51 ± 0.11ab | 30.26 ± 0.67b | 31.77 ± 1.49ab |
| Floral | 35.17 ± 3.08 | 12.98 ± 0.06ab | 12.18 ± 0.5cd | 13.48 ± 0.2a | 11.49 ± 0.08de | 11.28 ± 0.32e | 12.44 ± 0.2bc | 12.34 ± 0.37bc |
| Berry | 14.86 ± 1.33 | 10.95 ± 0.65b | 11.15 ± 0.8b | 10.68 ± 1.08bc | 9.74 ± 0.37bc | 9.34 ± 0.21c | 7.51 ± 0.2d | 13.57 ± 0.62a |
| Herbaceous/Vegetal | 1.27 ± 0.07 | 1.27 ± 0.05ab | 1.31 ± 0.06a | 1.27 ± 0.08ab | 1.24 ± 0.03ab | 1.24 ± 0.01ab | 1.18 ± 0.02b | 1.3 ± 0.06a |
| Chemical | 8.57 ± 0.8 | 8.94 ± 0.43ab | 8.47 ± 0.31ab | 8.69 ± 0.94ab | 7.83 ± 0.2b | 8.09 ± 0.19b | 6.65 ± 0.18c | 9.32 ± 0.5a |
| Fatty | 9.66 ± 0.27 | 9.01 ± 0.32a | 9.04 ± 0.58a | 9.01 ± 0.36a | 8.8 ± 0.14a | 8.58 ± 0.16a | 7.24 ± 0.32b | 8.99 ± 0.19a |
| Sweet | 26.05 ± 2.21 | 21.02 ± 1.18ab | 21.14 ± 1.16ab | 20.97 ± 2.41ab | 19.07 ± 0.65bc | 19.15 ± 0.45bc | 17.02 ± 0.43c | 23.01 ± 1.12a |
| ‘Chardonnay’ dry white wines | ||||||||
| Tropical Fruity | 44.8 ± 1.19 | 28.13 ± 0.21a | 26.77 ± 1.12a | 28.44 ± 1.13a | 26.62 ± 2.71a | 27.02 ± 0.5a | 27.86 ± 2.97a | 28.61 ± 1.03a |
| Floral | 19.81 ± 0.35 | 8.93 ± 0.21b | 9.66 ± 0.04a | 9.41 ± 0.11a | 9.47 ± 0.27a | 9.43 ± 0a | 9.6 ± 0.24a | 9.57 ± 0.17a |
| Berry | 21.12 ± 0.49 | 8.73 ± 0.39ab | 8.13 ± 0.12bc | 8.11 ± 0.61bc | 7.56 ± 0.65bc | 6.66 ± 0.42c | 6.72 ± 1.16c | 10.16 ± 0.54a |
| Herbaceous/Vegetal | 1.3 ± 0.02 | 1.01 ± 0.17a | 0.89 ± 0.03a | 0.88 ± 0.04a | 0.85 ± 0.04a | 0.83 ± 0.02a | 0.88 ± 0.1a | 0.93 ± 0.05a |
| Chemical | 10.68 ± 0.4 | 6.43 ± 0.02ab | 5.99 ± 0.3ab | 6.43 ± 0.52ab | 5.82 ± 0.73b | 5.68 ± 0.3b | 5.33 ± 0.95b | 7.14 ± 0.32a |
| Fatty | 12.39 ± 0.36 | 11.74 ± 0.62ab | 11.45 ± 0.48ab | 10.77 ± 0.16b | 11.46 ± 0.61ab | 11.14 ± 0.34b | 10.4 ± 0.74b | 12.9 ± 0.94a |
| Sweet | 34.94 ± 0.81 | 20.58 ± 0.15ab | 18.68 ± 0.94ab | 20.01 ± 1.09ab | 18.34 ± 2.24ab | 17.87 ± 0.59b | 18.58 ± 2.87ab | 22.09 ± 1.11a |
© 2019 by the authors. Licensee MDPI, Basel, Switzerland. This article is an open access article distributed under the terms and conditions of the Creative Commons Attribution (CC BY) license (http://creativecommons.org/licenses/by/4.0/).
Share and Cite
Ling, M.-Q.; Xie, H.; Hua, Y.-B.; Cai, J.; Li, S.-Y.; Lan, Y.-B.; Li, R.-N.; Duan, C.-Q.; Shi, Y. Flavor Profile Evolution of Bottle Aged Rosé and White Wines Sealed with Different Closures. Molecules 2019, 24, 836. https://doi.org/10.3390/molecules24050836
Ling M-Q, Xie H, Hua Y-B, Cai J, Li S-Y, Lan Y-B, Li R-N, Duan C-Q, Shi Y. Flavor Profile Evolution of Bottle Aged Rosé and White Wines Sealed with Different Closures. Molecules. 2019; 24(5):836. https://doi.org/10.3390/molecules24050836
Chicago/Turabian StyleLing, Meng-Qi, Han Xie, Yu-Bo Hua, Jian Cai, Si-Yu Li, Yi-Bin Lan, Ruo-Nan Li, Chang-Qing Duan, and Ying Shi. 2019. "Flavor Profile Evolution of Bottle Aged Rosé and White Wines Sealed with Different Closures" Molecules 24, no. 5: 836. https://doi.org/10.3390/molecules24050836
APA StyleLing, M.-Q., Xie, H., Hua, Y.-B., Cai, J., Li, S.-Y., Lan, Y.-B., Li, R.-N., Duan, C.-Q., & Shi, Y. (2019). Flavor Profile Evolution of Bottle Aged Rosé and White Wines Sealed with Different Closures. Molecules, 24(5), 836. https://doi.org/10.3390/molecules24050836

