Lipidomic Analysis of the Protective Effects of Shenling Baizhu San on Non-Alcoholic Fatty Liver Disease in Rats
Abstract
1. Introduction
2. Results
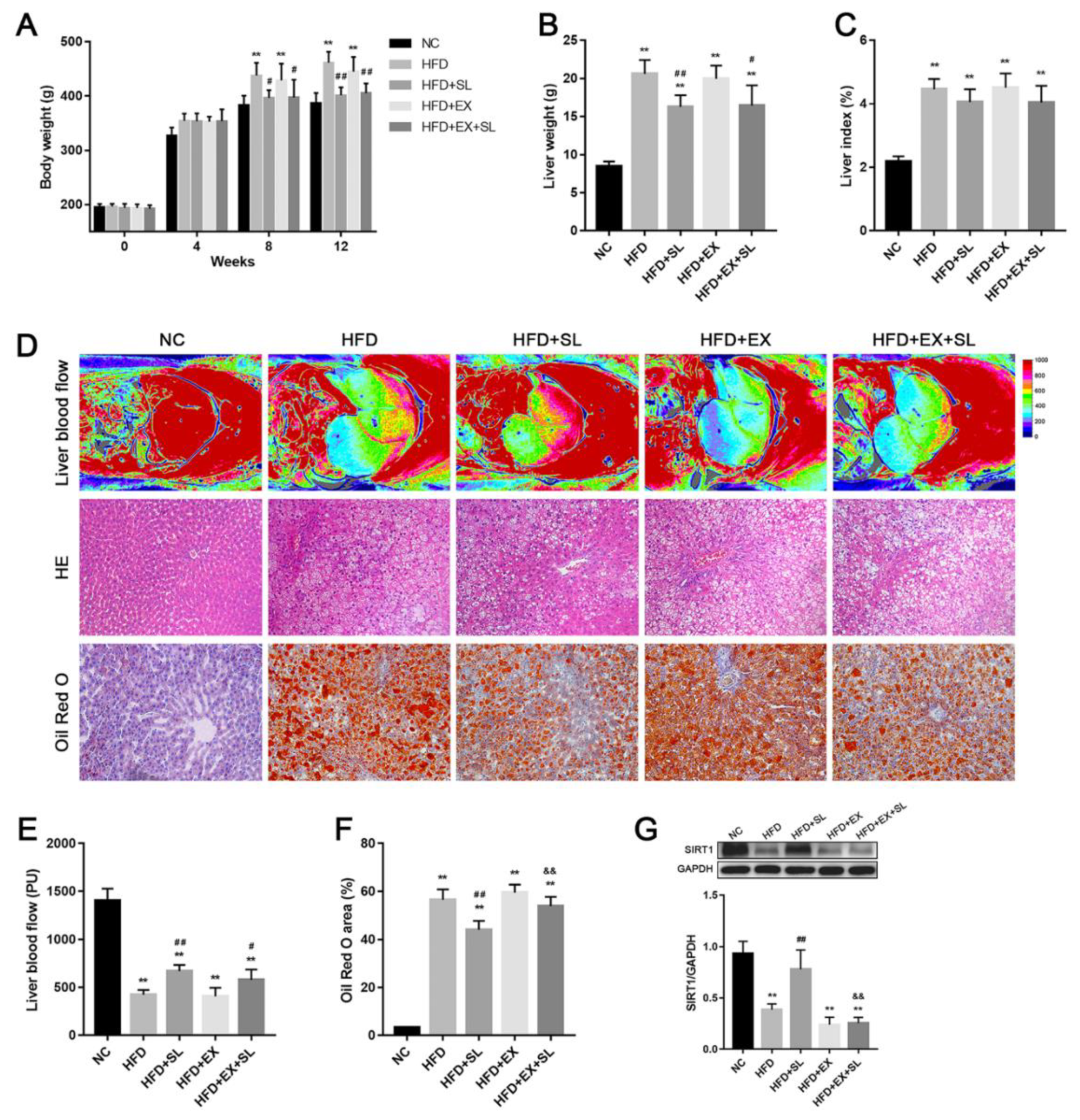
2.1. Effect of SLBZS on the Rat Model of NAFLD Induced by a High-Fat Diet
2.2. Overview of the Lipidomic Analysis of Liver Samples from Different Groups
2.3. Distinct Changes in the Lipid Species among Groups
2.4. Pathway Analysis of Differential Lipid Species
3. Discussion
4. Materials and Methods
4.1. Animals and Drugs
4.2. Experimental Design
4.3. Liver Blood Flow Test
4.4. Histological Assessment
4.5. Biochemical Analysis
4.6. Western Blotting Analysis
4.7. Lipidomic Analysis
4.8. Lipidomic Data Processing
4.9. Statistical Analysis
5. Conclusions
Supplementary Materials
Author Contributions
Funding
Conflicts of Interest
References
- Setiawan, V.W.; Stram, D.O.; Porcel, J.; Lu, S.C.; Le Marchand, L.; Noureddin, M. Prevalence of chronic liver disease and cirrhosis by underlying cause in understudied ethnic groups: The multiethnic cohort. Hepatology 2016, 64, 1969–1977. [Google Scholar] [CrossRef] [PubMed]
- Chalasani, N.; Younossi, Z.; Lavine, J.E.; Charlton, M.; Cusi, K.; Rinella, M.; Harrison, S.A.; Brunt, E.M.; Sanyal, A.J. The diagnosis and management of nonalcoholic fatty liver disease: Practice guidance from the American Association for the Study of Liver Diseases. Hepatology 2018, 67, 328–357. [Google Scholar] [CrossRef] [PubMed]
- Musso, G.; Cassader, M.; Gambino, R. Non-alcoholic steatohepatitis: Emerging molecular targets and therapeutic strategies. Nat. Rev. Drug Discov. 2016, 15, 249–274. [Google Scholar] [CrossRef] [PubMed]
- Younossi, Z.M. Non-alcoholic fatty liver disease—A global public health perspective. J. Hepatol. 2019, 70, 531–544. [Google Scholar] [CrossRef] [PubMed]
- Smith, C.J.; Ryckman, K.K. Epigenetic and developmental influences on the risk of obesity, diabetes, and metabolic syndrome. Diabetes Metab. Syndr. Obes. 2015, 8, 295–302. [Google Scholar] [PubMed]
- Friedman, S.L.; Neuschwander-Tetri, B.A.; Rinella, M.; Sanyal, A.J. Mechanisms of NAFLD development and therapeutic strategies. Nat. Med. 2018, 24, 908–922. [Google Scholar] [CrossRef] [PubMed]
- Checa, A.; Bedia, C.; Jaumot, J. Lipidomic data analysis: Tutorial, practical guidelines and applications. Anal. Chim. Acta 2015, 885, 1–16. [Google Scholar] [CrossRef]
- Fahy, E.; Cotter, D.; Sud, M.; Subramaniam, S. Lipid classification, structures and tools. Biochim. Biophys. Acta 2011, 1811, 637–647. [Google Scholar] [CrossRef]
- Samuel, V.T.; Shulman, G.I. Nonalcoholic Fatty Liver Disease as a Nexus of Metabolic and Hepatic Diseases. Cell Metab. 2018, 27, 22–41. [Google Scholar] [CrossRef]
- Long, J.; Zhang, C.J.; Zhu, N.; Du, K.; Yin, Y.F.; Tan, X.; Liao, D.F.; Qin, L. Lipid metabolism and carcinogenesis, cancer development. Am. J. Cancer Res. 2018, 8, 778–791. [Google Scholar]
- Savage, D.B.; Petersen, K.F.; Shulman, G.I. Disordered lipid metabolism and the pathogenesis of insulin resistance. Physiol. Rev. 2007, 87, 507–520. [Google Scholar] [CrossRef] [PubMed]
- Zhao, Y.; Miao, H.; Cheng, X.; Wei, F. Lipidomics: Novel insight into the biochemical mechanism of lipid metabolism and dysregulation-associated disease. Chem-Biol. Interact. 2015, 240, 220–238. [Google Scholar] [CrossRef] [PubMed]
- Yang, K.; Han, X. Lipidomics: Techniques, Applications, and Outcomes Related to Biomedical Sciences. Trends Biochem. Sci. 2016, 41, 954–969. [Google Scholar] [CrossRef] [PubMed]
- Zhang, Y.; Tang, K.; Deng, Y.; Chen, R.; Liang, S.; Xie, H.; He, Y.; Chen, Y.; Yang, Q. Effects of shenling baizhu powder herbal formula on intestinal microbiota in high-fat diet-induced NAFLD rats. Biomed. Pharmacother. 2018, 102, 1025–1036. [Google Scholar] [CrossRef] [PubMed]
- Zhang, Y.; Yang, Q.; Jin, L.; Kong, Y.; Deng, Y.; Li, Y.; Liang, Y.; Han, L.; Wang, G.; Zhang, J.; et al. Effects of Shen Ling Baizhu Powder on Lipid Metabolism and SIRT1/UCP2 Pathway in Liver Tissues of Rats with Non-alcoholic Fatty Liver Disease. Trad. Chin. Drug Res. Clin. Pharm. 2016, 27, 38–44. [Google Scholar]
- Haigis, M.C.; Sinclair, D.A. Mammalian sirtuins: Biological insights and disease relevance. Annu. Rev. Pathol. 2010, 5, 253–295. [Google Scholar] [CrossRef]
- Ding, R.; Bao, J.; Deng, C. Emerging roles of SIRT1 in fatty liver diseases. Int. J. Biol. Sci. 2017, 13, 852–867. [Google Scholar] [CrossRef]
- Wang, M.; Chen, L.; Liu, D.; Chen, H.; Tang, D.; Zhao, Y. Metabolomics highlights pharmacological bioactivity and biochemical mechanism of traditional Chinese medicine. Chem-Biol. Interact. 2017, 273, 133–141. [Google Scholar] [CrossRef]
- Gao, H.L.; Zhang, A.H.; Yu, J.B.; Sun, H.; Kong, L.; Wang, X.Q.; Yan, G.L.; Liu, L.; Wang, X.J. High-throughput lipidomics characterize key lipid molecules as potential therapeutic targets of Kaixinsan protects against Alzheimer’s disease in APP/PS1 transgenic mice. J. Chromatogr. B Analyt. Technol. Biomed. Life Sci. 2018, 1092, 286–295. [Google Scholar] [CrossRef]
- Younossi, Z.M.; Blissett, D.; Blissett, R.; Henry, L.; Stepanova, M.; Younossi, Y.; Racila, A.; Hunt, S.; Beckerman, R. The economic and clinical burden of nonalcoholic fatty liver disease in the United States and Europe. Hepatology 2016, 64, 1577–1586. [Google Scholar] [CrossRef]
- Yao, H.; Qiao, Y.; Zhao, Y.; Tao, X.; Xu, L.; Yin, L.; Qi, Y.; Peng, J. Herbal medicines and nonalcoholic fatty liver disease. World J. Gastroentero. 2016, 22, 6890. [Google Scholar] [CrossRef]
- Takahashi, Y. Current pharmacological therapies for nonalcoholic fatty liver disease/nonalcoholic steatohepatitis. World J. Gastroentero. 2015, 21, 3777. [Google Scholar] [CrossRef]
- Ren, R.; Gong, J.; Zhao, Y.; Zhuang, X.; Ye, Y.; Lin, W. Sulfated polysaccharides from Enteromorpha prolifera suppress SREBP-2 and HMG-CoA reductase expression and attenuate non-alcoholic fatty liver disease induced by a high-fat diet. Food Funct. 2017, 8, 1899–1904. [Google Scholar] [CrossRef] [PubMed]
- Jensen, V.S.; Hvid, H.; Damgaard, J.; Nygaard, H.; Ingvorsen, C.; Wulff, E.M.; Lykkesfeldt, J.; Fledelius, C. Dietary fat stimulates development of NAFLD more potently than dietary fructose in Sprague–Dawley rats. Diabetol. Metab. Syndr. 2018, 10, 4. [Google Scholar] [CrossRef] [PubMed]
- Zhang, L.; Virgous, C.; Si, H. Ginseng and obesity: Observations and understanding in cultured cells, animals and humans. J. Nutr. Biochem. 2017, 44, 1–10. [Google Scholar] [CrossRef] [PubMed]
- Ma, L.; Zhou, Q.; Yang, X. New SIRT1 activator from alkaline hydrolysate of total saponins in the stems-leaves of Panax ginseng. Bioorg. Med. Chem. Lett. 2015, 25, 5321–5325. [Google Scholar] [CrossRef] [PubMed]
- Huang, Q.; Wang, T.; Yang, L.; Wang, H.Y. Ginsenoside Rb2 Alleviates Hepatic Lipid Accumulation by Restoring Autophagy via Induction of Sirt1 and Activation of AMPK. Int. J. Mol. Sci. 2017, 18, 1063. [Google Scholar] [CrossRef]
- Peng, J.; Wu, Y.; Deng, Z.; Zhou, Y.; Song, T.; Yang, Y.; Zhang, X.; Xu, T.; Xia, M.; Cai, A.; et al. MiR-377 promotes white adipose tissue inflammation and decreases insulin sensitivity in obesity via suppression of sirtuin-1 (SIRT1). Oncotarget 2017, 8, 70550–70563. [Google Scholar] [CrossRef]
- Wang, R.H.; Li, C.; Deng, C.X. Liver steatosis and increased ChREBP expression in mice carrying a liver specific SIRT1 null mutation under a normal feeding condition. Int. J. Biol. Sci. 2010, 6, 682–690. [Google Scholar] [CrossRef]
- Gao, Z.; Zhang, J.; Kheterpal, I.; Kennedy, N.; Davis, R.J.; Ye, J. Sirtuin 1 (SIRT1) Protein Degradation in Response to Persistent c-Jun N-terminal Kinase 1 (JNK1) Activation Contributes to Hepatic Steatosis in Obesity. J. Biol. Chem. 2011, 286, 22227–22234. [Google Scholar] [CrossRef]
- Erion, D.M.; Yonemitsu, S.; Nie, Y.; Nagai, Y.; Gillum, M.P.; Hsiao, J.J.; Iwasaki, T.; Stark, R.; Weismann, D.; Yu, X.X.; et al. SirT1 knockdown in liver decreases basal hepatic glucose production and increases hepatic insulin responsiveness in diabetic rats. Proc. Natl. Acad. Sci. USA 2009, 106, 11288–11293. [Google Scholar] [CrossRef] [PubMed]
- Mayoral, R.; Osborn, O.; McNelis, J.; Johnson, A.M.; Oh, D.Y.; Izquierdo, C.L.; Chung, H.; Li, P.; Traves, P.G.; Bandyopadhyay, G.; et al. Adipocyte SIRT1 knockout promotes PPARgamma activity, adipogenesis and insulin sensitivity in chronic-HFD and obesity. Mol. Metab. 2015, 4, 378–391. [Google Scholar] [CrossRef] [PubMed]
- Wheelock, C.E.; Goto, S.; Yetukuri, L.; D’Alexandri, F.L.; Klukas, C.; Schreiber, F.; Oresic, M. Bioinformatics strategies for the analysis of lipids. Methods Mol. Biol. 2009, 580, 339–368. [Google Scholar] [PubMed]
- Qin, L.; Zhang, Z.; Guo, M.; Zhang, Q.; Wang, Q.; Lu, Z.; Zhao, H.; Liu, Y.; Fu, S.; Wang, M.; et al. Plasma metabolomics combined with lipidomics profiling reveals the potential antipyretic mechanisms of Qingkailing injection in a rat model. Chem-Biol. Interact. 2016, 254, 24–33. [Google Scholar] [CrossRef]
- Zhao, T.; Zhang, H.; Zhang, X.; Zhao, T.; Lan, H.Y.; Liang, Q.; Luo, G.; Li, P. Metabolomic and lipidomic study of the protective effect of Chaihuang-Yishen formula on rats with diabetic nephropathy. J. Ethnopharmacol. 2015, 166, 31–41. [Google Scholar] [CrossRef]
- Huang, J.; Feng, S.; Liu, A.; Dai, Z.; Wang, H.; Reuhl, K.; Lu, W.; Yang, C.S. Green Tea Polyphenol EGCG Alleviates Metabolic Abnormality and Fatty Liver by Decreasing Bile Acid and Lipid Absorption in Mice. Mol. Nutr. Food Res. 2018, 62, 1700696. [Google Scholar] [CrossRef]
- Nam, M.; Choi, M.; Jung, S.; Jung, Y.; Choi, J.; Ryu, D.H.; Hwang, G. Lipidomic Profiling of Liver Tissue from Obesity-Prone and Obesity-Resistant Mice Fed a High Fat Diet. Sci. Rep. 2015, 5, 16984. [Google Scholar] [CrossRef]
- Puri, P.; Baillie, R.A.; Wiest, M.M.; Mirshahi, F.; Choudhury, J.; Cheung, O.; Sargeant, C.; Contos, M.J.; Sanyal, A.J. A lipidomic analysis of nonalcoholic fatty liver disease. Hepatology 2007, 46, 1081–1090. [Google Scholar] [CrossRef]
- Kawano, Y.; Cohen, D.E. Mechanisms of hepatic triglyceride accumulation in non-alcoholic fatty liver disease. J. Gastroenterol. 2013, 48, 434–441. [Google Scholar] [CrossRef]
- Kawano, Y.; Nishiumi, S.; Saito, M.; Yano, Y.; Azuma, T.; Yoshida, M. Identification of Lipid Species Linked to the Progression of Non-Alcoholic Fatty Liver Disease. Curr. Drug Targets 2015, 16, 1293–1300. [Google Scholar] [CrossRef]
- Prentki, M.; Madiraju, S.R.M. Glycerolipid Metabolism and Signaling in Health and Disease. Endocr. Rev. 2008, 29, 647–676. [Google Scholar] [CrossRef] [PubMed]
- Prentki, M.; Madiraju, S.R. Glycerolipid/free fatty acid cycle and islet beta-cell function in health, obesity and diabetes. Mol. Cell. Endocrinol. 2012, 353, 88–100. [Google Scholar] [CrossRef] [PubMed]
- Meikle, P.J.; Summers, S.A. Sphingolipids and phospholipids in insulin resistance and related metabolic disorders. Nat. Rev. Endocrinol. 2017, 13, 79–91. [Google Scholar] [CrossRef] [PubMed]
- Purushotham, A.; Schug, T.T.; Xu, Q.; Surapureddi, S.; Guo, X.; Li, X. Hepatocyte-specific deletion of SIRT1 alters fatty acid metabolism and results in hepatic steatosis and inflammation. Cell Metab. 2009, 9, 327–338. [Google Scholar] [CrossRef]
- Gonzalez-Baro, M.R.; Coleman, R.A. Mitochondrial acyltransferases and glycerophospholipid metabolism. Biochim. Biophys. Acta 2017, 1862, 49–55. [Google Scholar] [CrossRef]
- Pagadala, M.; Kasumov, T.; McCullough, A.J.; Zein, N.N.; Kirwan, J.P. Role of ceramides in nonalcoholic fatty liver disease. Trends Endocrinol. Metab. 2012, 23, 365–371. [Google Scholar] [CrossRef]
- Feng, S.; Gan, L.; Yang, C.S.; Liu, A.B.; Lu, W.; Shao, P.; Dai, Z.; Sun, P.; Luo, Z. Effects of Stigmasterol and β-Sitosterol on Nonalcoholic Fatty Liver Disease in a Mouse Model: A Lipidomic Analysis. J. Agr. Food Chem. 2018, 66, 3417–3425. [Google Scholar] [CrossRef]
- Rodriguez-Cuenca, S.; Pellegrinelli, V.; Campbell, M.; Oresic, M.; Vidal-Puig, A. Sphingolipids and glycerophospholipids—The “ying and yang” of lipotoxicity in metabolic diseases. Prog. Lipid Res. 2017, 66, 14–29. [Google Scholar] [CrossRef]
- Zhang, Y.; Chen, R.; Tang, K.; Deng, Y.; Liang, S.; Chen, Y.; Nie, H.; Yang, Q. Protective effects of Shenlingbaizhu powder against non-alcoholic fatty liver disease in rats through activation of SIRT3/AMPK/ACC signaling pathways. Int. J. Clin. Exp. Med. 2019, 12, 6378–6387. [Google Scholar]
- Gong, X.; Xu, Y.; Yang, Q.; Liang, Y.; Zhang, Y.; Wang, G.; Li, Y. Effect of Soothing Gan (Liver) and Invigorating Pi (Spleen) Recipes on TLR4-p38 MAPK Pathway in Kupffer Cells of Non-alcoholic Steatohepatitis Rats. Chin. J. Integr. Med. 2019, 25, 216–224. [Google Scholar] [CrossRef]
- Yu, L.; Sun, Y.; Cheng, L.; Jin, Z.; Yang, Y.; Zhai, M.; Pei, H.; Wang, X.; Zhang, H.; Meng, Q.; et al. Melatonin receptor-mediated protection against myocardial ischemia/reperfusion injury: Role of SIRT1. J. Pineal Res. 2014, 57, 228–238. [Google Scholar] [CrossRef] [PubMed]
- Pantazi, E.; Zaouali, M.A.; Bejaoui, M.; Serafin, A.; Folch-Puy, E.; Petegnief, V.; De Vera, N.; Abdennebi, H.B.; Rimola, A.; Roselló-Catafau, J. Silent information regulator 1 protects the liver against ischemia-reperfusion injury: Implications in steatotic liver ischemic preconditioning. Transpl. Int. 2014, 27, 493–503. [Google Scholar] [CrossRef] [PubMed]
- Lin, Y.; Sheng, M.; Weng, Y.; Xu, R.; Lu, N.; Du, H.; Yu, W. Berberine protects against ischemia/reperfusion injury after orthotopic liver transplantation via activating Sirt1/FoxO3α induced autophagy. Biochem. Bioph. Res. Co. 2017, 483, 885–891. [Google Scholar] [CrossRef] [PubMed]
- Li, C.H.; Wang, H.D.; Hu, J.J.; Ge, X.L.; Pan, K.; Zhang, A.Q.; Dong, J.H. The monitoring of microvascular liver blood flow changes during ischemia and reperfusion using laser speckle contrast imaging. Microvasc. Res. 2014, 94, 28–35. [Google Scholar] [CrossRef] [PubMed]
Sample Availability: Samples of the compounds are available from the authors. |







| No. | Identified Lipids | Category | HFD/NC | HFD+SL/HFD | HFD+EX+SL/HFD | |||
|---|---|---|---|---|---|---|---|---|
| Fold | Trend | Fold | Trend | Fold | Trend | |||
| 1 | TG(16:0/18:1/20:1) | GL | 106.05 | ↑ ** | 0.64 | ↓ ** | 0.97 | ↓ |
| 2 | TG(16:0/18:1/20:4) | GL | 12.99 | ↑ ** | 0.63 | ↓ ** | 0.9 | ↓ |
| 3 | TG(16:0/18:2/22:4) | GL | 22.08 | ↑ ** | 0.6 | ↓ ** | 0.9 | ↓ |
| 4 | TG(18:0/16:0/18:1) | GL | 76.77 | ↑ ** | 0.63 | ↓ ** | 0.99 | ↓ |
| 5 | TG(18:1/18:1/18:1) | GL | 52.39 | ↑ ** | 0.78 | ↓ * | 0.98 | ↓ |
| 6 | TG(18:1/18:1/20:3) | GL | 22.58 | ↑ ** | 0.6 | ↓ * | 0.89 | ↓ |
| 7 | TG(20:1/18:1/18:1) | GL | 89.85 | ↑ ** | 0.67 | ↓ ** | 1.03 | ↑ |
| 8 | CL(18:2/18:2/18:2/18:2) | GP | 0.38 | ↓ ** | 1.71 | ↑ ** | 1.26 | ↑ ** |
| 9 | PC(16:0/18:1) | GP | 2.12 | ↑ ** | 1.18 | ↑ * | 1.1 | ↑ |
| 10 | PC(16:0/18:2) | GP | 0.63 | ↓ ** | 1.35 | ↑ ** | 1.14 | ↑ |
| 11 | PC(18:0/20:3) | GP | 1.54 | ↑ * | 1.73 | ↑ ** | 1.4 | ↑ |
| 12 | PC(18:1/18:1) | GP | 0.79 | ↓ * | 1.4 | ↑ ** | 1.18 | ↑ |
| 13 | PC(34:2) | GP | 0.66 | ↓ ** | 1.35 | ↑ ** | 1.12 | ↑ |
| 14 | PC(36:2) | GP | 0.8 | ↓ * | 1.36 | ↑ ** | 1.16 | ↑ |
| 15 | PC(36:3) | GP | 0.29 | ↓ ** | 1.27 | ↑ * | 1.11 | ↑ |
| 16 | PC(36:4) | GP | 0.29 | ↓ ** | 1.69 | ↑ ** | 1.16 | ↑ |
| 17 | PC(38:6) | GP | 0.32 | ↓ ** | 1.42 | ↑ * | 1.08 | ↑ |
| 18 | PC(40:6) | GP | 0.35 | ↓ ** | 1.29 | ↑ * | 1.09 | ↑ |
| 19 | PE(16:0/18:1) | GP | 0.63 | ↓ ** | 1.3 | ↑ ** | 1.09 | ↑ |
| 20 | PE(16:1/18:1) | GP | 0.46 | ↓ ** | 1.54 | ↑ ** | 1.17 | ↑ * |
| 21 | PE(18:0/20:3) | GP | 1.68 | ↑ * | 1.65 | ↑ ** | 1.26 | ↑ |
| 22 | PE(18:0/20:4) | GP | 0.78 | ↓ * | 1.13 | ↑ * | 1.03 | ↑ |
| 23 | PE(18:1/22:5) | GP | 0.49 | ↓ ** | 1.21 | ↑ * | 1.07 | ↑ |
| 24 | PE(34:2) | GP | 0.44 | ↓ ** | 1.58 | ↑ ** | 1.15 | ↑ |
| 25 | PE(36:2) | GP | 0.68 | ↓ * | 1.48 | ↑ ** | 1.08 | ↑ * |
| 26 | PI(16:0/22:4) | GP | 0.82 | ↓ * | 1.12 | ↑ * | 1.06 | ↑ |
| 27 | PI(18:0/20:3) | GP | 2.03 | ↑ * | 1.72 | ↑ ** | 1.28 | ↑ |
| 28 | PS(39:3) | GP | 0.37 | ↓ ** | 1.64 | ↑ ** | 1.21 | ↑ |
| 29 | Cer(d18:1/23:0) | SP | 0.31 | ↓ ** | 1.71 | ↑ ** | 0.96 | ↓ |
| 30 | SM(d16:1/18:0) | SP | 1.84 | ↑ * | 0.64 | ↓ * | 1.01 | ↑ |
| Pathway Name | Total | Hits | Impact | Raw p | FDR | −log(p) |
|---|---|---|---|---|---|---|
| Glycerophospholipid metabolism | 30 | 3 | 0.254 | 0.000 | 0.024 | 8.137 |
| Glycerolipid metabolism | 18 | 1 | 0.107 | 0.087 | 1 | 2.446 |
| Glycosylphosphatidylinositol(GPI)-anchor biosynthesis | 14 | 1 | 0.044 | 0.068 | 1 | 2.689 |
| Linoleic acid metabolism | 5 | 1 | 0.000 | 0.025 | 1 | 3.699 |
| alpha-Linolenic acid metabolism | 9 | 1 | 0.000 | 0.044 | 1 | 3.120 |
| Sphingolipid metabolism | 21 | 1 | 0.000 | 0.100 | 1 | 2.298 |
| Arachidonic acid metabolism | 36 | 1 | 0.000 | 0.167 | 1 | 1.791 |
© 2019 by the authors. Licensee MDPI, Basel, Switzerland. This article is an open access article distributed under the terms and conditions of the Creative Commons Attribution (CC BY) license (http://creativecommons.org/licenses/by/4.0/).
Share and Cite
Deng, Y.; Pan, M.; Nie, H.; Zheng, C.; Tang, K.; Zhang, Y.; Yang, Q. Lipidomic Analysis of the Protective Effects of Shenling Baizhu San on Non-Alcoholic Fatty Liver Disease in Rats. Molecules 2019, 24, 3943. https://doi.org/10.3390/molecules24213943
Deng Y, Pan M, Nie H, Zheng C, Tang K, Zhang Y, Yang Q. Lipidomic Analysis of the Protective Effects of Shenling Baizhu San on Non-Alcoholic Fatty Liver Disease in Rats. Molecules. 2019; 24(21):3943. https://doi.org/10.3390/molecules24213943
Chicago/Turabian StyleDeng, Yuanjun, Maoxing Pan, Huan Nie, Chuiyang Zheng, Kairui Tang, Yupei Zhang, and Qinhe Yang. 2019. "Lipidomic Analysis of the Protective Effects of Shenling Baizhu San on Non-Alcoholic Fatty Liver Disease in Rats" Molecules 24, no. 21: 3943. https://doi.org/10.3390/molecules24213943
APA StyleDeng, Y., Pan, M., Nie, H., Zheng, C., Tang, K., Zhang, Y., & Yang, Q. (2019). Lipidomic Analysis of the Protective Effects of Shenling Baizhu San on Non-Alcoholic Fatty Liver Disease in Rats. Molecules, 24(21), 3943. https://doi.org/10.3390/molecules24213943

