Targeted Delivery of Plasminogen Activators for Thrombolytic Therapy: An Integrative Evaluation
Abstract
1. Problems in Treatment of Thromboembolic Diseases
2. Design and Preparation of rtPA Nanocomposites
2.1. Immobilized PAs
2.2. Protected PAs
3. Targeting Strategy
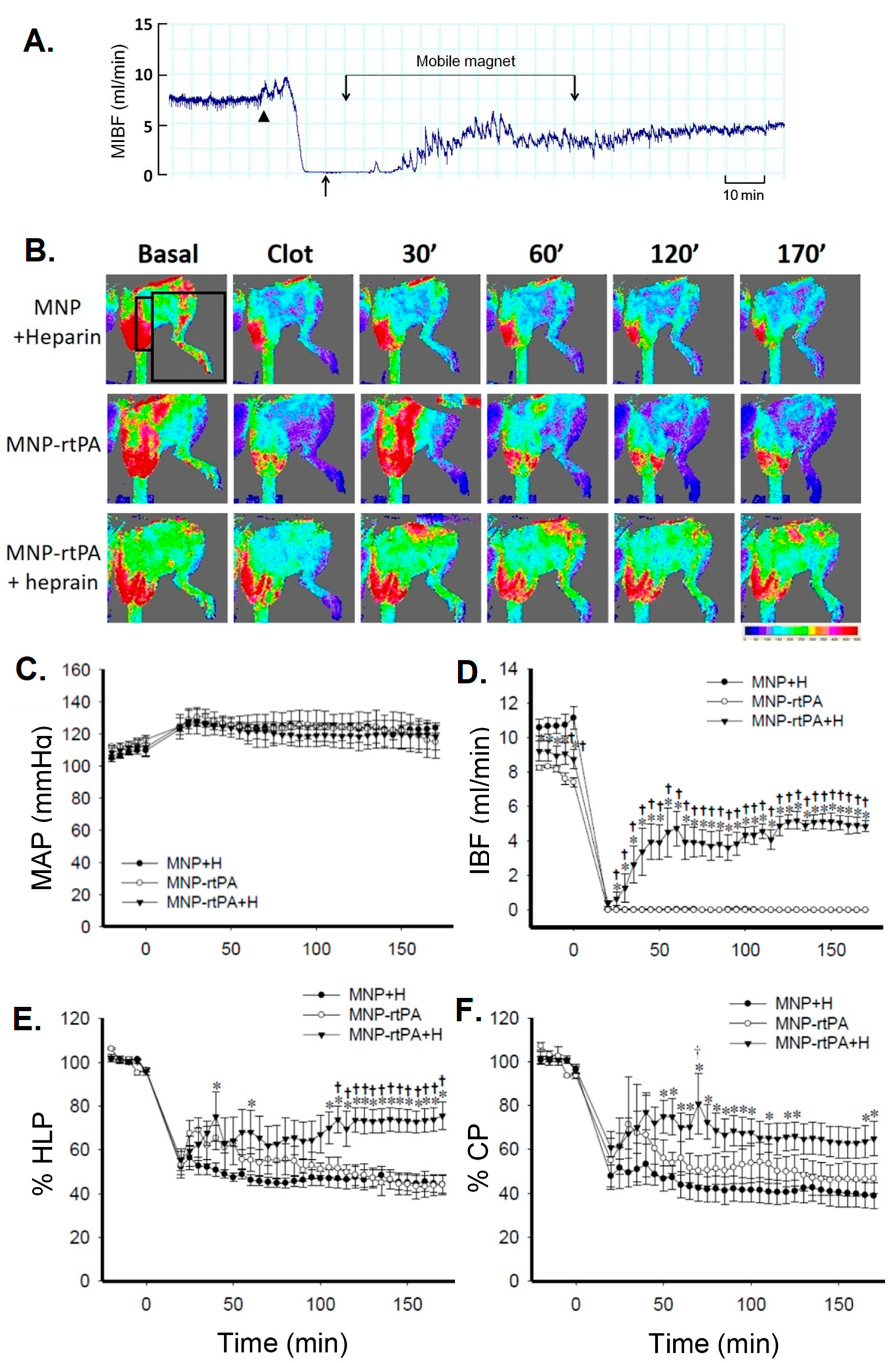
3.1. Magnetic Targeting
3.2. Ligand Targeting
3.3. Shear Targeting
4. Assessment of In Vitro Thrombolysis
4.1. Chromogenic Substrate Assay
4.2. Fibrin Degradation Assay
4.3. Whole Blood Clot Lysis In Vitro
4.4. Thromboelastometry
5. Animal Models for Assessment of Thrombolytic Nanocomposites
5.1. Embolic Model by Introduction of a Preformed Clot
5.2. Thrombosis Model Induced by Endothelial Damage
6. Quantitative Measurement of Targeted Thrombolysis In Vivo
6.1. Weight- or Radioactivity-Based Assessment
6.2. Imaging Assessment In Vivo
6.3. Functional Assessment In Vivo
6.4. Pharmacological Consideration in Animal Study
7. Conclusions
8. Future Perspectives
Author Contributions
Funding
Acknowledgments
Conflicts of Interest
References
- Anderson, J.L.; Halperin, J.L.; Albert, N.M.; Bozkurt, B.; Brindis, R.G.; Curtis, L.H.; DeMets, D.; Guyton, R.A.; Hochman, J.S.; Kovacs, R.J.; et al. Management of patients with peripheral artery disease (compilation of 2005 and 2011 ACCF/AHA guideline recommendations): A report of the American College of Cardiology Foundation/American Heart Association Task Force on Practice Guidelines. Circulation 2013, 127, 1425–1443. [Google Scholar] [CrossRef] [PubMed]
- Powers, W.J.; Derdeyn, C.P.; Biller, J.; Coffey, C.S.; Hoh, B.L.; Jauch, E.C.; Johnston, K.C.; Johnston, S.C.; Khalessi, A.A.; Kidwell, C.S.; et al. 2015 American Heart Association/American Stroke Association focused update of the 2013 guidelines for the early management of patients with acute ischemic stroke regarding endovascular treatment: A guideline for healthcare professionals from the American Heart Association/American Stroke Association. Stroke 2015, 46, 3020–3035. [Google Scholar] [PubMed]
- Colucci, M.; Paramo, J.A.; Collen, D. Inhibition of one-chain and two-chain forms of human tissue-type plasminogen activator by the fast-acting inhibitor of plasminogen activator in vitro and in vivo. J. Lab. Clin. Med. 1986, 108, 44–52. [Google Scholar]
- Zenhnder, J.L. Drugs used in disorders of coagulation. In Basic & Clinical Pharmacology, 14th ed.; Katzung, B.G., Ed.; McGraw Hill: New York, NY, USA, 2018; pp. 608–625. [Google Scholar]
- Liu, S.; Feng, X.; Jin, R.; Li, G. Tissue plasminogen activator-based nanothrombolysis for ischemic stroke. Expert Opin. Drug Deliv. 2018, 15, 173–184. [Google Scholar] [CrossRef] [PubMed]
- Huang, T.; Li, N.; Gao, J. Recent strategies on targeted delivery of thrombolytics. Asian J. Pharm. Sci. 2019, 14, 233–247. [Google Scholar] [CrossRef]
- Allen, T.M.; Cullis, P.R. Liposomal drug delivery systems: From concept to clinical applications. Adv. Drug Del. Rev. 2013, 65, 36–48. [Google Scholar] [CrossRef]
- Silva, A.K.A.; Luciani, N.; Gazeau, F.; Aubertin, K.; Bonneau, S.; Chauvierre, C.; Letourneur, D.; Wilhelm, C. Combining magnetic nanoparticles with cell derived microvesicles for drug loading and targeting. Nanomedicine 2015, 11, 645–655. [Google Scholar] [CrossRef]
- Patsula, V.; Tulinska, J.; Trachtova, S.; Kuricova, M.; Liskova, A.; Spanova, A.; Ciampor, F.; Vavra, I.; Rittich, B.; Ursinyova, M.; et al. Toxicity evaluation of monodisperse PEGylated magnetic nanoparticles for nanomedicine. Nanotoxicology 2019, 13, 510–526. [Google Scholar] [CrossRef]
- Kandadai, M.A.; Mukherjee, P.; Shekhar, H.; Shaw, G.J.; Papautsky, I.; Holland, C.K. Microfluidic manufacture of rt-PA -loaded echogenic liposomes. Biomed. Microdevic. 2016, 18, 48. [Google Scholar] [CrossRef]
- Liu, C.H.; Hsu, H.L.; Chen, J.P.; Wu, T.; Ma, Y.H. Thrombolysis induced by intravenous administration of plasminogen activator in magnetoliposomes: Dual targeting by magnetic and thermal manipulation. Nanomedicine 2019, 20, 101992. [Google Scholar] [CrossRef]
- Ma, Y.H.; Wu, S.Y.; Wu, T.; Chang, Y.J.; Hua, M.Y.; Chen, J.P. Magnetically targeted thrombolysis with recombinant tissue plasminogen activator bound to polyacrylic acid-coated nanoparticles. Biomaterials 2009, 30, 3343–3351. [Google Scholar] [CrossRef] [PubMed]
- Friedrich, R.P.; Zaloga, J.; Schreiber, E.; Toth, I.Y.; Tombacz, E.; Lyer, S.; Alexiou, C. Tissue plasminogen activator binding to superparamagnetic iron oxide nanoparticle-covalent versus adsorptive approach. Nanoscale Res. Lett. 2016, 11, 297. [Google Scholar] [CrossRef]
- Yang, H.W.; Hua, M.Y.; Lin, K.J.; Wey, S.P.; Tsai, R.Y.; Wu, S.Y.; Lu, Y.C.; Liu, H.L.; Wu, T.; Ma, Y.H. Bioconjugation of recombinant tissue plasminogen activator to magnetic nanocarriers for targeted thrombolysis. Int. J. Nanomed. 2012, 7, 5159–5173. [Google Scholar] [PubMed]
- Prilepskii, A.Y.; Fakhardo, A.F.; Drozdov, A.S.; Vinogradov, V.V.; Dudanov, I.P.; Shtil, A.A.; Bel’Tyukov, P.P.; Shibeko, A.M.; Koltsova, E.M.; Nechipurenko, D.Y.; et al. Urokinase-conjugated magnetite nanoparticles as a promising drug delivery system for targeted thrombolysis: Synthesis and preclinical evaluation. ACS Appl. Mater. Interfaces 2018, 10, 36764–36775. [Google Scholar] [CrossRef] [PubMed]
- Heeremans, J.L.M.; Prevost, R.; Bekkers, M.E.A.; Los, P.; Emeis, J.J.; Kluft, C.; Crommelin, D.J.A. Thrombolytic treatment with tissue-type plasminogen activator (t-PA) containing liposomes in rabbits: A comparison with free t-PA. Thromb. Haemost. 1995, 73, 488–494. [Google Scholar] [CrossRef]
- Zhang, N.; Li, C.; Zhou, D.; Ding, C.; Jin, Y.; Tian, Q.; Meng, X.; Pu, K.; Zhu, Y. Cyclic RGD functionalized liposomes encapsulating urokinase for thrombolysis. Acta Biomater. 2018, 70, 227–236. [Google Scholar] [CrossRef] [PubMed]
- Vaidya, B.; Nayak, M.K.; Dash, D.; Agrawal, G.P.; Vyas, S.P. Development and characterization of highly selective target-sensitive liposomes for the delivery of streptokinase: In vitro/in vivo studies. Drug Deliv. 2016, 23, 801–807. [Google Scholar] [CrossRef]
- Laing, S.T.; Moody, M.R.; Kim, H.; Smulevitz, B.; Huang, S.L.; Holland, C.K.; McPherson, D.D.; Klegerman, M.E. Thrombolytic efficacy of tissue plasminogen activator-loaded echogenic liposomes in a rabbit thrombus model. Thromb. Res. 2012, 130, 629–635. [Google Scholar] [CrossRef]
- Absar, S.; Nahar, K.; Kwon, Y.M.; Ahsan, F. Thrombus-targeted nanocarrier attenuates bleeding complications associated with conventional thrombolytic therapy. Pharm. Res. 2013, 30, 1663–1676. [Google Scholar] [CrossRef]
- Colasuonno, M.; Palange, A.L.; Aid, R.; Ferreira, M.; Mollica, H.; Palomba, R.; Emdin, M.; Del Sette, M.; Chauvierre, C.; Letourneur, D.; et al. Erythrocyte-inspired discoidal polymeric nanoconstructs carrying tissue plasminogen activator for the enhanced lysis of blood clots. ACS Nano 2018, 12, 12224–12237. [Google Scholar] [CrossRef]
- Chen, J.P.; Liu, C.H.; Hsu, H.L.; Wu, T.; Lu, Y.J.; Ma, Y.H. Magnetically controlled release of recombinant tissue plasminogen activator from chitosan nanocomposites for targeted thrombolysis. J. Mater. Chem. B 2016, 4, 2578–2590. [Google Scholar] [CrossRef]
- Pawlowski, C.L.; Li, W.; Sun, M.; Ravichandran, K.; Hickman, D.; Kos, C.; Kaur, G.; Sen Gupta, A. Platelet microparticle-inspired clot-responsive nanomedicine for targeted fibrinolysis. Biomaterials 2017, 128, 94–108. [Google Scholar] [CrossRef] [PubMed]
- Ma, Y.H.; Hsu, Y.W.; Chang, Y.J.; Hua, M.Y.; Chen, J.P.; Wu, T. Intra-arterial application of magnetic nanoparticle for targeted thrombolytic therapy: A rat embolic model. J. Magn. Magn. Mater. 2007, 311, 342–346. [Google Scholar] [CrossRef]
- Chiu, C.Y.; Chung, T.W.; Chen, S.Y.; Ma, Y.H. Effects of PEGylation on capture of dextran-coated magnetic nanoparticles in microcirculation. Int. J. Nanomed. 2019, 14, 4767–4780. [Google Scholar] [CrossRef] [PubMed]
- Hu, J.; Huang, S.; Zhu, L.; Huang, W.; Zhao, Y.; Jin, K.; ZhuGe, Q. Tissue plasminogen activator-porous magnetic microrods for targeted thrombolytic therapy after ischemic stroke. ACS Appl. Mater. Interfaces 2018, 10, 32988–32997. [Google Scholar] [CrossRef] [PubMed]
- Runge, M.S.; Bode, C.; Matsueda, G.R.; Haber, E. Antibody-enhanced thrombolysis: Targeting of tissue plasminogen activator in vivo. Proc. Natl. Acad. Sci. USA 1987, 84, 7659–7662. [Google Scholar] [CrossRef] [PubMed]
- Ghebouli, R.; Loyau, S.; Maire, M.; Saboural, P.; Collet, J.P.; Jandrot-Perrus, M.; Letourneur, D.; Chaubet, F.; Michel, J.B. Amino-fucoidan as a vector for rtPA-induced fibrinolysis in experimental thrombotic events. Thromb. Haemost. 2018, 118, 42–53. [Google Scholar] [CrossRef]
- Wang, X.; Palasubramaniam, J.; Gkanatsas, Y.; Hohmann, J.D.; Westein, E.; Kanojia, R.; Alt, K.; Huang, D.; Jia, F.; Ahrens, I.; et al. Towards effective and safe thrombolysis and thromboprophylaxis: Preclinical testing of a novel antibody-targeted recombinant plasminogen activator directed against activated platelets. Circ. Res. 2014, 114, 1083–1093. [Google Scholar] [CrossRef]
- McCarthy, J.R.; Sazonova, I.Y.; Erdem, S.S.; Hara, T.; Thompson, B.D.; Patel, P.; Botnaru, I.; Lin, C.P.; Reed, G.L.; Weissleder, R.; et al. Multifunctional nanoagent for thrombus-targeted fibrinolytic therapy. Nanomedicine (Lond) 2012, 7, 1017–1028. [Google Scholar] [CrossRef]
- Seo, J.; Al-Hilal, T.A.; Jee, J.G.; Kim, Y.L.; Kim, H.J.; Lee, B.H.; Kim, S.; Kim, I.S. A targeted ferritin-microplasmin based thrombolytic nanocage selectively dissolves blood clots. Nanomedicine 2018, 14, 633–642. [Google Scholar] [CrossRef]
- Korin, N.; Kanapathipillai, M.; Matthews, B.D.; Crescente, M.; Brill, A.; Mammoto, T.; Ghosh, K.; Jurek, S.; Bencherif, S.A.; Bhatta, D.; et al. Shear-activated nanotherapeutics for drug targeting to obstructed blood vessels. Science 2012, 337, 738–742. [Google Scholar] [CrossRef] [PubMed]
- Saxer, T.; Zumbuehl, A.; Müller, B. The use of shear stress for targeted drug delivery. Cardiovasc. Res. 2013, 99, 328–333. [Google Scholar] [CrossRef] [PubMed]
- Chen, J.P.; Yang, P.C.; Ma, Y.H.; Lu, Y.J. Characterization of chitosan magnetic nanoparticles for in situ delivery of tissue plasminogen activator. Carbohydr. Polym. 2011, 84, 364–372. [Google Scholar] [CrossRef]
- Granelli-Piperno, A.; Reich, E. A study of proteases and protease-inhibitor complexes in biological fluids. J. Exp. Med. 1978, 148, 223–234. [Google Scholar] [CrossRef] [PubMed]
- Hartert, H. Blutgerinnungsstudien mit der Thrombelastographie, einem neuen Untersuchungsverfahren. Klin. Wochenschr. 1948, 26, 577–583. [Google Scholar] [CrossRef] [PubMed]
- Luddington, R.J. Thrombelastography/thromboelastometry. Clin. Lab. Haematol. 2005, 27, 81–90. [Google Scholar] [CrossRef] [PubMed]
- Chapin, J.C.; Hajjar, K.A. Fibrinolysis and the control of blood coagulation. Blood Rev. 2015, 29, 17–24. [Google Scholar] [CrossRef]
- Polyak, B.; Cordovez, B. How can we predict behavior of nanoparticles in vivo? Nanomedicine (Lond) 2016, 11, 189–192. [Google Scholar] [CrossRef]
- Bi, F.; Zhang, J.; Su, Y.; Tang, Y.-C.; Liu, J.-N. Chemical conjugation of urokinase to magnetic nanoparticles for targeted thrombolysis. Biomaterials 2009, 30, 5125–5130. [Google Scholar] [CrossRef]
- Kawata, H.; Uesugi, Y.; Soeda, T.; Takemoto, Y.; Sung, J.-H.; Umaki, K.; Kato, K.; Ogiwara, K.; Nogami, K.; Ishigami, K.; et al. A new drug delivery system for intravenous coronary thrombolysis with thrombus targeting and stealth activity recoverable by ultrasound. J Am Coll Cardiol 2012, 60, 2550–2557. [Google Scholar] [CrossRef]
- Ma, Y.H.; Huang, C.W.; Wen, C.J.; Lu, Y.C.; Wey, S.P.; Wun, T.C. Passivating injured endothelium with kinexins in thrombolytic therapy. Thromb. Haemost. 2018, 118, 90–102. [Google Scholar] [CrossRef] [PubMed]
- Dubois, C.; Panicot-Dubois, L.; Gainor, J.F.; Furie, B.C.; Furie, B. Thrombin-initiated platelet activation in vivo is vWF independent during thrombus formation in a laser injury model. J. Clin. Invest. 2007, 117, 953–960. [Google Scholar] [CrossRef] [PubMed]
- Hechler, B.; Gachet, C. Comparison of two murine models of thrombosis induced by atherosclerotic plaque injury. Thromb. Haemost. 2011, 105, S3–S12. [Google Scholar] [CrossRef] [PubMed]
- McGrath, J.C.; Lilley, E. Implementing guidelines on reporting research using animals (ARRIVE etc.): New requirements for publication in BJP. Br. J. Pharmacol. 2015, 172, 3189–3193. [Google Scholar] [CrossRef] [PubMed]




| Models | Thrombus Location | Targeting Strategy Ligand: Target | In Vivo Thrombolysis Assessment | Species (n) | Ref |
|---|---|---|---|---|---|
| Thrombosis induced by FeCl3 | mesenteric vessel | cRGD: GPIIbIIIa | imaging: thrombus size | mice (5) | [17] 1 |
| mesenteric vessel | --- | imaging | mice (≥10) | [21] | |
| mesenteric vessel | Fucoidan: P-selectin | imaging | mice (32) | [28] | |
| mesenteric vessel | Shear force | imaging: occlusion time | mice (N/A) | [32] | |
| carotid a. | Multivalent peptide:GPIIbIIIa/P-selectin | imaging: occlusion time | mice (4) | [23] | |
| carotid a. | Magnetic targeting | imaging fluorescent fibrin: time to reperfusion | rats (5) & rabbits (5) | [15] | |
| carotid a. | Peptide: fibrin-fibronectin complex | histology | mice (4–6) | [31] | |
| middle cerebral a. | Magnetic targeting | flowmetry & infarction | mice (4–5) | [26] 1 | |
| vena cava | Peptide: GPIIbIIIa | wet weight of clot | rats (5–6) | [20] | |
| Thrombosis induced by thrombin | jugular v. | Glu-plasminogen: | 125I-fibrin radioactivity | rabbits (5–8) | [16] 1 |
| fibrin | |||||
| abdominal aorta | Ultrasound | flowmetry | rabbits (4–5) | [19] | |
| vena cava | Peptide: fibrin-fibronectin complex | wet weight of clot | rats (10) | [31] | |
| Arteriovenous shunt thrombosis model | A-V tubing with silk suture | Magnetic targeting | wet weight of clot | rats (10–11) | [40] |
| Balloon injury model | coronary a. | Ultrasound | ultrasound &ventricular ejection fraction | swine (10) | [41] |
| Embolic model | iliac a. | Magnetic targeting | flowmetry | rats (6–7) | [12,14] 1 |
| iliac a. | Magnetic targeting & controlled release | flowmetry | rats (8–9) | [22] 1 | |
| iliac a. | Magnetic/thermal controlled release | flowmetry | rats (5–10) | [11] 1 | |
| carotid a. | cRGD: GPIIbIIIa | wet weight of clot | rats (6) | [18] | |
| pulmonary a. | Shear force | pulmonary a. pressure | mice (N/A) | [32] 1 | |
| pulmonary a. | Peptide: FXIII | 125I-fibrin radioactivity | mice (9–11) | [30] | |
| right ventricle |
© 2019 by the authors. Licensee MDPI, Basel, Switzerland. This article is an open access article distributed under the terms and conditions of the Creative Commons Attribution (CC BY) license (http://creativecommons.org/licenses/by/4.0/).
Share and Cite
Ma, Y.-H.; Liu, C.-H.; Liang, Y.; Chen, J.-P.; Wu, T. Targeted Delivery of Plasminogen Activators for Thrombolytic Therapy: An Integrative Evaluation. Molecules 2019, 24, 3407. https://doi.org/10.3390/molecules24183407
Ma Y-H, Liu C-H, Liang Y, Chen J-P, Wu T. Targeted Delivery of Plasminogen Activators for Thrombolytic Therapy: An Integrative Evaluation. Molecules. 2019; 24(18):3407. https://doi.org/10.3390/molecules24183407
Chicago/Turabian StyleMa, Yunn-Hwa, Chih-Hsin Liu, Yueh Liang, Jyh-Ping Chen, and Tony Wu. 2019. "Targeted Delivery of Plasminogen Activators for Thrombolytic Therapy: An Integrative Evaluation" Molecules 24, no. 18: 3407. https://doi.org/10.3390/molecules24183407
APA StyleMa, Y.-H., Liu, C.-H., Liang, Y., Chen, J.-P., & Wu, T. (2019). Targeted Delivery of Plasminogen Activators for Thrombolytic Therapy: An Integrative Evaluation. Molecules, 24(18), 3407. https://doi.org/10.3390/molecules24183407

