Abstract
Two kinds of naphthalimide derivatives were synthesized and evaluated for in vitro their anti-hepatocellular carcinoma properties. Compound 3a with a fused thiazole fragment to naphthalimide skeleton inhibited cell migration of SMMC-7721 and HepG2, and further in vivo trials with two animal models confirmed that compound 3a moderately inhibited primary H22 tumor growth (52.6%) and potently interrupted lung metastasis (75.7%) without obvious systemic toxicity at the therapeutic dose. Mechanistic research revealed that compound 3a inhibited cancerous liver cell growth mostly by inducing G2/M phase arrest. Western blotting experiments corroborated that 3a could up-regulate the cell cycle related protein expression of cyclin B1, CDK1 and p21, and inhibit cell migration by elevating the E-cadherin and attenuating integrin α6 expression. Our study showed that compound 3a is a valuable lead compound worthy of further investigation.
1. Introduction
Hepatocellular carcinoma (HCC), the most common malignancy of the liver, is the third most common cause of cancer-related deaths in the world [1,2]. At present, some feasible and curative measures, including resection and liver transplant, are used in treating HCC. However, once patients are diagnosed with HCC, the disease is often already at an advanced stage, and accompanied with micrometastases. In this case, surgical therapy is no longer a curative treatment option. Hence, traditional chemotherapy treatment is irreplaceable and can be used alone or in combination with other therapies. Postoperative chemotherapy might improve survival time by reducing tumor size and eradicating micrometastases [3], however, current high HCC-associated mortality indicates that the design and synthesis of highly efficient antitumor agents which exert greater efficacy to HCC without obvious toxicity remain of significant importance [4].
In the field of antitumor agents, naphthalimide derivatives remain one of the most important classes of drug candidates. Naphthalimide analogs have been considered as a promising group of anticancer agents. Amonafide, mitonafide and elinafide (Figure 1) have reached the clinical trials stage for the treatment of solid tumors and exhibited excellent anti-tumor activity [5,6,7], but most of them were abandoned because of various adverse effects such as dose-limiting bone marrow toxicity [8,9]. Accordingly, extensive efforts including the modification of the side chain, aromatic ring system, and the substituents on the ring have been attempted to search for more selective naphthalimide derivatives to improve the potency and reduce the adverse effects [10,11]. Braña et al. and Qian et al. have designed and synthesized several series of heterocyclic fused naphthalimide derivatives. They showed that some compounds exhibited better activity than amonafide [12,13,14,15]. In the excellent paper, Qian and co-workers reported a new series of naphthalimide derivatives containing the 2-aminothiazole moiety. Among these derivatives compound B1 (Figure 1) was found to induce expression of tumor suppressor gene p53 in HeLa cells and MCF-7 cell lines, increase the activity of p53 and induce apoptosis in a caspase-independent manner. However, there are no studies on this kind of compounds in vivo [16,17].
Figure 1.
The structures of amonafide, mitonafide, elinafide and B1.
Our group has also made significant attempts in synthesizing naphthalimide-polyamine derivatives to enhance cytotoxicity [18,19]. In order to compare the biological activities of heterocyclic fused naphthalimide derivatives and derivatives with straight chain substituents on the naphthalene ring system, naphthalimide derivatives with formyl alkyl esters as substituents on naphthalimide skeleton and aminothiazole fused naphthalimide-polyamine conjugates were synthesized in this paper for establishing better structure activity relationship (SAR). These novel-synthesized compounds were evaluated for their in vitro and in vivo activities in comparison with amonafide.
2. Results and Discussion
2.1. Synthesis
The general route for the synthesis of compounds 3a–e with a thiazo moiety fused to a naphthalimide skeleton is illustrated in Scheme 1.
Scheme 1.
Synthetic protocol for target compounds 3a–e. Reagents and Conditions: (a) R1NH2, EtOH reflux, 2.5 h; (b) EtOH, 4 M HCl, room temperature, overnight.
Compound 1 was prepared by a previously reported procedure [14]. Without further purification the crude compound 1 was condensed with corresponding amines R1NH2 (the Boc protected polyamines were prepared by a modified procedure reported previously [20]) to give the mixture containing compounds 2a–e. After purification by flash column chromatography, pure intermediates 2a–e were mixed with 4 M HCl at room temperature to obtain the target compounds 3a–e as hydrochloride salts.
The synthesis of target compounds 6a–h with formyl alkyl esters at the 4-position of naphthalimide was performed as shown in Scheme 2. Intermediate 4 was prepared by a modified previously reported procedure [21,22]. 4-Carboxy-1,8-naphthalic anhydride (4) was esterified with the corresponding alcohol in the presence of H2SO4 to afford products 5a–h. Products 5a–h were condensed with 2-dimethylethylaminoethylamine to give crude imides, which were purified by flash column chromatography. These intermediates were finally mixed with 4 M HCl at room temperature to obtain the target compounds 6a–h as hydrochloride salts.
Scheme 2.
Synthetic protocol of target compounds 6a–h. Reagents and Conditions: (a) R3OH, H2SO4, reflux, 4 h; (b) (CH3)2NCH2CH2NH2, EtOH, reflux 1 h; (c) EtOH, 4M HCl, room temperature, overnight.
2.2. Biological Evaluation
2.2.1. Antitumor Activity In Vitro
The in vitro anticancer activities of target compounds were evaluated against four human tumor cell lines (SMMC-7721: human hepatoma cell line, HepG2: human hepatoma cell line, HCT-116: human colorectal cancer cell line and K562: human leukemia cell line) by using standard 3-(4,5-dimethylthiazol-2-yl)-2,5-diphenyltetrazolium bromide (MTT) assays after treatment for 48 h. Amonafide was employed as the reference drug. The antiproliferative results of the preliminary evaluation were shown in Table 1.
Table 1.
Inhibitory results of target compounds against four cancer cell lines.
The results showed that polyamine conjugates 3a–e with a 2-aminothiazole group fused to the naphthalimide skeleton were active for all tested tumor cells. Compound 3c displayed best inhibition potency against two hepatoma cells, and compound 3a also exhibited a little bit improved anti-tumor activity compared to amonafide. Among compounds 6a–h with formyl alkyl esters as substituents, compounds 6a and 6b showed the best antiproliferative activity than other analogues without activity (IC50 > 50 µM), indicating that their anticancer activity was sensitive to the length of the alkyl chain. Therefore, compounds 3a and 3c were selected for further anti-tumor investigation.
2.2.2. Anti-Tumor Activity In Vivo
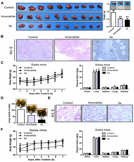
To further evaluate the antitumor activity of new compounds in vivo, we chose two H22 (mice hepatoma cell line) tumor transplant models: solid tumor (tumor growth inhibition evaluation) and pulmonary metastasis tumor (tumor metastasis evaluation). Compounds 3a and 3c were selected for pre-trials to determine the maximum tolerated dose (MTD), and animals had a better tolerance for 3a, while 3c displayed some acute toxicity. Therefore, in vivo trials of 3a and amonafide as a reference drug were conducted. As shown in Figure 2A, the tumor volumes in the treated group were smaller than those of the negative control group. Similarly, the mean weight of tumors in the compound 3a-treated group was reduced by 52.63% compared with the control group (0.95 ± 0.12 g vs. 0.45 ± 0.11 g; n = 10), while the tumor inhibitory rate of amonafide was 45.26% (0.52 ± 0.06 g, n = 10) (Figure 2A). Consistent with this, the histological examination revealed that obvious morphological changes and necrosis of tumor cells were observed in compound 3a and amonafide groups (Figure 2B). During the experiment, the average weight of mice increased slightly. Compared with the control group, no significant difference in visceral indexes (heart, liver, spleen, lung and kidney) was observed in compound 3a (Figure 2C).
Figure 2.
Antitumor activity of compound 3a was evaluated in vivo. (A) Photographs of tumor obtained from each treatment group excised on day 10. (n = 3, x ± SD, ** p < 0.01) (left); Mean tumor weight with representative photo correspondingly (right); (B) Representative photograph of histological section was obtained from each treatment group excised on day 10 (HE stain, 20×). The scale bar represents 100 µm; (C) The changes of body weight of mice treated with 3a, amonafide, and normal saline. Visceral indexes (heart, liver, spleen, lung and kidney) were evaluated after treatment in with 3a, amonafide, and normal saline; (D) Lung metastasis nodules numbers for pulmonary metastasis in mice treatment with 3a, amonafide, and normal saline. (n = 3, x ± SD, *** p < 0.001); (E) Representative photograph of histological section was obtained from each treatment group excised on day 10 (H&E staining, 20×); (F) The changes of body weight of mice treated with 3a, amonafide, and normal saline. Visceral indexes (heart, liver, spleen, lung and kidney) were evaluated after treatment in with 3a, amonafide, and normal saline.
Compared with the mice treated with normal saline, mice treated with 3a displayed few metastases and the inhibitory rate was 75.73% (Figure 2D). Amonafide, as the reference drug, moderately decreased lung metastasis nodules numbers (40.7%). Consistent with these results, the alveolar structure of mice in compound 3a group tended to be normal while the negative control group alveolar spaces were filled with cancer cells as shown in the histological section (Figure 2E). For systemic toxicity evaluation, as shown in Figure 2F, compound 3a had no obvious adverse effect on body weight and visceral indexes of heart, liver, spleen, lung as well as kidney.
Therefore, compound 3a could not only inhibit the primary tumor growth, but also prevent the pulmonary metastasis of H22 cells in Swiss mice more potently than amonafide. In another aspect, compound 3a at the therapeutic dose displayed favorable systemic toxicity in the preliminary toxicology evaluation, which was equally a critical factor for further development.
2.2.3. 3a-Induced Cell Morphology Changes and Apoptosis
To investigate the inhibitory effect of compound 3a, we first observed the cell size and shape in SMMC-7721 and HepG2 cells. Cell morphology changes indicate that many physiological processes are affected, such as cell cycle, adhesion and migration [23,24]. Compound 3a caused significant shape changes including cell rounding and cell volume increasing, and these alterations were induced by compound 3a in a dose-dependent manner (Figure 3A,B).
Figure 3.
The morphology of SMMC-7721 (A); and HepG2 cells (B) treated with compound 3a of various concentrations for 48 h. Cells were photographed under an inverted biological microscope (20×); Cell membrane integrity and nuclear structure of SMMC-7721 cells (C); and HepG2 cells (D) treated with compound 3a of various concentrations for 24 h by AO/EB staining using HCS (20×). The experiments were repeated three times and representative images are shown.
Apoptosis is characterized by specific morphological and biochemical features including chromatin condensation, cell shrinkage, activation of caspase and loss of mitochondrial membrane potential [25,26,27]. It has been reported that naphthalimide derivatives exerted antitumor activity via different death mechanisms. Xie, S.Q. et al. [28] reported that a novel amonafide analogue NPC-16 not only induced HepG2 cell apoptosis but also autophagy. Furthermore, some novel naphthalimide derivatives induced tumor cell apoptosis via lysosomal membrane permeabilization [29]. Based on these studies, AO/EB staining experiment by high content screening (HCS) [30] was conducted to determine whether compound 3a could induce SMMC-7721 and HepG2 cells apoptosis. In the negative control group, green fluorescent appeared to be uniform and both SMMC-7721 and HepG2 cells showed normal structures (Figure 3C,D). After treated with compound 3a, SMMC-7721 cells and HepG2 cells showed membrane blebbing and apoptotic-like nuclei fragmentation. Meanwhile, the orange fluorescence (AO/EB) was enhanced at the high dose. These results showed that compound 3a at high dose induced apoptosis.
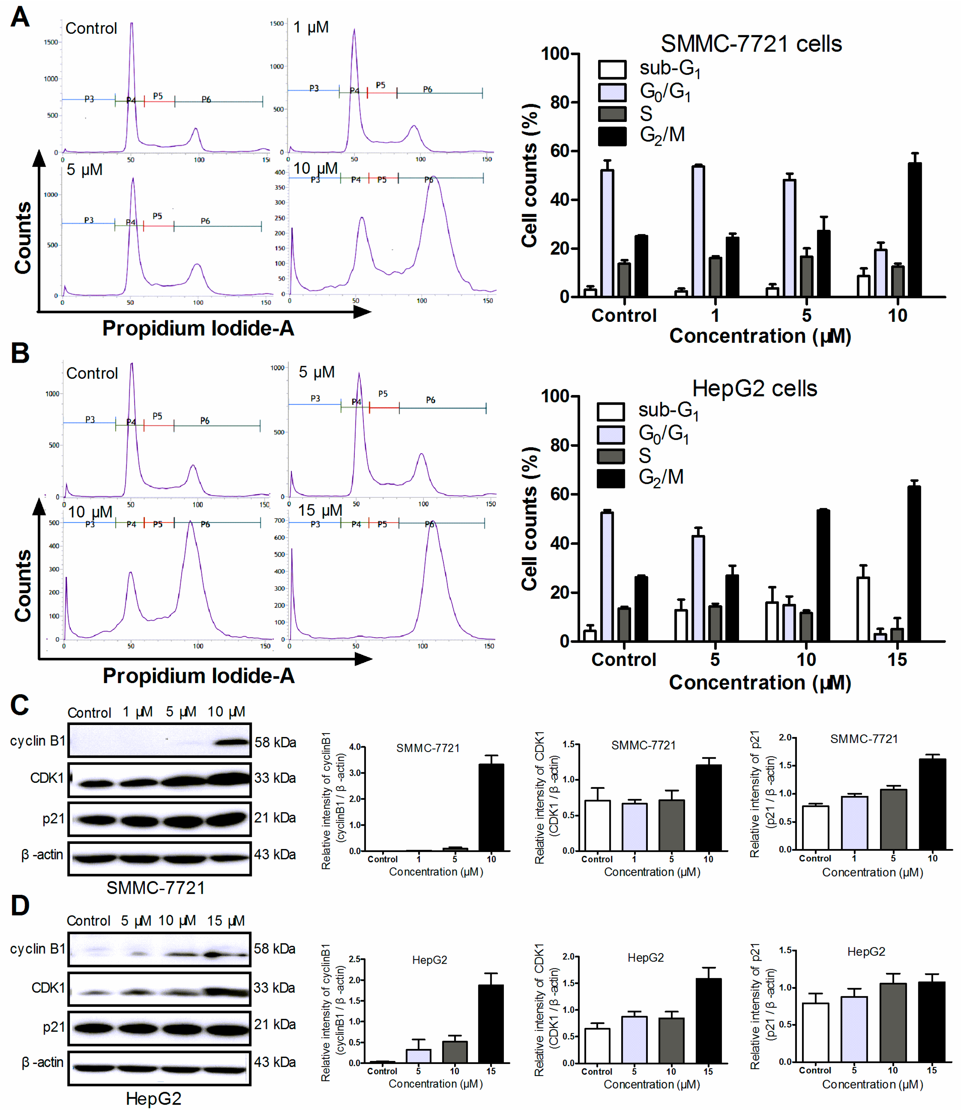
2.2.4. 3a-Induced G2/M Phase Arrest
The cell cycle plays an important role in the cell, leading to its division. With the progress of the cell cycle, cells shape changes from flat to spherical and increasing volume is filled with DNA, RNA, enzymes and proteins [23]. Cells’ morphological changes tend to signify cell cycle events. Many studies showed that cell cycle arrest at different cell cycle points was accompanied by distinct morphological changes [23]. Previous researches showed that many drugs induced cell rounding and G2/M cell cycle arrest in cancer cells [31,32]. To determine whether cell cycle arrest occurred, cell cycle phase distribution was detected by flow cytometry. We found that G2/M phase cell population increased significantly with increasing concentrations of compound 3a in both SMMC-7721 (Figure 4A) and HepG2 (Figure 4B) cells. In addition, the sub-G1 hypodiploid cell population increased with increasing concentrations of compound 3a, representing the apoptosis induced by 3a. However, G2/M phase cell cycle arrest seems to play a more important role than apoptosis in 3a-induced tumor cell inhibition.
Figure 4.
Cell cycle distribution was analyzed after compound 3a treatment for 48 h. (A) The effect of compound 3a on cell cycle was detected in SMMC-7721 cells. Cell cycle was significantly arrested in G2/M phase in a dose-dependent manner P3: sub-G1, P4: G0/G1, P5: S, P6: G2/M; (B) The effect of compound 3a on cell cycle was detected in HepG2 cells. Cell cycle was significantly arrested in G2/M phase in a dose-dependent manner; (C) The expression levels of cell cycle-related proteins, including cyclin B1, CDK1 and p21, were analyzed by western blotting in SMMC-7721 cells; (D) The expression levels of cell cycle-related proteins, including cyclin B1, CDK1 and p21, were analyzed by western blotting in HepG2 cells. All of the experiments were repeated three times for each group and the other results were consistent.
To further uncover the potential molecular mechanism of 3a-induced G2/M arrest, the expression levels of cell cycle-related proteins, including cyclin B1, CDK1 and p21 were analyzed by western blotting. The results revealed that the expression of cyclin B1 and CDK1 was strongly up-regulated compared with the control groups (Figure 4C,D). Meanwhile, the expression of p21 was up-regulated after treatment with compound 3a (Figure 4C,D).
It has been reported that the amount of cyclin B1 and the activity of the cyclin B1-CDK1 complex which was named maturation promoting factor or mitosis promoting factor (MPF) increased through the cell cycle until mitosis, where they fell abruptly due to degradation of cyclin B1 [33,34]. In this study, we found that expression of cyclin B1 and CDK1 were both up-regulated in a dose-dependent manner (Figure 4C,D), which was similar to the effects of 6-methoxy-3-(3′,4′,5′-trimethoxybenzoyl)-1H-indole (BPR0L075) on colorectal cancer cells [35]. These results suggested that compound 3a might induce cell cycle arrest by up-regulated cyclin B1 and CDK1 expression. The cyclin kinase inhibitor p21, negative growth regulator of the cell cycle, played an important role in inducing G1 or G2/M cell cycle phase arrest [36,37]. We speculated that p21 involved in the effect of compound 3a on cell cycle arrest. In this study, the expression of p21 was up-regulated in hepatoma cells after treatment of compound 3a (Figure 4C,D). We suspected that the p21 bound to and inhibited the activity of CDK1 or cyclinB1-CDK1 complexes, which resulted in the induction of cell cycle arrest.
2.2.5. 3a-Induced Inhibition of Migration and Invasion
Compared with the control group, a scratch assay showed that the migratory ability of cells was inhibited after SMMC-7721 and HepG2 cells were treated with compound 3a (Figure 5A). A transwell invasion assay indicated that fewer invaded cells were observed after the treatment of compound 3a at high concentration, compared with the negative control group (Figure 5B). Taken together, our results indicated that compound 3a was able to decrease the migration ability of SMMC-7721 and HepG2 cells in vitro. To further uncover the potential mechanism underlying tumor metastasis, the migration-related protein E-cadherin and integrin α6 were tested by western blotting. The expression of E-cadherin was up-regulated while integrin α6 was down-regulated with increasing concentration of compound 3a in SMMC-7721 and HepG2 cells (Figure 5C,D). These results testified that compound 3a inhibited cancer cells migration by up-regulating E-cadherin expression and down-regulating integrin α6 expression.
Figure 5.
The compound 3a inhibited invasion and migration of SMMC-7721 and HepG2 cells. (A) 3a at different concentrations inhibited SMMC-7721 (1.25, 2.5, 3.75 µM) and HepG2 (2.5, 5.0, 7.5 µM) cells migration (n = 3, x ± SD, * p < 0.05, ** p < 0.01); (B) Transwell inserts coated with matrigel were used to examine the invasion ability of SMMC-7721 and HepG2 cells treated with compound 3a. Representative images were shown and cell invasion ability was expressed by the optical density value (n = 3, x ± SD, * p < 0.05, ** p < 0.01); (C) The expression levels of E-cadherin and integrin α6 in SMMC-7721 cells were measured using western blotting; (D) The expression levels of E-cadherin and integrin α6 in HepG2 cells were measured using western blotting. All of the experiments were repeated three times for each group and the other results were consistent.
Cell migration and invasion are the most prominent features of malignant cell behavior. Many reports [38,39] showed that naphthalimide derivatives could inhibit tumor cells migration and invasion in vivo. In this study, compound 3a inhibited migration and invasion of SMMC-7721 and HepG2 cells using scratch assay and transwell invasion assay in vitro. E-cadherin, a tumor-suppressor gene, was reported for being related to cell–cell adhesion and tumor-cell invasion and metastasis [40]. It was reported that integrin α6, a member of integrin family, was up-regulated obviously and positively correlated with invasion ability in malignant tumors including HCC [41]. In this study, the expression of E-cadherin and integrin α6 were altered with the increasing concentration of compound 3a (Figure 5C,D), suggesting that E-cadherin and integrin α6 played a key role in the mechanism through which compound 3a inhibited the migration and invasion ability of SMMC-7721 and HepG2 cells.
3. Materials and Methods
3.1. General Information
All solvents and reagents were acquired from suppliers and used without further purification. All 1H-NMR and 13C-NMR spectra were recorded on an AV-400 model spectrometer (Bruker BioSpin, Zürich, Switzerland) in D2O, CDCl3, DMSO-d6 or CD3OD and chemical shifts for 1H-NMR spectra were reported in parts per million with reference to residual solvent protons. High resolution mass spectrometry was performed on a Q-TOF with ESI ionisation. ESI-MS spectrum (low resolution) was recorded on an ESQUIRE-LC mass spectrometer (Agilent, Palo Alto, CA, USA). The target compounds with the purity being higher than 95% were analyzed using combustion analysis, performed on a GmbH Vario EL elemental instrument (Elementar, Langenselbold, Germany), and results were within 0.4% of theoretical values.
3.2. General Procedure for the Synthesis of Compounds 3a–e
Intermediate 1 was prepared by a procedure reported previously [14]. To a suspension of compound 1 (2 mmol) in ethanol (30 mL) was added the corresponding amine R1NH2 (2 mmol). The reaction mixture was refluxed for 3 h and monitored by TLC. After completion of the reaction, the ethanol was removed by a rotary evaporator and then the residue was purified by careful column chromatography to obtain Boc-protected intermediates 2a–e.
2-Amino-[N-(3-butoxycarbonylaminopropyl)]-benz[de]thiazo[4,5-g]isoquinoline-1,3(2H)-dione (2a). Yield: 54%, 1H-NMR (DMSO-d6) δ: 8.32–8.37 (m, 2H, Ar-H), 8.24–8.26 (m, 1H, Ar-H), 8.01 (s, 2H, C-NH, CO-NH), 7.61 (t, J = 8.00 Hz, 1H, Ar-H), 4.04 (t, J = 8.00 Hz, 2H), 2.98–3.03 (m, 2H), 1.72–1.79 (m, 2H), 1.37 (s, 9H, 3 × CH3); ESI-MS m/z: 427.14 [M + 1]+; MW: 426.49.
2-Amino-[N-(4-(butoxycarbonylpiperazin-1-yl)butyl]-benz[de]thiazo[4,5-g]isoquinoline-1,3(2H)-dione (2e). Yield: 52%, 1H-NMR (DMSO-d6) δ: 8.35 (t, J = 8.26 Hz, 2H, Ar-H), 8.26 (d, J = 8.28 Hz, 1H, Ar-H), 8.02 (s, 2H, C-NH, CO-NH), 7.82 (t, J = 7.82 Hz, 1H, Ar-H), 4.04 (t, J = 7.22 Hz, 2H, 1 × CH2), 3.25–3.26 (m, 4H, 2 × CH2), 2.25–2.32 (m, 6H, 3 × CH2), 1.60–1.67 (m, 2H, 1 × CH2), 1.44–1.52 (m, 2H, 1 × CH2), 1.37 (s, 9H, 3 × CH3); ESI-MS m/z: 510.21 [M + 1]+; MW: 509.62.
The respective N-Boc protected intermediates 2a–e (1.0 mmol) were dissolved in EtOH (10 mL) and stirred at 0 °C for 10 min. Then 4 M HCl was added dropwise at 0 °C. The reaction mixture was stirred at room temperature overnight. The solutions typically gave a white solid precipitate. The solid was filtered, washed several times with absolute ethanol, and dried under vacuum to give the pure target compounds 3a–e.
2-Amino-[N-(3-aminopropyl)]-benz[de]thiazo[4,5-g]isoquinoline-1,3(2H)-dione dihydrochloride (3a). Yield: 77%, 1H-NMR (D2O) δ: 7.68 (d, J = 9.04 Hz, 1H), 7.12–7.16 (m, 2H), 6.98 (d, J = 3.92 Hz, 1H), 3.71 (t, J = 7.22 Hz, 2H), 2.98 (t, J = 9.62 Hz, 2H), 1.86 (t, J = 10.10 Hz, 2H); 13C-NMR (D2O) δ: 168.73, 163.90, 163.47, 144.47, 131.12, 129.61, 129.10, 127.42, 123.91, 121.56, 120.31, 119.08, 118.00, 37.47, 37.19, 25.29; HRMS (TOF MS ESI, [M − 2HCl + H]+): m/z calculated for C16H14N4O2S: 326.0837, found: 327.0912. Anal. Calcd. for C16H16Cl2N4O2S·2.2H2O: C 43.78%, H 4.68%, N 12.76%; found C 43.53%, H 4.68%, N 12.48%; MW: 435.76.
2-Amino-[N-(4-aminobutyl)]-benz[de]thiazo[4,5-g]isoquinoline-1,3(2H)-dione dihydro-chloride (3b). Yield: 74%, 1H-NMR (D2O) δ: 7.40 (d, J = 9.00 Hz, 1H, Ar-H), 6.94 (t, J = 9.78 Hz, 1H, Ar-H), 6.83 (d, J = 9.84 Hz, 1H, Ar-H), 6.60 (d, J = 4.4 Hz, 1H, Ar-H),3.38 (t, 2H, J = 9.26 Hz, 1 × CH2), 2.94 (t, J = 10.54 Hz, 2H, 1 × CH2), 1.55–1.63 (m, 2H, 1 × CH2), 1.37 (t, J = 1.18 Hz, 2H, 1 × CH2); 13C-NMR (D2O) δ: 168.27, 162.83, 162.28, 140.76, 129.26, 128.85, 128.55, 127.75, 123.16, 121.03, 119.97, 118.22, 117.13, 39.41, 38.88, 24.34, 23.98; HRMS (TOF MS ESI, [M − 2HCl + H]+): m/z calculated for C17H16N4O2S: 340.0994, found: 341.1078. Anal. Calcd. for C17H18Cl2N4O2S·3.5H2O: C 42.86%, H 5.29%, N 11.76%; found C 42.73%, H 5.05%, N 11.58%; MW: 449.78.
2-Amino-{N-[3-(3-aminopropylamino)-propyl]}-benz[de]thiazo[4,5-g]isoquinoline-1,3(2H)-dione trihydrochloride (3c). Yield: 78%, 1H-NMR (D2O) δ: 7.65 (d, J = 9.20 Hz, 1H, Ar-H), 7.06–7.17 (m, 2H, Ar-H), 6.89 (d, J = 3.20 Hz, 1H, Ar-H), 3.65 (t, J = 9.80 Hz, 2H, 1 × CH2), 3.01–3.13 (m, 6H, 3 × CH2), 1.99–2.09 (m, 2H, 1 × CH2), 1.84 (t, J = 10.01 Hz, 2H, 1 × CH2); 13C-NMR (D2O) δ: 168.48, 163.38, 162.84, 141.16, 129.59, 129.31, 129.12, 127.94, 123.61, 121.60, 120.32, 118.53, 117.67, 45.43, 44.73, 37.58, 36.57, 24.14, 23.71; HRMS (TOF MS ESI, [M − 3HCl + H]+): m/z calculated for C19H21N5O2S: 383.1416, found: 384.1497. Anal. Calcd. for C19H24Cl3N5O2S·3H2O: C 41.73%, H 5.53%, N 12.81%; found C 41.91%, H 5.28%, N 12.79%; MW: 529.31.
2-Amino-{N-[4-(4-aminobutylamino)-butyl]}-benz[de]thiazo[4,5-g]isoquinoline-1,3(2H)-dione trihydrochloride (3d). Yield: 76%, 1H-NMR (D2O) δ: 7.58–7.66 (m, 1H, Ar-H), 7.08–7.18 (m, 2H, Ar-H), 7.01 (s, 1H, Ar-H), 3.60 (t, J = 8.46 Hz, 2H, 1 × CH2), 2.97–3.05 (m, 6H, 3 × CH2), 1.68–1.70 (m, 6H, 3 × CH2), 1.52 (t, J = 5.66 Hz, 2H,); 13C-NMR (D2O) δ: 168.69, 163.65, 163.24, 143.18, 130.22, 129.39, 129.21, 127.62, 123.85, 121.63, 120.46, 118.58, 118.41, 47.12, 46.90, 39.87, 38.79, 24.15, 23.94, 23.24, 22.81; HRMS (TOF MS ESI, [M − 3HCl + H]+): m/z calculated for C21H25N5O2S: 411.1729, found: 412.1800; Anal. Calcd. for C21H28Cl3N5O2S·H2O: C 46.80%, H 5.61%, N 13.00%; found C 46.71%, H 5.48%, N 12.96%; MW: 557.36.
2-Amino-[N-(4-(piperazin-1-yl)butyl]-benz[de]thiazo[4,5-g]isoquinoline-1,3(2H)-dione trihydrochloride (3e). Yield: 75%, 1H-NMR (D2O) δ: 7.48 (d, J = 9.12 Hz, 1H, Ar-H), 6.93–7.05 (m, 2H, Ar-H), 6.71 (d, J = 3.44 Hz, 1H, Ar-H), 3.23–3.82 (m, 12H), 1.67–1.74 (m, 2H), 1.40 (t, J = 11.42 Hz, 2H); 13C-NMR (D2O) δ: 168.33, 162.91, 162.36, 140.11, 129.50, 128.96, 128.28, 127.98, 123.36, 121.30, 120.16, 118.56, 117.07, 56.53, 48.40, 40.71, 39.72, 23.88, 20.93; HRMS (TOF MS ESI, [M − 3HCl + H]+): m/z calculated for C21H23N5O2S: 409.1572, found: 410.1645; Anal. Calcd. for C21H26Cl3N5O2S·0.4H2O: C 47.94%, H 5.13%, N 13.31%; found C 47.93%, H 5.25%, N 13.29%; MW: 555.35.
3.3. General Procedure for the Synthesis of Compounds 6a–h
To a suspension of 4-carboxyl-1,8-naphthalic anhydride (4) [21,22] (4 mmol) in the corresponding alcohol (8 mmol), sulfuric acid (0.4 mL, 96%) was added at room temperature. Then the mixture was allowed to stir under reflux for 4 h. After completion of the reaction, the slurry was poured to crushed ice. The product 5a–h was obtained by filtration and washed with water. The wet product was dried on vacuum and used for the next step without further purification.
4-Carboxylic acid n-butyl ester-1H-benz[de]isoquinoline-1,3(2H)-dione (5d). Yield: 87%, 1H-NMR (DMSO-d6) δ: 9.11 (dd, J1 = J2 = 1.06 Hz, 1H), 8.58–8.61 (m, 2H), 8.38 (d, J = 7.6 Hz, 1H), 8.01–8.05 (m, 1H), 4.45 (t, J = 6.56 Hz, 2H), 1.76–1.80 (m, 2H), 3.08 (s, 6H), 1.44–1.50 (m, 2H), 0.96 (t, J = 7.4 Hz, 3H); ESI-MS m/z: 299.09 [M + 1]+; MW: 298.29.
To a suspension of 5a–h (2.0 mmol) in ethanol (20 mL) N,N-dimethylethylenediamine (2 mmol). was added. This mixture was refluxed for 2 h. After completion, the solvent was removed in a rotary evaporator to obtain the residue. After purified by careful column chromatography the residue (1.0 mmol) was dissolved in EtOH (10 mL) and stirred at 0 °C for 10 min. Then 4 M HCl was added dropwise at 0 °C. The reaction mixture was stirred at room temperature for 1 h. The solution typically gave a white solid as a precipitate. The solid was filtered, washed several times with absolute ethanol, and dried under vacuum to give the pure target compounds 6a–h.
2-[(2-Dimethylamino)ethyl]-4-carboxylic acid methyl ester-1H-benz[de]isoquinoline-1,3(2H)-dione hydrochloride (6a). Yield: 55%, 1H-NMR (CD3OD) δ: 9.21 (d, J = 11.6 Hz, 1H), 8.63 (d, J = 10.06 Hz, 2H), 8.40 (d, J = 3.04 Hz, 1H), 7.94 (t, J = 10.84 Hz, 1H), 4.58 (t, J = 15.64 Hz, 2H), 4.09 (s, 3H), 3.68 (t, J = 8.06 Hz, 2H), 3.08 (s, 6H); 13C-NMR (D2O) δ: 167.33, 164.39, 163.92, 132.60, 132.25, 131.69, 129.97, 129.91, 128.32, 127.96, 126.64, 123.20, 120.22, 54.99, 53.31, 43.32, 35.30; ESI-MS m/z: 327.12 [M + 1 − HCl]+. Anal. Calcd. for C18H19ClN2O4·0.6H2O: C 57.86%, H 5.45%, N 7.50%; found C 57.77%, H 5.74%, N 7.49%; MW: 362.81.
2-[(2-Dimethylamino)ethyl]-4-carboxylic acid ethyl ester-1H-benz[de]isoquinoline-1,3(2H)-dione hydrochloride (6b). Yield: 59%. 1H-NMR (D2O) δ: 8.03 (d, J = 11.64 Hz, 1H), 7.78 (d, J = 9.72 Hz, 1H), 7.55 (d, J = 10.40 Hz, 1H), 7.39 (d, J = 10.44 Hz, 1H,), 7.17 (t, J = 10.86 Hz, 1H), 4.12–4.26 (m, 4H), 3.40 (t, J = 9.04 Hz, 2H), 2.94 (s, 6H), 1.30 (t, J = 9.56 Hz, 3H), 13C-NMR (D2O) δ: 166.32, 163.91, 163.32, 132.22, 131.93, 131.41, 129.61, 129.54, 128.12, 127.39, 126.12, 122.69, 119.83, 63.09, 54.72, 43.30, 35.19, 13.38; ESI-MS m/z: 341.11 [M + 1 − HCl]+; Anal. Calcd. for C19H21ClN2O4·1.1H2O: C 57.53%, H 5.90%, N 7.06%; found C 57.47%, H 5.92%, N 7.01%; MW: 376.83.
2-[(2-Dimethylamino)ethyl]-4-carboxylic acid n-propyl ester-1H-benz[de]isoquinoline-1,3(2H)-dione hydro-chloride (6c). Yield: 42%, 1H-NMR (CD3OD) δ: 8.95 (d, J = 11.6 Hz, 1H), 8.40 (d, J = 9.68 Hz, 2H), 8.32 (d, J = 3.04 Hz, 1H), 7.72 (t, J = 10.68 Hz, 1H); 4.51 (t, J = 8.06 Hz, 2H), 4.42 (t, J = 8.88 Hz, 2H), 3.60 (t, J = 8.02 Hz, 2H), 3.08 (s, 6H), 1.86–1.93 (m, 2H),1.11 (t, J = 9.92 Hz, 3H); 13C-NMR (CD3OD) δ: 165.30, 163.99, 163.54, 132.69, 132.12, 131.04, 129.54, 129.07, 127.94, 127.89, 124.80, 121.99, 67.32, 55.65, 42.83, 35.29, 21.75, 9.62; ESI-MS m/z: 355.16 [M + 1 − HCl]+; Anal. Calcd. for C20H23ClN2O4: C 61.46%, H 5.93%, N 7.17%; found C 61.24%, H 5.97%, N 7.13%; MW: 390.86.
2-[(2-Dimethylamino)ethyl]-4-carboxylic acid n-butyl ester-1H-benz[de]isoquinoline-1,3(2H)-dione hydrochloride (6d). yield: 57%, 1H-NMR (400 MHz, CD3OD) δ: 8.99 (d, J = 11.52 Hz, 1H), 8.43 (d, J = 9.56 Hz, 1H), 8.37 (d, J = 3.44 Hz, 1H), 8.16 (d, J = 10.12 Hz, 1H), 7.76 (t, J = 10.64 Hz, 1H), 4.54–4.45 (m, 4H), 3.60 (t, J = 7.90 Hz, 2H), 3.08 (s, 6H), 1.92–1.83 (m, 2H), 1.62–1.52 (m, 2H), 1.08 (t, J = 12.00 Hz, 3H); 13C-NMR (CD3OD, 400 MHz) δ: 166.82, 164.04, 163.89, 132.75, 132.16, 131.07, 129.56, 129.14, 127.97, 124.97, 121.90, 65.56, 55.71, 42.83, 35.29, 30.46, 19.04, 12.79; ESI-MS m/z: 369.18 [M + 1 − HCl]+; Anal. Calcd. for C21H25ClN2O4·0.24H2O: C 61.64%, H 6.28%, N 6.85%; found C 61.88%, H 6.58%, N 6.87%; MW: 404.89.
2-[(2-dimethylamino)ethyl]-4-carboxylic acid n-amyl ester-1H-benz[de]isoquinoline-1,3(2H)-dione hydrochloride (6e). Yield: 54%,1H-NMR (CD3OD) δ: 9.20 (d, J = 11.4 Hz, 1H), 8.63–8.61 (m, 2H), 8.37 (d, J = 10.04 Hz, 1H), 7.91 (d, J = 10.68 Hz, 1H), 4.54 (t, J = 7.76 Hz, 2H), 4.47 (t, J = 9.06 Hz, 2H), 3.56 (t, J = 7.76 Hz, 2H), 3.04 (s, 6H), 1.86 (t, J = 9.32 Hz, 2H), 1.48–1.40 (m, 4H), 0.96 (t, J = 9.16 Hz, 3H); 13C-NMR (CD3OD) δ: 165.81, 164.03, 163.60, 132.75, 131.06, 129.55, 129.14, 127.94, 124.97, 121.95, 65.83, 55.70, 42.82, 35.30, 29.10, 29.05, 22.09, 13.05; ESI-MS m/z: 383.17 [M + 1 − HCl]+; Anal. Calcd. for C22H27ClN2O4·0.25H2O: C 62.41%, H 6.55%, N 6.62%; found C 62.67%, H 6.72%, N 6.62%; MW: 418.91.
2-[(2-Dimethylamino)ethyl]-4-carboxylic acid n-hexyl ester-1H-benz[de]isoquinoline-1,3(2H)-dione hydrochloride (6f). Yield: 43%, 1H-NMR (-CD3OD) δ: 9.06 (d, J = 11.16 Hz, 1H), 8.52–8.45 (m, 2H), 8.24 (d, J = 9.84 Hz, 1H), 7.81 (d, J = 10.48 Hz, 1H), 4.56–4.45 (m, 4H), 3.59 (t, J = 7.28 Hz, 2H), 3.08 (s, 6H), 1.89 (t, J = 9.78 Hz, 2H), 1.57–1.41 (m, 6H), 0.97 (t, J = 5.56 Hz, 3H); 13C-NMR (CD3OD-) δ: 165.90, 164.13, 163.70, 132.92, 132.24, 131.13, 129.63, 129.56, 129.26, 129.11, 127.97, 124.99, 122.09, 65.96, 55.94, 42.96, 35.31, 31.29, 29.35, 25.53, 22.28, 13.03; ESI-MS m/z: 397.21 [M + 1 − HCl]+; Anal. Calcd. for C23H29ClN2O4·0.3H2O: C 63.02%, H 6.81%, N 6.39%; found C 62.96%, H 6.69%, N 6.47%; MW: 432.94.
2-[(2-Dimethylamino)ethyl]-4-carboxylic acid n-octyl ester-1H-benz[de]isoquinoline-1,3(2H)-dione hydrochloride (6g). Yield: 47%, 1H-NMR (CD3OD) δ: 9.15 (t, J = 13.56 Hz, 1H), 8.62–8.53 (m, 2H), 8.35–8.31 (m, 1H), 7.90 (t, J = 10.82 Hz, 1H), 4.57 (t, J = 7.64 Hz, 2H), 4.50 (t, J = 8.88 Hz, 2H), 3.60 (t, J = 7.84 Hz, 2H), 3.08 (s, 6H), 1.94–1.85 (m, 2H), 1.57–1.35 (m, 10H), 0.93 (t, J = 8.56 Hz, 3H); 13C-NMR (CD3OD) δ: 165.80, 164.04, 163.60, 132.17, 132.19, 131.08, 129.56, 129.17, 127.99, 127.94, 124.99, 121.98, 65.84, 55.72, 42.83, 35.30, 31.63, 29.04, 28.40, 25.89, 22.37, 13.13. ESI-MS m/z: 425.24 [M + 1 − HCl]+; Anal. Calcd. for C25H33ClN2O4·0.2H2O: C 64.63%, H 7.25%, N 6.03%; found C 64.89%, H 7.23%, N 6.06%; MW: 460.99.
2-[(2-Dimethylamino)ethyl]-4-carboxylic acid n-tetradecyl ester-1H-benz[de]isoquinoline -1,3(2H)-dione hydrochloride (6h). Yield: 47%, 1H-NMR (CD3OD) δ: 9.18 (d, J = 11.56 Hz, 1H), 8.60 (t, J = 10.46 Hz, 2H), 8.35 (d, J = 10.32 Hz, 1H), 7.90 (t, J = 10.76 Hz, 1H), 4.57 (t, J = 7.82 Hz, 2H), 4.49 (t, J = 8.89 Hz, 2H), 3.59 (t, J = 7.90 Hz, 2H), 3.08 (s, 6H), 1.89 (t, J = 9.56 Hz, 2H), 1.29–1.54 (m, 22H), 0.91 (t, J = 8.58 Hz, 3H); 13C-NMR (CD3OD) δ: 166.12, 164.41, 163.97, 133.43, 132.46, 131.29, 129.82, 129.60, 128.50, 128.06, 125.26, 122.37, 65.86, 56.11, 42.84, 35.31, 31.68, 29.37, 29.28, 29.24, 29.08, 28.96, 28.34, 25.78, 13.04; ESI-MS m/z: 509.36 [M + 1 − HCl]+. Anal. Calcd. for C31H45ClN2O4·0.2H2O: C 67.85%, H 8.34%, N 5.10%; found C 67.65%, H 8.41%, N 5.01%; MW: 545.15.
3.4. Materials and Cell Lines
RPMI medium 1640 and fetal bovine serum (FBS) were purchased from Gibco (Grand Island, NY, USA). 3-(4,5-Dimethylthiazol)-2,5-diphenyltetrazolium bromide (MTT) and propidium iodide (PI) were purchased from Sigma (St. Louis, MO, USA). Acridine orange (AO) and ethidium bromide (EB) were purchased from Amresco (Solon, OH, USA). The sources of primary antibodies used for western blotting: p21, cyclin B1, E-cadherin, β-actin and as well as the corresponding horseradish peroxidase-conjugated second antibodies were all obtained from Santa Cruz Biotechnologies (Santa Cruz, CA, USA). RIPA buffer, BCA assay kit, ECL plus reagents were purchased from Beyotime (Shanghai, China). SMMC-7721, HepG2 and H22 cells were purchased from the cells bank of the Chinese Academy of Science (Shanghai, China). Cells were maintained in RPMI medium 1640 supplemented with 10% FBS, 100 units/mL penicillin and 100 μg/mL streptomycin.
3.5. Cytotoxicity against Cancer Cell Lines
Antiproliferative ability of compound 3a was evaluated in HepG2 and SMMC-7721 cells using MTT assay. In brief, cells were seeded into 96-well cell culture plates at a density of 5 × 103 cells/well. After cells adherence, various concentrations of compound 3a (0, 1, 5, 10, 30 and 50 μM) were added. After incubation for 48 h, 50 μL MTT (1 mg/mL) was added followed by incubation at 37 °C and 100 μL DMSO was added to solubilize the crystal products. The optical density (OD) was measured at a wavelength of 570 nm with a microplate reader (BioTek, Winooski, VT, USA). The experiments were repeated at least three times.
3.6. Cell Morphology Observation
The parameters of cells, morphology and size, reflect the physiological and functional state of cells. Hence, observing cells morphological changes is the easiest and most intuitive way to analyze the state of cells. Cells were seeded into 24-well plates at a density of 4 × 103 cells/well. Various concentrations of compound 3a were added for 48 h incubation. Then, cell morphological changes were observed using an inverted biological microscope (20×).
3.7. Cellular Apoptotic Evaluation
HepG2 cells were seeded in 96 well plates (6 × 103 cells/well), cultured for 24 h to obtain a confluent monolayer and then treated with various concentrations of tested compounds for 48 h. Cells were incubated with acridine orange (50 μM)/ethidium bromide (50 μM) for 30 min, then washed with PBS to remove unbound dyes. Images were obtained on the High Content Screening (HCS, ArrayScan, ThermoFisher, Pittsburgh, PA, USA) reader using Target Activation BioApplication software (ThermoFisher, Pittsburgh, PA, USA).
3.8. Cell Cycle Analysis
Cell cycle distribution was measured by flow cytometry with propidium iodide (PI) staining. Cells were seeded into 6-wells plates, followed by the addition of various concentrations of compound 3a. After 48 h, cells were collected and fixed in ice-cold 70% ethanol. After washed twice with ice-cold phosphate buffered saline (PBS), cells were treated with 50 μg/mL RNase A and stained with 25 μg/mL PI. Cell cycle distributions were analyzed by flow cytometry (BD FACSVerse, San Jose, CA, USA). Apoptotic cells show an appearance of a sub-G1 (<2N ploidy) peak.
3.9. Migration Assay In Vitro
The wound scratch assay is considered as a convenient and inexpensive method for analysis of cell migration in vitro [42]. The cells were plated into 24-well plates at a density of 2.0 × 105 cells/well and grown to create a confluent monolayer. Then, cells were scratched in a straight line using a 10 μL micropipette tip and washed with PBS to remove floating cells. After they were photographed, various concentrations of compound 3a were added to serum-free medium to treat cells for 24 h and photographed.
3.10. Transwell Invasion Assay
The invasion assay was performed using 24-well transwell inserts containing an 8 μM pore polycarbonate membrane (Corning, Corning, NY, USA) coated with matrigel (BD Biosciences, San Jose, CA, USA) [43]. Briefly, 4 × 104 cells suspended was added to the upper compartment of the transwell inserts. Various concentrations of compound 3a were added to cells to incubate at 37 °C for 24 h. The non-invaded cells were removed and the invaded cells were stained with 0.1% crystal violet. Cells were photographed, and glacial acetic acid was added to 24-well transwell inserts to release the bound dye. The optical density (OD) was measured at 570 nm with a microplate reader (BioTek, Winooski, VT, USA). The experiments were repeated at least three times.
3.11. Western Blotting
Cells were collected and washed with ice-cold PBS. The prepared cells were lysed with RIPA buffer (Beyotime) at 4 °C for 1 h and centrifuged at 12,000 × g for 10 min at 4 °C. The total protein concentration was determined by BCA assay kit, and equivalent total proteins were mixed with 5× loading buffer and boiled at 100 °C for 5 min. The samples were separated by 12% SDS-PAGE, and transferred onto 0.45 μm PVDF membranes. After blockage, membranes were incubated with corresponding primary antibodies. Appropriate HRP conjugated secondary antibody was used. Protein bands were detected by using the BeyoECL plus reagents (Beyotime).
3.12. Evaluation of Antitumor Effects In Vivo
Swiss mice (6 to 8 weeks old) were purchased from the Laboratory Animal Center of Henan (Zhengzhou, China). All animal procedures were performed following the protocol approved by the Institutional Animal Care and Use Committee at Henan University (approval ID: HUSOM-2017-165; date of approval: 2017/1/9). 2.5 × 106 H22 cells were injected subcutaneously in the right flank of the Swiss mice for tumor development [44]. After injection for seven days, tumor-bearing mice were randomly divided into the following three groups (n = 10 mice per group): a negative control group, compound 3a group and amonafide group. Then, tumor-bearing mice were treated respectively by normal saline (control group), compound 3a (5 mg/kg) and amonafide (5 mg/kg) once every day for seven consecutive days via tail vein. Acute toxicity was used to determine the suitable dose, and mice were injected by compound 3a via tail vein once every day for seven consecutive days. Tumors were isolated from mice, weighed, fixed in formalin, and section slices were stained with hematoxylin and eosin (H&E) to detect the growth of tumor cells. The tumor-inhibition rate was calculated as follows: tumor-inhibition rate = [(weightcontrol − weightdrug)/weightcontrol] × 100%.
For tumor metastasis, 2.5 × 106 H22 cells were injected through the tail vein of Swiss mice. The grouping and dosing were the same as before. Mice were injected by tail vein daily for seven days as described previously. Mice were allowed to diet freely, and weighted at a fixed time daily. Lungs were isolated from mice, weighed, fixed in formalin, and section slices were stained with H&E. Lung metastatic nodules were counted and inhibition rate of lung metastasis was calculated as follows: inhibition rate = [(lung nodules numbercontrol − lung nodules numberdrug)/lung nodules numbercontrol] × 100%.
3.13. Systemic Toxicity and Histopathological Evaluation
Heart, liver, spleen, lung and kidney of treated-mice were collected and weighted. The visceral indexes and histopathology were investigated for systemic toxicity evaluation. Visceral index (%) = (viscera weight/body weight) × 100%. Collected tumor from each group for histopathological evaluation at tested times and put them in 10% formaldehyde to fix. Tumor sections were stained with H&E for examination of any histopathological changes.
3.14. Data Analysis
All data are presented as the mean ± SD, and analyzed using Student’s t-test or analysis of variance (ANOVA) followed by q-test: compared with control, * p < 0.05, ** p < 0.01, *** p < 0.001 as significant.
4. Conclusions
In summary, this study reported the synthesis of two subsets of naphthalimide derivatives. Compounds 3a–e with a fused thiazole ring generally showed better in vitro antitumor activity than the corresponding naphthalimide derivatives with a formic acid ester at the 4-position. Compound 3a exerted potent effects against two HCC models of primary tumor and lung metastasis. Cell death profile research revealed that compound 3a inhibited cancerous liver cell growth mainly by G2/M phase arrest, accompanied by the up-regulated protein expression of cyclin B1, CDK1 and p21. Meanwhile, 3a inhibited cell migration by elevating the expression of E-cadherin and attenuating the expression of integrin α6. Importantly, 3a had no obvious systemic toxicity at the therapeutic dose, indicating it was worthwhile for further development.
Acknowledgments
This work was supported by Projects of Science and Technology of Henan (152300410058, 162300410231), NSFC-Henan talented man train union fund (No. U1204829), Program for Science and Technology Innovation Talents in Universities of Henan Province (No. 14HASTIT033), China Postdoctoral Science Foundation Funded Project (2015M582183), Postdoctoral Research Sponsorship of Henan Province (2015035).
Author Contributions
Yuxia Wang, Chaojie Wang and Songqiang Xie designed experiments; Chaochao Ge, Yuxia Wang, Fujun Dai, Ying Zhao, Liping Chang, Congcong Chang, Xiaojuan Xu and Haoying He carried out experiments; Yuxia Wang, Chaochao Ge, Songqiang Xie and Fujun Dai analyzed experimental results; Yuxia Wang, Chaojie Wang, Songqiang Xie, Chaochao Ge and Fujun Dai wrote the manuscript; all authors who are Chaochao Ge, Yuxia Wang, Fujun Dai, Songqiang Xie, Chaojie Wang, Ying Zhao, Liping Chang, Congcong Chang, Xiaojuan Xu and Haoying He discussed, edited and approved the final version.
Conflicts of Interest
The authors declare no conflict of interest.
References
- Torre, L.A.; Bray, F.; Siegel, R.L.; Ferlay, J.; Lortet-Tieulent, J.; Jemal, A. Global cancer statistics, 2012. CA Cancer J. Clin. 2015, 65, 87–108. [Google Scholar] [CrossRef] [PubMed]
- Lozano, R.; Naghavi, M.; Foreman, K.; Lim, S.; Shibuya, K.; Aboyans, V.; Abraham, J.; Adair, T.; Aggarwal, R.; Ahn, S.Y.; et al. Global and regional mortality from 235 causes of death for 20 age groups in 1990 and 2010: A systematic analysis for the Global Burden of Disease Study 2010. Lancet 2012, 380, 2095–2128. [Google Scholar] [CrossRef]
- NSCLC Meta-Analysis Collaborative Group. Preoperative chemotherapy for non-small-cell lung cancer: A systematic review and meta-analysis of individual participant data. Lancet 2014, 383, 1561–1571. [Google Scholar]
- Duffy, A.; Greten, T. Developing better treatments in hepatocellular carcinoma. Expert Rev. Gastroenterol. Hepatol. 2010, 4, 551–560. [Google Scholar] [CrossRef] [PubMed]
- Brider, T.; Redko, B.; Grynszpan, F.; Gellerman, G. Three overlooked chemical approaches toward 3-naphthalimide amonafide N-derivatives. Tetrahedron Lett. 2014, 55, 6675–6679. [Google Scholar] [CrossRef]
- Banerjee, S.; Veale, E.B.; Phelan, C.M.; Murphy, S.A.; Tocci, G.M.; Gillespie, L.J.; Frimannsson, D.O.; Kelly, J.M.; Gunnlaugsson, T. Recent advances in the development of 1,8-naphthalimide based DNA targeting binders, anticancer and fluorescent cellular imaging agents. Chem. Soc. Rev. 2013, 42, 1601–1618. [Google Scholar] [CrossRef] [PubMed]
- Seliga, R.; Pilatova, M.; Sarissky, M.; Viglasky, V.; Walko, M.; Mojzis, J. Novel naphthalimide polyamine derivatives as potential antitumor agents. Mol. Biol. Rep. 2013, 40, 4129–4137. [Google Scholar] [CrossRef] [PubMed]
- Kamal, A.; Bolla, N.R.; Srikanth, P.S.; Srivastava, A.K. Naphthalimide derivatives with therapeutic characteristics: A patent review. Expert Opin. Ther. Pat. 2013, 23, 299–317. [Google Scholar] [CrossRef] [PubMed]
- Gellerman, G. Recent Developments in the Synthesis and Applications of Anticancer Amonafide Derivatives. A Mini Review. Lett. Drug Des. Dis. 2016, 13, 47–63. [Google Scholar] [CrossRef]
- Lv, M.; Xu, H. Overview of naphthalimide analogs as anticancer agents. Curr. Med. Chem. 2009, 16, 4797–4813. [Google Scholar] [CrossRef] [PubMed]
- Ingrassia, L.; Lefranc, F.; Kiss, R.; Mijatovic, T. Naphthalimides and azonafides as promising anti-cancer agents. Curr. Med. Chem. 2009, 16, 1192–1213. [Google Scholar] [CrossRef] [PubMed]
- Braña, M.F.; Cacho, M.; Garcia, M.A.; de Pascual-Teresa, B.; Ramos, A.; Dominguez, M.T.; Pozuelo, J.M.; Abradelo, C.; Rey-Stolle, M.F.; Yuste, M.; et al. New analogues of amonafide and elinafide, containing aromatic heterocycles: Synthesis, antitumor activity, molecular modeling, and DNA binding properties. J. Med. Chem. 2004, 47, 1391–1399. [Google Scholar]
- Li, Z.; Yang, Q.; Qian, X. Novel thiazonaphthalimides as efficient antitumor and DNA photocleaving agents: Effects of intercalation, side chains, and substituent groups. Bioorg. Med. Chem. 2005, 13, 4864–4870. [Google Scholar] [CrossRef] [PubMed]
- Li, Z.; Yang, Q.; Qian, X. Novel 2-aminothiazonaphthalimides as visible light activatable photonucleases: Effects of intercalation, heterocyclic-fused area and side chains. Bioorg. Med. Chem. Lett. 2005, 15, 1769–1772. [Google Scholar] [CrossRef] [PubMed]
- Qian, X.; Li, Z.; Yang, Q. Highly efficient antitumor agents of heterocycles containing sulfur atom: Linear and angular thiazonaphthalimides against human lung cancer cell in vitro. Bioorg. Med. Chem. 2007, 15, 6846–6851. [Google Scholar] [CrossRef] [PubMed]
- Liang, X.; Xu, K.; Xu, Y.; Liu, J.; Qian, X. B1-induced caspase-independent apoptosis in MCF-7 cells is mediated by down-regulation of Bcl-2 via p53 binding to P2 promoter TATA box. Toxicol. Appl. Pharmacol. 2011, 256, 52–61. [Google Scholar] [CrossRef] [PubMed]
- Liang, X.; Xu, Y.; Xu, K.; Liu, J.; Qian, X. B1, a novel amonafide analogue, overcomes the resistance conferred by Bcl-2 in human promyelocytic leukemia HL60 Cells. Mol. Cancer Res. 2010, 8, 1619–1632. [Google Scholar] [CrossRef] [PubMed]
- Wang, Y.X.; Zhang, X.B.; Zhao, J.; Xie, S.Q.; Wang, C.J. Nonhematotoxic naphthalene diimide modified by polyamine: Synthesis and biological evaluation. J. Med. Chem. 2012, 55, 3502–3512. [Google Scholar] [CrossRef] [PubMed]
- Tian, Z.Y.; Xie, S.Q.; Du, Y.W.; Ma, Y.F.; Zhao, J.; Gao, W.Y.; Wang, C.J. Synthesis, cytotoxicity and apoptosis of naphthalimide polyamine conjugates as antitumor agents. Eur. J. Med. Chem. 2009, 44, 393–399. [Google Scholar] [CrossRef] [PubMed]
- Wang, C.; Delcros, J.G.; Biggerstaff, J.; Phanstiel, O. Molecular requirements for targeting the polyamine transport system. Synthesis and biological evaluation of polyamine-anthracene conjugates. J. Med. Chem. 2003, 46, 2672–2682. [Google Scholar] [CrossRef] [PubMed]
- Zhu, W.H.; Yao, R.; Tian, H. Synthesis of novel electro-transporting emitting compounds. Dyes Pigment. 2002, 54, 147–154. [Google Scholar] [CrossRef]
- Chen, M.; Wu, Y.Y.; Luo, Y.; He, M.Q.; Xie, J.M.; Li, H.M.; Yuan, X.H. One-pot synthesis of 5-acetylacenaphthene using heteropoly acid catalysts. React. Kinet. Mech. Catal. 2011, 102, 103–111. [Google Scholar] [CrossRef]
- Stacey, D.W.; Hitomi, M.; Kanovsky, M.; Gan, L.; Johnson, E.M. Cell cycle arrest and morphological alterations following microinjection of NIH3T3 cells with Pur alpha. Oncogene 1999, 18, 4254–4261. [Google Scholar] [CrossRef] [PubMed]
- Brandhagen, B.N.; Tieszen, C.R.; Ulmer, T.M.; Tracy, M.S.; Goyeneche, A.A.; Telleria, C.M. Cytostasis and morphological changes induced by mifepristone in human metastatic cancer cells involve cytoskeletal filamentous actin reorganization and impairment of cell adhesion dynamics. BMC Cancer 2013, 13, 1–15. [Google Scholar] [CrossRef]
- Wyllie, A.H.; Kerr, J.F.; Currie, A.R. Cell death: The significance of apoptosis. Int. Rev. Cytol. 1980, 68, 251–306. [Google Scholar] [PubMed]
- Majno, G.; Joris, I. Apoptosis, oncosis, and necrosis. An overview of cell death. Am. J. Pathol. 1995, 146, 3–15. [Google Scholar] [PubMed]
- Buja, L.M.; Eigenbrodt, M.L.; Eigenbrodt, E.H. Apoptosis and necrosis. Basic types and mechanisms of cell death. Arch. Pathol. Lab. Med. 1993, 117, 1208–1214. [Google Scholar] [PubMed]
- Xie, S.Q.; Li, Q.; Zhang, Y.H.; Wang, J.H.; Mei, Z.H.; Zhao, J.; Wang, C.J. NPC-16, a novel naphthalimide-polyamine conjugate, induced apoptosis and autophagy in human hepatoma HepG2 cells and Bel-7402 cells. Apoptosis 2011, 16, 27–34. [Google Scholar] [CrossRef] [PubMed]
- Chen, Z.; Liang, X.; Zhang, H.; Xie, H.; Liu, J.; Xu, Y.; Zhu, W.; Wang, Y.; Wang, X.; Tan, S.; et al. A new class of naphthalimide-based antitumor agents that inhibit topoisomerase II and induce lysosomal membrane permeabilization and apoptosis. J. Med. Chem. 2010, 53, 2589–2600. [Google Scholar] [CrossRef] [PubMed]
- Leite, M.; Quinta-Costa, M.; Leite, P.S.; Guimarães, J.E. Critical evaluation of techniques to detect and measure cell death—Study in a model of UV radiation of the leukaemic cell line HL60. Anal. Cell Pathol. 1999, 19, 139–151. [Google Scholar] [CrossRef] [PubMed]
- Chen, T.; Stephens, P.A.; Middleton, F.K.; Curtin, N.J. Targeting the S and G2 checkpoint to treat cancer. Drug Discov. Today 2012, 17, 194–202. [Google Scholar] [CrossRef] [PubMed]
- Park, J.H.; Shin, Y.J.; Riew, T.R.; Lee, M.Y. The indolinone MAZ51 induces cell rounding and G2/M cell cycle arrest in glioma cells without the inhibition of VEGFR-3 phosphorylation: Involvement of the RhoA and Akt/GSK3beta signaling pathways. PLoS ONE 2014, 9, e109055. [Google Scholar] [CrossRef] [PubMed]
- Ito, M. Factors controlling cyclin B expression. Plant Mol. Biol. 2000, 43, 677–690. [Google Scholar] [CrossRef] [PubMed]
- Hershko, A. Mechanisms and regulation of the degradation of cyclin B. Philos. Trans. R. Soc. Lond. B Biol. Sci. 1999, 354, 1571–1575. [Google Scholar] [CrossRef] [PubMed]
- Tseng, H.H.; Chuah, Q.Y.; Yang, P.M.; Chen, C.T.; Chao, J.C.; Lin, M.D.; Chiu, S.J. Securin enhances the anti-cancer effects of 6-methoxy-3-(3′,4′,5′-trimethoxy-benzoyl)-1H-indole (BPR0L075) in human colorectal cancer cells. PLoS ONE 2012, 7, e36006. [Google Scholar] [CrossRef] [PubMed]
- Liu, P.Y.; Chan, J.Y.; Lin, H.C.; Wang, S.L.; Liu, S.T.; Ho, C.L.; Chang, L.C.; Huang, S.M. Modulation of the cyclin-dependent kinase inhibitor p21(WAF1/Cip1) gene by Zac1 through the antagonistic regulators p53 and histone deacetylase 1 in HeLa Cells. Mol. Cancer Res. 2008, 6, 1204–1214. [Google Scholar] [CrossRef] [PubMed]
- Frey, R.S.; Li, J.; Singletary, K.W. Effects of genistein on cell proliferation and cell cycle arrest in nonneoplastic human mammary epithelial cells: Involvement of Cdc2, p21(waf/cip1), p27(kip1), and Cdc25C expression. Biochem. Pharmacol. 2001, 61, 979–989. [Google Scholar] [CrossRef]
- Xie, S.Q.; Li, Q.; Zhang, Y.H.; Li, Z.; Zhao, J.; Wang, C.J. BND-12, a novel nonhaematotoxic naphthalimide derivative, inhibits tumour growth and metastasis of hepatocellular carcinoma. J. Pharm. Pharmacol. 2012, 64, 1483–1490. [Google Scholar] [CrossRef] [PubMed]
- Li, M.; Li, Q.; Zhang, Y.H.; Tian, Z.Y.; Ma, H.X.; Zhao, J.; Xie, S.Q.; Wang, C.J. Antitumor effects and preliminary systemic toxicity of ANISpm in vivo and in vitro. Anticancer Drugs 2013, 24, 32–42. [Google Scholar] [CrossRef] [PubMed]
- Christofori, G.; Semb, H. The role of the cell-adhesion molecule E-cadherin as a tumour-suppressor gene. Trends Biochem. Sci. 1999, 24, 73–76. [Google Scholar] [CrossRef]
- Friedrichs, K.; Ruiz, P.; Franke, F.; Gille, I.; Terpe, H.J.; Imhof, B.A. High expression level of alpha 6 integrin in human breast carcinoma is correlated with reduced survival. Cancer Res. 1995, 55, 901–906. [Google Scholar] [PubMed]
- Liang, C.C.; Park, A.Y.; Guan, J.L. In vitro scratch assay: A convenient and inexpensive method for analysis of cell migration in vitro. Nat. Protoc. 2007, 2, 329–333. [Google Scholar] [CrossRef] [PubMed]
- Marshall, J. Transwell® invasion assays. Methods Mol. Biol. 2011, 769, 97–110. [Google Scholar] [PubMed]
- Wang, S.; Jia, L.; Zhou, H.; Shi, W.; Zhang, J. Knockdown of caveolin-1 by siRNA inhibits the transformation of mouse hepatoma H22 cells in vitro and in vivo. Oligonucleotides 2009, 19, 81–88. [Google Scholar] [CrossRef] [PubMed]
- Sample Availability: Not available.
© 2017 by the authors. Licensee MDPI, Basel, Switzerland. This article is an open access article distributed under the terms and conditions of the Creative Commons Attribution (CC BY) license ( http://creativecommons.org/licenses/by/4.0/).








