Analysis on Blast Fungus-Responsive Characters of a Flavonoid Phytoalexin Sakuranetin; Accumulation in Infected Rice Leaves, Antifungal Activity and Detoxification by Fungus
1
College of Agriculture, Ibaraki University, 3-21-1 Chuo, Ami, Ibaraki 300-0393, Japan
2
National Institute of Agrobiological Sciences, Tsukuba, Ibaraki 305-8602, Japan
3
Biotechnology Research Center, The University of Tokyo, 1-1-1 Yayoi, Bunkyo-ku, Tokyo 113-8657, Japan
4
Department of Biosciences, Teikyo University, 1-1 Toyosatodai, Utsunomiya, Tochigi 320-8551, Japan
5
School of Food, Agricultural and Environmental Sciences, Miyagi University, 2-2-1 Hatadate, Taihaku, Sendai, Miyagi 982-0215, Japan
*
Authors to whom correspondence should be addressed.
†
These authors contributed equally to this work.
Molecules 2014, 19(8), 11404-11418; https://doi.org/10.3390/molecules190811404
Received: 3 April 2014 / Revised: 17 July 2014 / Accepted: 23 July 2014 / Published: 4 August 2014
(This article belongs to the Special Issue Phytoalexins: Current Progress and Future Prospects)
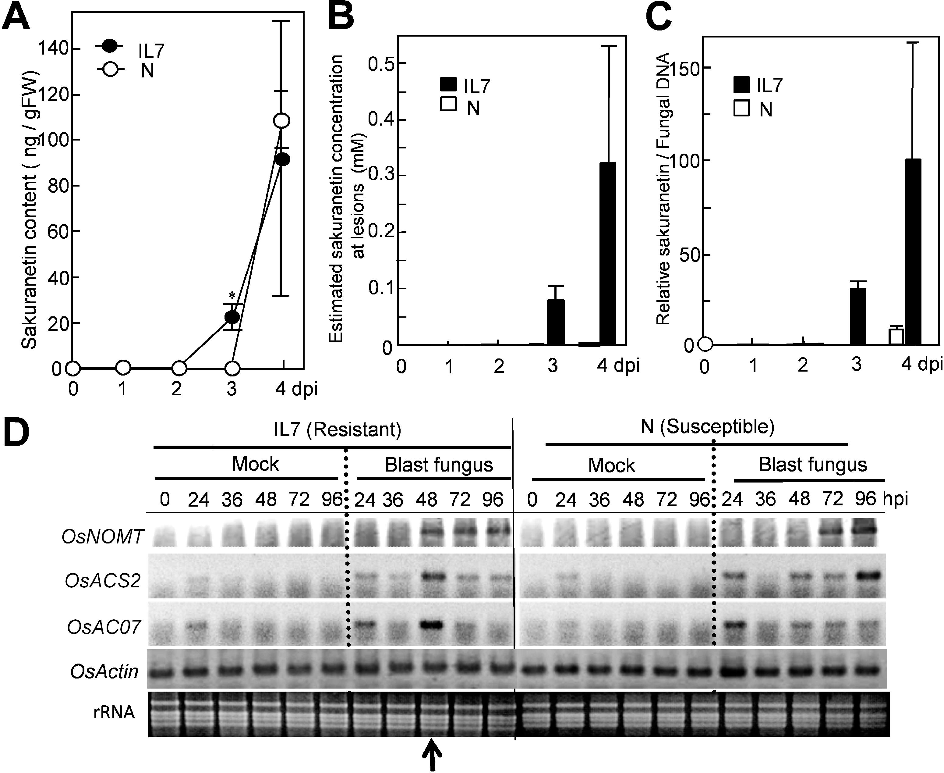
To understand the role of the rice flavonoid phytoalexin (PA) sakuranetin for blast resistance, the fungus-responsive characteristics were studied. Young rice leaves in a resistant line exhibited hypersensitive reaction (HR) within 3 days post inoculation (dpi) of a spore suspension, and an increase in sakuranetin was detected at 3 dpi, increasing to 4-fold at 4 dpi. In the susceptible line, increased sakuranetin was detected at 4 dpi, but not at 3 dpi, by which a large fungus mass has accumulated without HR. Induced expression of a PA biosynthesis gene OsNOMT for naringenin 7-O-methyltransferase was found before accumulation of sakuranetin in both cultivars. The antifungal activity of sakuranetin was considerably higher than that of the major rice diterpenoid PA momilactone A in vitro and in vivo under similar experimental conditions. The decrease and detoxification of sakuranetin were detected in both solid and liquid mycelium cultures, and they took place slower than those of momilactone A. Estimated local concentration of sakuranetin at HR lesions was thought to be effective for fungus restriction, while that at enlarged lesions in susceptible rice was insufficient. These results indicate possible involvement of sakuranetin in blast resistance and its specific relation to blast fungus.
View Full-Text
Keywords:
antifungal activity; blast fungus; detoxification; flavonoid; hypersensitive reaction (HR); momilactone A; phytoalexin (PA); resistance; rice; sakuranetin
▼
Show Figures
This is an open access article distributed under the Creative Commons Attribution License
MDPI and ACS Style
Hasegawa, M.; Mitsuhara, I.; Seo, S.; Okada, K.; Yamane, H.; Iwai, T.; Ohashi, Y. Analysis on Blast Fungus-Responsive Characters of a Flavonoid Phytoalexin Sakuranetin; Accumulation in Infected Rice Leaves, Antifungal Activity and Detoxification by Fungus. Molecules 2014, 19, 11404-11418.
Show more citation formats
Search more from Scilit

