Permutation-Based Distances for Groups and Group-Valued Time Series
Abstract
1. Introduction
2. Groups, Group Actions and Cayley’s Theorem
- (G1)
- Associativity: For all , it is true that .
- (G2)
- Identity element: There exists an element , called the identity (or neutral) element, such that for all .
- (G3)
- Inverse element: For every , there exists an element , called the inverse element of a, such that .
- (L1a)
- Identity: for all , where e is the identity element of .
- (L2a)
- Compatibility: for all and .
- (L1b)
- Identity: is the identity mapping for all .
- (L2b)
- Compatibility: for all .
- (ii)
- The set endowed with function composition is a group.
- (ii)
- According to Definition 1, we have to prove three properties: (G1) associativity is a general property of the composition of functions; (G2) is the identity because of axiom L1b; (G3) for all mappings , as in (i).
- (A)
- Left translations: The mapping is a left action of on itself, sois a permutation on for every , called a left translation by a.
- (B)
- Right translations: The mapping is a left action of on itself, sois a permutation on for every , called a right translation by a. Let us mention that the operation is also called the transcription from the (source) symbol a to the (target) symbol b in [8]. Note that and .
- (C)
- Adjoint actions: The mapping is a left action of on itself, sois a permutation on for every , called the adjoint action of a.
3. Ordinal Patterns and Distances
3.1. Ordinal Patterns
3.2. Distances for Ordinal Patterns
- (D1)
- Positivity: and if and only if
- (D2)
- Symmetry: .
- (D3)
- Triangular inequality: .
4. Distances for General Groups
4.1. Permutation-Based Distance for Groups
- (i)
- , where e is the identity of .
- (ii)
- for all . Hence, .
- Norm-based definition: By Equation (21),where is the Cayley/Kendall norm in , i.e.,for all , being the identity of
4.2. Distances with Respect to a Generating Set
4.3. Discussion
5. Distances for Group-Valued Time Series and Algebraic Representations
5.1. String Metrics for Group-Valued Time Series
- (i)
- Some of the metrics to quantify the similarity of two symbolic time series such as and are based on the probability distributions of their symbols (estimated by their frequencies) [31]. This category includes the Kullback–Leibler (KL) divergence (usually symmetrized via an arithmetic or harmonic mean) [8], the Jensen–Shannon (JS) divergence [32], the JS distance (which is the square root of the JS divergence) [33], the permutation JS distance [34,35], the Hellinger distance [36], the Wasserstein distance [37,38], the total variation distance [39,40] and more. Since in this paper we are interested in harnessing the algebraic structure of the symbolic data (if any), we will dispense with entropic distances.
- (ii)
- One can also exploit the algebraic structure of and calculate the transcription of and [8], that is, the time series , where (right translations by ) or (left translations by ), see Equations (4) and (3). Trancriptions of coupled time series in an ordinal representation have been used to study different aspects of coupled dynamics: complexity [8,41], synchronization [8,41], information directionality (or causality) [42], features for classification [43], etc. Interestingly, if , then the distance between the ordinal patterns and can be written as the norm of the transcript , see Equation (21). Otherwise, we embed into via Cayley’s isomorphism and, again, the distance between the ordinal patterns and can be written as the norm of the transcript , see Equation (33).
- (iii)
- Since a window of size W of any -valued time series can be viewed as a string of symbols of length W, we can borrow a number of string metrics from information theory, computer science and computational linguistics to compare and , where (unlike permutations) these strings can have repeated symbols. Thus, the Hamming distance between two strings of equal length is the number of positions at which the corresponding symbols differ [44]. The Damerau–Levenshtein distance considers insertions, deletions, substitutions and adjacent transpositions of symbols [45,46,47]. Such metrics are also examples of edit distances. Finally, we also mention the Jaro–Winkler similarity coefficient (not a true distance) which, like the Hamming distance, is based on symbol matching [48,49].
5.2. Extracting Information with and
- CASE A:
- To unify the notation, we will write for the distance between the elements , with the understanding that if and otherwise. Therefore,wherewhere the inequalities in Equation (50) allow for the possibility that is a forbidden distance (Remark 4). As a result of calculating for , we obtain the integer-valued time seriesAccording to Equation (50), and , except for Therefore, and have greater differentiating power in applications than their Cayley counterparts due to their larger ranges.
- CASE B:
- . Consider now the windows and as W-dimensional vectors in the corresponding Cartesian product of the metric space . In this case, we have the whole family of distances, , at our disposal. Well-known instances include the so-called Manhattan distance,the Euclidean distance,and the Chebychev distance,As a result, we obtain the time serieswhich is integer-valued for , and real-valued otherwise.
6. Numerical Simulations
- For (no synchronization, panels (a) and (d)), all possible values of are realized.
- For (“weak synchronization”, panels (b) and (e)), only the greater values of are allowed.
- For (“strong synchronization”, panels (c) and (f)), only the smaller values of are allowed.
- So, detects that the generalized synchronizations at and are different: the former forbids the shorter distances between simultaneous ordinal patterns and , while the latter forbids large distances.
- The results for each C are consistently similar.

- Due to the monotony property of the p-norms ( for ), the distances with smaller parameters p ( and in Figure 3) have greater differentiating power.

7. Conclusions
Author Contributions
Funding
Data Availability Statement
Acknowledgments
Conflicts of Interest
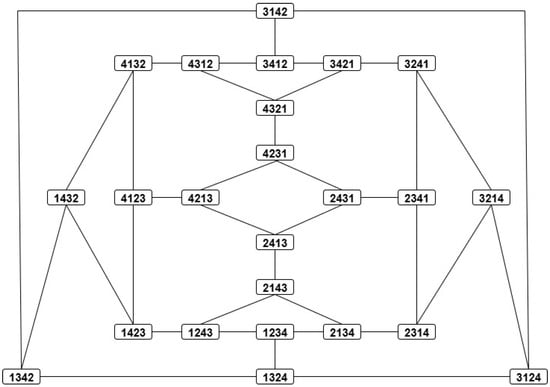
Appendix A. Cayley and Kendall Distances for the Group Sym (4) (Example 4)
| 1234 | 1243 | 1324 | 1342 | 1423 | 1432 | 2134 | 2143 | 2314 | 2341 | 2413 | 2431 | 3124 | 3142 | 3214 | 3241 | 3412 | 3421 | 4123 | 4132 | 4213 | 4231 | 4312 | 4321 | |
|---|---|---|---|---|---|---|---|---|---|---|---|---|---|---|---|---|---|---|---|---|---|---|---|---|
| 1234 | 0 | 1 | 1 | 2 | 2 | 1 | 1 | 2 | 2 | 3 | 3 | 2 | 2 | 3 | 1 | 2 | 2 | 3 | 3 | 2 | 2 | 1 | 3 | 2 |
| 1243 | 1 | 0 | 2 | 1 | 1 | 2 | 2 | 1 | 3 | 2 | 2 | 3 | 3 | 2 | 2 | 1 | 3 | 2 | 2 | 3 | 1 | 2 | 2 | 3 |
| 1324 | 1 | 2 | 0 | 1 | 1 | 2 | 2 | 3 | 1 | 2 | 2 | 3 | 1 | 2 | 2 | 3 | 3 | 2 | 2 | 3 | 3 | 2 | 2 | 1 |
| 1342 | 2 | 1 | 1 | 0 | 2 | 1 | 3 | 2 | 2 | 1 | 3 | 2 | 2 | 1 | 3 | 2 | 2 | 3 | 3 | 2 | 2 | 3 | 1 | 2 |
| 1423 | 2 | 1 | 1 | 2 | 0 | 1 | 3 | 2 | 2 | 3 | 1 | 2 | 2 | 3 | 3 | 2 | 2 | 1 | 1 | 2 | 2 | 3 | 3 | 2 |
| 1432 | 1 | 2 | 2 | 1 | 1 | 0 | 2 | 3 | 3 | 2 | 2 | 1 | 3 | 2 | 2 | 3 | 1 | 2 | 2 | 1 | 3 | 2 | 2 | 3 |
| 2134 | 1 | 2 | 2 | 3 | 3 | 2 | 0 | 1 | 1 | 2 | 2 | 1 | 1 | 2 | 2 | 3 | 3 | 2 | 2 | 1 | 3 | 2 | 2 | 3 |
| 2143 | 2 | 1 | 3 | 2 | 2 | 3 | 1 | 0 | 2 | 1 | 1 | 2 | 2 | 1 | 3 | 2 | 2 | 3 | 1 | 2 | 2 | 3 | 3 | 2 |
| 2314 | 2 | 3 | 1 | 2 | 2 | 3 | 1 | 2 | 0 | 1 | 1 | 2 | 2 | 3 | 1 | 2 | 2 | 3 | 3 | 2 | 2 | 3 | 1 | 2 |
| 2341 | 3 | 2 | 2 | 1 | 3 | 2 | 2 | 1 | 1 | 0 | 2 | 1 | 3 | 2 | 2 | 1 | 3 | 2 | 2 | 3 | 3 | 2 | 2 | 1 |
| 2413 | 3 | 2 | 2 | 3 | 1 | 2 | 2 | 1 | 1 | 2 | 0 | 1 | 3 | 2 | 2 | 3 | 1 | 2 | 2 | 3 | 1 | 2 | 2 | 3 |
| 2431 | 2 | 3 | 3 | 2 | 2 | 1 | 1 | 2 | 2 | 1 | 1 | 0 | 2 | 3 | 3 | 2 | 2 | 1 | 3 | 2 | 2 | 1 | 3 | 2 |
| 3124 | 2 | 3 | 1 | 2 | 2 | 3 | 1 | 2 | 2 | 3 | 3 | 2 | 0 | 1 | 1 | 2 | 2 | 1 | 1 | 2 | 2 | 3 | 3 | 2 |
| 3142 | 3 | 2 | 2 | 1 | 3 | 2 | 2 | 1 | 3 | 2 | 2 | 3 | 1 | 0 | 2 | 1 | 1 | 2 | 2 | 1 | 3 | 2 | 2 | 3 |
| 3214 | 1 | 2 | 2 | 3 | 3 | 2 | 2 | 3 | 1 | 2 | 2 | 3 | 1 | 2 | 0 | 1 | 1 | 2 | 2 | 3 | 1 | 2 | 2 | 3 |
| 3241 | 2 | 1 | 3 | 2 | 2 | 3 | 3 | 2 | 2 | 1 | 3 | 2 | 2 | 1 | 1 | 0 | 2 | 1 | 3 | 2 | 2 | 1 | 3 | 2 |
| 3412 | 2 | 3 | 3 | 2 | 2 | 1 | 3 | 2 | 2 | 3 | 1 | 2 | 2 | 1 | 1 | 2 | 0 | 1 | 3 | 2 | 2 | 3 | 1 | 2 |
| 3421 | 3 | 2 | 2 | 3 | 1 | 2 | 2 | 3 | 3 | 2 | 2 | 1 | 1 | 2 | 2 | 1 | 1 | 0 | 2 | 3 | 3 | 2 | 2 | 1 |
| 4123 | 3 | 2 | 2 | 3 | 1 | 2 | 2 | 1 | 3 | 2 | 2 | 3 | 1 | 2 | 2 | 3 | 3 | 2 | 0 | 1 | 1 | 2 | 2 | 1 |
| 4132 | 2 | 3 | 3 | 2 | 2 | 1 | 1 | 2 | 2 | 3 | 3 | 2 | 2 | 1 | 3 | 2 | 2 | 3 | 1 | 0 | 2 | 1 | 1 | 2 |
| 4213 | 2 | 1 | 3 | 2 | 2 | 3 | 3 | 2 | 2 | 3 | 1 | 2 | 2 | 3 | 1 | 2 | 2 | 3 | 1 | 2 | 0 | 1 | 1 | 2 |
| 4231 | 1 | 2 | 2 | 3 | 3 | 2 | 2 | 3 | 3 | 2 | 2 | 1 | 3 | 2 | 2 | 1 | 3 | 2 | 2 | 1 | 1 | 0 | 2 | 1 |
| 4312 | 3 | 2 | 2 | 1 | 3 | 2 | 2 | 3 | 1 | 2 | 2 | 3 | 3 | 2 | 2 | 3 | 1 | 2 | 2 | 1 | 1 | 2 | 0 | 1 |
| 4321 | 2 | 3 | 1 | 2 | 2 | 3 | 3 | 2 | 2 | 1 | 3 | 2 | 2 | 3 | 3 | 2 | 2 | 1 | 1 | 2 | 2 | 1 | 1 | 0 |
| 1234 | 1243 | 1324 | 1342 | 1423 | 1432 | 2134 | 2143 | 2314 | 2341 | 2413 | 2431 | 3124 | 3142 | 3214 | 3241 | 3412 | 3421 | 4123 | 4132 | 4213 | 4231 | 4312 | 4321 | |
|---|---|---|---|---|---|---|---|---|---|---|---|---|---|---|---|---|---|---|---|---|---|---|---|---|
| 1234 | 0 | 1 | 1 | 2 | 2 | 3 | 1 | 2 | 2 | 3 | 3 | 4 | 2 | 3 | 3 | 4 | 4 | 5 | 3 | 4 | 4 | 5 | 5 | 6 |
| 1243 | 1 | 0 | 2 | 3 | 1 | 2 | 2 | 1 | 3 | 4 | 2 | 3 | 3 | 4 | 4 | 5 | 5 | 6 | 2 | 3 | 3 | 4 | 4 | 5 |
| 1324 | 1 | 2 | 0 | 1 | 3 | 2 | 2 | 3 | 3 | 4 | 4 | 5 | 1 | 2 | 2 | 3 | 3 | 4 | 4 | 3 | 5 | 6 | 4 | 5 |
| 1342 | 2 | 3 | 1 | 0 | 2 | 1 | 3 | 4 | 4 | 5 | 5 | 6 | 2 | 1 | 3 | 4 | 2 | 3 | 3 | 2 | 4 | 5 | 3 | 4 |
| 1423 | 2 | 1 | 3 | 2 | 0 | 1 | 3 | 2 | 4 | 5 | 3 | 4 | 4 | 3 | 5 | 6 | 4 | 5 | 1 | 2 | 2 | 3 | 3 | 4 |
| 1432 | 3 | 2 | 2 | 1 | 1 | 0 | 4 | 3 | 5 | 6 | 4 | 5 | 3 | 2 | 4 | 5 | 3 | 4 | 2 | 1 | 3 | 4 | 2 | 3 |
| 2134 | 1 | 2 | 2 | 3 | 3 | 4 | 0 | 1 | 1 | 2 | 2 | 3 | 3 | 4 | 2 | 3 | 5 | 4 | 4 | 5 | 3 | 4 | 6 | 5 |
| 2143 | 2 | 1 | 3 | 4 | 2 | 3 | 1 | 0 | 2 | 3 | 1 | 2 | 4 | 5 | 3 | 4 | 6 | 5 | 3 | 4 | 2 | 3 | 5 | 4 |
| 2314 | 2 | 3 | 3 | 4 | 4 | 5 | 1 | 2 | 0 | 1 | 3 | 2 | 2 | 3 | 1 | 2 | 4 | 3 | 5 | 6 | 4 | 3 | 5 | 4 |
| 2341 | 3 | 4 | 4 | 5 | 5 | 6 | 2 | 3 | 1 | 0 | 2 | 1 | 3 | 4 | 2 | 1 | 3 | 2 | 4 | 5 | 3 | 2 | 4 | 3 |
| 2413 | 3 | 2 | 4 | 5 | 3 | 4 | 2 | 1 | 3 | 2 | 0 | 1 | 5 | 6 | 4 | 3 | 5 | 4 | 2 | 3 | 1 | 2 | 4 | 3 |
| 2431 | 4 | 3 | 5 | 6 | 4 | 5 | 3 | 2 | 2 | 1 | 1 | 0 | 4 | 5 | 3 | 2 | 4 | 3 | 3 | 4 | 2 | 1 | 3 | 2 |
| 3124 | 2 | 3 | 1 | 2 | 4 | 3 | 3 | 4 | 2 | 3 | 5 | 4 | 0 | 1 | 1 | 2 | 2 | 3 | 5 | 4 | 6 | 5 | 3 | 4 |
| 3142 | 3 | 4 | 2 | 1 | 3 | 2 | 4 | 5 | 3 | 4 | 6 | 5 | 1 | 0 | 2 | 3 | 1 | 2 | 4 | 3 | 5 | 4 | 2 | 3 |
| 3214 | 3 | 4 | 2 | 3 | 5 | 4 | 2 | 3 | 1 | 2 | 4 | 3 | 1 | 2 | 0 | 1 | 3 | 2 | 6 | 5 | 5 | 4 | 4 | 3 |
| 3241 | 4 | 5 | 3 | 4 | 6 | 5 | 3 | 4 | 2 | 1 | 3 | 2 | 2 | 3 | 1 | 0 | 2 | 1 | 5 | 4 | 4 | 3 | 3 | 2 |
| 3412 | 4 | 5 | 3 | 2 | 4 | 3 | 5 | 6 | 4 | 3 | 5 | 4 | 2 | 1 | 3 | 2 | 0 | 1 | 3 | 2 | 4 | 3 | 1 | 2 |
| 3421 | 5 | 6 | 4 | 3 | 5 | 4 | 4 | 5 | 3 | 2 | 4 | 3 | 3 | 2 | 2 | 1 | 1 | 0 | 4 | 3 | 3 | 2 | 2 | 1 |
| 4123 | 3 | 2 | 4 | 3 | 1 | 2 | 4 | 3 | 5 | 4 | 2 | 3 | 5 | 4 | 6 | 5 | 3 | 4 | 0 | 1 | 1 | 2 | 2 | 3 |
| 4132 | 4 | 3 | 3 | 2 | 2 | 1 | 5 | 4 | 6 | 5 | 3 | 4 | 4 | 3 | 5 | 4 | 2 | 3 | 1 | 0 | 2 | 3 | 1 | 2 |
| 4213 | 4 | 3 | 5 | 4 | 2 | 3 | 3 | 2 | 4 | 3 | 1 | 2 | 6 | 5 | 5 | 4 | 4 | 3 | 1 | 2 | 0 | 1 | 3 | 2 |
| 4231 | 5 | 4 | 6 | 5 | 3 | 4 | 4 | 3 | 3 | 2 | 2 | 1 | 5 | 4 | 4 | 3 | 3 | 2 | 2 | 3 | 1 | 0 | 2 | 1 |
| 4312 | 5 | 4 | 4 | 3 | 3 | 2 | 6 | 5 | 5 | 4 | 4 | 3 | 3 | 2 | 4 | 3 | 1 | 2 | 2 | 1 | 3 | 2 | 0 | 1 |
| 4321 | 6 | 5 | 5 | 4 | 4 | 3 | 5 | 4 | 4 | 3 | 3 | 2 | 4 | 3 | 3 | 2 | 2 | 1 | 3 | 2 | 2 | 1 | 1 | 0 |
References
- Hirata, Y.; Amigó, J.M. A review of symbolic dynamics and symbolic reconstruction of dynamical systems. Chaos 2023, 33, 052101. [Google Scholar] [CrossRef]
- Bandt, C.; Pompe, B. Permutation Entropy: A Natural Complexity Measure for Time Series. Phys. Rev. Lett. 2002, 88, 174102. [Google Scholar] [CrossRef] [PubMed]
- Keller, K.; Lauffer, H. Symbolic analysis of high dimensional time series. Int. J. Bifurc. Chaos 2003, 13, 2657–2668. [Google Scholar] [CrossRef]
- Graff, G.; Graff, B.; Kaczkowska, A.; Makowiecz, D.; Amigó, J.M.; Piskorski, J.; Narkiewicz, K.; Guzik, P. Ordinal pattern statistics for the assessment of heart rate variability. Eur. Phys. Spec. Top. 2013, 222, 525–534. [Google Scholar] [CrossRef]
- Schlemmer, A.; Berg, S.; Lilienkamp, T.; Luther, S.; Parlitz, U. Spatiotemporal permutation entropy as a measure for complexity of cardiac arrhythmia. Front. Phys. 2018, 6, 39. [Google Scholar] [CrossRef]
- Rosso, O.A.; Larrondo, H.A.; Martin, M.T.; Plastino, A.; Fuentes, M.A. Distinguishing noise from chaos. Phys. Rev. Lett. 2007, 99, 154102. [Google Scholar] [CrossRef] [PubMed]
- Amigó, J.M.; Zambrano, S.; Sanjuán, M.A.F. True and false forbidden patterns in deterministic and random dynamics. Europhys. Lett. 2007, 79, 50001. [Google Scholar] [CrossRef]
- Monetti, R.; Bunk, W.; Aschenbrenner, T.; Jamitzky, F. Characterizing synchronization in time series using information measures extracted from symbolic representations. Phys. Rev. E 2009, 79, 046207. [Google Scholar] [CrossRef]
- Parlitz, U.; Suetani, H.; Luther, S. Identification of equivalent dynamics using ordinal pattern distribution. Eur. J. Spec. Top. 2013, 222, 553–568. [Google Scholar] [CrossRef]
- Weiß, C.H. Non-parametric tests for serial dependence in time series based on asymptotic implementations of ordinal-pattern statistics. Chaos 2022, 32, 093107. [Google Scholar] [CrossRef]
- Weiß, C.H.; Ruiz Marín, M.; Keller, K.; Matilla-García, M. Non-parametric analysis of serial dependence in time series using ordinal patterns. Comput. Stat. Data Anal. 2022, 168, 107381. [Google Scholar] [CrossRef]
- Amigó, J.M.; Keller, K.; Kurths, J. Recent Progress in Symbolic Dynamics and Permutation Complexity. Eur. Phys. J. Spec. Top. 2013, 222, 241–247. [Google Scholar] [CrossRef][Green Version]
- Leyva, I.; Martinez, J.; Massoller, C.; Rosso, R.O.; Zanin, M. 20 Years of Ordinal Patterns: Perspectives and challenges. Eur. Phys. Lett. 2022, 138, 31001. [Google Scholar] [CrossRef]
- Amigó, J.M.; Rosso, O.A. Ordinal methods: Concepts, applications, new developments, and challenges. Chaos 2023, 33, 080401. [Google Scholar] [CrossRef]
- Herstein, I.N. Abstract Algebra; John Wiley: Hoboken, NJ, USA, 1996; ISBN 978-0471368793. [Google Scholar]
- Lang, S. Undergraduate Algebra, 3rd ed.; Undergraduate Texts in Mathematics; Springer: New York, NY, USA, 2005; ISBN 978-0387220253. [Google Scholar]
- Fraleigh, J.B. A First Course in Abstract Algebra; Pearson Education Limited: London, UK, 2013; ISBN 978-1292024967. [Google Scholar]
- Mohr, M.; Wilhelm, F.; Hartwig, M.; Möller, R.; Keller, K. New Approaches in Ordinal Pattern Representations for Multivariate Time Series. In Proceedings of the Thirty-Third International Artificial Intelligence Research Society Conference (FLAIRS 2020), North Miami Beach, FL, USA, 17–20 May 2020; pp. 124–129. Available online: https://aaai.org/papers/124-flairs-2020-18417 (accessed on 26 August 2025).
- Amigó, J.M.; Keller, K. Permutation entropy: One concept, two approaches. Eur. Phys. J. Spec. Top. 2013, 222, 263–274. [Google Scholar] [CrossRef]
- Ribeiro, H.V.; Zunino, L.; Lenzi, E.K.; Santoro, P.A.; Mendes, R.S. Complexity-entropy causality plane as a complexity measure for twodimensional patterns. PLoS ONE 2012, 7, e40689. [Google Scholar] [CrossRef]
- Zunino, L.; Ribeiro, H.V. Discriminating image textures with the multiscale two-dimensional complexity-entropy causality plane. Chaos Solitons Fractals 2016, 91, 679–688. [Google Scholar] [CrossRef]
- Bandt, C.; Wittfeld, K. Two new parameters for the ordinal analysis of images. Chaos 2023, 33, 043124. [Google Scholar] [CrossRef] [PubMed]
- Deza, M.; Huang, T. Metrics on permutations: A survey. J. Comb. Inf. Syst. Sci. 1998, 23, 173–185. [Google Scholar]
- Nguyen, T. Improving the Gilbert-Varshamov bound for permutation Codes in the Cayley metric and Kendall τ-Metric. arXiv 2024, arXiv:2404.15126v2. [Google Scholar]
- Kendall, M.G. A new measure of rank correlation. Biometrika 1938, 30, 81–93. [Google Scholar] [CrossRef]
- Sörensen, K. Distance measures based on the edit distance for permutation-type representations. J. Heuristics 2007, 13, 35–47. [Google Scholar] [CrossRef]
- Bandt, C. Small Order Patterns in Big Time Series: A Practical Guide. Entropy 2019, 21, 613. [Google Scholar] [CrossRef] [PubMed]
- Cicirello, V.A. Kendall tau sequence distance: Extending Kendall tau from ranks to sequences. arXiv 2019, arXiv:1905.02752v3. [Google Scholar] [CrossRef]
- Johnson, D.L. Minimal Permutation Representations of Finite Groups. Am. J. Math. 1971, 93, 857–866. [Google Scholar] [CrossRef]
- Grechkoseeva, M.A. On Minimal Permutation Representations of Classical Simple Groups. Sib. Math. J. 2003, 44, 443–462. [Google Scholar] [CrossRef]
- Rachev, S.T.; Klebanov, L.; Stoyanov, S.V.; Fabozzi, F. The Methods of Distances in the Theory of Probability and Statistics; Springer: New York, NY, USA, 2013; ISBN 978-1461448686. [Google Scholar]
- Lin, J. Divergence measures based on the Shannon entropy. IEEE Trans. Inf. Theory 1991, 37, 145–151. [Google Scholar] [CrossRef]
- Endres, D.; Schindelin, J. A new metric for probability distributions. IEEE Trans. Inf. Theory 2003, 49, 1858–1860. [Google Scholar] [CrossRef]
- Zunino, L.; Olivares, F.; Ribeiro, H.V.; Rosso, O.A. Permutation Jensen-Shannon distance: A versatile and fast symbolic tool for complex time-series analysis. Phys. Rev. E 2022, 105, 045310. [Google Scholar] [CrossRef]
- Zunino, L. Revisiting the Characterization of Resting Brain Dynamics with the Permutation Jensen–Shannon Distance. Entropy 2024, 26, 432. [Google Scholar] [CrossRef]
- Hellinger, E. Neue Begründung der Theorie quadratischer Formen von unendlichvielen Veränderlichen. J. Fürdie Reine Angew. Math. 1909, 136, 210–271. Available online: http://eudml.org/doc/149313 (accessed on 26 August 2025). [CrossRef]
- Kantorovich, L.V. On the translocation of masses. Dokl. Akad. Nauk SSSR 1942, 37, 227–229, Reprinted in J. Math. Sci. 2006, 133, 1381–1382. [Google Scholar] [CrossRef]
- Figalli, A.; Glaudo, F. An Invitation to Optimal Transport, Wasserstein Distances, and Gradient Flows. In EMS Textbooks in Mathematics, 23rd ed.; European Mathematical Society: Berlin, Germany, 2021; ISBN 978-3985470105. [Google Scholar]
- Pinsker, M.S. Information and Information Stability of Random Variables and Processes; Holden-Day: San Francisco, CA, USA, 1964; ISBN 978-0816268047. [Google Scholar]
- Bhattacharyya, A.; Gayen, S.; Meel, K.S.; Myrisiotis, D.; Pavan, A.; Vinodchandran, N.V. On Approximating Total Variation Distance. arXiv 2023, arXiv:2206.07209v2. [Google Scholar] [PubMed]
- Amigó, J.M.; Monetti, R.; Aschenbrenner, T.; Bunk, W. Transcripts: An algebraic approach to coupled time series. Chaos 2012, 22, 013105. [Google Scholar] [CrossRef]
- Monetti, R.; Bunk, W.; Aschenbrenner, T.; Springer, S.; Amigó, J.M. Information directionality in coupled time series using transcripts. Phys. Rev. E 2013, 88, 022911. [Google Scholar] [CrossRef][Green Version]
- Pilarczyk, P.; Graff, G.; Amigó, J.M.; Tessmer, K.; Narkiewicz, K.; Graff, B. Differentiating patients with obstructive sleep apnea from healthy controls based on heart rate-blood pressure coupling quantified by entropy-based indices. Chaos 2023, 33, 103140. [Google Scholar] [CrossRef]
- Hamming, R.W. Error detecting and error correcting codes. Bell Syst. Tech. J. 1950, 29, 147–160. [Google Scholar] [CrossRef]
- Damerau, F.J. A technique for computer detection and correction of spelling errors. Commun. ACM 1964, 7, 171–176. [Google Scholar] [CrossRef]
- Levenshtein, V.I. Binary codes capable of correcting deletions, insertions, and reversals. Sov. Phys. Dokl. 1966, 10, 707–710. [Google Scholar]
- Cormen, T.H.; Leiserson, C.E.; Rivest, R.L.; Stein, C. Introduction to Algorithms, 3rd ed.; The MIT Press: Cambridge, MA, USA, 2009. [Google Scholar]
- Jaro, M.A. Advances in record-linkage methodology as applied to matching the 1985 census of Tampa, Florida. J. Am. Stat. Assoc. 1989, 84, 414–420. [Google Scholar] [CrossRef]
- Winkler, W.E. String Comparator Metrics and Enhanced Decision Rules in the Fellegi-Sunter Model of Record Linkage. In Proceedings of the Section on Survey Research Methods, American Statistical Association, Anaheim, CA, USA, 6–9 August 1990; pp. 354–359. [Google Scholar]
- Amigó, J.M.; Dale, R.; King, J.C.; Lehnertz, K. Generalized synchronization in the presence of dynamical noise and its detection via recurrent neural networks. Chaos 2024, 34, 123156. [Google Scholar] [CrossRef] [PubMed]



| s | s | ||
| s | s | ||
| s | s | ||
| s | s |
Disclaimer/Publisher’s Note: The statements, opinions and data contained in all publications are solely those of the individual author(s) and contributor(s) and not of MDPI and/or the editor(s). MDPI and/or the editor(s) disclaim responsibility for any injury to people or property resulting from any ideas, methods, instructions or products referred to in the content. |
© 2025 by the authors. Licensee MDPI, Basel, Switzerland. This article is an open access article distributed under the terms and conditions of the Creative Commons Attribution (CC BY) license (https://creativecommons.org/licenses/by/4.0/).
Share and Cite
Amigó, J.M.; Dale, R. Permutation-Based Distances for Groups and Group-Valued Time Series. Entropy 2025, 27, 913. https://doi.org/10.3390/e27090913
Amigó JM, Dale R. Permutation-Based Distances for Groups and Group-Valued Time Series. Entropy. 2025; 27(9):913. https://doi.org/10.3390/e27090913
Chicago/Turabian StyleAmigó, José M., and Roberto Dale. 2025. "Permutation-Based Distances for Groups and Group-Valued Time Series" Entropy 27, no. 9: 913. https://doi.org/10.3390/e27090913
APA StyleAmigó, J. M., & Dale, R. (2025). Permutation-Based Distances for Groups and Group-Valued Time Series. Entropy, 27(9), 913. https://doi.org/10.3390/e27090913


