Spin Entropy
Abstract
:1. Introduction
1.1. Previous Work
1.2. Our Contribution
2. Material and Methods: Spin Phase Space
2.1. The Geometric Quantization Approach to Spin Phase Space
2.2. The Spin-Entropy in Spin Phase Space
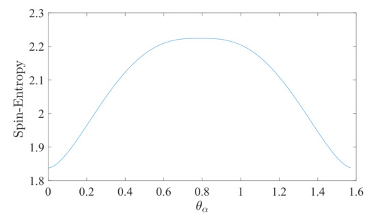
2.3. Illustrative Example
2.4. Minimum Spin-Entropy
- The spin-entropic principle inequality for a bounded variable and an integer variable m resulting from the Fourier series transformation reaches its minimum for the eigenstates of the operators, with corresponding eigenvalues m’s.
- Preparing a system to align a spin state with a particular direction, an eigenstate of a z-axis, as it is done in many experiments with spin up along z, provides the knowledge of the spin along that direction. Thus, the intrinsic-spin-information is gained by such a preparation of the lowest spin-entropy state.
2.5. Extending the Spin-Entropy to Mixed States
2.6. Pure System with Multiple Particles and Quantum Field Theory
2.7. The z-Axis
2.8. Thermalization
3. Results
3.1. Spin-Entropy for One Particle
3.2. Spin
3.3. Spin 1
3.4. Photon Entropy
3.5. Entanglement and Qubits Entropy
Two Fermions
3.6. Qubit Entropy
3.7. Two Qubits Entanglement
3.7.1. Comparison with the von Neumann and Werhl Entropies
3.7.2. Werner State
3.8. Triplets
Maximally Entangled States
4. Conclusions
Author Contributions
Funding
Data Availability Statement
Acknowledgments
Conflicts of Interest
Appendix A
Appendix B. List of Main Symbols (in Order of Appearance)
Appendix B.1. Section 2
Appendix B.2. Section 3
References
- Joos, E.; Zeh, H.D. The emergence of classical properties through interaction with the environment. Z. Phys. Condens. Matter 1985, 59, 223–243. [Google Scholar] [CrossRef]
- Zeh, H.D. On the interpretation of measurement in quantum theory. Found. Phys. 1970, 1, 69–76. [Google Scholar] [CrossRef]
- Raimond, J.M.; Brune, M.; Haroche, S. Colloquium: Manipulating quantum entanglement with atoms and photons in a cavity. Rev. Mod. Phys. 2001, 73, 565–582. [Google Scholar] [CrossRef]
- Diósi, L. Progressive Decoherence and Total Environmental Disentanglement. In Irreversible Quantum Dynamics; Benatti, F., Floreanini, R., Eds.; Springer: Berlin/Heidelberg, Germany, 2003; pp. 157–163. [Google Scholar] [CrossRef]
- Horodecki, M.; Oppenheim, J.; Sen(De), A.; Sen, U. Distillation Protocols: Output Entanglement and Local Mutual Information. Phys. Rev. Lett. 2004, 93, 170503. [Google Scholar] [CrossRef]
- Horodecki, R.; Horodecki, P.; Horodecki, M.; Horodecki, K. Quantum entanglement. Rev. Mod. Phys. 2009, 81, 865–942. [Google Scholar] [CrossRef]
- Von Neumann, J. Mathematical Foundations of Quantum Mechanics: New Edition; Princeton University Press: Princeton, NJ, USA, 2018. [Google Scholar]
- Gerlach, W.; Stern, O. Der experimentelle Nachweis des magnetischen Moments des Silberatoms. Z. Phys. 1922, 8, 110–111. [Google Scholar] [CrossRef]
- Srednicki, M. Chaos and Quantum Thermalization. Phys. Rev. E 1994, 50, 888. [Google Scholar] [CrossRef]
- Deutsch, J.M. Quantum Statistical Mechanics in a Closed System. Phys. Rev. A 1991, 43, 2046. [Google Scholar] [CrossRef]
- Popescu, S.; Short, A.; Winter, A. Entanglement and the foundations of statistical mechanics. Nat. Phys. 2006, 2, 754–758. [Google Scholar] [CrossRef] [Green Version]
- Goldstein, S.; Lebowitz, J.; Tumulka, R.; Zanghì, N. Canonical Typicality. Phys. Rev. Lett. 2006, 96, 050403. [Google Scholar] [CrossRef]
- Wehrl, A. General properties of entropy. Rev. Mod. Phys. 1978, 50, 221. [Google Scholar] [CrossRef]
- Lieb, E.H.; Solovej, J.P. Quantum coherent operators: A generalization of coherent states. Lett. Math. Phys. 1991, 22, 145–154. [Google Scholar] [CrossRef]
- Lieb, E.H.; Solovej, J.P. Proof of an entropy conjecture for Bloch coherent spin states and its generalizations. Acta Math. 2014, 212, 379–398. [Google Scholar] [CrossRef]
- Schupp, P. On Lieb’s Conjecture for the Wehrl Entropy of Bloch Coherent States. Commun. Math. Phys. 1999, 207, 481–493. [Google Scholar] [CrossRef]
- Woodhouse, N.M.J. Geometric Quantization; Oxford University Press: Oxford, UK, 1997. [Google Scholar]
- Blau, M. Symplectic Geometry and Geometric Quantization. 1992. Available online: https://www.ncatlab.org/nlab/files/BlauGeometricQuantization.pdf (accessed on 7 September 2022).
- Nair, V.P. Elements of geometric quantization and applications to fields and fluids. arXiv 2016, arXiv:1606.06407. [Google Scholar]
- Cohen-Tannoudji, C.; Diu, B.; Laloe, F. Quantum Mechanics: Volume 1, Basic Concepts, Tool, and Applications, 2nd ed.; Wiley-VCH: Weinheim, Germany, 2019. [Google Scholar]
- Hirschman, I.I. A note on entropy. Am. J. Math. 1957, 79, 152–156. [Google Scholar] [CrossRef]
- Beckner, W. Inequalities in Fourier Analysis. Ann. Math. 1975, 102, 159–182. [Google Scholar] [CrossRef]
- Białynicki-Birula, I.; Mycielski, J. Uncertainty relations for information entropy in wave mechanics. Commun. Math. Phys. 1975, 44, 129–132. [Google Scholar] [CrossRef]
- Barenco, A.; Bennett, C.H.; Cleve, R.; DiVincenzo, D.P.; Margolus, N.; Shor, P.; Sleator, T.; Smolin, J.A.; Weinfurter, H. Elementary gates for quantum computation. Phys. Rev. A 1995, 52, 3457–3467. [Google Scholar] [CrossRef]
- Deutsch, D. Quantum theory, the Church–Turing principle and the universal quantum computer. Proc. R. Soc. Lond. Ser. 1985, 400, 97–117. [Google Scholar]
- Witten, E. A Mini-Introduction To Information Theory. arXiv 2018, arXiv:1805.11965. [Google Scholar] [CrossRef] [Green Version]
- Bennett, C.H.; Bernstein, H.J.; Popescu, S.; Schumacher, B. Concentrating partial entanglement by local operations. Phys. Rev. A 1996, 53, 2046–2052. [Google Scholar] [CrossRef]
- Calabrese, P.; Cardy, J. Entanglement entropy and quantum field theory. J. Stat. Mech. 2004, 2004, P06002. [Google Scholar] [CrossRef]
- Srednicki, M. Entropy and area. Phys. Rev. Lett. 1993, 71, 666–669. [Google Scholar] [CrossRef]
- Mintert, F.; Yczkowski, K. Wehrl entropy, Lieb conjecture, and entanglement monotones. Phys. Rev. A 2004, 69, 022317. [Google Scholar] [CrossRef]
- Werner, R.F. Quantum states with Einstein-Podolsky-Rosen correlations admitting a hidden-variable model. Phys. Rev. A 1989, 40, 4277–4281. [Google Scholar] [CrossRef]
- Wootters, W.K. Entanglement of Formation of an Arbitrary State of Two Qubits. Phys. Rev. Lett. 1998, 80, 2245–2248. [Google Scholar] [CrossRef]
- Bennett, C.H.; DiVincenzo, D.P.; Smolin, J.A.; Wootters, W.K. Mixed-state entanglement and quantum error correction. Phys. Rev. A 1996, 54, 3824–3851. [Google Scholar] [CrossRef]
- Edmonds, A. Angular Momentum in Quantum Mechanics; Princeton University Press: Princeton, NJ, USA, 1996. [Google Scholar]
- Dür, W.; Vidal, G.; Cirac, J.I. Three qubits can be entangled in two inequivalent ways. Phys. Rev. A 2000, 62, 062314. [Google Scholar] [CrossRef]
- Greenberger, D.M.; Horne, M.A.; Zeilinger, A. Going Beyond Bell’s Theorem. In Bell’s Theorem, Quantum Theory and Conceptions of the Universe; Kafatos, M., Ed.; Springer: Dordrecht, The Netherlands, 1989; pp. 69–72. [Google Scholar] [CrossRef]


Publisher’s Note: MDPI stays neutral with regard to jurisdictional claims in published maps and institutional affiliations. |
© 2022 by the authors. Licensee MDPI, Basel, Switzerland. This article is an open access article distributed under the terms and conditions of the Creative Commons Attribution (CC BY) license (https://creativecommons.org/licenses/by/4.0/).
Share and Cite
Geiger, D.; Kedem, Z.M. Spin Entropy. Entropy 2022, 24, 1292. https://doi.org/10.3390/e24091292
Geiger D, Kedem ZM. Spin Entropy. Entropy. 2022; 24(9):1292. https://doi.org/10.3390/e24091292
Chicago/Turabian StyleGeiger, Davi, and Zvi M. Kedem. 2022. "Spin Entropy" Entropy 24, no. 9: 1292. https://doi.org/10.3390/e24091292
APA StyleGeiger, D., & Kedem, Z. M. (2022). Spin Entropy. Entropy, 24(9), 1292. https://doi.org/10.3390/e24091292

