Abstract
Nematodes of the genus Ascaris are important parasites of humans and swine, and the phylogenetically related genera (Parascaris, Toxocara, and Baylisascaris) infect mammals of veterinary interest. Over the last decade, considerable genomic resources have been established for Ascaris, including complete germline and somatic genomes, comprehensive mRNA and small RNA transcriptomes, as well as genome-wide histone and chromatin data. These datasets provide a major resource for studies on the basic biology of these parasites and the host–parasite relationship. Ascaris and its relatives undergo programmed DNA elimination, a highly regulated process where chromosomes are fragmented and portions of the genome are lost in embryonic cells destined to adopt a somatic fate, whereas the genome remains intact in germ cells. Unlike many model organisms, Ascaris transcription drives early development beginning prior to pronuclear fusion. Studies on Ascaris demonstrated a complex small RNA network even in the absence of a piRNA pathway. Comparative genomics of these ascarids has provided perspectives on nematode sex chromosome evolution, programmed DNA elimination, and host–parasite coevolution. The genomic resources enable comparison of proteins across diverse species, revealing many new potential drug targets that could be used to control these parasitic nematodes.
1. Introduction
Ascaris is a large nematode (roundworm) that lives in the small intestine of its hosts, pigs and humans [1]. It infects ~800 million people, mostly children [2,3,4]. Ascaris infection, known as ascariasis, contributes significantly to global disability-adjusted life years, perpetuating the cycle of poverty in areas of endemic infection, particularly in parts of Africa, Southeast Asia, and South America [5,6,7]. Historically, two species of Ascaris that infect humans (Ascaris lumbricoides) or pigs (Ascaris suum) have been described, but cross-infections are observed [8,9,10] and these two species have little difference in anatomy, physiology, and genome sequences [11]. Thus, for simplicity, Ascaris refers to both species in this review. Ascaris and its relatives have been the subject of many basic scientific studies, leading to the Boveri–Sutton chromosome theory of inheritance [12,13] and insights into programmed DNA elimination (also known as chromatin diminution) [14,15,16], trans splicing [17,18,19,20], neurobiology [21,22], metabolism [23,24,25,26], and amoeboid sperm in nematodes [27,28,29,30].
Ascaris is well-suited for biochemical and genomic studies due to the size of adults (on average 30 cm for females and 15 cm for males) and the large numbers of eggs produced [1]. This allows easy isolation of large amounts of material from distinct developmental stages, including various germline and somatic tissues. Ascaris is sexually dimorphic, and the male and female reproductive systems are about 1 to 2 m in length when fully extended, enabling dissecting and collecting of the mitotic germline, transition zone, and all stages of meiosis, including mature oocytes and spermatids [1]. For example, one can isolate 20–40 μL of packed spermatids from a single seminal vesicle. In addition, a single female is estimated to release 0.2 to 1 million eggs per day and the uterus (~20–25 cm in length) can hold up to 27 million eggs [31,32]. The fertilized eggs can be easily isolated. They undergo synchronized development under controlled lab conditions, allowing the collection of hundreds of millions of embryos at discrete stages of development, as well as larvae, for in vitro biochemical [17,20,33], cellular, molecular, and genomics studies [34,35,36,37,38,39].
The development of genomics technologies and the decrease of sequencing costs have made genome sequencing, transcriptome profiling, ChIP-seq, and comparative genomics feasible in individual labs. In the last decade, many large-scale genomics studies have been carried out on Ascaris and its relatives (Table 1). This led to a rich trove of genomic data that has provided key insights into many biological questions, such as the function and mechanism of programmed DNA elimination [35,37,38,39], the contribution of transcription to early animal development [36,40], and the diversity of small RNAs in nematodes [34,41,42,43,44,45]. The studies have also provided genomics resources for identifying potential drug targets [46,47,48,49,50,51] and worm control [9,11,52,53,54,55]. In this review, I summarize the development of current Ascaris genomic resources, including the complete germline genome and a comparison to the somatic genome, transcriptomes and small RNAs, epigenomes, and chromatin accessibility datasets. I also discuss population genomics, as well as comparative genomics and chromosome evolution in Ascaris and its related nematodes.
Table 1.
Current genome assemblies for Ascaris and its relatives.
2. History of Ascaris Genome Assemblies
The Ascaris genome was studied extensively before the development of modern genomic approaches. One particular interest was to determine the amount of sequence lost and identify the eliminated DNA and the sites of DNA breaks during programmed DNA elimination [14,15]. Using biochemistry and chromosome staining, the germline genome was estimated to be 300 to 800 Mb by different research groups [56,57,58,59] and an estimated ~20–40% of DNA was suggested to be lost during DNA elimination. Through molecular cloning and sequencing, the nature of eliminated DNA began to be unveiled, with the first identified element as an abundant 121-bp tandem repeat [60,61]. Later, other minor repeats [62] as well as three protein-coding genes [63,64,65] were found to be eliminated. It was also established that the DNA break ends are healed by telomere addition during DNA elimination [66,67,68].
At the turn of the 21st century, first-generation high-throughput Sanger sequencing was used to generate many high-quality reference genomes, including those of important human parasites [69,70,71,72,73,74,75,76,77]. However, the cost to generate a de novo genome assembly was still very expensive. Although being a parasite infecting upwards of 800 million people, Ascaris was not promoted as a priority to be sequenced at large genome sequencing centers mainly due to the small number of researchers working on Ascaris and its relatively large genome size. Indeed, before next-generation sequencing technologies, there were only ~1× coverage of Sanger and ~3× coverage of 454 Ascaris genomic reads available. The first significant Ascaris draft genome was generated using the Sanger and 454 reads together with ~14× Illumina reads [34] (Table S1). The draft genome and the extensive transcriptomes were mainly used to facilitate small RNA data analysis [34]. Soon after, two additional draft assemblies using high coverage of Illumina reads were published (Table S1), one focused on genomics resources for drug discovery [46] and the other comparing the germline and somatic genomes for programmed DNA elimination [35].
The germline and somatic assemblies were further improved with new technologies, including long reads, optical mapping, and Hi-C, to produce two major recent updates (Table S1) [38,39]. The latest Ascaris germline and somatic genomes represent fully assembled chromosomes [39], with 24 germline chromosomes and 36 in somatic cells; all repetitive sequences were anchored in these assembled chromosomes (Figure 1).
Figure 1.
Ascaris genome, programmed DNA elimination, and chromosome evolution. Germline chromosomes are illustrated with the length of the chromosome in Mb on the right. Chromosome regions that are eliminated are colored in red. The retained regions, which will become somatic chromosomes after DNA elimination, are colored based on their corresponding C. elegans chromosomes (see legends). CENP-A deposition (data from 12 developmental stages [37]) are illustrated by green dots underneath the chromosomes, illustrating possible centromeric regions for the holocentric chromosomes; shown are the top 2000 (out of 3342) CENP-A enriched sites.
Along with these genomes, extensive transcriptomes, small RNA datasets, and epigenomes have been produced that provide comprehensive genomic data for Ascaris. In addition, a comparison of Ascaris genomes from humans and pigs revealed that the two genomes are very similar, with extensive heterozygosity, existing as genetic mosaics, and thus reflecting the highly interbred nature of Ascaris species [11].
3. Ascaris Genomes
One of the most striking features of Ascaris is that the adult worms have two genomes: an intact germline genome and a reduced somatic genome. This reduced somatic genome is the result of a process called programmed DNA elimination, where parts of the germline genome are lost during the differentiation of germ cells into somatic cells in early embryogenesis [14,15,16]. This process occurs in five independent cell lineages between the 4–16 cell stages of development and is achieved through double-stranded DNA breaks in chromosomes followed by selective loss of portions of the chromosome fragments [35,37,38,39]. Comparison of the germline and somatic genomes suggest that there are 72 chromosomal break regions (CBRs), with 48 at the chromosome ends that removes all subtelomeric and telomeric sequences to form the somatic genome (Figure 1). The other 24 CBRs are in the middle of the chromosomes that contribute to an increased number of somatic chromosomes (Figure 1).
About 55 Mb (~18%) of the Ascaris germline DNA is eliminated in somatic cells during programmed DNA elimination. This includes ~30 Mb of a 121-bp tandem repeat and ~5 Mb of subtelomeric and telomere repeats. Strikingly, the other 20 Mb of eliminated DNA is unique and encodes ~1000 germline-expressed genes [35,38,39]. The majority of these eliminated genes are specifically expressed in the testes and therefore are likely involved in Ascaris spermatogenesis. The data suggests that DNA elimination is an alternative way of silencing these germline genes in the somatic cells; rather than repressing their expression, they simply remove them from the genome as a permanent way of gene silencing. The sequences lost and the break regions are the same in the five independent elimination events, in individual males and females, and in worms from pigs and humans [35,38,39]. This programmed and high-fidelity removal of DNA during early development suggests specific and regulated mechanisms are involved in Ascaris DNA elimination.
Another interesting feature of the Ascaris genome is that it has multiple sex chromosomes, with five in the germline and nine in the somatic cells. This is in contrast with most nematodes (including the model C. elegans) that have only one sex chromosome. Comparison of nematode chromosomes using orthologous proteins (reciprocal best blast hits) indicates that many of the Ascaris germline sex chromosomes are likely derived from recent chromosome fusion events (Figure 1) [39]. This is further supported by chromosome “painting” analyses using conserved Nigon elements [78]. These comparative analyses of nematode chromosomes revealed that while extensive intra-chromosomal rearrangements occurred, the karyotypic unit for nematodes remains largely intact except for occasional scission and fusion events [78]. Interestingly, the fused Ascaris germline sex chromosomes are broken at the sites of these fusions during DNA elimination, resulting in the pre-fusion karyotypes in somatic cells (Figure 1) [39]. In addition, Hi-C data suggests that the sex chromosomes in the testis have greater interactions with each other than with the autosomes [39]. This high level of interaction among the sex chromosomes suggests that they are likely physically close to each other during meiosis, reminiscent of the chromosome behavior during meiosis in other systems with multiple sex chromosomes [79,80,81,82]. More chromosomal assemblies from ascarids and other nematodes are needed to further study the evolution and interactions of nematode chromosomes.
4. Ascaris Genes and Transcriptomes
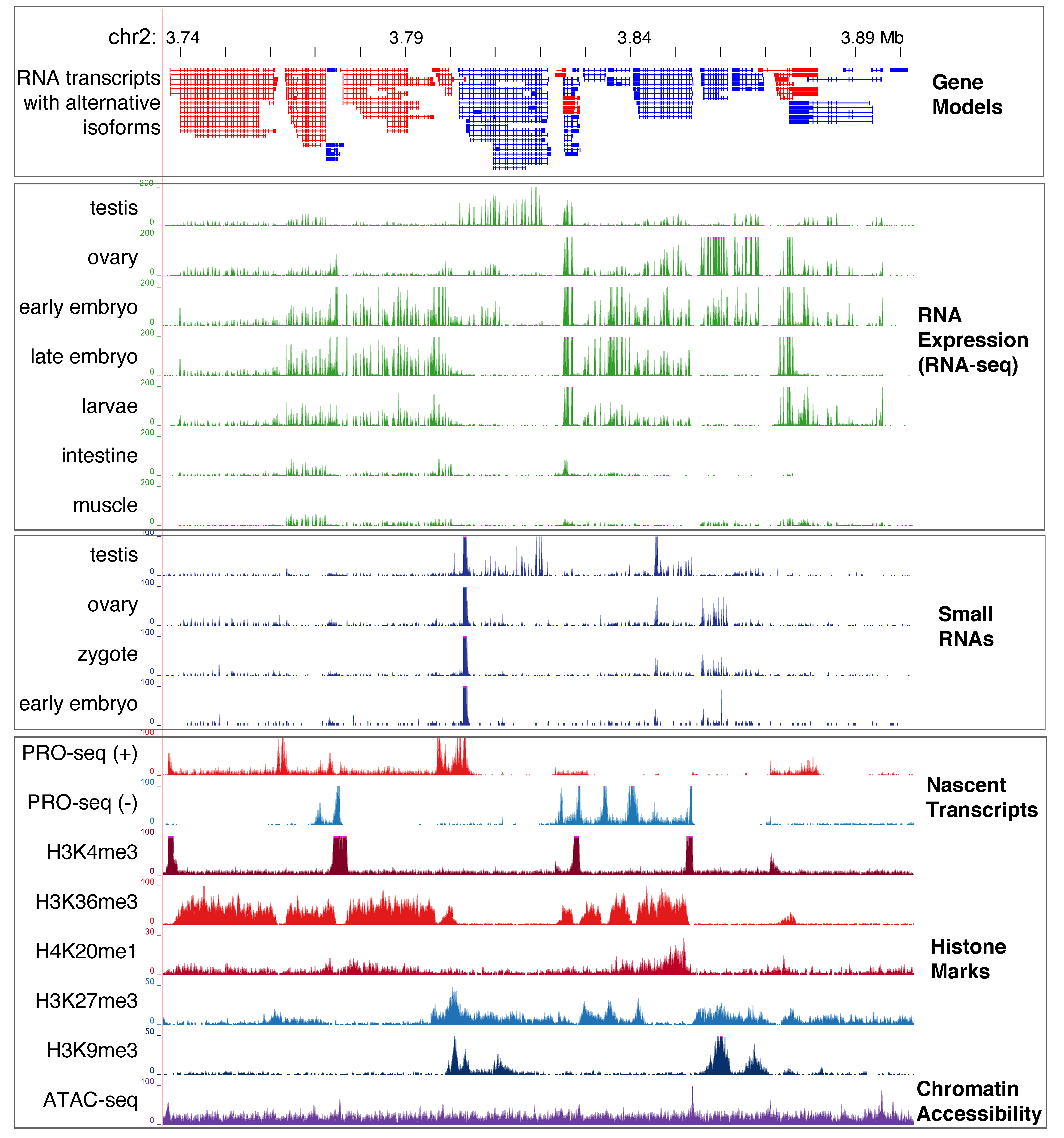
The predicted number of genes for Ascaris genome varies from 15,000 to 19,000 depending on the genome assembly and transcriptome data (see Table S1). The differences are a consequence of completeness of the genome assemblies and the transcriptome datasets used for gene identification. Early draft genomes tend to predict higher number of genes due to split gene fragments and the presence of multiple uncollapsed contigs. More comprehensive and stage-specific transcriptomes enable assembly and the identification of tissue-specific genes. The latest genome version (v4, see Table 1 and Table S1) predicts 15,714 genes, with 918 genes eliminated by DNA elimination. This version used 42 RNA-seq datasets from various developmental stages, including distinct stages of the male and female germline, early zygotes, embryos, larvae, muscle, intestine, and other somatic tissues (Figure 2). Over 60,000 alternative spliced isoforms were identified across these stages. PacBio ISO-seq data (see available genomic resources for ascarids) were used to further refine and validate these transcripts. Like most other nematodes and flatworms, Ascaris mRNAs undergo trans-splicing and some genes are encoded in polycistronic RNAs [18,83,84]; thus, trans-splicing, genome assembly, and transcriptome data should be carefully examined and additional data (e.g., PCR) may be necessary for further curating the gene models. ChIP-seq data on histone modification marks, such as H3K4me3 and H3K36me3, can be used to further define the transcription start sites and the gene bodies; nascent transcription data, such as GRO-seq and PRO-seq, can better define the starts and stops of transcription units (Figure 2); and ribosome profiling [85] can improve annotation on protein-coding regions and also help distinguish mRNAs vs. long non-coding RNAs (lncRNAs).
Figure 2.
Ascaris genome data illustration. Genome browser tracks with gene models, RNA expression, small RNAs, histone marks, and other datasets are illustrated. For the gene models, RNA transcribed on the plus strand is in red and minus strand is in blue. The data for tracks on nascent transcripts, histone marks, and chromatin accessibility are derived from 32–64-cell (5-day) embryos. The genome browser can be accessed at http://genome.ucsc.edu/s/jianbinwang/Ascaris_genome_browser_genes_review, access on 24 March 2021.
RNA-seq through Ascaris early development has provided some novel insights into early gene expression and gene regulation during embryogenesis [36,40]. In most model organisms, the maternal to zygotic transition—the turnover of maternally contributed mRNAs and the activation of zygotic transcription—does not start until ≥2 cell number during embryogenesis [86,87,88]. However, RNA-seq data from Ascaris oocytes, sperms, zygote maturation, and early embryogenesis revealed ~4000 genes are transcribed prior to pronuclear fusion and in the 1–4 cell embryos [36]. Transcription prior to pronuclear fusion is in drastic contrast to most model organisms. The free-living nematode C. elegans has almost identical cell lineages and morphological patterns during early development. While major transcription is not active until late gastrulation and organogenesis (~100 cells) in C. elegans, many orthologous C. elegans maternally contributed RNAs are transcribed in Ascaris zygotes and early embryos [36]. Due to its rapid embryonic development, C. elegans largely relies on maternal regulators to drive early zygotic gene expression and embryogenesis. In contrast, Ascaris transcribes new RNAs as needed during early development. Thus, gene regulation in early development is largely transcriptional in Ascaris, whereas it is mainly regulated post-transcriptionally in C. elegans. The difference in the gene regulation programs is likely due to the differences in cell cycle length during early development. The extended maturation of zygotes prior to pronuclear fusion and long early cell cycles of Ascaris (15–20 h) provides ample time for the transcriptional machinery to make new RNAs [36,40]. Additional transcriptome analyses of early development in different nematodes are likely to yield insights into gene regulation in early development.
RNA-seq analyses from Ascaris intestines have facilitated the understanding of the nematode intestine and efforts to develop the intestine as a potential target for new drug therapies [45,89,90,91]. Multiomics across diverse nematode species, including mRNAs and miRNAs from Ascaris, were used to define and investigate the biology of the intestine. The large size of adult Ascaris allows easy dissection of anterior (close to head), middle, and posterior regions of the intestine, enabling the identification of differentially expressed transcripts in these regions. Analysis of the intestinal transcriptome shows many unique and highly expressed transcripts are present in the anterior region [45]. Together with proteomics [92] and the development of Ascaris intestinal cannulation and a perfusion model [93], an experimental system was established for testing and validation of drug candidates. The Ascaris intestine model represents an important system for developing novel anthelmintic drugs against nematode intestinal cells [91,94].
5. Ascaris Small RNAs
In addition to the protein coding mRNAs, transcriptomes also contain structural and regulatory RNAs, such as rRNAs, tRNAs, lncRNAs, as well as various types of small RNAs. The nematode C. elegans has three major classes of known small RNAs: miRNAs, siRNAs (22G-RNAs and 26G-RNAs) and piRNAs (21U-RNAs) [95,96]. These small RNAs interact with the genome, transcripts, or foreign sequences to silence or regulate their targets. In an early study, ~100 high-confidence Ascaris miRNAs as well as numerous siRNAs were identified [34]. Most of the siRNAs are 22G-RNAs with 5’-triphosphates that target repeats and/or mRNAs that are dynamically expressed throughout germline and embryonic development. Ascaris also has 26G-RNAs with 5’-monophosphates that are specific to the testis and only target testis-specific genes [34]. Surprisingly, piRNAs, Piwi-clade Argonautes, and other proteins associated with the piRNA pathway are lost in Ascaris [34]. This loss of the piRNA pathway was later found to be common in other nematodes [44]. Initial studies found no evidence to suggest that small RNAs may contribute to DNA elimination [34]. However, this could be due to the large number and complexity of total Ascaris small RNAs present and thus the inability to identify unique small RNAs associated with DNA elimination.
Small RNAs are associated with Argonaute proteins. While C. elegans has an expanded Argonaute family of 25 proteins [97], Ascaris has a reduced number of 10 Argonautes [34]. Most studies on Ascaris small RNAs have focused on miRNAs [41,42,45,52]. However, the predominant Ascaris small RNAs are endogenous siRNAs, estimated to be over 90% of all small RNAs in Ascaris and other parasitic nematodes. The role of these endogenous small RNAs in nematodes needs to be explored. In the parasitic nematode Heligmosomoides, an Argonaute and siRNAs were found in secreted extracellular vesicles that may play a role in host–parasite interactions [98,99]. Outstanding questions related to small RNAs in Ascaris and other nematodes include: (1) What specific small RNAs are associated with each Argonaute? (2) What are the biological roles of each Argonaute and its associated small RNAs? (3) Do any particular Argonautes and their associated small RNAs play a role in DNA elimination? (4) How do small RNA contribute to host–parasite interactions and transgenerational epigenetic inheritance? And (5) how do Ascaris and other nematodes compensate for the loss of piRNAs?
6. Ascaris Chromatin and Epigenome
In eukaryotes, a common mechanism of gene regulation is through the differential organization of nucleosomes and chromatin, forming heterochromatin or euchromatin. Chromatin status can be associated with histone modification marks that activate or repress specific genomic regions [100]. In Ascaris, antibodies against many common histone modifications have been used in immunohistochemistry, electron microscopy, and ChIP-seq [37,38,39]. ChIP-seq data are available for common modifications, such as the active marks H3K4me3, H3K36me3, and H4K20me1, as well as the repressive marks H3K27me3 and H3K9me3 in a few developmental stages (Figure 2). These data provide initial insights into the Ascaris epigenome. They can also be used to further curate gene annotation and facilitate gene expression and other genomic analysis. Future data on the changes of histone marks through Ascaris development may also help elucidate the nature of epigenetic inheritance during gametogenesis, fertilization, and early embryogenesis in this parasitic nematode.
The accessibility of Ascaris chromatin during early development was also evaluated using ATAC-seq [38]. ATAC-seq uses a Tn5 transposon to insert into regions of the genome that are more open, thus providing a measurement of DNA accessibility [101]. The sites of Ascaris chromatin accessibility are enriched at the promoter regions of active genes, where H3K4me3 is also enriched (Figure 2). Interestingly, Ascaris chromosomal break regions (CBRs) for DNA elimination become more accessible just prior to DNA elimination (4-cell stage at 60 hour) compared with earlier embryo stages (0 hour) and germline tissues, with the open regions matching where new telomeres are added to the broken DNA ends [38,39]. This more accessible chromatin in the CBRs might be due to a reduced number or compactness of nucleosomes or other epigenetic changes. It is plausible that factors, such as DNA replication stress, RNA transcription, R-loops, and/or the 3-D organization of the chromosomes, might lead to the more open chromatin at these CBRs. These factors and processes might also recruit the telomere addition machinery to the regions, further opening the CBRs in the subsequent cell cycles after elimination [38,39].
An epigenetic mark for centromere deposition is the variant of histone H3 called CENP-A [102,103,104]. Unlike its hosts (pig and human) that have monocentric chromosomes with one centromere per chromosome, Ascaris has holocentric chromosomes with many centromeres distributed along the length of the chromosomes. This is consistent with observations in the model nematode C. elegans [105,106]. ChIP-seq using specific antibodies against Ascaris CENP-A (and CENP-C) identified many enriched loci with these marks across the length of the chromosomes (Figure 1). Deposition of CENP-A is not associated with repetitive or any specific sequences, is inversely related with transcription, and the pattern of deposition changes through gametogenesis and embryogenesis [37]. Interestingly, Ascaris CENP-A is enriched in all regions in both male and female germline, but its level is reduced prior to and during a DNA elimination mitosis in the eliminated regions. The loss of CENP-A and thus functional centromeres in the eliminated regions provides a mechanism for the selective loss of sequences after the DNA breaks during DNA elimination [37]. However, questions on what identifies the CENP-A deposition sites and how much CENP-A is required in nematodes to form a functional microtubule attachment site remain to be determined.
7. Population Genomics of Ascaris from Pigs and Humans
Ascaris has historically been considered to have two main species, distinguished by their host: A. suum from pigs and A. lumbricoides from humans. They are, however, known to cross-infect both hosts [8,9,10] and are capable of interbreeding [107,108]. Population genetic studies generally agree that the genetic differences in Ascaris collected from around the world are caused by geographic reproductive isolation [9,109]. Data from mitochondrial sequence analyses suggest there are human-associated and pig-associated clades in Ascaris [110,111] or multiple haplotype clusters [112]. A recent study using a reference-quality A. lumbricoides genome and 68 worms from human hosts in Kenyan villages identified over 11 million SNPs [11]. Comparative phylogenomic analyses of these SNPs indicates that these worm genomes had extensive heterozygosity with genetic mosaics, suggesting a highly interbred Ascaris species genetic complex. Analysis of the complete mitochondrial genomes from these 68 individual worms and other sequences available also supports the idea that worms from pigs and humans form a genetic complex that is capable of interbreeding [11]. This large-scale phylogenomic study on both the nuclear and mitochondrial genomes in Ascaris suggests recent and multiple cross-infection events occurred in Ascaris populations, likely caused by the immigration of humans and livestock. As Ascaris can infect both pigs and humans, a one-health approach is critical to control the spread of human ascariasis.
8. Comparative Genomics and Ascarids Evolution
Large parasitic nematodes like Ascaris are known as ascarids. A variety of ascarids are known to infect essentially all large mammals. Common genera include Ascaris (from pigs, sheep, monkeys, apes, and humans), Parascaris (from horses, donkeys, and zebras), Toxocara (from dogs, cats, tigers, and lions), Baylisascaris (from raccoons, pandas, bears, badgers, and marmots), and the more distantly related marine ascarids Anisakis (fish and marine mammals). Most of these parasites have relatively large (~300 Mb) genomes and chromosome number (>20) (Table 1), except for some species of Parascaris, one of which has a single chromosome and a huge 2.5-Gb genome (P. univalens) and another one with a much smaller genome (~130 Mb for Anisakis simplex). Adult ascarid infections in general cause mild symptoms in their hosts. However, heavy infections can lead to intestinal obstruction and sometimes death. Fatality is more common in horses and pandas.
A number of other ascarids genomes have recently been sequenced (Table 1). The Toxocara canis genome from dogs was used to identify genes for potential new drug targets and to provide a genomic resource for future molecular studies [49]. An improved version of this genome was generated using additional reads from the 50 helminth genomes initiative at the Sanger Institute that enabled characterization of DNA elimination in Toxocara [38]. The germline and somatic genomes from the horse parasite Parascaris were also sequenced (Table 1). Comparative analysis of Ascaris, Parascaris, and Toxocara genomes reveals that about 1000 to 2000 germline-expressed genes are eliminated, with 35% of these eliminated genes conserved among the genera that are preferentially expressed during spermatogenesis [38]. These data support the idea that DNA elimination is a way to silence these germline genes in the somatic cells. Testes are known to be the birthplace for many new genes [113,114,115,116]. In these ascarids, the removal and thus permanent silencing of the testis genes in the somatic cells may enable large sampling of new genes for reproduction, providing a mechanism for more rapid evolutionary changes in the testis [66] while their elimination in the soma prevents deleterious effects in other tissues. Additional ascarid genomes and transcriptomes will likely reveal new insights into the evolution of testis-specific genes and programmed DNA elimination. Recently, an analysis of the initial draft genome of the marine ascarids A. simplex infecting herring provided information on carbohydrate metabolism genes in the parasite’s development [117]. Future improved genomes and omic studies promise to shed lights on the genomics and molecular processes of these important marine parasites (see review [118]).
More recently, genomic data from ascarids and their hosts were also used to elucidate the coevolution between host and parasites [50]. Three ascarids from the giant panda, the red panda, and the lion were sequenced (Table 1) and used to construct a genome-wide phylogenetic tree. The topology of the tree for these ascarids based on the genome-wide data was not consistent with their host phylogeny, indicating that these parasites have not phylogenetically coevolved with their hosts [50]. However, analysis of the host–parasite protein–protein interactions (PPIs) reveals that seven of the PPIs, including the host neutrophil matrix metalloproteinase-8 (MMP8) and parasite lysosomal cysteine protease cathepsin Z (CTSZ), the host insulin-like growth factor-binding protein 7 (IGFBP7) and parasite prolyl 4-hydroxylase subunit beta (P4HB), and the host acute-phase protein (CRP) and parasite secreted member of the phospholipase A2 (PLA2G1B), had consistent phylogenetic topology [50]. These coevolutionary PPIs are involved in immune regulation and thus they may be relevant to the immune response during the antagonistic coevolution between ascarids and their hosts.
9. Future Perspectives
Over the last decade, the research community has established high-quality genomes, comprehensive transcriptomes, small RNA data, as well as other epigenomic datasets for Ascaris. Many related ascarids have also been sequenced and compared (Table 1). These genomic resources provide a starting point for future research in ascarids genomics and biology. I predict three major areas that will continue to grow and benefit from these and future genomic studies.
First, the sequencing of new species and continuing improvement of the genome assemblies [119] will be enabled by technologies, such as long reads (PacBio and Nanopore) and chromosome conformation capture (Hi-C), as well as genome annotation using long reads (ISO-seq), nascent transcription (PRO-seq), ribosome profiling, and epigenomics (ChIP-seq) data. The high-quality data will enable in-depth and chromosomal views of many biological processes, as seen in the improved Ascaris genomes and transcriptomes [34,35,36,37,38,39,46]. Research areas that have not been extensively studied in ascarids include alternative splicing [26], lncRNAs, epigenomes, regulation of tissue-specific transcripts, the repertoire and role of repeats, and more. New emerging technologies, such as single-cell genomics [120,121,122] and in situ sequencing for RNAs [123] and the genome [124], may also be used in the future to study the high-resolution, heterogeneity, and spatial organizations of DNA and RNA in the cells. Continuing the development of computational tools, genome browsers, and databases specifically designed for nematodes, such as WormBase ParaSite [125], will facilitate data mining and discovery for biologists working on these parasites.
Second, the resources will help researchers interested in various areas of nematode basic biology to carry out extensive genomic and molecular studies. For example, one can now characterize the nature and timing of the DNA breaks for Ascaris DNA elimination using these genomic resources by methods, such as END-seq [126]. The completed genome also enables the study of DNA replication timing, nascent transcriptional landscape, R-loops [127,128], and the 3-D genome organization that may be involved in the DNA break sites recognition and/or break generation as well as many other processes. In addition, histone modification profiles using ChIP-seq would enable the quantification of epigenetic changes throughout spermatogenesis, oogenesis, fertilization, zygote development, embryogenesis, and larvae development. Finally, comparative genomics using more completed chromosomal assemblies will delineate the evolution of nematode sex chromosomes [78] as well as the evolutionary developmental biology of embryogenesis and other developmental processes across nematode species.
Third, Ascaris and other ascarids are parasites that cause important zoonotic diseases. The genomic resources will enable future genome-scale studies on the epidemiology, population genomics, host–parasite interactions, metagenomics, and immune response of the diseases. High-quality genomes have now been used for extensive population genetics, linkage mapping, and genome-wide quantitative trait loci (QTLs) to examine disease transmissions, drug resistance, and mining for new therapeutic targets in parasitic worms (see recent reviews [129,130,131,132]). There is increasing evidence for drug resistance in parasitic nematodes, including ascarids [133,134]. Ascaris and other intestinal worm control programs are currently based on recurrent drug treatment [135,136,137] known to lead to drug resistance in nematodes, such as Parascaris. Thus, there is an urgency to identify and characterize new drug targets in parasitic nematodes. Future large-scale efforts using population and comparative genomics of major parasitic worms, such as the ones led by the International Helminth Genomes Consortium [47], are likely to identify new potential drug targets and screen compounds to combat parasitic worm infections.
Supplementary Materials
The following are available online at https://www.mdpi.com/article/10.3390/genes12040493/s1, Table S1: History of Ascaris genome assemblies.
Funding
Work in the Wang lab is supported by NIH grant AI155588 and the University of Tennessee Knoxville Startup Funds.
Institutional Review Board Statement
Not applicable.
Informed Consent Statement
Not applicable.
Data Availability Statement
Genomics and transcriptomes data for most ascarids are available in WormBase ParaSite (https://parasite.wormbase.org/species.html) (accessed on 27 March 2021) [125]. The NCBI accession numbers for the genome assemblies are available in Table 1 and Table S1. The Ascaris genome is also available in UCSC Genome Browser track data hubs [138] that can be access with this link: http://genome.ucsc.edu/s/jianbinwang/Ascaris_genome_browser_genes_review (accessed on 27 March 2021). The genome, transcripts and proteomes datasets for various ascarids are also available in https://dnaelimination.utk.edu/protocols-data/ (accessed on 27 March 2021).
Acknowledgments
I thank the research community for contributing and sharing genomic datasets on Ascaris and other parasitic nematodes. I also thank the members of the Davis and Wang labs for critical reading and helpful discussions.
Conflicts of Interest
The authors declare no conflict of interest.
References
- Wang, J.; Davis, R.E. Ascaris. Curr. Biol. 2020, 30, R423–R425. [Google Scholar] [CrossRef] [PubMed]
- Bethony, J.; Brooker, S.; Albonico, M.; Geiger, S.M.; Loukas, A.; Diemert, D.; Hotez, P.J. Soil-transmitted helminth infections: Ascariasis, trichuriasis, and hookworm. Lancet 2006, 367, 1521–1532. [Google Scholar] [CrossRef]
- Hotez, P.J. The Unholy Trinity: The soil-transmitted helminth infections ascariasis, trichuriasis, and hookworm infection. Forgot. People Forgot. Dis. ASM Press 2013, 17–40. [Google Scholar] [CrossRef]
- Jourdan, P.M.; Lamberton, P.H.L.; Fenwick, A.; Addiss, D.G. Soil-transmitted helminth infections. Lancet 2018, 391, 252–265. [Google Scholar] [CrossRef]
- Hotez, P.J.; Brindley, P.J.; Bethony, J.M.; King, C.H.; Pearce, E.J.; Jacobson, J. Helminth infections: The great neglected tropical diseases. J. Clin. Investig. 2008, 118, 1311–1321. [Google Scholar] [CrossRef] [PubMed]
- Brooker, S. Estimating the global distribution and disease burden of intestinal nematode infections: Adding up the numbers-a review. Int. J. Parasitol. 2010, 40, 1137–1144. [Google Scholar] [CrossRef]
- Pullan, R.L.; Smith, J.L.; Jasrasaria, R.; Brooker, S.J. Global numbers of infection and disease burden of soil transmitted helminth infections in 2010. Parasit. Vectors 2014, 7, 37. [Google Scholar] [CrossRef]
- Sadaow, L.; Sanpool, O.; Phosuk, I.; Rodpai, R.; Thanchomnang, T.; Wijit, A.; Anamnart, W.; Laymanivong, S.; Aung, W.P.P.; Janwan, P.; et al. Molecular identification of Ascaris lumbricoides and Ascaris suum recovered from humans and pigs in Thailand, Lao PDR, and Myanmar. Parasitol. Res. 2018, 117, 2427–2436. [Google Scholar] [CrossRef]
- Betson, M.; Nejsum, P.; Bendall, R.P.; Deb, R.M.; Stothard, J.R. Molecular epidemiology of ascariasis: A global perspective on the transmission dynamics of Ascaris in people and pigs. J. Infect. Dis. 2014, 210, 932–941. [Google Scholar] [CrossRef]
- Miller, L.A.; Colby, K.; Manning, S.E.; Hoenig, D.; McEvoy, E.; Montgomery, S.; Mathison, B.; de Almeida, M.; Bishop, H.; Dasilva, A.; et al. Ascariasis in humans and pigs on small-scale farms, Maine, USA, 2010–2013. Emerg. Infect. Dis. 2015, 21, 332–334. [Google Scholar] [CrossRef]
- Easton, A.; Gao, S.; Lawton, S.P.; Bennuru, S.; Khan, A.; Dahlstrom, E.; Oliveira, R.G.; Kepha, S.; Porcella, S.F.; Webster, J.; et al. Molecular evidence of hybridization between pig and human Ascaris indicates an interbred species complex infecting humans. Elife 2020, 9. [Google Scholar] [CrossRef]
- Satzinger, H. Theodor and Marcella Boveri: Chromosomes and cytoplasm in heredity and development. Nat. Rev. Genet. 2008, 9, 231–238. [Google Scholar] [CrossRef] [PubMed]
- Maderspacher, F. Theodor Boveri and the natural experiment. Curr. Biol. CB 2008, 18, R279–R286. [Google Scholar] [CrossRef]
- Muller, F.; Tobler, H. Chromatin diminution in the parasitic nematodes Ascaris suum and parascaris univalens. Int. J. Parasitol. 2000, 30, 391–399. [Google Scholar] [CrossRef]
- Wang, J.; Davis, R.E. Programmed DNA elimination in multicellular organisms. Curr. Opin. Genet. Dev. 2014, 27, 26–34. [Google Scholar] [CrossRef]
- Streit, A.; Wang, J.; Kang, Y.; Davis, R.E. Gene silencing and sex determination by programmed DNA elimination in parasitic nematodes. Curr. Opin. Microbiol. 2016, 32, 120–127. [Google Scholar] [CrossRef]
- Hannon, G.J.; Maroney, P.A.; Denker, J.A.; Nilsen, T.W. Trans splicing of nematode pre-messenger RNA in vitro. Cell 1990, 61, 1247–1255. [Google Scholar] [CrossRef]
- Davis, R.E. Spliced leader RNA trans-splicing in metazoa. Parasitol. Today 1996, 12, 33–40. [Google Scholar] [CrossRef]
- Lall, S.; Friedman, C.C.; Jankowska-Anyszka, M.; Stepinski, J.; Darzynkiewicz, E.; Davis, R.E. Contribution of trans-splicing, 5′ -leader length, cap-poly(A) synergism, and initiation factors to nematode translation in an Ascaris suum embryo cell-free system. J. Biol. Chem. 2004, 279, 45573–45585. [Google Scholar] [CrossRef]
- Cohen, L.S.; Mikhli, C.; Friedman, C.; Jankowska-Anyszka, M.; Stepinski, J.; Darzynkiewicz, E.; Davis, R.E. Nematode m7GpppG and m3(2,2,7)GpppG decapping: Activities in Ascaris embryos and characterization of C. elegans scavenger DcpS. RNA 2004, 10, 1609–1624. [Google Scholar] [CrossRef]
- Davis, R.E.; Stretton, A.O. The motornervous system of Ascaris: Electrophysiology and anatomy of the neurons and their control by neuromodulators. Parasitology 1996, 113, S97–S117. [Google Scholar] [CrossRef] [PubMed]
- Stretton, A.O.; Maule, A.G. The Neurobiology of Ascaris and Other Parasitic Nematodes. Ascaris Negl. Parasite 2013, 127–152. [Google Scholar] [CrossRef]
- Rathbone, L. Oxidative metabolism in Ascaris lumbricoides from the pig. Biochem. J. 1955, 61, 574–579. [Google Scholar] [CrossRef] [PubMed]
- Beis, I.; Barrett, J. Energy metabolism in developing Ascaris lumbricoides eggs. II, The steady state content of intermediary metabolites. Dev. Biol. 1975, 42, 188–195. [Google Scholar] [CrossRef]
- Barrett, J.; Beis, I. Energy metabolism in developing Ascaris lumbricoides eggs. I. The glycolytic enzymes. Dev. Biol. 1975, 42, 181–187. [Google Scholar] [CrossRef]
- Tan, J.H.; Lautens, M.; Romanelli-Cedrez, L.; Wang, J.; Schertzberg, M.R.; Reinl, S.R.; Davis, R.E.; Shepherd, J.N.; Fraser, A.G.; Salinas, G. Alternative splicing of coq-2 controls the levels of rhodoquinone in animals. Elife 2020, 9. [Google Scholar] [CrossRef] [PubMed]
- Theriot, J.A. Worm sperm and advances in cell locomotion. Cell 1996, 84, 1–4. [Google Scholar] [CrossRef]
- Italiano, J.E., Jr.; Roberts, T.M.; Stewart, M.; Fontana, C.A. Reconstitution in vitro of the motile apparatus from the amoeboid sperm of Ascaris shows that filament assembly and bundling move membranes. Cell 1996, 84, 105–114. [Google Scholar] [CrossRef]
- Bottino, D.; Mogilner, A.; Roberts, T.; Stewart, M.; Oster, G. How nematode sperm crawl. J. Cell Sci. 2002, 115, 367–384. [Google Scholar] [PubMed]
- Roberts, T.M.; Stewart, M. Role of major sperm protein (MSP) in the protrusion and retraction of Ascaris sperm. Int. Rev. Cell Mol. Biol. 2012, 297, 265–293. [Google Scholar] [CrossRef]
- Cram, E.B. The egg-producing capacity of Ascaris lumbricoides. J. Agric. Res. 1925, 30, 977–983. [Google Scholar]
- Olsen, L.S.; Kelley, G.W.; Sen, H.G. Longevity and egg-production of Ascaris suum. Trans. Am. Microsc. Soc. 1958, 77, 380–383. [Google Scholar] [CrossRef]
- Wallace, A.; Filbin, M.E.; Veo, B.; McFarland, C.; Stepinski, J.; Jankowska-Anyszka, M.; Darzynkiewicz, E.; Davis, R.E. The nematode eukaryotic translation initiation factor 4E/G complex works with a trans-spliced leader stem-loop to enable efficient translation of trimethylguanosine-capped RNAs. Mol. Cell Biol. 2010, 30, 1958–1970. [Google Scholar] [CrossRef]
- Wang, J.; Czech, B.; Crunk, A.; Wallace, A.; Mitreva, M.; Hannon, G.J.; Davis, R.E. Deep small RNA sequencing from the nematode Ascaris reveals conservation, functional diversification, and novel developmental profiles. Genome Res. 2011, 21, 1462–1477. [Google Scholar] [CrossRef] [PubMed]
- Wang, J.; Mitreva, M.; Berriman, M.; Thorne, A.; Magrini, V.; Koutsovoulos, G.; Kumar, S.; Blaxter, M.L.; Davis, R.E. Silencing of germline-expressed genes by DNA elimination in somatic cells. Dev. Cell 2012, 23, 1072–1080. [Google Scholar] [CrossRef] [PubMed]
- Wang, J.; Garrey, J.; Davis, R.E. Transcription in pronuclei and one- to four-cell embryos drives early development in a nematode. Curr. Biol. 2014, 24, 124–133. [Google Scholar] [CrossRef]
- Kang, Y.; Wang, J.; Neff, A.; Kratzer, S.; Kimura, H.; Davis, R.E. Differential chromosomal localization of centromeric histone CENP-A contributes to nematode programmed DNA elimination. Cell Rep. 2016, 16, 2308–2316. [Google Scholar] [CrossRef] [PubMed]
- Wang, J.; Gao, S.; Mostovoy, Y.; Kang, Y.; Zagoskin, M.; Sun, Y.; Zhang, B.; White, L.K.; Easton, A.; Nutman, T.B.; et al. Comparative genome analysis of programmed DNA elimination in nematodes. Genome Res. 2017, 27, 2001–2014. [Google Scholar] [CrossRef] [PubMed]
- Wang, J.; Veronezi, G.M.B.; Kang, Y.; Zagoskin, M.; O’Toole, E.T.; Davis, R.E. Comprehensive Chromosome end remodeling during programmed DNA elimination. Curr. Biol. 2020, 30, 3397–3413.e4. [Google Scholar] [CrossRef] [PubMed]
- Wang, J.; Davis, R.E. Contribution of transcription to animal early development. Transcription 2014, 5, e967602. [Google Scholar] [CrossRef]
- Shao, C.C.; Xu, M.J.; Alasaad, S.; Song, H.Q.; Peng, L.; Tao, J.P.; Zhu, X.Q. Comparative analysis of microRNA profiles between adult Ascaris lumbricoides and Ascaris suum. BMC Vet. Res. 2014, 10, 99. [Google Scholar] [CrossRef]
- Xu, M.J.; Fu, J.H.; Nisbet, A.J.; Huang, S.Y.; Zhou, D.H.; Lin, R.Q.; Song, H.Q.; Zhu, X.Q. Comparative profiling of microRNAs in male and female adults of Ascaris suum. Parasitol. Res. 2013, 112, 1189–1195. [Google Scholar] [CrossRef]
- Ma, G.; Luo, Y.; Zhu, H.; Luo, Y.; Korhonen, P.K.; Young, N.D.; Gasser, R.B.; Zhou, R. MicroRNAs of Toxocara canis and their predicted functional roles. Parasit. Vectors 2016, 9, 229. [Google Scholar] [CrossRef] [PubMed]
- Sarkies, P.; Selkirk, M.E.; Jones, J.T.; Blok, V.; Boothby, T.; Goldstein, B.; Hanelt, B.; Ardila-Garcia, A.; Fast, N.M.; Schiffer, P.M.; et al. Ancient and novel small RNA pathways compensate for the loss of piRNAs in multiple independent nematode lineages. PLoS Biol. 2015, 13, e1002061. [Google Scholar] [CrossRef] [PubMed]
- Gao, X.; Tyagi, R.; Magrini, V.; Ly, A.; Jasmer, D.P.; Mitreva, M. Compartmentalization of functions and predicted miRNA regulation among contiguous regions of the nematode intestine. RNA Biol. 2017, 14, 1335–1352. [Google Scholar] [CrossRef] [PubMed]
- Jex, A.R.; Liu, S.; Li, B.; Young, N.D.; Hall, R.S.; Li, Y.; Yang, L.; Zeng, N.; Xu, X.; Xiong, Z.; et al. Ascaris suum draft genome. Nature 2011, 479, 529–533. [Google Scholar] [CrossRef] [PubMed]
- IHG Consortium. Comparative genomics of the major parasitic worms. Nat. Genet. 2019, 51, 163–174. [Google Scholar] [CrossRef] [PubMed]
- Stroehlein, A.J.; Young, N.D.; Gasser, R.B. Advances in kinome research of parasitic worms-implications for fundamental research and applied biotechnological outcomes. Biotechnol. Adv. 2018, 36, 915–934. [Google Scholar] [CrossRef]
- Zhu, X.Q.; Korhonen, P.K.; Cai, H.; Young, N.D.; Nejsum, P.; von Samson-Himmelstjerna, G.; Boag, P.R.; Tan, P.; Li, Q.; Min, J.; et al. Genetic blueprint of the zoonotic pathogen Toxocara canis. Nat. Commun. 2015, 6, 6145. [Google Scholar] [CrossRef] [PubMed]
- Hu, Y.; Yu, L.; Fan, H.; Huang, G.; Wu, Q.; Nie, Y.; Liu, S.; Yan, L.; Wei, F. Genomic signatures of coevolution between non-model mammals and parasitic roundworms. Mol. Biol. Evol. 2020. [Google Scholar] [CrossRef] [PubMed]
- Zheng, W.B.; Zou, Y.; Zhu, X.Q.; Liu, G.H. Toxocara “omics” and the promises it holds for medicine and veterinary medicine. Adv. Parasitol. 2020, 109, 89–108. [Google Scholar] [CrossRef]
- Hansen, E.P.; Fromm, B.; Andersen, S.D.; Marcilla, A.; Andersen, K.L.; Borup, A.; Williams, A.R.; Jex, A.R.; Gasser, R.B.; Young, N.D.; et al. Exploration of extracellular vesicles from Ascaris suum provides evidence of parasite-host cross talk. J. Extracell. Vesicles 2019, 8, 1578116. [Google Scholar] [CrossRef] [PubMed]
- Gerhard, A.P.; Krucken, J.; Heitlinger, E.; Janssen, I.J.I.; Basiaga, M.; Kornas, S.; Beier, C.; Nielsen, M.K.; Davis, R.E.; Wang, J.; et al. The P-glycoprotein repertoire of the equine parasitic nematode Parascaris univalens. Sci. Rep. 2020, 10, 13586. [Google Scholar] [CrossRef] [PubMed]
- Nielsen, M.K.; Wang, J.; Davis, R.; Bellaw, J.L.; Lyons, E.T.; Lear, T.L.; Goday, C. Parascaris univalens—A victim of large-scale misidentification? Parasitol. Res. 2014, 113, 4485–4490. [Google Scholar] [CrossRef]
- Pilotte, N.; Maasch, J.; Easton, A.V.; Dahlstrom, E.; Nutman, T.B.; Williams, S.A. Targeting a highly repeated germline DNA sequence for improved real-time PCR-based detection of Ascaris infection in human stool. PLoS Negl. Trop. Dis. 2019, 13, e0007593. [Google Scholar] [CrossRef] [PubMed]
- Tobler, H.; Smith, K.D.; Ursprung, H. Molecular aspects of chromatin elimination in Ascaris lumbricoides. Dev. Biol. 1972, 27, 190–203. [Google Scholar] [CrossRef]
- Moritz, K.B.; Roth, G.E. Complexity of germline and somatic DNA in Ascaris. Nature 1976, 259, 55–57. [Google Scholar] [CrossRef] [PubMed]
- Goldstein, P.; Straus, N.A. Molecular characterization of Ascaris suum DNA and of chromatin diminution. Exp. Cell Res. 1978, 116, 462–466. [Google Scholar] [CrossRef]
- Roth, G.E.; Moritz, K.B. Restriction enzyme analysis of the germ line limited DNA of Ascaris suum. Chromosoma 1981, 83, 169–190. [Google Scholar] [CrossRef] [PubMed]
- Muller, F.; Walker, P.; Aeby, P.; Neuhaus, H.; Back, E.; Tobler, H. Molecular cloning and sequence analysis of highly repetitive DNA sequences contained in the eliminated genome of Ascaris lumbricoides. Prog. Clin. Biol. Res. 1982, 85 Pt A, 127–138. [Google Scholar]
- Muller, F.; Walker, P.; Aeby, P.; Neuhaus, H.; Felder, H.; Back, E.; Tobler, H. Nucleotide sequence of satellite DNA contained in the eliminated genome of Ascaris lumbricoides. Nucleic Acids Res. 1982, 10, 7493–7510. [Google Scholar] [CrossRef]
- Aeby, P.; Spicher, A.; de Chastonay, Y.; Muller, F.; Tobler, H. Structure and genomic organization of proretrovirus-like elements partially eliminated from the somatic genome of Ascaris lumbricoides. EMBO J. 1986, 5, 3353–3360. [Google Scholar] [CrossRef] [PubMed]
- Etter, A.; Aboutanos, M.; Tobler, H.; Muller, F. Eliminated chromatin of Ascaris contains a gene that encodes a putative ribosomal protein. Proc. Natl. Acad. Sci. USA 1991, 88, 1593–1596. [Google Scholar] [CrossRef]
- Spicher, A.; Etter, A.; Bernard, V.; Tobler, H.; Muller, F. Extremely stable transcripts may compensate for the elimination of the gene fert-1 from all Ascaris lumbricoides somatic cells. Dev. Biol. 1994, 164, 72–86. [Google Scholar] [CrossRef] [PubMed]
- Huang, Y.J.; Stoffel, R.; Tobler, H.; Mueller, F. A newly formed telomere in Ascaris suum does not exert a telomere position effect on a nearby gene. Mol. Cell. Biol. 1996, 16, 130–134. [Google Scholar] [CrossRef] [PubMed][Green Version]
- Bachmann-Waldmann, C.; Jentsch, S.; Tobler, H.; Muller, F. Chromatin diminution leads to rapid evolutionary changes in the organization of the germ line genomes of the parasitic nematodes A. suum and P. univalens. Mol. Biochem. Parasitol. 2004, 134, 53–64. [Google Scholar] [CrossRef]
- Jentsch, S.; Tobler, H.; Muller, F. New telomere formation during the process of chromatin diminution in Ascaris suum. Int. J. Dev. Biol. 2002, 46, 143–148. [Google Scholar] [PubMed]
- Muller, F.; Wicky, C.; Spicher, A.; Tobler, H. New telomere formation after developmentally regulated chromosomal breakage during the process of chromatin diminution in Ascaris lumbricoides. Cell 1991, 67, 815–822. [Google Scholar] [CrossRef]
- Gardner, M.J.; Hall, N.; Fung, E.; White, O.; Berriman, M.; Hyman, R.W.; Carlton, J.M.; Pain, A.; Nelson, K.E.; Bowman, S.; et al. Genome sequence of the human malaria parasite Plasmodium falciparum. Nature 2002, 419, 498–511. [Google Scholar] [CrossRef] [PubMed]
- Jones, T.; Federspiel, N.A.; Chibana, H.; Dungan, J.; Kalman, S.; Magee, B.B.; Newport, G.; Thorstenson, Y.R.; Agabian, N.; Magee, P.T.; et al. The diploid genome sequence of Candida albicans. Proc. Natl. Acad. Sci. USA 2004, 101, 7329–7334. [Google Scholar] [CrossRef]
- Nierman, W.C.; Pain, A.; Anderson, M.J.; Wortman, J.R.; Kim, H.S.; Arroyo, J.; Berriman, M.; Abe, K.; Archer, D.B.; Bermejo, C.; et al. Genomic sequence of the pathogenic and allergenic filamentous fungus Aspergillus fumigatus. Nature 2005, 438, 1151–1156. [Google Scholar] [CrossRef]
- Loftus, B.; Anderson, I.; Davies, R.; Alsmark, U.C.; Samuelson, J.; Amedeo, P.; Roncaglia, P.; Berriman, M.; Hirt, R.P.; Mann, B.J.; et al. The genome of the protist parasite Entamoeba histolytica. Nature 2005, 433, 865–868. [Google Scholar] [CrossRef] [PubMed]
- Ivens, A.C.; Peacock, C.S.; Worthey, E.A.; Murphy, L.; Aggarwal, G.; Berriman, M.; Sisk, E.; Rajandream, M.A.; Adlem, E.; Aert, R.; et al. The genome of the kinetoplastid parasite, Leishmania major. Science 2005, 309, 436–442. [Google Scholar] [CrossRef] [PubMed]
- Berriman, M.; Ghedin, E.; Hertz-Fowler, C.; Blandin, G.; Renauld, H.; Bartholomeu, D.C.; Lennard, N.J.; Caler, E.; Hamlin, N.E.; Haas, B.; et al. The genome of the African trypanosome Trypanosoma brucei. Science 2005, 309, 416–422. [Google Scholar] [CrossRef]
- Ghedin, E.; Wang, S.; Spiro, D.; Caler, E.; Zhao, Q.; Crabtree, J.; Allen, J.E.; Delcher, A.L.; Guiliano, D.B.; Miranda-Saavedra, D.; et al. Draft genome of the filarial nematode parasite Brugia malayi. Science 2007, 317, 1756–1760. [Google Scholar] [CrossRef]
- Berriman, M.; Haas, B.J.; LoVerde, P.T.; Wilson, R.A.; Dillon, G.P.; Cerqueira, G.C.; Mashiyama, S.T.; Al-Lazikani, B.; Andrade, L.F.; Ashton, P.D.; et al. The genome of the blood fluke Schistosoma mansoni. Nature 2009, 460, 352–358. [Google Scholar] [CrossRef] [PubMed]
- Mitreva, M.; Jasmer, D.P.; Zarlenga, D.S.; Wang, Z.; Abubucker, S.; Martin, J.; Taylor, C.M.; Yin, Y.; Fulton, L.; Minx, P.; et al. The draft genome of the parasitic nematode Trichinella spiralis. Nat. Genet. 2011, 43, 228–235. [Google Scholar] [CrossRef] [PubMed]
- Gonzalez de la Rosa, P.M.; Thomson, M.; Trivedi, U.; Tracey, A.; Tandonnet, S.; Blaxter, M. A telomere-to-telomere assembly of Oscheius tipulae and the evolution of rhabditid nematode chromosomes. G3 2021, 11. [Google Scholar] [CrossRef]
- Gruetzner, F.; Ashley, T.; Rowell, D.M.; Marshall Graves, J.A. How did the platypus get its sex chromosome chain? A comparison of meiotic multiples and sex chromosomes in plants and animals. Chromosoma 2006, 115, 75–88. [Google Scholar] [CrossRef]
- Galian, J.; Hogan, J.E.; Vogler, A.P. The origin of multiple sex chromosomes in tiger beetles. Mol. Biol. Evol. 2002, 19, 1792–1796. [Google Scholar] [CrossRef][Green Version]
- Zhou, Y.; Shearwin-Whyatt, L.; Li, J.; Song, Z.; Hayakawa, T.; Stevens, D.; Fenelon, J.C.; Peel, E.; Cheng, Y.; Pajpach, F.; et al. Platypus and echidna genomes reveal mammalian biology and evolution. Nature 2021. [Google Scholar] [CrossRef] [PubMed]
- Grutzner, F.; Rens, W.; Tsend-Ayush, E.; El-Mogharbel, N.; O’Brien, P.C.; Jones, R.C.; Ferguson-Smith, M.A.; Marshall Graves, J.A. In the platypus a meiotic chain of ten sex chromosomes shares genes with the bird Z and mammal X chromosomes. Nature 2004, 432, 913–917. [Google Scholar] [CrossRef] [PubMed]
- Allen, M.A.; Hillier, L.W.; Waterston, R.H.; Blumenthal, T. A global analysis of C. elegans trans-splicing. Genome Res. 2011, 21, 255–264. [Google Scholar] [CrossRef]
- Blumenthal, T. Trans-splicing and operons in C. elegans. WormBook 2012, 1–11. [Google Scholar] [CrossRef]
- Ingolia, N.T. Ribosome profiling: New views of translation, from single codons to genome scale. Nat. Rev. Genet. 2014, 15, 205–213. [Google Scholar] [CrossRef] [PubMed]
- Vastenhouw, N.L.; Cao, W.X.; Lipshitz, H.D. The maternal-to-zygotic transition revisited. Development 2019, 146. [Google Scholar] [CrossRef] [PubMed]
- Lee, M.T.; Bonneau, A.R.; Giraldez, A.J. Zygotic genome activation during the maternal-to-zygotic transition. Annu Rev. Cell Dev. Biol. 2014, 30, 581–613. [Google Scholar] [CrossRef]
- Tadros, W.; Lipshitz, H.D. The maternal-to-zygotic transition: A play in two acts. Development 2009, 136, 3033–3042. [Google Scholar] [CrossRef] [PubMed]
- Rosa, B.A.; Jasmer, D.P.; Mitreva, M. Genome-wide tissue-specific gene expression, co-expression and regulation of co-expressed genes in adult nematode Ascaris suum. PLoS Negl. Trop. Dis. 2014, 8, e2678. [Google Scholar] [CrossRef] [PubMed]
- Wang, Z.; Gao, X.; Martin, J.; Yin, Y.; Abubucker, S.; Rash, A.C.; Li, B.W.; Nash, B.; Hallsworth-Pepin, K.; Jasmer, D.P.; et al. Gene expression analysis distinguishes tissue-specific and gender-related functions among adult Ascaris suum tissues. Mol. Genet. Genom. 2013, 288, 243–260. [Google Scholar] [CrossRef] [PubMed]
- Jasmer, D.P.; Rosa, B.A.; Tyagi, R.; Mitreva, M. Omics driven understanding of the intestines of parasitic nematodes. Front. Genet. 2019, 10, 652. [Google Scholar] [CrossRef] [PubMed]
- Rosa, B.A.; Townsend, R.; Jasmer, D.P.; Mitreva, M. Functional and phylogenetic characterization of proteins detected in various nematode intestinal compartments. Mol. Cell Proteom. 2015, 14, 812–827. [Google Scholar] [CrossRef] [PubMed]
- Rosa, B.A.; McNulty, S.N.; Mitreva, M.; Jasmer, D.P. Direct experimental manipulation of intestinal cells in Ascaris suum, with minor influences on the global transcriptome. Int. J. Parasitol. 2017, 47, 271–279. [Google Scholar] [CrossRef] [PubMed][Green Version]
- Jasmer, D.P.; Rosa, B.A.; Tyagi, R.; Bulman, C.A.; Beerntsen, B.; Urban, J.F., Jr.; Sakanari, J.; Mitreva, M. De novo identification of toxicants that cause irreparable damage to parasitic nematode intestinal cells. PLoS Negl. Trop. Dis. 2020, 14, e0007942. [Google Scholar] [CrossRef] [PubMed]
- Almeida, M.V.; Andrade-Navarro, M.A.; Ketting, R.F. Function and evolution of nematode RNAi pathways. Noncoding RNA 2019, 5, 8. [Google Scholar] [CrossRef]
- Billi, A.C.; Fischer, S.E.; Kim, J.K. Endogenous RNAi pathways in C. elegans. WormBook 2014, 1–49. [Google Scholar] [CrossRef]
- Buck, A.H.; Blaxter, M. Functional diversification of Argonautes in nematodes: An expanding universe. Biochem. Soc. Trans. 2013, 41, 881–886. [Google Scholar] [CrossRef]
- Buck, A.H.; Coakley, G.; Simbari, F.; McSorley, H.J.; Quintana, J.F.; Le Bihan, T.; Kumar, S.; Abreu-Goodger, C.; Lear, M.; Harcus, Y.; et al. Exosomes secreted by nematode parasites transfer small RNAs to mammalian cells and modulate innate immunity. Nat. Commun. 2014, 5, 5488. [Google Scholar] [CrossRef]
- Chow, F.W.; Koutsovoulos, G.; Ovando-Vazquez, C.; Neophytou, K.; Bermudez-Barrientos, J.R.; Laetsch, D.R.; Robertson, E.; Kumar, S.; Claycomb, J.M.; Blaxter, M.; et al. Secretion of an Argonaute protein by a parasitic nematode and the evolution of its siRNA guides. Nucleic Acids Res. 2019, 47, 3594–3606. [Google Scholar] [CrossRef]
- Jenuwein, T.; Allis, C.D. Translating the histone code. Science 2001, 293, 1074–1080. [Google Scholar] [CrossRef]
- Buenrostro, J.D.; Wu, B.; Chang, H.Y.; Greenleaf, W.J. ATAC-seq: A method for assaying chromatin accessibility genome-wide. Curr. Protoc. Mol. Biol. 2015, 109, 21–29. [Google Scholar] [CrossRef]
- Fukagawa, T.; Earnshaw, W.C. The centromere: Chromatin foundation for the kinetochore machinery. Dev. Cell 2014, 30, 496–508. [Google Scholar] [CrossRef]
- Black, B.E.; Cleveland, D.W. Epigenetic centromere propagation and the nature of CENP-a nucleosomes. Cell 2011, 144, 471–479. [Google Scholar] [CrossRef]
- Allshire, R.C.; Karpen, G.H. Epigenetic regulation of centromeric chromatin: Old dogs, new tricks? Nat. Rev. Genet. 2008, 9, 923–937. [Google Scholar] [CrossRef] [PubMed]
- Buchwitz, B.J.; Ahmad, K.; Moore, L.L.; Roth, M.B.; Henikoff, S. A histone-H3-like protein in C. elegans. Nature 1999, 401, 547–548. [Google Scholar] [CrossRef] [PubMed]
- Gassmann, R.; Rechtsteiner, A.; Yuen, K.W.; Muroyama, A.; Egelhofer, T.; Gaydos, L.; Barron, F.; Maddox, P.; Essex, A.; Monen, J.; et al. An inverse relationship to germline transcription defines centromeric chromatin in C. elegans. Nature 2012, 484, 534–537. [Google Scholar] [CrossRef] [PubMed]
- Criscione, C.D.; Anderson, J.D.; Sudimack, D.; Peng, W.; Jha, B.; Williams-Blangero, S.; Anderson, T.J. Disentangling hybridization and host colonization in parasitic roundworms of humans and pigs. Proc. Biol. Sci. 2007, 274, 2669–2677. [Google Scholar] [CrossRef]
- Peng, W.; Criscione, C.D. Ascariasis in people and pigs: New inferences from DNA analysis of worm populations. Infect. Genet. Evol. 2012, 12, 227–235. [Google Scholar] [CrossRef] [PubMed]
- Peng, W.; Anderson, T.J.; Zhou, X.; Kennedy, M.W. Genetic variation in sympatric Ascaris populations from humans and pigs in China. Parasitology 1998, 117 Pt 4, 355–361. [Google Scholar] [CrossRef]
- Zhou, C.; Li, M.; Yuan, K.; Hu, N.; Peng, W. Phylogeography of Ascaris lumbricoides and A. suum from China. Parasitol. Res. 2011, 109, 329–338. [Google Scholar] [CrossRef]
- Cavallero, S.; Snabel, V.; Pacella, F.; Perrone, V.; D’Amelio, S. Phylogeographical studies of Ascaris spp. based on ribosomal and mitochondrial DNA sequences. PLoS Negl. Trop. Dis. 2013, 7, e2170. [Google Scholar] [CrossRef]
- Nejsum, P.; Hawash, M.B.; Betson, M.; Stothard, J.R.; Gasser, R.B.; Andersen, L.O. Ascaris phylogeny based on multiple whole mtDNA genomes. Infect. Genet. Evol. 2017, 48, 4–9. [Google Scholar] [CrossRef] [PubMed]
- Levine, M.T.; Jones, C.D.; Kern, A.D.; Lindfors, H.A.; Begun, D.J. Novel genes derived from noncoding DNA in Drosophila melanogaster are frequently X-linked and exhibit testis-biased expression. Proc. Natl. Acad. Sci. USA 2006, 103, 9935–9939. [Google Scholar] [CrossRef] [PubMed]
- Van Oss, S.B.; Carvunis, A.R. De novo gene birth. PLoS Genet. 2019, 15, e1008160. [Google Scholar] [CrossRef] [PubMed]
- Kaessmann, H. Origins, evolution, and phenotypic impact of new genes. Genome Res. 2010, 20, 1313–1326. [Google Scholar] [CrossRef]
- Rodelsperger, C.; Ebbing, A.; Sharma, D.R.; Okumura, M.; Sommer, R.J.; Korswagen, H.C. Spatial transcriptomics of nematodes identifies sperm cells as a source of genomic novelty and rapid evolution. Mol. Biol. Evol. 2021, 38, 229–243. [Google Scholar] [CrossRef]
- Lopienska-Biernat, E.; Paukszto, L.; Jastrzebski, J.P.; Myszczynski, K.; Polak, I.; Stryinski, R. Genome-wide analysis of Anisakis simplex sensu lato: The role of carbohydrate metabolism genes in the parasite’s development. Int. J. Parasitol. 2019, 49, 933–943. [Google Scholar] [CrossRef]
- D’Amelio, S.; Lombardo, F.; Pizzarelli, A.; Bellini, I.; Cavallero, S. Advances in omic studies drive discoveries in the biology of Anisakid nematodes. Genes 2020, 11, 801. [Google Scholar] [CrossRef]
- Wang, J. Genome analysis of programmed DNA elimination in parasitic nematodes. Methods Mol. Biol. 2021, in press. [Google Scholar]
- Camp, J.G.; Platt, R.; Treutlein, B. Mapping human cell phenotypes to genotypes with single-cell genomics. Science 2019, 365, 1401–1405. [Google Scholar] [CrossRef]
- Tanay, A.; Regev, A. Scaling single-cell genomics from phenomenology to mechanism. Nature 2017, 541, 331–338. [Google Scholar] [CrossRef]
- Macaulay, I.C.; Voet, T. Single cell genomics: Advances and future perspectives. PLoS Genet. 2014, 10, e1004126. [Google Scholar] [CrossRef] [PubMed]
- Lee, J.H.; Daugharthy, E.R.; Scheiman, J.; Kalhor, R.; Yang, J.L.; Ferrante, T.C.; Terry, R.; Jeanty, S.S.; Li, C.; Amamoto, R.; et al. Highly multiplexed subcellular RNA sequencing in situ. Science 2014, 343, 1360–1363. [Google Scholar] [CrossRef] [PubMed]
- Payne, A.C.; Chiang, Z.D.; Reginato, P.L.; Mangiameli, S.M.; Murray, E.M.; Yao, C.C.; Markoulaki, S.; Earl, A.S.; Labade, A.S.; Jaenisch, R.; et al. In situ genome sequencing resolves DNA sequence and structure in intact biological samples. Science 2020. [Google Scholar] [CrossRef]
- Howe, K.L.; Bolt, B.J.; Shafie, M.; Kersey, P.; Berriman, M. WormBase ParaSite—A comprehensive resource for helminth genomics. Mol. Biochem. Parasitol. 2017, 215, 2–10. [Google Scholar] [CrossRef] [PubMed]
- Wong, N.; John, S.; Nussenzweig, A.; Canela, A. END-seq: An unbiased, high-resolution, and genome-wide approach to map DNA double-strand breaks and resection in human cells. Methods Mol. Biol. 2021, 2153, 9–31. [Google Scholar] [CrossRef]
- Santos-Pereira, J.M.; Aguilera, A. R loops: New modulators of genome dynamics and function. Nat. Rev. Genet. 2015, 16, 583–597. [Google Scholar] [CrossRef]
- Aguilera, A.; Garcia-Muse, T. R loops: From transcription byproducts to threats to genome stability. Mol. Cell 2012, 46, 115–124. [Google Scholar] [CrossRef]
- Anderson, T.J.C.; LoVerde, P.T.; Le Clec’h, W.; Chevalier, F.D. Genetic crosses and linkage mapping in schistosome parasites. Trends Parasitol. 2018, 34, 982–996. [Google Scholar] [CrossRef] [PubMed]
- Bennuru, S.; O’Connell, E.M.; Drame, P.M.; Nutman, T.B. Mining filarial genomes for diagnostic and therapeutic targets. Trends Parasitol. 2018, 34, 80–90. [Google Scholar] [CrossRef]
- Doyle, S.R.; Cotton, J.A. Genome-wide approaches to investigate anthelmintic resistance. Trends Parasitol. 2019, 35, 289–301. [Google Scholar] [CrossRef]
- Wit, J.; Dilks, C.M.; Andersen, E.C. Complementary approaches with free-living and parasitic nematodes to understanding anthelmintic resistance. Trends Parasitol. 2021, 37, 240–250. [Google Scholar] [CrossRef] [PubMed]
- Adugna, S.; Kebede, Y.; Moges, F.; Tiruneh, M. Efficacy of mebendazole and albendazole for Ascaris lumbricoides and hookworm infections in an area with long time exposure for antihelminthes, Northwest Ethiopia. Ethiop. Med. J. 2007, 45, 301–306. [Google Scholar] [PubMed]
- Matthews, J.B. Anthelmintic resistance in equine nematodes. Int. J. Parasitol. Drugs Drug Resist. 2014, 4, 310–315. [Google Scholar] [CrossRef]
- Vercruysse, J.; Albonico, M.; Behnke, J.M.; Kotze, A.C.; Prichard, R.K.; McCarthy, J.S.; Montresor, A.; Levecke, B. Is anthelmintic resistance a concern for the control of human soil-transmitted helminths? Int. J. Parasitol. Drugs Drug Resist. 2011, 1, 14–27. [Google Scholar] [CrossRef]
- Jia, T.W.; Melville, S.; Utzinger, J.; King, C.H.; Zhou, X.N. Soil-transmitted helminth reinfection after drug treatment: A systematic review and meta-analysis. PLoS Negl. Trop. Dis. 2012, 6, e1621. [Google Scholar] [CrossRef]
- Hawdon, J.M. Controlling soil-transmitted helminths: Time to think inside the box? J. Parasitol. 2014, 100, 166–188. [Google Scholar] [CrossRef] [PubMed]
- Raney, B.J.; Dreszer, T.R.; Barber, G.P.; Clawson, H.; Fujita, P.A.; Wang, T.; Nguyen, N.; Paten, B.; Zweig, A.S.; Karolchik, D.; et al. Track data hubs enable visualization of user-defined genome-wide annotations on the UCSC Genome Browser. Bioinformatics 2014, 30, 1003–1005. [Google Scholar] [CrossRef]
Publisher’s Note: MDPI stays neutral with regard to jurisdictional claims in published maps and institutional affiliations. |
© 2021 by the author. Licensee MDPI, Basel, Switzerland. This article is an open access article distributed under the terms and conditions of the Creative Commons Attribution (CC BY) license (http://creativecommons.org/licenses/by/4.0/).

