Sign in to use this feature.

Years

Between: -

Subjects

remove_circle_outline
remove_circle_outline
remove_circle_outline
remove_circle_outline
remove_circle_outline
remove_circle_outline
remove_circle_outline
remove_circle_outline
remove_circle_outline

Journals

remove_circle_outline
remove_circle_outline
remove_circle_outline
remove_circle_outline
remove_circle_outline
remove_circle_outline

Article Types

Countries / Regions

remove_circle_outline
remove_circle_outline
remove_circle_outline
remove_circle_outline
remove_circle_outline
remove_circle_outline

Search Results (1,537)

Search Parameters:
Keywords = wireless localization

Order results
Result details
Results per page
Select all
Export citation of selected articles as:
19 pages, 358 KB  
Article
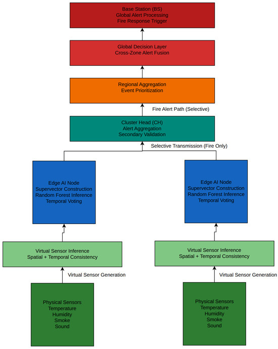
Edge-Level Forest Fire Prediction with Selective Communication in Hierarchical Wireless Sensor Networks
by Ahshanul Haque and Hamdy Soliman
Electronics 2026, 15(4), 881; https://doi.org/10.3390/electronics15040881 - 20 Feb 2026
Abstract
Wildfire events are increasing in frequency and severity, creating an urgent need for early, accurate, and energy-efficient forest fire prediction systems that can operate at a large scale. A fundamental challenge in edge-level forest fire prediction lies in jointly achieving high detection accuracy [...] Read more.
Wildfire events are increasing in frequency and severity, creating an urgent need for early, accurate, and energy-efficient forest fire prediction systems that can operate at a large scale. A fundamental challenge in edge-level forest fire prediction lies in jointly achieving high detection accuracy while minimizing wireless transmissions and communication-related energy consumption. This paper proposes a communication-aware hierarchical wireless sensor network (WSN) framework that performs fire versus normal environmental state classification directly at the network edge. Multi-modal physical and constrained virtual sensor readings are fused into short-term temporal supervectors and processed locally using lightweight random forest classifiers deployed on sensor nodes and cluster heads. A temporal 2-of-3 voting mechanism is applied at the edge to suppress transient noise and improve prediction reliability before triggering communication. The proposed design enables selective, event-driven transmission, where only temporally validated abnormal states are forwarded through the hierarchy, thereby decoupling detection accuracy from continuous data reporting. Extensive experiments using real multi-modal environmental sensor data and statistically rigorous 5-fold GroupKFold cross-validation—ensuring strict node-level separation between training and testing—demonstrate the effectiveness of the approach. The proposed framework achieves a node-level accuracy of 98.82 ± 1.75% and a scenario-level detection accuracy of 96.52 ± 0.89%. Compared to periodic reporting and the LEACH protocol, the system reduces wireless transmissions by over 66% and communication-related energy consumption by more than 66% across network sizes ranging from 100 to 1000 nodes. The main contributions of this work are summarized as follows: (1) a communication-aware hierarchical Edge-AI framework for early forest fire prediction that performs local inference and temporal validation directly at sensor nodes; (2) a constrained virtual sensing strategy integrated with temporal supervector modeling to enhance spatial coverage while preserving reliability; and (3) a statistically rigorous large-scale evaluation demonstrating joint optimization of prediction accuracy, transmission reduction, and communication energy efficiency across network sizes ranging from 100 to 1000 nodes. These results show that accurate early forest fire prediction can be achieved through edge-level inference and selective communication, substantially extending network lifetime while maintaining statistically reliable detection performance. Full article
(This article belongs to the Special Issue AI and Machine Learning in Recommender Systems and Customer Behavior)
Show Figures

Figure 1

21 pages, 3201 KB  
Article
Toward Mobile Neuroimaging: Design of a Multi-Modal EEG/fNIRS Instrument for Real-Time Use
by Matthew Barras, Liam Booth, Anthony D. Bateson, Aziz U. R. Asghar, Mehdi Zeinali and Adeel Mehmood
Sensors 2026, 26(4), 1342; https://doi.org/10.3390/s26041342 - 19 Feb 2026
Abstract
In this study, we present the design and development of a mobile, multi-modal electroencephalography and functional near-infrared spectroscopy (EEG/fNIRS) device for wireless neurophysiological monitoring. The system was engineered to achieve high signal fidelity, low power consumption, and a fully untethered operation suitable for [...] Read more.
In this study, we present the design and development of a mobile, multi-modal electroencephalography and functional near-infrared spectroscopy (EEG/fNIRS) device for wireless neurophysiological monitoring. The system was engineered to achieve high signal fidelity, low power consumption, and a fully untethered operation suitable for ambulatory brain research. The device integrates four Texas Instruments ADS1299 24-bit biopotential amplifiers, providing up to 32 simultaneous acquisition channels. Signal control, processing, and local storage via an SD card are managed by an STM32H7 microcontroller, while an ESP32-S2 module handles Wi-Fi communication. Dual-wavelength light-emitting diodes and OPT101 photodiodes form the optical front-end, driven by digitally controlled constant-current sources for stable illumination. The design employs galvanic isolation, multi-rail power management, and a four-layer PCB layout to minimise interference between analogue, power, and digital domains. Data are captured by a deterministic, clock-driven STM32 acquisition loop and forwarded to the ESP32, which operates under an RTOS and streams packets over Wi-Fi for collection on a mobile phone or PC using the Lab Streaming Layer (LSL) framework. The STM32H7 architecture was chosen for its capability to support future embedded edge-machine-learning functions, enabling on-device signal quality assessment and artefact rejection. Validation demonstrations include 32-channel synchronised acquisition using the ADS1299 internal test signal, eyes-open/eyes-closed alpha modulation visualised in EEGLAB, a forehead fNIRS breath-hold response with physiological spectral content, and real-time ECG/optical pulse streaming via LSL. The resulting system provides a compact platform with explicitly defined acquisition and data interfaces for synchronised EEG/fNIRS acquisition, enabling scalable, low-cost mobile neuroimaging research. Full article
(This article belongs to the Section State-of-the-Art Sensors Technologies)
Show Figures

Figure 1

35 pages, 43326 KB  
Article
A Hybrid LoRa/ZigBee IoT Mesh Architecture for Real-Time Performance Monitoring in Orienteering Sport Competitions: A Measurement Campaign on Different Environments
by Romeo Giuliano, Stefano Alessandro Ignazio Mocci De Martis, Antonello Tomeo, Francesco Terlizzi, Marco Gerardi, Francesca Fallucchi, Lorenzo Felli and Nicola Dall’Ora
Future Internet 2026, 18(2), 105; https://doi.org/10.3390/fi18020105 - 16 Feb 2026
Viewed by 176
Abstract
The sport of orienteering requires athletes to reach specific points marked on a map (called “punching stations”) in the shortest possible time. Currently, the recording of athletes’ passages through the stations is performed offline. In addition to delays in generating intermediate and final [...] Read more.
The sport of orienteering requires athletes to reach specific points marked on a map (called “punching stations”) in the shortest possible time. Currently, the recording of athletes’ passages through the stations is performed offline. In addition to delays in generating intermediate and final rankings, this approach often leads to detection errors and potential cheating related to the lack of authentication of an athlete’s actual passage at a given station. This paper aims to define and design a system enabling three main functionalities: 1. real-time monitoring of athletes’ trajectories through a sensor network connected to control stations; 2. multi-modal authentication of athletes at each station; and 3. immutable certification of each athlete’s passage through blockchain-based recording. System performance is evaluated in terms of wireless network coverage and data collection efficiency across three representative environments: urban, rural, and forested areas. Results are obtained through a measurement campaign for two dedicated wireless technologies: ZigBee for local mesh network and LoRa for long-range links to connect local mesh networks to the cloud over the Internet, which is then accessed by the race organizers. Furthermore, two supporting subsystems are described, addressing athlete authentication and data integrity assurance, as well as a blockchain recording for the overall event management framework. Results are in terms of coverage distances for both technologies, proving highly effective across varied terrains. Field tests demonstrated significant communication capabilities, achieving distances of up to 1800 m in open spaces. Even in challenging, dense wooded environments, the system maintained reliable coverage, reaching transmission distances of up to 600 m. Local ZigBee links between punching stations achieved ranges between 70 and 150 m in forested areas. These findings validate the use of a wireless multi-hop network designed to minimize packet loss and ensure reliable data delivery in competitive scenarios. The feasibility is also investigated in terms of WSN performance, delay analysis and power consumption evaluation. Full article
Show Figures

Figure 1

21 pages, 5784 KB  
Article
Analysis and Design of a Hybrid Graphene/Vanadium-Dioxide Terahertz Metasurface with Independently Reconfigurable Reflection Phase and Magnitude
by Eric Amoateng, Ellis Mubarak Sani, Kingsford Sarkodie Obeng Kwakye and Alexandros Pitilakis
Photonics 2026, 13(2), 195; https://doi.org/10.3390/photonics13020195 - 15 Feb 2026
Viewed by 132
Abstract
A reconfigurable THz metasurface (MS) capable of independent reflection amplitude and phase modulation is designed and analyzed. The tunability is achieved in a simple few-layer structure by control over the chemical potential of a graphene monolayer patterned in square patches and over the [...] Read more.
A reconfigurable THz metasurface (MS) capable of independent reflection amplitude and phase modulation is designed and analyzed. The tunability is achieved in a simple few-layer structure by control over the chemical potential of a graphene monolayer patterned in square patches and over the bulk conductivity of an overlying vanadium dioxide (VO2) patch array; these impart control over the reflection phase and magnitude, respectively. To design and analyze the MS unit cell, we employ intuitive equivalent circuit and transmission line modeling, which is validated against full-wave simulations, showing good agreement in the regime of interest, i.e., on the first resonance for normal plane wave incidence. The simulated phase modulation approaches 250, enabling binary-encoded digital metasurface designs, while the magnitude modulation spans more than 20 dB, from 3 dB almost down to perfect absorption. The flexibility of dynamic phase and amplitude control can unlock the full potential of such THz MS hybrid designs for future wireless communications (6G and beyond) and for sensing applications. Finally, the analytical modeling can be extended to polarization-dependent, anisotropic, or non-local EM responses and/or to include aspects of the multiphysical control mechanisms. Full article
(This article belongs to the Special Issue Photonics Metamaterials: Processing and Applications)
15 pages, 1289 KB  
Article
Design of Detection Training Equipment for Penetrating Radiation Field from Nuclear Fuel in a Tunnel Environment
by Gui Huang, Haiyan Li, Biao Li, Fei Wu, Ming Guo and Xin Xie
Sensors 2026, 26(4), 1194; https://doi.org/10.3390/s26041194 - 12 Feb 2026
Viewed by 101
Abstract
To address the problems existing in nuclear reactor accident emergency training, a design scheme and system prototype of radiation detection training equipment for penetrating radiation fields in enclosed spaces, based on inertial sensors and wireless Bluetooth communication is proposed. First, the penetrating radiation [...] Read more.
To address the problems existing in nuclear reactor accident emergency training, a design scheme and system prototype of radiation detection training equipment for penetrating radiation fields in enclosed spaces, based on inertial sensors and wireless Bluetooth communication is proposed. First, the penetrating radiation field is modeled. On this basis, a calculation model of the neutron/γ dose equivalent rate is established. This model is based on the motion path of simulated radiation detection equipment. Second, the MPU6050 inertial sensor is designed and developed. It monitors the three-axis acceleration and three-axis angular acceleration values in real time. This enables the indoor positioning function of the simulated detection training equipment. The Digital Motion Processor (DMP) filtering algorithm is used to process the measured data. This improves the detection accuracy. Finally, a Bluetooth communication module is designed and developed. It transmits the detected position data to the main control computer in real time. The main control computer performs calculation and analysis to obtain the radiation intensity value. This value is sent to the Arduino controller. The Arduino controller controls the display of the value on the liquid crystal screen. Experimental verification is carried out. Experimental verification indicates that the maximum error of the system’s three-dimensional spatial positioning is 0.08 m, the mean relative error of the radiation dose rate simulation is 4.81%, and the maximum relative error is 7.8%. The system relatively accurately achieves radiation dose simulation and radiation source localization according to different working modes, providing a high cost-effectiveness training method for radiation detection training with high safety and good economy. Full article
(This article belongs to the Section Environmental Sensing)
Show Figures

Figure 1

23 pages, 6133 KB  
Article
Chaos-Based Dynamical Parameter Estimation for Physical Layer Authentication in Wireless IoT Networks
by Ruslans Babajans, Darja Cirjulina, Sergejs Tjukovs, Sara Becchi, Jacopo Secco, Dmytro Vovchuk, Deniss Kolosovs and Dmitrijs Pikulins
Electronics 2026, 15(4), 748; https://doi.org/10.3390/electronics15040748 - 10 Feb 2026
Viewed by 142
Abstract
The proliferation of Internet of Things (IoT) devices and services creates not only significant benefits but also new security threats. Classical information encryption techniques are not suitable for resource-constrained edge modules, thereby generating the demand for lightweight and efficient data protection algorithms. This [...] Read more.
The proliferation of Internet of Things (IoT) devices and services creates not only significant benefits but also new security threats. Classical information encryption techniques are not suitable for resource-constrained edge modules, thereby generating the demand for lightweight and efficient data protection algorithms. This work presents a novel dynamical parameter estimation scheme for chaotic oscillators, applied to physical-layer authentication (PLA). The proposed approach relies on the receiver’s capability to estimate a selected parameter of the transmitter’s oscillator determined by circuit configuration from the received chaotic signal using a locally synchronized oscillator, thereby enabling secure authentication based on a hardware-encoded identifier. The scheme is intended to complement a chaos-based wireless sensor network (WSN) architecture, where sensor nodes (SNs) implement analog chaotic oscillators, and the gateway operates discrete-time models. The Vilnius chaotic oscillator was chosen to validate the proposed PLA scheme. A rigorous bifurcation analysis of analytical, SPICE and discrete oscillator models was first conducted to identify parameter regions that preserve chaotic dynamics, establishing correspondence between models to guarantee the feasibility of parameter estimation across implementations. The digital realization of the parameter estimator demonstrated accurate and stable operation, with a small and nearly constant estimation relative error not exceeding 1.01%. Key performance metrics were analyzed, including estimation time, precision, and noise robustness. A tradeoff between estimation speed and accuracy was identified, particularly under noisy channel conditions. Finally, the influence of the receiver’s native oscillator parameter on distinguishable transmitter parameter ranges was demonstrated, highlighting the configurability and security potential of the proposed system against unauthorized transmissions. Full article
(This article belongs to the Special Issue Nonlinear Analysis and Control of Electronic Systems)
Show Figures

Figure 1

18 pages, 1206 KB  
Article
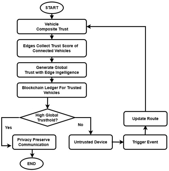
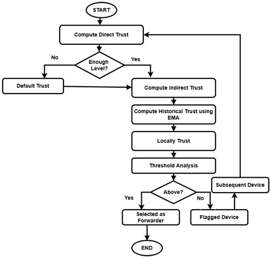
Edge Driven Trust Aware Threat Detection for IoT Enabled Intelligent Transportation Systems
by Khulud Salem Alshudukhi, Mamoona Humayun, Aala Oqab Alsalem, Mohammad Farhan Khan and Khalid Haseeb
Sensors 2026, 26(4), 1108; https://doi.org/10.3390/s26041108 - 9 Feb 2026
Viewed by 237
Abstract
Wireless communication and the Internet of Things (IoT) are integrated for the formulation of an emerging Intelligent Transportation System (ITS) for the interaction of vehicles and to enhance road safety. The emerging network manages the traffic flow, real-time data analytics, and resource control [...] Read more.
Wireless communication and the Internet of Things (IoT) are integrated for the formulation of an emerging Intelligent Transportation System (ITS) for the interaction of vehicles and to enhance road safety. The emerging network manages the traffic flow, real-time data analytics, and resource control for the development of urban transportation systems and smart cities. Extensive research has been conducted on the development of efficient routing response time for the IoT-ITS environment; however, the rapid changes in the network topologies still lead to unmanageable congestion and communication holes. Moreover, it is also often threatened due to high urban mobility and incurs additional transmission with excessive overhead. Such concepts are not able to maintain secure interactions among vehicles and expose confidential data to malicious devices while interacting on unpredictable channels. This research proposes a trust-aware edge-assisted model to secure the vehicular network and offers a more reliable system with optimal routing performance. The global trust model is maintained based on network conditions using localized computing and attaining data privacy and coherence. Furthermore, a blockchain ledger is included along with trust to ensure tamper-proof and transparent computing across the boundaries of the IoT-ITS environment. The proposed model is compared with Graph-Based Trust-Enabled Routing (GBTR) and Bacteria for Aging Optimization Algorithm (BFOA), and the results revealed significant performance for network throughput by 50% and 62.5%, end-to-end delay by 33.3% and 37.5%, routing overhead by 34% and 38.7%, and false positive rate by 67.9% and 68.5% over the dynamic network infrastructure. Full article
(This article belongs to the Special Issue Edge Artificial Intelligence and Data Science for IoT-Enabled Systems)
Show Figures

Figure 1

47 pages, 2396 KB  
Article
Adaptive Multi-Stage Hybrid Localization for RIS-Aided 6G Indoor Positioning Systems: Combining Fingerprinting and Geometric Methods with Condition-Aware Fusion
by Iacovos Ioannou, Vasos Vassiliou and Marios Raspopoulos
Sensors 2026, 26(4), 1084; https://doi.org/10.3390/s26041084 - 7 Feb 2026
Viewed by 184
Abstract
Reconfigurable intelligent surfaces (RISs) represent a paradigm shift in wireless communications, offering unprecedented control over electromagnetic wave propagation for next-generation 6G networks. This paper presents a comprehensive framework for high-precision indoor localization exploiting cooperative multi-RIS deployments. We introduce the adaptive multi-stage hybrid localization [...] Read more.
Reconfigurable intelligent surfaces (RISs) represent a paradigm shift in wireless communications, offering unprecedented control over electromagnetic wave propagation for next-generation 6G networks. This paper presents a comprehensive framework for high-precision indoor localization exploiting cooperative multi-RIS deployments. We introduce the adaptive multi-stage hybrid localization (AMSHL) algorithm, a novel approach that strategically combines fingerprinting-based and geometric time-difference-of-arrival (TDoA) methods through condition-aware adaptive fusion. The proposed framework employs a 4-RIS cooperative architecture with strategically positioned panels on room walls, enabling comprehensive spatial coverage and favorable geometric diversity. AMSHL incorporates five key innovations: (1) a hybrid fingerprint database combining received signal strength indicator (RSSI) and TDoA features for enhanced location distinctiveness; (2) a multi-stage cascaded refinement process progressing from coarse fingerprinting initialization through to iterative geometric optimization; (3) an adaptive fusion mechanism that dynamically adjusts algorithm weights based on real-time channel quality assessment including signal-to-noise ratio (SNR) and geometric dilution of precision (GDOP); (4) a robust iteratively reweighted least squares (IRLS) solver with Huber M-estimation for outlier mitigation; and (5) Bayesian regularization incorporating fingerprinting estimates as informative priors. Comprehensive Monte Carlo simulations at 3.5 GHz carrier frequency with 400 MHz bandwidth demonstrate that AMSHL achieves a median localization error of 0.661 m, root-mean-squared error (RMSE) of 1.54 m, and mean-squared error (MSE) of 2.38 m2, with 87.5% probability of sub-2m accuracy, representing a 4.9× improvement over conventional hybrid fingerprinting in median error and a 7.1× reduction in MSE (from 16.83 m2 to 2.38 m2). An optional sigmoid-based fusion variant (AMSHL-S) further improves sub-2m accuracy to 89.4% by eliminating discrete switching artifacts. Furthermore, we provide theoretical analysis including Cramér–Rao lower bound (CRLB) derivation with an empirical MSE comparison to quantify the gap between practical algorithm performance and theoretical bounds (MSE-to-CRLB ratio of approximately 4.0×104), as well as a computational complexity assessment. All reported metrics have been cross-validated for internal consistency across formulas, tables, and textual descriptions; improvement factors and error statistics are verified against primary simulation outputs to ensure reproducibility. The complete simulation framework is made publicly available to facilitate reproducible research in RIS-aided positioning systems. Full article
(This article belongs to the Special Issue Indoor Localization Techniques Based on Wireless Communication)
Show Figures

Graphical abstract

22 pages, 6280 KB  
Article
Numerical Simulation and Influencing Factor Analysis of Magnetic-Field Antennas and Electric-Field Antennas for Near-Bit Wireless Short-Range Transmission
by Wenjing Cao, Qingyun Di, Fei Tian, Jingyue Liu, Aosai Zhao, Dingjun Chang and Wenhao Zheng
Appl. Sci. 2026, 16(3), 1519; https://doi.org/10.3390/app16031519 - 3 Feb 2026
Viewed by 240
Abstract
Wireless short-range transmission is essential for precise wellbore trajectory control and real-time formation evaluation. Its signal propagation characteristics are influenced by multiple factors, including antenna type, drill collar, mud, and formation resistivity. Most prior studies are based on Magnetic-field Antennas (MFA) and primarily [...] Read more.
Wireless short-range transmission is essential for precise wellbore trajectory control and real-time formation evaluation. Its signal propagation characteristics are influenced by multiple factors, including antenna type, drill collar, mud, and formation resistivity. Most prior studies are based on Magnetic-field Antennas (MFA) and primarily focus on the effects of formation resistivity variations, whereas the investigations on the influence of drill collars and mud resistivity are limited. In this study, a three-dimensional finite-element electromagnetic model of the “antenna–drill collar–mud–formation” system was developed to investigate wireless short-range transmission. The model was used to characterize and compare the electromagnetic field distributions of MFA and Electric-field Antennas (EFA) under in situ conditions. On this basis, a set of parametric sensitivity analyses on transmission performance was performed to quantify the effects of key factors, including drill-collar conductivity and mud resistivity. The results reveal fundamentally different electromagnetic field distributions for the two antenna types: (1) MFA is dominated by localized circumferential magnetic flux loops, whereas EFA transmits signals through axially extended eddy-current channels. (2) The drill collar exerts opposite effects on the two antennas, suppressing signal levels for MFA while significantly enhancing transmission for EFA, resulting in signal amplitudes that are 103105 times higher. (3) In addition, mud resistivity has little influence on MFA, whereas increasing mud resistivity leads to the pronounced attenuation of EFA signals. These findings provide a quantitative basis for antenna selection and performance optimization in wireless short-range transmission systems under different Logging-While-Drilling (LWD) conditions. Full article
Show Figures

Figure 1

16 pages, 2016 KB  
Article
A Deep Learning Phase Noise Compensation Network for Photonic Terahertz OFDM System
by Shenao Cai, Long Zhou, Tong Li and Jianguo Yu
Electronics 2026, 15(3), 647; https://doi.org/10.3390/electronics15030647 - 2 Feb 2026
Viewed by 202
Abstract
To address the phase noise issue in terahertz OFDM system, this paper proposes a dual-branch deep learning phase noise compensation network named AdaPhaseNet. The Transformer branch of this network leverages the powerful modeling capability of Transformers for long-range dependencies to achieve long-range phase [...] Read more.
To address the phase noise issue in terahertz OFDM system, this paper proposes a dual-branch deep learning phase noise compensation network named AdaPhaseNet. The Transformer branch of this network leverages the powerful modeling capability of Transformers for long-range dependencies to achieve long-range phase noise estimation and compensation, while the CNN branch is employed for local signal enhancement. Finally, an optimized signal is output through a confidence-driven adaptive fusion module. For experimental validation of the algorithm, we constructed a photonic terahertz communication system comprising 10 km of fiber and 5 m of wireless transmission. Experimental results show that, compared with multiple baseline models, AdaPhaseNet achieves relative BER reductions ranging from 37.0% to 57.9% and EVM gains ranging from 1.4 dB to 3.2 dB. Full article
Show Figures

Figure 1

22 pages, 4725 KB  
Article
Design of Multi-Source Fusion Wireless Acquisition System for Grid-Forming SVG Device Valve Hall
by Liqian Liao, Yuanwei Zhou, Guangyu Tang, Jiayi Ding, Ping Wang, Bo Yin, Liangbo Xie, Jie Zhang and Hongxin Zhong
Electronics 2026, 15(3), 641; https://doi.org/10.3390/electronics15030641 - 2 Feb 2026
Viewed by 184
Abstract
With the increasing deployment of grid-forming static var generators (GFM-SVG) in modern power systems, the reliability of the valve hall that houses the core power modules has become a critical concern. To overcome the limitations of conventional wired monitoring systems—complex cabling, poor scalability, [...] Read more.
With the increasing deployment of grid-forming static var generators (GFM-SVG) in modern power systems, the reliability of the valve hall that houses the core power modules has become a critical concern. To overcome the limitations of conventional wired monitoring systems—complex cabling, poor scalability, and incomplete state perception—this paper proposes and implements a multi-source fusion wireless data acquisition system specifically designed for GFM-SVG valve halls. The system integrates acoustic, visual, and infrared sensing nodes into a wireless sensor network (WSN) to cooperatively capture thermoacoustic visual multi-physics information of key components. A dual-mode communication scheme, using Wireless Fidelity (Wi-Fi) as the primary link and Fourth-Generation Mobile Communication Network (4G) as a backup channel, is adopted together with data encryption, automatic reconnection, and retransmission-checking mechanisms to ensure reliable operation in strong electromagnetic interference environments. The main innovation lies in a multi-source information fusion algorithm based on an improved Dempster–Shafer (D–S) evidence theory, which is combined with the object detection capability of the You Only Look Once, Version 8 (YOLOv8) model to effectively handle the uncertainty and conflict of heterogeneous data sources. This enables accurate identification and early warning of multiple types of faults, including local overheating, abnormal acoustic signatures, and coolant leakage. Experimental results demonstrate that the proposed system achieves a fault-diagnosis accuracy of 98.5%, significantly outperforming single-sensor approaches, and thus provides an efficient and intelligent operation-and-maintenance solution for ensuring the safe and stable operation of GFM-SVG equipment. Full article
(This article belongs to the Section Industrial Electronics)
Show Figures

Figure 1

23 pages, 4845 KB  
Article
Change Point Monitoring in Wireless Sensor Networks Under Heavy-Tailed Sequence Environments
by Liwen Wang, Hongbo Hu and Hao Jin
Mathematics 2026, 14(3), 523; https://doi.org/10.3390/math14030523 - 1 Feb 2026
Viewed by 215
Abstract
In the special case of a heavy-tailed sequence environment, change point monitoring in wireless sensor networks faces many serious challenges, such as high communication overhead, particularly sensitivity to sparse changes, and dependence on strict parameter assumptions. In order to solve these limitations, a [...] Read more.
In the special case of a heavy-tailed sequence environment, change point monitoring in wireless sensor networks faces many serious challenges, such as high communication overhead, particularly sensitivity to sparse changes, and dependence on strict parameter assumptions. In order to solve these limitations, a distributed robust M-estimator-based change point monitoring (DRM-CPM) method is proposed. This method combines ratio statistics with sliding window technology so that in online detection, there is no need to know the distribution before and after changes in advance. A threshold-triggered communication strategy is introduced, where sensors exchange local statistics only when exceeding predefined thresholds, significantly reducing energy consumption. By means of theoretical analysis, the asymptotic characteristics of the statistics are confirmed, and the robustness of the algorithm to heavy-tail noise and unknown parameters is also proved. Simulation results show that the algorithm is better than the existing methods in terms of empirical size control, empirical power, and communication efficiency, particularly in the face of sparse variation or heavy-tailed data. This framework provides a scalable solution for real-time anomaly monitoring with non-Gaussian data characteristics in industrial and environmental applications. Full article
(This article belongs to the Section D1: Probability and Statistics)
Show Figures

Figure 1

26 pages, 41057 KB  
Review
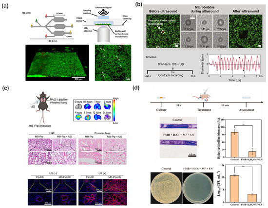
Acoustic Bubble Sensing Techniques and Bioapplications
by Renjie Ning, Jonathan Faulkner, Mengren Wu and Yuan Gao
Biosensors 2026, 16(2), 88; https://doi.org/10.3390/bios16020088 - 31 Jan 2026
Viewed by 326
Abstract
Acoustic bubbles are emerging as powerful microscale sensors that convert local biochemical and biomechanical cues into measurable signals in a remote, label-free, and clinically compatible manner. Originally developed as vascular contrast agents, microbubbles are now engineered so that their resonance frequency, nonlinear oscillations, [...] Read more.
Acoustic bubbles are emerging as powerful microscale sensors that convert local biochemical and biomechanical cues into measurable signals in a remote, label-free, and clinically compatible manner. Originally developed as vascular contrast agents, microbubbles are now engineered so that their resonance frequency, nonlinear oscillations, cavitation emissions, microstreaming, and radiation-force-induced motion encode information about pressure, rheology, oxygenation, and cell or tissue mechanics. In this review, we first summarize the fundamental physics of bubble dynamics, and then describe how these dynamics are translated into practical sensing observables. We then highlight key bioapplications where acoustic bubbles function as environment-responsive probes, ranging from hemodynamic pressure and fluid rheology to oxygen levels and cellular mechanics. Across these examples, we emphasize advantages such as non-invasive and wireless readout, high sensitivity arising from nonlinear bubble dynamics, and biochemical and molecular tunability. Finally, we outline current challenges and future opportunities for translating acoustic bubble-based sensing into robust, quantitative tools for biomedical applications. Full article
(This article belongs to the Special Issue Micro/Nanofluidic System-Based Biosensors)
Show Figures

Figure 1

17 pages, 10981 KB  
Article
NeuroGator: A Low-Power Gating System for Asynchronous BCI Based on LFP Brain State Estimation
by Benyuan He, Chunxiu Liu, Zhimei Qi, Ning Xue and Lei Yao
Brain Sci. 2026, 16(2), 141; https://doi.org/10.3390/brainsci16020141 - 28 Jan 2026
Viewed by 225
Abstract
The continuous handling of the large amount of raw data generated by implantable brain–computer interface (BCI) devices requires a large amount of hardware resources and is becoming a bottleneck for implantable BCI systems, particularly for power-constrained wireless systems. To overcome this bottleneck, we [...] Read more.
The continuous handling of the large amount of raw data generated by implantable brain–computer interface (BCI) devices requires a large amount of hardware resources and is becoming a bottleneck for implantable BCI systems, particularly for power-constrained wireless systems. To overcome this bottleneck, we present NeuroGator, an asynchronous gating system using Local Field Potential (LFP) for the implantable BCI system. Unlike a conventional continuous data decoding approach, NeuroGator uses hierarchical state classification to efficiently allocate hardware resources to reduce the data size before handling or transmission. The proposed NeuroGator operates in two stages: Firstly, a low-power hardware silence detector filters out background noise and non-active signals, effectively reducing the data size by approximately 69.4%. Secondly, a Dual-Resolution Gate Recurrent Unit (GRU) model controls the main data processing procedure on the edge side, using a first-level model to scan low-precision LFP data for potential activity and a second-level model to analyze high-precision LFP data for confirmation of an active state. The experiment shows that NeuroGator reduces overall data throughput by 82% while maintaining an F1-Score of 0.95. This architecture allows the Implantable BCI system to stay in an ultra-low-power state for over 85% of its entire operation period. The proposed NeuroGator has been implemented in an Application-Specific Integrated Circuit (ASIC) with a standard 180 nm Complementary Metal Oxide Semiconductor (CMOS) process, occupying a silicon area of 0.006mm2 and consuming 51 nW power. NeuroGator effectively resolves the resource efficiency dilemma for implantable BCI devices, offering a robust paradigm for next-generation asynchronous implantable BCI systems. Full article
(This article belongs to the Special Issue Trends and Challenges in Neuroengineering)
Show Figures

Figure 1

30 pages, 5013 KB  
Article
Energy-Efficient, Multi-Agent Deep Reinforcement Learning Approach for Adaptive Beacon Selection in AUV-Based Underwater Localization
by Zahid Ullah Khan, Hangyuan Gao, Farzana Kulsoom, Syed Agha Hassnain Mohsan, Aman Muhammad and Hassan Nazeer Chaudry
J. Mar. Sci. Eng. 2026, 14(3), 262; https://doi.org/10.3390/jmse14030262 - 27 Jan 2026
Viewed by 319
Abstract
Accurate and energy-efficient localization of autonomous underwater vehicles (AUVs) remains a fundamental challenge due to the complex, bandwidth-limited, and highly dynamic nature of underwater acoustic environments. This paper proposes a fully adaptive deep reinforcement learning (DRL)-driven localization framework for AUVs operating in Underwater [...] Read more.
Accurate and energy-efficient localization of autonomous underwater vehicles (AUVs) remains a fundamental challenge due to the complex, bandwidth-limited, and highly dynamic nature of underwater acoustic environments. This paper proposes a fully adaptive deep reinforcement learning (DRL)-driven localization framework for AUVs operating in Underwater Acoustic Sensor Networks (UAWSNs). The localization problem is formulated as a Markov Decision Process (MDP) in which an intelligent agent jointly optimizes beacon selection and transmit power allocation to minimize long-term localization error and energy consumption. A hierarchical learning architecture is developed by integrating four actor–critic algorithms, which are (i) Twin Delayed Deep Deterministic Policy Gradient (TD3), (ii) Soft Actor–Critic (SAC), (iii) Multi-Agent Deep Deterministic Policy Gradient (MADDPG), and (iv) Distributed DDPG (D2DPG), enabling robust learning under non-stationary channels, cooperative multi-AUV scenarios, and large-scale deployments. A round-trip time (RTT)-based geometric localization model incorporating a depth-dependent sound speed gradient is employed to accurately capture realistic underwater acoustic propagation effects. A multi-objective reward function jointly balances localization accuracy, energy efficiency, and ranging reliability through a risk-aware metric. Furthermore, the Cramér–Rao Lower Bound (CRLB) is derived to characterize the theoretical performance limits, and a comprehensive complexity analysis is performed to demonstrate the scalability of the proposed framework. Extensive Monte Carlo simulations show that the proposed DRL-based methods achieve significantly lower localization error, lower energy consumption, faster convergence, and higher overall system utility than classical TD3. These results confirm the effectiveness and robustness of DRL for next-generation adaptive underwater localization systems. Full article
(This article belongs to the Section Ocean Engineering)
Show Figures

Figure 1

Back to TopTop