Sign in to use this feature.

Years

Between: -

Subjects

remove_circle_outline
remove_circle_outline
remove_circle_outline
remove_circle_outline
remove_circle_outline
remove_circle_outline
remove_circle_outline

Journals

Article Types

Countries / Regions

Search Results (19)

Search Parameters:
Keywords = wireless content centric networking

Order results
Result details
Results per page
Select all
Export citation of selected articles as:
31 pages, 1954 KB  
Article
HASCom: A Heterogeneous Affective-Semantic Communication Framework for Speech Transmission
by Zhenjia Yu, Taojie Zhu, Md Arman Hossain, Zineb Zbarna and Lei Wang
Sensors 2026, 26(7), 2158; https://doi.org/10.3390/s26072158 - 31 Mar 2026
Viewed by 488
Abstract
Driven by the development of next-generation wireless networks and the widespread adoption of sensing, communication is shifting from traditional bit-level transmission to intelligent, rich interactions within our digital social system. However, existing speech semantic communication frameworks predominantly focus on textual accuracy, neglecting the [...] Read more.
Driven by the development of next-generation wireless networks and the widespread adoption of sensing, communication is shifting from traditional bit-level transmission to intelligent, rich interactions within our digital social system. However, existing speech semantic communication frameworks predominantly focus on textual accuracy, neglecting the critical affective information (e.g., tone and emotion) that is essential for natural human-centric interactions in the real world. To address this limitation, we propose the Heterogeneous Affective Speech Semantic Communication (HASCom) framework, designed for the robust transmission of highly expressive speech over complex wireless channels. Specifically, we design a heterogeneous dual-stream transmission architecture that decouples discrete phoneme-level linguistic content from continuous emotional embeddings. For discrete semantic information, we use reliable digital coding protected by Low-Density Parity-Check (LDPC) to guarantee strict recoverability. Conversely, for emotional features, we employ Deep Joint Source-Channel Coding (JSCC) analog transmission to prevent irreversible quantization errors and the cliff effect. Additionally, we develop a prior-guided diffusion reconstruction module at the receiving end. This module leverages a structural prior network to align the decoded semantics, which then steers the reverse diffusion process conditioned on the recovered affective features. Extensive experiments under both AWGN and Rayleigh fading channels demonstrate that HASCom significantly outperforms state-of-the-art baselines. Specifically, it achieves superior objective semantic similarity and subjective Mean Opinion Score (MOS) at low Signal-to-Noise Ratios (SNRs), while the JSCC transmission modules maintain an ultra-low inference latency of less than 0.1 ms, validating its high efficiency and robustness for practical deployments. Full article
Show Figures

Figure 1

21 pages, 559 KB  
Review
Interest Flooding Attacks in Named Data Networking and Mitigations: Recent Advances and Challenges
by Simeon Ogunbunmi, Yu Chen, Qi Zhao, Deeraj Nagothu, Sixiao Wei, Genshe Chen and Erik Blasch
Future Internet 2025, 17(8), 357; https://doi.org/10.3390/fi17080357 - 6 Aug 2025
Cited by 2 | Viewed by 1841
Abstract
Named Data Networking (NDN) represents a promising Information-Centric Networking architecture that addresses limitations of traditional host-centric Internet protocols by emphasizing content names rather than host addresses for communication. While NDN offers advantages in content distribution, mobility support, and built-in security features, its stateful [...] Read more.
Named Data Networking (NDN) represents a promising Information-Centric Networking architecture that addresses limitations of traditional host-centric Internet protocols by emphasizing content names rather than host addresses for communication. While NDN offers advantages in content distribution, mobility support, and built-in security features, its stateful forwarding plane introduces significant vulnerabilities, particularly Interest Flooding Attacks (IFAs). These IFA attacks exploit the Pending Interest Table (PIT) by injecting malicious interest packets for non-existent or unsatisfiable content, leading to resource exhaustion and denial-of-service attacks against legitimate users. This survey examines research advances in IFA detection and mitigation from 2013 to 2024, analyzing seven relevant published detection and mitigation strategies to provide current insights into this evolving security challenge. We establish a taxonomy of attack variants, including Fake Interest, Unsatisfiable Interest, Interest Loop, and Collusive models, while examining their operational characteristics and network performance impacts. Our analysis categorizes defense mechanisms into five primary approaches: rate-limiting strategies, PIT management techniques, machine learning and artificial intelligence methods, reputation-based systems, and blockchain-enabled solutions. These approaches are evaluated for their effectiveness, computational requirements, and deployment feasibility. The survey extends to domain-specific implementations in resource-constrained environments, examining adaptations for Internet of Things deployments, wireless sensor networks, and high-mobility vehicular scenarios. Five critical research directions are proposed: adaptive defense mechanisms against sophisticated attackers, privacy-preserving detection techniques, real-time optimization for edge computing environments, standardized evaluation frameworks, and hybrid approaches combining multiple mitigation strategies. Full article
Show Figures

Figure 1

14 pages, 1027 KB  
Article
Caching Method for Information-Centric Ad Hoc Networks Based on Content Popularity and Node Centrality
by Masaki Koide, Naoyuki Matsumoto and Tomofumi Matsuzawa
Electronics 2024, 13(12), 2416; https://doi.org/10.3390/electronics13122416 - 20 Jun 2024
Cited by 10 | Viewed by 2217
Abstract
In recent years, most internet communications have focused on accessing content such as video, web services, and audio. Conversely, traditional Internet communications are inefficient because they are primarily designed for data transfer between hosts. In response, Information-Centric Networking (ICN) has emerged as a [...] Read more.
In recent years, most internet communications have focused on accessing content such as video, web services, and audio. Conversely, traditional Internet communications are inefficient because they are primarily designed for data transfer between hosts. In response, Information-Centric Networking (ICN) has emerged as a content-oriented networking model. The impact of ICN in reducing the location dependency of data and its high compatibility with ad hoc networks has led to research on realizing Information-Centric ad hoc Networks (ICANET). There has also been extensive research into caching content in the network, which is one of the features of ICN. In static networks, methods have been proposed to cache highly popular content in nodes that are more likely to be used for shortest paths. However, in dynamic networks, content with high popularity should be cached on nodes that are more likely to reach all nodes, as missing nodes need to be taken into account. In this study, we propose a cache control scheme for content caching in ICANET that utilizes both content popularity and the closeness centrality of nodes within the ad hoc network as indicators. To realise the proposed method, a new packet flow based on the Pending Interest Table (PIT) and Content Store (CS) was implemented in the forwarding strategy of ICN. The experiments used ndnSIM, a protocol implementation of NDN based on Network Simulator3, which is widely used in wireless network research. The experimental results showed that the cache hit rate could be increased by up to 4.5% in situations with low content bias. In the same situation, the response delay was also reduced by up to 28.3%. Full article
(This article belongs to the Special Issue New Advances in Multi-agent Systems: Control and Modelling)
Show Figures

Figure 1

22 pages, 4745 KB  
Article
Efficient V2V Communications by Clustering-Based Collaborative Caching
by Hiroki Tokunaga and Suhua Tang
Electronics 2024, 13(5), 883; https://doi.org/10.3390/electronics13050883 - 25 Feb 2024
Cited by 1 | Viewed by 1998
Abstract
Vehicle-to-vehicle (V2V) communication plays an important role in enabling autonomous driving. However, when multiple vehicles request the same content, like road conditions, delivering it individually by V2V communication can significantly increase traffic volume, potentially causing congestion in the wireless channel. To address this [...] Read more.
Vehicle-to-vehicle (V2V) communication plays an important role in enabling autonomous driving. However, when multiple vehicles request the same content, like road conditions, delivering it individually by V2V communication can significantly increase traffic volume, potentially causing congestion in the wireless channel. To address this issue, Content-Centric Network (CCN) technology is applied to V2V communication, which improves communication efficiency by exploiting content cached at vehicles. However, previous methods faced the following challenges: (i) vehicles could not use content stored in nearby vehicles outside the communication path, and (ii) redundant caching of the same content occurred at nearby vehicles. To tackle these challenges, this paper proposes a collaborative caching method in which vehicles are grouped into clusters and each cluster has a designated head responsible for managing caches across all vehicles within the cluster. In this way, this method enables vehicles to use the content cached at adjacent vehicles that are not directly on a communication path. In addition, it eliminates redundant caches, allowing a more diverse range of content storage. Extensive simulation results demonstrate that the proposed approach effectively reduces content delivery latency by 33% compared to the method using clusters without cooperative caching and by 19% compared to the ECV+ method. Full article
(This article belongs to the Special Issue Advances in Vehicular Ad Hoc Networks (VANETs))
Show Figures

Figure 1

14 pages, 2570 KB  
Article
SDS: Scrumptious Dataflow Strategy for IoT Devices in Heterogeneous Network Environment
by Zeeshan Rasheed, Shahzad Ashraf, Naeem Ahmed Ibupoto, Pinial Khan Butt and Emad Hussen Sadiq
Smart Cities 2022, 5(3), 1115-1128; https://doi.org/10.3390/smartcities5030056 - 5 Sep 2022
Cited by 8 | Viewed by 3835
Abstract
Communication technologies have drastically increased the number of wireless networks. Heterogeneous networks have now become an indispensable fact while designing the new networks and the way the data packet moves from device to device opens new challenges for transmitting the packet speedily, with [...] Read more.
Communication technologies have drastically increased the number of wireless networks. Heterogeneous networks have now become an indispensable fact while designing the new networks and the way the data packet moves from device to device opens new challenges for transmitting the packet speedily, with maximum throughput and by consuming only confined energy. Therefore, the present study intends to provide a shrewd communication link among all IoT devices that becomes part of numerous heterogeneous networks. The scrumptious dataflow strategy (SDS) for IoT devices in the heterogeneous network environment is proposed and it would deal with all link selection and dataflow challenges. The SDS would accomplish the targeted output in five steps: Step 1 determines the utility rate of each heterogeneous link. Step 2 develops a link selection attribute (LSA) that gauges the loads of network features used for the link selection process. Step 3 calculates the scores of all heterogeneous networks. Step 4 takes the LSA table and computes the network preference for different scenarios, such as round trip time (RTTP), network throughput, and energy consumption. Step 5 sets the priority of heterogeneous networks based on the scores of network attributes. Performance of the proposed SDS mechanism with state of the art network protocols, such as high-speed packet access (HSPA), content-centric networking (CCN), and dynamic source routing (DSR), was determined by conducting a simulation with NS2 and, consequently, the SDS exhibited its shrewd performance. During comparative analysis, in terms of round trip time, the SDS proved that it utilized only 16.4 milliseconds to reach IoT device 50 and was first among all other protocols. Similarly, for network throughput, at IoT device 50, the throughputs of the SDS are recorded at 40% while the rest of other protocols were dead. Finally, while computing the energy consumption used to reach IoT device 50, the SDS was functional and possessed more than half of its energy compared to the other protocols. The SDS only utilized 302 joules while the rest of the protocols were about to die as they had consumed all of their energy. Full article
(This article belongs to the Topic IoT for Energy Management Systems and Smart Cities)
Show Figures

Graphical abstract

22 pages, 1551 KB  
Article
Collision-Based Window-Scaled Back-Off Mechanism for Dense Channel Resource Allocation in Future Wi-Fi
by Abdul Rehman, Faisal Bashir Hussain, Jawad Tanveer and Amir Haider
Mathematics 2022, 10(12), 2053; https://doi.org/10.3390/math10122053 - 14 Jun 2022
Cited by 6 | Viewed by 3532
Abstract
Wireless local area networks (WLANs), known as Wi-Fi, are widely deployed to meet the enhanced needs of data-centric internet applications, such as wireless docking, unified communications, cloud computing, interactive multimedia gaming, progressive streaming, support of wearable devices, up-link broadcasts and cellular offloading. Wi-Fi [...] Read more.
Wireless local area networks (WLANs), known as Wi-Fi, are widely deployed to meet the enhanced needs of data-centric internet applications, such as wireless docking, unified communications, cloud computing, interactive multimedia gaming, progressive streaming, support of wearable devices, up-link broadcasts and cellular offloading. Wi-Fi networks typically adopt the Distributed Coordination Function (DCF)-based Carrier Sense Multiple Access with Collision Avoidance (CSMA/CA), which uses the Binary Exponential Back-off (BEB) algorithm at the MAC layer mechanism to access channel resources. Currently deployed Wi-Fi networks face huge challenges towards efficient channel access for denser environments due to the blind exponential increase/decrease of a contention window (CW) procedure that is inefficient for a higher number of contending stations. Several modifications and amendments have been proposed to improve the performance of the MAC layer channel access based on a fixed or variable CW size. However, a more realistic network density-based channel resource allocation solution is still missing. An efficient channel resource allocation is one of the most critical challenges for future highly dense WLANs, such as High-Efficiency WLAN (HEW). In this paper, we propose a Channel Collision-based Window Scaled Back-off (CWSB) mechanism for channel resource allocation in HEW. In our proposed CWSB, all contending stations select an optimized CW size for each back-off stage for collided or successfully transmitted data frames. We affirm the performance of the proposed CWSB mechanism with the help of an Iterative Discrete Time Markov Chain (I-DTMC) model. This paper evaluates the performance of our proposed CWSB mechanism in HEW Wi-Fi networks using an NS3 simulator in terms of the normalized throughput and channel access delay compared to the state-of-the-art BEB and a recently proposed mechanism. Full article
Show Figures

Figure 1

24 pages, 1992 KB  
Article
Quality-of-Service-Linked Privileged Content-Caching Mechanism for Named Data Networks
by Shrisha H. S. and Uma Boregowda
Future Internet 2022, 14(5), 157; https://doi.org/10.3390/fi14050157 - 20 May 2022
Cited by 4 | Viewed by 3271
Abstract
The domain of information-centric networking (ICN) is expanding as more devices are becoming a part of connected technologies. New methods for serving content from a producer to a consumer are being explored, and Named Data Networking (NDN) is one of them. The NDN [...] Read more.
The domain of information-centric networking (ICN) is expanding as more devices are becoming a part of connected technologies. New methods for serving content from a producer to a consumer are being explored, and Named Data Networking (NDN) is one of them. The NDN protocol routes the content from a producer to a consumer in a network using content names, instead of IP addresses. This facility, combined with content caching, efficiently serves content for very large networks consisting of a hybrid and ad hoc topology with both wired and wireless media. This paper addresses the issue of the quality-of-service (QoS) dimension for content delivery in NDN-based networks. The Internet Engineering Task Force (IETF) classifies QoS traffic as (prompt, reliable), prompt, reliable, and regular, and assigns corresponding priorities for managing the content. QoS-linked privileged content caching (QLPCC) proposes strategies for Pending Interest Table (PIT) and content store (CS) management in dedicated QoS nodes for handling priority content. QoS nodes are intermediately resourceful NDN nodes between content producers and consumers which specifically manage QoS traffic. The results of this study are compared with EQPR, PRR probability cache, and Least Frequently Used (LFU) and Least Fresh First (LFF) schemes, and QLPCC outperformed the latter-mentioned schemes in terms of QoS-node CS size vs. hit rate (6% to 47%), response time vs, QoS-node CS size (65% to 90%), and hop count vs. QoS-node CS size (60% to 84%) from the perspectives of priority traffic and overall traffic. QLPCC performed predictably when the NDN node count was increased from 500 to 1000, showing that the strategy is scalable. Full article
(This article belongs to the Section Internet of Things)
Show Figures

Figure 1

12 pages, 274 KB  
Article
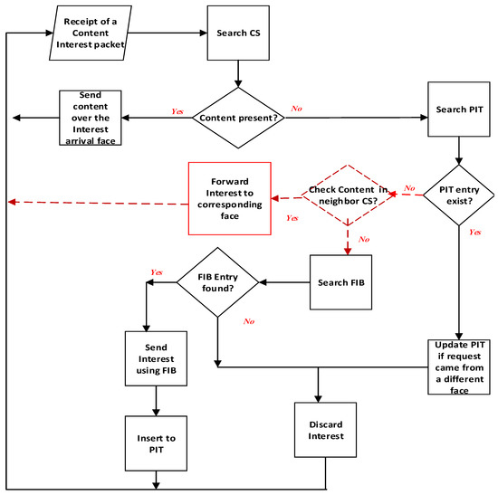
An Efficient Distributed Content Store-Based Caching Policy for Information-Centric Networking
by Ngoc-Thanh Dinh and Younghan Kim
Sensors 2022, 22(4), 1577; https://doi.org/10.3390/s22041577 - 17 Feb 2022
Cited by 8 | Viewed by 2485
Abstract
Content store (CS) is one of the main components of information-centric networking (ICN), which enables content objects to be cached and retrieved from any intermediate node in the network. However, in existing ICN designs, CS information is not exploited to coordinate content caching [...] Read more.
Content store (CS) is one of the main components of information-centric networking (ICN), which enables content objects to be cached and retrieved from any intermediate node in the network. However, in existing ICN designs, CS information is not exploited to coordinate content caching and content retrieval. CS of nodes in the network operates independently while Interest packets forwarding mainly uses forwarding information base (FIB). This paper highlights the importance of CS information for efficient content caching and content retrieval to improve the performance of information-centric networking, especially in resource-constrained environments like the Internet of Things. We propose an efficient caching policy to coordinate the CS of a node with its neighbor nodes in a distributed manner so that more and more popular content objects are cached in the neighborhood of the node. To exploit and coordinate CS information among nodes, we urge to enable CS information in the data plane of the network and design an efficient way for CS information transmission. Each node contributes to the objective of its neighborhood by maximizing its number of unique popular content objects being cached in its CS and not cached in the CS of its neighbors. We implement the proposed policy on top of state-of-the-art popularity-based caching schemes. Through analysis and experiments, we show that the proposed caching policy achieves a significant improvement in terms of cache hit ratio, stretch ratio, content retrieval latency, and energy efficiency significantly compared to state-of-the-art schemes. Full article
(This article belongs to the Section Internet of Things)
Show Figures

Figure 1

21 pages, 3794 KB  
Article
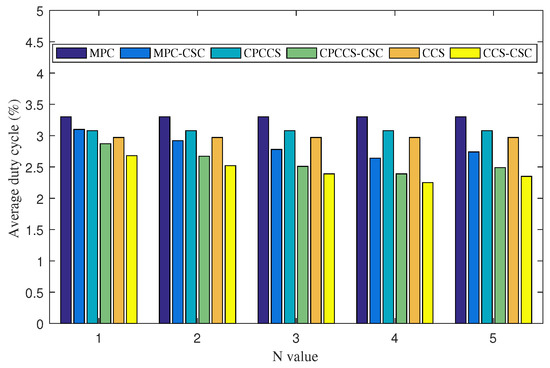
Forwarding in Energy-Constrained Wireless Information Centric Networks
by Daniel Marques, Carlos Senna and Miguel Luís
Sensors 2022, 22(4), 1438; https://doi.org/10.3390/s22041438 - 13 Feb 2022
Cited by 5 | Viewed by 2838
Abstract
Information Centric Networks (ICNs) have been considered one of the most promising candidates to overcome the disadvantages of host-centric architectures when applied to IoT networks, having the potential to address the challenges of a smart city. One of the foundations of a smart [...] Read more.
Information Centric Networks (ICNs) have been considered one of the most promising candidates to overcome the disadvantages of host-centric architectures when applied to IoT networks, having the potential to address the challenges of a smart city. One of the foundations of a smart city is its sensory capacity, which is obtained through devices associated with the IoT concept. The more sensors spread out, the greater the ability to sense the city. However, such a scale demands high energy requirements and an effective improvement in the energy management is unavoidable. To improve the energy management, we are proposing an efficient forwarding scheme in energy-constrained wireless ICNs. To achieve this goal, we consider the type of devices, their internal energy and the network context, among other parameters. The proposed forwarding strategy extends and adapts concepts of ICNs, by means of packet domain analysis, neighbourhood evaluation and node sleeping and waking strategies. The proposed solution takes advantage of the neighbourhood to be aware of the moments to listen and forward packets in order to consistently address mobility, improving the quality of content delivery. The evaluation is performed by simulation with real datasets of urban mobility, one from the lagoon of “Ria de Aveiro” and the other from a vehicular network in the city of Porto. The results show that the proposed forwarding scheme resulted in significant improvements in network content availability, in the overall energy saving and, consequently, in the network lifetime. Full article
(This article belongs to the Special Issue Energy-Efficient Communication Networks and Systems)
Show Figures

Figure 1

24 pages, 1499 KB  
Article
Scheduling and Power Control for Wireless Multicast Systems via Deep Reinforcement Learning
by Ramkumar Raghu, Mahadesh Panju, Vaneet Aggarwal and Vinod Sharma
Entropy 2021, 23(12), 1555; https://doi.org/10.3390/e23121555 - 23 Nov 2021
Cited by 6 | Viewed by 2670
Abstract
Multicasting in wireless systems is a natural way to exploit the redundancy in user requests in a content centric network. Power control and optimal scheduling can significantly improve the wireless multicast network’s performance under fading. However, the model-based approaches for power control and [...] Read more.
Multicasting in wireless systems is a natural way to exploit the redundancy in user requests in a content centric network. Power control and optimal scheduling can significantly improve the wireless multicast network’s performance under fading. However, the model-based approaches for power control and scheduling studied earlier are not scalable to large state spaces or changing system dynamics. In this paper, we use deep reinforcement learning, where we use function approximation of the Q-function via a deep neural network to obtain a power control policy that matches the optimal policy for a small network. We show that power control policy can be learned for reasonably large systems via this approach. Further, we use multi-timescale stochastic optimization to maintain the average power constraint. We demonstrate that a slight modification of the learning algorithm allows tracking of time varying system statistics. Finally, we extend the multi-time scale approach to simultaneously learn the optimal queuing strategy along with power control. We demonstrate the scalability, tracking and cross-layer optimization capabilities of our algorithms via simulations. The proposed multi-time scale approach can be used in general large state-space dynamical systems with multiple objectives and constraints, and may be of independent interest. Full article
(This article belongs to the Special Issue Machine Learning for Communications)
Show Figures

Figure 1

13 pages, 666 KB  
Article
An Efficient Content Store-Based Forwarding Scheme for Internet of Things
by Ngoc-Thanh Dinh and Younghan Kim
Sensors 2021, 21(22), 7607; https://doi.org/10.3390/s21227607 - 16 Nov 2021
Cited by 3 | Viewed by 2100
Abstract
One of the main advantages of information-centric networking (ICN) is that a requested piece of content can be retrieved from a content store (CS) at any intermediate node, instead of its original content producer. In existing ICN designs, nodes forward Interest packets mainly [...] Read more.
One of the main advantages of information-centric networking (ICN) is that a requested piece of content can be retrieved from a content store (CS) at any intermediate node, instead of its original content producer. In existing ICN designs, nodes forward Interest packets mainly based on forwarding information base (FIB). FIB is constructed from name prefixes registered by content producers with a list of next hops to the name prefixes. The ICN forwarding engine uses those information to forward Interest packets towards corresponding content producers. CS information of a node is currently used only for checking the availability of cached content objects at the node and is not considered in the data plane of existing ICN forwarding mechanisms. This paper highlights the importance of CS information in an ICN forwarding mechanism and enables neighbor CS information in the data plane to improve the cache hit ratio and forwarding efficiency, especially for resource-constraint Internet of Things (IoT). We propose an efficient CS-based forwarding scheme for IoT. The proposed forwarding scheme exploits CS information of neighbors to find efficient routes to forward Interest packets toward nearby nodes with corresponding cached content. For that, we carefully design an efficient way for CS information sharing using counting bloom filter. We implement the proposed scheme and compare with state-of-the-art ICN forwarding schemes in IoT. Experimental results indicate that the proposed forwarding scheme achieves a significant improvement in terms of cache hit ratio, energy efficiency, content retrieval latency, and response rate. Full article
(This article belongs to the Section Internet of Things)
Show Figures

Figure 1

22 pages, 2882 KB  
Article
CIDF-WSN: A Collaborative Interest and Data Forwarding Strategy for Named Data Wireless Sensor Networks
by Muhammad Salah ud din, Muhammad Atif Ur Rehman and Byung-Seo Kim
Sensors 2021, 21(15), 5174; https://doi.org/10.3390/s21155174 - 30 Jul 2021
Cited by 27 | Viewed by 4372
Abstract
Recent years have witnessed the huge popularity of Information-Centric Networking (ICN) and its realization as Named Data Networking (NDN) in the context of wireless sensor networks (WSNs). The participating nodes in WSNs are usually equipped with a single radio interface. The existing solutions [...] Read more.
Recent years have witnessed the huge popularity of Information-Centric Networking (ICN) and its realization as Named Data Networking (NDN) in the context of wireless sensor networks (WSNs). The participating nodes in WSNs are usually equipped with a single radio interface. The existing solutions lack in providing the efficient next forwarder selection in NDN-based single radio WSNs. In this work, we propose a collaborative Interest and Data Forwarding (CIDF-WSN) Strategy for Named Data Wireless Sensor Networks. CIDF-WSN develop a Neighbor Information Base (NFIB) which enables the node to select the optimal next-hop relay in Interest packet forwarding. An efficient Interest packet processing mechanism assisted by the Interest Cache Table (ICT) is provided to avoid Interest packets loss and frequent re-transmissions. In addition, CIDF-WSN also provides a robust Data packet transfer mechanism accompanied by the Temp Cache Table (TCT) to avoid Data packet losses and to ensure well-timed content delivery. Simulation results reveal that CIDF-WSN outperforms the recently published works in terms of Interest satisfaction rate, total energy consumption, Data retrieval delays, and communication overhead. Full article
Show Figures

Figure 1

21 pages, 2423 KB  
Article
ndnIoT-FC: IoT Devices as First-Class Traffic in Name Data Networks
by Luís Gameiro, Carlos Senna and Miguel Luís
Future Internet 2020, 12(11), 207; https://doi.org/10.3390/fi12110207 - 21 Nov 2020
Cited by 11 | Viewed by 3862
Abstract
In recent years we have been assisting a radical change in the way devices are connected to the Internet. In this new scope, the traditional TCP/IP host-centric network fails in large-scale mobile wireless distributed environments, such as IoT scenarios, due to node mobility, [...] Read more.
In recent years we have been assisting a radical change in the way devices are connected to the Internet. In this new scope, the traditional TCP/IP host-centric network fails in large-scale mobile wireless distributed environments, such as IoT scenarios, due to node mobility, dynamic topologies and intermittent connectivity, and the Information-Centric Networking (ICN) paradigm has been considered the most promising candidate to overcome the drawbacks of host-centric architectures. Despite bringing efficient solutions for content distribution, the basic ICN operating principle, where content must always be associated with an interest, has serious restrictions in IoT environments in relation to scale, performance, and naming, among others. To address such drawbacks, we are presenting ndnIoT-FC, an NDN-based architecture that respects the ICN rules but offers special treatment for IoT traffic. It combines efficient hybrid naming with strategies to minimize the number of interests and uses caching strategies that virtually eliminates copies of IoT data from intermediate nodes. The ndnIoT-FC makes available new NDN-based application-to-application protocol to implement a signature model operation and tools to manage its life cycle, following a publisher-subscriber scheme. To demonstrate the versatility of the proposed architecture, we show the results of the efficient gathering of environmental information in a simulation environment considering different and distinct use cases. Full article
(This article belongs to the Special Issue Feature Papers for Future Internet—Internet of Things Section)
Show Figures

Figure 1

17 pages, 4765 KB  
Review
AR Enabled IoT for a Smart and Interactive Environment: A Survey and Future Directions
by Dongsik Jo and Gerard Jounghyun Kim
Sensors 2019, 19(19), 4330; https://doi.org/10.3390/s19194330 - 7 Oct 2019
Cited by 76 | Viewed by 15077
Abstract
Accompanying the advent of wireless networking and the Internet of Things (IoT), traditional augmented reality (AR) systems to visualize virtual 3D models of the real world are evolving into smart and interactive AR related to the context of things for physical objects. We [...] Read more.
Accompanying the advent of wireless networking and the Internet of Things (IoT), traditional augmented reality (AR) systems to visualize virtual 3D models of the real world are evolving into smart and interactive AR related to the context of things for physical objects. We propose the integration of AR and IoT in a complementary way, making AR scalable to cover objects everywhere with an acceptable level of performance and interacting with IoT in a more intuitive manner. We identify three key components for realizing such a synergistic integration: (1) distributed and object-centric data management (including for AR services); (2) IoT object-guided tracking; (3) seamless interaction and content interoperability. We survey the current state of these respective areas and herein discuss research on issues about realizing a future smart and interactive living environment. Full article
(This article belongs to the Section Intelligent Sensors)
Show Figures

Figure 1

16 pages, 6721 KB  
Article
Flooding Message Mitigation of Wireless Content Centric Networking for Last-Mile Smart-Grid
by Jaebeom Kim, Byung-Seok Park and Yong-up Park
Appl. Sci. 2019, 9(19), 3978; https://doi.org/10.3390/app9193978 - 23 Sep 2019
Cited by 3 | Viewed by 2923
Abstract
In view of Smart-Grid architecture, wireless Last-Mile Network (LMN) devices as smart meters and intelligent home control machines are normally installed in harsh and lossy communication environment. In order to improve communication reliability of LMN, we proposed Wireless Topology Aware Content Centric Networking [...] Read more.
In view of Smart-Grid architecture, wireless Last-Mile Network (LMN) devices as smart meters and intelligent home control machines are normally installed in harsh and lossy communication environment. In order to improve communication reliability of LMN, we proposed Wireless Topology Aware Content Centric Networking (TOP-CCN) protocol. TOP-CCN reduces channel access overhead of traditional Content Centric Networking and supports efficient multicast message transmission by using Multiple Point Relay (MPR), and Publisher MPR (PMPR). In addition, TOP-CCN LMN provides simple multi-hop forwarding scheme that can reduce the traditional routing control message overhead in multi-hop wireless LMN environment. The simulation result shows TOP-CCN can improve the service provisioning time and reliability compared to traditional IP based network model in LMN. Full article
(This article belongs to the Special Issue IoT for Smart Cities)
Show Figures

Figure 1

Back to TopTop