Sign in to use this feature.

Years

Between: -

Subjects

remove_circle_outline
remove_circle_outline
remove_circle_outline
remove_circle_outline

Journals

Article Types

Countries / Regions

Search Results (38)

Search Parameters:
Keywords = vein graft failure

Order results
Result details
Results per page
Select all
Export citation of selected articles as:
10 pages, 1341 KB  
Article
Applying Intraoperative Portal Venography in Liver Transplantation Vascular Surgery
by Szu-Kai Wang, Yu-Fan Cheng, Wei-Xiong Lim, Chao-Long Chen, Leung-Chit Tsang, Chun-Yen Yu, Hsien-Wen Hsu, Po-Hsun Huang, Chun-Hua Chiu and Hsin-You Ou
Diagnostics 2025, 15(18), 2321; https://doi.org/10.3390/diagnostics15182321 - 12 Sep 2025
Viewed by 402
Abstract
Background/Aim: Adequate portal inflow is essential for liver graft regeneration following transplantation. Intraoperative portal venography (IOPV) provides real-time assessment of portal vein patency, stenosis, thrombus formation, and portosystemic collaterals. In addition to imaging, portal vein pressure gradient (portal vein pressure minus inferior vena [...] Read more.
Background/Aim: Adequate portal inflow is essential for liver graft regeneration following transplantation. Intraoperative portal venography (IOPV) provides real-time assessment of portal vein patency, stenosis, thrombus formation, and portosystemic collaterals. In addition to imaging, portal vein pressure gradient (portal vein pressure minus inferior vena cava pressure) was also measured. This study assessed the impact of IOPV on surgical decision-making and post-transplant outcomes to establish criteria for patient selection. Methods: From November 2016 to November 2024, 34 liver transplant patients with portal inflow insufficiency (flow velocity < 10 cm/s), large shunts (>1 cm), or portal vein thrombosis underwent IOPV. Of the patients, one received deceased donor liver transplantation (DDLT), and the others received living donor liver transplantation (LDLT). Preoperative computed tomography (CT) and ultrasound (US) assessed portal vein patency, thrombus, and shunts. Postoperative US and CT monitored portal flow and graft regeneration. Results: IOPV influenced surgical planning in all cases, leading to shunt ligation or stenting, and improved portal vein flow velocity from 6.3 (IQR, 0–9.0) to 30.8 (IQR, 22.2–36.7) cm/s (p < 0.001). Adequate inflow was achieved in 32 patients, 2 had persistent low flow or occluded flow owing to severe adhesion after transplant and failure to close large collateral veins. Graft regeneration ranged from 104% to 255% within a year. Conclusions: IOPV is a valuable tool in liver transplantation vascular surgery, optimizing surgical strategies and portal inflow. Early integration into routine practice may improve graft outcomes. Further prospective, longitudinal research is needed to refine patient selection and assess long-term benefits. Full article
(This article belongs to the Section Medical Imaging and Theranostics)
Show Figures

Figure 1

15 pages, 8575 KB  
Article
Chlorogenic Acid–Strontium-Containing Dual-Functional Bioresorbable External Stent Suppresses Venous Graft Restenosis via Hippo-YAP Signaling Pathway
by Ge Zhu, Su Wang, Zhang Liu, Shengji Gu, Feng Chen and Wangfu Zang
J. Funct. Biomater. 2025, 16(7), 259; https://doi.org/10.3390/jfb16070259 - 11 Jul 2025
Viewed by 830
Abstract
Vein graft restenosis remains a major complication following coronary artery bypass grafting (CABG), mainly due to the abnormal proliferation of vascular smooth muscle cells (VSMCs) and impaired endothelial repair. While external stents (eStents) can provide mechanical support and limit adverse remodeling, traditional metallic [...] Read more.
Vein graft restenosis remains a major complication following coronary artery bypass grafting (CABG), mainly due to the abnormal proliferation of vascular smooth muscle cells (VSMCs) and impaired endothelial repair. While external stents (eStents) can provide mechanical support and limit adverse remodeling, traditional metallic stents are non-degradable and may induce chronic inflammation and fibrosis. In contrast, many bioresorbable materials degrade too quickly or lack mechanical strength. These challenges highlight the need for external stents that combine sufficient mechanical strength with biodegradability to support long-term graft patency. This is the first study that develops a chlorogenic acid–strontium (SrCA)-loaded polycaprolactone bioresorbable eStent that inhibits VSMC proliferation and enhances endothelial repair via Hippo–Yes-associated protein (YAP) signaling, addressing vein graft restenosis post-CABG. Combining mechanical support and biodegradability, it overcomes the limitations of non-degradable stents and rapidly degrading biomaterials, elucidates the potential of natural polyphenol–metal ion complexes in vascular remodeling, and offers an innovative strategy for the prevention of vein graft restenosis. Full article
Show Figures

Figure 1

11 pages, 1538 KB  
Article
Feasibility of Near-Infrared Spectroscopy for Monitoring Tissue Oxygenation During Uterus Transplantation and Hysterectomy
by Jeremy Applebaum, Dan Zhao, Nawar Latif and Kathleen O’Neill
J. Clin. Med. 2025, 14(14), 4832; https://doi.org/10.3390/jcm14144832 - 8 Jul 2025
Viewed by 516
Abstract
Background/Objective: Thrombosis is the leading cause of graft failure and immediate hysterectomy following uterus transplantation (UTx). Currently, there is no standardized method for real-time assessment of UTx graft perfusion. This feasibility study aims to evaluate the utility of a near-infrared spectroscopy (NIRS) probe [...] Read more.
Background/Objective: Thrombosis is the leading cause of graft failure and immediate hysterectomy following uterus transplantation (UTx). Currently, there is no standardized method for real-time assessment of UTx graft perfusion. This feasibility study aims to evaluate the utility of a near-infrared spectroscopy (NIRS) probe for non-invasive monitoring of local cervical tissue oxygenation (StO2) during UTx. As proof-of-concept for the NIRS device, cervical StO2 was also measured during non-donor hysterectomy and bilateral salpingo-oophorectomy to establish its capacity to reflect perfusion changes corresponding to vascular ligation. Methods: The ViOptix T. Ox Tissue Oximeter NIRS probe was attached to four uterine cervices during hysterectomy procedures and three separate donor cervices during UTx. Real-time StO2 measurements were recorded at critical surgical steps: baseline, ovarian vessel ligation, contralateral ovarian vessel ligation, uterine vessel ligation, contralateral uterine vessel ligation, and colpotomy for hysterectomy; donor internal iliac vein anastomosis to recipient external iliac vein, donor internal iliac artery anastomosis to recipient external iliac artery, contralateral donor internal iliac vein anastomosis to recipient external iliac vein, contralateral donor internal iliac artery anastomosis to recipient external iliac artery, and donor and recipient vagina anastomosis for UTx. Results: During hysterectomy, average StO2 levels sequentially decreased: 70.2% (baseline), 56.7% (ovarian vessel ligation), 62.1% (contralateral ovarian vessel ligation), 50.5% (uterine vessel ligation), 35.8% (contralateral uterine vessel ligation), and 8.5% (colpotomy). Conversely, during UTx, StO2 progressive increased with each anastomosis: 8.9% (internal iliac vein- external iliac vein), 27.9% (internal iliac artery-external iliac artery), 56.9% (contralateral internal iliac vein-contralateral external iliac vein), 65.9% (contralateral internal iliac artery-contralateral external iliac artery), and 65.2% (vaginal anastomosis). Conclusions: The inverse correlation between StO2 and vascular ligation during hysterectomy and the progressive rise in StO2 during UTx suggests that cervical tissue oximetry may serve as a non-invasive modality for monitoring uterine graft perfusion. Further studies are warranted to determine whether these devices complement current assessments of uterine graft viability and salvage thrombosed grafts. Full article
(This article belongs to the Special Issue New Advances in Uterus and Ovarian Transplantation: 2nd Edition)
Show Figures

Figure 1

27 pages, 27538 KB  
Article
In-Situ Vascular Regeneration by Host Cells of Acellular Human Saphenous Vein Implanted in Porcine Carotid Artery
by Andrew Bond, Vito Bruno, Nadiah Sulaiman, Jason Johnson, Sarah George and Raimondo Ascione
Int. J. Mol. Sci. 2025, 26(10), 4718; https://doi.org/10.3390/ijms26104718 - 15 May 2025
Viewed by 1018
Abstract
Small vascular graft engineering may help reduce early vein graft failure. We assessed the feasibility, safety, and in vivo vascular regeneration potential of the decellularised human saphenous vein (D-hSV) with and without pre-seeding with porcine endothelial-like cells (ELCs) following grafting in porcine carotid [...] Read more.
Small vascular graft engineering may help reduce early vein graft failure. We assessed the feasibility, safety, and in vivo vascular regeneration potential of the decellularised human saphenous vein (D-hSV) with and without pre-seeding with porcine endothelial-like cells (ELCs) following grafting in porcine carotid artery (CA). A total of 14 pigs received CA grafting of control D-hSVs (n = 7) or D-hSVs seeded with ELCs (SD-hSV; n = 7). Ultrasound vascular Doppler was undertaken before and after grafting, and at 4 weeks. Outcome measures included patency, intimal thickening (IT), in situ vascular regeneration, endothelial cell (EC) coverage, neo-angiogenesis, mesenchymal–EC transition, and contractile cells. All animals reached the predefined culling point in good health, with no feasibility/safety concerns. Mild graft dilatation occurred at 4 weeks vs. baseline, with no difference between groups. In total, 9/14 grafts (64.3%) remained patent at 4 weeks (4/7 (57.1%) vs. 5/7 (71.4%) in the D-hSV and SD-hSV groups, respectively). IT increased from 17.1 ± 4.7% at baseline to 54.1 ± 12.2% at 4 weeks. Vascular regeneration occurred in all patent grafts with EC coverage, an increase in collagen and elastin, vimentin, SM-MHC-11, and calponin, with no difference between groups. The D-hSV for arterial vascular grafting is feasible and safe and associated with signs of in situ vascular regeneration by host cells at 4 weeks. Pre-seeding with ELCs did not add benefits. Full article
(This article belongs to the Special Issue Regenerative Medicine: Biomaterials and Stem Cell Research)
Show Figures

Figure 1

16 pages, 1215 KB  
Review
O-GlcNAcylation and Phosphorylation Crosstalk in Vascular Smooth Muscle Cells: Cellular and Therapeutic Significance in Cardiac and Vascular Pathologies
by Israel O. Bolanle and Timothy M. Palmer
Int. J. Mol. Sci. 2025, 26(7), 3303; https://doi.org/10.3390/ijms26073303 - 2 Apr 2025
Cited by 1 | Viewed by 1143
Abstract
More than 400 different types of post-translational modifications (PTMs), including O-GlcNAcylation and phosphorylation, combine to co-ordinate almost all aspects of protein function. Often, these PTMs overlap and the specific relationship between O-GlcNAcylation and phosphorylation has drawn much attention. In the last [...] Read more.
More than 400 different types of post-translational modifications (PTMs), including O-GlcNAcylation and phosphorylation, combine to co-ordinate almost all aspects of protein function. Often, these PTMs overlap and the specific relationship between O-GlcNAcylation and phosphorylation has drawn much attention. In the last decade, the significance of this dynamic crosstalk has been linked to several chronic pathologies of cardiovascular origin. However, very little is known about the pathophysiological significance of this crosstalk for vascular smooth muscle cell dysfunction in cardiovascular disease. O-GlcNAcylation occurs on serine and threonine residues which are also targets for phosphorylation. A growing body of research has now emerged linking altered vascular integrity and homeostasis with highly regulated crosstalk between these PTMs. Additionally, a significant body of evidence indicates that O-GlcNAcylation is an important contributor to the pathogenesis of neointimal hyperplasia and vascular restenosis responsible for long-term vein graft failure. In this review, we evaluate the significance of this dynamic crosstalk and its role in cardiovascular pathologies, and the prospects of identifying possible targets for more effective therapeutic interventions. Full article
(This article belongs to the Special Issue Smooth Muscle Cells in Vascular Disease)
Show Figures

Figure 1

11 pages, 434 KB  
Article
Early Experiences of Serbian Surgeons Using No-Touch Technique for Vein Conduits in CABG Patients: A Follow-Up Study with Multi-Slice CT Angiography
by Aleksandar Milutinović, Jelena Klajević, Igor Živković, Nemanja Milošević, Siniša Gradinac, Stefan Stanković, Želimir Antonić, Slobodan Tomić, Armin Šljivo, Miodrag Perič, Milovan Bojić and Dragana Radoičić
Medicina 2024, 60(9), 1427; https://doi.org/10.3390/medicina60091427 - 31 Aug 2024
Viewed by 1544
Abstract
Background and Objectives: The saphenous vein graft (SVG) remains the most frequently used conduit worldwide, despite its common disadvantage of early graft failure. To solve the problem and reduce the SVG damage, Souza implemented a new technique where a vein is harvested [...] Read more.
Background and Objectives: The saphenous vein graft (SVG) remains the most frequently used conduit worldwide, despite its common disadvantage of early graft failure. To solve the problem and reduce the SVG damage, Souza implemented a new technique where a vein is harvested with surrounding fascia and fat tissue (the so-called no-touch technique). Materials and Methods. A prospective study conducted from February 2019 to June 2024 included 23 patients who underwent myocardial revascularization using a no-touch vein, with follow-up control examinations using computed tomographic angiography to detect graft stenosis or occlusion. Results. Of the entire patient group, 17 (73.9%) were male, with a mean age of 67.39 ± 7.71 years. The mean follow-up period was 25 months. There were no major adverse cardiovascular or cerebrovascular events (MACCEs) during hospitalization, although one patient died in the hospital. Another patient died due to malignancy, but no MACCEs occurred during the follow-up period. According to multi-slice CT coronary angiography, the results were impeccable, with an astonishing 100% patency observed in all 20 IMA grafts and 58 no-touch SVGs examined. Conclusions. The excellent patency rate during the early follow-up period confirmed that the no-touch technique is a good option for surgical revascularization. Full article
(This article belongs to the Section Cardiology)
Show Figures

Figure 1

17 pages, 2384 KB  
Article
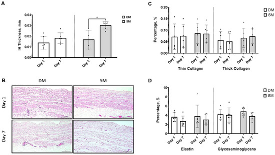
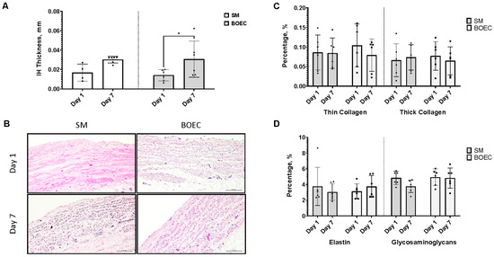
Exploring the Potential of Saphenous Vein Grafts Ex Vivo: A Model for Intimal Hyperplasia and Re-Endothelialization
by Nur A’tiqah Haron, Mohamad Fikeri Ishak, Muhammad Dain Yazid, Ubashini Vijakumaran, Roszita Ibrahim, Raja Zahratul Azma Raja Sabudin, Hafiza Alauddin, Nur Ayub Md Ali, Hairulfaizi Haron, Muhammad Ishamuddin Ismail, Mohd Ramzisham Abdul Rahman and Nadiah Sulaiman
J. Clin. Med. 2024, 13(16), 4774; https://doi.org/10.3390/jcm13164774 - 14 Aug 2024
Cited by 1 | Viewed by 2045
Abstract
Coronary artery bypass grafting (CABG) utilizing saphenous vein grafts (SVGs) stands as a fundamental approach to surgically treating coronary artery disease. However, the long-term success of CABG is often compromised by the development of intimal hyperplasia (IH) and subsequent graft failure. Understanding the [...] Read more.
Coronary artery bypass grafting (CABG) utilizing saphenous vein grafts (SVGs) stands as a fundamental approach to surgically treating coronary artery disease. However, the long-term success of CABG is often compromised by the development of intimal hyperplasia (IH) and subsequent graft failure. Understanding the mechanisms underlying this pathophysiology is crucial for improving graft patency and patient outcomes. Objectives: This study aims to explore the potential of an ex vivo model utilizing SVG to investigate IH and re-endothelialization. Methods: A thorough histological examination of 15 surplus SVG procured from CABG procedures at Hospital Canselor Tuanku Muhriz, Malaysia, was conducted to establish their baseline characteristics. Results: SVGs exhibited a mean diameter of 2.65 ± 0.93 mm with pre-existing IH averaging 0.42 ± 0.13 mm in thickness, alongside an observable lack of luminal endothelial cell lining. Analysis of extracellular matrix components, including collagen, elastin, and glycosaminoglycans, at baseline and after 7 days of ex vivo culture revealed no significant changes in collagen but demonstrated increased percentages of elastin and glycosaminoglycans. Despite unsuccessful attempts at re-endothelialization with blood outgrowth endothelial cells, the established ex vivo SVG IH model underscores the multifaceted nature of graft functionality and patency, characterized by IH presence, endothelial impairment, and extracellular matrix alterations post-CABG. Conclusions: The optimized ex vivo IH model provides a valuable platform for delving into the underlying mechanisms of IH formation and re-endothelialization of SVG. Further refinements are warranted, yet this model holds promise for future research aimed at enhancing graft durability and outcomes for CAD patients undergoing CABG. Full article
(This article belongs to the Section Vascular Medicine)
Show Figures

Graphical abstract

16 pages, 3141 KB  
Article
FGL2/FcγRIIB Signalling Mediates Arterial Shear Stress-Mediated Endothelial Cell Apoptosis: Implications for Coronary Artery Bypass Vein Graft Pathogenesis
by Molly L. Jackson, Andrew R. Bond, Raimondo Ascione, Jason L. Johnson and Sarah J. George
Int. J. Mol. Sci. 2024, 25(14), 7638; https://doi.org/10.3390/ijms25147638 - 11 Jul 2024
Cited by 2 | Viewed by 1868
Abstract
The sudden exposure of venous endothelial cells (vECs) to arterial fluid shear stress (FSS) is thought to be a major contributor to coronary artery bypass vein graft failure (VGF). However, the effects of arterial FSS on the vEC secretome are poorly characterised. We [...] Read more.
The sudden exposure of venous endothelial cells (vECs) to arterial fluid shear stress (FSS) is thought to be a major contributor to coronary artery bypass vein graft failure (VGF). However, the effects of arterial FSS on the vEC secretome are poorly characterised. We propose that analysis of the vEC secretome may reveal potential therapeutic approaches to suppress VGF. Human umbilical vein endothelial cells (HUVECs) pre-conditioned to venous FSS (18 h; 1.5 dynes/cm2) were exposed to venous or arterial FSS (15 dynes/cm2) for 24 h. Tandem Mass Tagging proteomic analysis of the vEC secretome identified significantly increased fibroleukin (FGL2) in conditioned media from HUVECs exposed to arterial FSS. This increase was validated by Western blotting. Application of the NFκB inhibitor BAY 11-7085 (1 µM) following pre-conditioning reduced FGL2 release from vECs exposed to arterial FSS. Exposure of vECs to arterial FSS increased apoptosis, measured by active cleaved caspase-3 (CC3) immunocytochemistry, which was likewise elevated in HUVECs treated with recombinant FGL2 (20 ng/mL) for 24 h under static conditions. To determine the mechanism of FGL2-induced apoptosis, HUVECs were pre-treated with a blocking antibody to FcγRIIB, a receptor FGL2 is proposed to interact with, which reduced CC3 levels. In conclusion, our findings indicate that the exposure of vECs to arterial FSS results in increased release of FGL2 via NFκB signalling, which promotes endothelial apoptosis via FcγRIIB signalling. Therefore, the inhibition of FGL2/FcγRIIB signalling may provide a novel approach to reduce arterial FSS-induced vEC apoptosis in vein grafts and suppress VGF. Full article
(This article belongs to the Special Issue Molecular Mechanisms of Endothelial Dysfunction 3.0)
Show Figures

Figure 1

28 pages, 44122 KB  
Article
External Support of Autologous Internal Jugular Vein Grafts with FRAME Mesh in a Porcine Carotid Artery Model
by Jaroslav Chlupac, Jan Frank, David Sedmera, Ondrej Fabian, Zuzana Simunkova, Iveta Mrazova, Tomas Novak, Zdenka Vanourková, Oldrich Benada, Zdenek Pulda, Theodor Adla, Martin Kveton, Alena Lodererova, Ludek Voska, Jan Pirk and Jiri Fronek
Biomedicines 2024, 12(6), 1335; https://doi.org/10.3390/biomedicines12061335 - 16 Jun 2024
Cited by 1 | Viewed by 2242
Abstract
Background: Autologous vein grafts are widely used for bypass procedures in cardiovascular surgery. However, these grafts are susceptible to failure due to vein graft disease. Our study aimed to evaluate the impact of the latest-generation FRAME external support on vein graft remodeling in [...] Read more.
Background: Autologous vein grafts are widely used for bypass procedures in cardiovascular surgery. However, these grafts are susceptible to failure due to vein graft disease. Our study aimed to evaluate the impact of the latest-generation FRAME external support on vein graft remodeling in a preclinical model. Methods: We performed autologous internal jugular vein interposition grafting in porcine carotid arteries for one month. Four grafts were supported with a FRAME mesh, while seven unsupported grafts served as controls. The conduits were examined through flowmetry, angiography, macroscopy, and microscopy. Results: The one-month patency rate of FRAME-supported grafts was 100% (4/4), whereas that of unsupported controls was 43% (3/7, Log-rank p = 0.071). On explant angiography, FRAME grafts exhibited significantly more areas with no or mild stenosis (9/12) compared to control grafts (3/21, p = 0.0009). Blood flow at explantation was higher in the FRAME grafts (145 ± 51 mL/min) than in the controls (46 ± 85 mL/min, p = 0.066). Area and thickness of neo-intimal hyperplasia (NIH) at proximal anastomoses were similar for the FRAME and the control groups: 5.79 ± 1.38 versus 6.94 ± 1.10 mm2, respectively (p = 0.558) and 480 ± 95 vs. 587 ± 52 μm2/μm, respectively (p = 0.401). However, in the midgraft portions, the NIH area and thickness were significantly lower in the FRAME group than in the control group: 3.73 ± 0.64 vs. 6.27 ± 0.64 mm2, respectively (p = 0.022) and 258 ± 49 vs. 518 ± 36 μm2/μm, respectively (p = 0.0002). Conclusions: In our porcine model, the external mesh FRAME improved the patency of vein-to-carotid artery grafts and protected them from stenosis, particularly in the mid regions. The midgraft neo-intimal hyperplasia was two-fold thinner in the meshed grafts than in the controls. Full article
Show Figures

Figure 1

16 pages, 2147 KB  
Article
Do T2DM and Hyperglycaemia Affect the Expression Levels of the Regulating Enzymes of Cellular O-GlcNAcylation in Human Saphenous Vein Smooth Muscle Cells?
by Israel O. Bolanle, Gillian A. Durham, James P. Hobkirk, Mahmoud Loubani, Roger G. Sturmey and Timothy M. Palmer
Diabetology 2024, 5(2), 162-177; https://doi.org/10.3390/diabetology5020013 - 25 Apr 2024
Cited by 1 | Viewed by 1865
Abstract
Protein O-GlcNAcylation, a dynamic and reversible glucose-dependent post-translational modification of serine and threonine residues on target proteins, has been proposed to promote vascular smooth muscle cell proliferation and migration events implicated in vein graft failure (VGF). Therefore, targeting the enzymes (glutamine fructose-6P [...] Read more.
Protein O-GlcNAcylation, a dynamic and reversible glucose-dependent post-translational modification of serine and threonine residues on target proteins, has been proposed to promote vascular smooth muscle cell proliferation and migration events implicated in vein graft failure (VGF). Therefore, targeting the enzymes (glutamine fructose-6P amidotransferase (GFAT), O-GlcNAc transferase (OGT), and O-GlcNAcase (OGA)) that regulate cellular O-GlcNAcylation could offer therapeutic options to reduce neointimal hyperplasia and venous stenosis responsible for VGF. However, it is unclear how type 2 diabetes mellitus (T2DM) and hyperglycaemia affect the expression of these enzymes in human saphenous vein smooth muscle cells (HSVSMCs), a key cell type involved in the vascular dysfunction responsible for saphenous VGF. Therefore, our aim was to assess whether T2DM and hyperglycaemia affect GFAT, OGT, and OGA expression levels in HSVSMCs in vitro. Expression levels of GFAT, OGT, and OGA were determined in low-passage HSVSMCs from T2DM and non-T2DM patients, and in HSVSMCs treated for 48 h with hyperglycaemic (10 mM and 25 mM) glucose concentrations, by quantitative immunoblotting. Expression levels of OGT, OGA, and GFAT were not significantly different in HSVSMC lysates from T2DM patients versus non-T2DM controls. In addition, treatment with high glucose concentrations (10 mM and 25 mM) had no significant effect on the protein levels of these enzymes in HSVSMC lysates. From our findings, T2DM and hyperglycaemia do not significantly impact the expression levels of the O-GlcNAcylation-regulating enzymes OGT, OGA, and GFAT in HSVSMCs. This study provides a foundation for future studies to assess the role of O-GlcNAcylation on VGF in T2DM. Full article
Show Figures

Figure 1

11 pages, 7413 KB  
Article
Managing Vascular Pedicle Exposure in Free Tissue Transfer Using a Reprocessed Micronized Dermal Substitute in Lower Extremity Reconstructions
by Daheui Kim, Jun Hyeok Lee, Min Suk Park, Ma Rhip Ahn, Daiwon Jun and Jung Ho Lee
Bioengineering 2024, 11(3), 241; https://doi.org/10.3390/bioengineering11030241 - 28 Feb 2024
Cited by 2 | Viewed by 1807
Abstract
Lower extremity reconstruction is challenging because of its intricate anatomy and dynamic biomechanics. Although microsurgical free tissue transfer offers pivotal solutions to limited local tissue availability, vascular pedicle exposure after free tissue transfer is common. We evaluated a novel method of managing pedicle [...] Read more.
Lower extremity reconstruction is challenging because of its intricate anatomy and dynamic biomechanics. Although microsurgical free tissue transfer offers pivotal solutions to limited local tissue availability, vascular pedicle exposure after free tissue transfer is common. We evaluated a novel method of managing pedicle exposure after free tissue transfer using a reprocessed micronized dermal substitute. Ten patients who underwent lower-extremity reconstruction using free tissue transfer and micronized dermal substitute between January and December 2023 were retrospectively reviewed. When native tissue could not be closed over the pedicle, reprocessed micronized artificial dermal matrix (rmADM) was cut and stacked to protect and stabilize it. Epithelialization was achieved by secondary skin grafting or healing by secondary intention. Flap dimensions, recipient artery and vein, ADM size, time required for granulation tissue maturation and complete epithelialization, and flap outcomes were analyzed. The mean age was 55.80 ± 20.70 years, and six patients (60%) were diabetic. The mean rmADM coverage area was 8.70 ± 8.41 cm2, and the average time required for complete epithelialization was 50.89 ± 14.21 days. Except for one total necrosis due to bypass graft failure, nine limbs were successfully salvaged. Application of rmADM offers numerous advantages, including vascular collapse prevention, moisture maintenance, granulation tissue growth promotion, and pedicle stabilization. Full article
(This article belongs to the Special Issue Recent Advances in Skin Repair and Regeneration)
Show Figures

Figure 1

12 pages, 257 KB  
Review
Techniques and Technologies to Improve Vein Graft Patency in Coronary Surgery
by Marco Gemelli, Mariangela Addonizio, Veronica Geatti, Michele Gallo, Lauren K. Dixon, Mark S. Slaughter and Gino Gerosa
Med. Sci. 2024, 12(1), 6; https://doi.org/10.3390/medsci12010006 - 11 Jan 2024
Cited by 2 | Viewed by 3470
Abstract
Vein grafts are the most used conduits in coronary artery bypass grafting (CABG), even though many studies have suggested their lower patency compared to arterial alternatives. We have reviewed the techniques and technologies that have been investigated over the years with the aim [...] Read more.
Vein grafts are the most used conduits in coronary artery bypass grafting (CABG), even though many studies have suggested their lower patency compared to arterial alternatives. We have reviewed the techniques and technologies that have been investigated over the years with the aim of improving the quality of these conduits. We found that preoperative and postoperative optimal medical therapy and no-touch harvesting techniques have the strongest evidence for optimizing vein graft patency. On the other hand, the use of venous external support, endoscopic harvesting, vein preservation solution and anastomosis, and graft configuration need further investigation. We have also analyzed strategies to treat vein graft failure: when feasible, re-doing the CABG and native vessel primary coronary intervention (PCI) are the best options, followed by percutaneous procedures targeting the failed grafts. Full article
(This article belongs to the Section Cardiovascular Disease)
13 pages, 3872 KB  
Article
Development of a Direct Non-Puncture Device for Measuring Portal Venous Pressure during Liver Transplantation—A Swine Model
by Kung-Chen Ho, Tun-Sung Huang, Jiunn-Chang Lin and Huihua Kenny Chiang
Biosensors 2023, 13(12), 1007; https://doi.org/10.3390/bios13121007 - 30 Nov 2023
Viewed by 2893
Abstract
Portal hypertension-related complications pose a significant risk for liver failure post-transplantation. Thus, accurate monitoring of intraoperative portal venous pressure (PVP) is crucial. However, current PVP monitoring techniques requiring direct percutaneous puncture carry the risk of graft damage. In this study, we present an [...] Read more.
Portal hypertension-related complications pose a significant risk for liver failure post-transplantation. Thus, accurate monitoring of intraoperative portal venous pressure (PVP) is crucial. However, current PVP monitoring techniques requiring direct percutaneous puncture carry the risk of graft damage. In this study, we present an innovative non-puncture PVP monitoring device (PVPMD) using a 3D-printed prototype. PVPMD design is inspired by the sphygmomanometer principle, and strategically encompasses the portal vein and enables precise PVP measurement through blood flow ultrasonography after temporary occlusion. By a series of mini-pig experiments, the prototype PVPMD demonstrated a strong correlation with invasive catheter measurements in the main trunk of the portal vein (rs = 0.923, p = 0.000). There was a significant repeatability and reproducibility between the prototype PVPMD- and invasive catheter-measured PVP. This indicates that the PVPMD holds immense potential for direct application in liver transplantation and surgery. Moreover, it has the potential to replace catheter-based central venous pressure (CVP) measurements, thereby mitigating catheter-related complications during many surgeries. In conclusion, our innovative device represents a significant advancement in PVP monitoring during liver transplantation, with comprehensive validation from principle exploration to successful animal experiments. We anticipate that this groundbreaking PVPMD will attract the attention of researchers and clinicians, propelling the noninvasive measurement of PVP or other venous/arterial pressures into a new era of clinical practice. Full article
(This article belongs to the Special Issue Biophysical Sensors for Biomedical/Health Monitoring Applications)
Show Figures

Figure 1

12 pages, 1240 KB  
Review
Saphenous Vein Graft Failure: Current Challenges and a Review of the Contemporary Percutaneous Options for Management
by Liam Back and Andrew Ladwiniec
J. Clin. Med. 2023, 12(22), 7118; https://doi.org/10.3390/jcm12227118 - 15 Nov 2023
Cited by 8 | Viewed by 4564
Abstract
The use of saphenous vein grafts (SVGs) in the surgical management of obstructive coronary artery disease remains high despite a growing understanding of their limitations in longevity. In contemporary practice, approximately 95% of patients receive one SVG in addition to a left internal [...] Read more.
The use of saphenous vein grafts (SVGs) in the surgical management of obstructive coronary artery disease remains high despite a growing understanding of their limitations in longevity. In contemporary practice, approximately 95% of patients receive one SVG in addition to a left internal mammary artery (LIMA) graft. The precise patency rates for SVGs vary widely in the literature, with estimates of up to 61% failure rate at greater than 10 years of follow-up. SVGs are known to progressively degenerate over time and, even if they remain patent, demonstrate marked accelerated atherosclerosis. Multiple studies have demonstrated a marked acceleration of atherosclerosis in bypassed native coronary arteries compared to non-bypassed arteries, which predisposes to a high number of native chronic total occlusions (CTOs) and subsequent procedural challenges when managing graft failure. Patients with failing SVGs frequently require revascularisation to previously grafted territories, with estimates of 13% of CABG patients requiring an additional revascularisation procedure within 10 years. Redo CABG confers a significantly higher risk of in-hospital mortality and, as such, percutaneous coronary intervention (PCI) has become the favoured strategy for revascularisation in SVG failure. Percutaneous treatment of a degenerative SVG provides unique challenges secondary to a tendency for frequent superimposed thrombi on critical graft stenoses, friable lesions with marked potential for distal embolization and subsequent no-reflow phenomena, and high rates of peri-procedural myocardial infarction (MI). Furthermore, the rates of restenosis within SVG stents are disproportionately higher than native vessel PCI despite the advances in drug-eluting stent (DES) technology. The alternative to SVG PCI in failed grafts is PCI to the native vessel, ‘replacing’ the grafts and restoring patency within the previously grafted coronary artery, with or without occluding the donor graft. This strategy has additional challenges to de novo coronary artery PCI, however, due to the high burden of complex atherosclerotic lesion morphology, extensive coronary calcification, and the high incidence of CTO. Large patient cohort studies have reported worse short- and long-term outcomes with SVG PCI compared to native vessel PCI. The PROCTOR trial is a large and randomised control trial aimed at assessing the superiority of native vessel PCI versus vein graft PCI in patients with prior CABG awaiting results. This review article will explore the complexities of SVG failure and assess the contemporary evidence in guiding optimum percutaneous interventional strategy. Full article
(This article belongs to the Section Cardiology)
Show Figures

Figure 1

9 pages, 858 KB  
Review
The VEST External Support for Saphenous Vein Grafts in Coronary Surgery: A Review of Randomized Clinical Trials
by Giovanni Jr. Soletti, Michele Dell’Aquila, Lamia Harik, Gianmarco Cancelli, Talal Alzghari, Roberto Perezgrovas-Olaria, Arnaldo Dimagli, Kevin R. An, Jordan Leith, Camilla Sofia Rossi, Christopher F. Barile, Michelle Demetres, Christopher Lau, Leonard N. Girardi and Mario Gaudino
J. Cardiovasc. Dev. Dis. 2023, 10(11), 453; https://doi.org/10.3390/jcdd10110453 - 7 Nov 2023
Cited by 2 | Viewed by 2820
Abstract
Saphenous vein grafts (SVGs) are the most frequently used conduits in coronary artery bypass grafting (CABG), but their higher rate of occlusion compared to arterial conduits remains a concern. Previous studies have shown that SVG failure is mainly driven by intimal hyperplasia, an [...] Read more.
Saphenous vein grafts (SVGs) are the most frequently used conduits in coronary artery bypass grafting (CABG), but their higher rate of occlusion compared to arterial conduits remains a concern. Previous studies have shown that SVG failure is mainly driven by intimal hyperplasia, an adaptative response to higher pressures of the arterial circulation. The VESTTM device (Vascular Graft Solutions, Tel Aviv, Israel), an external support designed to mitigate intimal hyperplasia in SVGs, has been tested in few clinical trials (RCTs). Herein, we descriptively evaluated the randomized evidence on the VEST device. Full article
(This article belongs to the Special Issue Feature Review Papers in Cardiac Surgery)
Show Figures

Figure 1

Back to TopTop