Sign in to use this feature.

Years

Between: -

Subjects

remove_circle_outline
remove_circle_outline
remove_circle_outline
remove_circle_outline
remove_circle_outline
remove_circle_outline
remove_circle_outline
remove_circle_outline
remove_circle_outline

Journals

remove_circle_outline
remove_circle_outline
remove_circle_outline
remove_circle_outline
remove_circle_outline
remove_circle_outline
remove_circle_outline
remove_circle_outline
remove_circle_outline
remove_circle_outline
remove_circle_outline
remove_circle_outline
remove_circle_outline
remove_circle_outline
remove_circle_outline
remove_circle_outline
remove_circle_outline
remove_circle_outline

Article Types

Countries / Regions

remove_circle_outline
remove_circle_outline
remove_circle_outline
remove_circle_outline
remove_circle_outline
remove_circle_outline

Search Results (369)

Search Parameters:
Keywords = underrepresented groups

Order results
Result details
Results per page
Select all
Export citation of selected articles as:
14 pages, 1438 KB  
Article
Pharmacogenomics in Diabetes: Population-Specific Insights from Colombia
by David A. Hernandez-Paez, Johana Galván-Barrios, Kevin Fernando Montoya-Quintero and Indiana Luz Rojas Torres
J. Pers. Med. 2025, 15(10), 481; https://doi.org/10.3390/jpm15100481 - 9 Oct 2025
Abstract
Background: Pharmacogenomics offers critical insights into interindividual variability in drug response, especially in complex diseases such as diabetes mellitus. However, most pharmacogenomic evidence is derived from populations of European ancestry, limiting its applicability in admixed and underrepresented populations. In Colombia, the lack of [...] Read more.
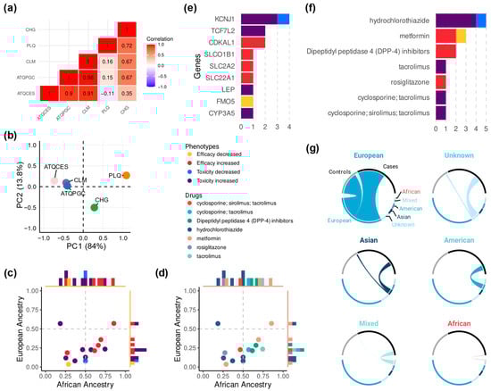
Background: Pharmacogenomics offers critical insights into interindividual variability in drug response, especially in complex diseases such as diabetes mellitus. However, most pharmacogenomic evidence is derived from populations of European ancestry, limiting its applicability in admixed and underrepresented populations. In Colombia, the lack of population-specific data hampers the implementation of precision medicine strategies in diabetes care. The aim of this study was to identify pharmacogenomic variants significantly associated with diabetes and exhibiting differential allele frequencies between Colombian populations of African and European ancestry. Methods: We extracted 115 variant annotations related to diabetes from PharmGKB and filtered them for statistical significance and availability of allele frequency data. Fourteen single-nucleotide polymorphisms (SNPs) were compared across five Colombian populations using the CÓDIGO genomic diversity database. Principal component analysis (PCA) was performed to assess genetic clustering, and Pearson correlation coefficients were used to assess pharmacogenomic similarity. Results: PCA revealed distinct genetic clustering patterns that aligned with geographical distribution and ancestral origins. Pharmacogenomic divergence was observed between African and European ancestry groups in Colombia, with certain SNPs (e.g., rs8192675-C for metformin, rs7754840-C for DPP-4 inhibitors) showing 2- to 3-fold higher frequency in African ancestry populations. The bibliometric analysis revealed that 76.1% of studies originated from high-income countries and 68.4% of participants were of European ancestry. No studies originated from Africa or low-income countries. Conclusions: Marked ancestry-based differences in pharmacogenomic variant frequencies in Colombian populations may impact drug efficacy and risk of diabetes. The global literature shows a strong geographic and economic bias, underscoring the need for inclusive, population-specific pharmacogenomic research. These findings offer a foundation for implementing precision diabetes therapies in Latin America and advancing equitable genomic medicine. Full article
(This article belongs to the Special Issue New Trends and Challenges in Pharmacogenomics Research)
Show Figures

Figure 1

20 pages, 330 KB  
Article
Age- and Sex-Based Differences in Young Adolescents’ Perceptions of Their Moral Character Development in Latvia
by Manuel Joaquín Fernández González and Svetlana Surikova
Educ. Sci. 2025, 15(10), 1336; https://doi.org/10.3390/educsci15101336 - 9 Oct 2025
Abstract
Early adolescence represents a critical period for moral development, in the investigation of which adolescents’ perspectives are underrepresented. This study addresses the question “What are the differences by sex and age groups regarding young adolescents’ perceptions of their moral character development in Latvia?” [...] Read more.
Early adolescence represents a critical period for moral development, in the investigation of which adolescents’ perspectives are underrepresented. This study addresses the question “What are the differences by sex and age groups regarding young adolescents’ perceptions of their moral character development in Latvia?” In 2022, 1462 10–15-year-old pupils from 56 schools completed a questionnaire with 35 rating statements capturing four components of moral development. Age- and sex-based differences were found regarding the role of friendships, family support, moral reasoning, and moral emotions. This study can be useful for providing personalised support to early adolescents’ moral development. Full article
21 pages, 688 KB  
Article
Educating Socially Responsible Engineers Through Critical Community-Engaged Pedagogy
by Ashton Wesner, Khalid Kadir and Lara Cushing
Educ. Sci. 2025, 15(10), 1330; https://doi.org/10.3390/educsci15101330 - 8 Oct 2025
Viewed by 49
Abstract
Service or community engaged learning has gained momentum as a strategy for developing engineering students’ professional skills while facilitating engagement with the real-world complexities of engineering problem-solving. Along with other critical scholars of engineering education, we argue that embedding social justice frameworks into [...] Read more.
Service or community engaged learning has gained momentum as a strategy for developing engineering students’ professional skills while facilitating engagement with the real-world complexities of engineering problem-solving. Along with other critical scholars of engineering education, we argue that embedding social justice frameworks into engineering education, including sensibility around difference, power, and privilege, is required in order for engineering to meet the great sustainability and equity challenges of our time. This paper investigates how social justice course content and community engaged learning experiences can change engineering student attitudes toward civic engagement and social responsibility. We also explore how such content increases interest in engineering among students underrepresented in the field. Using pre-/post-survey data and focus group discussions, we conducted a quantitative and qualitative evaluation of student experience in an advanced undergraduate engineering course at a public research university that integrated social justice content with hands-on community engaged projects. Our analysis of survey results show that (1) students placed greater importance on justice-oriented civic engagement and socially responsible engineering after completing the course; (2) women and underrepresented racial/ethnic groups demonstrated greater interest in community engaged projects, and women indicated a greater interest in engineering at the end of the course than men; and (3) participation in a community engaged project also increased students’ interest in engineering, humanized problems that might have traditionally been construed as technological, and deepened the value students placed on non-technical forms of knowledge and their sense of moral and ethical responsibilities. Full article
(This article belongs to the Special Issue Rethinking Engineering Education)
Show Figures

Figure 1

14 pages, 1290 KB  
Article
Ticagrelor Versus Clopidogrel in Patients with Acute Coronary Syndrome and Chronic Kidney Disease: A Real-World Analysis from a National Registry
by Tzu-Lin Wang, Victor Chien-Chia Wu, Kou-Gi Shyu, I-Chang Hsieh, Tien-Hsing Chen and Ming-Lung Tsai
Medicina 2025, 61(10), 1804; https://doi.org/10.3390/medicina61101804 - 8 Oct 2025
Viewed by 71
Abstract
Background and Objectives: Dual antiplatelet therapy (DAPT) with aspirin and a P2Y12 inhibitor is standard care for acute coronary syndrome (ACS). Although ticagrelor showed superiority over clopidogrel in pivotal trials, patients with advanced chronic kidney disease (CKD) or on dialysis were underrepresented and [...] Read more.
Background and Objectives: Dual antiplatelet therapy (DAPT) with aspirin and a P2Y12 inhibitor is standard care for acute coronary syndrome (ACS). Although ticagrelor showed superiority over clopidogrel in pivotal trials, patients with advanced chronic kidney disease (CKD) or on dialysis were underrepresented and results in Asian populations have been inconsistent. Materials and Methods: We conducted a retrospective cohort study using the Taiwan Society of Cardiology Acute Coronary Syndrome-Diabetes Mellitus (TSOC ACS-DM) registry between 1 October 2013, and 30 September 2016. Eligible patients had type 2 diabetes mellitus and ACS with stage III–V CKD or were on dialysis at index hospitalization and were discharged on aspirin plus either ticagrelor or clopidogrel. The primary endpoint was a composite of cardiovascular (CV) death, CV-related readmission, and repeated revascularization. Cumulative incidence functions were compared using expectation maximization (EM) weighting and propensity score adjustment. Results: After exclusions, 451 patients were analyzed (ticagrelor n = 116; clopidogrel n = 335). Ticagrelor associated with higher myocardial infarction (HR 1.59, 95% CI 1.12–2.28, p = 0.010), CV-related readmission (HR 1.72, 95% CI 1.12–2.65, p = 0.014), repeated revascularization (HR 2.24, 95% CI 1.36–3.68, p = 0.002), and the composite endpoint (HR 1.63, 95% CI 1.06–2.48, p = 0.024) at 2 years. Conclusions: Among real-world Taiwanese patients with type 2 diabetes mellitus, ACS, and CKD, ticagrelor use was linked to increased risks of cardiovascular events compared to clopidogrel. However, these relationships might be affected by potential confounding factors. Randomized controlled trials are necessary to establish the best antiplatelet strategy for this high-risk group. Full article
(This article belongs to the Special Issue Current Advances in Cardiovascular Disease Research)
Show Figures

Figure 1

19 pages, 1297 KB  
Article
Gendered Perceptions of Diversity in Educational Leadership Promotions in Irish Schools: A Quantitative Study
by Robert Hannan, Niamh Lafferty and Patricia Mannix McNamara
Educ. Sci. 2025, 15(10), 1323; https://doi.org/10.3390/educsci15101323 - 6 Oct 2025
Viewed by 235
Abstract
This study examines educators’ perceptions of diversity in promotional practices within the Irish context through the lens of Gender Schema Theory (GST). Although women constitute the majority of the teaching workforce, they remain underrepresented at senior leadership levels, highlighting persistent gender disparities. Using [...] Read more.
This study examines educators’ perceptions of diversity in promotional practices within the Irish context through the lens of Gender Schema Theory (GST). Although women constitute the majority of the teaching workforce, they remain underrepresented at senior leadership levels, highlighting persistent gender disparities. Using survey data from 123 educators, this study investigates how gender shapes perceptions of the role of diversity in promotion processes. Findings indicate that women were more likely than men to perceive diversity across multiple dimensions as essential to fair and effective promotions and to enhancing leadership effectiveness. By contrast, men were more inclined to perceive current practices as already fair and inclusive and preferred to maintain the status quo. Importantly, tokenism was not strongly endorsed by either group, suggesting that diversity initiatives are broadly regarded as legitimate. The results underscore how gendered schemas influence perceptions of merit and fairness and highlight the importance of embedding transparent and inclusive structures in leadership promotion within Irish education. Full article
(This article belongs to the Special Issue Educational Leadership Complexity: Theories, Methods, and Practices)
Show Figures

Figure 1

19 pages, 895 KB  
Article
Academic and Socio-Emotional Experiences of a Twice-Exceptional Student
by Davut Açar and Muhammet Davut Gül
Behav. Sci. 2025, 15(10), 1349; https://doi.org/10.3390/bs15101349 - 2 Oct 2025
Viewed by 369
Abstract
Twice-exceptional students, who are both gifted and present with characteristics of neurodiversity such as Autism Spectrum Disorder (ASD), possess distinctive academic and socio-emotional needs that necessitate individualized educational strategies. This qualitative case study explores the academic and socio-emotional experiences of Murat, an eighth-grade [...] Read more.
Twice-exceptional students, who are both gifted and present with characteristics of neurodiversity such as Autism Spectrum Disorder (ASD), possess distinctive academic and socio-emotional needs that necessitate individualized educational strategies. This qualitative case study explores the academic and socio-emotional experiences of Murat, an eighth-grade learner identified as gifted and diagnosed with ASD, from the perspectives of the student himself, his mother, and his teachers. Data were collected through semi-structured interviews and analyzed using Braun and Clarke’s six-phase reflexive thematic analysis. The findings revealed that Murat achieved success in mathematics and science, particularly within enriched, strength-oriented environments that accommodated his sensory sensitivities. Despite challenges in social skills and group participation, he benefited considerably from teacher scaffolding and interactive pedagogies. His mother’s active engagement and strong family–school collaboration emerged as pivotal factors in his developmental progress. This study extends beyond individual challenges to highlight the potential strengths that arise from by the intersection of neurodiversity and giftedness. Additionally, it contributes to the limited body of literature exploring how the notion of twice-exceptionality manifests within underrepresented educational contexts. Future research could investigate diverse socio-cultural contexts and develop strategies to enhance teacher preparation and family engagement in supporting gifted learners with ASD. Full article
(This article belongs to the Section Educational Psychology)
Show Figures

Figure 1

62 pages, 3880 KB  
Article
Integrative Taxonomy Revealed Cryptic Diversity in the West African Grasshopper Genus Serpusia Karsch, 1891 (Orthoptera: Catantopinae)
by Jeanne Agrippine Yetchom Fondjo, Alain Christel Wandji, Reza Zahiri, Oliver Hawlitschek and Claudia Hemp
Insects 2025, 16(10), 1020; https://doi.org/10.3390/insects16101020 - 1 Oct 2025
Viewed by 744
Abstract
Background/Objectives: Despite their ecological significance, DNA barcoding data for African rainforest Orthoptera remain underrepresented globally, limiting progress in species discovery, biodiversity assessment, and conservation. This study aimed to generate molecular data for morphologically identified Serpusia Karsch, 1891 species to evaluate their taxonomic status. [...] Read more.
Background/Objectives: Despite their ecological significance, DNA barcoding data for African rainforest Orthoptera remain underrepresented globally, limiting progress in species discovery, biodiversity assessment, and conservation. This study aimed to generate molecular data for morphologically identified Serpusia Karsch, 1891 species to evaluate their taxonomic status. Methods: Specimens were collected from multiple sites in Cameroon and analyzed using DNA barcoding with COI-5P and 16S rDNA markers. Species delimitation was performed with Automatic Barcode Gap Discovery, and phylogenetic relationships were inferred using Maximum Likelihood and Bayesian Inference. Additionally, external morphology and the male phallic complex were examined. Results: Molecular analyses delineated 19 MOTUs, five corresponding to Serpusia opacula, seven to Serpusia succursor and the remainder to outgroups. Similarity-based assignments matched these MOTUs to 19 BINs. Phylogenetic reconstruction revealed S. opacula and S. succursor as two genetically distinct clades, with the S. opacula group more closely related to Aresceutica Karsch, 1896 than to the S. succursor group. Accordingly, we established a new genus, Paraserpusia gen. nov., to accommodate S. succursor. Within the S. opacula group, five species are recognized: one previously described (S. opacula) and four new species (S. kennei sp. nov., S. missoupi sp. nov., S. seinoi sp. nov., and S. verhaaghi sp. nov.). The former S. succursor, now Paraserpusia succursor, is divided into six well-supported lineages, five of which are formally described here (P. hoeferi sp. nov., P. husemanni sp. nov., P. kekeunoui sp. nov., P. tamessei sp. nov., and P. tindoi sp. nov.). A haplotype network based on COI-5P sequences corroborates three major clades corresponding to the S. opacula group, the S. succursor group, and Aresceutica. Diagnostic morphological differences between Serpusia and Paraserpusia are consistently supported across characters. Conclusions: This integrative approach reveals substantial hidden diversity within Serpusia and highlights the importance of combining molecular and morphological data to uncover and formally describe previously overlooked taxa. Full article
(This article belongs to the Section Insect Systematics, Phylogeny and Evolution)
31 pages, 1369 KB  
Article
A Learning Strategy Intervention to Promote Self-Regulation, Growth Mindset, and Performance in Introductory Mathematics Courses
by Sayed A. Mostafa, Kalynda Smith, Katrina Nelson, Tamer Elbayoumi and Chinedu Nzekwe
Eur. J. Investig. Health Psychol. Educ. 2025, 15(10), 198; https://doi.org/10.3390/ejihpe15100198 - 29 Sep 2025
Viewed by 319
Abstract
This study investigates the effectiveness of integrating explicit learning-strategy instruction into gatekeeper mathematics courses to foster a math growth mindset, self-regulated learning (SRL), and improved academic performance among underrepresented minority students. The intervention was implemented across four key courses—College Algebra I/II and Calculus [...] Read more.
This study investigates the effectiveness of integrating explicit learning-strategy instruction into gatekeeper mathematics courses to foster a math growth mindset, self-regulated learning (SRL), and improved academic performance among underrepresented minority students. The intervention was implemented across four key courses—College Algebra I/II and Calculus I/II—and incorporated evidence-based cognitive, metacognitive, and behavioral learning strategies through course materials, class discussions, and reflective assignments. Grounded in a conceptual framework linking learning-strategy instruction, growth mindset, SRL, and performance—while accounting for students’ social identities—the study explores both direct and indirect effects of the intervention. Using an explanatory sequential mixed-methods design, we first collected quantitative data via pre- and post-surveys/tests and analyzed performance outcomes, followed by qualitative focus groups to contextualize the findings. Results showed no significant effects of the intervention on growth mindset or SRL, nor evidence of mediation through these constructs. The direct effect of the intervention on performance was negative, though baseline mindset, SRL, and pre-course preparedness strongly predicted outcomes. No moderation effects were detected by student identities. The findings suggest that while explicit learning-strategy instruction may not independently shift mindset or SRL in the short term, pre-existing differences in these areas are consequential for performance. Qualitative findings provided further context for understanding how students engaged with the strategies and how instructor implementation shaped outcomes. These insights inform how learning strategies might be more effectively embedded in introductory math to support success and equity in STEM pathways, particularly in post-COVID educational contexts. Full article
Show Figures

Figure 1

14 pages, 248 KB  
Protocol
Healthcare Access Among Individuals Who Practice Chemsex in Brazil: A Scoping Review Protocol
by Isadora Silva de Carvalho, Lariane Angel Cepas, Álvaro Francisco Lopes de Sousa, Talita Morais Fernandes, Talia Gomes Luz, Jean Carlos Soares da Silva, Augusto da Silva Marques, Caíque Jordan Nunes Ribeiro, Shirley Veronica Melo Almeida Lima, Anderson Reis de Sousa, Carlos Arterio Sorgi, Ricardo Nakamura and Ana Paula Morais Fernandes
Nurs. Rep. 2025, 15(10), 353; https://doi.org/10.3390/nursrep15100353 - 27 Sep 2025
Viewed by 421
Abstract
Background: Chemsex, the intentional use of psychoactive substances to enhance sexual experiences, is an emerging public health issue in Brazil, associated with increased risks of sexually transmitted infections and complex psychosocial vulnerabilities. Despite the universal coverage provided by the Unified Health System (SUS), [...] Read more.
Background: Chemsex, the intentional use of psychoactive substances to enhance sexual experiences, is an emerging public health issue in Brazil, associated with increased risks of sexually transmitted infections and complex psychosocial vulnerabilities. Despite the universal coverage provided by the Unified Health System (SUS), individuals who practice chemsex often encounter barriers to healthcare, including stigma, discrimination, and a lack of specialized services. To date, no comprehensive reviews appear to synthesize evidence on how this population accesses healthcare in the Brazilian context; existing knowledge remains fragmented across individual studies. Objectives: The aim is to map and synthesize the available evidence regarding access to health services among people who engage in chemsex in Brazil, identifying health needs, professional demands, barriers, and facilitators. Methods: The protocol follows the Joanna Briggs Institute methodology for scoping reviews and PRISMA-ScR guidelines. A systematic search will be conducted in MEDLINE (PubMed), Embase, Scopus, SciELO, and LILACS for studies published between 2014 and 2024 in Portuguese, English, or Spanish. Data will be summarized using descriptive and narrative synthesis, presented in tables and thematic categories. Studies will be included if they address chemsex or sexualized drug use in Brazil and report on healthcare access, regardless of gender identity, sexual orientation, or drug type. Studies that do not address chemsex, focus on drug use outside a sexual context, or are unrelated to Brazil will be excluded. Expected results: The review is expected to identify key barriers and facilitators to healthcare access, highlight knowledge gaps for underrepresented groups, and support recommendations for research, policy, and practice to improve care for people engaging in chemsex in Brazil. By focusing on an underexplored intersection of drug use, sexuality, and healthcare access in Latin America, this study aims to provide an innovative contribution to public health literature. Full article
15 pages, 1389 KB  
Article
Safety of Post-Transplant Cyclophosphamide-Based Prophylaxis in AML Patients with Pre-Existing Cardiac Morbidity Undergoing Allogeneic Hematopoietic Cell Transplantation
by Arnau Torrent-Rodríguez, Enric Cascos, Víctor Navarro Garcés, Estefanía Pérez-López, Mónica Baile-González, Carlos Martín Rodríguez, María Jesús Pascual Cascón, Marta Luque, Albert Esquirol, Carmen Martín Calvo, Felipe Peña-Muñoz, Inmaculada Heras Fernando, Itziar Oiartzabal Ormtegi, Adolfo Jesús Sáez Marín, Sara Fernández-Luis, Juan José Domínguez-García, Sara Villar Fernández, José Luis López Lorenzo, Miguel Fernández de Sanmamed Girón, Leslie González Pinedo, Lucía García-Maño, Ana Pilar González-Rodriguez, Tamara Torrado, Silvia Filaferro, Pascual Basalobre, Guillermo Ortí, Montserrat Rovira, Manuel Jurado Chacón and María Queralt Salasadd Show full author list remove Hide full author list
Cancers 2025, 17(19), 3128; https://doi.org/10.3390/cancers17193128 - 26 Sep 2025
Viewed by 272
Abstract
Background: Post-transplant cyclophosphamide (PTCy) is a standard graft-versus-host disease (GVHD) prophylaxis in allogeneic hematopoietic cell transplantation (allo-HCT). While effective, concerns remain about cyclophosphamide-related cardiotoxicity, especially in patients with pre-existing cardiac morbidity, a population often underrepresented in clinical trials. Objectives: To assess the incidence [...] Read more.
Background: Post-transplant cyclophosphamide (PTCy) is a standard graft-versus-host disease (GVHD) prophylaxis in allogeneic hematopoietic cell transplantation (allo-HCT). While effective, concerns remain about cyclophosphamide-related cardiotoxicity, especially in patients with pre-existing cardiac morbidity, a population often underrepresented in clinical trials. Objectives: To assess the incidence and outcomes of early (ECE, ≤100 days) and late (LCE, >100 days) cardiac events in acute myeloid leukemia (AML) patients with and without baseline cardiac morbidity undergoing allo-HCT with PTCy. Study Design: Retrospective multicenter study by the Grupo Español de Trasplante Hematopoyético y Terapia Celular (GETH-TC) including 461 AML patients (62 with cardiac morbidity) transplanted between 2012 and 2022. Cardiac morbidity was defined by documented cardiac disease or left ventricular ejection fraction < 45%. Cumulative incidence, overall survival (OS), and non-relapse mortality (NRM) were analyzed using competing risks models and adjusted with propensity score matching (PSM) and inverse probability weighting (IPW). Results: Cardiac events occurred in 13.2% of patients: 11% vs. 7% ECE (p = 0.93) and 8% vs. 5.3% LCE (p = 0.85) in those with vs. without cardiac morbidity. Most ECEs were arrhythmias or heart failure. Adjusted analyses confirmed no significant differences in CE incidence, OS, or NRM between groups. Two-year OS was 69% vs. 70% (p = 0.50); NRM was 18% vs. 17% (p = 0.20). ECE was associated with higher mortality in both groups. Conclusions: PTCy is feasible in AML patients with pre-existing cardiac morbidity when combined with comprehensive cardiovascular evaluation and cardio-oncology follow-up, supporting its safe use in broader patient populations with appropriate cardiologic support. Full article
Show Figures

Figure 1

16 pages, 828 KB  
Article
Predictors of Problematic Internet Use Among Romanian High School Students
by Brigitte Osser, Csongor Toth, Carmen Delia Nistor-Cseppento, Mariana Cevei, Cristina Aur, Maria Orodan, Roland Fazakas and Laura Ioana Bondar
Children 2025, 12(10), 1292; https://doi.org/10.3390/children12101292 - 24 Sep 2025
Viewed by 358
Abstract
Background: Problematic internet use among adolescents is linked to poorer mental health, academic performance, and social functioning, yet evidence from Eastern Europe remains limited. Methods: We conducted a school-based cross-sectional study at a Romanian high school (Arad County) including 308 students aged 15–18 [...] Read more.
Background: Problematic internet use among adolescents is linked to poorer mental health, academic performance, and social functioning, yet evidence from Eastern Europe remains limited. Methods: We conducted a school-based cross-sectional study at a Romanian high school (Arad County) including 308 students aged 15–18 years (154 males, 154 females). Students completed a demographic/behavioral questionnaire and the 20-item Internet Addiction Test (IAT), a widely used measure of problematic internet use. The prespecified primary analysis was a multivariable linear regression of IAT score on sex, age group, residence, daily screen time, prior attempts to reduce use, and main internet purpose; supporting analyses included t-tests, ANOVA, and Pearson correlation (α = 0.05). Results: In bivariable comparisons, males, older adolescents (17–18 years), and urban residents reported higher IAT scores; screen time correlated with IAT (r = 0.460, p < 0.001), and prior reduction attempts were associated with higher scores (Cohen’s d = 0.80). In the adjusted model, male sex (β = 4.97), older age (β = 5.36), greater daily screen time (β = 1.67 per hour), prior attempts to reduce use (β = 4.13), and primarily using the internet for gaming (β = 5.71) remained significant predictors (all p ≤ 0.045); urban residence was not retained (p = 0.218). The model explained 43% of IAT variance (R2 = 0.43). Conclusions: Demographic and behavioral factors independently predict adolescent problematic internet use, highlighting high-risk profiles (older males, heavy screen time, gaming focus, prior reduction attempts). These findings support school-based screening and targeted digital-health interventions in underrepresented contexts. Full article
(This article belongs to the Section Pediatric Mental Health)
Show Figures

Graphical abstract

26 pages, 1284 KB  
Review
Genetic Variability in Child Growth Among South American Populations: A Perspective Integrating Population Genetics, Growth Standards, and Precision Growth Medicine
by Ana Karina Zambrano, Patricia Guevara-Ramírez, Santiago Cadena-Ullauri, Carmen Basantes, Susana Nicola, Susana Hidalgo and Maria L. Felix
Int. J. Mol. Sci. 2025, 26(19), 9300; https://doi.org/10.3390/ijms26199300 - 23 Sep 2025
Viewed by 591
Abstract
Child growth in South America results from a complex interplay of genetic, environmental, and socioeconomic factors. The region’s high ancestral diversity—stemming from Native American, European, and African admixture—shapes growth patterns in ways not fully captured by international standard curves such as World Health [...] Read more.
Child growth in South America results from a complex interplay of genetic, environmental, and socioeconomic factors. The region’s high ancestral diversity—stemming from Native American, European, and African admixture—shapes growth patterns in ways not fully captured by international standard curves such as World Health Organization (WHO) charts, which are primarily based on European population. This mismatch may cause misclassification, especially among Native American and other underrepresented groups, and reduce the effectiveness of interventions like growth hormone (GH) therapy. Evidence from national surveys, cohort studies, and genetic analyses reveals persistent ethnic and socioeconomic disparities, with Native American children showing higher stunting prevalence even after adjusting for wealth and residence. Differences between WHO and national growth curves further contribute to inconsistent prevalence estimates due to methodological and contextual variants. Regional genomic studies, although limited, have identified population-specific variants, such as FBN1 (E1297G) in Peru, and modulators of GH therapy response, including GHR exon 3 deletion, ACAN, and NPR2, highlighting the role of genetic background, treatment timing, and adherence in height outcomes. These findings underscore the need to move toward precision growth medicine, integrating anthropometry, genetic, environmental, and socioeconomic data to design population-specific growth references, optimize pharmacogenetic approaches, and reduce inequities in pediatric growth care. Full article
Show Figures

Figure 1

17 pages, 387 KB  
Review
Creative Arts Therapies, Psychomotor Therapy, and Play Therapy for People with Severe Intellectual Disabilities and Challenging Behaviour: A Scoping Review of Interventions and Outcomes
by Nikki H. T. Verdellen-Krauwel, Noud Frielink, Anna-Eva J. C. Prick, Arno P. A. M. Willems and Petri J. C. M. Embregts
Disabilities 2025, 5(4), 84; https://doi.org/10.3390/disabilities5040084 - 23 Sep 2025
Viewed by 599
Abstract
Individuals with severe intellectual disabilities and challenging behaviour often face limited access to effective therapeutic interventions, as conventional approaches like cognitive behavioural therapy may not be suitable. Creative arts therapies (CATs), psychomotor therapy, and play therapy have emerged as promising non-verbal alternatives, yet [...] Read more.
Individuals with severe intellectual disabilities and challenging behaviour often face limited access to effective therapeutic interventions, as conventional approaches like cognitive behavioural therapy may not be suitable. Creative arts therapies (CATs), psychomotor therapy, and play therapy have emerged as promising non-verbal alternatives, yet their use in this population remains underexplored. This scoping review aimed to map and synthesize the existing evidence on the application and outcomes of these interventions for individuals with severe intellectual disabilities and challenging behaviour. A comprehensive search was conducted across eight databases in May 2023 (with an update of the search in June 2025). Thirteen studies met the inclusion criteria, namely eight quantitative and five qualitative designs. Interventions included music therapy (n = 7), art therapy (n = 4), a combination of both (n = 1), and play therapy (n = 1); no studies on psychomotor therapy were identified. Reported outcomes were grouped into five domains: cognitive, psychological and emotional, social and interactional, communicative, and creative domain. Improvements were observed in areas such as attention, emotional regulation, social responsiveness, and communicative expression, particularly in structured and attuned therapeutic environments. However, most studies had methodological limitations, including small sample sizes and limited standardisation. These findings suggest potential benefits of CATs and play therapy, while highlighting the need for further research into underrepresented modalities and the use of rigorous single-case experimental designs. Full article
Show Figures

Figure 1

18 pages, 248 KB  
Article
Gendered Political Violence and the Church in Africa: Perspectives from Church Leaders
by James Ndlovu
Religions 2025, 16(9), 1213; https://doi.org/10.3390/rel16091213 - 22 Sep 2025
Viewed by 374
Abstract
This study investigates the gendered effects of political violence on women (and children) from a church leader perspective. This paper critically examines the role of church leadership in protecting vulnerable groups in society (particularly women and children) and interrogates how church leadership has [...] Read more.
This study investigates the gendered effects of political violence on women (and children) from a church leader perspective. This paper critically examines the role of church leadership in protecting vulnerable groups in society (particularly women and children) and interrogates how church leadership has incorporated women and children into peacebuilding programmes. Using qualitative methods, in-depth interviews were conducted with church leaders affected by political violence in Zimbabwe. The results of this study show that women and children are disproportionately affected by political violence. The women and children are affected socially, economically, and psychologically as a result of political violence, which results in severe trauma, disruption, and loss of livelihoods, and, in severe cases, loss of lives. The results further indicate that the Church plays a crucial role in providing safe havens for the victims, offering spiritual guidance and counselling for the victims. However, the findings show that the Church continues to lack gender sensitivity and inclusivity in peacebuilding programmes. Women and children continue to be underrepresented in leadership roles in churches, as well as in driving the peacebuilding agenda. This paper argues for a transformative and gender-sensitive framework in church-led peace interventions, which prioritises the needs of women and children and incorporates them in the process. This paper argues that by adopting this approach, the Church harnesses its transformative capacity as a change agent for building sustainable peace and addressing political violence in a holistic manner. This interdisciplinary study contributes to the evolving scholarly debates on the intersections of gender, religion, and peacebuilding. Full article
(This article belongs to the Special Issue Religion, Gender and Social Development)
13 pages, 217 KB  
Article
Impact of COVID-19 on A1c Management and Telehealth Use Among a Type 2 Diabetes Mellitus Population in the Outpatient Setting
by Megan Jodray, Annesha White, Kimberly G. Fulda, Haley McKeefer, Fan Zhang, Chinemerem Opara and Yan Xiao
Healthcare 2025, 13(18), 2372; https://doi.org/10.3390/healthcare13182372 - 22 Sep 2025
Viewed by 358
Abstract
Background: The COVID-19 pandemic disrupted routine healthcare delivery, raising concerns about chronic disease management, particularly for individuals with type 2 diabetes mellitus (T2DM). This study evaluated the pandemic’s impact on glycemic control and telehealth utilization in an underserved outpatient population. Methods: A retrospective [...] Read more.
Background: The COVID-19 pandemic disrupted routine healthcare delivery, raising concerns about chronic disease management, particularly for individuals with type 2 diabetes mellitus (T2DM). This study evaluated the pandemic’s impact on glycemic control and telehealth utilization in an underserved outpatient population. Methods: A retrospective cohort analysis used de-identified electronic health record and claims data from a family medicine clinic in central Texas. The study included 387 adults with T2DM who had at least one A1c measurement in both the pre-pandemic period (1 March 2019–13 March 2020) and COVID-19 era (14 March 2020–31 March 2021). Outcomes included A1c control (<8.0%), prescription trends, and telehealth use. A case series examined individual-level patterns. Results: A significantly higher percentage of patients achieved A1c control during the COVID-19 era (75.2%) compared to the pre-pandemic period (68.7%, p < 0.05), despite a decline in prescriptions for diabetes medications and supplies. Telehealth visits increased substantially. Patients who maintained or improved glycemic control often had uninterrupted access to medications and telehealth. Conclusion: This study is novel in its focus on a safety-net outpatient clinic serving a predominantly low-income, diverse population in central Texas, an underserved group often underrepresented in diabetes research. By combining a retrospective cohort analysis with a descriptive case series, the study offers both population-level trends and individual-level insights into how medication access and telehealth engagement influenced glycemic control during the pandemic. These findings highlight the potential of telehealth to support diabetes management during healthcare disruptions and underscore the importance of maintaining medication access in vulnerable populations. Full article
(This article belongs to the Collection COVID-19: Impact on Public Health and Healthcare)
Back to TopTop