Sign in to use this feature.

Years

Between: -

Subjects

remove_circle_outline
remove_circle_outline
remove_circle_outline
remove_circle_outline
remove_circle_outline
remove_circle_outline
remove_circle_outline

Journals

Article Types

Countries / Regions

remove_circle_outline
remove_circle_outline
remove_circle_outline

Search Results (419)

Search Parameters:
Keywords = tight junction modulation

Order results
Result details
Results per page
Select all
Export citation of selected articles as:
29 pages, 3570 KB  
Article
In Vitro Insights on a Gut–Testis Axis Model by a Nutraceutical Combination of Ceratonia siliqua, Ribonucleotides and Bifidobacterium longum
by Simone Mulè, Rebecca Galla, Francesca Parini, Matteo Musu and Francesca Uberti
Nutraceuticals 2026, 6(1), 19; https://doi.org/10.3390/nutraceuticals6010019 - 12 Mar 2026
Abstract
Oxidative stress and environmental factors impair spermatogenesis and testicular function. The gut–testis axis has emerged as an important regulator of male reproductive health, influencing spermatogenesis beyond traditional endocrine control. This study evaluated the efficacy of a combination of Carob (Ceratonia siliqua), [...] Read more.
Oxidative stress and environmental factors impair spermatogenesis and testicular function. The gut–testis axis has emerged as an important regulator of male reproductive health, influencing spermatogenesis beyond traditional endocrine control. This study evaluated the efficacy of a combination of Carob (Ceratonia siliqua), Bifidobacterium longum GA24, and ribonucleotides (MIX) on in vitro models of the gut–testis axis (co-culture Caco-2/HSerC on Transwell® system). At the intestinal level, MIX increased Caco-2 cell viability, improved tight junction levels, regulated ROS production, and increased butyrate synthesis beyond physiological values, highlighting improved intestinal barrier function and integrity. In the gut–testis model, HSerC cells subjected to H2O2 300 μM showed 1.5-fold increased viability, 81% reduction in ROS, increased ATP (+1.7-fold) and NO (+1.8-fold). The MIX combination reduced the apoptotic markers BAX (−1.6-fold), caspase-3 (−1.84-fold), and Cyto-C (−1.52-fold), and the inflammatory mediators TNFα and IL-6. MIX enhanced Sertoli cell maturation markers, increasing AR by 6-fold, p27 by 1.64-fold, and SGP-2 by 2.5-fold, and modulated hormonal-related markers by increasing testosterone and FSHR expression. These findings indicate that MIX may positively modulate the gut–testicular axis, supporting the intestinal barrier, testicular health, and spermatogenesis. Full article
Show Figures

Figure 1

19 pages, 5258 KB  
Article
Danhong Injection Alleviates Blood-Brain Barrier Disruption Caused by Cerebral Ischemia-Reperfusion Injury in 5Hyperlipidemia Rats by Regulating the Wnt/β-Catenin Pathway
by Zhanhua Shi, Jingwei Wang, Kang Liu, Feiyang Ma and Haixia Du
Pharmaceuticals 2026, 19(3), 438; https://doi.org/10.3390/ph19030438 - 9 Mar 2026
Viewed by 158
Abstract
Background: Danhong injection (DHI), a standardized traditional Chinese medicine formulation, has shown clinical benefits in treating cerebrovascular diseases. Blood–brain barrier (BBB) disruption is a key pathological feature of ischemic stroke, but its modulation by DHI under hyperlipidemic conditions remains unclear. This study aimed [...] Read more.
Background: Danhong injection (DHI), a standardized traditional Chinese medicine formulation, has shown clinical benefits in treating cerebrovascular diseases. Blood–brain barrier (BBB) disruption is a key pathological feature of ischemic stroke, but its modulation by DHI under hyperlipidemic conditions remains unclear. This study aimed to investigate the protective effects and mechanisms of DHI in cerebral ischemia/reperfusion injury (CI/RI) under hyperlipidemia, focusing on BBB integrity and the Wnt/β-catenin signaling pathway. Methods: Rats were divided into control, ischemic, hyperlipidemic, and treatment subgroups to evaluate DHI’s dose-dependent effects and pathway specificity using DKK1 inhibition. Assessments included neurological scores, TTC and Nissl staining, TEM, and molecular analyses (qRT-PCR/Western blot/immunofluorescence/immunohistochemistry). Results: DHI significantly improved neurological function, reduced cerebral infarct size, and alleviated cortical damage. DHI treatment upregulated the expression of tight junction proteins (Claudin-5, Occludin, ZO-1) and downregulated MMP-9 expression. Mechanistically, DHI promoted the nuclear translocation of β-catenin and increased the expression of Wnt3α, p-GSK-3β, and Cyclin D1, thereby activating the Wnt/β-catenin pathway. Additionally, DHI treatment increased the count of NeuN-positive neurons, suppressed astrocyte activation, and markedly reduced IgG infiltration in the ischemic cerebral cortex. These effects were reversed by DKK1. Conclusions: The results indicate that DHI protects BBB integrity and alleviates CI/RI in hyperlipidemic rats independently of direct lipid-lowering activity. Specifically, DHI activates the Wnt/β-catenin pathway by enhancing β-catenin nuclear translocation, which in turn mediates the upregulation of tight junction proteins and suppression of MMP-9, ultimately preserving BBB integrity. These findings support its therapeutic potential in ischemic stroke with comorbid hyperlipidemia. Full article
(This article belongs to the Section Pharmacology)
Show Figures

Figure 1

12 pages, 578 KB  
Article
Novel Food Supplement Containing a Combination of Postbiotics and Plant-Derived Compounds Regulates Epithelial Barrier Integrity and Immune Response in Human Enterocytes
by Franca Oglio, Serena Coppola, Alessia Cadavere, Roberta Di Santillo, Vittoria Mauriello, Marco Michelini, Raffaele Federico Iorio, Erika Caldaria and Laura Carucci
Foods 2026, 15(5), 922; https://doi.org/10.3390/foods15050922 - 6 Mar 2026
Viewed by 179
Abstract
Background: Alterations of epithelial barrier integrity and immune response play a key role in the pathogenesis of allergic diseases and represent promising targets for nutritional interventions. Selected postbiotics and plant-derived compounds have been proposed as potential modulators of epithelial barrier and immune function. [...] Read more.
Background: Alterations of epithelial barrier integrity and immune response play a key role in the pathogenesis of allergic diseases and represent promising targets for nutritional interventions. Selected postbiotics and plant-derived compounds have been proposed as potential modulators of epithelial barrier and immune function. Methods: We investigated the effects of a novel food supplement combining heat-inactivated Lacticaseibacillus rhamnosus GG, butyrate, Quercetin, and Perilla frutescens extracts on epithelial barrier function and innate immunity in an experimental model of the human epithelial gut barrier. Results: Exposure to the food supplement resulted in epithelial barrier integrity enhancement, consisting of increased transepithelial electrical resistance, tight-junction protein expression, mucus production, and enterocyte differentiation. Moreover, the formulation markedly stimulated the expression of the innate immunity peptides β-defensin-2 and cathelecidin LL-37. Conclusions: The novel food supplement induces a beneficial modulation of the epithelial gut barrier and immune response. These findings support its potential use as a functional food strategy to restore mucosal homeostasis and to promote immune tolerance in allergic diseases. Full article
(This article belongs to the Section Nutraceuticals, Functional Foods, and Novel Foods)
Show Figures

Figure 1

30 pages, 2046 KB  
Article
Natural Extract Combination Modulates Intestinal Barrier and Hepatic Cholesterol via the Gut–Liver Axis In Vitro
by Francesca Uberti, Simone Mulè, Francesca Parini, Matteo Musu and Rebecca Galla
Pharmaceutics 2026, 18(3), 328; https://doi.org/10.3390/pharmaceutics18030328 - 5 Mar 2026
Viewed by 500
Abstract
Background/Objectives: The gut–liver axis plays a central role in cholesterol homeostasis, linking intestinal absorption, microbial metabolites, and hepatic lipid regulation. Dysregulation of this axis contributes to hypercholesterolemia and cardiometabolic risk, beyond classical cholesterol synthesis pathways. This study evaluated a novel multi-botanical formulation (MIX) [...] Read more.
Background/Objectives: The gut–liver axis plays a central role in cholesterol homeostasis, linking intestinal absorption, microbial metabolites, and hepatic lipid regulation. Dysregulation of this axis contributes to hypercholesterolemia and cardiometabolic risk, beyond classical cholesterol synthesis pathways. This study evaluated a novel multi-botanical formulation (MIX) that combines Gastrodia elata, Black Garlic, Primula veris, and Emblica officinalis (AMLA) to integrate modulation of cholesterol metabolism through intestinal and hepatic mechanisms. Methods: Individual extracts were chemically characterised for polyphenols, flavonoids, polysaccharides, S-allyl-L-cysteine (SAC), and tannins. Caco-2 cells were treated with varying doses to determine optimal concentrations and for viability, transepithelial electrical resistance, and permeability analysis. Supernatants post-intestinal passage were applied to HepG2 cells under high-glucose conditions to assess viability, oxidative stress, SRC/ERK-MAPK signalling, cholesterol synthesis (HMGR), LDL uptake, PCSK9–LDLR–SREBP-2 axis, and bile acid production. Results: MIX enhanced intestinal barrier integrity (TEER, tight junctions, permeability) and preserved cell viability compared with single extracts. In HepG2 cells, MIX demonstrated synergistic effects: it reduced HMGR expression by 83–90% relative to individual extracts, increased LDLR expression by 43–97%, suppressed PCSK9 by up to 92%, and lowered total cholesterol and LDL uptake more effectively than RYRF. MIX also amplified bile acid production and free cholesterol excretion, indicating improved hepatic clearance pathways. SRC and ERK-MAPK signalling were favourably modulated, supporting hepatocyte survival under metabolic stress. Conclusions: The multi-botanical formulation exerts complementary and synergistic effects on intestinal absorption and hepatic cholesterol regulation, integrating suppression of cholesterol synthesis, enhanced LDL clearance, and stimulated elimination via bile acids. These findings highlight the potential of the MIX formulation to modulate metabolically induced cholesterol dysregulation, supporting further in vivo and clinical investigation. Full article
(This article belongs to the Section Physical Pharmacy and Formulation)
Show Figures

Figure 1

26 pages, 2847 KB  
Article
Adiponectin Inhibits Oxidative Stress and Tight Junction Protein Loss: Evidence from a Hepatic Encephalopathy Mouse Model and Brain Endothelial Cells
by Dong Jun Song, Seol Won Jeong, Seoyeon Ahn, Danbi Jo, Che-Hun Jung, Jiwoun Park, Sangjun Lee and Juhyun Song
Pharmaceuticals 2026, 19(3), 419; https://doi.org/10.3390/ph19030419 - 4 Mar 2026
Viewed by 218
Abstract
Background/Objectives: Hepatic encephalopathy (HE) is characterized by hyperammonemia, neuroinflammation, oxidative stress, and blood–brain barrier (BBB) dysfunction, with brain endothelial cells being highly vulnerable to ammonia-induced damage. Adiponectin is a cytoprotective adipokine that may enhance endothelial resilience; however, its specific role under hyperammonemic [...] Read more.
Background/Objectives: Hepatic encephalopathy (HE) is characterized by hyperammonemia, neuroinflammation, oxidative stress, and blood–brain barrier (BBB) dysfunction, with brain endothelial cells being highly vulnerable to ammonia-induced damage. Adiponectin is a cytoprotective adipokine that may enhance endothelial resilience; however, its specific role under hyperammonemic conditions remains unclear. This study aims to investigate the protective effects of adiponectin on brain endothelial function and BBB integrity. Methods: In vivo, male C57BL/6J mice underwent bile duct ligation (BDL) surgery and received daily intraperitoneal adiponectin injections (10 μg/kg/day) for 6 days, starting 5 days post-surgery. On day 11, brain tissues and serum were collected for molecular and cytokine analyses. In vitro, mouse brain endothelial cells (bEnd.3) were pretreated with adiponectin before exposure to ammonia. Assays for tight junction preservation, mitochondrial membrane potential, reactive oxygen species (ROS) generation, and total RNA sequencing were performed. Results: In BDL mice, adiponectin increased the expression of the tight junction protein claudin-5 and synaptic marker PSD95 across the cortex, hippocampus, and striatum, while reducing pro-oxidant (Cyp2e1, Cyp4a1) and apoptotic (Caspase-9) markers. In vitro, adiponectin pretreatment maintained tight junction proteins, suppressed inflammatory markers, restored mitochondrial membrane potential, and decreased ROS generation in ammonia-exposed bEnd.3 cells. Transcriptomic profiling revealed that adiponectin modulates stress-related gene expression under hyperammonemic conditions. Conclusions: Adiponectin enhances cellular stress resistance and maintains BBB structural integrity under ammonia-induced toxicity. These findings suggest that adiponectin serves as a promising therapeutic target for mitigating neurovascular unit dysfunction in hepatic encephalopathy. Full article
(This article belongs to the Section Medicinal Chemistry)
Show Figures

Graphical abstract

20 pages, 4202 KB  
Article
Activation of the Nrf2 Signaling Pathway by a Ginseng–Salvia Root–Notoginseng Composite Alleviates Ulcerative DSS-Induced Colitis via Restoring Gut Microbiota and the Intestinal Barrier
by Xinao Lyu, Liurong Zhang, Jia Si, Shasha Dai, Huaiyu Su, Shuhuan Lyu, Lin Chen, Jianwei Sun, Xiangqun Jin and Haiyan Li
Antioxidants 2026, 15(3), 320; https://doi.org/10.3390/antiox15030320 - 4 Mar 2026
Viewed by 307
Abstract
Current treatments for ulcerative colitis (UC) often fail to adequately address its multifactorial pathogenesis, which involves oxidative stress, barrier dysfunction, and gut microbiota dysbiosis. This study evaluated the therapeutic potential and multi-targeting mechanism of a ginseng, salvia root, and notoginseng oral solution (GSNS) [...] Read more.
Current treatments for ulcerative colitis (UC) often fail to adequately address its multifactorial pathogenesis, which involves oxidative stress, barrier dysfunction, and gut microbiota dysbiosis. This study evaluated the therapeutic potential and multi-targeting mechanism of a ginseng, salvia root, and notoginseng oral solution (GSNS) in a mouse model of colitis induced by dextran sulfate sodium (DSS). Based on high-performance liquid chromatography-tandem mass spectrometry (HPLC-MS/MS) technology, 25 major bioactive components were identified. Following the induction of colitis with 3.5% DSS in C57BL/6J mice, the animals were treated with the GSNS (40, 80, or 160 mg/kg/day) or 5-Amino Salicylic Acid (5-ASA). The therapeutic efficacy was assessed via disease activity, histopathological staining, cytokines and oxidative stress analysis, and a barrier integrity test. Combined data from Western blot, qPCR, immunohistochemistry, electron microscopy, and 16S rRNA sequencing indicate that the therapeutic effect of the GSNS against colitis is attributable to its dual role in dampening pro-inflammatory cytokines and potentiating antioxidant defenses via the Nrf2/HO-1 signaling pathway. It also upregulated Occludin expression, repaired tight junctions, and was associated with beneficial alterations in the gut microbiota, as evidenced by increased Prevotellaceae and suppressing Escherichia-Shigella. These findings demonstrated that the GSNS exerts a multi-target effect against colitis by synergistically enhancing antioxidant defense, repairing the intestinal barrier, and modulating microbial ecology, supporting its potential as a promising natural compound-based candidate for DSS-induced colitis treatment. Full article
(This article belongs to the Special Issue Antioxidants as Adjuvants for Inflammatory Bowel Disease Treatment)
Show Figures

Figure 1

19 pages, 2009 KB  
Article
Dietary Astragalus Crude Extract Boosts Piglet Growth and Mitigates Weaning Stress by Enhancing Antioxidant Activity, Improving Immunity, and Modulating Intestinal Microbiota
by Yuyan Che, Long Cai, Longlong Zhu, Lu Li, Lufang Deng, Guoshun Chen and Jing Wang
Vet. Sci. 2026, 13(3), 242; https://doi.org/10.3390/vetsci13030242 - 3 Mar 2026
Viewed by 232
Abstract
Astragalus is a traditional Chinese medicine that contains various bioactive compounds, which exert antioxidant and immunomodulatory properties. This research aimed to investigate the impacts of Astragalus crude extract on growth performance, nutrient digestibility, immune response, and intestinal health in weaned piglets. Sixty crossbred [...] Read more.
Astragalus is a traditional Chinese medicine that contains various bioactive compounds, which exert antioxidant and immunomodulatory properties. This research aimed to investigate the impacts of Astragalus crude extract on growth performance, nutrient digestibility, immune response, and intestinal health in weaned piglets. Sixty crossbred weaned piglets at 28 days of age (8.12 ± 0.14 kg) were allocated into three dietary treatments: a control group fed a corn–soybean meal-based diet (CON), an antibiotic group received the basal diet with 1000 mg/kg aureomycin (AN), and a treatment group administered the basal diet with 500 mg/kg Astragalus crude extract (CE), with 5 replicates per group, 4 piglets per replicate. The experimental trial lasted for 28 days. Feed intake and body weight were recorded to evaluate growth performance. Blood, intestine, and liver tissue samples were collected for the analysis of antioxidant capacity and gene expression. Compared to the CON group, supplementation with CE or AN significantly enhanced growth performance and decreased diarrhea incidence on days 0–14, whereas only CE tended to improve crude protein digestibility. Piglets supplemented with AN or CE showed improved antioxidant capacity and immune response relative to the CON group, as evidenced by increased liver and intestinal antioxidant enzyme activities, upregulated intestinal antioxidant gene expression, and enhanced plasma immunoglobulin A levels. Further, the upregulated intestinal tight junction protein expression was observed in CE or AN groups compared with the CON. Notably, dietary CE significantly modulated gut microbiota composition, particularly enriching the genera Blautia, Turicibacter, Agathobacter, and Clostridium. These findings indicate that dietary Astragalus crude extract promotes the gut health of weaned piglets by reducing oxidative stress and modulating gut microbiota composition, thereby decreasing diarrhea incidence and improving growth performance. Full article
(This article belongs to the Special Issue Swine Nutrition and Feed)
Show Figures

Figure 1

23 pages, 2080 KB  
Article
Modulation of Glucose Metabolism Along the Intestine–Pancreas–Liver In Vitro Axis by Mulberry, Bilberry, and Black Currant Extracts: A Mechanistic Approach
by Rebecca Galla, Simone Mulè, Francesca Parini and Francesca Uberti
Nutrients 2026, 18(5), 811; https://doi.org/10.3390/nu18050811 - 1 Mar 2026
Viewed by 245
Abstract
Background: The regulation of glucose metabolism is contingent on a multifaceted interaction between intestinal absorption, pancreatic endocrine function, and the hepatic response to insulin. Axis disruption contributes to insulin resistance and type 2 diabetes. Methods: This study tested mulberry, bilberry, and black currant [...] Read more.
Background: The regulation of glucose metabolism is contingent on a multifaceted interaction between intestinal absorption, pancreatic endocrine function, and the hepatic response to insulin. Axis disruption contributes to insulin resistance and type 2 diabetes. Methods: This study tested mulberry, bilberry, and black currant extracts individually and in combination in an integrated in vitro gut, pancreas, and liver model. The extracts were phytochemically characterised and tested at optimal concentrations selected through dose–response studies. Results: The combined treatment preserved and enhanced the intestinal barrier, as evidenced by increased tight-junction levels and reduced oxidative stress. In the pancreas, the combination significantly improved cell viability, enhanced insulin and C-peptide secretion, and increased glucokinase expression, indicating improved glucose-sensing function. In the liver, the combined treatment synergistically activated insulin signalling, increasing the expression of IRS1, GLUT2, AMPK, AKT, and PGC-1α. This resulted in increased glucose absorption, glycogen synthesis, and a marked reduction in extracellular glucose levels under hyperglycaemic conditions. The results show that combining mulberry, bilberry, and blackcurrant produces additive benefits for intestinal barrier integrity and synergistically modulates key elements of hepatic insulin signalling. Conclusions: These findings support a mechanistic rationale for exploring multi-targeted nutraceutical formulations as complementary approaches to modulating processes involved in glycaemic regulation. Full article
(This article belongs to the Section Phytochemicals and Human Health)
Show Figures

Graphical abstract

18 pages, 2694 KB  
Article
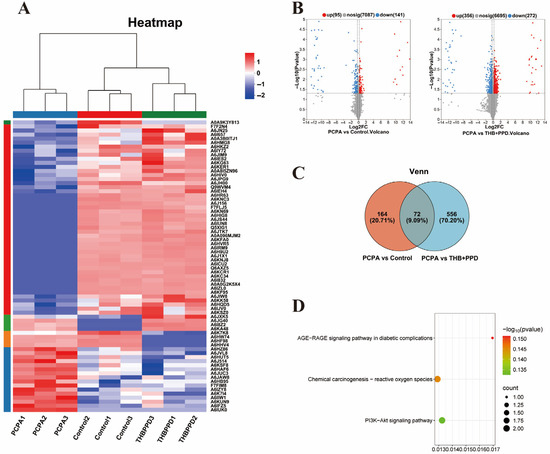
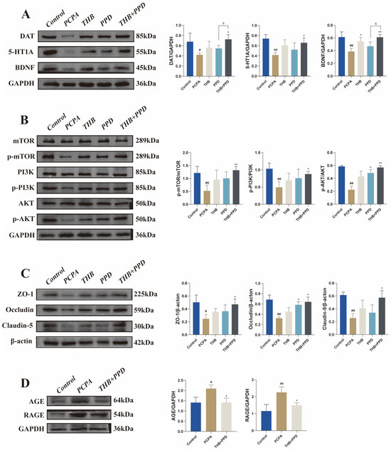
Synergistic Therapeutic Effects of Tetrahydroberberine Combined with Protopanaxadiol on PCPA-Induced Insomnia in Rats: Involvement of the Microbiota–Gut–Brain Axis and Regulation of PI3K/AKT/AGE-RAGE Pathways
by Meijia Li, Ying Wang, Zixia Liang, Honghua Li, Yun Zhao, Ling Kong, Na Guo, Guoxin Dai, Guimin Zhang, Xiaoyan Lu and Jingchun Yao
Pharmaceuticals 2026, 19(3), 390; https://doi.org/10.3390/ph19030390 - 28 Feb 2026
Viewed by 172
Abstract
Aim: This study investigated the synergistic therapeutic effects and underlying mechanisms of tetrahydroberberine (THB) combined with protopanaxadiol (PPD) on p-chlorophenylalanine (PCPA)-induced insomnia in rats. Methods: Rats were randomly divided into normal, model, diazepam, THB monotherapy, PPD monotherapy, and THB + PPD combination groups. [...] Read more.
Aim: This study investigated the synergistic therapeutic effects and underlying mechanisms of tetrahydroberberine (THB) combined with protopanaxadiol (PPD) on p-chlorophenylalanine (PCPA)-induced insomnia in rats. Methods: Rats were randomly divided into normal, model, diazepam, THB monotherapy, PPD monotherapy, and THB + PPD combination groups. Evaluations included the pentobarbital sleep test, HE staining, ELISA, 16S rRNA sequencing, metabolomics, and Western blot. Results: Results demonstrated that the THB + PPD combination exhibited significant synergistic effects compared with monotherapies: the combination shortened sleep latency by 56.2% (vs. 44.2% for THB alone and 20.7% for PPD alone) and prolonged sleep duration by 112.8% (vs. 70.2% for THB and 59.6% for PPD) relative to the model group, while effectively restoring body weight gain. Histologically, combined treatment significantly alleviated hippocampal neuronal damage and increased the number of intact neurons in the dentate gyrus. Molecularly, it upregulated brain-derived neurotrophic factor (BDNF) and glial cell line-derived neurotrophic factor (GDNF) levels, restored neurotransmitter balance (serotonin, dopamine, and glutamate), suppressed overactivation of the hypothalamic–pituitary–adrenal (HPA) axis (reducing corticotropin-releasing hormone and corticosterone), and decreased pro-inflammatory cytokine expression. Gut microbiota analysis revealed that the combination restored microbial homeostasis (increasing beneficial bacteria such as *Lactobacillus*) and modulated the glycine–serine–threonine metabolic pathway. Mechanistically, THB + PPD synergistically activated the PI3K/AKT neurotrophic pathway (p-PI3K and p-AKT expression increased by 1.9-fold and 2.5-fold, respectively, vs. model), inhibited the AGE/RAGE pro-inflammatory axis (RAGE expression decreased by 31.8%), and enhanced blood–brain barrier integrity by upregulating tight junction proteins (ZO-1, Occludin). Conclusions: THB combined with PPD exerts synergistic anti-insomnia effects through multi-level regulation of the microbiota–gut–brain axis, neurochemical balance, and key signaling pathways, providing a promising foundation for developing safe natural product-based combination therapies. Full article
(This article belongs to the Section Medicinal Chemistry)
Show Figures

Graphical abstract

23 pages, 6671 KB  
Article
The Protective Effects and Underlying Mechanisms of Taraxacum kok-saghyz Polysaccharides Against Intestinal Dysbiosis-Induced Mastitis Were Elucidated Using a Murine Model of the “Gut–Mammary” Axis
by Yuan Liang, Peng Huang, Jianming Li, Zulikeyan Manafu, Rong Wang, Xia Chen, Xiaohui Zhang, Yan Wu, Xieraili Malajiang, Aikebaier Yiming, Selikbuick Duishan and Adelijiang Wusiman
Animals 2026, 16(5), 751; https://doi.org/10.3390/ani16050751 - 27 Feb 2026
Viewed by 295
Abstract
The gut–mammary axis represents a promising therapeutic target for mastitis. Although plant-derived polysaccharides exhibit immunomodulatory properties, their capacity to modulate this axis—and specifically to ameliorate dysbiosis-induced mastitis—remains unexplored. Here, we investigated the therapeutic potential of Taraxacum kok-saghyz leaf-derived polysaccharides (TKP-L) against mastitis in [...] Read more.
The gut–mammary axis represents a promising therapeutic target for mastitis. Although plant-derived polysaccharides exhibit immunomodulatory properties, their capacity to modulate this axis—and specifically to ameliorate dysbiosis-induced mastitis—remains unexplored. Here, we investigated the therapeutic potential of Taraxacum kok-saghyz leaf-derived polysaccharides (TKP-L) against mastitis in a murine model of gut dysbiosis, with dysbiosis induced by fecal microbiota transplantation (FMT) from donor cows. Pregnant mice (n = 60) with antibiotic-depleted microbiota received FMT suspensions prepared from the feces of healthy dairy cows or cows with clinical mastitis (based on somatic cell count). Mice were randomly divided into five groups: Control (vehicle), M-FMT (mastitis-cow FMT, disease model), H-FMT (healthy-cow FMT), TKP-L (M-FMT + oral TKP-L, 500 mg/kg/day), and Ciprofloxacin (M-FMT + ciprofloxacin, positive Control). After FMT establishment, TKP-L or ciprofloxacin was administered for 14 days. We assessed histopathology, pro-inflammatory mediators (IL-6, IL-1β, TNF-α, MPO), tight junction proteins (occludin, ZO-1, Claudin-3), and bacterial translocation using GFP-E. coli, and gut/milk microbiota via 16S rRNA sequencing. Compared to the M-FMT group, TKP-L treatment significantly alleviated mammary inflammation and pathology, inhibited pro-inflammatory cytokine expression, and enhanced the expression of tight junction proteins in both intestinal and mammary tissues, correlating with reduced bacterial translocation to the mammary gland. Microbiota analysis showed that TKP-L restored microbial homeostasis in the gut and milk, concurrently increasing the relative abundance of beneficial bacteria such as Limosilactobacillus. TKP-L alleviates gut dysbiosis-induced mastitis in mice by concurrently modulating the gut–mammary axis through microbial remodeling, enhancement of epithelial barriers, and anti-inflammatory actions. These findings highlight TKP-L as a promising gut microbiota-targeting candidate for mastitis intervention. Full article
(This article belongs to the Collection Cattle Diseases)
Show Figures

Figure 1

27 pages, 5824 KB  
Article
Niacin Mitigates Cyclophosphamide-Induced Immunosuppression by Maintaining Intestinal Homeostasis and Regulating the HCAR2/NLRP3 and PTGS2/PGE2 Signaling Pathways
by Yixian Bai, Yifan Zhou, Guifa Wang, Yuanzheng Wang, Tongtong Li, Kening Zhang, Huaqi Zhang and Hui Liang
Nutrients 2026, 18(5), 744; https://doi.org/10.3390/nu18050744 - 26 Feb 2026
Viewed by 222
Abstract
Objectives: This study is intended to reveal whether the boost in immune function in immunocompromised mice from niacin supplementation is connected to the upkeep of intestinal homeostasis and the modulation of the hydroxycarboxylic acid receptor 2 (HCAR2)/NOD-like receptor protein 3 (NLRP3) and [...] Read more.
Objectives: This study is intended to reveal whether the boost in immune function in immunocompromised mice from niacin supplementation is connected to the upkeep of intestinal homeostasis and the modulation of the hydroxycarboxylic acid receptor 2 (HCAR2)/NOD-like receptor protein 3 (NLRP3) and prostaglandin endoperoxide synthase 2 (PTGS2)/prostaglandin E2 (PGE2) signaling pathways. Methods: Balb/c mice were employed in this study as a model for immunosuppression caused by cyclophosphamide (CTX) injection. Results: The study showed that niacin supplementation restored spleen and liver indices, enhanced cytokine secretion, and increased Th1/Th2 cytokine levels. Niacin effectively enhanced the phagocytic index, natural killer cell (NK cell) activity, splenic lymphocyte activity and delayed-type hypersensitivity (DTH) reaction in immunocompromised mice. Histopathological examination showed that niacin intervention alleviated injury in mice ilea. Intestinal barrier tight junction proteins were expressed at much higher levels, while the serum concentrations of diamine oxidase (DAO) and fatty acid-binding protein 2 (FABP2) were markedly lowered. Furthermore, the expression of the intestinal HCAR2/NLRP3 signaling pathway and subsequent inflammatory mediators was significantly elevated after niacin administration compared with the CTX group. Niacin supplementation improved the composition of the gut microbiota, increasing the Firmicutes/Bacteroidetes (F/B) ratio. Spearman correlation analysis showed significant correlations between cytokine-related indices and several gut microbiotas. Within a network pharmacology framework including target screening, network construction and molecular docking, PTGS2 emerged as a candidate target of niacin, suggesting its role in counteracting immunosuppression. Further experimental findings showed that niacin markedly decreased the protein expression of PTGS2 and the levels of its downstream mediators PGE2, E-prostanoid receptor type 2 (EP2) and (E-prostanoid receptor type 4 (EP4) in the ileal tissue of mice treated with CTX. Conclusions: In conclusion, niacin supplementation alleviated CTX-induced immunosuppression by maintaining intestinal homeostasis and regulating the intestinal HCAR2/NLRP3 and PTGS2/PGE2/EP2-EP4 pathways. Full article
(This article belongs to the Section Nutrition and Metabolism)
Show Figures

Figure 1

18 pages, 1206 KB  
Review
Migraine and the Gut–Brain Axis—The Role of Microbiome-Targeted Biotics
by Márk Kozák, Tímea Sitku, Rebeka Hodossy-Takács, Flóra Sápi, István Várkonyi and Zsolt Barta
Nutrients 2026, 18(5), 720; https://doi.org/10.3390/nu18050720 - 24 Feb 2026
Viewed by 485
Abstract
Background: Migraine is a highly prevalent and disabling primary headache disorder frequently accompanied by gastrointestinal symptoms and comorbid gastrointestinal diseases. Increasing evidence suggests that alterations in the gut microbiota and dysregulation of the microbiome–gut–brain axis may contribute to migraine pathophysiology through immune activation, [...] Read more.
Background: Migraine is a highly prevalent and disabling primary headache disorder frequently accompanied by gastrointestinal symptoms and comorbid gastrointestinal diseases. Increasing evidence suggests that alterations in the gut microbiota and dysregulation of the microbiome–gut–brain axis may contribute to migraine pathophysiology through immune activation, oxidative stress, impaired intestinal barrier function, and neuroinflammatory signaling. Objectives: This narrative review aims to summarize current mechanistic and clinical evidence linking the gut–brain axis to migraine, with a particular focus on the potential roles of probiotics, prebiotics, and postbiotics as adjunctive strategies in migraine management. Methods: A narrative synthesis of experimental, translational, and clinical studies was performed, focusing on microbiome composition, gut barrier integrity, immune and oxidative pathways, and interventional trials evaluating probiotics, prebiotics, synbiotics, and microbiota-derived metabolites in adult and pediatric migraine populations. Results: Migraine has been associated with intestinal dysbiosis, increased gut permeability, and low-grade systemic inflammation. Probiotics, most commonly strains of Lactobacillus and Bifidobacterium, may modulate inflammatory cytokine profiles, enhance tight junction integrity, reduce oxidative stress, and influence neurotransmitter-related pathways along the gut–brain axis. Clinical trials evaluating probiotic supplementation report heterogeneous but promising signals, including reductions in migraine frequency, severity, disability scores, and analgesic use, particularly in chronic migraine and pediatric populations. Emerging evidence also supports a potential role for prebiotics (e.g., inulin-type fructans) and microbiota-derived metabolites such as short-chain fatty acids, although direct clinical data remain limited. Conclusions: Modulation of the microbiome–gut–brain axis represents a biologically plausible adjunct approach in migraine management. While probiotics, prebiotics, and postbiotics show potential benefits with favorable safety profiles, current evidence of their strain-, formulation-, and population-specific characteristics is lacking. Well-powered, placebo-controlled trials with standardized migraine endpoints and integrated microbiome and metabolomic analyses are needed to define responders, optimal interventions, and clinical relevance. Full article
(This article belongs to the Special Issue Dietary Modulation in Headache and Migraine)
Show Figures

Figure 1

16 pages, 3396 KB  
Article
Lacticaseibacillus paracasei MG5012 and Bifidobacterium animalis subsp. lactis MG741 Alleviate Metabolic Dysfunction-Associated Steatotic Liver Disease and Preserve Skeletal Muscle Integrity in High-Fat-Diet-Fed Mice
by Miran Jang, Ji Yeon Lee, Jeong-Yong Park, Soo-Im Choi and Byoung-Kook Kim
Nutrients 2026, 18(5), 715; https://doi.org/10.3390/nu18050715 - 24 Feb 2026
Viewed by 270
Abstract
Background/Objectives: This study investigated the systemic metabolic effects of two probiotic strains, Lacticaseibacillus paracasei MG5012 and Bifidobacterium animalis subsp. lactis MG741, on metabolic dysfunction-associated steatotic liver disease (MASLD) and obesity-related muscle dysfunction in high-fat-diet (HFD)-induced obese mice. Methods: Obesity was induced in C57BL/6 [...] Read more.
Background/Objectives: This study investigated the systemic metabolic effects of two probiotic strains, Lacticaseibacillus paracasei MG5012 and Bifidobacterium animalis subsp. lactis MG741, on metabolic dysfunction-associated steatotic liver disease (MASLD) and obesity-related muscle dysfunction in high-fat-diet (HFD)-induced obese mice. Methods: Obesity was induced in C57BL/6 mice via high-fat diet (HFD) feeding for 6 weeks. Subsequently, the mice were orally administered MG5012 or MG741 for 8 weeks. We assessed systemic metabolic parameters, including body weight, adiposity, and serum biomarkers. Additionally, histological and molecular analyses were performed to evaluate hepatic steatosis, intestinal barrier integrity, and muscle oxidative status. Results: Both strains significantly attenuated body weight gain and adiposity, reduced serum liver injury markers (γ-GTP, ALT, AST), and improved systemic metabolic parameters by restoring serum GLP-1 levels and reducing hyperinsulinemia. Crucially, MG5012 and MG741 strengthened intestinal barrier integrity by upregulating the tight junction proteins Occludin and Claudin-1. In the liver, histological analyses revealed reductions in hepatic steatosis and triglyceride content, accompanied by the downregulation of lipogenic genes (SREBP-1c, FAS). Furthermore, the probiotics preserved skeletal muscle integrity; while muscle weight remained unchanged, the strains increased muscle fiber cross-sectional area (CSA) and reduced serum markers of muscle damage (CPK, LDH). This protective effect was associated with significantly enhanced expression of antioxidant enzymes (SOD, CAT, GPx) in muscle tissue. Conclusions: These findings suggest that MG5012 and MG741 confer systemic metabolic benefits through the modulation of the gut–liver–muscle axis and may serve as promising functional food ingredients for the management of MASLD and obesity-associated muscle atrophy. Full article
(This article belongs to the Section Prebiotics, Probiotics and Postbiotics)
Show Figures

Figure 1

16 pages, 3322 KB  
Systematic Review
Clinical Evidence Linking the Gut Microbiome and Functional Dyspepsia: A Systematic Review and Meta-Analysis
by Kyungjae Lee, Hojun Kim and Jing-Hua Wang
Biomedicines 2026, 14(2), 457; https://doi.org/10.3390/biomedicines14020457 - 18 Feb 2026
Viewed by 449
Abstract
Background/Objectives: Accumulating evidence and clinical observations suggest that the gut microbiome plays a crucial role in functional dyspepsia (FD). However, the precise characterization of this relationship is unclear. This systematic review and meta-analysis aimed to elucidate the potential role of the gut [...] Read more.
Background/Objectives: Accumulating evidence and clinical observations suggest that the gut microbiome plays a crucial role in functional dyspepsia (FD). However, the precise characterization of this relationship is unclear. This systematic review and meta-analysis aimed to elucidate the potential role of the gut microbiome in FD based on evidence from published clinical studies. Methods: A comprehensive search of three databases (PubMed, Google Scholar, and Web of Science) was conducted, and 17 relevant clinical studies, including 8 observational studies and 9 interventional studies, published up to September 2025, were identified. Data on the gut microbiome and FD were extracted and subjected to meta-analysis. Results: Meta-analysis revealed no significant differences in gut microbiota α- or β-diversity between patients with FD and healthy controls (Shannon index: standardized mean difference [SMD] = −0.12, 95% confidence interval [CI] −0.90 to 0.67, I2 = 88%). In contrast, effective interventions induced notable shifts in the microbial community structure (pooled SMD = 0.27, 95% CI −0.28 to −0.83, I2 = 58%). These shifts were accompanied by increased short-chain fatty acid (SCFA) production and intestinal tight-junction protein levels, which coincided with improved FD symptoms. Conclusions: Although no significant differences in the gut microbiota were detected between patients with FD and healthy controls, interventions in patients with FD induced marked changes in the microbial community. Modulation of gut microbiota-related metabolites, such as SCFAs, may represent a promising therapeutic strategy for the management of FD. Full article
Show Figures

Graphical abstract

19 pages, 1493 KB  
Review
Schizophrenia as a Disorder of Biological Barriers: A Narrative Review and Potential Interventions
by Adonis Sfera, Nyla Jafri, Jacob Anton, Dragos Turturica, Edelina Turturica, Bernardo Bozza and Ioana Ciuperca
Int. J. Mol. Sci. 2026, 27(4), 1811; https://doi.org/10.3390/ijms27041811 - 13 Feb 2026
Viewed by 401
Abstract
Severe mental illnesses, including schizophrenia and schizophrenia-like disorders, have been associated with premature neuronal and glial senescence, microglial activation, and gray matter volume reduction. These changes may drive clinical symptoms of schizophrenia, including cognitive impairment. Aryl hydrocarbon receptor, abundantly expressed in the intestinal [...] Read more.
Severe mental illnesses, including schizophrenia and schizophrenia-like disorders, have been associated with premature neuronal and glial senescence, microglial activation, and gray matter volume reduction. These changes may drive clinical symptoms of schizophrenia, including cognitive impairment. Aryl hydrocarbon receptor, abundantly expressed in the intestinal and blood–brain barrier, is the master regulator of both tight junctions and cellular senescence. Under pathological circumstances, this receptor may promote premature gut aging, enabling the translocation of bacteria or their components from the gastrointestinal tract into systemic circulation and from there into the central nervous system. In this review article, we discuss a potential mechanism of schizophrenia–microorganismal migration, microglial activation, and gray matter volume reduction. We also focus on potential interventions for maintaining barrier function. These approaches include natural and synthetic modulators of the aryl hydrocarbon receptor as well as biophysical strategies to preserve barrier integrity and prevent central nervous system pathology. Full article
(This article belongs to the Section Molecular Biology)
Show Figures

Figure 1

Back to TopTop