Sign in to use this feature.

Years

Between: -

Subjects

remove_circle_outline
remove_circle_outline
remove_circle_outline
remove_circle_outline
remove_circle_outline
remove_circle_outline
remove_circle_outline
remove_circle_outline
remove_circle_outline

Journals

remove_circle_outline
remove_circle_outline
remove_circle_outline
remove_circle_outline
remove_circle_outline
remove_circle_outline
remove_circle_outline
remove_circle_outline

Article Types

Countries / Regions

remove_circle_outline
remove_circle_outline
remove_circle_outline
remove_circle_outline
remove_circle_outline

Search Results (562)

Search Parameters:
Keywords = target localization and classification

Order results
Result details
Results per page
Select all
Export citation of selected articles as:
33 pages, 7834 KB  
Article
Frequency-Domain Decoupling and Multi-Dimensional Spatial Feature Reconstruction for Occlusion-Aware Apple Detection in Complex Semi-Structured Orchard Environments
by Long Gao, Pengfei Wang, Lixing Liu, Hongjie Liu, Jianping Li and Xin Yang
Agronomy 2026, 16(8), 790; https://doi.org/10.3390/agronomy16080790 (registering DOI) - 12 Apr 2026
Abstract
Apple detection is a core perception task for harvesting robots operating in complex orchard environments. Targets are frequently affected by branch–foliage occlusion, alternating front/side/back lighting, and strong local illumination fluctuations, which blur object boundaries against background textures and substantially increase detection difficulty. To [...] Read more.
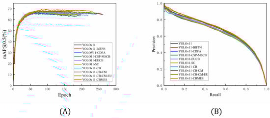
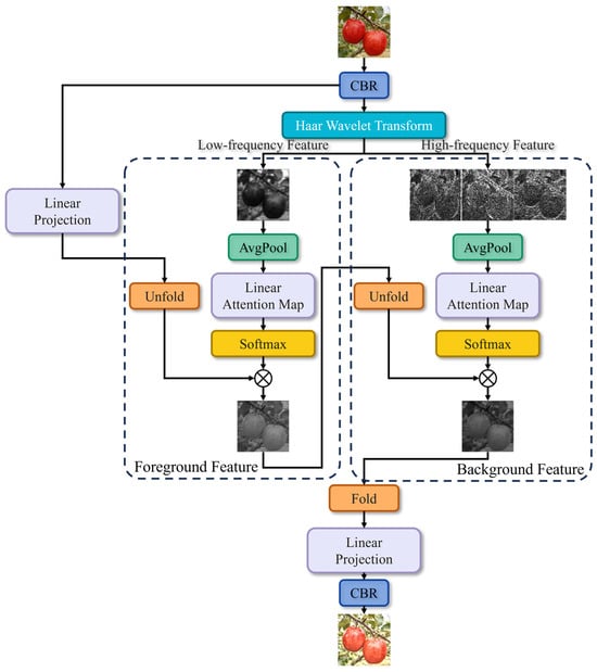
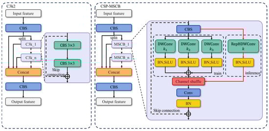
Apple detection is a core perception task for harvesting robots operating in complex orchard environments. Targets are frequently affected by branch–foliage occlusion, alternating front/side/back lighting, and strong local illumination fluctuations, which blur object boundaries against background textures and substantially increase detection difficulty. To improve target perception under these conditions, we propose an improved detector, YOLOv11-CBMES. First, based on YOLOv11, we replace the original neck with a weighted BiFPN to enhance cross-scale feature fusion under occlusion. Second, we introduce a Contrast-Driven Feature Aggregation (CDFA) module at the P5 stage, using Haar wavelet decomposition to decouple low-frequency illumination components from high-frequency structural components. Third, we reconstruct spatial feature learning and the upsampling pathway using CSP-based multi-scale blocks and efficient upsampling blocks, and embed a zero-parameter Shift-Context strategy to strengthen local neighbourhood interaction. Finally, we formulate apple detection as a three-class occlusion classification task (No Occlusion, Soft Occlusion, and Hard Occlusion) to support occlusion-aware target recognition. On the apple occlusion dataset, YOLOv11-CBMES achieves mAPNO = 83.50%, mAPSO = 67.36%, and mAPHO = 51.90% at IoU = 0.5. Compared with YOLOv11n under the same training protocol, the gains are +2.16 pp (NO), +3.68 pp (SO), and +5.31 pp (HO), with the largest improvement observed in Hard Occlusion (HO). The results indicate that introducing frequency-domain structural processing into the detection framework improves apple occlusion classification and object detection performance, and provides a theoretical basis for designing perception modules for end-effector operations in apple harvesting robots. Full article
Show Figures

Figure 1

21 pages, 4184 KB  
Article
Incremental Pavement Distress Classification in UAV-Based Remote Sensing via Analytic Geometric Alignment
by Quanziang Wang, Xin Li, Jiangjun Peng, Xixi Jia and Renzhen Wang
Remote Sens. 2026, 18(8), 1141; https://doi.org/10.3390/rs18081141 (registering DOI) - 12 Apr 2026
Abstract
Automated pavement distress classification using high-resolution Unmanned Aerial Vehicle (UAV) imagery is pivotal for intelligent transportation systems. However, long-term UAV monitoring faces a continuous stream of evolving distress types and changing remote sensing background textures, necessitating Class-Incremental Learning (CIL) capabilities. Existing methods struggle [...] Read more.
Automated pavement distress classification using high-resolution Unmanned Aerial Vehicle (UAV) imagery is pivotal for intelligent transportation systems. However, long-term UAV monitoring faces a continuous stream of evolving distress types and changing remote sensing background textures, necessitating Class-Incremental Learning (CIL) capabilities. Existing methods struggle to balance stability and plasticity, especially under the severe storage limitations typical of local edge stations in air–ground collaborative systems. This data scarcity leads to catastrophic forgetting and confusion among fine-grained distress categories. To address these challenges, we propose a data-efficient approach named Analytic Geometric Alignment (AGA). Our framework mainly consists of three key components. First, to overcome the optimization gap between the feature extractor and the fixed geometric target, we introduce a Subspace-Aware Analytic Initialization (SAI) that computes a closed-form projection to instantly align the feature subspace with the ETF manifold before each task training. Second, on this aligned basis, a Decoupled Geometric Adapter (DGA) is incorporated to facilitate continuous non-linear adaptation to complex aerial textures. Finally, for stable incremental training, we design a Memory-Prioritized Regression (MPR) loss to enforce tighter geometric constraints on replay samples, significantly enhancing model stability. Extensive experiments on the UAV-PDD2023 dataset demonstrate that AGA significantly outperforms state-of-the-art methods, showcasing excellent robustness and data efficiency. Full article
23 pages, 12247 KB  
Article
A Lightweight and Real-Time Dual-Polarization Fusion Framework for SAR Ship Classification
by Enrico Gărăiman and Anamaria Radoi
Remote Sens. 2026, 18(8), 1129; https://doi.org/10.3390/rs18081129 - 10 Apr 2026
Viewed by 34
Abstract
Synthetic Aperture Radar (SAR) ship classification plays a critical role in maritime surveillance, addressing challenges such as the similarity between ship categories, as well as scarcity of annotated datasets and data imbalance. In this paper, a lightweight and real-time dual-branch architecture is proposed [...] Read more.
Synthetic Aperture Radar (SAR) ship classification plays a critical role in maritime surveillance, addressing challenges such as the similarity between ship categories, as well as scarcity of annotated datasets and data imbalance. In this paper, a lightweight and real-time dual-branch architecture is proposed to effectively address the SAR ship classification task. The proposed approach integrates dual-polarization data within a hybrid convolution-transformer framework to improve classification performance. The model fuses dual-polarization modes, combining convolutional layers for local feature extraction with transformer blocks for global contextual understanding. Evaluations on the OpenSARShip 2.0 dataset show that the proposed model achieves 97.50% accuracy in the 3-class configuration and 93.28% in the 6-class configuration. For the FUSAR-Ship dataset, which does not provide dual-polarization data for the same ship target, the single branch model achieved an accuracy of 94.92% for the 7-class configuration. Despite its dual-branch design, the model maintains computational efficiency, making it suitable for real-time maritime monitoring applications. The results demonstrate the effectiveness of polarization-aware hybrid models for scalable and robust SAR ship classification. Full article
(This article belongs to the Special Issue Ship Imaging, Detection and Recognition for High-Resolution SAR)
Show Figures

Figure 1

24 pages, 1262 KB  
Article
Combined Factors Influencing the Severity of Elderly-Pedestrian Crashes in Local Areas of Korea Using Classification and Regression Trees and Sensitivity Analysis
by Dong-youn Lee and Ho-jun Yoo
Standards 2026, 6(2), 15; https://doi.org/10.3390/standards6020015 - 10 Apr 2026
Viewed by 35
Abstract
This study investigated injury severity in 18,528 police-reported vehicle-to-pedestrian crashes involving elderly pedestrians in legally classified local areas of South Korea during 2012–2021. Injury severity was coded into four ordered categories: fatal, serious, minor, and reported injury. To stabilize scenario extraction from a [...] Read more.
This study investigated injury severity in 18,528 police-reported vehicle-to-pedestrian crashes involving elderly pedestrians in legally classified local areas of South Korea during 2012–2021. Injury severity was coded into four ordered categories: fatal, serious, minor, and reported injury. To stabilize scenario extraction from a categorical crash database, an integrated screening workflow was applied, including near-zero-variance filtering, redundancy control among overlapping roadway encodings, representative-variable selection within redundant groups, and chi-square association checks. Classification and regression tree (CART) modeling was then used to identify rule-based combinations of environmental, roadway, driver, pedestrian, and vehicle factors associated with elevated severity, while tree complexity was controlled through cost-complexity pruning and 10-fold cross-validation. A scenario-based sensitivity analysis was further conducted to evaluate counterfactual shifts in severity distributions under targeted control of key conditions within representative high-risk scenarios. The results showed that severe outcomes were concentrated in stacked-risk combinations rather than in single factors alone. A dominant pathway involved nighttime conditions combined with maneuver-related driving contexts and speeding-related violations. High-fatality scenarios persisted even when speed-related predictors were excluded, underscoring the roles of nighttime exposure, visibility limitations, conflict-prone roadway settings, heavy-vehicle involvement, and pedestrian exposure behaviors. The proposed framework translates administrative crash records into concise, operationally interpretable scenarios and intervention-relevant evidence for local-area safety. Full article
Show Figures

Figure 1

27 pages, 3278 KB  
Article
Multimodal PPG-Based Arrhythmia Detection Using a CLIP-Initialized Multi-Task U-Net and LLM-Assisted Reporting
by Youngho Huh, Minhwan Noh, Dongwoo Ji, Yuna Oh and Sukkyu Sun
Sensors 2026, 26(8), 2316; https://doi.org/10.3390/s26082316 - 9 Apr 2026
Viewed by 193
Abstract
Photoplethysmography (PPG) has emerged as an attractive modality for non-invasive cardiovascular monitoring due to its low cost, unobtrusive nature, and ubiquity in consumer wearable devices. Despite its potential, existing PPG-based arrhythmia detection systems remain limited in scope: (i) most target only atrial fibrillation, [...] Read more.
Photoplethysmography (PPG) has emerged as an attractive modality for non-invasive cardiovascular monitoring due to its low cost, unobtrusive nature, and ubiquity in consumer wearable devices. Despite its potential, existing PPG-based arrhythmia detection systems remain limited in scope: (i) most target only atrial fibrillation, (ii) temporal localization of abnormal segments is rarely provided, and (iii) deep learning models lack explainability, hindering adoption in clinical workflows. We present a comprehensive and fully integrated framework for multi-class arrhythmia detection, segmentation, and explainability based on PPG waveforms, Heart Rate Variability (HRV), and structured clinical metadata. The proposed system introduces a CLIP-style contrastive learning module aligning PPG waveforms with clinical variables and rhythm-state textual descriptions using BioBERT; a multitask U-Net architecture performing 4-class classification and 1D segmentation; a Retrieval-Augmented Generation (RAG) pipeline leveraging Gemini Flash large language models to produce guideline-grounded diagnostic reports; and a real-time Streamlit-based web platform supporting inference, visualization, and database storage. The system significantly improves classification accuracy (from 86.27% to 91.19%) and segmentation Dice (from 0.5815 to 0.7167). These results demonstrate the feasibility of a robust, multimodal, and explainable PPG-based arrhythmia monitoring system for real-world applications. Full article
(This article belongs to the Section Wearables)
Show Figures

Figure 1

16 pages, 1461 KB  
Article
Infrared Target Reconstruction Under Detector Multiplexing Using Polarization Encoding and Stokes Vector Decoding
by Menghan Bai, Zibo Yu, Guanyu Mu, Zhenyuan Guo and Chunyu Liu
Sensors 2026, 26(8), 2286; https://doi.org/10.3390/s26082286 - 8 Apr 2026
Viewed by 159
Abstract
Wide-field infrared imaging systems are often constrained by detector size, cooling requirements, and payload limitations, leading to the need for multi-FOV detector sharing. However, conventional geometric multiplexing introduces severe spatial aliasing, which significantly degrades target localization performance. This paper proposes a polarization-encoded field-of-view [...] Read more.
Wide-field infrared imaging systems are often constrained by detector size, cooling requirements, and payload limitations, leading to the need for multi-FOV detector sharing. However, conventional geometric multiplexing introduces severe spatial aliasing, which significantly degrades target localization performance. This paper proposes a polarization-encoded field-of-view multiplexing method for recovering spatial information from aliased detector measurements. The imaging plane is divided into multiple FOV regions, each assigned a distinct polarization state. After optical folding, the modulated sub-images are superimposed onto a common detector region. Six-channel polarization measurements are used to reconstruct pixel-wise Stokes vectors, and the spatial origin of each pixel is identified through polarization-domain similarity matching and target-level voting. MATLAB-based simulations were conducted using a nine-region multiplexing configuration. The proposed method achieves 97.3% pixel-level classification accuracy under ideal conditions and maintains over 95% accuracy at a noise level of σ = 0.02. The normalized Stokes reconstruction error is below 0.02, and stable performance is observed under polarization modulation deviations within ±10°. By introducing polarization as an additional encoding dimension, the proposed framework enables efficient separation of multiplexed spatial information without increasing detector resources, demonstrating its potential for compact wide-field infrared sensing applications. Full article
(This article belongs to the Section Optical Sensors)
Show Figures

Figure 1

19 pages, 339 KB  
Review
Embracing Complexity of Place for Place-Informed Education: International Insights from Periphery, Coastal and Rural Contexts
by Yael Grinshtain, Tanya Ovenden-Hope and Jayne Downey
Educ. Sci. 2026, 16(4), 581; https://doi.org/10.3390/educsci16040581 - 7 Apr 2026
Viewed by 287
Abstract
This paper aims to navigate the complexity inherent in the concept of place by defining and highlighting the role of place-informed education across different international contexts: the periphery in Northern Israel, coastal areas of England, and rural Montana in the United States. Using [...] Read more.
This paper aims to navigate the complexity inherent in the concept of place by defining and highlighting the role of place-informed education across different international contexts: the periphery in Northern Israel, coastal areas of England, and rural Montana in the United States. Using a thematic analytic framework, we conducted a cross-context comparison of three case studies in order to identify each locale’s unique definitions and meanings of place, producing a portrait of the similarities and differences among the three international contexts. Following the ‘Simplicity–Accuracy Paradox’ and recognizing the ‘cost of oversimplification’, we explored complexity as a basis for action, which enables the creation of a process in which the strengths and limitations of the place both have an important role to play in any intervention or action to mitigate and/or enhance the consequences of distance from urban centers. The proposed strategies presented in the paper are based on embracing the complexity of place for place-informed education, and include context-responsive policy design, targeted workforce strategies, international learning exchanges, and policy and classification reform. These processes may serve as a guide for action among educators, policymakers and researchers, supporting a mindset of place-informed education where complexity is embraced and where challenges of place may also offer solutions. Full article
(This article belongs to the Special Issue Practice and Policy: Rural and Urban Education Experiences)
25 pages, 9969 KB  
Article
Multi-Hazard Exposure Prioritization with Time-Varying Population: Integrating Seismic Amplification Susceptibility and Flood Hazards in Seoul
by Youngsuk Lee and Jihye Kim
Appl. Sci. 2026, 16(7), 3513; https://doi.org/10.3390/app16073513 - 3 Apr 2026
Viewed by 148
Abstract
Urban disaster management frequently relies on isolated single-hazard assessments and static census data. This conventional approach systematically obscures the highly dynamic, time-varying nature of population exposure to co-located environmental hazards. This study develops an observation-based, time-adaptive multi-hazard exposure prioritization framework to quantify these [...] Read more.
Urban disaster management frequently relies on isolated single-hazard assessments and static census data. This conventional approach systematically obscures the highly dynamic, time-varying nature of population exposure to co-located environmental hazards. This study develops an observation-based, time-adaptive multi-hazard exposure prioritization framework to quantify these spatiotemporal variations. We integrate seismic amplification susceptibility, derived from shear-wave velocity estimates, and empirical pluvial flooding footprints with hourly dynamic living population data at a 250 m grid resolution in Seoul, South Korea. Results indicate that multi-hazard integration refines spatial prioritization, with 11% of high-priority areas diverging from single-hazard models, primarily driven by highly amplifiable alluvial deposits. Furthermore, dynamic living population data revealed clear diurnal exposure shifts. Business districts exhibited a daytime-to-nighttime exposure ratio of 3.35, whereas residential areas showed an inverse ratio of 0.69, demonstrating that identical physical conditions generate markedly different exposure patterns depending on the daily urban rhythm. Based on these temporal dynamics, we classified high-priority zones into Persistent (79.4%), Day-peak (10.3%), and Night-peak (10.3%) transition types. These findings suggest that urban exposure must be managed as a time-varying attribute rather than a static feature. The proposed classification supports targeted mitigation: structural improvements for Persistent areas, dynamic crowd management for Day-peak zones, and localized alerts for Night-peak zones. Driven by globally accessible mobile data, this framework provides a transferable foundation for exposure-informed urban resilience planning across diverse metropolitan environments. Full article
(This article belongs to the Special Issue Soil Dynamics and Earthquake Engineering)
Show Figures

Figure 1

34 pages, 56063 KB  
Article
Deep Learning-Based Intelligent Analysis of Rock Thin Sections: From Cross-Scale Lithology Classification to Grain Segmentation for Quantitative Fabric Characterization
by Wenhao Yang, Ang Li, Liyan Zhang and Xiaoyao Qin
Electronics 2026, 15(7), 1509; https://doi.org/10.3390/electronics15071509 - 3 Apr 2026
Viewed by 283
Abstract
Quantitative microstructure evaluation of sedimentary rock thin sections is essential for revealing reservoir flow mechanisms and assessing reservoir quality. However, traditional manual identification is inefficient and prone to subjectivity. Although current deep learning approaches have improved efficiency, most remain confined to single tasks [...] Read more.
Quantitative microstructure evaluation of sedimentary rock thin sections is essential for revealing reservoir flow mechanisms and assessing reservoir quality. However, traditional manual identification is inefficient and prone to subjectivity. Although current deep learning approaches have improved efficiency, most remain confined to single tasks and lack a pathway to translate image recognition into quantifiable geological parameters. Moreover, these methods struggle with cross-scale feature extraction and accurate grain boundary localization in complex textures. To overcome these limitations, this study proposes a three-stage automated analysis framework integrating intelligent lithology identification, sandstone grain segmentation, and quantitative analysis of fabric parameters. To address scale discrepancies in lithology discrimination, Rock-PLionNet integrates a Partial-to-Whole Context Fusion (PWC-Fusion) module and the Lion optimizer, which mitigates cross-scale feature inconsistencies and enables accurate screening of target sandstone samples. Subsequently, to correct boundary deviations caused by low contrast and grain adhesion, the PetroSAM-CRF strategy integrates polarization-aware enhancement with dense conditional random field (DenseCRF)-based probabilistic refinement to extract precise grain contours. Based on these outputs, the framework automatically calculates key fabric parameters, including grain size and roundness. Experiments on 3290 original multi-source thin-section images show that Rock-PLionNet achieves a classification accuracy of 96.57% on the test set. Furthermore, PetroSAM-CRF reduces segmentation bias observed in general-purpose models under complex texture conditions, enabling accurate parameter estimation with a roundness error of 2.83%. Overall, this study presents an intelligent workflow linking microscopic image recognition with quantitative analysis of geological fabric parameters, providing a practical pathway for digital petrographic evaluation in hydrocarbon exploration. Full article
Show Figures

Figure 1

31 pages, 4842 KB  
Article
FDR-Net: Fine-Grained Lesion Detection Model for Tilapia in Aquaculture via Multi-Scale Feature Enhancement and Spatial Attention Fusion
by Chenhui Zhou and Vladimir Y. Mariano
Symmetry 2026, 18(4), 598; https://doi.org/10.3390/sym18040598 - 31 Mar 2026
Viewed by 312
Abstract
In disease control and precision management in aquaculture, rapid and accurate identification of common fish diseases is pivotal to mitigating economic losses and ensuring aquaculture profitability. However, fish diseases are characterized by subtle symptoms, polymorphic lesions, and high susceptibility to environmental perturbations such [...] Read more.
In disease control and precision management in aquaculture, rapid and accurate identification of common fish diseases is pivotal to mitigating economic losses and ensuring aquaculture profitability. However, fish diseases are characterized by subtle symptoms, polymorphic lesions, and high susceptibility to environmental perturbations such as water turbidity and illumination fluctuations. Existing detection models generally suffer from inadequate lightweight design, poor fine-grained lesion feature extraction, and deficient adaptability to class imbalance, failing to meet the stringent requirements of precise diagnosis in real-world aquaculture scenarios. To address these challenges, this study proposes FDR-Net: a fine-grained lesion detection model for tilapia via multi-scale feature enhancement and spatial attention fusion. Using image data of Nile tilapia (Oreochromis niloticus) covering 6 common diseases and healthy individuals (from the NTD-1 dataset), the model incorporates symmetry-aware design logic, leveraging the morphological and textural symmetry of healthy tilapia tissues to capture lesion-induced symmetry-breaking features, thereby improving fine-grained lesion detection accuracy. Through depth-width scaling coefficients, FDR-Net achieves lightweight optimization while integrating three core modules and a task-specific loss function for full-chain optimization: specifically, a Micro-lesion Feature Enhancement Module (MLFEM) is embedded in key feature layers of the backbone network to accurately extract edge and texture features of incipient fine-grained lesions via multi-scale frequency decomposition and residual fusion; subsequently, a Lightweight Multi-scale Position Attention Module (MS_PSA) and a Single-modal Intra-feature Contrastive Fusion Module (SMICFM) are collaboratively deployed—the former focusing on spatial localization of lesion features, and the latter enhancing lesion-background discriminability through channel-spatial feature recalibration and contrastive fusion; finally, a Class-Aware Weighted Hybrid Loss (CAWHL) function is combined with customized small-target anchor boxes to alleviate class imbalance and further improve localization and classification accuracy of fine-grained lesions. Empirical evaluations on the NTD-1 dataset demonstrate that compared with mainstream state-of-the-art baseline models, FDR-Net achieves a peak recognition accuracy of 90.1% with substantially enhanced mAP50-95 performance. Retaining lightweight characteristics, it exhibits superior performance in identifying incipient fine-grained lesions and strong adaptability to simulated complex aquaculture scenarios. Collectively, this study provides an efficient technical backbone for the rapid and precise detection of tilapia fine-grained lesions, offering a potential solution for precise disease management in tilapia farming. Full article
(This article belongs to the Special Issue Symmetry and Asymmetry in Computer Vision Under Extreme Environments)
Show Figures

Figure 1

24 pages, 3448 KB  
Article
Gaussian-Guided Stage-Aware Deformable FPN with Coarse-to-Fine Unit-Circle Resolver for Oriented SAR Ship Detection
by Liangjie Meng, Qingle Guo, Danxia Li, Jinrong He and Zhixin Li
Remote Sens. 2026, 18(7), 1019; https://doi.org/10.3390/rs18071019 - 29 Mar 2026
Viewed by 251
Abstract
Synthetic Aperture Radar (SAR) enables all-weather maritime surveillance, yet ship-oriented bounding box (OBB) detection remains challenging in complex scenes. Strong sea clutter and dense harbor scatterers often mask the slender characteristics of ships as well as the weak responses of small ships. Meanwhile, [...] Read more.
Synthetic Aperture Radar (SAR) enables all-weather maritime surveillance, yet ship-oriented bounding box (OBB) detection remains challenging in complex scenes. Strong sea clutter and dense harbor scatterers often mask the slender characteristics of ships as well as the weak responses of small ships. Meanwhile, the periodicity of angle parameterization introduces regression discontinuities, and near-symmetric, bright-scatterer-dominated signatures further cause heading ambiguity, undermining the stability of orientation prediction. Moreover, in most detectors, multi-scale feature fusion and angle estimation lack explicit coordination, and rotated-box localization performance is often jointly affected by feature degradation and unstable orientation prediction. To this end, we propose a unified framework that simultaneously strengthens multi-scale representations and stabilizes orientation modeling. Specifically, we design a Gaussian-Guided Stage-Aware Deformable Feature Pyramid Network (GSDFPN) and a Coarse-to-Fine Unit-Circle Resolver (CF-UCR). GSDFPN enhances multi-scale fusion with two plug-in components: (i) a Gaussian-guided High-level Semantic Refinement Module (GHSRM) that suppresses clutter-dominated semantics while strengthening ship-responsive cues, and (ii) a Stage-aware Deformable Fusion Module (SDFM) for low-level features, which disentangles channels into a geometry-preserving spatial stream and a clutter-resistant semantic stream, and couples them via deformable interaction with bidirectional cross-stream gating to better capture the inherent slender characteristics of ships and localize small ships. For orientation, CF-UCR decomposes angle prediction into direction-cluster classification and intra-cluster residual regression on the unit circle, effectively mitigating periodicity-induced discontinuities and stabilizing rotated-box estimation. On SSDD+ and RSDD, our method achieves AP/AP50/AP75 of 0.5390/0.9345/0.4529 and 0.4895/0.9210/0.4712, respectively, while reaching APs75/APm75/APl75 of 0.5614/0.8300/0.8392 and 0.4986/0.8163/0.8934, evidencing strong rotated-box localization across target scales in complex maritime scenes. Full article
(This article belongs to the Topic Computer Vision and Image Processing, 3rd Edition)
Show Figures

Figure 1

17 pages, 3026 KB  
Article
A Plant-Level Survival Modeling Framework for Spatiotemporal Strawberry Canopy Decline Using UAV Multispectral Time Series
by Jon R. Detka, Adam J. Purdy, Forrest S. Melton, Oleg Daugovish, Christopher A. Greer and Frank N. Martin
Drones 2026, 10(4), 235; https://doi.org/10.3390/drones10040235 - 25 Mar 2026
Viewed by 391
Abstract
Timely identification of canopy decline in commercial strawberry production is challenging because visual scouting often misses subtle or spatially heterogeneous symptoms. We developed a plant-level UAV-based monitoring framework that integrates repeated multispectral imagery, canopy-derived metrics, unsupervised clustering, and Random Survival Forest (RSF) time-to-event [...] Read more.
Timely identification of canopy decline in commercial strawberry production is challenging because visual scouting often misses subtle or spatially heterogeneous symptoms. We developed a plant-level UAV-based monitoring framework that integrates repeated multispectral imagery, canopy-derived metrics, unsupervised clustering, and Random Survival Forest (RSF) time-to-event modeling. The framework was applied across three commercial strawberry fields in Oxnard, California using nine UAV surveys collected from December 2022 to June 2023, yielding 159,220 plant-level monitoring units. NDRE- and Redness Index-based classifications quantified proportional and absolute canopy dieback within standardized hexagonal units and supported survival-based modeling of canopy decline progression. Across withheld test plants from all survey dates, overall concordance indices ranged from 0.88 to 0.95 across fields, indicating strong ability to rank plants by time-to-decline risk under heterogeneous field conditions. Spatial risk maps revealed localized high-risk clusters that expanded over time in fields with greater canopy deterioration, while fields with minimal visible decline exhibited diffuse but stable risk distributions. Post-hoc comparison with operational fumigation rates (280, 336, and 392 kg Pic-Clor 60/ha) showed no consistent association with predicted canopy decline risk. These results demonstrate that framing repeated UAV observations as a time-to-event process enables fine-scale spatiotemporal modeling of canopy decline dynamics and supports risk stratification for targeted field monitoring in commercial strawberry systems. Full article
Show Figures

Figure 1

52 pages, 5607 KB  
Article
Measuring Community Disaster Resilience in Serbia Using an Adapted BRIC Framework Grounded in DROP: Index Construction and Regional Disparities
by Vladimir M. Cvetković, Dalibor Milenković and Tin Lukić
Geosciences 2026, 16(4), 135; https://doi.org/10.3390/geosciences16040135 - 24 Mar 2026
Viewed by 500
Abstract
Disaster resilience has become a key focus of risk reduction efforts, but measuring it remains complex due to differences in hazards, development paths, and data systems. This study modifies the Baseline Resilience Indicators for Communities (BRIC) approach, based on the Disaster Resilience of [...] Read more.
Disaster resilience has become a key focus of risk reduction efforts, but measuring it remains complex due to differences in hazards, development paths, and data systems. This study modifies the Baseline Resilience Indicators for Communities (BRIC) approach, based on the Disaster Resilience of Place (DROP) framework, to evaluate community resilience in Serbia and highlight regional differences. An initial list of 186 indicators was created from international BRIC studies and resilience research, then tailored to Serbian conditions through contextual review and data checks. Indicators were normalized using min–max scaling (0–1), and indicators with negative orientation were inverted to ensure that higher values indicate greater resilience. Scores for each dimension were calculated as equally weighted averages across six areas: social, economic, social capital, institutional, infrastructural, and environmental. The overall BRIC index was derived as the average of these dimension scores. Z-scores facilitated the classification of resilience levels and the comparison between regions. The results show clear regional disparities: in the complete model, Belgrade has the highest resilience (BRIC = 0.557), while Southern and Eastern Serbia have the lowest (BRIC = 0.414). Patterns across dimensions show that Belgrade excels in social and economic capacity but lags in environmental indicators; Vojvodina has the strongest institutional and infrastructural capacity; and Šumadija and Western Serbia perform best in environmental indicators. Correlation analysis revealed multicollinearity, leading to the removal of 14 redundant indicators and the refinement to a set of 57. After this reduction, regional rankings change, with Vojvodina (BRIC = 0.530) and Šumadija and Western Serbia (BRIC = 0.522) emerging as higher-resilience regions, while Southern and Eastern Serbia remain the least resilient (BRIC = 0.456). The adapted BRIC-DROP model offers a clear, locally relevant tool for mapping resilience and guiding targeted policies in Serbia, enabling region-specific efforts to address structural resilience gaps. Full article
(This article belongs to the Special Issue Innovative Solutions in Disaster Research)
Show Figures

Figure 1

33 pages, 1935 KB  
Article
Smart Industrial Safety in High-Noise Environments Using IoT and AI
by Alessia Bramanti, Luca Catarinucci, Mattia Cotardo, Rosaria Del Sorbo, Claudia Giliberti, Mazhar Jan, Luca Landi, Raffaele Mariconte, Teodoro Montanaro, Federico Paolucci, Luigi Patrono, Davide Rollo, Francesco Antonio Salzano and Ilaria Sergi
Electronics 2026, 15(6), 1311; https://doi.org/10.3390/electronics15061311 - 20 Mar 2026
Viewed by 373
Abstract
High noise levels in industrial workplaces pose significant challenges to occupational safety, particularly with hearing protection and effective communication. Traditional hearing protection devices, while effectively attenuating harmful noise, often compromise situational awareness by excessively isolating workers from the acoustic environment and preventing the [...] Read more.
High noise levels in industrial workplaces pose significant challenges to occupational safety, particularly with hearing protection and effective communication. Traditional hearing protection devices, while effectively attenuating harmful noise, often compromise situational awareness by excessively isolating workers from the acoustic environment and preventing the perception of critical auditory cues (e.g., emergency alarms), thereby introducing additional safety risks. This paper presents a smart industrial safety system that integrates Internet of Things (IoT) and artificial intelligence (AI) and is based on intelligent hearing protection devices to (a) selectively attenuate hazardous industrial noise while (b) preserving human speech and (c) reproduce targeted audio notifications to workers near malfunctioning or hazardous machinery. A real-time voice activity detection (VAD) model is employed to distinguish vocal components from background noise to adaptively control digital signal processing filters. Furthermore, indoor localization enables the delivery of targeted audio messages to workers in proximity to relevant events. Experimental evaluations on embedded hardware demonstrate that the selected VAD model operates well within real-time constraints and effectively supports dynamic noise filtering. Objective evaluation of the filtering stage using Mean Opinion Score (MOS), signal-to-noise ratio (SNR), and Harmonics-to-Noise Ratio (HNR) shows consistent quality improvements across all tested conditions, with MOS gains up to +118%, SNR increases between +10.4 and +29.0 dB, and HNR improvements up to +6.22 dB, indicating enhanced speech intelligibility and preservation of voice harmonic structure even under high-noise scenarios. Robustness validation of the VAD module across varying acoustic conditions confirms reliable speech detection performance, achieving perfect classification at +10 dB SNR, very high accuracy at 0 dB (98.3%, ROC AUC 0.998), and stable operation even at 7 dB SNR (79.8% accuracy, ROC AUC 0.878). The proposed architecture achieves a balanced trade-off between hearing protection and speech intelligibility while enhancing the effectiveness of safety communications in noisy industrial environments. Full article
Show Figures

Figure 1

16 pages, 1322 KB  
Article
Chaos-Embedded Multi-Objective Intelligent Optimization-Based Explainable Classification Model for Determining Cherry Fruit Fly Infestation Levels Using Pomological Data
by Suna Yildirim, Inanc Ozgen, Bilal Alatas and Hakan Yildirim
Biomimetics 2026, 11(3), 218; https://doi.org/10.3390/biomimetics11030218 - 18 Mar 2026
Viewed by 477
Abstract
The European cherry fruit fly (Rhagoletis cerasi L.) poses a significant pest threat to cherry production due to its rapid reproduction and host specificity, causing substantial economic damage. This study presents a novel, explainable, and biologically inspired data-driven classification model based on [...] Read more.
The European cherry fruit fly (Rhagoletis cerasi L.) poses a significant pest threat to cherry production due to its rapid reproduction and host specificity, causing substantial economic damage. This study presents a novel, explainable, and biologically inspired data-driven classification model based on fruit characteristics to support targeted and sustainable pest control strategies. In research conducted at four different locations in Elazığ province, three population classes were determined based on the number of adult individuals caught in traps, and 10 different fruit characteristics were measured in fruit samples belonging to each class. The data used in this study are original data obtained by the authors. To examine the relationship between pomological characteristics of cherry fruit and cherry fruit fly density, the Chaotic Rule-based–Strength Pareto Evolutionary Algorithm2 (CRb-SPEA2) method, developed as a multi-objective and chaos-integrated evolutionary rule mining framework, was adapted. The developed algorithm aimed for high performance, interpretability, and transparency. Accuracy, Precision, and Recall metrics, which are conflicting objectives, were optimized with Pareto-optimal solutions, yielding selectable results for domain experts. To increase population diversity and reduce the risk of early convergence and getting stuck in a local optimum, the Tent chaotic mapping mechanism was also integrated into the system. Furthermore, the model was trained without the need for predefined automatic discretization of the continuous value ranges of the attributes. The proposed model achieved superior results across all classes, with the highest accuracy rate of 82.6% recorded in the High class, demonstrating excellent sensitivity and recall values. Full article
(This article belongs to the Special Issue Bio-Inspired Optimization Algorithms)
Show Figures

Graphical abstract

Back to TopTop