Sign in to use this feature.

Years

Between: -

Subjects

remove_circle_outline
remove_circle_outline
remove_circle_outline

Journals

Article Types

Countries / Regions

Search Results (16)

Search Parameters:
Keywords = synovial cysts

Order results
Result details
Results per page
Select all
Export citation of selected articles as:
12 pages, 5519 KB  
Case Report
Spinal Gout: A Rare but Serious Mimicker of Spinal Pathology—Report of Two Cases
by Muhammad Ishfaq, Rajeesh George and Rohan De Silva
Reports 2025, 8(3), 135; https://doi.org/10.3390/reports8030135 - 3 Aug 2025
Cited by 1 | Viewed by 1696
Abstract
In this report of two cases, we describe two patients with spinal involvement of gout. The first case involved a 67-year-old female who presented to the emergency department with a one-week history of weakness in both the upper and lower limbs, despite no [...] Read more.
In this report of two cases, we describe two patients with spinal involvement of gout. The first case involved a 67-year-old female who presented to the emergency department with a one-week history of weakness in both the upper and lower limbs, despite no prior history of gout. Cervical spine MRI revealed spinal cord compression at the C4 level from a posterior lesion. During surgery, chalky white deposits consistent with gouty tophi were observed in the ligamentum flavum within the epidural space at C4. These intraoperative findings correlated with elevated serum uric acid levels. The second case concerned a 68-year-old male who presented with a five-day history of right lower limb pain along with bilateral knee discomfort. Radiologic and laboratory evaluations revealed elevated inflammatory markers, negatively birefringent crystals in knee joint aspirate, spondylodiscitis at the L5-S1 level, and a right-sided synovial cyst at the T10–T11 level causing spinal cord compression. Following the initiation of anti-gout therapy, the patient experienced significant clinical improvement, normalization of inflammatory markers, and radiologic resolution of the thoracic synovial cyst. Full article
Show Figures

Figure 1

16 pages, 1668 KB  
Article
A Comparative Evaluation of Surgical Techniques Applied in Lumbar Synovial Cysts in Accordance with the Literature
by Mustafa Emre Sarac and Zeki Boga
Diagnostics 2025, 15(14), 1767; https://doi.org/10.3390/diagnostics15141767 - 13 Jul 2025
Cited by 1 | Viewed by 1429
Abstract
Background/Objectives: The aim of this study was to compare the clinical outcomes of cyst excision alone and the combination of excision and unilateral dynamic instrumentation in the surgical treatment of lumbar synovial cysts at the L4–L5 level and to determine which surgical approach [...] Read more.
Background/Objectives: The aim of this study was to compare the clinical outcomes of cyst excision alone and the combination of excision and unilateral dynamic instrumentation in the surgical treatment of lumbar synovial cysts at the L4–L5 level and to determine which surgical approach is more effective. Methods: Thirty-three patients who underwent operations on the L4–L5-level synovial cyst in a single center between January 2015 and January 2021 were included in this retrospective study. Patients were divided into two groups: cyst excision only (n = 18) and excision with unilateral dynamic instrumentation (n = 15). The pain levels of the patients were assessed by VAS score, and their functional status was assessed by the Oswestry Disability Index. The mean follow-up period was 28.2 ± 4.0 months in the excision group and 27.6 ± 4.4 months in the instrumentation group. Results: VAS and ODI scores improved significantly in both groups (p < 0.001). The improvement in low back pain VAS scores was more significant in the instrumentation group (delta VAS: −5.8 ± 1.3 vs. −5.0 ± 1.2, p = 0.042). The complication rate was 27.8% in the excision group and 13.3% in the instrumentation group. The development of listhesis was significantly more frequent in the excision group (16.7% vs. 0%, p = 0.028). Reoperation rates were 16.7% in the excision group and 6.7% in the instrumentation group. Conclusion: Although both surgical approaches are effective in the treatment of synovial cysts at the L4–L5 level, the addition of dynamic instrumentation unilaterally seems to be more advantageous, especially in the control of low back pain and prevention of listhesis risk. The choice of surgical technique should be individualized by considering patient-specific factors. Full article
(This article belongs to the Special Issue Diagnosis and Management of Spinal Diseases)
Show Figures

Figure 1

18 pages, 967 KB  
Review
Advancements in Spinal Endoscopic Surgery: Comprehensive Techniques and Pathologies Addressed by Full Endoscopy Beyond Lumbar Disc Herniation
by Jad El Choueiri, Francesca Pellicanò, Edoardo Caimi, Francesco Laurelli, Leonardo Di Cosmo, Ali Darwiche Rada, Daniel Cernigoi, Arosh S. Perera Molligoda Arachchige, Giorgio Cracchiolo, Donato Creatura, Ali Baram, Carlo Brembilla and Gabriele Capo
J. Clin. Med. 2025, 14(11), 3685; https://doi.org/10.3390/jcm14113685 - 24 May 2025
Viewed by 4223
Abstract
Endoscopic spine surgery (ESS) has traditionally been employed for lumbar disc herniation (LDH). Recent innovations in surgical methods and technologies have expanded its range to address other spinal pathologies, providing minimally invasive solutions with potential clinical benefits. Our review aims to summarize the [...] Read more.
Endoscopic spine surgery (ESS) has traditionally been employed for lumbar disc herniation (LDH). Recent innovations in surgical methods and technologies have expanded its range to address other spinal pathologies, providing minimally invasive solutions with potential clinical benefits. Our review aims to summarize the applications, clinical outcomes, and limitations of ESS beyond LDH, focusing on its role in complex spinal conditions such as stenosis, thoracic disc herniation, spinal tumors, synovial cysts, and failed back surgery syndrome. A thorough review of the literature was conducted to assess and summarize the current evidence regarding ESS applications for spinal conditions beyond LDH surgery. Areas of focus included innovations in technology and technique, as well as comparisons with conventional open surgical methods. ESS shows notable potential across different spinal conditions by providing minimally invasive alternatives to traditional open surgery. Its use could be associated with reduced surgical morbidity, shorter recovery times, and improved patient outcomes. In particular, ESS is versatile in addressing both degenerative and neoplastic conditions of the spine. Despite this, challenges such as technical complexity, steep learning curves, and limited indications for certain pathologies remain as barriers to wider adoption. ESS is evolving in spine surgery, extending its utility beyond LDH surgery. While the current evidence largely supports its clinical efficacy, further studies are needed to address the present limitations and optimize its application. Future developments in surgical training and technology will likely enhance its adoption and broaden its clinical indications. Full article
Show Figures

Figure 1

5 pages, 7360 KB  
Interesting Images
A Rare Case of Elbow Synovial Cyst with Radial Nerve Compression
by Ting-Hsuan Hsu and Yen-Nung Lin
Diagnostics 2025, 15(2), 124; https://doi.org/10.3390/diagnostics15020124 - 7 Jan 2025
Viewed by 2455
Abstract
Elbow synovial cysts are rare and can mimic more frequently encountered disorders such as lateral epicondylitis, presenting diagnostic challenges. This report describes a woman in her mid-40s with persistent pain and weakness in her right forearm due to a synovial cyst compressing the [...] Read more.
Elbow synovial cysts are rare and can mimic more frequently encountered disorders such as lateral epicondylitis, presenting diagnostic challenges. This report describes a woman in her mid-40s with persistent pain and weakness in her right forearm due to a synovial cyst compressing the radial nerve at the Arcade of Frohse. Despite initial suspicions of lateral epicondylitis, deeper investigation using sonography confirmed the presence of a compressive synovial cyst. Ultrasound-guided aspiration of the cyst was performed, yielding clear synovial fluid and providing symptomatic relief. Post-procedure imaging showed a significant reduction in cyst size and alleviation of nerve compression. This case highlights the critical role of integrating sonography with clinical evaluations in diagnosing and managing atypical presentations of neuropathic pain and motor weakness. This advanced imaging capability not only effectively facilitated an accurate diagnosis but also enabled a targeted therapeutic intervention, thereby avoiding extensive surgical procedures and reducing the risk of nerve injury. Full article
(This article belongs to the Section Medical Imaging and Theranostics)
Show Figures

Figure 1

13 pages, 1427 KB  
Review
Innovative Approaches in Knee Osteoarthritis Treatment: A Comprehensive Review of Bone Marrow-Derived Products
by José Fábio Lana, Joseph Purita, Madhan Jeyaraman, Bianca Freitas de Souza, Bruno Lima Rodrigues, Stephany Cares Huber, Carolina Caliari, Gabriel Silva Santos, Lucas Furtado da Fonseca, Ignacio Dallo, Annu Navani, Marco Antônio Percope De Andrade and Peter Albert Everts
Biomedicines 2024, 12(12), 2812; https://doi.org/10.3390/biomedicines12122812 - 11 Dec 2024
Cited by 4 | Viewed by 4358
Abstract
Knee osteoarthritis (OA) is a chronic articular disease characterized by the progressive degeneration of cartilage and bone tissue, leading to the appearance of subchondral cysts, osteophyte formation, and synovial inflammation. Conventional treatments consist of non-steroidal anti-inflammatory drugs (NSAIDs), analgesics, and glucocorticoids. However, the [...] Read more.
Knee osteoarthritis (OA) is a chronic articular disease characterized by the progressive degeneration of cartilage and bone tissue, leading to the appearance of subchondral cysts, osteophyte formation, and synovial inflammation. Conventional treatments consist of non-steroidal anti-inflammatory drugs (NSAIDs), analgesics, and glucocorticoids. However, the prolonged use of these drugs causes adverse effects. NSAIDs, for instance, are known to be nephrotoxic, increasing the damage to articular cartilage. New therapies capable of accelerating the process of tissue regeneration and repair are being discussed, such as the use of orthobiologics that are naturally found in the body and obtained through minimally invasive collection and/or laboratory manipulations. Bone marrow aspirate (BMA) and bone marrow aspirate concentrate (BMAC) are both rich in hematopoietic stem cells, mesenchymal stem cells (MSCs), and growth factors (GFs) that can be used in the healing process due to their anabolic and anti-inflammatory effects. The aim of this literature review is to assess the efficacy of BMA and BMAC in the treatment of knee OA based on the favorable results that researchers have obtained with the use of both orthobiologics envisaging an accelerated healing process and the prevention of OA progression. Full article
(This article belongs to the Section Molecular and Translational Medicine)
Show Figures

Figure 1

9 pages, 12012 KB  
Review
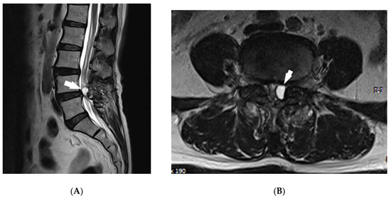
Spontaneous Resolution of Symptomatic Synovial Cysts of the Lumbar Spine: A Comprehensive Review with Two Illustrative Cases
by Raffaele Scrofani, Matteo De Simone, Filippo Migliorini, Ettore Amoroso, Nicola Maffulli, Nicola Narciso and Giorgio Iaconetta
Medicina 2024, 60(7), 1115; https://doi.org/10.3390/medicina60071115 - 9 Jul 2024
Cited by 7 | Viewed by 6734
Abstract
Although lumbar synovial cysts (LSCs) are frequently described in the literature, they are a relatively uncommon cause of low back and radicular leg pain. Furthermore, their spontaneous resolution is an even rarer event. The standard treatment of the lumbar synovial cyst is surgical [...] Read more.
Although lumbar synovial cysts (LSCs) are frequently described in the literature, they are a relatively uncommon cause of low back and radicular leg pain. Furthermore, their spontaneous resolution is an even rarer event. The standard treatment of the lumbar synovial cyst is surgical excision. Spontaneous resolution in the literature is a sporadic event. In our experience, we have had two cases where the lumbar synovial cyst disappeared spontaneously. To date, only nine cases of spontaneous resolution of synovial cysts have been documented in the literature. In this discussion, we highlight a pathology that typically suggests surgical intervention, yet conservative treatment can be a viable alternative. We present two cases of large synovial cysts that were initially scheduled for surgery but ultimately resolved spontaneously without any treatment. While the spontaneous resolution of lumbar synovial cysts is extremely rare, conservative strategies are an option that should not be overlooked. Our cases contribute to the growing body of evidence on the spontaneous regression of symptomatic LSC, potentially enhancing the understanding of the disease’s natural progression in the future. Full article
(This article belongs to the Section Neurology)
Show Figures

Figure 1

9 pages, 761 KB  
Article
Percutaneous Epidural Neuroplasty for Symptomatic Lumbar Juxtafacet Cysts
by Juneyoung Heo, Hyung-Ki Park, Ji-Hoon Baek, Hye-Sun Ahn and Su-Chan Lee
Medicina 2024, 60(7), 1042; https://doi.org/10.3390/medicina60071042 - 25 Jun 2024
Viewed by 2517
Abstract
Background and Objectives: The term “Juxtafacet cyst” refers to both synovial cysts and ganglion pseudocysts associated with the lumbar facet joint. As conservative treatment for the juxtafacet cyst has a minimal effect, complete excision through surgery is considered the first choice of treatment. [...] Read more.
Background and Objectives: The term “Juxtafacet cyst” refers to both synovial cysts and ganglion pseudocysts associated with the lumbar facet joint. As conservative treatment for the juxtafacet cyst has a minimal effect, complete excision through surgery is considered the first choice of treatment. In this study, we retrospectively reviewed the clinical outcomes of percutaneous epidural neuroplasty for symptomatic lumbar juxtafacet cysts. Materials and Methods: We conducted a retrospective review of 34 patients with symptomatic juxtafacet cysts who visited a single institute from January 2010 to September 2023. Patients who received conservative treatment for at least 6 weeks but experienced no or insufficient effects were eligible for this study. After neuroplasty, a medical history check and neurological examination were performed during follow-up at 2 weeks, 1 month, 2 months, 3 months, 6 months, and once a year thereafter. Results: The pain improved for all patients to a VAS score of 3 or less immediately after neuroplasty; however, four of those patients (11%) had pain that worsened eventually to the same level as before the procedure and required surgery. The results showed that, regardless of cyst size, in cases with severe stenosis of the spinal canal, the outcome of neuroplasty was poor and often eventually required surgery. The cyst size was not associated with the procedure results. In addition, if the cyst was present at the L4–L5 level, or if diabetes mellitus was present, the likelihood of future surgery was significant (p-value = 0.003). Conclusions: Percutaneous neuroplasty showed a better success rate than other non-surgical treatments. In addition, severe spinal stenosis (Schizas grade C or higher), L4–L5 level, or diabetes mellitus produced a high possibility of surgery due to recurrence. Full article
(This article belongs to the Section Surgery)
Show Figures

Figure 1

13 pages, 1147 KB  
Article
Insights into the Distribution Patterns of Foot and Ankle Tumours: Update on the Perspective of a University Tumour Institute
by Christian Scheele, Andreas Toepfer, Simone Beischl, Dietmar Dammerer, Norbert Harrasser, Rüdiger von Eisenhart-Rothe and Florian Lenze
J. Clin. Med. 2024, 13(2), 350; https://doi.org/10.3390/jcm13020350 - 8 Jan 2024
Cited by 4 | Viewed by 2971
Abstract
The rarity of foot and ankle tumours, together with the numerous histological entities, presents a challenge in accumulating sufficient patients to draw reliable conclusions. Therefore, we decided to present an update of a retrospective analysis of their distribution patterns, comprising 536 cases of [...] Read more.
The rarity of foot and ankle tumours, together with the numerous histological entities, presents a challenge in accumulating sufficient patients to draw reliable conclusions. Therefore, we decided to present an update of a retrospective analysis of their distribution patterns, comprising 536 cases of foot and ankle tumours presented to our tumour board between June 1997 and June 2023. Our aim was to provide a comprehensive overview of the prevalence and distribution patterns of benign and malignant bone and soft tissue tumours of the foot and ankle. A total of 277 tumours involved bone (51.7%). Of these, 242 (87.4%) were benign and 35 (12.6%) were malignant. In addition, 259 soft tissue tumours (48.3%) were found, of which 191 (73.7%) were benign and 68 (26.3%) were malignant. The most common benign bone tumours were simple bone cysts, enchondromas, osteochondromas, aneurysmal bone cysts, and lipomas of bone. Common benign soft tissue tumours included a tenosynovial giant cell tumour, haemangioma, plantar fibromatosis, schwannoma, and lipoma. The most common malignant soft tissue tumours were synovial sarcoma, malignant melanoma, and myxofibrosarcoma. In terms of anatomical location, the hindfoot was the most common site (28.7%), followed by the midfoot (25.9%), ankle (25.4%), and forefoot (20.0%). The distribution of benign entities often follows typical patterns, which may facilitate an early diagnosis even without biopsy (e.g., simple bone cyst, plantar fibromatosis). On the other hand, the distribution patterns of many rare or malignant entities are inconsistent. Individual soft tissue malignancies occur very sporadically, even over long periods of time and in specialized tumour centres. It is therefore important to recognise that any suspicious mass in the foot and ankle must be considered a possible malignancy until proven otherwise. Full article
(This article belongs to the Special Issue Updates in the Orthopedic Management of Foot Disorders)
Show Figures

Figure 1

13 pages, 1099 KB  
Case Report
Recognition of Prodromal Hypoglossal Nerve Palsy Presenting with Neck Pain as Primary Complaint: Findings from a Rare Case Report in Direct Access Physiotherapy during the COVID-19 Pandemic
by Firas Mourad, Claudia Milella, Graziana Lullo, Francesco Zangari, Roberto Meroni, Alan Taylor, Roger Kerry, Nathan Hutting and Filippo Maselli
Healthcare 2023, 11(9), 1342; https://doi.org/10.3390/healthcare11091342 - 7 May 2023
Cited by 4 | Viewed by 4733
Abstract
Neck pain (NP) is the second most common musculoskeletal disorder. Spinal cysts (SCs) are cystic dilatations of the synovial sheaths in joints and tendons. SCs are extremely rare in the cervical spine. Typically, patients are unaware of having an SC due to its [...] Read more.
Neck pain (NP) is the second most common musculoskeletal disorder. Spinal cysts (SCs) are cystic dilatations of the synovial sheaths in joints and tendons. SCs are extremely rare in the cervical spine. Typically, patients are unaware of having an SC due to its asymptomatic nature; however, when cervical SC extends, its volume could compress the surrounding structures, such as the hypoglossal nerve. Isolated hypoglossal nerve palsy (HNP) is very rare and typically presents with unilateral atrophy of the musculature of the tongue and contralateral tongue deviation. Often, patients with HNP also report occipital/neck pain. A 75-year-old man with occipital/neck pain as a primary complaint. Although difficult to observe because of the filtering facepiece two mask, difficulties in articulation and sialorrhea during the interview were noticed. These latter were cues to consider CN examination that revealed CN XII palsy. This prompted a referral for further examination that revealed an SC compressing the right hypoglossal canal. The patient was not considered a surgical candidate and was managed conservatively. This case report outlines the relevant findings relating to the triage of a rare isolated hypoglossal nerve palsy from the physiotherapist’s perspective within a complex setting because of the COVID-19 pandemic. Although referred with a diagnosis of cervical radiculopathy, our case highlights that skilled physiotherapists may play a fundamental role in both the recognition and, when applicable, subsequent novel management of a non-musculoskeletal presentation. Full article
(This article belongs to the Special Issue Outcome Measures and Assessment Tools in Rehabilitation)
Show Figures

Figure 1

11 pages, 8878 KB  
Systematic Review
Decompression with or without Fusion for Lumbar Synovial Cysts—A Systematic Review and Meta-Analysis
by Alberto Benato, Grazia Menna, Alessandro Rapisarda, Filippo Maria Polli, Manuela D’Ercole, Alessandro Izzo, Quintino Giorgio D’Alessandris and Nicola Montano
J. Clin. Med. 2023, 12(7), 2664; https://doi.org/10.3390/jcm12072664 - 3 Apr 2023
Cited by 12 | Viewed by 3625
Abstract
The management of symptomatic lumbar synovial cysts (LSC) is still a matter of debate. Previous systematic reviews did not stratify data according to different treatment techniques or incompletely reported comparative data on patients treated with lumbar posterior decompression (LPD) and lumbar decompression and [...] Read more.
The management of symptomatic lumbar synovial cysts (LSC) is still a matter of debate. Previous systematic reviews did not stratify data according to different treatment techniques or incompletely reported comparative data on patients treated with lumbar posterior decompression (LPD) and lumbar decompression and fusion (LDF). The aim of our study was to compare LPD and LDF via a systematic review and meta-analysis of the existing literature. The design of this study was in accordance with the 2020 Preferred Reporting Items for Systematic Reviews and Meta-Analyses (PRISMA) guidelines. The review questions were as follows: among patients suffering from symptomatic lumbar synovial cysts (population) and treated with either posterior lumbar decompression or posterior decompression with fusion (intervention), who gets the best results (outcome), in terms of cyst recurrence, reoperation rates, and improvement of postoperative symptoms (comparison)? The search of the literature yielded a total of 1218 results. Duplicate records were then removed (n = 589). A total of 598 articles were screened, and 587 records were excluded via title and abstract screening; 11 studies were found to be relevant to our research question and were assessed for eligibility. Upon full-text review, 5 were excluded because they failed to report any parameter separately for both LPD and LDF. Finally, 6 studies for a total of 657 patients meeting the criteria stated above were included in the present investigation. Our analysis showed that LDF is associated with better results in terms of lower postoperative back pain and cyst recurrence compared with LPD. No differences were found in reoperation rates and complication rates between the two techniques. The impact of minimally invasive decompression techniques on the different outcomes in LSC should be assessed in the future and compared with instrumentation techniques. Full article
(This article belongs to the Special Issue Lumbar Spine Surgery: Causes, Complications and Management)
Show Figures

Figure 1

13 pages, 2772 KB  
Article
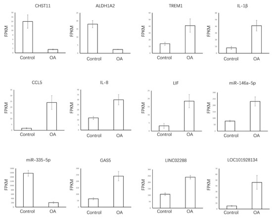
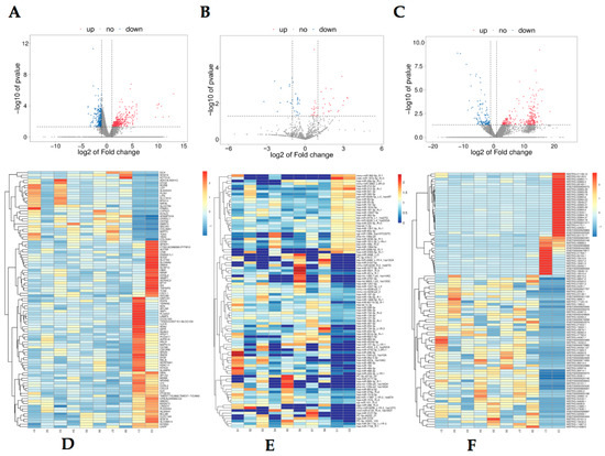
RNA-Seq Reveals the mRNAs, miRNAs, and lncRNAs Expression Profile of Knee Joint Synovial Tissue in Osteoarthritis Patients
by Linghui Qiao, Jun Gu, Yingjie Ni, Jianyue Wu, Dong Zhang and Yanglin Gu
J. Clin. Med. 2023, 12(4), 1449; https://doi.org/10.3390/jcm12041449 - 11 Feb 2023
Cited by 8 | Viewed by 3241
Abstract
Osteoarthritis (OA) is a chronic disease common in the elderly population and imposes significant health and economic burden. Total joint replacement is the only currently available treatment but does not prevent cartilage degeneration. The molecular mechanism of OA, especially the role of inflammation [...] Read more.
Osteoarthritis (OA) is a chronic disease common in the elderly population and imposes significant health and economic burden. Total joint replacement is the only currently available treatment but does not prevent cartilage degeneration. The molecular mechanism of OA, especially the role of inflammation in disease progression, is incompletely understood. We collected knee joint synovial tissue samples of eight OA patients and two patients with popliteal cysts (controls), measured the expression levels of lncRNAs, miRNAs, and mRNAs in these tissues by RNA-seq, and identified differentially expressed genes (DEGs) and key pathways. In the OA group, 343 mRNAs, 270 lncRNAs, and 247 miRNAs were significantly upregulated, and 232 mRNAs, 109 lncRNAs, and 157 miRNAs were significantly downregulated. mRNAs potentially targeted by lncRNAs were predicted. Nineteen overlapped miRNAs were screened based on our sample data and GSE 143514 data. Pathway enrichment and functional annotation analyses showed that the inflammation-related transcripts CHST11, ALDH1A2, TREM1, IL-1β, IL-8, CCL5, LIF, miR-146a-5p, miR-335-5p, lncRNA GAS5, LINC02288, and LOC101928134 were differentially expressed. In this study, inflammation-related DEGs and non-coding RNAs were identified in synovial samples, suggesting that competing endogenous RNAs have a role in OA. TREM1, LIF, miR146-5a, and GAS5 were identified to be OA-related genes and potential regulatory pathways. This research helps elucidate the pathogenesis of OA and identify novel therapeutic targets for this disorder. Full article
(This article belongs to the Section Immunology & Rheumatology)
Show Figures

Figure 1

8 pages, 2911 KB  
Article
Characteristics of Synovial Fistula of the Ankle Joint: A Case Series
by Chul-Hyun Park, Jeong Jin Park, In Ha Woo, Hongfei Yan and Woo-Chun Lee
J. Clin. Med. 2022, 11(20), 6215; https://doi.org/10.3390/jcm11206215 - 21 Oct 2022
Cited by 1 | Viewed by 5021
Abstract
(1) Background: Little is known about the etiology, clinical features, diagnosis methods, treatments, and the prognosis of synovial fistula of the ankle joint. The purpose of this study is to investigate the clinical features of synovial fistula of the ankle joint. (2) Methods: [...] Read more.
(1) Background: Little is known about the etiology, clinical features, diagnosis methods, treatments, and the prognosis of synovial fistula of the ankle joint. The purpose of this study is to investigate the clinical features of synovial fistula of the ankle joint. (2) Methods: Between March 2003 and December 2018, 40 cysts associated with synovial fistula of the ankle joint were treated consecutively by two surgeons. Case histories, clinical manifestations, intraoperative findings, surgical treatment methods, and treatment outcomes were evaluated to characterize fistula-associated cysts. The clinical results were assessed using the visual analog scale (VAS) and the American Orthopaedic Foot and Ankle Society (AOFAS) ankle-hindfoot functional scores, preoperatively and at the last follow-up. (3) Results: The main complaints were ankle instability and pain (15 patients), pain only (15 patients), instability (seven patients), and cosmetic problems (three patients). Eleven patients had a cyst with an open skin wound, and eight of these patients had undergone surgery under a misdiagnosis of bursitis. Cysts were located anterior to the lateral malleolus in 22 cases, next to the lateral malleolus in 13 cases, posterior to the lateral malleolus in three cases, and across the entire lateral malleolus in two cases. Mean VAS and AOFAS scores improved from 5.2 (range, from 1 to 7) and 72.3 (range, from 65 to 87) preoperatively to 1.1 (range, from 0 to 3) and 93.6 (range, from 85 to 100), respectively, at final follow-up visits. (4) Conclusions: Cyst occurrence due to a synovial fistula should be considered when treating a cyst around the lateral malleolus. Fistula repair and reinforcement with fibular periosteum provides a good treatment option for cysts attributed to synovial fistula of the ankle that fail to respond to conservative treatment. Full article
(This article belongs to the Section Orthopedics)
Show Figures

Figure 1

13 pages, 1010 KB  
Article
Axially Loaded Magnetic Resonance Imaging Identification of the Factors Associated with Low Back-Related Leg Pain
by Tomasz Lorenc, Wojciech Michał Glinkowski and Marek Gołębiowski
J. Clin. Med. 2021, 10(17), 3884; https://doi.org/10.3390/jcm10173884 - 29 Aug 2021
Cited by 2 | Viewed by 3526
Abstract
This retrospective observational study was conducted to identify factors associated with low back-related leg pain (LBLP) using axially loaded magnetic resonance imaging (AL-MRI). Ninety patients with low back pain (LBP) underwent AL-MRI of the lumbar spine. A visual analog scale and patient pain [...] Read more.
This retrospective observational study was conducted to identify factors associated with low back-related leg pain (LBLP) using axially loaded magnetic resonance imaging (AL-MRI). Ninety patients with low back pain (LBP) underwent AL-MRI of the lumbar spine. A visual analog scale and patient pain drawings were used to evaluate pain intensity and location and determine LBLP cases. The values of AL-MRI findings were analyzed using a logistic regression model with a binary dependent variable equal to one for low back-related leg pain and zero otherwise. Logistic regression results suggested that intervertebral joint effusion (odds ratio (OR) = 4.58; p = 0.035), atypical ligamenta flava (OR = 5.77; p = 0.003), and edema of the lumbar intervertebral joint (OR = 6.41; p = 0.003) were more likely to be present in LBLP patients. Advanced disc degeneration (p = 0.009) and synovial cysts (p = 0.004) were less frequently observed in LBLP cases. According to the AL-MRI examinations, the odds of having LBLP are more likely if facet effusion, abnormal ligamenta flava, and lumbar facet joint edema are present on imaging than if not. The assessment of lumbar spine morphology in axial loaded MRI adds value to the potential understanding of LBLP, but further longitudinal and loaded–unloaded comparative studies are required to determine the role of acute dynamic changes and instability in LBLP development. Full article
Show Figures

Figure 1

6 pages, 1880 KB  
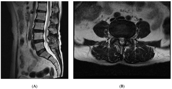
Case Report
Transforaminal Epiduroscopic Laser Ablation for Removal of a Postlaminectomy Synovial Cyst: A Case Report
by Hee Yong Kang, So Yeon Kim, Chung Hun Lee and Sung Wook Park
Medicina 2020, 56(5), 209; https://doi.org/10.3390/medicina56050209 - 25 Apr 2020
Viewed by 4353
Abstract
Background: Synovial cysts rarely occur after a laminectomy and are difficult to detect if there are no symptoms; however, they can cause lower back pain or symptoms of radiculopathy. Various methods are used to treat synovial cysts. Here, we will introduce the [...] Read more.
Background: Synovial cysts rarely occur after a laminectomy and are difficult to detect if there are no symptoms; however, they can cause lower back pain or symptoms of radiculopathy. Various methods are used to treat synovial cysts. Here, we will introduce the first case with treatment using the transforaminal epiduroscopic laser annuloplasty (TELA) system. Case report: A 64-year-old female patient visited the pain clinic with lower back pain and pain radiating from the left lower extremity. An MRI T2 image showed a synovial cyst of facet joint origin at the L4–L5 level; the patient had undergone a laminectomy 10 years ago at the same spinal level. The patient rated the pain an 8 on the numerical rating scale (NRS), and pain was reduced after epidural steroid injection, but symptoms recurred a month later. The cyst ablation was performed using the TELA system with a 1414 nm neodymium-doped yttrium-aluminum-garnet (Nd:YAG) laser, and after the procedure, pain decreased to 4 points immediately and was reduced to 2 points on the NRS after 1 week. Six months after the procedure, the pain level was measured on NRS 2 and cyst was not recurred in the additional MRI. Conclusion: We introduced the TELA system as a noninvasive therapy for treating synovial cysts. Ablation of cystic necks using a 1414 nm Nd:YAG laser could be a method to prevent cyst recurrence, but long-term follow-up and large scale control studies will be needed to verify the effectiveness of this method. Full article
Show Figures

Figure 1

5 pages, 670 KB  
Brief Report
Intraspinal Lumbar Juxtaarticular Cyst Treatment through CT-Guided Percutaneus Induced Rupture Results in a Favorable Patient Outcome
by Adisa Kursumovic, Richard Bostelmann, Maria Gollwitzer, Stefan Rath, Hans Jakob Steiger and Athanasios K. Petridis
Clin. Pract. 2016, 6(4), 866; https://doi.org/10.4081/cp.2016.866 - 24 Nov 2016
Cited by 8 | Viewed by 1139
Abstract
Juxta-articular cysts are synovial cysts originating from the facet joints or the flava ligaments. If they grow intra-spinally they can compress nervous structures and cause a variety of symptoms. Micro-neurosurgery is usually the treatment of choice. Alternatively to surgical treatment the cyst can [...] Read more.
Juxta-articular cysts are synovial cysts originating from the facet joints or the flava ligaments. If they grow intra-spinally they can compress nervous structures and cause a variety of symptoms. Micro-neurosurgery is usually the treatment of choice. Alternatively to surgical treatment the cyst can be approached and treated with a CT guided percutaneous injection inducing rupture. After fulfilling strict selection criteria twenty patients (25% of all treated lumbar synovial cyst patients), were treated minimally invasive by this method from 2010–2016. The facet joint was punctured under CT guidance and a mixture of a local anesthetic and contrast liquid was injected until the cyst was blasted. The mean follow-up period was 1.1 years (range 2 weeks–5 years). Fifteen of twenty procedures were successful and cyst rupture was confirmed by CTscans. Twelve of these fifteen patients experienced a significant improvement of their symptoms and needed no further intervention or surgical procedure up until now, three patients showed no clinical improvement and were treated surgically within one week after cyst rupture. In five patients it was technically not possible to rupture the cyst. These patients were treated microsurgically by cyst resection and dynamic stabilization or fusion procedures. The percutaneus rupture of juxtaarticular cysts has fewer risks and is cost effective compared to microsurgical resection. It may be an alternative to surgical treatment for a selected group of patients. However there are some limitations to the procedure though, such as difficult patient selection, unpredictable outcome or technical problems due to highly degenerated facet joints. Full article
Back to TopTop