Sign in to use this feature.

Years

Between: -

Subjects

remove_circle_outline
remove_circle_outline
remove_circle_outline

Journals

Article Types

Countries / Regions

Search Results (7)

Search Parameters:
Keywords = subcellular ATP imaging

Order results
Result details
Results per page
Select all
Export citation of selected articles as:
18 pages, 3161 KB  
Article
A Semi-Automatic Tool for the Standardized Analysis of Fluorescent Intensity Changes in Polarized Cells
by Fruzsina Fazekas, Tibor Zelles and Eszter Berekméri
Int. J. Mol. Sci. 2025, 26(20), 9987; https://doi.org/10.3390/ijms26209987 - 14 Oct 2025
Viewed by 374
Abstract
Imaging of intracellular messengers, like calcium, is one of the most reliable methods to follow real-time changes in several aspects of cellular activity, like receptor activation. However, the analysis could be influenced and biased by several factors like the location, shape, and size [...] Read more.
Imaging of intracellular messengers, like calcium, is one of the most reliable methods to follow real-time changes in several aspects of cellular activity, like receptor activation. However, the analysis could be influenced and biased by several factors like the location, shape, and size of the regions of interest (ROIs) and by the detection and correction of the movement of the preparation. Programs which are provided by the manufacturers are expensive and cannot be shared by collaborators. Many self-made programs have been implemented lately which have in-built cell recognizer ROI identification functions. These programs focus on the soma of the cells and neglect the processes, because in full tissue preparation finding cells is still challenging. Subcellular imaging experiments are still rare. To the best of our knowledge there is no program which can automatically define ROIs for subcellular imaging experiments even in single indicated cells with complex morphology. We developed and validated a program to address this gap using simple and understandable mathematical methods for ROI determination and simple statistics for movement correction. Validation experiments were conducted on cochlear Deiters’ cells. Deiters’ cells have processed morphology which connects two fluid compartments in the cochlea. Because of the function and the fine morphology of the cell, it could be interesting to examine the subcellular Ca2+ handling mechanisms of it. Test impulses were activated by ATP. With some limitations the program successfully fulfilled its purpose. As a free, easily understandable, and open-source program, we hope it will help to analyze and plan subcellular experiments. Full article
(This article belongs to the Special Issue Calcium Homeostasis of Cells in Health and Disease: Third Edition)
Show Figures

Figure 1

12 pages, 2022 KB  
Article
Subcellular Compartmentalization of Glucose Mediated Insulin Secretion
by Zhongying Wang, Tatyana Gurlo, Leslie S. Satin, Scott E. Fraser and Peter C. Butler
Cells 2025, 14(3), 198; https://doi.org/10.3390/cells14030198 - 29 Jan 2025
Cited by 2 | Viewed by 2686
Abstract
Regulation of blood glucose levels depends on the property of beta cells to couple glucose sensing with insulin secretion. This is accomplished by the concentration-dependent flux of glucose through glycolysis and oxidative phosphorylation, generating ATP. The resulting rise in cytosolic ATP/ADP inhibits K [...] Read more.
Regulation of blood glucose levels depends on the property of beta cells to couple glucose sensing with insulin secretion. This is accomplished by the concentration-dependent flux of glucose through glycolysis and oxidative phosphorylation, generating ATP. The resulting rise in cytosolic ATP/ADP inhibits KATP channels, inducing membrane depolarization and Ca2+ influx, which prompts insulin secretion. Evidence suggests that this coupling of glucose sensing with insulin secretion may be compartmentalized in the submembrane regions of the beta cell. We investigated the subcellular responses of key components involved in this coupling and found mitochondria in the submembrane zone, some tethered to the cytoskeleton near capillaries. Using Fluorescent Lifetime Imaging Microscopy (FLIM), we observed that submembrane mitochondria were the fastest to respond to glucose. In the most glucose-responsive beta cells, glucose triggers rapid, localized submembrane increases in ATP and Ca2+ as synchronized ~4-min oscillations, consistent with pulsatile insulin release after meals. These findings are consistent with the hypothesis that glucose sensing is coupled with insulin secretion in the submembrane zone of beta cells. This zonal adaptation would enhance both the speed and energy efficiency of beta cell responses to glucose, as only a subset of the most accessible mitochondria would be required to trigger insulin secretion. Full article
(This article belongs to the Special Issue Cellular Mechanisms in Mitochondrial Function and Calcium Signaling)
Show Figures

Figure 1

18 pages, 5405 KB  
Article
Altered PLCβ/IP3/Ca2+ Signaling Pathway Activated by GPRCs in Olfactory Neuronal Precursor Cells Derived from Patients Diagnosed with Schizophrenia
by Zuly A. Sánchez-Florentino, Bianca S. Romero-Martínez, Edgar Flores-Soto, Luis M. Montaño, Bettina Sommer, Marcela Valdés-Tovar, Jesús Argueta, Eduardo Calixto, Arnoldo Aquino-Gálvez, Manuel Castillejos-López, Héctor Serrano, Juan C. Gomez-Verjan, Germán O. López-Riquelme, Gloria A. Benítez-King, Ruth Jaimez and Héctor Solís-Chagoyán
Biomedicines 2024, 12(10), 2343; https://doi.org/10.3390/biomedicines12102343 - 15 Oct 2024
Cited by 2 | Viewed by 2983
Abstract
Background: Schizophrenia (SZ) is a multifactorial chronic psychiatric disorder with a worldwide prevalence of 1%. Altered expression of PLCβ occurs in SZ patients, suggesting alterations in the PLCβ/IP3/Ca2+ signaling pathway. This cascade regulates critical cellular processes in all cell [...] Read more.
Background: Schizophrenia (SZ) is a multifactorial chronic psychiatric disorder with a worldwide prevalence of 1%. Altered expression of PLCβ occurs in SZ patients, suggesting alterations in the PLCβ/IP3/Ca2+ signaling pathway. This cascade regulates critical cellular processes in all cell types, including the neuronal lineage; however, there is scarce evidence regarding the functionality of this transduction signaling in neuronal cells derived from SZ patients. Objective: We evaluated the functionality of the PLCβ/IP3/Ca2+ pathway in olfactory neuronal precursor cells (hONPCs) obtained from SZ patients. Methods: Cryopreserved hONPCs isolated from SZ patients and healthy subjects (HS) were thawed. The cellular types in subcultures were corroborated by immunodetection of the multipotency and lineage markers SOX-2, Musashi-1, nestin, and β-III tubulin. The PLCβ/IP3/Ca2+ pathway was activated by GPCR (Gq) ligands (ATP, UTP, serotonin, and epinephrine). In addition, PLCβ and IP3R were directly stimulated by perfusing cells with the activators m-3M3FBS and ADA, respectively. Cytosolic Ca2+ was measured by microfluorometry and by Ca2+ imaging. The amount and subcellular distribution of the PLCβ1 and PLCβ3 isoforms were evaluated by confocal immunofluorescence. IP3 concentration was measured by ELISA. Results: The results show that the increase of cytosolic Ca2+ triggered by GPCR ligands or directly through either PLCβ or IP3R activation was significantly lower in SZ-derived hONPCs, regarding HS-derived cells. Moreover, the relative amount of the PLCβ1 and PLCβ3 isoforms and IP3 production stimulated with m-3M3FBS were reduced in SZ-derived cells. Conclusions: Our results suggest an overall functional impairment in the PLCβ/IP3/Ca2+ signaling pathway in SZ-derived hONPCs. Full article
Show Figures

Figure 1

17 pages, 5016 KB  
Article
The Na/K-ATPase α1/Src Signaling Axis Regulates Mitochondrial Metabolic Function and Redox Signaling in Human iPSC-Derived Cardiomyocytes
by Liquan Cai, Marco T. Pessoa, Yingnyu Gao, Sidney Strause, Moumita Banerjee, Jiang Tian, Zijian Xie and Sandrine V. Pierre
Biomedicines 2023, 11(12), 3207; https://doi.org/10.3390/biomedicines11123207 - 2 Dec 2023
Cited by 7 | Viewed by 3156
Abstract
Na/K-ATPase (NKA)-mediated regulation of Src kinase, which involves defined amino acid sequences of the NKA α1 polypeptide, has emerged as a novel regulatory mechanism of mitochondrial function in metazoans. Mitochondrial metabolism ensures adequate myocardial performance and adaptation to physiological demand. It is also [...] Read more.
Na/K-ATPase (NKA)-mediated regulation of Src kinase, which involves defined amino acid sequences of the NKA α1 polypeptide, has emerged as a novel regulatory mechanism of mitochondrial function in metazoans. Mitochondrial metabolism ensures adequate myocardial performance and adaptation to physiological demand. It is also a critical cellular determinant of cardiac repair and remodeling. To assess the impact of the proposed NKA/Src regulatory axis on cardiac mitochondrial metabolic function, we used a gene targeting approach in human cardiac myocytes. Human induced pluripotent stem cells (hiPSC) expressing an Src-signaling null mutant (A420P) form of the NKA α1 polypeptide were generated using CRISPR/Cas9-mediated genome editing. Total cellular Na/K-ATPase activity remained unchanged in A420P compared to the wild type (WT) hiPSC, but baseline phosphorylation levels of Src and ERK1/2 were drastically reduced. Both WT and A420P mutant hiPSC readily differentiated into cardiac myocytes (iCM), as evidenced by marker gene expression, spontaneous cell contraction, and subcellular striations. Total NKA α1-3 protein expression was comparable in WT and A420P iCM. However, live cell metabolism assessed functionally by Seahorse extracellular flux analysis revealed significant reductions in both basal and maximal rates of mitochondrial respiration, spare respiratory capacity, ATP production, and coupling efficiency. A significant reduction in ROS production was detected by fluorescence imaging in live cells, and confirmed by decreased cellular protein carbonylation levels in A420P iCM. Taken together, these data provide genetic evidence for a role of NKA α1/Src in the tonic stimulation of basal mitochondrial metabolism and ROS production in human cardiac myocytes. This signaling axis in cardiac myocytes may provide a new approach to counteract mitochondrial dysfunction in cardiometabolic diseases. Full article
(This article belongs to the Special Issue The Role of Na,K-ATPase in Human Health: From Structure to Function)
Show Figures

Figure 1

26 pages, 7427 KB  
Article
ER-to-Golgi Transport in HeLa Cells Displays High Resilience to Ca2+ and Energy Stresses
by Thomas Rauter, Sandra Burgstaller, Benjamin Gottschalk, Jeta Ramadani-Muja, Helmut Bischof, Jesse C. Hay, Wolfgang F. Graier and Roland Malli
Cells 2020, 9(10), 2311; https://doi.org/10.3390/cells9102311 - 17 Oct 2020
Cited by 10 | Viewed by 5766
Abstract
One third of all human proteins are either transmembrane or soluble secretory proteins that first target the endoplasmic reticulum (ER). These proteins subsequently leave the ER and enter the Golgi apparatus via ER-Golgi intermediate vesicular structures. Live-cell imaging of cargos fused to fluorescent [...] Read more.
One third of all human proteins are either transmembrane or soluble secretory proteins that first target the endoplasmic reticulum (ER). These proteins subsequently leave the ER and enter the Golgi apparatus via ER-Golgi intermediate vesicular structures. Live-cell imaging of cargos fused to fluorescent proteins (FPs) enables the high-resolution visualization and characterization of secretory transport processes. Here, we performed fluorescence time-lapse imaging to assess the Ca2+ and energy dependency of ER-to-Golgi transport in living HeLa cells, a cancer cell model which has been well investigated. Our data revealed that ER-to-Golgi transport remained highly efficient in the absence of ATP-generating substrates, despite clear reductions in cytosolic and mitochondrial ATP levels under these energy stress conditions. However, cell treatment with 2-deoxy-D-glucose (2-DG), which severely diminished subcellular ATP levels, abolished ER-to-Golgi transport. Interestingly, while 2-DG elevated cytosolic Ca2+ levels and reduced long-distance movements of glycosylphosphatidylinositol (GPI)-positive vesicles, robust short-term ER Ca2+ mobilizations, which strongly affected the motility of these vesicles, did not considerably impair ER-to-Golgi transport. In summary, we highlight that ER-to-Golgi transport in HeLa cells remains functional despite high energy and Ca2+ stress levels. Full article
Show Figures

Figure 1

15 pages, 4803 KB  
Article
Disruption of Beta-Cell Mitochondrial Networks by the Orphan Nuclear Receptor Nor1/Nr4a3
by Anne-Françoise Close, Nidheesh Dadheech, Hélène Lemieux, Qian Wang and Jean Buteau
Cells 2020, 9(1), 168; https://doi.org/10.3390/cells9010168 - 9 Jan 2020
Cited by 16 | Viewed by 5470
Abstract
Nor1, the third member of the Nr4a subfamily of nuclear receptor, is garnering increased interest in view of its role in the regulation of glucose homeostasis. Our previous study highlighted a proapoptotic role of Nor1 in pancreatic beta cells and showed that Nor1 [...] Read more.
Nor1, the third member of the Nr4a subfamily of nuclear receptor, is garnering increased interest in view of its role in the regulation of glucose homeostasis. Our previous study highlighted a proapoptotic role of Nor1 in pancreatic beta cells and showed that Nor1 expression was increased in islets isolated from type 2 diabetic individuals, suggesting that Nor1 could mediate the deterioration of islet function in type 2 diabetes. However, the mechanism remains incompletely understood. We herein investigated the subcellular localization of Nor1 in INS832/13 cells and dispersed human beta cells. We also examined the consequences of Nor1 overexpression on mitochondrial function and morphology. Our results show that, surprisingly, Nor1 is mostly cytoplasmic in beta cells and undergoes mitochondrial translocation upon activation by proinflammatory cytokines. Mitochondrial localization of Nor1 reduced glucose oxidation, lowered ATP production rates, and inhibited glucose-stimulated insulin secretion. Western blot and microscopy images revealed that Nor1 could provoke mitochondrial fragmentation via mitophagy. Our study unveils a new mode of action for Nor1, which affects beta-cell viability and function by disrupting mitochondrial networks. Full article
(This article belongs to the Collection Functions of Nuclear Receptors)
Show Figures

Figure 1

18 pages, 2458 KB  
Article
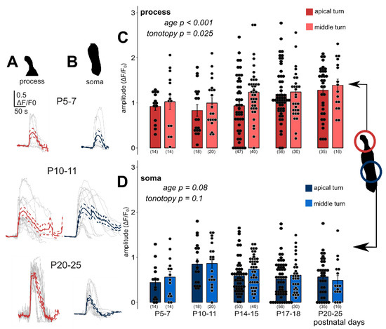
Postnatal Development of the Subcellular Structures and Purinergic Signaling of Deiters’ Cells along the Tonotopic Axis of the Cochlea
by Eszter Berekméri, Ádám Fekete, László Köles and Tibor Zelles
Cells 2019, 8(10), 1266; https://doi.org/10.3390/cells8101266 - 17 Oct 2019
Cited by 9 | Viewed by 3368
Abstract
Exploring the development of the hearing organ helps in the understanding of hearing and hearing impairments and it promotes the development of the regenerative approaches-based therapeutic efforts. The role of supporting cells in the development of the organ of Corti is much less [...] Read more.
Exploring the development of the hearing organ helps in the understanding of hearing and hearing impairments and it promotes the development of the regenerative approaches-based therapeutic efforts. The role of supporting cells in the development of the organ of Corti is much less elucidated than that of the cochlear sensory receptor cells. The use of our recently published method of single-cell electroporation loading of a fluorescent Ca2+ probe in the mouse hemicochlea preparation provided an appropriate means to investigate the Deiters’ cells at the subcellular level in two different cochlear turns (apical, middle). Deiters’ cell’s soma and process elongated, and the process became slimmer by maturation without tonotopic preference. The tonotopically heterogeneous spontaneous Ca2+ activity less frequently occurred by maturation and implied subcellular difference. The exogenous ATP- and UTP-evoked Ca2+ responses were maturation-dependent and showed P2Y receptor dominance in the apical turn. By monitoring the basic structural dimensions of this supporting cell type as well as its spontaneous and evoked purinergic Ca2+ signaling in the hemicochlea preparation in different stages in the critical postnatal P5-25 developmental period for the first time, we showed that the soma and the phalangeal process of the Deiters’ cells go through age- and tonotopy-dependent changes in the morphometric parameters and purinergic signaling. Full article
Show Figures

Figure 1

Back to TopTop