Sign in to use this feature.

Years

Between: -

Subjects

remove_circle_outline
remove_circle_outline
remove_circle_outline
remove_circle_outline

Journals

Article Types

Countries / Regions

Search Results (18)

Search Parameters:
Keywords = standalone sensor node

Order results
Result details
Results per page
Select all
Export citation of selected articles as:
26 pages, 6242 KB  
Article
Wireless Sensor Node for Chemical Agent Detection
by Zabdiel Brito-Brito, Jesús Salvador Velázquez-González, Fermín Mira, Antonio Román-Villarroel, Xavier Artiga, Satyendra Kumar Mishra, Francisco Vázquez-Gallego, Jung-Mu Kim, Eduardo Fontana, Marcos Tavares de Melo and Ignacio Llamas-Garro
Chemosensors 2024, 12(9), 185; https://doi.org/10.3390/chemosensors12090185 - 11 Sep 2024
Viewed by 2138
Abstract
In this manuscript, we present in detail the design and implementation of the hardware and software to produce a standalone wireless sensor node, called SensorQ system, for the detection of a toxic chemical agent. The proposed wireless sensor node prototype is composed of [...] Read more.
In this manuscript, we present in detail the design and implementation of the hardware and software to produce a standalone wireless sensor node, called SensorQ system, for the detection of a toxic chemical agent. The proposed wireless sensor node prototype is composed of a micro-controller unit (MCU), a radio frequency (RF) transceiver, a dual-band antenna, a rechargeable battery, a voltage regulator, and four integrated sensing devices, all of them integrated in a package with final dimensions and weight of 200 × 80 × 60 mm and 0.422 kg, respectively. The proposed SensorQ prototype operates using the Long-Range (LoRa) wireless communication protocol at 2.4 GHz, with a sensor head implemented on a hetero-core fiber optic structure supporting the surface plasmon resonance (SPR) phenomenon with a sensing section (L = 10 mm) coated with titanium/gold/titanium and a chemically sensitive material (zinc oxide) for the detection of Di-Methyl Methyl Phosphonate (DMMP) vapor in the air, a simulant of the toxic nerve agent Sarin. The transmitted spectra with respect to different concentrations of DMMP vapor in the air were recorded, and then the transmitted power for these concentrations was calculated at a wavelength of 750 nm. The experimental results indicate the feasibility of detecting DMMP vapor in air using the proposed optical sensor head, with DMMP concentrations in the air of 10, 150, and 150 ppm in this proof of concept. We expect that the sensor and wireless sensor node presented herein are promising candidates for integration into a wireless sensor network (WSN) for chemical warfare agent (CWA) detection and contaminated site monitoring without exposure of armed forces. Full article
Show Figures

Figure 1

20 pages, 5058 KB  
Article
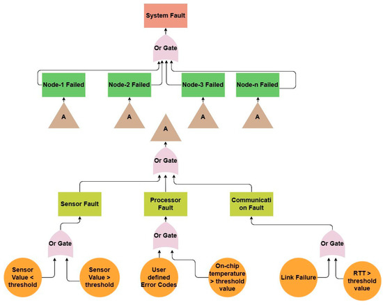
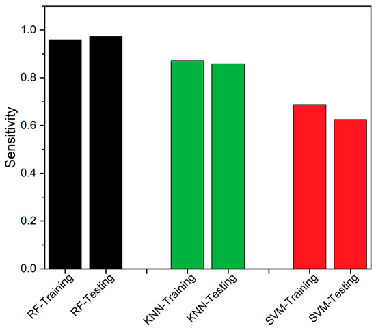
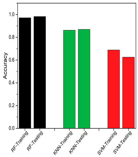
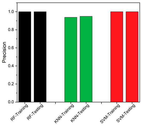
Integrated Edge Deployable Fault Diagnostic Algorithm for the Internet of Things (IoT): A Methane Sensing Application
by S. Vishnu Kumar, G. Aloy Anuja Mary and Miroslav Mahdal
Sensors 2023, 23(14), 6266; https://doi.org/10.3390/s23146266 - 10 Jul 2023
Cited by 6 | Viewed by 1939
Abstract
The Internet of Things (IoT) is seen as the most viable solution for real-time monitoring applications. But the faults occurring at the perception layer are prone to misleading the data driven system and consume higher bandwidth and power. Thus, the goal of this [...] Read more.
The Internet of Things (IoT) is seen as the most viable solution for real-time monitoring applications. But the faults occurring at the perception layer are prone to misleading the data driven system and consume higher bandwidth and power. Thus, the goal of this effort is to provide an edge deployable sensor-fault detection and identification algorithm to reduce the detection, identification, and repair time, save network bandwidth and decrease the computational stress over the Cloud. Towards this, an integrated algorithm is formulated to detect fault at source and to identify the root cause element(s), based on Random Forest (RF) and Fault Tree Analysis (FTA). The RF classifier is employed to detect the fault, while the FTA is utilized to identify the source. A Methane (CH4) sensing application is used as a case-study to test the proposed system in practice. We used data from a healthy CH4 sensing node, which was injected with different forms of faults, such as sensor module faults, processor module faults and communication module faults, to assess the proposed model’s performance. The proposed integrated algorithm provides better algorithm-complexity, execution time and accuracy when compared to FTA or standalone classifiers such as RF, Support Vector Machine (SVM) or K-nearest Neighbor (KNN). Metrics such as Accuracy, True Positive Rate (TPR), Matthews Correlation Coefficient (MCC), False Negative Rate (FNR), Precision and F1-score are used to rank the proposed methodology. From the field experiment, RF produced 97.27% accuracy and outperformed both SVM and KNN. Also, the suggested integrated methodology’s experimental findings demonstrated a 27.73% reduced execution time with correct fault-source and less computational resource, compared to traditional FTA-detection methodology. Full article
(This article belongs to the Section Internet of Things)
Show Figures

Graphical abstract

20 pages, 1673 KB  
Review
Indoor Occupancy Sensing via Networked Nodes (2012–2022): A Review
by Muhammad Emad-Ud-Din and Ya Wang
Future Internet 2023, 15(3), 116; https://doi.org/10.3390/fi15030116 - 22 Mar 2023
Cited by 3 | Viewed by 2958
Abstract
In the past decade, different sensing mechanisms and algorithms have been developed to detect or estimate indoor occupancy. One of the most recent advancements is using networked sensor nodes to create a more comprehensive occupancy detection system where multiple sensors can identify human [...] Read more.
In the past decade, different sensing mechanisms and algorithms have been developed to detect or estimate indoor occupancy. One of the most recent advancements is using networked sensor nodes to create a more comprehensive occupancy detection system where multiple sensors can identify human presence within more expansive areas while delivering enhanced accuracy compared to a system that relies on stand-alone sensor nodes. The present work reviews the studies from 2012 to 2022 that use networked sensor nodes to detect indoor occupancy, focusing on PIR-based sensors. Methods are compared based on pivotal ADPs that play a significant role in selecting an occupancy detection system for applications such as Health and Safety or occupant comfort. These parameters include accuracy, information requirement, maximum sensor failure and minimum observation rate, and feasible detection area. We briefly describe the overview of occupancy detection criteria used by each study and introduce a metric called “sensor node deployment density” through our analysis. This metric captures the strength of network-level data filtering and fusion algorithms found in the literature. It is hinged on the fact that a robust occupancy estimation algorithm requires a minimal number of nodes to estimate occupancy. This review only focuses on the occupancy estimation models for networked sensor nodes. It thus provides a standardized insight into networked nodes’ occupancy sensing pipelines, which employ data fusion strategies, network-level machine learning algorithms, and occupancy estimation algorithms. This review thus helps determine the suitability of the reviewed methods to a standard set of application areas by analyzing their gaps. Full article
(This article belongs to the Special Issue Artificial Intelligence for Smart Cities)
Show Figures

Figure 1

26 pages, 27778 KB  
Article
Home Chimney Pinwheels (HCP) as Steh and Remote Monitoring for Smart Building IoT and WSN Applications
by Ajibike Eunice Akin-Ponnle, Paulo Capitão, Ricardo Torres and Nuno Borges Carvalho
Sensors 2023, 23(5), 2858; https://doi.org/10.3390/s23052858 - 6 Mar 2023
Cited by 7 | Viewed by 3456
Abstract
Smart, and ultra-low energy consuming Internet of Things (IoTs), wireless sensor networks (WSN), and autonomous devices are being deployed to smart buildings and cities, which require continuous power supply, whereas battery usage has accompanying environmental problems, coupled with additional maintenance cost. We present [...] Read more.
Smart, and ultra-low energy consuming Internet of Things (IoTs), wireless sensor networks (WSN), and autonomous devices are being deployed to smart buildings and cities, which require continuous power supply, whereas battery usage has accompanying environmental problems, coupled with additional maintenance cost. We present Home Chimney Pinwheels (HCP) as the Smart Turbine Energy Harvester (STEH) for wind; and Cloud-based remote monitoring of its output data. The HCP commonly serves as an external cap to home chimney exhaust outlets; they have very low inertia to wind; and are available on the rooftops of some buildings. Here, an electromagnetic converter adapted from a brushless DC motor was mechanically fastened to the circular base of an 18-blade HCP. In simulated wind, and rooftop experiments, an output voltage of 0.3 V to 16 V was realised for a wind speed between 0.6 to 16 km/h. This is sufficient to operate low-power IoT devices deployed around a smart city. The harvester was connected to a power management unit and its output data was remotely monitored via the IoT analytic Cloud platform “ThingSpeak” by means of LoRa transceivers, serving as sensors; while also obtaining supply from the harvester. The HCP can be a battery-less “stand-alone” low-cost STEH, with no grid connection, and can be installed as attachments to IoT or wireless sensors nodes in smart buildings and cities. Full article
(This article belongs to the Collection Wireless Sensor Networks towards the Internet of Things)
Show Figures

Figure 1

17 pages, 4422 KB  
Article
Sensitivity Analysis of a Portable Wireless PCB-MEMS Permittivity Sensor Node for Non-Invasive Liquid Recognition
by Javier Meléndez-Campos, Matias Vázquez-Piñón and Sergio Camacho-Leon
Micromachines 2021, 12(9), 1068; https://doi.org/10.3390/mi12091068 - 2 Sep 2021
Cited by 1 | Viewed by 4354
Abstract
Dielectric characteristics are useful to determine crucial properties of liquids and to differentiate between liquid samples with similar physical characteristics. Liquid recognition has found applications in a broad variety of fields, including healthcare, food science, and quality inspection, among others. This work demonstrates [...] Read more.
Dielectric characteristics are useful to determine crucial properties of liquids and to differentiate between liquid samples with similar physical characteristics. Liquid recognition has found applications in a broad variety of fields, including healthcare, food science, and quality inspection, among others. This work demonstrates the fabrication, instrumentation, and functionality of a portable wireless sensor node for the permittivity measurement of liquids that require characterization and differentiation. The node incorporates an interdigitated microelectrode array as a transducer and a microcontroller unit with radio communication electronics for data processing and transmission, which enable a wide variety of stand-alone applications. A laser-ablation-based microfabrication technique is applied to fabricate the microelectromechanical systems (MEMS) transducer on a printed circuit board (PCB) substrate. The surface of the transducer is covered with a thin layer of SU-8 polymer by spin coating, which prevents it from direct contact with the Cu electrodes and the liquid sample. This helps to enhance durability, avoid electrode corrosion and contamination of the liquid sample, and to prevent undesirable electrochemical reactions to arise. The transducer’s impedance was modeled as a Randles cell, having resistive and reactive components determined analytically using a square wave as stimuli, and a resistor as a current-to-voltage converter. To characterize the node sensitivity under different conditions, three different transducer designs were fabricated and tested for four different fluids, i.e., air, isopropanol, glycerin, and distilled water—achieving a sensitivity of 1.6965 +/− 0.2028 εr/pF. The use of laser ablation allowed the reduction of the transducer footprint while maintaining its sensitivity within an adequate value for the targeted applications. Full article
(This article belongs to the Special Issue Selected Papers from ICMA2021)
Show Figures

Graphical abstract

25 pages, 6079 KB  
Article
A New Method for Gaining the Control of Standalone Underwater Sensor Nodes Based on Power Supply Sensing
by Daniel Rodríguez García, Juan A. Montiel-Nelson, Tomás Bautista and Javier Sosa
Sensors 2021, 21(14), 4660; https://doi.org/10.3390/s21144660 - 7 Jul 2021
Cited by 3 | Viewed by 2907
Abstract
In this paper, a new method for gaining the control of standalone underwater sensor nodes based on sensing the power supply evolution is presented. Underwater sensor networks are designed to support multiple extreme scenarios such as network disconnections. In those cases, the sensor [...] Read more.
In this paper, a new method for gaining the control of standalone underwater sensor nodes based on sensing the power supply evolution is presented. Underwater sensor networks are designed to support multiple extreme scenarios such as network disconnections. In those cases, the sensor nodes involved should go into standalone, and its wired and wireless communications should be disabled. This paper presents how to exit from the standalone status and enter into debugging mode following a practical ultra-low power design methodology. In addition, the discharge and regeneration effects are analyzed and modeled to minimize the error using the sensor node self measurements. Once the method is presented, its implementation details are discussed including other solutions like wake up wireless modules or a pin interruption solution. Its advantages and disadvantages are discussed. The method proposed is evaluated with several simulations and laboratory experiments using a real aquaculture sensor node. Finally, all the results obtained demonstrate the usefulness of our new method to gain the control of a standalone sensor node. The proposal is better than other approaches when the hibernation time is longer than 167.45 μs. Finally, our approach requires two orders of magnitude less energy than the best practical solution. Full article
(This article belongs to the Collection Underwater Sensor Networks and Internet of Underwater Things)
Show Figures

Figure 1

1 pages, 126 KB  
Abstract
Sensitivity Analysis of a Portable Wireless PCB-MEMS Permittivity Sensor Node for Non-Invasive Liquid Recognition
by Javier Meléndez-Campos, Matias Vázquez-Piñón and Sergio Camacho-Leon
Eng. Proc. 2021, 4(1), 40; https://doi.org/10.3390/Micromachines2021-09597 - 16 Apr 2021
Viewed by 988
Abstract
Dielectric characteristics are useful to determine crucial properties of liquids and to differentiate between liquid samples with similar physical characteristics. Liquid recognition has found applications in a broad variety of fields, including healthcare, food science, and quality inspection, among others. This work demonstrates [...] Read more.
Dielectric characteristics are useful to determine crucial properties of liquids and to differentiate between liquid samples with similar physical characteristics. Liquid recognition has found applications in a broad variety of fields, including healthcare, food science, and quality inspection, among others. This work demonstrates the fabrication, instrumentation, and functionality of a portable wireless sensor node for permittivity measurement of liquids that require characterization and differentiation. The node incorporates an interdigitated microelectrode array as transducer, and a microcontroller unit with radio communication electronics for data processing and transmission, which enables a wide variety of stand-alone applications. A laser-ablation-based microfabrication technique is applied to fabricate the microelectromechanical systems (MEMS) transducer on a printed circuit board (PCB) substrate. The surface of the transducer is covered with a thin layer of SU-8 polymer by spin coating, which prevents direct contact between the Cu electrodes and the liquid sample. This helps to enhance durability, avoid electrode corrosion and contamination of the liquid sample, and to prevent undesirable electrochemical reactions from arising. The transducer’s impedance was modelled as a Randles cell, having resistive and reactive components determined analytically, using a square wave as stimuli and a resistor as a current-to-voltage converter. To characterize the node sensitivity under different conditions, three different transducer designs were fabricated and tested for four different fluids—i.e., air, isopropanol, glycerin, and distilled water—achieving a sensitivity of 1.6965 +/− 0.2028 εr/pF. The use of laser ablation allowed the reduction of the transducer footprint while maintaining its sensitivity within an adequate value for the targeted applications. Full article
(This article belongs to the Proceedings of The 1st International Conference on Micromachines and Applications)
6 pages, 1383 KB  
Proceeding Paper
Low-Cost Cloud-Enabled Wireless Monitoring System for Linear Fresnel Solar Plants
by Rowida Meligy, Peio Lopez-Iturri, José Javier Astrain, Imanol Picallo, Hicham Klaina, Mohamed Rady, Filippo Paredes, Fabio Montagnino, Ana Vazquez Alejos and Francisco Falcone
Eng. Proc. 2020, 2(1), 6; https://doi.org/10.3390/ecsa-7-08173 - 14 Nov 2020
Cited by 3 | Viewed by 1614
Abstract
This paper presents the design of a cost-effective online wireless monitoring system for two linear Fresnel reflector (LFR) solar plants located in two different countries. The first LFR plant is installed in the SEKEM medical center near Belbis city, Egypt, while the second [...] Read more.
This paper presents the design of a cost-effective online wireless monitoring system for two linear Fresnel reflector (LFR) solar plants located in two different countries. The first LFR plant is installed in the SEKEM medical center near Belbis city, Egypt, while the second is installed in the campus of the University of Palermo, Italy. The proposed system is a standalone system that reduces the interaction of labor as it offers online wireless monitoring for important parameters of the LFR such as solar irradiance, ambient temperature, outlet and inlet collector temperature and heat transfer fluid flow. For that purpose, a wireless sensor network (WSN) based on Arduino Mega boards coupled with XBee modules are used. The ZigBee XBee modules operate at 2.4 GHz, which have the advantages of being low cost and relatively low power consumption. The wireless nodes are supplied by solar paneled power banks, and send the data to a cloud in order to monitor both LFR plants remotely. The proposed system has been implemented and tested successfully before the future deployment on the LFR plants. Full article
(This article belongs to the Proceedings of 7th International Electronic Conference on Sensors and Applications)
Show Figures

Figure 1

14 pages, 24483 KB  
Article
FPGA Implementation of ECT Digital System for Imaging Conductive Materials
by Wael Deabes
Algorithms 2019, 12(2), 28; https://doi.org/10.3390/a12020028 - 22 Jan 2019
Cited by 8 | Viewed by 5308
Abstract
This paper presents the hardware implementation of a stand-alone Electrical Capacitance Tomography (ECT) system employing a Field Programmable Gate Array (FPGA). The image reconstruction algorithms of the ECT system demand intensive computation and fast processing of large number of measurements. The inner product [...] Read more.
This paper presents the hardware implementation of a stand-alone Electrical Capacitance Tomography (ECT) system employing a Field Programmable Gate Array (FPGA). The image reconstruction algorithms of the ECT system demand intensive computation and fast processing of large number of measurements. The inner product of large vectors is the core of the majority of these algorithms. Therefore, a reconfigurable segmented parallel inner product architecture for the parallel matrix multiplication is proposed. In addition, hardware-software codesign targeting FPGA System-On-Chip (SoC) is applied to achieve high performance. The development of the hardware-software codesign is carried out via commercial tools to adjust the software algorithms and parameters of the system. The ECT system is used in this work to monitor the characteristic of the molten metal in the Lost Foam Casting (LFC) process. The hardware system consists of capacitive sensors, wireless nodes and FPGA module. The experimental results reveal high stability and accuracy when building the ECT system based on the FPGA architecture. The proposed system achieves high performance in terms of speed and small design density. Full article
Show Figures

Figure 1

21 pages, 2620 KB  
Article
An Internet-of-Things (IoT) Network System for Connected Safety and Health Monitoring Applications
by Fan Wu, Taiyang Wu and Mehmet Rasit Yuce
Sensors 2019, 19(1), 21; https://doi.org/10.3390/s19010021 - 21 Dec 2018
Cited by 226 | Viewed by 22048
Abstract
This paper presents a hybrid wearable sensor network system towards the Internet of Things (IoT) connected safety and health monitoring applications. The system is aimed at improving safety in the outdoor workplace. The proposed system consists of a wearable body area network (WBAN) [...] Read more.
This paper presents a hybrid wearable sensor network system towards the Internet of Things (IoT) connected safety and health monitoring applications. The system is aimed at improving safety in the outdoor workplace. The proposed system consists of a wearable body area network (WBAN) to collect user data and a low-power wide-area network (LPWAN) to connect the WBAN with the Internet. The wearable sensors in the WBAN are exerted to measure the environmental conditions around the subject using a Safe Node and monitor the vital signs of the subject using a Health Node. A standalone local server (gateway), which can process the raw sensor signals, display the environmental and physiological data, and trigger an alert if any emergency circumstance is detected, is designed within the proposed network. To connect the gateway with the Internet, an IoT cloud server is implemented to provide more functionalities, such as web monitoring and mobile applications. Full article
(This article belongs to the Special Issue Wireless Body Area Networks and Connected Health)
Show Figures

Figure 1

28 pages, 6617 KB  
Article
An Integrated Dead Reckoning with Cooperative Positioning Solution to Assist GPS NLOS Using Vehicular Communications
by Pedro Paulo Liborio Lima do Nascimento, Bruno Yuji Lino Kimura, Daniel Ludovico Guidoni and Leandro Aparecido Villas
Sensors 2018, 18(9), 2895; https://doi.org/10.3390/s18092895 - 31 Aug 2018
Cited by 13 | Viewed by 7598
Abstract
In Intelligent Transportation Systems (ITS), the Vehicular Ad Hoc Networks (VANETs) paradigm based on the WAVE IEEE 802.11p standard is the main alternative for inter-vehicle communications. Recently, many protocols, applications, and services have been developed with a wide range of objectives, ranging from [...] Read more.
In Intelligent Transportation Systems (ITS), the Vehicular Ad Hoc Networks (VANETs) paradigm based on the WAVE IEEE 802.11p standard is the main alternative for inter-vehicle communications. Recently, many protocols, applications, and services have been developed with a wide range of objectives, ranging from comfort to security. Most of these services rely on location systems and require different levels of accuracy for their full operation. The Global Positioning System (GPS) is an off-the-shelf solution for localization in VANETs and ITS. However, GPS systems present problems regarding inaccuracy and unavailability in dense urban areas, multilevel roads, and tunnels, posing a challenge for protocols, applications, and services that rely on localization. With this motivation, we carried out a characterization of the problems of inaccuracy and unavailability of GPS systems from real datasets, and regions around tunnels were selected. Since the nodes of the vehicular network are endowed with wireless communication, processing and storage capabilities, an integrated Dead Reckoning aided Geometric Dilution of Precision (GDOP)-based Cooperative Positioning solution was developed and evaluated. Leveraging the potential of vehicular sensors, such as odometers, gyroscopes, and digital compasses, vehicles share their positions and kinematics information using vehicular communication to improve their location estimations. With the assistance of a digital map, vehicles adjust the final estimated position using the road geometry. The situations of GPS unavailability characterized in the datasets were reproduced in a simulation environment to validate the proposed localization solution. The simulation results show average gains in Root Mean Square Error (RMSE) between 97% to 98% in comparison with the stand-alone GPS solution, and 83.00% to 88.00% against the GPS and Dead Reckoning (DR) only solution. The average absolute RMSE was reduced to the range of 3 to 5 m by vehicle. In addition, the proposed solution was shown to support 100% of the GPS unavailability zones on the evaluated scenarios. Full article
(This article belongs to the Special Issue GNSS and Fusion with Other Sensors)
Show Figures

Figure 1

24 pages, 6377 KB  
Article
A New Approach to Design Autonomous Wireless Sensor Node Based on RF Energy Harvesting System
by Alex Mouapi and Nadir Hakem
Sensors 2018, 18(1), 133; https://doi.org/10.3390/s18010133 - 5 Jan 2018
Cited by 36 | Viewed by 7280
Abstract
Energy Harvesting techniques are increasingly seen as the solution for freeing the wireless sensor nodes from their battery dependency. However, it remains evident that network performance features, such as network size, packet length, and duty cycle, are influenced by the sum of recovered [...] Read more.
Energy Harvesting techniques are increasingly seen as the solution for freeing the wireless sensor nodes from their battery dependency. However, it remains evident that network performance features, such as network size, packet length, and duty cycle, are influenced by the sum of recovered energy. This paper proposes a new approach to defining the specifications of a stand-alone wireless node based on a Radio-frequency Energy Harvesting System (REHS). To achieve adequate performance regarding the range of the Wireless Sensor Network (WSN), techniques for minimizing the energy consumed by the sensor node are combined with methods for optimizing the performance of the REHS. For more rigor in the design of the autonomous node, a comprehensive energy model of the node in a wireless network is established. For an equitable distribution of network charges between the different nodes that compose it, the Low-Energy Adaptive Clustering Hierarchy (LEACH) protocol is used for this purpose. The model considers five energy-consumption sources, most of which are ignored in recently used models. By using the hardware parameters of commercial off-the-shelf components (Mica2 Motes and CC2520 of Texas Instruments), the energy requirement of a sensor node is quantified. A miniature REHS based on a judicious choice of rectifying diodes is then designed and developed to achieve optimal performance in the Industrial Scientific and Medical (ISM) band centralized at 2.45 GHz . Due to the mismatch between the REHS and the antenna, a band pass filter is designed to reduce reflection losses. A gradient method search is used to optimize the output characteristics of the adapted REHS. At 1 mW of input RF power, the REHS provides an output DC power of 0.57 mW and a comparison with the energy requirement of the node allows the Base Station (BS) to be located at 310 m from the wireless nodes when the Wireless Sensor Network (WSN) has 100 nodes evenly spread over an area of 300 × 300 m 2 and when each round lasts 10 min . The result shows that the range of the autonomous WSN increases when the controlled physical phenomenon varies very slowly. Having taken into account all the dissipation sources coexisting in a sensor node and using actual measurements of an REHS, this work provides the guidelines for the design of autonomous nodes based on REHS. Full article
(This article belongs to the Section Sensor Networks)
Show Figures

Figure 1

19 pages, 7127 KB  
Article
Realtime Gas Emission Monitoring at Hazardous Sites Using a Distributed Point-Source Sensing Infrastructure
by Gianfranco Manes, Giovanni Collodi, Leonardo Gelpi, Rosanna Fusco, Giuseppe Ricci, Antonio Manes and Marco Passafiume
Sensors 2016, 16(1), 121; https://doi.org/10.3390/s16010121 - 20 Jan 2016
Cited by 28 | Viewed by 7028
Abstract
This paper describes a distributed point-source monitoring platform for gas level and leakage detection in hazardous environments. The platform, based on a wireless sensor network (WSN) architecture, is organised into sub-networks to be positioned in the plant’s critical areas; each sub-net includes a [...] Read more.
This paper describes a distributed point-source monitoring platform for gas level and leakage detection in hazardous environments. The platform, based on a wireless sensor network (WSN) architecture, is organised into sub-networks to be positioned in the plant’s critical areas; each sub-net includes a gateway unit wirelessly connected to the WSN nodes, hence providing an easily deployable, stand-alone infrastructure featuring a high degree of scalability and reconfigurability. Furthermore, the system provides automated calibration routines which can be accomplished by non-specialized maintenance operators without system reliability reduction issues. Internet connectivity is provided via TCP/IP over GPRS (Internet standard protocols over mobile networks) gateways at a one-minute sampling rate. Environmental and process data are forwarded to a remote server and made available to authenticated users through a user interface that provides data rendering in various formats and multi-sensor data fusion. The platform is able to provide real-time plant management with an effective; accurate tool for immediate warning in case of critical events. Full article
Show Figures

Figure 1

37 pages, 1978 KB  
Article
Design and Simulation of Material-Integrated Distributed Sensor Processing with a Code-Based Agent Platform and Mobile Multi-Agent Systems
by Stefan Bosse
Sensors 2015, 15(2), 4513-4549; https://doi.org/10.3390/s150204513 - 16 Feb 2015
Cited by 9 | Viewed by 9038
Abstract
Multi-agent systems (MAS) can be used for decentralized and self-organizing data processing in a distributed system, like a resource-constrained sensor network, enabling distributed information extraction, for example, based on pattern recognition and self-organization, by decomposing complex tasks in simpler cooperative agents. Reliable MAS-based [...] Read more.
Multi-agent systems (MAS) can be used for decentralized and self-organizing data processing in a distributed system, like a resource-constrained sensor network, enabling distributed information extraction, for example, based on pattern recognition and self-organization, by decomposing complex tasks in simpler cooperative agents. Reliable MAS-based data processing approaches can aid the material-integration of structural-monitoring applications, with agent processing platforms scaled to the microchip level. The agent behavior, based on a dynamic activity-transition graph (ATG) model, is implemented with program code storing the control and the data state of an agent, which is novel. The program code can be modified by the agent itself using code morphing techniques and is capable of migrating in the network between nodes. The program code is a self-contained unit (a container) and embeds the agent data, the initialization instructions and the ATG behavior implementation. The microchip agent processing platform used for the execution of the agent code is a standalone multi-core stack machine with a zero-operand instruction format, leading to a small-sized agent program code, low system complexity and high system performance. The agent processing is token-queue-based, similar to Petri-nets. The agent platform can be implemented in software, too, offering compatibility at the operational and code level, supporting agent processing in strong heterogeneous networks. In this work, the agent platform embedded in a large-scale distributed sensor network is simulated at the architectural level by using agent-based simulation techniques. Full article
Show Figures

34 pages, 4358 KB  
Article
A Multi-Sensor RSS Spatial Sensing-Based Robust Stochastic Optimization Algorithm for Enhanced Wireless Tethering
by Ramviyas Parasuraman, Thomas Fabry, Luca Molinari, Keith Kershaw, Mario Di Castro, Alessandro Masi and Manuel Ferre
Sensors 2014, 14(12), 23970-24003; https://doi.org/10.3390/s141223970 - 12 Dec 2014
Cited by 13 | Viewed by 8171
Abstract
The reliability of wireless communication in a network of mobile wireless robot nodes depends on the received radio signal strength (RSS). When the robot nodes are deployed in hostile environments with ionizing radiations (such as in some scientific facilities), there is a possibility [...] Read more.
The reliability of wireless communication in a network of mobile wireless robot nodes depends on the received radio signal strength (RSS). When the robot nodes are deployed in hostile environments with ionizing radiations (such as in some scientific facilities), there is a possibility that some electronic components may fail randomly (due to radiation effects), which causes problems in wireless connectivity. The objective of this paper is to maximize robot mission capabilities by maximizing the wireless network capacity and to reduce the risk of communication failure. Thus, in this paper, we consider a multi-node wireless tethering structure called the “server-relay-client” framework that uses (multiple) relay nodes in between a server and a client node. We propose a robust stochastic optimization (RSO) algorithm using a multi-sensor-based RSS sampling method at the relay nodes to efficiently improve and balance the RSS between the source and client nodes to improve the network capacity and to provide redundant networking abilities. We use pre-processing techniques, such as exponential moving averaging and spatial averaging filters on the RSS data for smoothing. We apply a receiver spatial diversity concept and employ a position controller on the relay node using a stochastic gradient ascent method for self-positioning the relay node to achieve the RSS balancing task. The effectiveness of the proposed solution is validated by extensive simulations and field experiments in CERN facilities. For the field trials, we used a youBot mobile robot platform as the relay node, and two stand-alone Raspberry Pi computers as the client and server nodes. The algorithm has been proven to be robust to noise in the radio signals and to work effectively even under non-line-of-sight conditions. Full article
(This article belongs to the Section Sensor Networks)
Show Figures

Back to TopTop