Sign in to use this feature.

Years

Between: -

Subjects

remove_circle_outline
remove_circle_outline
remove_circle_outline
remove_circle_outline

Journals

Article Types

Countries / Regions

Search Results (15)

Search Parameters:
Keywords = stage II colon cancer biomarkers

Order results
Result details
Results per page
Select all
Export citation of selected articles as:
16 pages, 2514 KB  
Review
Circulating Tumor DNA as a Real-Time Biomarker for Minimal Residual Disease and Recurrence Prediction in Stage II Colorectal Cancer: A Systematic Review and Meta-Analysis
by Silvia Negro, Alessandra Pulvirenti, Chiara Trento, Stefano Indraccolo, Stefania Ferrari, Marco Scarpa, Emanuele Damiano Luca Urso, Francesca Bergamo, Salvatore Pucciarelli, Simona Deidda, Angelo Restivo, Sara Lonardi and Gaya Spolverato
Int. J. Mol. Sci. 2025, 26(6), 2486; https://doi.org/10.3390/ijms26062486 - 11 Mar 2025
Cited by 12 | Viewed by 6510
Abstract
The role of adjuvant chemotherapy (adj-CT) in stage II colon cancer remains controversial. Circulating tumor DNA (ctDNA) is a promising biomarker for detecting minimal residual disease (MRD) and predicting recurrence. This systematic review and meta-analysis evaluated the prognostic value of ctDNA in stage [...] Read more.
The role of adjuvant chemotherapy (adj-CT) in stage II colon cancer remains controversial. Circulating tumor DNA (ctDNA) is a promising biomarker for detecting minimal residual disease (MRD) and predicting recurrence. This systematic review and meta-analysis evaluated the prognostic value of ctDNA in stage II colorectal cancer (CRC), focusing on postoperative detection, post adj-CT outcomes, and dynamic surveillance. A literature search identified studies correlating ctDNA positivity in stage II CRC with recurrence risk, recurrence-free survival (RFS), and disease-free survival (DFS). Seven studies met the inclusion criteria. Postoperative ctDNA positivity significantly increased the risk of recurrence (pooled risk ratio [RR:] 3.66; 95% confidence interval [CI]: 1.25–10.72; p = 0.002). CtDNA positivity after adj-CT was strongly associated with poor survival, while dynamic ctDNA monitoring detected recurrence earlier than conventional methods, including carcinoembryonic antigen (CEA) and imaging. CtDNA is a robust prognostic biomarker in stage II CRC, enabling personalized treatment. High-risk ctDNA-positive patients may benefit from intensified therapy, while ctDNA-negative patients could avoid unnecessary treatments. However, the standardization of detection methods and large-scale validation studies are needed before integrating ctDNA into routine clinical practice as a non-invasive, dynamic tool for personalized care. Full article
Show Figures

Figure 1

15 pages, 1784 KB  
Article
The Prognostic and Predictive Utility of CDX2 in Colorectal Cancer
by Wei Yen Chan, Wei Chua, Kate Wilkinson, Chandika Epitakaduwa, Hiren Mandaliya, Joseph Descallar, Tara Laurine Roberts, Therese Maria Becker, Weng Ng, Cheok Soon Lee and Stephanie Hui-Su Lim
Int. J. Mol. Sci. 2024, 25(16), 8673; https://doi.org/10.3390/ijms25168673 - 8 Aug 2024
Cited by 2 | Viewed by 3115
Abstract
Caudal type homeobox transcription factor 2 (CDX2) is a gastrointestinal cancer biomarker that regulates epithelial development and differentiation. Absence or low levels of CDX2 have been associated with poor prognosis and proposed as a chemotherapy response predictor. Tumour tissue samples from 668 patients [...] Read more.
Caudal type homeobox transcription factor 2 (CDX2) is a gastrointestinal cancer biomarker that regulates epithelial development and differentiation. Absence or low levels of CDX2 have been associated with poor prognosis and proposed as a chemotherapy response predictor. Tumour tissue samples from 668 patients with stage I–IV colorectal cancer were stained for CDX2 and stratified into two subgroups according to expression levels. Statistical tests were used to evaluate CDX2’s relationship with survival and chemotherapy response. Of 646 samples successfully stained, 51 (7.9%) had low CDX2 levels, and 595 (92.1%) had high levels. Low CDX2 staining was associated with poor differentiation and the presence of lymphovascular or perineural invasion and was more common in colon and right-sided tumours. Overall survival (p < 0.001) and disease-free survival (p = 0.009) were reduced in patients with low CDX2 expression. Multivariable analysis validated CDX2 as an independent poor prognostic factor after excluding confounding variables. There was no statistically significant improvement in survival with adjuvant chemotherapy in stage II colon cancer (p = 0.11). In the rectal cohort, there was no relationship between CDX2 levels and therapy response. While confirming the prognostic utility of CDX2 in colorectal cancer, our study highlights that larger studies are required to confirm its utility as a predictive chemotherapy biomarker, especially in left-sided and rectal cancers. Full article
Show Figures

Figure 1

13 pages, 6021 KB  
Communication
Navigating Precision Oncology: Insights from an Integrated Clinical Data and Biobank Repository Initiative across a Network Cancer Program
by Bibek Aryal, Zhadyra Bizhanova, Edward A. Joseph, Yue Yin, Patrick L. Wagner, Emily Dalton, William A. LaFramboise, David L. Bartlett and Casey J. Allen
Cancers 2024, 16(4), 760; https://doi.org/10.3390/cancers16040760 - 12 Feb 2024
Cited by 1 | Viewed by 3536
Abstract
Advancing cancer treatment relies on the rapid translation of new scientific discoveries to patient care. To facilitate this, an oncology biobank and data repository program, also referred to as the “Moonshot” program, was launched in 2021 within the Integrated Network Cancer Program of [...] Read more.
Advancing cancer treatment relies on the rapid translation of new scientific discoveries to patient care. To facilitate this, an oncology biobank and data repository program, also referred to as the “Moonshot” program, was launched in 2021 within the Integrated Network Cancer Program of the Allegheny Health Network. A clinical data program (CDP) and biospecimen repository were established, and patient data and blood and tissue samples have been collected prospectively. To date, the study has accrued 2920 patients, predominantly female (61%) and Caucasian (90%), with a mean age of 64 ± 13 years. The most common cancer sites were the endometrium/uterus (12%), lung/bronchus (12%), breast (11%), and colon/rectum (11%). Of patients diagnosed with cancer, 34% were diagnosed at stage I, 25% at stage II, 26% at stage III, and 15% at stage IV. The CDP is designed to support our initiative in advancing personalized cancer research by providing a comprehensive array of patient data, encompassing demographic characteristics, diagnostic details, and treatment responses. The “Moonshot” initiative aims to predict therapy responses and clinical outcomes through cancer-related biomarkers. The CDP facilitates this initiative by fostering data sharing, enabling comparative analyses, and informing the development of novel diagnostic and therapeutic methods. Full article
(This article belongs to the Special Issue Circulating Cancer Biomarkers: Progress, Challenges and Opportunities)
Show Figures

Figure 1

11 pages, 1169 KB  
Article
Circulating Tumour DNA Guided Adjuvant Chemotherapy Decision Making in Stage II Colon Cancer—A Clinical Vignette Study
by Yat Hang To, Peter Gibbs, Jeanne Tie, Jonathan Loree, Tamara Glyn and Koen Degeling
Cancers 2023, 15(21), 5227; https://doi.org/10.3390/cancers15215227 - 31 Oct 2023
Cited by 3 | Viewed by 2803
Abstract
Circulating tumour DNA (ctDNA) is a promising biomarker that may better identify stage II colon cancer (CC) patients who will benefit from adjuvant chemotherapy (AC) compared to standard clinicopathological parameters. The DYNAMIC study demonstrated that ctDNA-informed treatment decreased AC utilisation without compromising recurrence [...] Read more.
Circulating tumour DNA (ctDNA) is a promising biomarker that may better identify stage II colon cancer (CC) patients who will benefit from adjuvant chemotherapy (AC) compared to standard clinicopathological parameters. The DYNAMIC study demonstrated that ctDNA-informed treatment decreased AC utilisation without compromising recurrence free survival, but medical oncologists’ willingness to utilise ctDNA results to inform AC decision is unknown. Medical oncologists from Australia, Canada and New Zealand were presented with clinical vignettes for stage II CC comprised of two variables with three levels each (age: ≤50, 52–69, ≥70 years; and clinicopathological risk of recurrence: low, intermediate, high) and were queried about ctDNA testing and treatment recommendations based on results. Sixty-four colorectal oncologists completed at least one vignette (all vignettes, n = 59). The majority of oncologist were Australian (70%; Canada: n = 13; New Zealand: n = 6) and had over 10 years of clinical experience (n = 41; 64%). The proportion of oncologists requesting ctDNA testing exceeded 80% for all vignettes, except for age ≥ 70 and low-risk disease (63%). Following a positive ctDNA result, the proportion of oncologists recommending AC (p < 0.01) and recommending oxaliplatin-based doublet (p < 0.01) increased in all vignettes. Following a negative result, the proportion recommending AC decreased in all intermediate and high-risk vignettes (p < 0.01). Full article
(This article belongs to the Topic Advances in Colorectal Cancer Therapy)
Show Figures

Figure 1

18 pages, 5362 KB  
Article
Chemoprevention of Colon Cancer by DFMO, Sulindac, and NO-Sulindac Administered Individually or in Combinations in F344 Rats
by Venkateshwar Madka, Jagan M. R. Patlolla, Karthikkumar Venkatachalam, Yuting Zhang, Gopal Pathuri, Nicole Stratton, Stanley Lightfoot, Naveena B. Janakiram, Altaf Mohammed and Chinthalapally V. Rao
Cancers 2023, 15(15), 4001; https://doi.org/10.3390/cancers15154001 - 7 Aug 2023
Cited by 13 | Viewed by 2921
Abstract
Non-steroidal anti-inflammatory drugs (NSAIDs) are promising colorectal cancer (CRC) chemopreventive drugs; however, to overcome NSAIDs’ associated side effects, there is a need to develop safer and efficacious approaches. The present study was designed to evaluate (i) the efficacy of nitric-oxide releasing (NO)-Sulindac as [...] Read more.
Non-steroidal anti-inflammatory drugs (NSAIDs) are promising colorectal cancer (CRC) chemopreventive drugs; however, to overcome NSAIDs’ associated side effects, there is a need to develop safer and efficacious approaches. The present study was designed to evaluate (i) the efficacy of nitric-oxide releasing (NO)-Sulindac as compared to Sulindac; (ii) whether NO-Sulindac is superior to Sulindac in enhancing low-dose difluoromethylornithine (DFMO)-induced chemopreventive efficacy, and (iii) assessing the key biomarkers associated with colon tumor inhibition by these combinations. In F344 rats, colonic tumors were induced by azoxymethane (AOM). At the adenoma stage (13 weeks post AOM), groups of rats were fed the experimental diets containing 0 ppm, 500 ppm DFMO, 150 ppm Sulindac, and 200 ppm NO-Sulindac, individually or in combinations, for 36 weeks. Colon tumors were evaluated histopathologically and assayed for expression levels of proliferative, apoptotic, and inflammatory markers. Results suggest that (except for NO-Sulindac alone), DFMO, Sulindac individually, and DFMO combined with Sulindac or NO-Sulindac significantly suppressed AOM-induced adenocarcinoma incidence and multiplicities. DFMO and Sulindac suppressed adenocarcinoma multiplicity by 63% (p < 0.0001) and 51% (p < 0.0011), respectively, whereas NO-Sulindac had a modest effect (22.8%, p = 0.09). Combinations of DFMO plus Sulindac or NO-Sulindac suppressed adenocarcinoma incidence (60%, p < 0.0001; 50% p < 0.0004), and multiplicity (81%, p < 0.0001; 62%, p < 0.0001). Rats that were fed the combination of DFMO plus Sulindac showed significant inhibition of tumor cell proliferation and induction of apoptosis. In addition, enhancement of p21, Bax, and caspases; downregulation of Ki-67, VEGF, and β-catenin; and modulation of iNOS, COX-2, and ODC activities in colonic tumors were observed. These observations show that a lower-dose of DFMO and Sulindac significantly enhanced CRC chemopreventive efficacy when compared to NO-Sulindac alone, and the combination of DFMO and NO-Sulindac was modestly efficacious as compared to DFMO alone. Full article
(This article belongs to the Special Issue Chemoprevention Advances in Cancer)
Show Figures

Figure 1

14 pages, 2805 KB  
Article
NCR, an Inflammation and Nutrition Related Blood-Based Marker in Colon Cancer Patients: A New Promising Biomarker to Predict Outcome
by Melanie Langheinrich, Alexander Reinhard Siebenhüner, Justus Baecker, Maximilian Miragall, Felix Wiesmüller, Vera Schellerer, Susanne Merkel, Maximilian Brunner, Christian Krautz, Klaus Weber, Robert Grützmann and Stephan Kersting
Diagnostics 2023, 13(1), 116; https://doi.org/10.3390/diagnostics13010116 - 30 Dec 2022
Cited by 4 | Viewed by 3550
Abstract
Background: Colorectal carcinoma (CRC) is a heterogeneous disease, and differences in outcomes have been reported among patients diagnosed with the same disease stage. Prognostic and predictive biomarkers provide information for patient risk stratification and guide treatment selection. Although numerous studies have analyzed the [...] Read more.
Background: Colorectal carcinoma (CRC) is a heterogeneous disease, and differences in outcomes have been reported among patients diagnosed with the same disease stage. Prognostic and predictive biomarkers provide information for patient risk stratification and guide treatment selection. Although numerous studies have analyzed the effects of systemic inflammatory factors on CRC outcomes, clinical significance remains to be elucidated. In particular, the treatment strategy of colon cancer patients is different from that of rectal cancer due to outcome and recurrence differences. The identification of patients with a poor prognosis who might benefit from intensive treatment approaches is clinically necessary. Methods: This study aimed to evaluate the value of different blood-based markers and assess the significance of our newly developed inflammatory-nutrition-related biomarker (NCR = BMI × albumin/CRP) in patients with colon cancer. A two-stage design was used with 212 patients with colon cancer (CC) in the discovery cohort (n = 159) and in an external validation cohort (n = 53). Results: A lower preoperative NCR level was significantly correlated with a worse prognosis, sidedness, undifferentiated histology, nodal involvement, and advanced UICC stage. We compared the NCR with other established prognostic indices and showed that the NCR is a more reliable indicator of a poor prognosis for patients with CC. Patients with low NCR levels experienced a significantly shorter Overall Survival (OS) than patients with high levels. Multivariate analysis confirmed preoperative NCR levels as an independent predictor for overall survival with a hazard ratio of 3.3 (95% confidence interval 1.628–6.709, p < 0.001). Finally, we confirmed the predictive value of the NCR in an independent validation cohort and confirmed NCR as an independent prognostic factor for OS. Conclusion: Taken together, we discovered a new prognostic index (NCR) based on BMI, albumin, and CRP levels as an independent prognostic predictor of OS in patients with colon cancer. In all UICC stages, our newly developed NCR marker is able to distinguish patients with better and worse prognoses. We, therefore, propose that NCR may serve as a supplement to the TNM staging system to optimize the risk stratification in CC patients towards personalized oncology. In particular, NCR can be used in clinical trials to stratify patients with UICC II and III tumors and help better select patients who might benefit from adjuvant treatment. Full article
Show Figures

Graphical abstract

17 pages, 3914 KB  
Article
Integrative Clinical and DNA Methylation Analyses in a Population-Based Cohort Identifies CDH17 and LRP2 as Risk Recurrence Factors in Stage II Colon Cancer
by Benjamin Tournier, Romain Aucagne, Caroline Truntzer, Cyril Fournier, François Ghiringhelli, Caroline Chapusot, Laurent Martin, Anne Marie Bouvier, Sylvain Manfredi, Valérie Jooste, Mary B. Callanan and Côme Lepage
Cancers 2023, 15(1), 158; https://doi.org/10.3390/cancers15010158 - 27 Dec 2022
Cited by 11 | Viewed by 3096
Abstract
Stage II colon cancer (CC), although diagnosed early, accounts for 16% of CC deaths. Predictors of recurrence risk could mitigate this but are currently lacking. By using a DNA methylation-based clinical screening in real-world (n = 383) and in TCGA-derived cohorts of [...] Read more.
Stage II colon cancer (CC), although diagnosed early, accounts for 16% of CC deaths. Predictors of recurrence risk could mitigate this but are currently lacking. By using a DNA methylation-based clinical screening in real-world (n = 383) and in TCGA-derived cohorts of stage II CC (n = 134), we have devised a novel 40 CpG site-based classifier that can segregate stage II CC into four previously undescribed disease sub-classes that are characterised by distinct molecular features, including activation of MYC/E2F-dependant proliferation signatures. By multivariate analyses, hypermethylation of 2 CpG sites at genes CDH17 and LRP2, respectively, was found to independently confer either significantly increased (CDH17; p-value, 0.0203) or reduced (LRP2; p-value, 0.0047) risk of CC recurrence. Functional enrichment and immune cell infiltration analyses, on RNAseq data from the TCGA cohort, revealed cases with hypermethylation at CDH17 to be enriched for KRAS, epithelial-mesenchymal transition and inflammatory functions (via IL2/STAT5), associated with infiltration by ‘exhausted’ T cells. By contrast, LRP2 hypermethylated cases showed enrichment for mTORC1, DNA repair pathways and activated B cell signatures. These findings will be of value for improving personalised care paths and treatment in stage II CC patients. Full article
(This article belongs to the Special Issue Cancer Epigenetic Biomarkers)
Show Figures

Graphical abstract

13 pages, 1821 KB  
Article
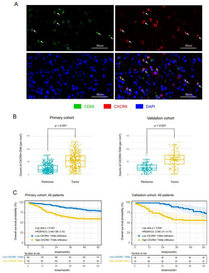
CXCR6+ Tumor-Associated Macrophages Identify Immunosuppressive Colon Cancer Patients with Poor Prognosis but Favorable Response to Adjuvant Chemotherapy
by Jiang Chang, Songbin Lin, Yihao Mao, Yuqiu Xu, Zhiyuan Zhang, Qi Wu, Yijiao Chen, Ye Wei, Qingyang Feng and Jianmin Xu
Cancers 2022, 14(19), 4646; https://doi.org/10.3390/cancers14194646 - 24 Sep 2022
Cited by 3 | Viewed by 2223
Abstract
We explored the infiltration and prognostic value of CXCR6+TAMs in all stages of colon cancer (CC) patients and assessed predictive ability as a biomarker for different ACT regimens among high-risk stage II and stage III patients in both primary and validation cohorts. Two [...] Read more.
We explored the infiltration and prognostic value of CXCR6+TAMs in all stages of colon cancer (CC) patients and assessed predictive ability as a biomarker for different ACT regimens among high-risk stage II and stage III patients in both primary and validation cohorts. Two independent cohorts of 360 and 126 consecutive colon cancer patients were enrolled from two medical centers of Zhongshan Hospital. Immunofluorescence and immunohistochemistry were performed to detect the density of CXCR6+TAMs and activated CD8+ T cells. The infiltration of CXCR6+TAMs was higher in tumor tissues and increased with advanced tumor stage. A high density of CXCR6+TAMs predicted worse overall survival (OS) in all CC patients (HR = 2.49, 95% CI = (1.68, 3.70), p < 0.001), and was an independent risk factor verified by Cox regression analysis (HR = 1.68, 95% CI = (1.09, 2.59), p = 0.019). For high-risk stage II and stage III patients with a high density of CXCR6+TAMs, better disease-free survival (DFS) (HR = 0.32, 95% CI = (0.11, 0.89), p = 0.003), and OS (HR = 0.28, 95% CI = (0.07, 1.11), p = 0.014) were observed in the 6-month treatment group. There was a negative relationship between the density of CXCR6+TAMs and CD8+ T cells (R = −0.51, p < 0.001) as well as activated CD8+ T cells (R = −0.54, p < 0.001). Higher levels of IL-6 and lower levels of IL-2R and TNF-α were expressed in high-CXCR6+ TAM-density patients, which indicates that CXCR6+TAMs contribute to an immunosuppressive microenvironment. CXCR6+TAMs predicted prognosis and response to different durations of ACT in CC patients. CXCR6+TAMs were associated with an immunosuppressive microenvironment and suppressed the activation of CD8+ T cells. Full article
(This article belongs to the Section Cancer Biomarkers)
Show Figures

Figure 1

20 pages, 394 KB  
Article
Current Perspectives on the Importance of Pathological Features in Prognostication and Guidance of Adjuvant Chemotherapy in Colon Cancer
by Kabytto Chen, Henry Wang, Geoffrey Collins, Emma Hollands, Irene Yuen Jing Law and James Wei Tatt Toh
Curr. Oncol. 2022, 29(3), 1370-1389; https://doi.org/10.3390/curroncol29030116 - 23 Feb 2022
Cited by 6 | Viewed by 4012
Abstract
There is not a clear consensus on which pathological features and biomarkers are important in guiding prognosis and adjuvant therapy in colon cancer. The Pathology in Colon Cancer, Prognosis and Uptake of Adjuvant Therapy (PiCC UP) Australia and New Zealand questionnaire was distributed [...] Read more.
There is not a clear consensus on which pathological features and biomarkers are important in guiding prognosis and adjuvant therapy in colon cancer. The Pathology in Colon Cancer, Prognosis and Uptake of Adjuvant Therapy (PiCC UP) Australia and New Zealand questionnaire was distributed to colorectal surgeons, medical oncologists and pathologists after institutional board approval. The aim of this study was to understand current specialist attitudes towards pathological features in the prognostication of colon cancer and adjuvant therapy in stage II disease. A 5-scale Likert score was used to assess attitudes towards 23 pathological features for prognosis and 18 features for adjuvant therapy. Data were analysed using a rating scale and graded response model in item response theory (IRT) on STATA (Stata MP, version 15; StataCorp LP). One hundred and sixty-four specialists (45 oncologists, 86 surgeons and 33 pathologists) participated. Based on IRT modelling, the most important pathological features for prognosis in colon cancer were distant metastases, lymph node metastases and liver metastases. Other features seen as important were tumour rupture, involved margin, radial margin, CRM, lymphovascular invasion and grade of differentiation. Size of tumour, location, lymph node ratio and EGFR status were considered less important. The most important features in decision making for adjuvant therapy in stage II colon cancer were tumour rupture, lymphovascular invasion and microsatellite instability. BRAF status, size of tumour, location, tumour budding and tumour infiltrating lymphocytes were factored as lesser importance. Biomarkers such as CDX2, EGFR, KRAS and BRAF status present areas for further research to improve precision oncology. This study provides the most current status on the importance of pathological features in prognostication and recommendations for adjuvant therapy in Australia and New Zealand. Results of this nationwide study may be useful to help in guiding prognosis and adjuvant treatment in colon cancer. Full article
16 pages, 1051 KB  
Article
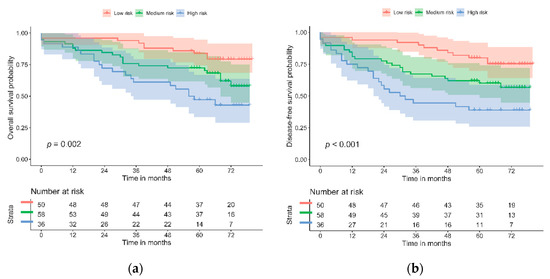
A Novel Prognostic Biomarker Panel for Early-Stage Colon Carcinoma
by Pablo Azcue, David Guerrero Setas, Ignacio Encío, Berta Ibáñez-Beroiz, María Mercado, Ruth Vera and María Luisa Gómez-Dorronsoro
Cancers 2021, 13(23), 5909; https://doi.org/10.3390/cancers13235909 - 24 Nov 2021
Cited by 7 | Viewed by 3199
Abstract
Molecular characterization of colorectal cancer has helped us understand better the biology of the disease. However, previous efforts have yet to provide significant clinical value in order to be integrated into clinical practice for patients with early-stage colon cancer (CC). The purpose of [...] Read more.
Molecular characterization of colorectal cancer has helped us understand better the biology of the disease. However, previous efforts have yet to provide significant clinical value in order to be integrated into clinical practice for patients with early-stage colon cancer (CC). The purpose of this study was to assess PD-L1, GLUT-1, e-cadherin, MUC2, CDX2, and microsatellite instability (dMMR) and to propose a risk-panel with prognostic capabilities. Biomarkers were immunohistochemically assessed through tissue microarrays in a cohort of 144 patients with stage II/III colon cancer. A biomarker panel consisting of PD-L1, GLUT-1, dMMR, and potentially CDX2 was constructed that divided patients into low, medium, and high risk of overall survival or disease-free survival (DFS) in equally sized groups. Compared with low-risk patients, medium-risk patients have almost twice the risk of death (HR = 2.10 (0.99–4.46), p = 0.054), while high-risk patients have almost four times the risk (HR = 3.79 (1.77–8.11), p = 0.001). The multivariate goodness of fit was 0.756 and was correlated with Kaplan–Meier curves (p = 0.002). Consistent results were found for DFS. This study provides a critical basis for the future development of an immunohistochemical assessment capable of discerning early-stage CC patients as a function of their prognosis. This tool may aid with treatment personalization in daily clinical practice and improve survival outcomes. Full article
(This article belongs to the Section Cancer Biomarkers)
Show Figures

Graphical abstract

10 pages, 275 KB  
Article
Blood Copper Levels and the Occurrence of Colorectal Cancer in Poland
by Piotr Baszuk, Wojciech Marciniak, Róża Derkacz, Anna Jakubowska, Cezary Cybulski, Jacek Gronwald, Tadeusz Dębniak, Tomasz Huzarski, Katarzyna Białkowska, Sandra Pietrzak, Magdalena Muszyńska, Józef Kładny, Steven A. Narod, Jan Lubiński and Marcin R. Lener
Biomedicines 2021, 9(11), 1628; https://doi.org/10.3390/biomedicines9111628 - 5 Nov 2021
Cited by 40 | Viewed by 3489
Abstract
There is a need for sensitive and specific biomarkers for the early detection of colorectal cancer. In this retrospective study, we assessed whether a high blood copper level was associated with the presence of colorectal cancer. The blood copper level was measured among [...] Read more.
There is a need for sensitive and specific biomarkers for the early detection of colorectal cancer. In this retrospective study, we assessed whether a high blood copper level was associated with the presence of colorectal cancer. The blood copper level was measured among 187 colorectal cancer patients and 187 matched controls. Cases and controls were matched for sex, smoking status (yes/no) and year of birth. Among the cases, the mean blood copper level was 1031 µg/L (range 657 µg/L to 2043 µg/L) and among the controls, the mean blood copper level was 864 µg/L (range 589 µg/L to 1433 µg/L). The odds ratio for colorectal cancer for those in the highest quartile of copper level (versus the lowest) was 12.7 (95% CI: 4.98–32.3; p < 0.001). Of the patients with stage I–II colon cancer, 62% had a copper level in the highest quartile. A blood copper level in excess of 930 µg/L is associated with an increase in the prevalence of colorectal cancer in the Polish population and its potential use in early detection programs should be considered. Full article
(This article belongs to the Special Issue Role of Trace Elements in Chemoprevention and Cancer Therapy)
12 pages, 2590 KB  
Article
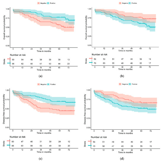
LAG-3 Expression Predicts Outcome in Stage II Colon Cancer
by Gaëlle Rhyner Agocs, Naziheh Assarzadegan, Richard Kirsch, Heather Dawson, José A. Galván, Alessandro Lugli, Inti Zlobec and Martin D. Berger
J. Pers. Med. 2021, 11(8), 749; https://doi.org/10.3390/jpm11080749 - 30 Jul 2021
Cited by 29 | Viewed by 4512
Abstract
Introduction: LAG-3 is an inhibitory immune checkpoint molecule that suppresses T cell activation and inflammatory cytokine secretion. T cell density in the tumor microenvironment of colon cancer plays an important role in the host’s immunosurveillance. We therefore hypothesized that LAG-3 expression on tumor-infiltrating [...] Read more.
Introduction: LAG-3 is an inhibitory immune checkpoint molecule that suppresses T cell activation and inflammatory cytokine secretion. T cell density in the tumor microenvironment of colon cancer plays an important role in the host’s immunosurveillance. We therefore hypothesized that LAG-3 expression on tumor-infiltrating lymphocytes (TILs) predicts outcome in patients with stage II colon cancer. Patients and Methods: Immunohistochemical staining for LAG-3 was performed on tissue microarrays (TMAs) of formalin-fixed paraffin-embedded tissue from 142 stage II colon cancer patients. LAG-3 expression was assessed in TILs within both the tumor front and tumor center and scored as either positive or negative. The primary endpoint was disease-free survival (DFS). Results: In patients diagnosed with stage II colon cancer, the presence of LAG-3 expression on TILs was significantly associated with better 5-year DFS (HR 0.34, 95% CI 0.14–0.80, p = 0.009). The effect on DFS was mainly due to LAG-3-positive TILs in the tumor front (HR 0.33, 95% CI 0.13–0.82, p = 0.012). Conclusion: Assessment of LAG-3 might help to predict outcomes in patients with stage II colon cancer and potentially identify those patients who might benefit from adjuvant chemotherapy. Therefore, LAG-3 may serve as a prognostic biomarker in stage II colon cancer. Full article
(This article belongs to the Special Issue Gastrointestinal Cancers and Personalized Medicine)
Show Figures

Figure 1

18 pages, 775 KB  
Review
Prognostic and Predictive Cross-Roads of Microsatellite Instability and Immune Response to Colon Cancer
by Luigi Laghi, Francesca Negri, Federica Gaiani, Tommaso Cavalleri, Fabio Grizzi, Gian Luigi de’ Angelis and Alberto Malesci
Int. J. Mol. Sci. 2020, 21(24), 9680; https://doi.org/10.3390/ijms21249680 - 18 Dec 2020
Cited by 24 | Viewed by 4704
Abstract
Understanding molecular features of colon cancer has shed light on its pathogenesis and progression. Over time, some of these features acquired clinical dignity and were incorporated in decision making. Namely, microsatellite instability (MSI) due to mismatch repair of defects, which primarily was adopted [...] Read more.
Understanding molecular features of colon cancer has shed light on its pathogenesis and progression. Over time, some of these features acquired clinical dignity and were incorporated in decision making. Namely, microsatellite instability (MSI) due to mismatch repair of defects, which primarily was adopted for the diagnosis of Lynch syndrome, became recognized as the biomarker of a different disease type, showing a less aggressive behavior. MSI tumors harbor high amounts of tumor infiltrating lymphocytes (TILs) due to their peculiar load in neoantigens. However, microsatellite stable colon cancer may also show high amounts of TILs, and this feature is as well associated with better outcomes. High TIL loads are in general associated with a favorable prognosis, especially in stage II colon cancer, and therein identifies a patient subset with the lowest probability of relapse. With respect to post-surgical adjuvant treatment, particularly in stage III, TILs predictive ability seems to weaken along with the progression of the disease, being less evident in high risk patients. Moving from cohort studies to the analysis of a series from clinical trials contributed to increase the robustness of TILs as a biomarker. The employment of high TIL densities as an indicator of good prognosis in early-stage colon cancers is strongly advisable, while in late-stage colon cancers the employment as an indicator of good responsiveness to post-surgical therapy requires refinement. It remains to be clarified whether TILs could help in identifying those patients with node-positive cancers to whom adjuvant treatment could be spared, at least in low-risk groups as defined by the TNM staging system. Full article
(This article belongs to the Special Issue Molecular Biomarkers in Colorectal Adenocarcinoma)
Show Figures

Figure 1

12 pages, 2709 KB  
Article
An Explorative Analysis of ABCG2/TOP-1 mRNA Expression as a Biomarker Test for FOLFIRI Treatment in Stage III Colon Cancer Patients: Results from Retrospective Analyses of the PETACC-3 Trial
by Jan Stenvang, Eva Budinská, Eric van Cutsem, Fred Bosman, Vlad Popovici and Nils Brünner
Cancers 2020, 12(4), 977; https://doi.org/10.3390/cancers12040977 - 15 Apr 2020
Cited by 5 | Viewed by 4203
Abstract
Biomarker-guided treatment for patients with colon cancer is needed. We tested ABCG2 and topoisomerase 1 (TOP1) mRNA expression as predictive biomarkers for irinotecan benefit in the PETACC-3 patient cohort. The present study included 580 patients with mRNA expression data from Stage III colon [...] Read more.
Biomarker-guided treatment for patients with colon cancer is needed. We tested ABCG2 and topoisomerase 1 (TOP1) mRNA expression as predictive biomarkers for irinotecan benefit in the PETACC-3 patient cohort. The present study included 580 patients with mRNA expression data from Stage III colon cancer samples from the PETACC-3 study, which randomized the patients to Fluorouracil/leucovorin (5FUL) +/− irinotecan. The primary end-points were recurrence free survival (RFS) and overall survival (OS). Patients were divided into one group with high ABCG2 expression (above median) and low TOP-1 expression (below 75 percentile) (“resistant”) (n = 216) and another group including all other combinations of these two genes (“sensitive”) (n = 364). The rationale for the cut-offs were based on the distribution of expression levels in the PETACC-3 Stage II set of patients, where ABCG2 was unimodal and TOP1 was bimodal with a high expression level mode in the top quarter of the patients. Cox proportional hazards regression was used to estimate the hazard ratios and the association between variables and end-points and log-rank tests to assess the statistical significance of differences in survival between groups. Kaplan-Meier estimates of the survival functions were used for visualization and estimation of survival rates at specific time points. Significant differences were found for both RFS (Hazard ratio (HR): 0.63 (0.44–0.92); p = 0.016) and OS (HR: 0.60 (0.39–0.93); p = 0.02) between the two biomarker groups when the patients received FOLFIRI (5FUL+irinotecan). Considering only the Microsatellite Stable (MSS) and Microsatellite Instability-Low (MSI-L) patients (n = 470), the differences were even more pronounced. In contrast, no significant differences were observed between the groups when patients received 5FUL alone. This study shows that the combination of ABCG2 and TOP1 gene expression significantly divided the Stage III colon cancer patients into two groups regarding benefit from adjuvant treatment with FOLFIRI but not 5FUL. Full article
(This article belongs to the Collection Novel Biomarkers and Molecular Targets in Cancer)
Show Figures

Figure 1

12 pages, 765 KB  
Article
Tumor LINE-1 Methylation Level in Association with Survival of Patients with Stage II Colon Cancer
by Marloes Swets, Anniek Zaalberg, Arnoud Boot, Tom Van Wezel, Martine A. Frouws, Esther Bastiaannet, Hans Gelderblom, Cornelis J. H. Van de Velde and Peter J. K. Kuppen
Int. J. Mol. Sci. 2017, 18(1), 36; https://doi.org/10.3390/ijms18010036 - 27 Dec 2016
Cited by 34 | Viewed by 6343
Abstract
Genome-wide DNA hypomethylation is associated with a worse prognosis in early-stage colorectal cancer. To measure genome-wide DNA methylation levels, long interspersed nucleotide element (LINE-1) repeats are used as a surrogate marker. Cohort studies on the clinical impact of genome-wide DNA methylation level in [...] Read more.
Genome-wide DNA hypomethylation is associated with a worse prognosis in early-stage colorectal cancer. To measure genome-wide DNA methylation levels, long interspersed nucleotide element (LINE-1) repeats are used as a surrogate marker. Cohort studies on the clinical impact of genome-wide DNA methylation level in patients with only early-stage colon cancer, are currently lacking. This study aimed to investigate the prognostic value of LINE-1 methylation in a stage II colon cancer cohort (n = 164). Manual needle microdissection of tumor areas was performed on formalin-fixed paraffin-embedded tumor tissue sections followed by DNA extraction. Bisulfite converted DNA was used to assess tumor LINE-1 methylation level by qPCR. Patients with LINE-1 hypomethylated tumors had a significantly worse overall survival compared to patients with a higher level of LINE-1 tumor DNA methylation (HR 1.68, 95% CI 1.03–2.75; p = 0.04). This effect was more prominent in patients aged over 65 years (HR 2.00, 95% CI 1.13–3.52; p = 0.02), although the test for age interaction was not significant. No significant effect on recurrence-free survival was observed. Based on these results, tumor LINE-1 hypomethylation is associated with a worse overall survival in stage II colon cancer. Whether the origin of this causation is cancer-specific or age-related can be debated. Full article
Show Figures

Graphical abstract

Back to TopTop