Sign in to use this feature.

Years

Between: -

Subjects

remove_circle_outline
remove_circle_outline
remove_circle_outline
remove_circle_outline
remove_circle_outline
remove_circle_outline
remove_circle_outline
remove_circle_outline
remove_circle_outline

Journals

remove_circle_outline
remove_circle_outline
remove_circle_outline
remove_circle_outline
remove_circle_outline
remove_circle_outline
remove_circle_outline
remove_circle_outline
remove_circle_outline
remove_circle_outline
remove_circle_outline
remove_circle_outline
remove_circle_outline
remove_circle_outline

Article Types

Countries / Regions

remove_circle_outline
remove_circle_outline
remove_circle_outline
remove_circle_outline
remove_circle_outline

Search Results (1,810)

Search Parameters:
Keywords = space robot

Order results
Result details
Results per page
Select all
Export citation of selected articles as:
59 pages, 5036 KB  
Review
Human–Robot Interaction in Indoor Mobile Robotics: Current State, Interaction Modalities, Applications, and Future Challenges
by Arman Ahmed Khan and Kerstin Thurow
Sensors 2026, 26(6), 1840; https://doi.org/10.3390/s26061840 (registering DOI) - 14 Mar 2026
Abstract
This paper provides a comprehensive survey of Human–Robot Interaction (HRI) for indoor mobile robots operating in human-centered environments such as hospitals, laboratories, offices, and homes. We review interaction modalities—including speech, gesture, touch, visual, and multimodal interfaces—and examine key user experience factors such as [...] Read more.
This paper provides a comprehensive survey of Human–Robot Interaction (HRI) for indoor mobile robots operating in human-centered environments such as hospitals, laboratories, offices, and homes. We review interaction modalities—including speech, gesture, touch, visual, and multimodal interfaces—and examine key user experience factors such as usability, trust, and social acceptance. Implementation challenges are discussed, encompassing safety, privacy, and regulatory considerations. Representative case studies, including healthcare and domestic platforms, highlight design trade-offs and integration lessons. We identify critical technical challenges, including robust perception, reliable multimodal fusion, navigation in dynamic spaces, and constraints on computation and power. Finally, we outline future directions, including embodied AI, adaptive context-aware interactions, and standards for safety and data protection. This survey aims to guide the development of indoor mobile robots capable of collaborating with humans naturally, safely, and effectively. Full article
46 pages, 29224 KB  
Article
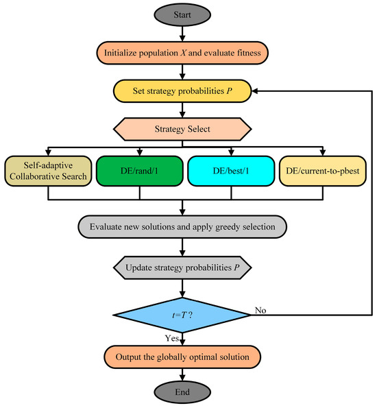
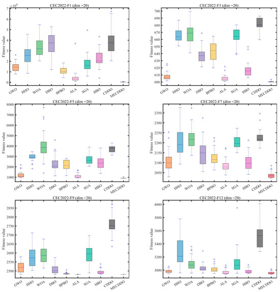
Multi-Strategy Enhanced Child Drawing Development Optimization Algorithm for Global Optimization Problems and Real Problems
by Zhizi Wei, Sheng Wang, Shaojie Yin and Guanjie Wang
Symmetry 2026, 18(3), 481; https://doi.org/10.3390/sym18030481 - 11 Mar 2026
Viewed by 85
Abstract
To address the tendency of the traditional Children’s Drawing Development Optimization (CDDO) algorithm to fall into local optima and converge slowly in global optimization and fire-field robot path planning, this study proposes a Multi-Strategy Enhanced Children’s Drawing Development Optimization (MECDDO) algorithm. The algorithm [...] Read more.
To address the tendency of the traditional Children’s Drawing Development Optimization (CDDO) algorithm to fall into local optima and converge slowly in global optimization and fire-field robot path planning, this study proposes a Multi-Strategy Enhanced Children’s Drawing Development Optimization (MECDDO) algorithm. The algorithm achieves performance improvements through three core strategies: (1) an adaptive cooperative search strategy that integrates information from the global best, worst, and random individuals and guides updates via dynamic weighting, expanding the exploration of the solution space; (2) a multi-strategy adaptive selection mechanism that constructs a pool of four differentiated strategies and dynamically adjusts selection probabilities based on strategy success rates, balancing exploration and exploitation; and (3) a global-optimum guided boundary repair strategy that reduces the loss of high-quality information from out-of-bounds solutions, enhancing local exploitation efficiency. Experiments on the CEC2017 benchmark suite demonstrate that MECDDO achieves outstanding performance across 30-, 50-, and 100-dimensional spaces. Statistical significance was evaluated using the Friedman test and Wilcoxon signed-rank test at a 0.05 significance level. The Friedman test mean rankings (M.R.) are 1.63, 2.20, and 2.70, respectively, consistently outperforming traditional CDDO (M.R. = 9.83, 9.93, 9.73, ranked 10th). Applied to mobile robot path planning, MECDDO achieves an average path length of 27.95483 in 20 × 20 grid environments (rank 1), shortening paths by 8.83% compared with CDDO (30.66212, rank 10), and 61.15516 in 40 × 40 grids (rank 1), reducing paths by 37.19% versus CDDO (97.20336, rank 9), providing trajectories free of redundant turns and convergence speeds 2–3 times faster than competing algorithms. These results validate MECDDO’s significant advantages in numerical optimization accuracy and practical robot path planning. Full article
(This article belongs to the Special Issue Symmetry/Asymmetry in Evolutionary Algorithms)
Show Figures

Figure 1

59 pages, 1137 KB  
Review
Can Semantic Methods Enhance Team Sports Tactics? A Methodology for Football with Broader Applications
by Alessio Di Rubbo, Mattia Neri, Remo Pareschi, Marco Pedroni, Roberto Valtancoli and Paolino Zica
Sci 2026, 8(3), 63; https://doi.org/10.3390/sci8030063 - 11 Mar 2026
Viewed by 104
Abstract
This paper explores how semantic-space reasoning, traditionally used in computational linguistics, can be extended to tactical decision-making in team sports. Building on the analogy between texts and teams—where players act as words and collective play conveys meaning—the proposed methodology models tactical configurations [...] Read more.
This paper explores how semantic-space reasoning, traditionally used in computational linguistics, can be extended to tactical decision-making in team sports. Building on the analogy between texts and teams—where players act as words and collective play conveys meaning—the proposed methodology models tactical configurations as compositional semantic structures. Each player is represented as a multidimensional vector integrating technical, physical, and psychological attributes; team profiles are aggregated through contextual weighting into a higher-level semantic representation. Within this shared vector space, tactical templates such as high press, counterattack, or possession build-up are encoded analogously to linguistic concepts. Their alignment with team profiles is evaluated using vector-distance metrics, enabling the computation of tactical “fit” and opponent-exploitation potential. A Python-based prototype demonstrates how these methods can generate interpretable, dynamically adaptive strategy recommendations, accompanied by fine-grained diagnostic insights at the attribute level. Evaluation through synthetic scenarios and a pilot study with real match data establishes internal consistency and feasibility of the approach; operational validity in live coaching contexts remains an open question for future prospective validation. Beyond football, the framework offers a potentially generalizable approach for collective decision-making in team-based domains—ranging from basketball and hockey to cooperative robotics and human–AI coordination systems. The paper concludes by outlining future directions toward real-world data integration, predictive simulation, and the validation work required before operational deployment. Full article
(This article belongs to the Special Issue Computational Linguistics and Artificial Intelligence)
Show Figures

Figure 1

14 pages, 6383 KB  
Article
Reinforcement Learning-Based Control of a 4-Wheel Independent Steering Mobile Robot for Robust Path Tracking in Outdoor Environments
by Hyoseok Lee and Hyun-Min Joe
Sensors 2026, 26(6), 1761; https://doi.org/10.3390/s26061761 - 10 Mar 2026
Viewed by 160
Abstract
This paper proposes a reinforcement learning (RL)-based control method for robust path tracking of a 4-wheel independent steering (4WIS) mobile robot in outdoor rough terrain environments. Traditional wheeled robots typically suffer from limitations including mobility constraints in narrow spaces, path deviations caused by [...] Read more.
This paper proposes a reinforcement learning (RL)-based control method for robust path tracking of a 4-wheel independent steering (4WIS) mobile robot in outdoor rough terrain environments. Traditional wheeled robots typically suffer from limitations including mobility constraints in narrow spaces, path deviations caused by ground slip, and reduced traction on rough terrain. To address these challenges, we designed a 4WIS mobile robot and implemented an architecture that independently controls the steering and driving of each wheel. The RL state space is defined by look-ahead path information, robot pose, velocity, and tracking errors, while the action space consists of target angular velocity and steering angle. To ensure robust performance, we applied random path and terrain generation and implemented domain randomization for sensors and actuators based on empirical GPS and motor data. The proposed controller was validated against the Pure Pursuit algorithm through dynamic simulations and real-world experiments. In simulations mimicking outdoor terrain, the controller reduced lateral and heading RMSE by 6.32% and 16.00%, respectively. In actual outdoor environments, it reduced these errors by 21.54% and 4.78%, respectively. These results demonstrate that the proposed controller provides superior robust tracking performance in unstructured outdoor environments. Full article
Show Figures

Figure 1

25 pages, 3230 KB  
Article
Lightweight State-Space Model-Based Video Quality Enhancement for Quadruped Robot Dog Decoded Streams
by Wentao Feng, Yuanchun Huang and Zhenglong Yang
Electronics 2026, 15(6), 1151; https://doi.org/10.3390/electronics15061151 - 10 Mar 2026
Viewed by 191
Abstract
In the field of intelligent inspection, high-definition video data collected by quadruped robot dogs face severe transmission and storage constraints. Although existing advanced lossy video coding standards can significantly improve compression efficiency, they inevitably introduce severe compression artifacts in low-bit-rate scenarios. To address [...] Read more.
In the field of intelligent inspection, high-definition video data collected by quadruped robot dogs face severe transmission and storage constraints. Although existing advanced lossy video coding standards can significantly improve compression efficiency, they inevitably introduce severe compression artifacts in low-bit-rate scenarios. To address this issue, this paper proposes a video decoding quality enhancement network named Video Quality Restoration Network (VQRNet), based on a dual-stream architecture. Specifically, the Local Feature Extraction component incorporates a Progressive Feature Fusion Module (PFFM) with a four-stage progressive structure. By integrating reparameterized convolution and attention mechanisms, PFFM focuses on capturing high-frequency texture details to repair small-scale distortions. Simultaneously, the Multi-Scale Lightweight Spatial Attention Module (MLSA) performs spatial feature recalibration, leveraging multi-scale convolution to adaptively identify and enhance key spatial regions, specifically addressing multi-scale distortion. In the Global Feature Extraction component, the State-Space Attention Module (SSAM) combines State-Space Models (SSMs) with attention mechanisms to capture long-range dependencies and contextual information, for large-scale distortions caused by high-intensity compression. To verify the performance of the proposed algorithm, a dedicated dataset comprising 20 real-world video sequences captured by quadruped robot dogs (partitioned into 15 training and 5 testing sequences) was constructed, and the VTM 23.4 reference software was employed to simulate compression degradation using four quantization parameters (QP 30, 35, 40, and 45). Experimental results demonstrate that VQRNet outperforms state-of-the-art quality enhancement methods in terms of core metrics, including PSNR and SSIM, specifically including MIRNet, NAFNet, TRRHA, and CTNet. In the QP = 30 scenario, VQRNet achieves an average PSNR of 40.33 dB, a significant improvement of 3.32 dB over the VTM 23.4 baseline (37.01 dB), while demonstrating significant advantages in computational complexity and parameter efficiency—requiring only 5.27 G FLOPs and 1.40 M parameters, with an average inference latency of only 11.82 ms per 128 × 128 patch. This work provides robust technical support for the efficient video perception of quadruped robot dogs. Full article
Show Figures

Figure 1

34 pages, 7792 KB  
Article
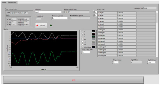
Experimental Evaluation of UR5e Collaborative Robot Force Control in Low-Force Applications
by Roman Trochimczuk, Adam Wolniakowski, Michał Ostaszewski, Andrzej Burghardt and Piotr Borkowski
Sensors 2026, 26(5), 1709; https://doi.org/10.3390/s26051709 - 8 Mar 2026
Viewed by 169
Abstract
This article presents the findings of experimental research conducted to assess the stability of the force mode of the UR5e cobot from Universal Robots in the low-force range, from 1 N to 10 N. The set values of the robot’s forces and the [...] Read more.
This article presents the findings of experimental research conducted to assess the stability of the force mode of the UR5e cobot from Universal Robots in the low-force range, from 1 N to 10 N. The set values of the robot’s forces and the physically measured values were verified by an OptoForce Hex six-axis Force/Torque sensor attached to the robot’s wrist, additionally coupled with an end-effector specially designed for research purposes. The results were recorded using proprietary software developed in the LabVIEW environment and a configured test lab station with a UR5e cobot. Three experimental tests were performed, in which the parameters of the effective force were measured while varying (1) the position of the task in the workspace of the robot, (2) the position and the level of force, and (3) the controller parameters of the force mode. The results of the experiments were compiled and presented in tables containing descriptions of, among other parameters, the following: the mean forces and their standard deviation; the mean maximum forces and its standard deviation; the mean root mean square error and its standard deviation; the mean absolute error and its standard deviation; the mean rate of force and its standard deviation; and the mean overshoot and its standard deviation. The findings of Experiment 1 demonstrated that when a setpoint of 10 N was employed, the UR5e cobot yielded an actual mean force ranging from 8.95 N to 13.26 N within the workspace plane. Experiment 2 showed that the average deviation from the set value within the 1–10 N range was approximately 0.38 N, with a maximum deviation of 0.61 N occurring at the limits of the working space. Experiment 3 showed that for the force range of 1–4 N, the best controller settings are Gain = 0.5 and Damping = 0.7; for the force range of 5–7 N: Gain = 1.0 and Damping = 0.6; and for the force range of 8–10 N: Gain = 2.0 and Damping = 0.8. Polynomial regression models were developed for each positioning scenario that can be used when making decisions regarding practical applications of the low-force mode. Full article
(This article belongs to the Special Issue Applied Robotics in Mechatronics and Automation)
Show Figures

Figure 1

24 pages, 3935 KB  
Article
PSO Trajectory Optimization of Robot Arm for Ultrasonic Testing of Complex Curved Surface
by Rao Yao, Yahui Lv, Kai Wang, Yan Gao and Dazhong Wang
Coatings 2026, 16(3), 332; https://doi.org/10.3390/coatings16030332 - 8 Mar 2026
Viewed by 131
Abstract
In ultrasonic nondestructive testing, maintaining the ultrasonic sensor in normal contact with curved surfaces is pivotal for acquiring valid defect signals. Replacing manual operation with a robotic arm ensures stable signal collection, while stable and fast trajectory planning for complex curved-surface tracking remains [...] Read more.
In ultrasonic nondestructive testing, maintaining the ultrasonic sensor in normal contact with curved surfaces is pivotal for acquiring valid defect signals. Replacing manual operation with a robotic arm ensures stable signal collection, while stable and fast trajectory planning for complex curved-surface tracking remains a key challenge. This research investigates gesture-driven robotic trajectory planning and impact optimization via the particle swarm optimization (PSO) algorithm in the robot joint space for rapid and smooth movement. Gesture trajectories are acquired via a Leap Motion device, with unified mapping established through spatial transformations among gesture, simulation, and experimental robot spaces. PSO is utilized to optimize trajectories, enhancing accuracy and controllability. Median filtering is applied to trajectory coordinate data to suppress errors from hand tremor and sensor limitations, followed by introducing a surface normal offset to generate pose matrices at each trajectory point. Systematic comparison of interpolation methods (polynomial, cubic spline, circular, cubic B-spline) reveals that cubic B-spline interpolation achieves the shortest execution time under angular acceleration constraints. The results show that PSO optimizes point-to-point trajectories based on 5-5-5 polynomial interpolation, with impact force and execution time as objectives, yielding the optimal trajectory with minimal time under acceleration constraints. This research provides valuable methodological references for robotic manipulator trajectory planning and optimization in complex curved-surface ultrasonic testing. Full article
(This article belongs to the Section Surface Characterization, Deposition and Modification)
Show Figures

Figure 1

10 pages, 4021 KB  
Case Report
Robotic Surgery in the Treatment of Combined Wilkie’s and Dunbar’s Syndromes: A Case Report
by Vladimir A. Porhanov, Roman A. Vinogradov, Aslan B. Zakeryaev, Khabib A. Kurbanov, Tarlan E. Bakhishev, Marina R. Pchegatluk, Alim M. Namitokov, Amirlan A. Sozaev and Anastasia V. Erastova
Life 2026, 16(3), 425; https://doi.org/10.3390/life16030425 - 5 Mar 2026
Viewed by 250
Abstract
In clinical practice, the coexistence of Superior Mesenteric Artery (SMA) syndrome (also known as Wilkie’s syndrome) and Celiac Artery Compression Syndrome (also referred to as Dunbar’s syndrome) is extremely rare. This combined pathology is characterized by simultaneous impairment of blood flow in the [...] Read more.
In clinical practice, the coexistence of Superior Mesenteric Artery (SMA) syndrome (also known as Wilkie’s syndrome) and Celiac Artery Compression Syndrome (also referred to as Dunbar’s syndrome) is extremely rare. This combined pathology is characterized by simultaneous impairment of blood flow in the celiac trunk and compression of the duodenum, which complicates both diagnosis and treatment strategy selection. Traditional open surgical correction is associated with significant invasiveness due to the complexity of the anatomical relationships involved. Minimally invasive approaches, including robot-assisted surgery, allow precise dissection within confined anatomical spaces. This article presents a clinical case of simultaneous robot-assisted decompression of the celiac trunk and duodenum using the da Vinci Xi system. The case demonstrates the technical feasibility of a combined minimally invasive approach for the management of concurrent vascular and duodenal compression. Full article
(This article belongs to the Section Medical Research)
Show Figures

Figure 1

15 pages, 5952 KB  
Article
Analysis of Numerical Simulation for Nonlinear Robot Control Based on Dynamic Modeling Using Low-Cost and Open-Source Technology
by Felipe J. Torres, Israel Martínez, Antonio J. Balvantín and Edgar H. Robles
AppliedMath 2026, 6(3), 41; https://doi.org/10.3390/appliedmath6030041 - 5 Mar 2026
Viewed by 162
Abstract
Professors, students, and researchers from universities around the world use software distributed under licenses for numerical simulation purposes, which requires a computer with considerable hardware capabilities. This implies a high cost of simulations in engineering applications that require dynamic modeling using numerical methods, [...] Read more.
Professors, students, and researchers from universities around the world use software distributed under licenses for numerical simulation purposes, which requires a computer with considerable hardware capabilities. This implies a high cost of simulations in engineering applications that require dynamic modeling using numerical methods, particularly in robotics and nonlinear control. This article compares and analyzes the performance of a frugal simulation scheme based on the use of low-cost, free, and open-source technology, specifically a low-power, single-board minicomputer (Raspberry Pi) in conjunction with GNU-Octave software. The benchmark is a numerical simulation of trajectory tracking control in the joint space of a Selective Conformal Assembly Robot Arm (SCARA). To perform this task, a system of coupled nonlinear differential equations is solved in matrix form using a numerical method known as an ODE solver. This solution includes the control law and the dynamic system model derived from Euler–Lagrange formalism. The time complexity and accuracy are analyzed to compare the performance of the frugal simulation tool with that of a conventional simulation setup consisting of a personal computer and MATLABTM running the same simulation code. The analysis shows minimal deviations in the numerical solutions and reasonable time complexity. Moreover, the frugality score of this approach and the low acquisition cost of the simulation tool enable the creation of simulation laboratories at universities with limited budgets for education and research. Full article
Show Figures

Figure 1

32 pages, 5003 KB  
Article
A Novel Hybrid IK Architecture for Robotic Arms: Iterative Refinement of Soft-Computing Approximations with Validation on ABB IRB-1200 Robotic Arm
by Meenalochani Jayabalan, Karunamoorthy Loganathan and Palanikumar Kayaroganam
Machines 2026, 14(3), 292; https://doi.org/10.3390/machines14030292 - 4 Mar 2026
Viewed by 257
Abstract
Adaptive Neuro-Fuzzy Inference System (ANFIS)-based inverse kinematics (IK) is highly accurate for trained poses but often yields approximations for unseen inputs due to non-standardized training data. This research addresses these limitations through two novel contributions designed for any generic Degrees of Freedom (DoF) [...] Read more.
Adaptive Neuro-Fuzzy Inference System (ANFIS)-based inverse kinematics (IK) is highly accurate for trained poses but often yields approximations for unseen inputs due to non-standardized training data. This research addresses these limitations through two novel contributions designed for any generic Degrees of Freedom (DoF) serial revolute robotic arm. First, A structured training methodology is introduced using workspace decomposition and cubic path planning. Instead of random sampling, the workspace is partitioned into cubic regions where 28 unique trajectories (12 edges, 12 face diagonals, four space diagonals) connect the eight vertices using cubic polynomial interpolation. This ensures physically consistent data mirroring real world point to point (PTP) movements. Even though validated on an ABB IRB-1200 robotic arm, this modular design is inherently scalable, allowing the local cubic expertise to be extended to cover the entire reachable workspace. Second, a two-stage hybrid IK framework is proposed, where an initial ANFIS approximation is refined via Jacobian-based iterative methods. Three Hybrid Frame works were evaluated, Framework-1 (ANFIS + Jacobian Gradient), Framework-2 (ANFIS + Jacobian Pseudoinverse/Newton–Raphson), and Framework-3 (ANFIS + Damped Least Squares). The results show that all three hybrid IK frameworks achieve reliable convergence, while the DLS-based hybrid provides the best trade-off between accuracy, convergence speed, and numerical stability. This generic, analytical free architecture provides a computationally efficient solution even in a hybrid scenario, bridging the gap between offline structured training and online, real-time refinement for digital twin synchronization and industrial automation. Full article
Show Figures

Figure 1

13 pages, 537 KB  
Proceeding Paper
Assessment of Lunar User PVT Performances Tightly Coupling Moonlight Signal with IMU Measurements
by Yoann Audet, Michele Ceresoli, Floor T. Melman, Dimitrios V. Psychas, Richard D. Swinden, Cosimo Stallo, Monica Gotta and Javier Ventura-Traveset
Eng. Proc. 2026, 126(1), 33; https://doi.org/10.3390/engproc2026126033 - 3 Mar 2026
Viewed by 193
Abstract
With the renewed interest in lunar exploration, evidenced by the increasing number of planned missions over the past decade, space agencies are investing in dedicated lunar communication and navigation systems, such as the European Space Agency’s (ESA) Moonlight Lunar Communication and Navigation System [...] Read more.
With the renewed interest in lunar exploration, evidenced by the increasing number of planned missions over the past decade, space agencies are investing in dedicated lunar communication and navigation systems, such as the European Space Agency’s (ESA) Moonlight Lunar Communication and Navigation System (LCNS), to support various types of missions. Other space agencies, such as NASA and JAXA, are also foreseeing to deploy similar infrastructure, which will all be interoperable according to the LunaNet Specification. One of the critical phases in both human and robotic lunar exploration is the landing of spacecrafts on the Moon’s surface. This operation is complex and challenging, as demonstrated by recent crashes like the Luna25 lander from the Russian Space Agency or the Intuitive Machine private lander. Reliable positioning capabilities during descent are among the various services offered by dedicated lunar navigation systems and shall enable safe and reliable landing to a 90 metres 3-sigma landing accuracy from a target point, as defined by the Global Exploration Roadmap Critical Technology Needs. Faulty landings can be due to several causes. This paper examines the achievable positioning accuracy for a lander targeting the Moon’s South Pole using satellite-based navigation services like Moonlight and how the impact of faulty sensors (such as a faulty IMU) can be mitigated using Moonlight LCNS. Full article
(This article belongs to the Proceedings of European Navigation Conference 2025)
Show Figures

Figure 1

22 pages, 5335 KB  
Article
Inverse Kinematics of China Space Station Experimental Module Manipulator
by Yang Liu, Haibo Gao, Yuxiang Zhao, Shuo Zhang, Yuteng Xie, Yifan Yang, Yonglong Zhang, Mengfei Li, Zhiduo Jiang and Zongwu Xie
Machines 2026, 14(3), 284; https://doi.org/10.3390/machines14030284 - 3 Mar 2026
Viewed by 154
Abstract
SSRMS refers to a Space Station Remote Manipulator System. The robotic arm of the Wentian module can complete tasks such as supporting astronauts’ extravehicular activities, installing and maintaining payloads, and inspecting the space station. The seven-joint SSRMS manipulator is critical for space missions. [...] Read more.
SSRMS refers to a Space Station Remote Manipulator System. The robotic arm of the Wentian module can complete tasks such as supporting astronauts’ extravehicular activities, installing and maintaining payloads, and inspecting the space station. The seven-joint SSRMS manipulator is critical for space missions. This study aims to build its kinematic model via screw theory. It simplifies SSRMS to right-angle rods, defines joint screw axes, twist coordinates, and initial pose matrix. Using the PoE (Product of Exponentials) formula, the 7-DOF forward kinematics equation is derived. In addition, it derives fixed joint angle for inverse kinematics, including analytical solutions and numerical solutions. It elaborates analytical solutions for fixing joints 1/7 and 2/6 and numerical solutions for fixing joints 3/4/5, solves all joint angles via kinematic decoupling, and addresses special cases. Experiments with China’s space station small arm parameters show the probability of meeting the accuracy threshold 104 is 99.79%, verifying model effectiveness, while noting singularity-related weak solving areas. This provides a reliable basis for subsequent inverse kinematics optimization. Full article
Show Figures

Figure 1

16 pages, 9035 KB  
Article
Bridge Points Guided Neural Motion Planning in Complex Environments with Narrow Passages
by Songyi Dian, Juntong Liu, Guofei Xiang and Xingxing You
Sensors 2026, 26(5), 1582; https://doi.org/10.3390/s26051582 - 3 Mar 2026
Viewed by 195
Abstract
Motion and path planning are fundamental to intelligent robotic systems, enabling navigation. The objective is to generate collision-free trajectories in obstacle-rich configuration spaces (C-spaces) while meeting performance constraints. In environments with narrow passages planning becomes especially difficult, as feasible regions have low measure [...] Read more.
Motion and path planning are fundamental to intelligent robotic systems, enabling navigation. The objective is to generate collision-free trajectories in obstacle-rich configuration spaces (C-spaces) while meeting performance constraints. In environments with narrow passages planning becomes especially difficult, as feasible regions have low measure and are rarely reached by random sampling. Classical sampling-based planners are probabilistically complete but inefficient in such regions. Learning-based planners like MPNet offer fast inference but often produce infeasible paths in cluttered areas, requiring expensive postprocessing. To address this trade-off, we propose a hybrid framework that combines improved sampling, structural abstraction, and neural prediction. A modified bridge-test sampler applies directional perturbations and corridor checks to generate reliable narrow passage samples. These are clustered into a sparse set of representative bridge points, which serve as nodes in a global graph. At query time, a greedy heuristic search explores this graph, using a neural local segment generator to connect nodes. We validate the approach on 2D maze maps, 3D voxel environments, and a 12-DOF manipulator performing a plugging task inside a simulated nuclear steam generator. Across all tasks, our method significantly outperforms classical and learning-based baselines in terms of success rate and planning time in narrow-passage-dominated scenarios. The inclusion of the repair module, under relaxed assumptions, also allows the framework to retain a generalized form of probabilistic completeness. Full article
(This article belongs to the Section Sensors and Robotics)
Show Figures

Figure 1

18 pages, 4746 KB  
Article
MS2-CL: Multi-Scale Self-Supervised Learning for Camera to LiDAR Cross-Modal Place Recognition
by Wen Liu, Lei Ma, Xuanshun Zhuang and Zhongliang Deng
Sensors 2026, 26(5), 1561; https://doi.org/10.3390/s26051561 - 2 Mar 2026
Viewed by 223
Abstract
Place recognition is a fundamental challenge for robotics and autonomous vehicles. While visual place recognition has achieved high precision, cross-modal place recognition—specifically, visual localization within large-scale point cloud maps—remains a formidable problem. Existing methods often struggle with the significant domain gap between modalities [...] Read more.
Place recognition is a fundamental challenge for robotics and autonomous vehicles. While visual place recognition has achieved high precision, cross-modal place recognition—specifically, visual localization within large-scale point cloud maps—remains a formidable problem. Existing methods often struggle with the significant domain gap between modalities and can be computationally prohibitive, especially those processing raw 3D point clouds. Furthermore, they frequently fail to learn features invariant to viewpoint and scale variations, limiting generalization to unseen environments. In this paper, we formulate cross-modal recognition as a problem of learning a scale-invariant, unified embedding space. Our framework employs a hierarchical Swin Transformer to extract multi-scale features from unified 2D representations of both modalities. The central principle of our method is a multi-scale self-distillation paradigm, which recasts feature learning as an intra-modal knowledge transfer task. Specifically, the coarse-scale “teacher” features provide supervision for the fine-scale “student” features. The final inter-modal alignment is then achieved via a global contrastive loss, exclusively leveraging the semantically rich “teacher” embeddings to ensure a reliable and discriminative matching. Extensive experiments on the KITTI and KITTI-360 datasets demonstrate that our method achieves state-of-the-art performance. Notably, using only the KITTI-trained model without fine-tuning, Recall@1 exceeds 60% on all evaluable sequences of KITTI-360 at a 10 m threshold. Code and pre-trained models will be made publicly available upon acceptance. Full article
(This article belongs to the Section Radar Sensors)
Show Figures

Figure 1

34 pages, 15294 KB  
Article
Reinforcement Learning-Based Locomotion Control for a Lunar Quadruped Robot Considering Space Lubrication Conditions
by Jianfei Li, Wenrui Zhao, Lei Chen, Zhiyong Liu and Shengxin Sun
Mathematics 2026, 14(5), 848; https://doi.org/10.3390/math14050848 - 2 Mar 2026
Viewed by 218
Abstract
Quadruped robots possess strong adaptability to rugged terrain, soft ground, and multi-obstacle environments, offering broad application prospects in extraterrestrial planetary exploration. However, large diurnal temperature variations on extraterrestrial bodies exacerbate joint friction nonlinearity, degrading motion control accuracy and stability. To address this, a [...] Read more.
Quadruped robots possess strong adaptability to rugged terrain, soft ground, and multi-obstacle environments, offering broad application prospects in extraterrestrial planetary exploration. However, large diurnal temperature variations on extraterrestrial bodies exacerbate joint friction nonlinearity, degrading motion control accuracy and stability. To address this, a quadruped robot prototype with hybrid serial–parallel legs is designed for lunar exploration, and an 18-DOF dynamic model is derived using d’Alembert’s principle. Based on the PPO (Proximal Policy Optimization) reinforcement learning algorithm, joint friction parameters are identified using joint velocity and foot–ground contact force. By introducing friction compensation and contact force, an accurate dynamics-based feedback linearization control model is constructed, and a motion impedance control law is designed. Finally, joint friction parameters are identified and validated through both virtual and experimental prototypes, and the proposed control method is tested on flat and sloped terrain. Results show that the method can precisely regulate contact force and foot position, keeping RMSE (Root Mean Square Error) of position within 21.04 mm while preventing slipping and false contact. Full article
Show Figures

Figure 1

Back to TopTop