Sign in to use this feature.

Years

Between: -

Subjects

remove_circle_outline
remove_circle_outline
remove_circle_outline
remove_circle_outline
remove_circle_outline

Journals

Article Types

Countries / Regions

Search Results (72)

Search Parameters:
Keywords = sinonasal carcinomas

Order results
Result details
Results per page
Select all
Export citation of selected articles as:
12 pages, 707 KB  
Article
Discordance Between p16-Expression and HPV-Status in Sinonasal Carcinoma: A Multicenter Retrospective Study
by Nina Wenda, Henrike Barbara Zech, Marta Barde, Leoni Ramke, Anna Sophie Hoffmann, Till Clauditz, Sebastian Wagner, Jan Gosepath and Christian Stephan Betz
Cancers 2025, 17(19), 3135; https://doi.org/10.3390/cancers17193135 - 26 Sep 2025
Viewed by 469
Abstract
Background/Objectives: Human papillomavirus (HPV) infection is a well-established risk factor for oropharyngeal squamous cell carcinoma (OPSCC), where p16 immunohistochemistry serves as a surrogate marker. However, the role of HPV in sinonasal squamous cell carcinoma (SNSCC) remains less defined, and the reliability of p16 [...] Read more.
Background/Objectives: Human papillomavirus (HPV) infection is a well-established risk factor for oropharyngeal squamous cell carcinoma (OPSCC), where p16 immunohistochemistry serves as a surrogate marker. However, the role of HPV in sinonasal squamous cell carcinoma (SNSCC) remains less defined, and the reliability of p16 as a standalone surrogate is under debate. This study aimed to assess the concordance between p16 expression and HPV-DNA status in SNSCC and characterize clinicopathologic features in HPV-associated cases. Methods: We retrospectively analyzed 111 SNSCC cases diagnosed between 2008 and 2024 at two German centers. p16 status was determined by immunohistochemistry using site-specific antibody protocols. HPV-DNA testing and genotyping were performed via PCR and reverse hybridization. Clinical and histopathological data were collected and compared between HPV-positive and -negative tumors. Results: HPV-DNA was detected in 31/111 cases (27.9%), with HPV16 and HPV33 (Site A) and HPV 16 and HPV18 (Site B) being the most frequent subtypes. Discordance between p16 and HPV-DNA status was observed in 29.7% of cases, with site-specific discordance rates of 44.6% and 14.5%. Patients with HPV-positive tumors were younger than their HPV-negative counterparts. Conclusions: Our findings underscore the limitations of p16 as a single surrogate marker for detecting HPV-associated sinonasal cancer. Future research on the role of HPV in sinonasal cancer should integrate complementary testing methods (like p16Ink4A immunohistochemistry and HPV DNA/mRNA analysis) and aim for test standardization. Full article
(This article belongs to the Special Issue Human Papillomavirus (HPV) and Related Cancer)
Show Figures

Graphical abstract

10 pages, 1097 KB  
Article
Immune Checkpoint Inhibitors in Sinonasal Squamous Cell Carcinoma: A Retrospective Study and Literature Review
by Kosuke Terazawa, Masashi Kuroki, Ken Saijo, Tatsuhiko Yamada, Ryota Iinuma, Ryo Kawaura, Hiroshi Okuda, Kenichi Mori, Hirofumi Shibata, Ryo Utakata, Miki Umeda and Takenori Ogawa
Cancers 2025, 17(17), 2872; https://doi.org/10.3390/cancers17172872 - 1 Sep 2025
Viewed by 1298
Abstract
Objective: Sinonasal squamous cell carcinoma (SNSCC) is a rare and aggressive malignancy, with limited treatment strategies in the recurrent or metastatic cases. Although immune checkpoint inhibitors (ICIs) have shown efficacy in head and neck cancers (HNCs), clinical data specific to SNSCC are [...] Read more.
Objective: Sinonasal squamous cell carcinoma (SNSCC) is a rare and aggressive malignancy, with limited treatment strategies in the recurrent or metastatic cases. Although immune checkpoint inhibitors (ICIs) have shown efficacy in head and neck cancers (HNCs), clinical data specific to SNSCC are scarce. This study aimed to evaluate the therapeutic efficacy and prognosis of ICIs in patients with SNSCC. Methods: We conducted a retrospective review of 18 patients with pathologically confirmed SNSCC treated with nivolumab or pembrolizumab at Gifu University Hospital between May 2017 and December 2024. Treatment response was assessed using RECIST v1.1 criteria. Overall response rate (ORR) and disease control rate (DCR) were evaluated as treatment effects, and overall survival (OS) and progression-free survival (PFS) were evaluated as prognoses. Subgroup analyses were performed according to treatment regimen. Results: The ORR and DCR for all patients were 43.8% and 56.3%, respectively. Pembrolizumab-treated patients showed higher response rates (ORR: 66.7%; DCR: 83.3%) compared to those treated with nivolumab (ORR: 30%; DCR: 40%). Median OS and PFS were 21.5 and 7.9 months, respectively. Long-term durable responses exceeding two years were observed in several cases. Although pembrolizumab tended to result in better outcomes, no statistically significant difference was found between groups. Immune-related adverse events were infrequent and manageable. Conclusions: This study suggests that a subset of patients with SNSCC may benefit from ICI therapy, particularly in combination with chemotherapy. Despite the rarity of SNSCC, accumulating clinical evidence—including prospective studies—is essential to establish standardized treatment strategies for this disease. Full article
(This article belongs to the Special Issue Integrating Chemotherapy and Immunotherapy for Head and Neck Cancer)
Show Figures

Figure 1

11 pages, 4829 KB  
Brief Report
Differences in Imaging and Histology Between Sinonasal Inverted Papilloma with and Without Squamous Cell Carcinoma
by Niina Kuusisto, Jaana Hagström, Goran Kurdo, Aaro Haapaniemi, Antti Markkola, Antti Mäkitie and Markus Lilja
Diagnostics 2025, 15(13), 1645; https://doi.org/10.3390/diagnostics15131645 - 27 Jun 2025
Viewed by 1214
Abstract
Objectives: Sinonasal inverted papilloma (SNIP) is a rare benign tumor that has potential for malignant transformation, usually into squamous cell carcinoma (SCC). The pre-operative differentiation between SNIP and SNIP-SCC is essential in determining the therapeutic strategy, but it is a challenge, as biopsies [...] Read more.
Objectives: Sinonasal inverted papilloma (SNIP) is a rare benign tumor that has potential for malignant transformation, usually into squamous cell carcinoma (SCC). The pre-operative differentiation between SNIP and SNIP-SCC is essential in determining the therapeutic strategy, but it is a challenge, as biopsies may fail to recognize the malignant part of the tumor. Further, a SNIP can also be locally aggressive and thus mimic a malignant tumor. This retrospective study compares the pre-operative differences in computed tomography (CT) and histologic findings between patients with a benign SNIP and those with a SNIP-SCC. Methods: Eight patients with SNIP-SCC were selected from the hospital registries of the Department of Otorhinolaryngology, Helsinki University Hospital (Helsinki, Finland). For each case a comparable SNIP case without malignancy was selected. Five histopathologic samples of both the SNIP and SNIP-SCC tumors were retrieved. CT images and the histopathologic samples were re-evaluated by two observers. Results: The nasal cavity and ethmoid and maxillary sinuses were the most common sites for both tumor types. The SNIP tumors were mostly unilateral, and the SNIP-SCC tumors were both unilateral and bilateral. Only SNIP-SCC tumors demonstrated bone defects and orbital or intracranial invasion. Dysplastic findings such as dyskeratosis, nuclear atypia, and maturation disturbances were seen only in the SNIP-SCC tumors. Conclusions: Bony destruction and invasion of adjacent structures in pre-operative CT images seem to be pathognomonic signs of SNIP-SCC based on this series. To differentiate between SNIP and SNIP-SCC tumors all available pre-operative investigations are warranted. Full article
(This article belongs to the Section Medical Imaging and Theranostics)
Show Figures

Figure 1

14 pages, 328 KB  
Systematic Review
Role of Radiomics to Predict Malignant Transformation of Sinonasal Inverted Papilloma: A Systematic Review
by Caitlin Waters, Avinash Deshwal, Tom O. Cuddihy, Holly Jones, Hugo C. Temperley, Hannah Kaye-Coyle, Niall J. O’Sullivan, Benjamin M. Mac Curtain, Michael E. Kelly and Orla Young
Cancers 2025, 17(13), 2175; https://doi.org/10.3390/cancers17132175 - 27 Jun 2025
Cited by 2 | Viewed by 749
Abstract
Introduction: Sinonasal inverted papilloma is a benign but aggressive tumour of the sinonasal tract. It has the potential for malignant transformation into sinonasal squamous cell carcinoma. Radiomics, which involves the extraction and analysis of quantitative imaging features, has emerged as a promising tool [...] Read more.
Introduction: Sinonasal inverted papilloma is a benign but aggressive tumour of the sinonasal tract. It has the potential for malignant transformation into sinonasal squamous cell carcinoma. Radiomics, which involves the extraction and analysis of quantitative imaging features, has emerged as a promising tool in prediction of tumour behaviour. This systematic review aims to critically evaluate the current literature on the application of radiomics in predicting the malignant transformation of sinonasal inverted papilloma. Methods: A comprehensive literature search was conducted across Medline (via PubMed), EMBASE, and Web of Science. Studies investigating the use of radiomics to predict malignant transformation in sinonasal inverted papilloma were selected based on predefined inclusion criteria. Methodological quality and risk of bias were assessed using the QUADAS-2 tool and the Radiomics Quality Score (RQS). Results: Five studies were included, encompassing 837 participants. All studies were retrospective and utilised MRI-based radiomics in the construction of their models. The radiomic models demonstrated satisfactory predictive performance. The median AUCs across the included studies were 0.954 (range: 0.901–0.987) in the training set and 0.914 (range: 0.8–0.989) in the validation set. Conclusions: This systematic review highlights the potential of radiomics as a predictive tool for the malignant transformation of sinonasal inverted papilloma. Radiomics shows promise as a non-invasive adjunct for clinical decision-making. However, further research is needed to standardise methodologies and validate these findings in larger multicentre cohorts. Full article
(This article belongs to the Special Issue Radiomics in Cancer Diagnosis, Prognosis and Treatment)
Show Figures

Figure 1

19 pages, 497 KB  
Review
Beyond the Middle Ear: A Thorough Review of Cholesteatoma in the Nasal Cavity and Paranasal Sinuses
by Michail Athanasopoulos, Pinelopi Samara, Stylianos Mastronikolis, Sofianiki Mastronikoli, Gerasimos Danielides and Spyridon Lygeros
Diagnostics 2025, 15(12), 1461; https://doi.org/10.3390/diagnostics15121461 - 8 Jun 2025
Viewed by 2243
Abstract
Background: Cholesteatoma, characterized by the abnormal growth of keratinizing squamous epithelium in ectopic locations, most commonly arises in the middle ear. Its occurrence in the sinonasal tract is rare and presents significant diagnostic and management challenges. These lesions can lead to severe complications [...] Read more.
Background: Cholesteatoma, characterized by the abnormal growth of keratinizing squamous epithelium in ectopic locations, most commonly arises in the middle ear. Its occurrence in the sinonasal tract is rare and presents significant diagnostic and management challenges. These lesions can lead to severe complications like bone erosion, intracranial involvement, and orbital spread. This narrative review aims to summarize the current knowledge on cholesteatomas in these regions, focusing on epidemiology, pathophysiology, diagnosis, and treatment. Methods: A comprehensive review of the English literature was conducted, focusing on reported cases of cholesteatomas in the nasal cavity and paranasal sinuses. This review examines key aspects, including epidemiological data, imaging findings, surgical strategies, and postoperative outcomes. The role of diagnostic tools, particularly computed tomography and diffusion-weighted magnetic resonance imaging, in distinguishing cholesteatomas from other sinonasal lesions is also discussed. Results: As of March 2025, 51 cases of paranasal sinus cholesteatoma were reported. The frontal sinus is the most commonly affected site, followed by the maxillary, ethmoid, and sphenoid sinuses. Diagnosis is often delayed due to nonspecific symptoms, such as nasal congestion and recurrent infections. Surgical excision is the primary treatment, with endoscopic techniques being favored for their minimally invasive nature. Recurrence remains a major concern, and although very rare, cases of squamous cell carcinoma have also been observed in association with cholesteatoma. Conclusions: Nasal and paranasal sinus cholesteatomas require early recognition and intervention to prevent complications. Advances in imaging and surgery have improved outcomes; however, further research is needed to refine therapies and understand disease mechanisms. Full article
(This article belongs to the Section Clinical Diagnosis and Prognosis)
Show Figures

Graphical abstract

17 pages, 5057 KB  
Systematic Review
Risk Factors for Malignant Transformation in Inverted Sinonasal Papilloma: A Systematic Review and Meta-Analysis
by Andrea Ambrosini-Spaltro, Giulia Querzoli, Anna Caterina Leucci, Angela Camagni, Paolo Farneti, Elisa D’Angelo, Elisa Donini, Alicia Tosoni, Ernesto Pasquini, Paolo Galli and Maria P. Foschini
Cancers 2025, 17(11), 1798; https://doi.org/10.3390/cancers17111798 - 28 May 2025
Viewed by 2951
Abstract
Background/Objectives: Inverted sinonasal papilloma (IP) is a benign epithelial proliferation that can recur and undergo malignant transformation. We performed a systematic review and meta-analysis to answer the following question: what are the risk factors for malignant transformation in IP? Methods: A [...] Read more.
Background/Objectives: Inverted sinonasal papilloma (IP) is a benign epithelial proliferation that can recur and undergo malignant transformation. We performed a systematic review and meta-analysis to answer the following question: what are the risk factors for malignant transformation in IP? Methods: A search was performed in PubMed and Embase databases. Numbers of affected individuals in exposed versus non-exposed individuals, or odds ratio values, were compared for each specific risk factor examined. The Newcastle–Ottawa Scale (NOS) was used to assess the risk of bias. To assess the overall quality of evidence, we used the Grading of Recommendations, Assessment, Development and Evaluation (GRADE) approach. Meta-analyses were conducted using the fixed-effects and the random effects models. Heterogeneity of the results was assessed by I2 statistic output. Meta-analyses and forest plots were obtained using Review Manager (RevMan) software version 5.4. Results: After examining 1875 results (942 from PubMed; 933 from Embase), 26 articles were selected. Among the 26 selected articles, the number of cases examined ranged from 14 to 162. All studies examined a population of 1271 IPs, with a carcinoma incidence of 230/1271 (18.1%). Three meta-analyses were performed for the following risk factors: smoking, alcohol, and HPV. Using the fixed-effects model, significant values were obtained for smoking (p = 0.002) and HPV (p < 0.001), with moderate and low quality of evidence, respectively. Alcohol did not reach statistical significance (p = 0.95). Conclusions: This study demonstrates that both smoking and HPV are risk factors for IP malignant transformation. Possible interventions include smoking cessation and HPV vaccination in individuals affected by IP. Full article
(This article belongs to the Special Issue Targeted Therapy in Head and Neck Cancer)
Show Figures

Graphical abstract

10 pages, 1007 KB  
Systematic Review
Induction Chemotherapy for Sinonasal Squamous Cell Carcinoma: A Systematic Review of Kaplan–Meier Individual Patient Data
by Ruth S. Goh and Christopher Goh Hood Keng
J. Otorhinolaryngol. Hear. Balance Med. 2025, 6(1), 6; https://doi.org/10.3390/ohbm6010006 - 17 Mar 2025
Viewed by 1859
Abstract
Background/Objectives: This study focuses on examining treatment outcomes of sinonasal squamous cell carcinoma (SNSCC) when induction chemotherapy is added to definitive treatment regimens. A systematic literature search was conducted in the following four bibliographic databases: Embase, MEDLINE, Web of Science and Cochrane Central [...] Read more.
Background/Objectives: This study focuses on examining treatment outcomes of sinonasal squamous cell carcinoma (SNSCC) when induction chemotherapy is added to definitive treatment regimens. A systematic literature search was conducted in the following four bibliographic databases: Embase, MEDLINE, Web of Science and Cochrane Central Register of Controlled Trials (CENTRAL). A total of 604 patients across 12 studies were included in the final review. Methods: This systematic review adheres to the Preferred Reporting Items for Systematic Reviews and Meta-Analyses (PRISMA) guidelines. Pooled survival curves were derived from reconstructed individual patient data using Guyot et al.’s methodology, in which K-M curve drops are measured relative to the numbers-at-risk and number of events. Results: In this study, 71% of patients were male and 93% presented with late-stage (T3–4) cancer. The 24-month and 60-month overall survival rates were 55.1% and 35.0%, respectively. The 24-month disease-free survival was 44.4% and remained relatively stable at 42.1% at 60 months. The local control rate remained stable from 24 to 60 months at 72.7%. Conclusions: Compared to the results from the existing literature, this review reveals an overall survival and disease-free survival (DFS) that is comparable to that of other multimodality treatment options. The local control rate (LCR) was also high. This review suggests that induction chemotherapy can be utilised for patients with advanced SNSCC. Full article
(This article belongs to the Section Head and Neck Surgery)
Show Figures

Figure 1

10 pages, 423 KB  
Review
Recurrent Sinonasal Squamous Cell Carcinoma: Current Insights and Treatment Advances
by Meryl B. Kravitz, Vivek Annadata, Benjamin Ilyaev, Charles C. L. Tong, Judd H. Fastenburg and Mark B. Chaskes
Cancers 2025, 17(1), 4; https://doi.org/10.3390/cancers17010004 - 24 Dec 2024
Viewed by 1887
Abstract
Squamous cell carcinoma is the most common malignancy affecting the sinonasal tract. Local recurrence is the main pattern of treatment failure, affecting nearly half of patients treated for primary sinonasal squamous cell carcinoma (SNSCC). Due to disease rarity and heterogeneity of practices, there [...] Read more.
Squamous cell carcinoma is the most common malignancy affecting the sinonasal tract. Local recurrence is the main pattern of treatment failure, affecting nearly half of patients treated for primary sinonasal squamous cell carcinoma (SNSCC). Due to disease rarity and heterogeneity of practices, there are limited guidelines for how to diagnose and care for these patients. This paper reviews current evidence regarding etiology, pathophysiology, diagnosis, prognostic factors, and treatment modalities of recurrent SNSCC (rSNSCC). Currently, salvage surgery offers the only durable approach for eligible patients. These resections often require robust reconstructive options due to prior surgery or radiation. Chemoradiation is offered as an adjuvant or palliative approach when surgery is not a feasible option. Emerging options such as immunotherapy and particle therapy remain an area of ongoing investigation. Full article
(This article belongs to the Special Issue Benign and Malignant Neoplasms of the Head and Neck)
Show Figures

Figure 1

19 pages, 6891 KB  
Article
OSI-027 as a Potential Drug Candidate Targeting Upregulated Hub Protein TAF1 in Potential Mechanism of Sinonasal Squamous Cell Carcinoma: Insights from Proteomics and Molecular Docking
by Watcharapong Panthong, Chamsai Pientong, Thawaree Nukpook, Chukkris Heawchaiyaphum, Sirinart Aromseree and Tipaya Ekalaksananan
Biology 2024, 13(12), 1089; https://doi.org/10.3390/biology13121089 - 23 Dec 2024
Viewed by 1431
Abstract
Sinonasal squamous cell carcinoma (SNSCC) is a rare tumor with high mortality and recurrence rates. However, SNSCC carcinogenesis mechanisms and potential therapeutic drugs have not been fully elucidated. This study investigated the key molecular mechanisms and hub proteins involved in SNSCC carcinogenesis using [...] Read more.
Sinonasal squamous cell carcinoma (SNSCC) is a rare tumor with high mortality and recurrence rates. However, SNSCC carcinogenesis mechanisms and potential therapeutic drugs have not been fully elucidated. This study investigated the key molecular mechanisms and hub proteins involved in SNSCC carcinogenesis using proteomics and bioinformatic analysis. Dysregulated proteins were validated by RT-qPCR in SNSCC and nasal polyp (NP) tissues. Proteomic analysis revealed that differentially expressed proteins were clustered using MCODE scores ≥ 4 into three modules. The specific hub proteins in each module were analyzed in carcinogenesis pathways using STRING, highlighting potential mechanisms of histone modification and spliceosome dysregulation. Spliceosome components SNRNP200 and SF3A3 were significantly downregulated in SNSCC by RT-qPCR. Web-based applications L1000CDS2 and iLINCS were applied to identify 10 potential repurposable drugs that could reverse the gene expression pattern associated with SNSCC. Docking studies of TAF1, a protein in histone modification, with these 10 small molecule inhibitors indicated OSI-027 to be the most promising due to its strong binding interactions with key residues. These findings suggest that hub proteins involved in the underlying mechanism of SNSCC carcinogenesis may serve as valuable targets for drug development, with OSI-027 emerging as a novel candidate against TAF1 in SNSCC. Full article
(This article belongs to the Section Cancer Biology)
Show Figures

Figure 1

15 pages, 38002 KB  
Article
Differentiating Sinonasal Tumor Entities with Fluorescein-Enhanced Confocal Laser Endomicroscopy: A Step Forward in Precision Diagnostics
by Nina Wenda, Sebastian Wagner, Kai Fruth, Annette Fisseler-Eckhoff and Jan Gosepath
Cancers 2024, 16(24), 4245; https://doi.org/10.3390/cancers16244245 - 20 Dec 2024
Viewed by 1072
Abstract
Abstract: Background/Objectives: Sinonasal malignancies are rare and highly diverse cancers that pose significant diagnostic challenges due to their variable histological features and complex anatomical locations. Accurate diagnosis is critical for guiding treatment, yet conventional methods often require multiple biopsies. This study aimed [...] Read more.
Abstract: Background/Objectives: Sinonasal malignancies are rare and highly diverse cancers that pose significant diagnostic challenges due to their variable histological features and complex anatomical locations. Accurate diagnosis is critical for guiding treatment, yet conventional methods often require multiple biopsies. This study aimed to evaluate the potential of confocal laser endomicroscopy (CLE) for real-time imaging of sinonasal tumors to characterize specific features of different entities and improve diagnostic precision. Methods: Ten patients with various sinonasal malignancies, including squamous cell carcinoma, adenocarcinoma, sinonasal undifferentiated carcinoma, olfactory neuroblastoma, sinonasal mucosal melanoma, and endonasal lymphoma, were examined using CLE during diagnostic endoscopy. CLE images were compared descriptively with histopathological cross-sections to identify unique imaging patterns for each tumor type. Results: CLE was feasible across all cases, with high-quality images obtained despite anatomical challenges in some cases. Characteristic features, such as vascular clusters in undifferentiated carcinoma, mucin-filled bubbles in adenocarcinoma, and small round cells in neuroblastoma, were identified and corresponded well with histopathological findings. CLE also helped guide biopsies by revealing areas with diagnostic relevance. Conclusions: CLE demonstrates promise as an adjunct diagnostic tool in sinonasal malignancies, offering real-time imaging that correlates with histopathological findings and aids in targeted biopsies. While this study provides preliminary insights into the utility of CLE, further research with larger cohorts and statistical validation is necessary to establish its diagnostic reliability and broader clinical application. Full article
(This article belongs to the Special Issue Application of Fluorescence Imaging in Cancer)
Show Figures

Figure 1

13 pages, 2701 KB  
Article
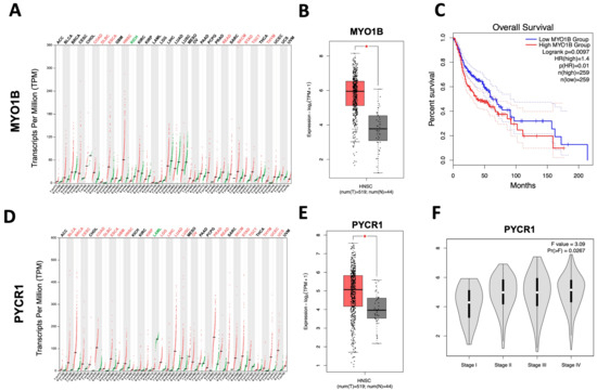
Integrated Proteomics and Machine Learning Approach Reveals PYCR1 as a Novel Biomarker to Predict Prognosis of Sinonasal Squamous Cell Carcinoma
by Watcharapong Panthong, Chamsai Pientong, Thawaree Nukpook, Sittiruk Roytrakul, Yodying Yingchutrakul, Watchareporn Teeramatwanich, Sirinart Aromseree and Tipaya Ekalaksananan
Int. J. Mol. Sci. 2024, 25(24), 13234; https://doi.org/10.3390/ijms252413234 - 10 Dec 2024
Cited by 2 | Viewed by 1411
Abstract
Sinonasal squamous cell carcinoma (SNSCC) is a rare tumor with a high 5-year mortality rate. However, proteomic technologies have not yet been utilized to identify SNSCC-associated proteins, which could be used as biomarkers. In this study, we aimed to discover a biomarker to [...] Read more.
Sinonasal squamous cell carcinoma (SNSCC) is a rare tumor with a high 5-year mortality rate. However, proteomic technologies have not yet been utilized to identify SNSCC-associated proteins, which could be used as biomarkers. In this study, we aimed to discover a biomarker to predict SNSCC patients using proteomic analysis integrated with machine learning models. Support vector machine (SVM), logistic regression (LR), random forest (RF), and gradient boost (GB) classifiers were developed to predict SNSCC based on proteomic profiles of SNSCC compared with nasal polyps (NP) as control. Seventeen feature proteins were found in all models, indicating possible biomarkers for SNSCC. Analysis of gene expression across multiple cancer types and their associations with cancer stage and patient survival in the TCGA-HNSC dataset identified a PYCR1 and MYO1B gene that could be a potential tumor-associated marker. The expression of PYCR1 was confirmed by RT-qPCR in SNSCC tissues, and its high expression was associated with poor overall survival, indicating PYCR1 as a potential tumor-associated biomarker to predict the prognosis of SNSCC. Full article
(This article belongs to the Section Molecular Oncology)
Show Figures

Figure 1

13 pages, 2016 KB  
Article
Characterization of Somatostatin Receptor 2 Gene Expression and Immune Landscape in Sinonasal Malignancies
by Elisabetta Xue, Dara Bracken-Clarke, Harris Krause, Tolulope Adeyelu, Mark G. Evans, Dilara Akbulut, Martha Quezado, Nishant Gandhi, Alex Farrell, Heloisa P. Soares, Emil Lou, Minh Phan, Rusha Patel, Ari M. Vanderwalde, Andrew Elliott, Conor E. Steuer, Nabil F. Saba, Daniel J. Lubin, Nyall R. London, James L. Gulley and Charalampos S. Floudasadd Show full author list remove Hide full author list
Cancers 2024, 16(23), 3931; https://doi.org/10.3390/cancers16233931 - 24 Nov 2024
Cited by 1 | Viewed by 3053
Abstract
Olfactory neuroblastoma (ONB), sinonasal undifferentiated carcinoma (SNUC), and sinonasal neuroendocrine carcinoma (SNEC) are rare malignancies arising from the sinonasal tract with limited therapeutic options. The expression of the somatostatin receptor 2 gene (SSTR2), which is expressed in other neuroendocrine neoplasms and [...] Read more.
Olfactory neuroblastoma (ONB), sinonasal undifferentiated carcinoma (SNUC), and sinonasal neuroendocrine carcinoma (SNEC) are rare malignancies arising from the sinonasal tract with limited therapeutic options. The expression of the somatostatin receptor 2 gene (SSTR2), which is expressed in other neuroendocrine neoplasms and is therapeutically actionable, has been reported in these tumors. Here, we analyzed SSTR2 gene expression and its associations with genomic features, established biomarkers predicting of immune response, and the tumor immune microenvironment in a cohort of ONB, SNUC, and SNEC tumor samples (26, 13, and 8 samples, respectively) from a real-world database. SSTR2 gene expression was high in neural-type ONB and low in basal-type ONB and in most of the SNUC and SNEC cases; there was no difference in expression between primary and metastatic tumors. The T cell-inflamed (TCI) score analysis classified 38.5% of SNUC cases as T cell-inflamed compared to only 3.9% of ONB and 0% of SNEC cases; 26.9% of ONB cases were classified as intermediate TCI; and SNEC had the lowest relative immune cell infiltration by deconvolution. In high SSTR2-expressing ONB, there was a higher proportion of infiltrating of Natural Killer cells and dendritic cells by deconvolution. Additionally, high SSTR2-expressing ONB was enriched for proliferation pathways, including E2F and Myc targets and G2M checkpoints. In conclusion, our findings delineate significant differences between these three types of sinonasal malignancies that were examined. In ONB, relative to SNUC and SNEC, the SSTR2 expression profile, combined with its immune profiles, indicates potential novel therapeutic strategies and combinations for this unmet clinical need. Conversely, the inflammatory microenvironment of SNUC may be targetable using immuno-oncologic therapies. Full article
(This article belongs to the Special Issue Radioligand Therapy (RLT) in Neuroendocrine Neoplasms)
Show Figures

Figure 1

13 pages, 3255 KB  
Article
Switch/Sucrose Non-Fermentable (SWI/SNF) Complex—Partial Loss in Sinonasal Squamous Cell Carcinoma: A High-Grade Morphology Impact and Progression
by Roberto Onner Cruz-Tapia, Ana María Cano-Valdez, Abelardo Meneses-García, Lorena Correa-Arzate, Adriana Molotla-Fragoso, Guillermo Villagómez-Olea, Diana Brisa Sevilla-Lizcano and Javier Portilla-Robertson
Curr. Issues Mol. Biol. 2024, 46(11), 12183-12195; https://doi.org/10.3390/cimb46110723 - 30 Oct 2024
Cited by 2 | Viewed by 1912
Abstract
Sinonasal carcinomas are aggressive neoplasms that present a high morbidity and mortality rate with an unfavorable prognosis. This group of tumors exhibits morphological and genetic diversity. Genetic and epigenetic alterations in these neoplasms are the current targets for diagnosis and treatment. The most [...] Read more.
Sinonasal carcinomas are aggressive neoplasms that present a high morbidity and mortality rate with an unfavorable prognosis. This group of tumors exhibits morphological and genetic diversity. Genetic and epigenetic alterations in these neoplasms are the current targets for diagnosis and treatment. The most common type of cancer originating in the sinonasal tract is sinonasal squamous cell carcinomas (SNSCCs), which present different histological patterns and variable histological aggressiveness. A significant number of alterations have been reported in sinonasal tumors, including deficiencies in the Switch/Sucrose non-fermentable (SWI/SNF) chromatin remodeling complex. In the sinonasal tract, deficiencies of the subunits SMARCB1/INI1, SMARCA4/BRG1, and SMARCA2 have been noted in carcinomas, adenocarcinomas, and soft tissue tumors with a distinctive high-grade morphology and a fatal prognosis. Objective: The objective of this study is to identify the status of the SWI/SNF complex using immunohistochemistry in sinonasal squamous cell carcinomas and their association with morphology and survival. Methods: A total of 103 sinonasal carcinomas with different grades of squamous differentiation were analyzed; the selection was based on those cases with high-grade morphology. The carcinomas were then evaluated immunohistochemically for SMARCB1 and SMARCA4 proteins. Their expression was compared with the biological behavior and survival of the patients. Results: Among the SNSCCs, 47% corresponded to the non-keratinizing squamous cell carcinoma (NKSCC) type with high-grade characteristics, 40% were keratinizing squamous cell carcinomas (KSCCs), 9% were SMARCB1-deficient carcinomas, and 4% were SMARCA4-deficient carcinomas. Mosaic expression for SMARCB1 (NKSCC—33%; KSCC—21.9%) and SMARCA4 (NKSCC—14.6%; KSCC—12.2%) was identified, showing an impact on tumor size and progression. Conclusions: We identified that that the partial loss (mosaic expression) of SMARCB1 in SNSCCs is associated with high-grade malignant characteristics and a negative effect on patient survival; meanwhile, SMARCA4-mosaic expression in SNSCCs is associated with high-grade malignant characteristics and an increase in tumor size concerning the intact SMARCA4. Full article
(This article belongs to the Special Issue Adhesion, Metastasis and Inhibition of Cancer Cells, 2nd Edition)
Show Figures

Figure 1

26 pages, 129872 KB  
Review
Rare Head and Neck Cancers and Pathological Diagnosis Challenges: A Comprehensive Literature Review
by Daria Maria Filippini, Francesca Carosi, Giulia Querzoli, Matteo Fermi, Ilaria Ricciotti, Gabriele Molteni, Livio Presutti, Maria Pia Foschini and Laura Deborah Locati
Diagnostics 2024, 14(21), 2365; https://doi.org/10.3390/diagnostics14212365 - 23 Oct 2024
Cited by 9 | Viewed by 3805
Abstract
Head and neck cancers (HNCs) arise from anatomically adjacent sites and subsites, with varying etiological factors, diagnostic strategies, prognoses, and treatment approaches. While conventional squamous cell carcinoma (SCC) is the most common histology in the head and neck district, HNCs encompass a variety [...] Read more.
Head and neck cancers (HNCs) arise from anatomically adjacent sites and subsites, with varying etiological factors, diagnostic strategies, prognoses, and treatment approaches. While conventional squamous cell carcinoma (SCC) is the most common histology in the head and neck district, HNCs encompass a variety of rare histopathological entities, categorized into epithelial tumors such as salivary gland cancers, sinonasal tumors, neuroendocrine tumors, malignant odontogenic tumors, and SCC variants versus non-epithelial tumors including soft tissue sarcomas, mucosal melanomas, and hematological malignancies. Rare HNCs (R-HNCs) represent a diagnostic and clinical challenge, requiring histopathological expertise, the availability of peculiar molecular analysis, and the personalization of local and systemic treatments, all guided by a multidisciplinary tumor board. Here, we provide a comprehensive literature review on R-HNCs, emphasizing key histopathological and molecular characteristics that are crucial for guiding treatment decisions. An insight about the latest developments in systemic treatments is also reported. Full article
(This article belongs to the Special Issue Advances in Diagnostics of Head and Neck Cancer: Volume II)
Show Figures

Figure 1

13 pages, 691 KB  
Article
PRO-NOVELTY: Patient-Reported Outcomes in NOse VEstibule interventionaL radioTherapY (brachytherapy)
by Luca Tagliaferri, Elisabetta Sciurti, Bruno Fionda, Antonella Loperfido, Valentina Lancellotta, Elisa Placidi, Claudio Parrilla, Maria Concetta La Milia, Enrico Rosa, Mario Rigante, Martina De Angeli, Patrizia Cornacchione, Jacopo Galli, Francesco Bussu and Maria Antonietta Gambacorta
J. Clin. Med. 2024, 13(16), 4683; https://doi.org/10.3390/jcm13164683 - 9 Aug 2024
Cited by 1 | Viewed by 1252
Abstract
Background: The aim of this paper is to evaluate the impact on the quality of life of the treatment of nasal vestibule tumors by interventional radiotherapy (IRT-brachytherapy) through a patient reported outcome questionnaire. Methods: We prospectively collected data about patients undergoing IRT according [...] Read more.
Background: The aim of this paper is to evaluate the impact on the quality of life of the treatment of nasal vestibule tumors by interventional radiotherapy (IRT-brachytherapy) through a patient reported outcome questionnaire. Methods: We prospectively collected data about patients undergoing IRT according to our institutional schedule of 44 Gy delivered in 14 fractions twice a day. We recorded both acute toxicity data, using the Common Terminology Criteria for Adverse Events (CTCAE) version 5.0, and quality of life data, using the 22-item Sino-Nasal Outcome Test (SNOT-22) at baseline (T0), at 1 month (T1), at 3 months (T3), and at 6 months (T6). Results: We enrolled 10 consecutive patients treated between February 2023 and October 2023. The decrease in terms of SNOT-22 mean value was statistically significant from T0 and T6 with a p-value < 0.001. A noteworthy clinical finding is that quality of life improved regardless of the occurrence of G1-G2 side effects. Conclusions: Using SNOT-22 on patients with nasal vestibule carcinoma treated with IRT has shown an improvement in quality of life that is not strictly dependent on the occurrence of expected G1-G2 side effects. Full article
(This article belongs to the Section Otolaryngology)
Show Figures

Figure 1

Back to TopTop