Sign in to use this feature.

Years

Between: -

Subjects

remove_circle_outline
remove_circle_outline
remove_circle_outline
remove_circle_outline
remove_circle_outline
remove_circle_outline
remove_circle_outline

Journals

remove_circle_outline
remove_circle_outline
remove_circle_outline
remove_circle_outline
remove_circle_outline
remove_circle_outline
remove_circle_outline
remove_circle_outline

Article Types

Countries / Regions

remove_circle_outline
remove_circle_outline
remove_circle_outline
remove_circle_outline

Search Results (499)

Search Parameters:
Keywords = single-cell RNA sequence (scRNAseq)

Order results
Result details
Results per page
Select all
Export citation of selected articles as:
16 pages, 8981 KB  
Article
ScRNA-Seq and BCR Analysis of Murine Immune Responses to Inactivated DHAV-1 as a Model Antigen
by Yaru Fan, Saisai Zhao, Yafei Qin, Guocheng Liu, Linyu Cui, Siming Zhu, Youxiang Diao, Dalin He and Yi Tang
Viruses 2026, 18(4), 448; https://doi.org/10.3390/v18040448 - 8 Apr 2026
Viewed by 124
Abstract
Currently, the B-cell response patterns induced by viral antigens in avian disease models and their detailed immunological characteristics still require comprehensive elucidation at the single-cell level. In this study, we employed single-cell sequencing (scRNA-seq) and B cell library technology to conduct an in-depth [...] Read more.
Currently, the B-cell response patterns induced by viral antigens in avian disease models and their detailed immunological characteristics still require comprehensive elucidation at the single-cell level. In this study, we employed single-cell sequencing (scRNA-seq) and B cell library technology to conduct an in-depth analysis of B cells in the spleens of mice with inactivated duck hepatitis A virus type 1 (DHAV-1) as model antigen. This study aimed to investigate the immunological characteristics of the virus antigen in the mouse model and characteristics of B-Cell Receptors. The results showed that the DHAV-1 group had distinct changes in splenic B cell subset counts, proportions, and intercellular communication. Additionally, an increased trend in communication strength between Gm26917+B and Gm11837+B cells was observed, with enriched expression of C-X-C motif chemokine ligand (CXCL) and lymphotoxin (LT) detected in the DHAV-1 group. Furthermore, the DHAV-1 group exhibited a prominent combination of the IGHV1 family and IGHV3-1/IGHJ3 in the heavy (H) chain variable region. Compared with the CK group (negative control group), the amino acid sequence length and diversity of the CDR3 region in the DHAV-1 group exhibited a decreasing trend. In summary, our findings characterize the immunological features of splenic B cells in mice after immunization with inactivated DHAV-1, and provide a preliminary characterization of DHAV-1-induced B cell transcriptional states and BCR repertoire features, generating testable hypotheses for subsequent mechanistic investigations of B cell-mediated immune responses to viral antigens. Full article
(This article belongs to the Special Issue Humoral Immune Response to Viruses)
Show Figures

Figure 1

32 pages, 1215 KB  
Review
Integration of Bulk and Single-Cell RNA Sequencing Analyses in Biomedicine
by Nikita Golushko and Anton Buzdin
Int. J. Mol. Sci. 2026, 27(7), 3334; https://doi.org/10.3390/ijms27073334 - 7 Apr 2026
Viewed by 197
Abstract
Transcriptome profiling is a cornerstone of functional genomics, enabling the detailed characterization of gene expression in health and disease. Bulk RNA sequencing (bulk RNAseq) remains the most widely used approach in clinical and large-cohort studies due to its cost-effectiveness, robustness, and comprehensive transcriptome [...] Read more.
Transcriptome profiling is a cornerstone of functional genomics, enabling the detailed characterization of gene expression in health and disease. Bulk RNA sequencing (bulk RNAseq) remains the most widely used approach in clinical and large-cohort studies due to its cost-effectiveness, robustness, and comprehensive transcriptome coverage. However, bulk RNAseq inherently averages gene expression signals across heterogeneous cell populations, thereby masking cellular diversity and obscuring rare cell types. In contrast, single-cell RNA sequencing (scRNAseq) enables a high-resolution analysis of cellular heterogeneity, allowing the identification of distinct cell types, transitional states, and developmental trajectories. Nevertheless, scRNAseq is associated with higher cost, limited scalability, increased technical noise, sparse expression matrices, and protocol-dependent biases introduced during tissue dissociation or nuclear isolation. In this review, we summarize the conceptual and methodological foundations of integrating bulk RNAseq and scRNAseq data, emphasizing their complementary strengths and limitations. We discuss how scRNAseq-derived cell-type atlases can serve as reference matrices for computational reconstruction (deconvolution) of bulk RNAseq profiles and examine key sources of technical and biological variability. Furthermore, we outline major integration strategies, including reference-based deconvolution, pseudobulk aggregation, and Bayesian joint modeling to provide an overview of widely used analytical tools and essential components of scRNAseq data processing workflows. Full article
Show Figures

Figure 1

24 pages, 3696 KB  
Article
Glandular Cells of Forest Musk Deer Autonomously Synthesize Sex Steroid Hormones
by Xian An, Xiangyu Han, Jinming Huang, Zexiu Zhang, Zhiyi Lou, Jingyao Hu, Rongzeng Tan, Pengcheng Yang, Xinyue Dou, Habib Bati, Yuetong Zhao, Yele Zhang, Xin Dou, Henghao Zhang, Shuqiang Liu and Congxue Yao
Biology 2026, 15(7), 583; https://doi.org/10.3390/biology15070583 - 6 Apr 2026
Viewed by 370
Abstract
The musk gland of male forest musk deer (Moschus berezovskii) secretes musk enriched with sex steroid hormones. The testes mainly produce these hormones; however, whether glandular cells can autonomously synthesize them remains unexplored. This study aimed to utilize an in vitro-cultured [...] Read more.
The musk gland of male forest musk deer (Moschus berezovskii) secretes musk enriched with sex steroid hormones. The testes mainly produce these hormones; however, whether glandular cells can autonomously synthesize them remains unexplored. This study aimed to utilize an in vitro-cultured musk gland cell model to investigate whether musk gland cells possess the capability for autonomous synthesis of sex steroid hormones. We used single-cell RNA sequencing (scRNA-seq), reverse transcription quantitative real-time polymerase chain reaction, and liquid chromatography–mass spectrometry (LC-MS) to verify the steroidogenic potential of musk gland cells. scRNA-seq revealed that during the secretion period, 18 cholesterol and 6 sex steroid hormone biosynthesis genes were significantly expressed in the cells. In vitro experiments demonstrated that these genes were expressed without exogenous cholesterol supplementation. LC-MS analysis confirmed stable synthesis of nine sex steroid hormones. Increasing cholesterol concentration to 20 mg/L significantly upregulated SRD5A3 and AKR1D1, with AKR1C3 expression showing an upward trend. Elevated cholesterol increased several sex steroid hormone levels: pregnenolone, progesterone, 17α-hydroxypregnenolone, androstenedione, androsterone, and etiocholanolone by 4.12-, 1.46-, 33.42-, 2.06-, 3.11-, and 5.65-fold, respectively. These results collectively indicate that the musk glandular cells can synthesize sex steroid hormones de novo and suggest that cholesterol may regulate their biosynthesis in these cells. Full article
(This article belongs to the Section Developmental and Reproductive Biology)
Show Figures

Figure 1

25 pages, 10947 KB  
Article
Single-Cell and Spatial Transcriptomics Reveal That TXNIP and BIRC3 Contribute to Human Prostate Tumor Progression
by Seyed Taleb Hosseini, Hossein Azizi and Thomas Skutella
Cells 2026, 15(7), 647; https://doi.org/10.3390/cells15070647 - 2 Apr 2026
Viewed by 374
Abstract
Prostate cancer is one of the most prevalent malignancies among men and remains a major clinical challenge due to the complex tumor microenvironment. Understanding gene expression dynamics at both cellular and spatial levels is essential for improving therapeutic strategies. In this study, we [...] Read more.
Prostate cancer is one of the most prevalent malignancies among men and remains a major clinical challenge due to the complex tumor microenvironment. Understanding gene expression dynamics at both cellular and spatial levels is essential for improving therapeutic strategies. In this study, we performed an integrated multi-omics analysis using single-cell RNA sequencing and spatial transcriptomics. scRNA-seq data from 15 prostate samples, including 8 normal and 7 tumor tissues, were analyzed to characterize distinct cellular populations. Spatial transcriptomic profiling was conducted on three FFPE prostate tissue sections, including adjacent normal tissue, acinar cell carcinoma, and invasive adenocarcinoma, using the standard 10x Genomics Visium FFPE platform (55 µm capture spots). Single-cell analysis revealed heterogeneity among epithelial, stromal, and immune cell populations, highlighting complex signaling networks in which myeloid cells may contribute to tumor progression through immune suppression and epithelial adaptability. Spatial transcriptomic analysis further identified region-specific expression patterns and spatially restricted tumor niches, including the regional establishment of TXNIP and BIRC3 as genes associated with metabolic stress and inflammatory survival pathways. The spatial colocalization of BIRC3 with tumor vasculature in invasive carcinoma tissue suggests a novel interaction. Our discoveries using an integrated single-cell and spatial transcriptomic approach reveal a high-resolution molecular map of prostate cancer with spatial features that may provide further therapeutic investigation. Full article
(This article belongs to the Special Issue The Spatial and Temporal Dynamics of the Tumor Microenvironment)
Show Figures

Figure 1

19 pages, 2305 KB  
Review
Single-Cell Multi-Omics Reveal Gene Regulatory Mechanisms Underlying Cardiac Embryonic Development
by Enqi Feng, Xuejia Zheng, Feng Zhu, Liu Xiang, Chengcheng Liu, Leping Wang, Yanni Cao and Yong Dai
Genes 2026, 17(4), 414; https://doi.org/10.3390/genes17040414 - 31 Mar 2026
Viewed by 414
Abstract
Background/Objectives: Cardiac embryonic development is a highly coordinated and dynamic process governed by precise spatiotemporal gene regulation. Increasing evidence indicates that cellular heterogeneity and lineage specification during heart development are tightly controlled by complex gene regulatory networks (GRNs) and epigenetic mechanisms. Recent advances [...] Read more.
Background/Objectives: Cardiac embryonic development is a highly coordinated and dynamic process governed by precise spatiotemporal gene regulation. Increasing evidence indicates that cellular heterogeneity and lineage specification during heart development are tightly controlled by complex gene regulatory networks (GRNs) and epigenetic mechanisms. Recent advances in single-cell multi-omics technologies provide unprecedented resolution to dissect these regulatory processes. This review aims to summarise current applications of single-cell multi-omics approaches to elucidate gene regulatory mechanisms underlying cardiac embryogenesis and their implications for congenital heart disease (CHD). Methods: We systematically reviewed recent literature on single-cell RNA sequencing (scRNA-seq), single-cell assay for transposase-accessible chromatin sequencing (scATAC-seq), spatial transcriptomics, and integrative multi-omics analyses applied to embryonic heart development. Studies were analysed to evaluate how these technologies contribute to cell-type identification, lineage trajectory reconstruction, GRN inference, and epigenetic landscape characterisation. Results: Single-cell multi-omics approaches have enabled the construction of high-resolution cardiac cell atlases, revealing previously unrecognised cellular heterogeneity and transitional states during heart development. Integrative analyses of transcriptomic and chromatin accessibility data have provided insights into lineage commitment, key transcription factors, enhancer–promoter interactions, and dynamic GRNs. These findings have advanced understanding of developmental genetics in cardiac morphogenesis and offered new perspectives on the molecular mechanisms underlying CHD. Conclusions: Single-cell multi-omics technologies provide a powerful framework for investigating gene regulatory mechanisms during cardiac embryogenesis. Continued methodological refinement and integrative analyses are expected to further clarify developmental processes and facilitate translational insights into CHD. Full article
(This article belongs to the Section Bioinformatics)
Show Figures

Figure 1

16 pages, 11075 KB  
Article
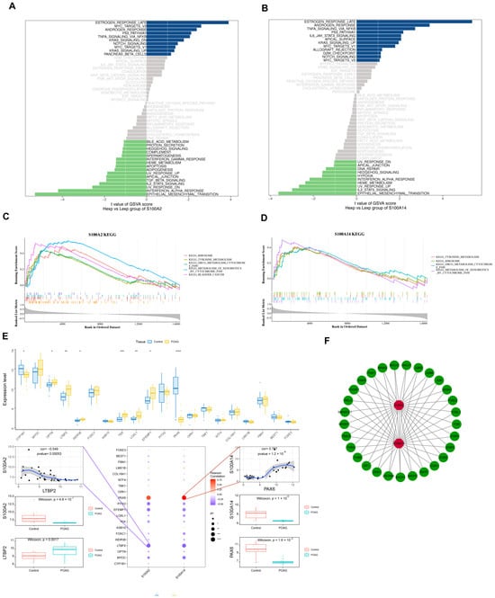
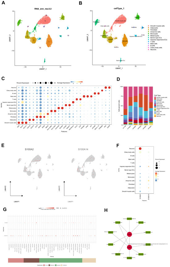
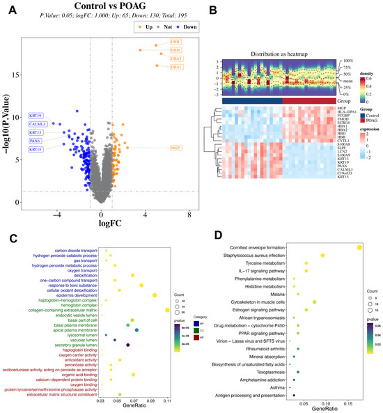
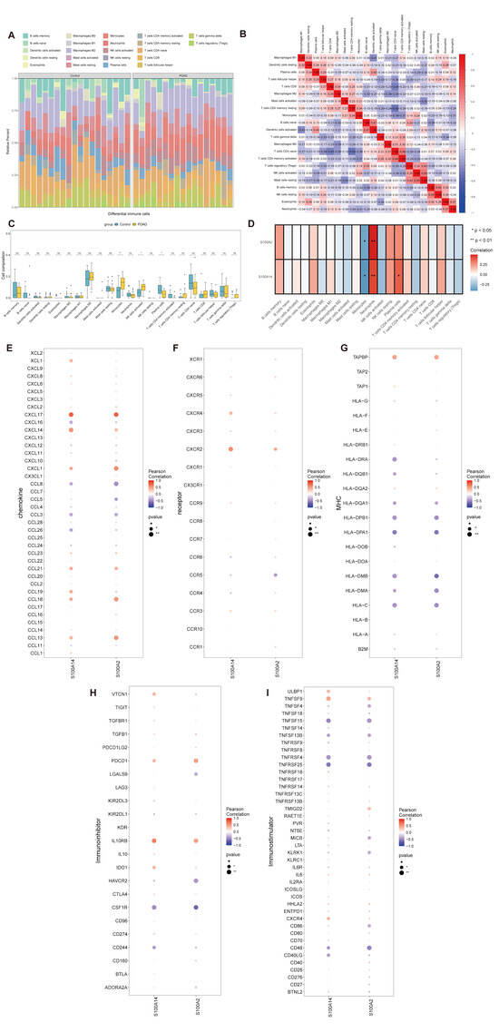
Lactylation-Associated Immune Metabolic Reprogramming Identifies S100A2 and S100A14 as Candidate Diagnostic Biomarkers in Primary Open-Angle Glaucoma: An Integrated Bulk and Single-Cell Transcriptomic Analysis
by Yu Xu, Xin Fu, Yajun Gong, Fangyuan Zeng, Min Tang, Sixian Hu, Guangyi Huang, Tianxian Tu and Xiaolai Zhou
Genes 2026, 17(4), 403; https://doi.org/10.3390/genes17040403 - 31 Mar 2026
Viewed by 243
Abstract
Background: Primary open-angle glaucoma (POAG) is a leading cause of irreversible blindness worldwide, characterized by progressive optic nerve degeneration and marked molecular heterogeneity. Increasing evidence indicates that metabolic dysregulation and immune remodeling contribute to POAG pathogenesis; however, the underlying regulatory networks and [...] Read more.
Background: Primary open-angle glaucoma (POAG) is a leading cause of irreversible blindness worldwide, characterized by progressive optic nerve degeneration and marked molecular heterogeneity. Increasing evidence indicates that metabolic dysregulation and immune remodeling contribute to POAG pathogenesis; however, the underlying regulatory networks and reliable diagnostic biomarkers remain incompletely defined. Methods: Bulk transcriptomic and single-cell RNA sequencing (scRNA-seq) datasets of trabecular meshwork tissues were retrieved from Gene Expression Omnibus (GEO). Differential expression analysis and weighted gene co-expression network analysis (WGCNA) were performed to identify disease-associated modules. A machine learning framework was applied to construct classification models. Estimated immune-cell fractions were assessed using CIBERSORT, followed by pathway and transcription factor analyses. Single-cell analysis was conducted to examine the cell type-specific expression patterns. Results: A total of 195 differentially expressed genes were identified between POAG and control samples. WGCNA revealed a lactylation-related module strongly correlated with disease status. Machine learning identified S100A2 and S100A14 as candidate diagnostic biomarkers with consistent classification performance across datasets. Immune infiltration analysis suggested alterations in the immune microenvironment in POAG. Single-cell data showed that the model genes exhibited sparse but non-uniform expression across cell populations. Conclusions: This integrative analysis prioritizes S100A2 and S100A14 as candidate diagnostic biomarkers for POAG and indicates potential associations with immune-metabolic regulatory mechanisms. Full article
(This article belongs to the Section Bioinformatics)
Show Figures

Figure 1

21 pages, 13619 KB  
Article
High NLRC5 Expression Is Associated with an Immunosuppressive Tumor Microenvironment and Poor Prognosis in Esophageal Squamous Cell Carcinoma
by Heng Xiao, Jingyue Fan, Jinyun Zhang, Caixia Cheng, Bin Song, Ling Zhang, Yanghui Bi and Xiaolong Cheng
Cancers 2026, 18(7), 1117; https://doi.org/10.3390/cancers18071117 - 30 Mar 2026
Viewed by 244
Abstract
Background: Immunotherapy efficacy in esophageal squamous cell carcinoma (ESCC) is often limited by an immunosuppressive tumor microenvironment (TME). NLRC5, a key regulator of MHC-I antigen presentation, exhibits context-dependent roles in tumor immunity; however, its function in ESCC remains unclear. This study aimed to [...] Read more.
Background: Immunotherapy efficacy in esophageal squamous cell carcinoma (ESCC) is often limited by an immunosuppressive tumor microenvironment (TME). NLRC5, a key regulator of MHC-I antigen presentation, exhibits context-dependent roles in tumor immunity; however, its function in ESCC remains unclear. This study aimed to systematically investigate the expression pattern, prognostic value, and immunological role of NLRC5 in ESCC. Methods: An integrated analysis of bulk RNA sequencing and single-cell RNA sequencing (scRNA-seq) data was performed using multiple cohorts, including The Cancer Genome Atlas, Gene Expression Omnibus, and an in-house ESCC cohort. Differential expression, survival analysis, immune infiltration estimation, and functional enrichment analyses were conducted to elucidate the role of NLRC5 in the tumor microenvironment. Results: NLRC5 was significantly upregulated in ESCC and its high expression independently predicted poor patient survival. Although NLRC5 expression was associated with increased CD8+ T cell infiltration, it was paradoxically accompanied by features of T-cell exhaustion and elevated expression of multiple immune checkpoints. Moreover, NLRC5-high tumors were enriched in transcriptional programs related to PANoptosis, indicating an additional immunosuppressive mechanism within the TME. Conclusions: NLRC5 is not only a prognostic biomarker but also a key modulator of an immune-active yet functionally suppressed tumor microenvironment in ESCC. These findings highlight NLRC5 as a potential therapeutic target for restoring effective antitumor immunity. Full article
(This article belongs to the Section Cancer Immunology and Immunotherapy)
Show Figures

Figure 1

15 pages, 1163 KB  
Article
Ensemble of Time-Evolving SASP Gene Sets Identifies IGFBP7 and CDKN1A as a Potential Marker Pair for Senescent Fibroblast Subpopulations Across Tissues
by Hyunsoo Kim, Erich Kummerfeld, Laura J. Niedernhofer, Constantin Aliferis, Paul D. Robbins and Jinhua Wang
Int. J. Mol. Sci. 2026, 27(7), 3012; https://doi.org/10.3390/ijms27073012 - 26 Mar 2026
Viewed by 330
Abstract
The senescence-associated secretory phenotype (SASP) is a hallmark of senescent cells and plays a critical role in the development and progression of various age-related diseases, including cancer, cardiovascular disorders, and neurodegenerative diseases. In this study, we characterize SASP heterogeneity using single-cell RNA sequencing [...] Read more.
The senescence-associated secretory phenotype (SASP) is a hallmark of senescent cells and plays a critical role in the development and progression of various age-related diseases, including cancer, cardiovascular disorders, and neurodegenerative diseases. In this study, we characterize SASP heterogeneity using single-cell RNA sequencing (scRNA-seq) data, focusing on the transcriptional signatures associated with elevated expression of individual SASP genes in mature senescent cells, as well as time-dependent variation in SASP expression across the early and mature senescent states in the WI-38 human lung fibroblast cell line. We generated multiple gene sets, each representing the transcriptional landscape linked to high expression of a specific SASP gene, and integrated them into an ensemble that reflects the temporal dynamics of SASP gene expression. Applying SASP scores derived from this ensemble of gene sets (SASP scores/EGS) to publicly available scRNA-seq datasets from human lung, skin, and eye tissues enabled the identification of senescent fibroblasts and revealed IGFBP7 as a consistently upregulated marker in p21+ or p16+ fibroblasts across diverse human tissues. Our framework supports improved detection of both early and mature fibroblast replicative senescent cells, offering valuable insights into aging and age-related disease research. Full article
(This article belongs to the Special Issue Advances in Next-Generation Sequencing for Aging and Cancer Research)
Show Figures

Figure 1

22 pages, 15619 KB  
Article
Transcriptional Heterogeneity of Cardiac Remodeling Between Type 1 and Type 2 Diabetes
by Feng Liang, Shaohua Li, Guo Zhou, Huanhuan Huo, Yijie Huang, Haiping Chen, Zhaohua Cai, Yi Li and Ben He
Biomedicines 2026, 14(4), 746; https://doi.org/10.3390/biomedicines14040746 - 25 Mar 2026
Viewed by 317
Abstract
Background: Cardiovascular complications stemming from diabetes pose a grave threat to patients’ survival. Both type 1 diabetes (T1D) and type 2 diabetes (T2D) significantly increase the risk of heart failure, yet no reports have clarified whether there are differences in the pathway alterations [...] Read more.
Background: Cardiovascular complications stemming from diabetes pose a grave threat to patients’ survival. Both type 1 diabetes (T1D) and type 2 diabetes (T2D) significantly increase the risk of heart failure, yet no reports have clarified whether there are differences in the pathway alterations involved in these two conditions. Investigating the heterogeneity of the cardiac remodeling between these two types of diabetes is conducive to reducing the incidence of cardiovascular events in diabetic patients in clinical practice. Methods: T1D and T2D models were established in adult mice, and the hearts were collected for RNA sequencing. Differential expression analysis (DEA) was performed. Integrating functional enrichment analyses, we probed into gene and pathway heterogeneity. Subsequently, we compared single-cell RNA sequencing (scRNA-seq) data of hearts from T1D and T2D mice, focusing on three cell populations (endothelial cells, macrophages, and fibroblasts) to identify gene and pathway differences. Finally, we evaluated shared genes and common signaling pathway changes across these three cell populations in both diabetes types. Results: We have successfully established T1D and T2D models in mice. Compared with shared genes, the two types of diabetes had more consistent pathway changes. Further scRNA-seq analysis identified endothelial cells, macrophages, and fibroblasts as significantly associated with the diabetic phenotype. In shared pathway, endothelial cells were significantly enriched in pathways related to endothelial proliferation and angiogenesis; macrophages were enriched in immune response pathways; and fibroblasts were enriched in pathways involving fibrosis, cell proliferation, and apoptosis. In endothelial cells, inflammatory response and fatty acid metabolism pathways were predominantly enriched in T1D, while energy metabolism pathways were dominant in T2D. In macrophages, antiviral immune pathways were specifically enriched in T1D, whereas macrophages in T2D were additionally implicated in the regulation of cardiomyocyte function. In fibroblasts, immune-related pathways were characteristically enriched in T1D, while cell respiration and energy supply pathways were prominent in T2D. Common functional enrichment pathways across the three cell types in both diabetes types mainly involved innate immune responses and cardiac morphogenesis, with the proportion of shared pathways being significantly higher than that of shared genes. Conclusions: This study, by combining RNA sequencing and scRNA-seq, revealed that cardiac pathologies induced by T1D and T2D exhibit a higher degree of consistent pathway changes compared to shared gene changes. Interventions targeting these common pathways may hold greater value in preventing and treating diabetic cardiomyopathy. Full article
(This article belongs to the Special Issue Advances in Cardiac Remodeling)
Show Figures

Figure 1

13 pages, 2998 KB  
Article
Deep Single-Cell Transcriptomic Profiling of Bovine Milk Somatic Cells Revealed Expression of Stem Cell Related Transcription Factors
by Mateja Dolinar, Peter Dovč and Minja Zorc
Genes 2026, 17(4), 365; https://doi.org/10.3390/genes17040365 - 24 Mar 2026
Viewed by 309
Abstract
Background/Objectives: Milk somatic cells reflect the cellular composition and functional state of the lactating mammary gland and represent a valuable, non-invasive source for transcriptomic studies. Single-cell RNA sequencing (scRNA-seq) enables cell-type-resolved analysis of bovine milk; however, sequencing depth strongly influences the detection [...] Read more.
Background/Objectives: Milk somatic cells reflect the cellular composition and functional state of the lactating mammary gland and represent a valuable, non-invasive source for transcriptomic studies. Single-cell RNA sequencing (scRNA-seq) enables cell-type-resolved analysis of bovine milk; however, sequencing depth strongly influences the detection of lowly expressed genes and the resolution of transcriptional cell states. The aim of this study was to further characterise the single-cell transcriptome of bovine milk somatic cells, with particular emphasis on high-resolution gene expression profiling and cellular heterogeneity. Methods: Milk somatic cells were isolated from two healthy Holstein Friesian cows in mid-lactation and profiled using a droplet-based scRNA-seq platform. Newly generated high-depth datasets were integrated with two previously published bovine milk scRNA-seq datasets using an identical bioinformatics pipeline. Data integration, clustering and cell-type annotation were performed using the Seurat framework, and transcription factor expression was evaluated across datasets with different sequencing depths. Results: Single-cell transcriptomic analysis revealed a diverse cellular landscape in bovine milk, comprising epithelial, progenitor, and immune cell populations. Unsupervised clustering identified 21 transcriptionally distinct clusters, including multiple CD8+ T-cell subpopulations, monocytes, neutrophils, mast cells, and B cells, as well as luminal epithelial and luminal progenitor cells. While overall cell-type composition was comparable across datasets, deeply sequenced samples exhibited higher transcriptomic complexity and enabled refined resolution of immune and epithelial subpopulations. Deeper sequencing facilitated the detection of low-abundance transcription factors that were not observed in lower-depth datasets. Among these, NANOG was detected exclusively in deeply sequenced samples, suggesting the presence of rare transcriptional states associated with cellular plasticity. Conclusions: This study expands the single-cell transcriptomic landscape of bovine milk somatic cells and demonstrates the importance of sequencing depth for resolving functional cellular heterogeneity. The results highlight milk as a powerful, non-invasive source for investigating mammary gland biology and cellular plasticity during lactation. Full article
(This article belongs to the Special Issue Research on Genetics and Breeding of Cattle)
Show Figures

Figure 1

21 pages, 15778 KB  
Article
Spatial Distribution of K13-Positive Airway Epithelial Cells in Idiopathic Pulmonary Fibrosis
by Fei Teng, Qi Zheng, Yansong Bai, Qianqian Zhao, Yanghe Fu, Huiqi Dai, Chenwen Huang and Tao Ren
Biomedicines 2026, 14(3), 728; https://doi.org/10.3390/biomedicines14030728 - 23 Mar 2026
Viewed by 515
Abstract
Background: The progression of idiopathic pulmonary fibrosis (IPF) involves distal airway remodeling and bronchiolization; however, the mechanisms driving these changes, particularly the contributions of epithelial stem cells, are not fully understood. K13+ hillock cells, normally quiescent in proximal airways, were examined [...] Read more.
Background: The progression of idiopathic pulmonary fibrosis (IPF) involves distal airway remodeling and bronchiolization; however, the mechanisms driving these changes, particularly the contributions of epithelial stem cells, are not fully understood. K13+ hillock cells, normally quiescent in proximal airways, were examined for their potential contribution to IPF pathogenesis. Methods: Spatial immunofluorescence was used to profile K13 expression along the airway axes in IPF and control lungs. Multiplex staining complemented by ex vivo culture assays was used to test expression stability. Single-cell RNA-sequencing (scRNA-seq) data were re-analyzed to identify cell subclusters and pathway enrichments. Meanwhile, cell–cell communication was inferred by using CellChat. Results: K13 was ectopically upregulated in IPF honeycomb cysts, triggering a proximal-like pseudostratified phenotype. This shift was marked by surges in K13+ regionally overlapping expression patterns (K5+, ~9%; CC10+, ~53%; ACE-TUB+, ~44%; MUC5AC+, ~23%) and a decline in SOX2 expression (~95% to ~64%), with ~70% of residual SOX2low cells exhibiting elevated K13. Accompanying the expansion of K13+ subclusters (basal: 1.8% to 41.5%; club: 10.7% to 31.5%), it was observed that the profibrotic markers (K17, S100A2, LGALS7, IGFBP6) and ontologies related to RNA processing, stress response, and senescence were also enriched. These subclusters also amplified pro-fibrotic signaling (e.g., TGF-β, SEMA3, and GALECTIN-9) associated with epithelial subtypes and HAS1high fibroblasts. Conclusions: Here, we demonstrate that K13+ cell activation is a pivotal event, driving the dysregulated proximalization of distal airways in IPF through fate reprogramming and epithelial-mesenchymal crosstalk. Thus, elucidating these K13-mediated fate dynamics provides a critical framework for understanding IPF pathogenesis. Full article
(This article belongs to the Special Issue Advanced Research in Pulmonary Pathophysiology)
Show Figures

Figure 1

22 pages, 10781 KB  
Article
RBX1+ CAFs Drives Pancreatic Ductal Adenocarcinoma Progression Through Tenascin C Overexpression
by Qinwen Zuo, Ziheng Wang, Chengxiao Yang, Binghang Yan, Jiaming Li, Mingkai Cui, Meng Cai, Hongze Chen and Xuewei Bai
Cancers 2026, 18(6), 1024; https://doi.org/10.3390/cancers18061024 - 22 Mar 2026
Viewed by 374
Abstract
Background: Pancreatic ductal adenocarcinoma (PDAC) is characterized by a dense desmoplastic stroma that actively drives malignant progression. However, the specific contributions of E3 ubiquitin ligases within the cancer-associated fibroblast (CAFs) compartment to the PDAC landscape remain largely elusive. Methods: Pancreatic tissue samples were [...] Read more.
Background: Pancreatic ductal adenocarcinoma (PDAC) is characterized by a dense desmoplastic stroma that actively drives malignant progression. However, the specific contributions of E3 ubiquitin ligases within the cancer-associated fibroblast (CAFs) compartment to the PDAC landscape remain largely elusive. Methods: Pancreatic tissue samples were collected from the First Affiliated Hospital of Harbin Medical University. Gene expression was analyzed by RT-PCR, and single-cell RNA sequencing (scRNA-seq) data were integrated for cell subtype identification. Kaplan-Meier survival analysis assessed gene expression and survival. Pseudotime analysis and CellChat evaluated fibroblast transitions and intercellular communication. Cell lines were transfected with RBX1 siRNAs, and protein levels were measured by Western blotting. Proliferation was assessed using colony formation and EdU staining. Statistical analyses were performed using R (v4.4) and GraphPad Prism 8.0. Results: Thirteen E3 ubiquitin ligases were significantly upregulated in PDAC and correlated with unfavorable clinical outcomes. Among these, RBX1 was identified as a candidate preferentially expressed in CAF populations and strongly associated with poor prognosis. Single-cell transcriptomic profiling and pseudotime analysis further revealed that RBX1-positive CAFs were predominantly involved in extracellular matrix remodeling and pro-tumorigenic pathways. Functional assays demonstrated that silencing RBX1 markedly inhibited PAAD cell proliferation and tumor growth both in vitro and in xenograft models. Mechanistically, RBX1 was found to upregulate Tenascin C (TNC) expression, while ectopic overexpression of TNC partially rescued the growth suppression induced by RBX1 knockdown. Conclusions: Our findings suggest that RBX1 facilitates PDAC progression through a CAF-related mechanism and TNC regulation, positioning RBX1 as a potential therapeutic target for PDAC intervention. Full article
(This article belongs to the Section Molecular Cancer Biology)
Show Figures

Figure 1

31 pages, 17388 KB  
Article
RelA Signaling in Scgb1a1+ Progenitors Mediates Lower Airway Epithelial Atypia in RSV-Induced Post-Viral Lung Disease
by Melissa Skibba and Allan R. Brasier
Int. J. Mol. Sci. 2026, 27(6), 2864; https://doi.org/10.3390/ijms27062864 - 21 Mar 2026
Viewed by 363
Abstract
Respiratory syncytial virus (RSV), a member of the genus Orthopneumovirus, is an etiological agent in infant lower respiratory tract infections (LRTIs) producing substantial global morbidity. Here, secretoglobin (Scgb1a1)-derived progenitors play a primary role in triggering innate, inflammatory, and cell state [...] Read more.
Respiratory syncytial virus (RSV), a member of the genus Orthopneumovirus, is an etiological agent in infant lower respiratory tract infections (LRTIs) producing substantial global morbidity. Here, secretoglobin (Scgb1a1)-derived progenitors play a primary role in triggering innate, inflammatory, and cell state transitions in response to RSV LRTIs. Whether RSV activation of innate signaling in this epithelial sentinel population leads to chronic airway disease is unknown. To understand the role of innate signaling in Scgb1a1-derived progenitors, a model of RSV post-viral disease (PVLD) was developed and studied in the presence or absence of RelA conditional knockout (CKO). Single-cell RNA sequencing (scRNA-seq) studies showed that RSV-PVLD induced a transition of atypical, differentiation-intermediate, alveolar type 2 (aAT2) cells characterized by tumor protein 63 (TRP63), aquaporin 3 (AQP3), and Itgβ4 expression, as well as changes in PDGFRβ mesenchyme. A single-cell trajectory analysis and lineage-tracing experiments using Scgb1a1 CreERTM X mTmG mice demonstrated that the Scgb1a1+ populations were precursors to the aAT2 population. Mechanistically, we found that the formation of the aAT2 population was prevented by RelA CKO. A differential gene expression analysis revealed that RSV-PVLD coordinately upregulates nuclear receptor subfamily 1 group D (Nr1d1/2), clock and basic helix-loop-helix ARNT-like 1 (Bmal) genes both in the aAT2 cell and in its Pdgfrα+ mesenchymal niche in a RelA-dependent manner. A systematic analysis of intercellular epithelial–mesenchymal communication in the scRNA-seq data showed that the clock-dysregulated epithelial–mesenchymal niche produces aberrant ANGPTL4 expression. ANGPTL4 upregulation was confirmed by the measurement of both its mRNA and protein. Moreover, ANGPTL4 is biologically active in the BALF of RSV-PVLD mice, inhibiting lipoprotein lipase activity. We conclude that RSV-PVLD is mediated, at least in part, by RelA signaling in Scgb1a1-derived epithelial progenitors, dysregulating ANGPTL4 signaling in an epithelial–mesenchymal niche, resulting in persistence of atypical alveolar epithelial cells with dysregulated of clock gene expression. Full article
(This article belongs to the Special Issue Chronic Airway Diseases: Molecular Basis and Advanced Therapeutics)
Show Figures

Graphical abstract

13 pages, 4179 KB  
Article
Causal Effects of a Hepatic Senescence Gene Set on MASLD Fibrosis: A Mendelian Randomization Study and Quercetin Molecular Docking Analysis
by Zhengwen Li, Yongzuo Li, Tianqing Jiang, Yue Wang and Zhengyou He
Biomedicines 2026, 14(3), 701; https://doi.org/10.3390/biomedicines14030701 - 17 Mar 2026
Viewed by 484
Abstract
Background: The senescence-associated hepatic gene set (SHGS) is critical in metabolic-dysfunction-associated steatotic liver disease (MASLD) progression. However, causal links between SHGS genes and liver diseases remain unclear. Methods: Mendelian randomization (MR) was used to explore causal relationships between SHGS genes and liver diseases. [...] Read more.
Background: The senescence-associated hepatic gene set (SHGS) is critical in metabolic-dysfunction-associated steatotic liver disease (MASLD) progression. However, causal links between SHGS genes and liver diseases remain unclear. Methods: Mendelian randomization (MR) was used to explore causal relationships between SHGS genes and liver diseases. Immune infiltration of key genes was analyzed using the CIBERSORT algorithm with GEO database data, validated by single-cell RNA sequencing (scRNA-seq). Virtual docking assessed quercetin’s potential to modulate SHGS proteins and mitigate liver aging. Results: MR analysis identified elevated GBP2 expression as a risk factor for liver fibrosis (OR = 1.904, p = 0.028) but protective against cholangiocarcinoma (OR = 0.548, p = 0.001). Immune profiling and scRNA-seq revealed GBP2’s negative correlation with macrophages in fibrosis and positive correlations with T and NK cells in cholangiocarcinoma. Molecular docking suggested that quercetin indirectly suppresses GBP2 via IRF1, potentially attenuating liver aging. Conclusions: GBP2 might modulate hepatic fibrosis and cholangiocarcinoma. Quercetin may exert antifibrotic effects by indirectly modulating GBP2. Full article
(This article belongs to the Section Cancer Biology and Oncology)
Show Figures

Figure 1

25 pages, 12954 KB  
Article
From a Multi-Omics Signature to a Therapeutic Candidate: Computational Prediction and Experimental Validation in Liver Fibrosis
by Yingying Qin, Shuoshuo Ma, Haoyuan Hong, Deyuan Zhong, Yuxin Liang, Yuhao Su, Yahui Chen, Xing Chen, Yizhun Zhu and Xiaolun Huang
Pharmaceuticals 2026, 19(3), 495; https://doi.org/10.3390/ph19030495 - 17 Mar 2026
Viewed by 649
Abstract
Background: Advanced liver fibrosis (LF) is a major determinant of prognosis across chronic liver diseases. Current biomarkers are often etiology-specific and lack cross-cohort robustness. Shared molecular drivers across etiologies remain incompletely defined, and effective anti-fibrotic therapies are limited. Methods: We developed [...] Read more.
Background: Advanced liver fibrosis (LF) is a major determinant of prognosis across chronic liver diseases. Current biomarkers are often etiology-specific and lack cross-cohort robustness. Shared molecular drivers across etiologies remain incompletely defined, and effective anti-fibrotic therapies are limited. Methods: We developed a multi-algorithm consensus machine-learning framework to derive a robust LF progression signature. In the training non-alcoholic fatty liver disease (NAFLD) cohort GSE213621 (n = 368), samples were formulated as a binary classification task (mild fibrosis, F0–F2; advanced fibrosis, F3–F4). Candidate genes were screened in parallel using Boruta, Least Absolute Shrinkage and Selection Operator (LASSO), random forest, and eXtreme Gradient Boosting (XGBoost). Genes selected by at least two algorithms were defined as a high-consensus pool, and genes consistently selected by all four algorithms were prioritized to construct a core signature. Model performance was evaluated by stratified cross-validation in the training cohort and externally validated in four independent cohorts of different etiologies (GSE49541, GSE84044, GSE130970, and GSE276114). Cellular sources of signature genes were characterized using single-cell RNA sequencing (scRNA-seq) datasets GSE136103 (human) and GSE172492 (mouse). For therapeutic discovery, the high-consensus expression profile was queried against the Connectivity Map (CMap) to prioritize compounds predicted to reverse the fibrotic transcriptional program. Withaferin A (WFA) was selected for experimental validation in a carbon tetrachloride (CCl4)-induced mouse LF model and in the transforming growth factor-β1 (TGF-β1)-stimulated human hepatic stellate cell line LX-2. Bulk liver RNA-seq profiling was performed to interrogate WFA-associated molecular changes in vivo. Results: We identified a six-gene signature (CLEC4M, COL25A1, ITGBL1, NALCN, PAPPA, and PEG3) that discriminated advanced from mild fibrosis, achieving a mean AUC of 0.890 in internal cross-validation and an average AUC of 0.864 across external validation cohorts. scRNA-seq analysis revealed cell-type-specific expression with prominent enrichment in fibroblast populations. In vivo, WFA markedly attenuated CCl4-induced fibrosis (p < 0.05) and reversed 1314 fibrosis-associated differentially expressed genes (adjusted p < 0.05), which were enriched in fatty acid metabolism and PPAR signaling, as well as extracellular matrix (ECM)–receptor interaction and focal adhesion (adjusted p < 0.05). In vitro, WFA suppressed TGF-β1-induced LX-2 activation, reducing α-SMA and Fibronectin expression (p < 0.05). Conclusions: We report a six-gene signature that robustly predicts advanced LF across etiologies, define its cellular context using single-cell atlases, and validate the anti-fibrotic activity of WFA in both in vivo and in vitro models. Bulk liver RNA-seq and cellular evidence further suggest that WFA-associated effects are linked to lipid metabolic programs, ECM remodeling, and attenuation of hepatic stellate cell activation. Full article
(This article belongs to the Section Medicinal Chemistry)
Show Figures

Figure 1

Back to TopTop