Sign in to use this feature.

Years

Between: -

Subjects

remove_circle_outline
remove_circle_outline
remove_circle_outline
remove_circle_outline
remove_circle_outline

Journals

Article Types

Countries / Regions

Search Results (25)

Search Parameters:
Keywords = serotype-switching

Order results
Result details
Results per page
Select all
Export citation of selected articles as:
20 pages, 1359 KB  
Article
Population Genetic Structure of Invasive and Non-Invasive Streptococcus pneumoniae Isolates After Fifteen Years of Routine PCV10 Vaccination in Bulgaria
by Alexandra S. Alexandrova, Vasil S. Boyanov, Kalina Y. Mihova, Preslava M. Hristova, Hristina Y. Hitkova, Yuliya Marteva-Proevska and Raina T. Gergova
Int. J. Mol. Sci. 2025, 26(18), 9028; https://doi.org/10.3390/ijms26189028 - 16 Sep 2025
Viewed by 712
Abstract
Streptococcus pneumoniae has been a PCV10 vaccine-preventable agent in Bulgaria since 2010. Our objective is to determine the phylogenetic structure of 170 invasive and non-invasive pneumococcal isolates, focusing on their serotypes and antimicrobial susceptibility. Serotyping was performed using latex agglutination, capsular swelling reaction, [...] Read more.
Streptococcus pneumoniae has been a PCV10 vaccine-preventable agent in Bulgaria since 2010. Our objective is to determine the phylogenetic structure of 170 invasive and non-invasive pneumococcal isolates, focusing on their serotypes and antimicrobial susceptibility. Serotyping was performed using latex agglutination, capsular swelling reaction, and serotype-specific PCRs. Antibiotic susceptibilities were assessed by broth microdilution. MLST was conducted to define the clonal composition. The non-PCV10 serotypes accounted for 88.2%. The predominant invasive pneumococcal disease (IPD) serotypes were 19A (39.3%), 19F (21.4%), 6C (10.7%), 7F (7.1%), and 3 (7.1%). The prevalent NIPD serotypes were 19A (18.3%), 6C (15.5%), 3 (10.6%), 15A (7.7%), and 6A (6.3%). The overall antimicrobial non-susceptibility rates were: benzylpenicillin (55.2%), ceftriaxone (15.2%), cefuroxime (35.8%), amoxicillin-clavulanic acid (38.8%), erythromycin (60.5%), clindamycin (57.0%), tetracycline (43.5%), trimethoprim-sulfamethoxazole (62.9%), and chloramphenicol (13.5%). The multidrug resistance (MDR) strains were 60.5%. The predominant clone CC320, represented 20.0% MDR 19A and 19F strains linked to Taiwan19F-14 and GPSC1. CC273/Greece6B-22 and CC386 accounted for 5.3% 6A and 6C isolates. Most serotype 3 isolates are associated with CC505, associated with Netherlands3-31 and GPSC12. Switching to a conjugate vaccine with broader serotype coverage could reduce the incidence of 19A, 6C, and 15A MDR S. pneumoniae clones in our country. Full article
(This article belongs to the Section Molecular Microbiology)
Show Figures

Figure 1

27 pages, 12561 KB  
Article
Systemic and Mucosal Immune Responses Induced by Adenoviral-Vectored Consensus H5 Influenza A Vaccines in Mice and Swine
by Adthakorn Madapong, Joshua Wiggins, Jennifer DeBeauchamp, Richard J. Webby and Eric A. Weaver
Vaccines 2025, 13(9), 928; https://doi.org/10.3390/vaccines13090928 - 30 Aug 2025
Viewed by 1534
Abstract
Background/Objectives: The continued evolution and cross-species transmission of clade 2.3.4.4b H5Nx highly pathogenic avian influenza (HPAI) viruses underscores the need for broadly protective vaccines in swine, a key intermediary host. This study aimed to evaluate systemic and mucosal immune responses elicited by adenoviral-vectored [...] Read more.
Background/Objectives: The continued evolution and cross-species transmission of clade 2.3.4.4b H5Nx highly pathogenic avian influenza (HPAI) viruses underscores the need for broadly protective vaccines in swine, a key intermediary host. This study aimed to evaluate systemic and mucosal immune responses elicited by adenoviral-vectored (Ad) vaccines encoding a centralized consensus hemagglutinin antigen (H5CC) in mice and swine. Methods: We constructed H5CC-based vaccines that were delivered using replication-defective (Ad5 and Ad6) and replication-competent (Ad28 and Ad48) human adenoviral vectors. Using a serotype-switched prime-boost strategy, vaccines were delivered intramuscularly (IM) or intranasally (IN) in mice and swine. We determined humoral, mucosal, and cell-mediated immune responses by hemagglutination inhibition (HI), microneutralization assay (MNA), ELISA, and IFN-γ ELISpot. Protective efficacy was evaluated by lethal H5N1 challenge in mice. Results: All vaccine strategies and routes induced significant levels of anti-H5 immunity. Ad5/Ad6 IM immunization elicited strong systemic IgG and MNA titers and robust T cell responses. IN delivery with Ad5/Ad6 induced superior mucosal IgA levels in lungs and nasal secretion. In swine, Ad5/Ad6 IM conferred the highest MNA titer and T cell responses, while the IN route enhanced mucosal IgA. The Ad28/Ad48 vaccines induced immunity in a similar pattern as compared to the Ad5/Ad6 strategy, but to a slightly lesser degree, in general. The commercial H1/H3 swine influenza vaccine failed to elicit cross-protective immunity. All H5CC vaccinated mice survived lethal H5N1 challenge without weight loss. Conclusions: Adenoviral-vectored H5CC vaccines elicit broad, cross-clade immunity with route-dependent immune profiles. IM vaccination is optimal for systemic and cellular responses, while IN delivery enhances mucosal immunity. These findings support the advancement of adenoviral platforms for influenza control in swine and pandemic preparedness. Full article
(This article belongs to the Special Issue Vaccine Design and Development)
Show Figures

Figure 1

26 pages, 528 KB  
Systematic Review
Cost-Effectiveness of the Pneumococcal Vaccine in the Adult Population: A Systematic Review
by Nam Xuan Vo, Huong Lai Pham, Uyen My Bui, Han Tue Ho and Tien Thuy Bui
Healthcare 2024, 12(23), 2490; https://doi.org/10.3390/healthcare12232490 - 9 Dec 2024
Cited by 2 | Viewed by 3276
Abstract
Objectives: Pneumococcal disease (PD), caused by S. pneumoniae, is a serious global health issue, primarily for adults over 65, due to its high mortality and morbidity rates. Recently, broader-serotype vaccines have been introduced to cope with tremendous hospital costs and decreasing quality [...] Read more.
Objectives: Pneumococcal disease (PD), caused by S. pneumoniae, is a serious global health issue, primarily for adults over 65, due to its high mortality and morbidity rates. Recently, broader-serotype vaccines have been introduced to cope with tremendous hospital costs and decreasing quality of life. Our study aims to systematically review the cost-effectiveness of current PCVs (pneumococcal conjugate vaccines) and PPVs (pneumococcal polysaccharide vaccine) from 2018 to April 2024. Methods: Articles were identified through PubMed, Embase, and Cochrane. Key outcomes include an improved incremental cost-effectiveness ratio (ICER) and quality-adjusted life-years (QALY), with the article’s quality assessed via the Consolidated Health Economic Evaluation Reporting Standards 2022 (CHEERS 2022). In total, 23 studies were included, with 22 studies of high quality and 1 of moderate quality. Results: These articles showed that PCV20 was the most cost-effective option compared with other vaccines, including PPV23, PCV13, PCV15, and PCV15/PPV23, for both young and older adults, regardless of risk factors. PCV20, when used alone, saved greater costs than PCV20, followed by PPV23. Conclusions: For countries applying lower-valency vaccines, switching to PCV20 as a single regimen would be the most beneficial for averting pneumococcal cases and reducing costs in adults aged 18–64 and over 65. Full article
Show Figures

Figure 1

16 pages, 3051 KB  
Article
Effect of Childhood Pneumococcal Conjugate Vaccination on Invasive Disease Serotypes in Serbia
by Nataša Opavski, Miloš Jovićević, Jovana Kabić, Dušan Kekić, Ina Gajić and Study Group for Laboratory Surveillance of Invasive Pneumococcal Diseases
Vaccines 2024, 12(8), 940; https://doi.org/10.3390/vaccines12080940 - 22 Aug 2024
Cited by 8 | Viewed by 2456
Abstract
In Serbia, PCV10 was introduced into the routine immunization for children under 2 in 2018 and replaced by PCV13 in 2022. We evaluated their impact on the distribution of invasive pneumococcal disease (IPD) serotypes across all age groups. Overall, 756 isolates were obtained [...] Read more.
In Serbia, PCV10 was introduced into the routine immunization for children under 2 in 2018 and replaced by PCV13 in 2022. We evaluated their impact on the distribution of invasive pneumococcal disease (IPD) serotypes across all age groups. Overall, 756 isolates were obtained from patients with IPD between 2010 and 2023 through laboratory surveillance. In the post-vaccination period, serotypes 14, 19F, 23F, and 6A significantly declined, while 3 and 19A considerably increased. This was especially evident in the ≤2 years group, making these serotypes the most prevalent among them. Serotype 3 dominated, representing 19.1% of all invasive isolates prior to 2018 and 33.1% thereafter. While serotype coverage of PCV10 has significantly decreased in the ≤2 years group (from 74.2% before 2018 to 29.5% after 2018), PCV13 coverage was 63.9% after 2018. In the post-PCV period, non-PCV13 serotypes, such as 9N, 10A, 15A, 15B, 15C, 22F, 6C, 6D, and 7C, increased across all isolates. Antibiotic non-susceptibility considerably decreased after 2018. MLST analysis showed shifts in sequence type prevalence, with pre-PCV lineages replaced and ongoing serotype 3 persistence, alongside potential capsule-switching events. These findings emphasize a noticeable shift in the distribution of serotypes and adaptability of pneumococcal populations, highlighting the importance of ongoing surveillance and the requirement for the urgent introduction of higher valent vaccines into the National Immunization Program. Full article
(This article belongs to the Special Issue Advances in Glycoconjugate Vaccines and Nanovaccines)
Show Figures

Figure 1

12 pages, 585 KB  
Article
The Immunogenicity of Monovalent Oral Poliovirus Vaccine Type 1 (mOPV1) and Inactivated Poliovirus Vaccine (IPV) in the EPI Schedule of India
by Lalitendu Mohanty, T. Jacob John, Shailesh D. Pawar, Padmasani Venkat Ramanan, Sharad Agarkhedkar and Pradeep Haldar
Vaccines 2024, 12(4), 424; https://doi.org/10.3390/vaccines12040424 - 17 Apr 2024
Cited by 1 | Viewed by 3036
Abstract
Background: In 2016, the Global Polio Eradication Initiative (GPEI) recommended the cessation of using type 2 oral poliovirus vaccine (OPV) and OPV, with countries having to switch from the trivalent to bivalent OPV (bOPV) with the addition of inactivated poliovirus vaccine (IPV) in [...] Read more.
Background: In 2016, the Global Polio Eradication Initiative (GPEI) recommended the cessation of using type 2 oral poliovirus vaccine (OPV) and OPV, with countries having to switch from the trivalent to bivalent OPV (bOPV) with the addition of inactivated poliovirus vaccine (IPV) in their routine immunization schedule. The current GPEI strategy 2022–2026 includes a bOPV cessation plan and a switch to IPV alone or a combination of vaccine schedules in the future. The focus of our study was to evaluate the immunogenicity of monovalent OPV type 1 (mOPV1) with IPV and IPV-only schedules. Methods: This was a three-arm, multi-center randomized–controlled trial conducted in 2016–2017 in India. Participants, at birth, were randomly assigned to the bOPV-IPV (Arm A) or mOPV1-IPV (Arm B) or IPV (Arm C) schedules. Serum specimens collected at birth and at 14, 18, and 22 weeks old were analyzed with a standard microneutralization assay for all the three poliovirus serotypes. Results: The results of 598 participants were analyzed. The type 1 cumulative seroconversion rates four weeks after the completion of the schedule at 18 weeks were 99.5% (97.0–99.9), 100.0% (97.9–100.0), and 96.0% (92.0–98.1) in Arms A (4bOPV + IPV), B (4mOPV1 + IPV), and C (3IPV), respectively. Type 2 and type 3 seroconversions at 18 weeks were 80.0% (73.7–85.1), 76.9% (70.3–82.4); 93.2% (88.5–96.1), 100.0% (98.0–100.0); and 81.9% (75.6–86.8), 99.4% (96.9–99.9), respectively, in the three arms. Conclusions: This study shows the high efficacy of different polio vaccines for serotype 1 in all three schedules. The type 1 seroconversion rate of mOPV1 is non-inferior to bOPV. All the vaccines provide high type-specific immunogenicity. The program can adopt the use of different vaccines or schedules depending on the epidemiology from time to time. Full article
Show Figures

Figure 1

15 pages, 1264 KB  
Article
Serotype Distribution and Antimicrobial Susceptibility Pattern of Streptococcus pneumoniae in COVID-19 Pandemic Era in Brazil
by Samanta C. G. Almeida, Ana Paula S. de Lemos, Ana Luiza Bierrenbach, José Cássio de Moraes and Maria Cristina de Cunto Brandileone
Microorganisms 2024, 12(2), 401; https://doi.org/10.3390/microorganisms12020401 - 17 Feb 2024
Cited by 11 | Viewed by 3088
Abstract
Despite the introduction of the pneumococcal vaccine, Streptococcus pneumoniae remains a cause of invasive diseases in Brazil. This study provides the distribution of serotypes and antimicrobial susceptibility patterns for pneumococcal isolates before and during the years of the COVID-19 pandemic in two age [...] Read more.
Despite the introduction of the pneumococcal vaccine, Streptococcus pneumoniae remains a cause of invasive diseases in Brazil. This study provides the distribution of serotypes and antimicrobial susceptibility patterns for pneumococcal isolates before and during the years of the COVID-19 pandemic in two age groups, <5 and ≥50 years. This is a national laboratory-based surveillance study that uses data from the Brazilian national laboratory for invasive S. pneumoniae from the pre-COVID-19 (January 2016 to January 2020) and COVID-19 (February 2020 to May 2022) periods. Antimicrobial resistance was evaluated by disk diffusion and minimum inhibitory concentration. The year 2020 was marked by a 44.6% reduction in isolates received and was followed by an upward trend from 2021 onwards, which became evident in 2022. No differences were observed in serotypes distribution between the studied periods. The COVID-19 period was marked by the high prevalence of serotypes 19A, 3, and 6C in both age groups. Serotypes 19A and 6C were related to non-antimicrobial susceptibility. We observed a reduction in S. pneumoniae, without changes in serotypes distribution and epidemiological capsular switch during the COVID-19 period. We observed elevated resistance rates, mainly to penicillin and ceftriaxone for non-meningitis cases in children under 5 years of age. Full article
(This article belongs to the Section Public Health Microbiology)
Show Figures

Figure 1

12 pages, 1374 KB  
Article
High Prevalence of Novel Sequence Types in Streptococcus pneumoniae That Caused Invasive Diseases in Kuwait in 2018
by Eiman Mokaddas, Mohammad Asadzadeh, Shabeera Syed and M. John Albert
Microorganisms 2024, 12(1), 225; https://doi.org/10.3390/microorganisms12010225 - 22 Jan 2024
Cited by 2 | Viewed by 2222
Abstract
Background: Multilocus sequence typing (MLST) is used to gain insight into the population genetics of bacteria in the form of sequence type (ST). MLST has been used to study the evolution and spread of virulent clones of Streptococcus pneumoniae in many parts of [...] Read more.
Background: Multilocus sequence typing (MLST) is used to gain insight into the population genetics of bacteria in the form of sequence type (ST). MLST has been used to study the evolution and spread of virulent clones of Streptococcus pneumoniae in many parts of the world. Such data for S. pneumoniae are lacking for the countries of the Arabian Peninsula, including Kuwait. Methods: We determined the STs of all 31 strains of S. pneumoniae from invasive diseases received at a reference laboratory from various health centers in Kuwait during 2018 by MLST. The relationship among the isolates was determined by phylogenetic analysis. We also determined the serotypes by Quellung reaction, and antimicrobial susceptibility by Etest, against 15 antibiotics belonging to 10 classes. Results: There were 28 STs among the 31 isolates, of which 14 were new STs (45.2%) and 5 were rare STs (16.1%). Phylogenetic analysis revealed that 26 isolates (83.9%) were unrelated singletons, and the Kuwaiti isolates were related to those from neighboring countries whose information was gleaned from unpublished data available at the PubMLST website. Many of our isolates were resistant to penicillin, erythromycin, and azithromycin, and some were multidrug-resistant. Virulent serotype 8-ST53, and serotype 19A with new STs, were detected. Conclusions: Our study detected an unusually large number of novel STs, which may indicate that Kuwait provides a milieu for the evolution of novel STs. Novel STs may arise due to recombination and can result in capsular switching. This can impact the effect of vaccination programs on the burden of invasive pneumococcal disease. This first report from the Arabian Peninsula justifies the continuous monitoring of S. pneumoniae STs for the possible evolution of new virulent clones and capsular switching. Full article
Show Figures

Figure 1

13 pages, 2608 KB  
Article
Harnessing Pentameric Scaffold of Cholera Toxin B (CTB) for Design of Subvirion Recombinant Dengue Virus Vaccine
by Jemin Sung, Yucheol Cheong, Young-Seok Kim, Jina Ahn, Myung Hyun Sohn, Sanguine Byun and Baik-Lin Seong
Vaccines 2024, 12(1), 92; https://doi.org/10.3390/vaccines12010092 - 17 Jan 2024
Cited by 3 | Viewed by 3585
Abstract
Dengue virus is an enveloped virus with an icosahedral assembly of envelope proteins (E). The E proteins are arranged as a head-to-tail homodimer, and domain III (EDIII) is placed at the edge of the dimer, converging to a pentamer interface. For a structure-based [...] Read more.
Dengue virus is an enveloped virus with an icosahedral assembly of envelope proteins (E). The E proteins are arranged as a head-to-tail homodimer, and domain III (EDIII) is placed at the edge of the dimer, converging to a pentamer interface. For a structure-based approach, cholera toxin B (CTB) was harnessed as a structural scaffold for the five-fold symmetry of EDIII. Pivoted by an RNA-mediated chaperone for the protein folding and assembly, CTB-EDIII of dengue serotype 1 (DV1) was successfully produced as soluble pentamers in an E. coli host with a high yield of about 28 mg/L. Immunization of mice with CTB-DV1EDIII elicited increased levels of neutralizing antibodies against infectious viruses compared to the control group immunized with DV1EDIII without CTB fusion. IgG isotype switching into a balanced Th1/Th2 response was also observed, probably triggered by the intrinsic adjuvant activity of CTB. Confirming the immune-enhancing potential of CTB in stabilizing the pentamer assembly of EDIII, this study introduces a low-cost bacterial production platform designed to augment the soluble production of subunit vaccine candidates, particularly those targeting flaviviruses. Full article
(This article belongs to the Special Issue Modern Adjuvants and Their Roles in Vaccine Development)
Show Figures

Figure 1

13 pages, 775 KB  
Article
Estimating the Clinical and Economic Impact of Switching from the 13-Valent Pneumococcal Conjugate Vaccine (PCV13) to Higher-Valent Options in Greek Infants
by Sophie Warren, Myrto Barmpouni, Vasiliki Kossyvaki, George Gourzoulidis and Johnna Perdrizet
Vaccines 2023, 11(8), 1369; https://doi.org/10.3390/vaccines11081369 - 15 Aug 2023
Cited by 21 | Viewed by 3192
Abstract
In June 2010, Greece introduced the 13-valent pneumococcal conjugate vaccine (PCV13) for pediatric vaccination and has since observed a large decrease in pneumococcal disease caused by these vaccine serotypes, yet the disease prevalence of non-vaccine serotypes has increased. Two higher-valent conjugate vaccines, a [...] Read more.
In June 2010, Greece introduced the 13-valent pneumococcal conjugate vaccine (PCV13) for pediatric vaccination and has since observed a large decrease in pneumococcal disease caused by these vaccine serotypes, yet the disease prevalence of non-vaccine serotypes has increased. Two higher-valent conjugate vaccines, a 15-valent (PCV15) and a 20-valent (PCV20), were developed to improve serotype coverage and combat serotype replacement. A decision-analytic model was adapted to the Greek setting using historical pneumococcal disease trends from PCV13 to forecast future clinical and economic outcomes of higher-valent PCVs over a 10-year period (2023–2033). The model estimated outcomes related to invasive pneumococcal disease (IPD), hospitalized and non-hospitalized pneumonia, and otitis media (OM) resulting from a switch in vaccination programs to PCV15 in 2023 or switching to PCV20 in 2024. Cost-effectiveness was evaluated from the third-party payer’s perspective in the Greek healthcare system. Compared to implementing PCV15 one year earlier, switching from PCV13 to PCV20 in 2024 was estimated to be a cost-saving strategy by saving the Greek health system over EUR 50 million in direct medical costs and averting over 250 IPD cases, 54,800 OM cases, 8450 pneumonia cases, and 255 deaths across all ages over a 10-year period. Full article
(This article belongs to the Section Vaccines against Tropical and other Infectious Diseases)
Show Figures

Figure 1

18 pages, 2844 KB  
Article
Genomic Surveillance of Recent Dengue Outbreaks in Colombo, Sri Lanka
by Sachith Maduranga, Braulio Mark Valencia, Chathurani Sigera, Thiruni Adikari, Praveen Weeratunga, Deepika Fernando, Senaka Rajapakse, Andrew R. Lloyd, Rowena A. Bull and Chaturaka Rodrigo
Viruses 2023, 15(7), 1408; https://doi.org/10.3390/v15071408 - 21 Jun 2023
Cited by 9 | Viewed by 4325
Abstract
All four serotypes of the dengue virus (DENV1–4) cause a phenotypically similar illness, but serial infections from different serotypes increase the risk of severe disease. Thus, genomic surveillance of circulating viruses is important to detect serotype switches that precede community outbreaks of disproportionate [...] Read more.
All four serotypes of the dengue virus (DENV1–4) cause a phenotypically similar illness, but serial infections from different serotypes increase the risk of severe disease. Thus, genomic surveillance of circulating viruses is important to detect serotype switches that precede community outbreaks of disproportionate magnitude. A phylogenetic analysis was conducted on near full length DENV genomes sequenced from serum collected from a prospective cohort study from the Colombo district, Sri Lanka during a 28-month period using Oxford nanopore technology, and the consensus sequences were analyzed using maximum likelihood and Bayesian evolutionary analysis. From 523 patients, 328 DENV sequences were successfully generated (DENV1: 43, DENV2: 219, DENV3:66). Most circulating sequences originated from a common ancestor that was estimated to have existed from around 2010 for DENV2 and around 2015/2016 for DENV1 and DENV3. Four distinct outbreaks coinciding with monsoon rain seasons were identified during the observation period mostly driven by DENV2 cosmopolitan genotype, except for a large outbreak in 2019 contributed by DENV3 genotype I. This serotype switch did not result in a more clinically severe illness. Phylogeographic analyses showed that all outbreaks started within Colombo city and then spread to the rest of the district. In 2019, DENV3 genotype I, previously, rarely reported in Sri Lanka, is likely to have contributed to a disease outbreak. However, this did not result in more severe disease in those infected, probably due to pre-existing DENV3 immunity in the community. Targeted vector control within Colombo city before anticipated seasonal outbreaks may help to limit the geographic spread of outbreaks. Full article
(This article belongs to the Section Human Virology and Viral Diseases)
Show Figures

Figure 1

11 pages, 749 KB  
Communication
The Molecular Epidemiology of Pneumococcal Strains Isolated from the Nasopharynx of Preschool Children 3 Years after the Introduction of the PCV Vaccination Program in Poland
by Karolina Kielbik, Ewelina Grywalska, Andrzej Glowniak, Grażyna Mielnik-Niedzielska and Izabela Korona-Glowniak
Int. J. Mol. Sci. 2023, 24(9), 7883; https://doi.org/10.3390/ijms24097883 - 26 Apr 2023
Cited by 1 | Viewed by 2148
Abstract
The genetic mechanisms of resistance, clonal composition, and the occurrence of pili were analyzed in 39 pneumococcal strains isolated from healthy children in the southeastern region of Poland. Strains with resistance to combinations of erythromycin, clindamycin, and tetracycline were found in clonal groups [...] Read more.
The genetic mechanisms of resistance, clonal composition, and the occurrence of pili were analyzed in 39 pneumococcal strains isolated from healthy children in the southeastern region of Poland. Strains with resistance to combinations of erythromycin, clindamycin, and tetracycline were found in clonal groups (CGs) related to Tennessee 23F-4 and Taiwan 19F-14 clones. Capsular switching possibly occurred in the Spain 9V-3 clone and its variants to serotypes 35B and 6A, as well as DLVs of Tennessee 23F-4 to serotype 23A. The double-locus variants of Colombia 23F-26 presented serotype 23B. The major transposons carrying the erythromycin and tetracycline resistance genes were Tn6002 (66.6%), followed by Tn916 (22.2%) and Tn2009 (11.1%). The macrolide efflux genetic assembly (MEGA) element was found in 41.7% of all erythromycin-resistant isolates. The majority of the isolates carrying the PI-1 gene belonged to the CGs related to the Spain 9V-3 clone expressing serotypes 35B and 6A, and the presence of both PI-1 and PI-2 was identified in CG4 consisting of the isolates related to the Taiwan 19F-14 clone expressing serotypes 19F and 19A. Importantly, in the nearest future, the piliated strains of serogroups 23B, 23A, and 35B may be of concern, being a possible origin of the emerging clones of piliated non-vaccine pneumococcal serotypes in Poland. This study reveals that nasopharyngeal carriage in children is an important reservoir for the selection and spreading of new drug-resistant pneumococcal clones in the community after the elimination of vaccine serotypes. Full article
(This article belongs to the Special Issue Antibiotic Resistance: Appearance, Evolution, and Spread 2.0)
Show Figures

Figure 1

24 pages, 1076 KB  
Review
Strategies to Prevent Early and Late-Onset Group B Streptococcal Infection via Interventions in Pregnancy
by Mahin Delara, Nirma Khatri Vadlamudi and Manish Sadarangani
Pathogens 2023, 12(2), 229; https://doi.org/10.3390/pathogens12020229 - 1 Feb 2023
Cited by 12 | Viewed by 6186
Abstract
Group B Streptococcus is a Gram-positive bacterium that typically colonizes 10–30% of pregnant women, causing chorioamnionitis, preterm birth, and stillbirth, as well as neonatal sepsis and meningitis with early-onset disease (EOD) or late-onset disease (LOD) due to ascending infection or transmission during delivery. [...] Read more.
Group B Streptococcus is a Gram-positive bacterium that typically colonizes 10–30% of pregnant women, causing chorioamnionitis, preterm birth, and stillbirth, as well as neonatal sepsis and meningitis with early-onset disease (EOD) or late-onset disease (LOD) due to ascending infection or transmission during delivery. While there are some differences between EOD and LOD in terms of route of transmission, risk factors, and serotypes, the only preventive approach currently is maternal intrapartum antibiotic prophylaxis (IAP) which will not be able to fully address the burden of the disease since this has no impact on LOD. Probiotics and immunization in pregnancy may be more effective than IAP for both EOD and LOD. There is mixed evidence of probiotic effects on the prevention of GBS colonization, and the data from completed and ongoing clinical trials investigating different GBS vaccines are promising. Current vaccine candidates target bacterial proteins or the polysaccharide capsule and include trivalent, tetravalent, and hexavalent protein–polysaccharide conjugate vaccines. Some challenges in developing novel GBS vaccines include the lack of a correlate of protection, the potential for serotype switching, a need to understand interactions with other vaccines, and optimal timing of administration in pregnancy to maximize protection for both term and preterm infants. Full article
(This article belongs to the Special Issue Group B-Streptococcus (GBS))
Show Figures

Figure 1

13 pages, 1647 KB  
Article
Adenoviral-Vectored Centralized Consensus Hemagglutinin Vaccine Provides Broad Protection against H2 Influenza a Virus
by Erika M. Petro-Turnquist, Brianna L. Bullard, Matthew J. Pekarek and Eric A. Weaver
Vaccines 2022, 10(6), 926; https://doi.org/10.3390/vaccines10060926 - 10 Jun 2022
Cited by 6 | Viewed by 3175
Abstract
Several influenza pandemics have occurred in the past century, one of which emerged in 1957 from a zoonotic transmission of H2N2 from an avian reservoir into humans. This pandemic caused 2–4 million deaths and circulated until 1968. Since the disappearance of H2N2 from [...] Read more.
Several influenza pandemics have occurred in the past century, one of which emerged in 1957 from a zoonotic transmission of H2N2 from an avian reservoir into humans. This pandemic caused 2–4 million deaths and circulated until 1968. Since the disappearance of H2N2 from human populations, there has been waning immunity against H2, and this subtype is not currently incorporated into seasonal vaccines. However, H2 influenza remains a pandemic threat due to consistent circulation in avian reservoirs. Here, we describe a method of pandemic preparedness by creating an adenoviral-vectored centralized consensus vaccine design against human H2 influenza. We also assessed the utility of serotype-switching to enhance the protective immune responses seen with homologous prime-boosting strategies. Immunization with an H2 centralized consensus showed a wide breadth of antibody responses after vaccination, protection against challenge with a divergent human H2 strain, and significantly reduced viral load in the lungs after challenge. Further, serotype switching between two species C adenoviruses enhanced protective antibody titers after heterologous boosting. These data support the notion that an adenoviral-vectored H2 centralized consensus vaccine has the ability to provide broadly cross-reactive immune responses to protect against divergent strains of H2 influenza and prepare for a possible pandemic. Full article
(This article belongs to the Topic Strategies for Prevention and Control of Influenza)
Show Figures

Figure 1

16 pages, 375 KB  
Article
Meningococcal Disease in Pediatric Age: A Focus on Epidemiology and Prevention
by Giada Maria Di Pietro, Giulia Biffi, Massimo Luca Castellazzi, Claudia Tagliabue, Raffaella Pinzani, Samantha Bosis and Paola Giovanna Marchisio
Int. J. Environ. Res. Public Health 2022, 19(7), 4035; https://doi.org/10.3390/ijerph19074035 - 29 Mar 2022
Cited by 10 | Viewed by 4711
Abstract
Meningococcal disease is caused by Neisseria meningitidis; 13 serogroups have been identified and differentiated from each other through their capsular polysaccharide. Serotypes A, B, C, W, X, and Y are responsible for nearly all infections worldwide. The most common clinical manifestations are [...] Read more.
Meningococcal disease is caused by Neisseria meningitidis; 13 serogroups have been identified and differentiated from each other through their capsular polysaccharide. Serotypes A, B, C, W, X, and Y are responsible for nearly all infections worldwide. The most common clinical manifestations are meningitis and invasive meningococcal disease, both characterized by high mortality and long-term sequelae. The infection rate is higher in children younger than 1 year and in adolescents, who are frequently asymptomatic carriers. Vaccination is the most effective method of preventing infection and transmission. Currently, both monovalent meningococcal vaccines (against A, B, and C serotypes) and quadrivalent meningococcal vaccines (against serogroups ACYW) are available and recommended according to local epidemiology. The purpose of this article is to describe the meningococcal vaccines and to identify instruments that are useful for reducing transmission and implementing the vaccination coverage. This aim could be reached by switching from the monovalent to the quadrivalent vaccine in the first year of life, increasing vaccine promotion against ACYW serotypes among adolescents, and extending the free offer of the anti-meningococcal B vaccine to teens, co-administering it with others proposed in the same age group. Greater awareness of the severity of the disease and increased health education through web and social networks could represent the best strategies for promoting adhesion and active participation in the vaccination campaign. Finally, the development of a licensed universal meningococcal vaccine should be another important objective. Full article
(This article belongs to the Special Issue Children and Adolescents: Preventable Infectious Diseases)
12 pages, 2024 KB  
Article
Emergence of New ST301 Shiga Toxin-Producing Escherichia coli Clones Harboring Extra-Intestinal Virulence Traits in Europe
by Aurélie Cointe, Etienne Bizot, Sabine Delannoy, Patrick Fach, Philippe Bidet, André Birgy, François-Xavier Weill, Sophie Lefèvre, Patricia Mariani-Kurkdjian and Stéphane Bonacorsi
Toxins 2021, 13(10), 686; https://doi.org/10.3390/toxins13100686 - 26 Sep 2021
Cited by 9 | Viewed by 3049
Abstract
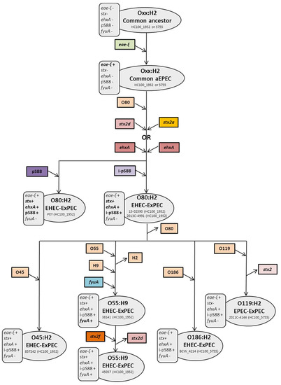
O80:H2 enterohemorrhagic Escherichia coli (EHEC) of sequence type ST301 is one of the main serotypes causing European hemolytic and uremic syndrome, but also invasive infections, due to extra-intestinal virulence factors (VFs). Here, we determined whether other such heteropathotypes exist among ST301. EnteroBase was [...] Read more.
O80:H2 enterohemorrhagic Escherichia coli (EHEC) of sequence type ST301 is one of the main serotypes causing European hemolytic and uremic syndrome, but also invasive infections, due to extra-intestinal virulence factors (VFs). Here, we determined whether other such heteropathotypes exist among ST301. EnteroBase was screened for ST301 strains that were included in a general SNP-phylogeny. French strains belonging to a new heteropathotype clone were sequenced. ST, hierarchical clusters (HC), serotype, resistome, and virulome were determined using EnteroBase, the CGE website, and local BLAST. The ST301 general phylogeny shows two groups. Group A (n = 25) is mainly composed of enteropathogenic E. coli, whereas group B (n = 55) includes mostly EHEC. Three serotypes, O186:H2, O45:H2 and O55:H9, share the same virulome as one of the O80:H2 sub-clones from which they derive subsequent O-antigen switches. The O55:H9 clone, mainly present in France (n = 29), as well as in the UK (n = 5) and Germany (n = 1), has a low background of genetic diversity (four HC20), although it has three Stx subtypes, an H-antigen switch, and genes encoding the major extra-intestinal VF yersiniabactin, and extended-spectrum beta-lactamases. Diverse heteropathotype clones genetically close to the O80:H2 clone are present among the ST301, requiring close European monitoring, especially the virulent O55:H9 clone. Full article
Show Figures

Figure 1

Back to TopTop