Sign in to use this feature.

Years

Between: -

Subjects

remove_circle_outline
remove_circle_outline
remove_circle_outline
remove_circle_outline

Journals

Article Types

Countries / Regions

Search Results (25)

Search Parameters:
Keywords = sarcomere assembly

Order results
Result details
Results per page
Select all
Export citation of selected articles as:
18 pages, 2249 KB  
Article
Single-Cell Transcriptomic Analysis Reveals Multicellular Coordination and Signaling Rewiring During Fetal Goat Skeletal Muscle Development
by Shiyao Han, Shengcan Xie, Fenfen Jiang, Qianhui Zou, Tianle Li, Ahui Wang, Nan Wang, Chuzhao Lei and Young Tang
Animals 2026, 16(9), 1370; https://doi.org/10.3390/ani16091370 - 29 Apr 2026
Viewed by 312
Abstract
Fetal skeletal muscle development involves coordinated interactions among myogenic, stromal, vascular, and immune compartments, yet the cellular and molecular programs guiding tissue maturation remain incompletely understood. To address this, we generated a high-resolution single-cell atlas of fetal female goat skeletal muscle and performed [...] Read more.
Fetal skeletal muscle development involves coordinated interactions among myogenic, stromal, vascular, and immune compartments, yet the cellular and molecular programs guiding tissue maturation remain incompletely understood. To address this, we generated a high-resolution single-cell atlas of fetal female goat skeletal muscle and performed trajectory analysis, transcription factor activity profiling, and intercellular communication mapping. Unsupervised clustering identified RUNX2 mesenchymal progenitors, fibro-adipogenic progenitors (FAPs), myofibroblasts, endothelial cells, macrophages, differentiating myocytes, and mature skeletal muscle fibers, revealing a heterogeneous ecosystem in which stromal populations support myogenic progression and vascular and immune cells contribute to tissue organization. Pseudotime analysis traced a maturation continuum from differentiation-competent myocytes to contractile fibers, marked by sequential activation of extracellular matrix remodeling, cytoskeletal stabilization, and sarcomere assembly. KEGG and GO enrichment highlighted stage-specific engagement of ErbB, Hedgehog, and Hippo signaling, as well as cell cycle and ubiquitin-mediated proteolysis pathways, linking proliferation, differentiation, and structural maturation. Transcription factor profiling revealed early-stage proliferative and morphogenetically permissive states driven by E2F4/5, HMGA2, and HAND2, transitioning to late-stage differentiation, ECM remodeling, and tissue stabilization orchestrated by CEBPB, CREB3L1, ELK1, and E2F2. Cell–cell communication analysis showed a developmental redistribution of signaling authority, from ECM-driven, progenitor-centered networks to modular, structurally stabilized interactions. These findings define the cellular, transcriptional, and signaling framework orchestrating fetal skeletal muscle maturation. Full article
(This article belongs to the Section Animal Genetics and Genomics)
Show Figures

Figure 1

18 pages, 1677 KB  
Review
The Cytoskeletal Structure in Cardiomyocyte Maturation and Proliferation
by Aldana Rojas, Shelby Dahlen, Feng Zhang and Shijie Liu
Cells 2025, 14(19), 1494; https://doi.org/10.3390/cells14191494 - 24 Sep 2025
Cited by 3 | Viewed by 2681
Abstract
The adult heart has a limited ability to regenerate, which is partly due to the structural and metabolic specialization that cardiomyocytes (CMs) acquire during postnatal maturation. In this review, we explore how cytoskeletal remodeling, metabolic reprogramming, and interactions with the extracellular matrix (ECM) [...] Read more.
The adult heart has a limited ability to regenerate, which is partly due to the structural and metabolic specialization that cardiomyocytes (CMs) acquire during postnatal maturation. In this review, we explore how cytoskeletal remodeling, metabolic reprogramming, and interactions with the extracellular matrix (ECM) regulate CM maturation, proliferation, and the potential for regeneration. We describe how the assembly of microtubules, actin filaments, and sarcomeric structures is essential for developing contractile function, but also creates structural barriers that prevent cell division. Recent studies show that disassembling these cytoskeletal components, along with activating signaling pathways such as Hippo-YAP, Wnt, and NRG1/ErbB4, can promote CM dedifferentiation and re-entry into the cell cycle. Metabolic shifts also play a critical role. A return from oxidative phosphorylation to glycolysis also leads to CM dedifferentiation and proliferation. In addition, changes in ECM composition and mechanical signaling affect cytoskeletal dynamics and regenerative capacity. Understanding how these structural, metabolic, and signaling networks work together opens the door to new approaches for restoring heart function after injury. Full article
Show Figures

Figure 1

14 pages, 3713 KB  
Article
Titin’s Intrinsically Disordered PEVK Domain Modulates Actin Polymerization
by Áron Gellért Altorjay, Hedvig Tordai, Ádám Zolcsák, Nikoletta Kósa, Tamás Hegedűs and Miklós Kellermayer
Int. J. Mol. Sci. 2025, 26(14), 7004; https://doi.org/10.3390/ijms26147004 - 21 Jul 2025
Viewed by 1662
Abstract
The multi-domain muscle protein titin provides elasticity and mechanosensing functions to the sarcomere. Titin’s PEVK domain is intrinsically disordered due to the presence of a large number of prolines and highly charged residues. Although PEVK does not have canonical actin-binding motifs, it has [...] Read more.
The multi-domain muscle protein titin provides elasticity and mechanosensing functions to the sarcomere. Titin’s PEVK domain is intrinsically disordered due to the presence of a large number of prolines and highly charged residues. Although PEVK does not have canonical actin-binding motifs, it has been shown to bind F-actin. Here, we explored whether the PEVK domain may also affect actin assembly. We cloned the middle, 733-residue-long segment (called PEVKII) of the full-length PEVK domain, expressed in E. coli and purified by using His- and Avi-tags engineered to the N- and C-termini, respectively. Actin assembly was monitored by the pyrene assay in the presence of varying PEVKII concentrations. The structural features of PEVKII-associated F-actin were studied with atomic force microscopy. The added PEVKII enhanced the initial and log-phase rates of actin assembly and the peak F-actin quantity in a concentration-dependent way. However, the critical concentration of actin polymerization was unaltered. Thus, PEVK accelerates actin polymerization by facilitating its nucleation. This effect was highlighted in the AFM images of F-actin–PEVKII adsorbed to the supported lipid bilayer. The sample was dominated by radially symmetric complexes of short actin filaments. PEVK’s actin polymerization-modulating effect may, in principle, have a function in regulating sarcomeric actin length and turnover. Altogether, titin’s PEVK domain is not only a non-canonical actin-binding protein that regulates sarcomeric shortening, but one that may modulate actin polymerization as well. Full article
(This article belongs to the Special Issue Biomolecular Structure, Function and Interactions: 2nd Edition)
Show Figures

Figure 1

35 pages, 31411 KB  
Article
The Role of Integrin β1D Mislocalization in the Pathophysiology of Calpain 3-Related Limb–Girdle Muscular Dystrophy
by Andrea Valls, Cristina Ruiz-Roldán, Jenita Immanuel, Sonia Alonso-Martín, Eduard Gallardo, Roberto Fernández-Torrón, Mario Bonilla, Ana Lersundi, Aurelio Hernández-Laín, Cristina Domínguez-González, Juan Jesús Vílchez, Pablo Iruzubieta, Adolfo López de Munain and Amets Sáenz
Cells 2025, 14(6), 446; https://doi.org/10.3390/cells14060446 - 17 Mar 2025
Cited by 2 | Viewed by 2638
Abstract
Limb–girdle muscular dystrophy R1 (LGMDR1) is characterized by progressive proximal muscle weakness due to mutations in the CAPN3 gene. Little is known about CAPN3’s function in muscle, but its loss results in aberrant sarcomere formation. Human muscle structure was analyzed in this study, [...] Read more.
Limb–girdle muscular dystrophy R1 (LGMDR1) is characterized by progressive proximal muscle weakness due to mutations in the CAPN3 gene. Little is known about CAPN3’s function in muscle, but its loss results in aberrant sarcomere formation. Human muscle structure was analyzed in this study, with observations including integrin β1D isoform (ITGβ1D) mislocalization, a lack of Talin-1 (TLN1) in the sarcolemma and the irregular expression of focal adhesion kinase (FAK) in LGMDR1 muscles, suggesting a lack of integrin activation with an altered sarcolemma, extracellular matrix (ECM) assembly and signaling pathway deregulation, which may cause frailty in LGMDR1 muscle fibers. Additionally, altered nuclear morphology, centrosome distribution and microtubule organization have been found in muscle cells derived from LGMDR1 patients. Full article
(This article belongs to the Special Issue Muscle Structure and Function in Health and Disease)
Show Figures

Figure 1

19 pages, 5529 KB  
Article
Integration of mRNA and miRNA Analysis Sheds New Light on the Muscle Response to Heat Stress in Spotted Sea Bass (Lateolabrax maculatus)
by Cong Liu, Haishen Wen, Yuan Zheng, Chong Zhang, Yonghang Zhang, Lingyu Wang, Donglei Sun, Kaiqiang Zhang, Xin Qi and Yun Li
Int. J. Mol. Sci. 2024, 25(22), 12098; https://doi.org/10.3390/ijms252212098 - 11 Nov 2024
Cited by 5 | Viewed by 2441
Abstract
Temperature is a crucial environmental factor for fish. Elevated temperatures trigger various physiological and molecular responses designed to maintain internal environmental homeostasis and ensure the proper functioning of the organism. In this study, we measured biochemical parameters and performed mRNA–miRNA integrated transcriptomic analysis [...] Read more.
Temperature is a crucial environmental factor for fish. Elevated temperatures trigger various physiological and molecular responses designed to maintain internal environmental homeostasis and ensure the proper functioning of the organism. In this study, we measured biochemical parameters and performed mRNA–miRNA integrated transcriptomic analysis to characterize changes in gene expression profiles in the muscle tissue of spotted sea bass (Lateolabrax maculatus) under heat stress. The measurement of biochemical parameters revealed that the activities of nine biochemical enzymes (ALP, γ-GT, AST, GLU, CK, ALT, TG, LDH and TC) were significantly affected to varying degrees by elevated temperatures. A total of 1940 overlapping differentially expressed genes (DEGs) were identified among the five comparisons in the muscle tissue after heat stress. Protein–protein interaction (PPI) analysis of DEGs indicated that heat shock protein genes (HSPs) were deeply involved in the response to heat stress. In addition, we detected 462 differential alternative splicing (DAS) events and 618 DAS genes, which are closely associated with sarcomere assembly in muscle, highlighting the role of alternative splicing in thermal response regulation. Moreover, 32 differentially expressed miRNAs (DEMs) were identified in response to heat stress, and 599 DEGs were predicted as potential target genes of those DEMs, generating 846 DEG–DEM negative regulatory pairs potentially associated with thermal response. Function enrichment analysis of the target genes suggested that lipid metabolism-related pathways and genes were regulated by miRNAs. By analyzing PPIs of target genes, we identified 28 key negative regulatory pairs, including 13 miRNAs (such as lma-miR-122, lma-miR-200b-5p and novel-miR-444) and 15 target genes (such as hspa13, dnaja1, and dnajb1a). This study elucidates the molecular mechanisms of response to high-temperature stress and offers valuable information for the selection and breeding of heat-tolerant strains of spotted sea bass. Full article
(This article belongs to the Section Molecular Biology)
Show Figures

Figure 1

13 pages, 2529 KB  
Article
Effect of 11-Deoxycorticosterone in the Transcriptomic Response to Stress in Rainbow Trout Skeletal Muscle
by Rodrigo Zuloaga, Daniela Aravena-Canales, Jorge Eduardo Aedo, Cesar Osorio-Fuentealba, Alfredo Molina and Juan Antonio Valdés
Genes 2023, 14(2), 512; https://doi.org/10.3390/genes14020512 - 17 Feb 2023
Cited by 8 | Viewed by 3271
Abstract
In aquaculture, many stressors can negatively affect growth in teleosts. It is believed that cortisol performs glucocorticoid and mineralocorticoid functions because teleosts do not synthesize aldosterone. However, recent data suggest that 11-deoxycorticosterone (DOC) released during stress events may be relevant to modulate the [...] Read more.
In aquaculture, many stressors can negatively affect growth in teleosts. It is believed that cortisol performs glucocorticoid and mineralocorticoid functions because teleosts do not synthesize aldosterone. However, recent data suggest that 11-deoxycorticosterone (DOC) released during stress events may be relevant to modulate the compensatory response. To understand how DOC modifies the skeletal muscle molecular response, we carried out a transcriptomic analysis. Rainbow trout (Oncorhynchus mykiss) were intraperitoneally treated with physiological doses of DOC in individuals pretreated with mifepristone (glucocorticoid receptor antagonist) or eplerenone (mineralocorticoid receptor antagonist). RNA was extracted from the skeletal muscles, and cDNA libraries were constructed from vehicle, DOC, mifepristone, mifepristone plus DOC, eplerenone, and eplerenone plus DOC groups. The RNA-seq analysis revealed 131 differentially expressed transcripts (DETs) induced by DOC with respect to the vehicle group, mainly associated with muscle contraction, sarcomere organization, and cell adhesion. In addition, a DOC versus mifepristone plus DOC analysis revealed 122 DETs related to muscle contraction, sarcomere organization, and skeletal muscle cell differentiation. In a DOC versus eplerenone plus DOC analysis, 133 DETs were associated with autophagosome assembly, circadian regulation of gene expression, and regulation of transcription from RNA pol II promoter. These analyses indicate that DOC has a relevant function in the stress response of skeletal muscles, whose action is differentially modulated by GR and MR and is complementary to cortisol. Full article
(This article belongs to the Special Issue Aquaculture Genetics: Latest Advances and Prospects)
Show Figures

Figure 1

16 pages, 2805 KB  
Review
Insights into Cell-Specific Functions of Microtubules in Skeletal Muscle Development and Homeostasis
by Lathan Lucas and Thomas A. Cooper
Int. J. Mol. Sci. 2023, 24(3), 2903; https://doi.org/10.3390/ijms24032903 - 2 Feb 2023
Cited by 16 | Viewed by 7609
Abstract
The contractile cells of skeletal muscles, called myofibers, are elongated multinucleated syncytia formed and maintained by the fusion of proliferative myoblasts. Human myofibers can be hundreds of microns in diameter and millimeters in length. Myofibers are non-mitotic, obviating the need for microtubules in [...] Read more.
The contractile cells of skeletal muscles, called myofibers, are elongated multinucleated syncytia formed and maintained by the fusion of proliferative myoblasts. Human myofibers can be hundreds of microns in diameter and millimeters in length. Myofibers are non-mitotic, obviating the need for microtubules in cell division. However, microtubules have been adapted to the unique needs of these cells and are critical for myofiber development and function. Microtubules in mature myofibers are highly dynamic, and studies in several experimental systems have demonstrated the requirements for microtubules in the unique features of muscle biology including myoblast fusion, peripheral localization of nuclei, assembly of the sarcomere, transport and signaling. Microtubule-binding proteins have also been adapted to the needs of the skeletal muscle including the expression of skeletal muscle-specific protein isoforms generated by alternative splicing. Here, we will outline the different roles microtubules play in skeletal muscle cells, describe how microtubule abnormalities can lead to muscle disease and discuss the broader implications for microtubule function. Full article
(This article belongs to the Special Issue The Physiology of Striated Muscle Tissue 2.0)
Show Figures

Figure 1

13 pages, 2618 KB  
Article
Comprehensive Analysis of lncRNA and mRNA Reveals the Effect of ZBED6 on Spleen Growth in Pigs
by Dandan Wang, Shengnan Wang, Wenjie Tian, Yuehui Ma and Lin Jiang
Agriculture 2023, 13(1), 108; https://doi.org/10.3390/agriculture13010108 - 30 Dec 2022
Cited by 1 | Viewed by 2212
Abstract
Transcription factor zinc-finger BED domain-containing protein 6 (ZBED6) is unique to placental mammals and regulates insulin-like growth factor 2 (IGF2) expression, which lead to muscle growth. However, the effect of ZBED6 on the growth of spleen is still elusive. [...] Read more.
Transcription factor zinc-finger BED domain-containing protein 6 (ZBED6) is unique to placental mammals and regulates insulin-like growth factor 2 (IGF2) expression, which lead to muscle growth. However, the effect of ZBED6 on the growth of spleen is still elusive. In this study, we explored the regulation of ZBED6 on spleen growth, and the results showed ZBED6 knockout (ZBED6 KO) pigs had heavier spleens than wild-type (WT) pigs. To analyze the mechanism of increased spleen weight in ZBED6 KO pigs, long noncoding RNAs (lncRNAs) and mRNAs in the spleen samples (WT:ZBED6 KO pigs = 3:3) were analyzed to identify differentially expressed lncRNAs (DE-lncRNAs) and genes (DEGs) based on the RNA sequencing (RNA-seq) method. Then, 142 DEGs and 82 DE-lncRNAs were obtained. The qRT-PCR results were consistent with those of the RNA-seq, indicating that the data were reliable. The heavier spleen weight of ZBED6 KO pigs coincided with the significantly upregulated IGF2 mRNA. Functional enrichment analysis of DEGs showed enrichment mainly in myofibril assembly and sarcomere. In addition, 252 cis- and 109 trans-acting target genes of 82 DE-lncRNAs were predicted. By conjoint analysis of lncRNA and mRNA revealed that IGF2, DE-lnRNAs (XLOC_113021, XLOC_078852, NONSUSG004057.1, NONSUSG014354.1, and NONSUSG009750.1), and their target gene ACTN2 may be the key candidate genes in promoting spleen growth in ZBED6 KO pigs. This study provides new directions to understand the global functions of ZBED6 and lncRNAs in spleen growth in pigs. Full article
(This article belongs to the Section Farm Animal Production)
Show Figures

Figure 1

24 pages, 1200 KB  
Review
Cardiac Sarcomere Signaling in Health and Disease
by Ashley A. Martin, Brian R. Thompson, Dongwoo Hahn, Addeli Bez Batti Angulski, Nora Hosny, Houda Cohen and Joseph M. Metzger
Int. J. Mol. Sci. 2022, 23(24), 16223; https://doi.org/10.3390/ijms232416223 - 19 Dec 2022
Cited by 21 | Viewed by 9627
Abstract
The cardiac sarcomere is a triumph of biological evolution wherein myriad contractile and regulatory proteins assemble into a quasi-crystalline lattice to serve as the central point upon which cardiac muscle contraction occurs. This review focuses on the many signaling components and mechanisms of [...] Read more.
The cardiac sarcomere is a triumph of biological evolution wherein myriad contractile and regulatory proteins assemble into a quasi-crystalline lattice to serve as the central point upon which cardiac muscle contraction occurs. This review focuses on the many signaling components and mechanisms of regulation that impact cardiac sarcomere function. We highlight the roles of the thick and thin filament, both as necessary structural and regulatory building blocks of the sarcomere as well as targets of functionally impactful modifications. Currently, a new focus emerging in the field is inter-myofilament signaling, and we discuss here the important mediators of this mechanism, including myosin-binding protein C and titin. As the understanding of sarcomere signaling advances, so do the methods with which it is studied. This is reviewed here through discussion of recent live muscle systems in which the sarcomere can be studied under intact, physiologically relevant conditions. Full article
Show Figures

Figure 1

22 pages, 2839 KB  
Article
Transcriptome Response of Differentiating Muscle Satellite Cells to Thermal Challenge in Commercial Turkey
by Kent M. Reed, Kristelle M. Mendoza, Jiahui Xu, Gale M. Strasburg and Sandra G. Velleman
Genes 2022, 13(10), 1857; https://doi.org/10.3390/genes13101857 - 14 Oct 2022
Cited by 8 | Viewed by 2882
Abstract
Early muscle development involves the proliferation and differentiation of stem cells (satellite cells, SCs) in the mesoderm to form multinucleated myotubes that mature into muscle fibers and fiber bundles. Proliferation of SCs increases the number of cells available for muscle formation while simultaneously [...] Read more.
Early muscle development involves the proliferation and differentiation of stem cells (satellite cells, SCs) in the mesoderm to form multinucleated myotubes that mature into muscle fibers and fiber bundles. Proliferation of SCs increases the number of cells available for muscle formation while simultaneously maintaining a population of cells for future response. Differentiation dramatically changes properties of the SCs and environmental stressors can have long lasting effects on muscle growth and physiology. This study was designed to characterize transcriptional changes induced in turkey SCs undergoing differentiation under thermal challenge. Satellite cells from the pectoralis major (p. major) muscle of 1-wk old commercial fast-growing birds (Nicholas turkey, NCT) and from a slower-growing research line (Randombred Control Line 2, RBC2) were proliferated for 72 h at 38 °C and then differentiated for 48 h at 33 °C (cold), 43 °C (hot) or 38 °C (control). Gene expression among thermal treatments and between turkey lines was examined by RNAseq to detect significant differentially expressed genes (DEGs). Cold treatment resulted in significant gene expression changes in the SCs from both turkey lines, with the primary effect being down regulation of the DEGs with overrepresentation of genes involved in regulation of skeletal muscle tissue regeneration and sarcomere organization. Heat stress increased expression of genes reported to regulate myoblast differentiation and survival and to promote cell adhesion particularly in the NCT line. Results suggest that growth selection in turkeys has altered the developmental potential of SCs in commercial birds to increase hypertrophic potential of the p. major muscle and sarcomere assembly. The biology of SCs may account for the distinctly different outcomes in response to thermal challenge on breast muscle growth, development, and structure of the turkey. Full article
(This article belongs to the Special Issue Avian Genomics and Transgenesis)
Show Figures

Figure 1

22 pages, 26340 KB  
Article
Morphological and Molecular Responses of Lateolabrax maculatus Skeletal Muscle Cells to Different Temperatures
by Jingru Zhang, Haishen Wen, Xin Qi, Yonghang Zhang, Ximeng Dong, Kaiqiang Zhang, Meizhao Zhang, Jifang Li and Yun Li
Int. J. Mol. Sci. 2022, 23(17), 9812; https://doi.org/10.3390/ijms23179812 - 29 Aug 2022
Cited by 15 | Viewed by 3354
Abstract
Temperature strongly modulates muscle development and growth in ectothermic teleosts; however, the underlying mechanisms remain largely unknown. In this study, primary cultures of skeletal muscle cells of Lateolabrax maculatus were conducted and reared at different temperatures (21, 25, and 28 °C) in both [...] Read more.
Temperature strongly modulates muscle development and growth in ectothermic teleosts; however, the underlying mechanisms remain largely unknown. In this study, primary cultures of skeletal muscle cells of Lateolabrax maculatus were conducted and reared at different temperatures (21, 25, and 28 °C) in both the proliferation and differentiation stages. CCK-8, EdU, wound scratch and nuclear fusion index assays revealed that the proliferation, myogenic differentiation, and migration processes of skeletal muscle cells were significantly accelerated as the temperature raises. Based on the GO, GSEA, and WGCNA, higher temperature (28 °C) induced genes involved in HSF1 activation, DNA replication, and ECM organization processes at the proliferation stage, as well as HSF1 activation, calcium activity regulation, myogenic differentiation, and myoblast fusion, and sarcomere assembly processes at the differentiation stage. In contrast, lower temperature (21 °C) increased the expression levels of genes associated with DNA damage, DNA repair and apoptosis processes at the proliferation stage, and cytokine signaling and neutrophil degranulation processes at the differentiation stage. Additionally, we screened several hub genes regulating myogenesis processes. Our results could facilitate the understanding of the regulatory mechanism of temperature on fish skeletal muscle growth and further contribute to utilizing rational management strategies and promoting organism growth and development. Full article
(This article belongs to the Special Issue Myoblast and Muscle Cell Genesis and Regeneration)
Show Figures

Figure 1

18 pages, 4351 KB  
Article
Myosin Transducer Inter-Strand Communication Is Critical for Normal ATPase Activity and Myofibril Structure
by William A. Kronert, Karen H. Hsu, Aditi Madan, Floyd Sarsoza, Anthony Cammarato and Sanford I. Bernstein
Biology 2022, 11(8), 1137; https://doi.org/10.3390/biology11081137 - 29 Jul 2022
Cited by 2 | Viewed by 2461
Abstract
The R249Q mutation in human β-cardiac myosin results in hypertrophic cardiomyopathy. We previously showed that inserting this mutation into Drosophila melanogaster indirect flight muscle myosin yields mechanical and locomotory defects. Here, we use transgenic Drosophila mutants to demonstrate that residue R249 serves as [...] Read more.
The R249Q mutation in human β-cardiac myosin results in hypertrophic cardiomyopathy. We previously showed that inserting this mutation into Drosophila melanogaster indirect flight muscle myosin yields mechanical and locomotory defects. Here, we use transgenic Drosophila mutants to demonstrate that residue R249 serves as a critical communication link within myosin that controls both ATPase activity and myofibril integrity. R249 is located on a β-strand of the central transducer of myosin, and our molecular modeling shows that it interacts via a salt bridge with D262 on the adjacent β-strand. We find that disrupting this interaction via R249Q, R249D or D262R mutations reduces basal and actin-activated ATPase activity, actin in vitro motility and flight muscle function. Further, the R249D mutation dramatically affects myofibril assembly, yielding abnormalities in sarcomere lengths, increased Z-line thickness and split myofibrils. These defects are exacerbated during aging. Re-establishing the β-strand interaction via a R249D/D262R double mutation restores both basal ATPase activity and myofibril assembly, indicating that these properties are dependent upon transducer inter-strand communication. Thus, the transducer plays an important role in myosin function and myofibril architecture. Full article
(This article belongs to the Section Biochemistry and Molecular Biology)
Show Figures

Figure 1

21 pages, 3095 KB  
Article
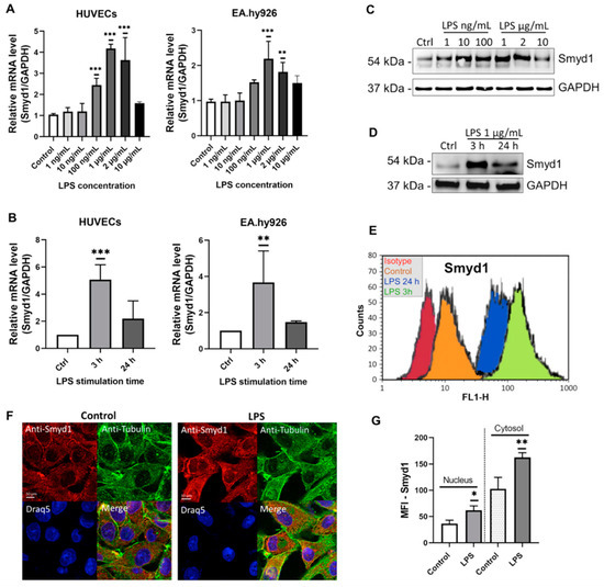
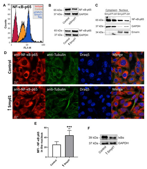
The Methyltransferase Smyd1 Mediates LPS-Triggered Up-Regulation of IL-6 in Endothelial Cells
by Ahmed Shamloul, Gustav Steinemann, Kerrin Roos, Celine Huajia Liem, Jonathan Bernd, Thorsten Braun, Andreas Zakrzewicz and Janine Berkholz
Cells 2021, 10(12), 3515; https://doi.org/10.3390/cells10123515 - 13 Dec 2021
Cited by 14 | Viewed by 4614
Abstract
The lysine methyltransferase Smyd1 with its characteristic catalytic SET-domain is highly enriched in the embryonic heart and skeletal muscles, participating in cardiomyogenesis, sarcomere assembly and chromatin remodeling. Recently, significant Smyd1 levels were discovered in endothelial cells (ECs) that responded to inflammatory cytokines. Based [...] Read more.
The lysine methyltransferase Smyd1 with its characteristic catalytic SET-domain is highly enriched in the embryonic heart and skeletal muscles, participating in cardiomyogenesis, sarcomere assembly and chromatin remodeling. Recently, significant Smyd1 levels were discovered in endothelial cells (ECs) that responded to inflammatory cytokines. Based on these biochemical properties, we hypothesized that Smyd1 is involved in inflammation-triggered signaling in ECs and therefore, investigated its role within the LPS-induced signaling cascade. Human endothelial cells (HUVECs and EA.hy926 cells) responded to LPS stimulation with higher intrinsic Smyd1 expression. By transfection with expression vectors containing gene inserts encoding either intact Smyd1, a catalytically inactive Smyd1-mutant or Smyd1-specific siRNAs, we show that Smyd1 contributes to LPS-triggered expression and secretion of IL-6 in EA.hy926 cells. Further molecular analysis revealed this process to be based on two signaling pathways: Smyd1 increased the activity of NF-κB and promoted the trimethylation of lysine-4 of histone-3 (H3K4me3) within the IL-6 promoter, as shown by ChIP-RT-qPCR combined with IL-6-promoter-driven luciferase reporter gene assays. In summary, our experimental analysis revealed that LPS-binding to ECs leads to the up-regulation of Smyd1 expression to transduce the signal for IL-6 up-regulation via activation of the established NF-κB pathway as well as via epigenetic trimethylation of H3K4. Full article
(This article belongs to the Section Cell Signaling)
Show Figures

Figure 1

22 pages, 3890 KB  
Article
Assessment of the Contribution of a Thermodynamic and Mechanical Destabilization of Myosin-Binding Protein C Domain C2 to the Pathomechanism of Hypertrophic Cardiomyopathy-Causing Double Mutation MYBPC3Δ25bp/D389V
by Frederic V. Schwäbe, Emanuel K. Peter, Manuel H. Taft and Dietmar J. Manstein
Int. J. Mol. Sci. 2021, 22(21), 11949; https://doi.org/10.3390/ijms222111949 - 4 Nov 2021
Cited by 7 | Viewed by 4405
Abstract
Mutations in the gene encoding cardiac myosin-binding protein-C (MyBPC), a thick filament assembly protein that stabilizes sarcomeric structure and regulates cardiac function, are a common cause for the development of hypertrophic cardiomyopathy. About 10% of carriers of the Δ25bp variant of MYBPC3, [...] Read more.
Mutations in the gene encoding cardiac myosin-binding protein-C (MyBPC), a thick filament assembly protein that stabilizes sarcomeric structure and regulates cardiac function, are a common cause for the development of hypertrophic cardiomyopathy. About 10% of carriers of the Δ25bp variant of MYBPC3, which is common in individuals from South Asia, are also carriers of the D389V variant on the same allele. Compared with noncarriers and those with MYBPC3Δ25bp alone, indicators for the development of hypertrophic cardiomyopathy occur with increased frequency in MYBPC3Δ25bp/D389V carriers. Residue D389 lies in the IgI-like C2 domain that is part of the N-terminal region of MyBPC. To probe the effects of mutation D389V on structure, thermostability, and protein–protein interactions, we produced and characterized wild-type and mutant constructs corresponding to the isolated 10 kDa C2 domain and a 52 kDa N-terminal fragment that includes subdomains C0 to C2. Our results show marked reductions in the melting temperatures of D389V mutant constructs. Interactions of construct C0–C2 D389V with the cardiac isoforms of myosin-2 and actin remain unchanged. Molecular dynamics simulations reveal changes in the stiffness and conformer dynamics of domain C2 caused by mutation D389V. Our results suggest a pathomechanism for the development of HCM based on the toxic buildup of misfolded protein in young MYBPC3Δ25bp/D389V carriers that is supplanted and enhanced by C-zone haploinsufficiency at older ages. Full article
(This article belongs to the Special Issue The Physiology of Striated Muscle Tissues)
Show Figures

Figure 1

15 pages, 40398 KB  
Article
PRC1 Stabilizes Cardiac Contraction by Regulating Cardiac Sarcomere Assembly and Cardiac Conduction System Construction
by Xixia Peng, Gang Feng, Yanyong Zhang and Yuhua Sun
Int. J. Mol. Sci. 2021, 22(21), 11368; https://doi.org/10.3390/ijms222111368 - 21 Oct 2021
Cited by 10 | Viewed by 3524
Abstract
Cardiac development is a complex process that is strictly controlled by various factors, including PcG protein complexes. Several studies have reported the critical role of PRC2 in cardiogenesis. However, little is known about the regulation mechanism of PRC1 in embryonic heart development. To [...] Read more.
Cardiac development is a complex process that is strictly controlled by various factors, including PcG protein complexes. Several studies have reported the critical role of PRC2 in cardiogenesis. However, little is known about the regulation mechanism of PRC1 in embryonic heart development. To gain more insight into the mechanistic role of PRC1 in cardiogenesis, we generated a PRC1 loss-of-function zebrafish line by using the CRISPR/Cas9 system targeting rnf2, a gene encoding the core subunit shared by all PRC1 subfamilies. Our results revealed that Rnf2 is not involved in cardiomyocyte differentiation and heart tube formation, but that it is crucial to maintaining regular cardiac contraction. Further analysis suggested that Rnf2 loss-of-function disrupted cardiac sarcomere assembly through the ectopic activation of non-cardiac sarcomere genes in the developing heart. Meanwhile, Rnf2 deficiency disrupts the construction of the atrioventricular canal and the sinoatrial node by modulating the expression of bmp4 and other atrioventricular canal marker genes, leading to an impaired cardiac conduction system. The disorganized cardiac sarcomere and defective cardiac conduction system together contribute to defective cardiac contraction. Our results emphasize the critical role of PRC1 in the cardiac development. Full article
Show Figures

Figure 1

Back to TopTop