Next Article in Journal
Soil and Irrigation Water Salinity, and Its Consequences for Agriculture in Ethiopia: A Systematic Review
Previous Article in Journal
Microbiological Assessment of Broiler Compound Feed Production as Part of the Food Chain—A Case Study in a Romanian Feed Mill
 
 
Font Type:
Arial Georgia Verdana
Font Size:
Aa Aa Aa
Line Spacing:
Column Width:
Background:
Article

Comprehensive Analysis of lncRNA and mRNA Reveals the Effect of ZBED6 on Spleen Growth in Pigs

1
Laboratory of Animal (Poultry) Genetics Breeding and Reproduction, Ministry of Agriculture, Institute of Animal Sciences, Chinese Academy of Agricultural Sciences (CAAS), Beijing 100193, China
2
National Germplasm Center of Domestic Animal Resources, Ministry of Technology, Institute of Animal Sciences, Chinese Academy of Agricultural Sciences (CAAS), Beijing 100193, China
*
Authors to whom correspondence should be addressed.
Agriculture 2023, 13(1), 108; https://doi.org/10.3390/agriculture13010108
Submission received: 9 October 2022 / Revised: 24 December 2022 / Accepted: 27 December 2022 / Published: 30 December 2022
(This article belongs to the Section Farm Animal Production)

Abstract

Transcription factor zinc-finger BED domain-containing protein 6 (ZBED6) is unique to placental mammals and regulates insulin-like growth factor 2 (IGF2) expression, which lead to muscle growth. However, the effect of ZBED6 on the growth of spleen is still elusive. In this study, we explored the regulation of ZBED6 on spleen growth, and the results showed ZBED6 knockout (ZBED6 KO) pigs had heavier spleens than wild-type (WT) pigs. To analyze the mechanism of increased spleen weight in ZBED6 KO pigs, long noncoding RNAs (lncRNAs) and mRNAs in the spleen samples (WT:ZBED6 KO pigs = 3:3) were analyzed to identify differentially expressed lncRNAs (DE-lncRNAs) and genes (DEGs) based on the RNA sequencing (RNA-seq) method. Then, 142 DEGs and 82 DE-lncRNAs were obtained. The qRT-PCR results were consistent with those of the RNA-seq, indicating that the data were reliable. The heavier spleen weight of ZBED6 KO pigs coincided with the significantly upregulated IGF2 mRNA. Functional enrichment analysis of DEGs showed enrichment mainly in myofibril assembly and sarcomere. In addition, 252 cis- and 109 trans-acting target genes of 82 DE-lncRNAs were predicted. By conjoint analysis of lncRNA and mRNA revealed that IGF2, DE-lnRNAs (XLOC_113021, XLOC_078852, NONSUSG004057.1, NONSUSG014354.1, and NONSUSG009750.1), and their target gene ACTN2 may be the key candidate genes in promoting spleen growth in ZBED6 KO pigs. This study provides new directions to understand the global functions of ZBED6 and lncRNAs in spleen growth in pigs.

1. Introduction

Based on the fast-advancing RNA-seq technologies, researchers have found many noncoding RNAs. Long noncoding RNAs (lncRNAs), with a length of more than 200 nt, do not code for proteins [1,2,3]. Previously, compared with mRNA, which have lower protein-coding ability and expression, lncRNAs were considered “transcription junk” with no biological function [4]. However, many studies have proved this conclusion was wrong. With increasing evidence, a number of lncRNAs were proven to be related to muscle growth [5,6,7,8], cell cycle [9,10], cell fate decisions [11], disease occurrence [12], and fat development [13].
Zinc-finger BED domain-containing protein 6 (ZBED6) is a transcription regulatory factor [14] and mainly affects muscle growth by inhibiting insulin-like growth factor 2 (IGF2) [15,16,17,18]. ZBED6–IGF2 binding is hindered by a mutation (G to A) of IGF2 which results in postnatally upregulated mRNA expression in muscle tissue (three-fold) and increased muscle weight in pigs [17]. Recently, studies about transgenic mice (ZBED6 knockout and IGF2 mutation knockin) showed that these two transgenic mice had higher expression of IGF2, more skeletal muscle, and a bigger heart [19]. Chromatin immunoprecipitation (ChIP) sequencing showed that ZBED6 has more than 1200 target genes including IGF2 in C2C12 cells, which suggested that ZBED6 is highly significantly associated with other biological processes through changing the expression of various important function genes [14,20,21]. ZBED6 knockout Chinese Bama pigs (ZBED6 KO) were produced in our previous study to explore ZBED6 function [22]. Using the ZBED6 KO pigs, we focused on how ZBED6 regulates skeletal muscle and internal organ development by RNA-seq and lncRNA. Then, we found that the knockout of ZBED6 markedly results in higher lean mass and heavier heart and liver tissues by regulating the expression of IGF2, lncRNA, and other genes in pigs [22,23,24]. However, the effect of ZBED6 on the spleen and the specific function of mRNA and lncRNA in the spleen of ZBED6 KO pigs are poorly understood. In summary, it is necessary to analyze the effect of ZBED6 on spleen development and its molecular mechanism using the ZBED6 knockout Chinese Bama pig model.
In this study, ZBED6-KO pigs were used to study the regulatory effect and its molecular mechanisms of ZBED6 on spleen development. Spleen traits (founder and F4 generation) were measured to illustrate the effects of the regulation of ZBED6 on spleen growth. Then, mRNAs and lncRNAs of the spleen (WT:ZBED6 KO pigs = 3:3) were integrated and analyzed to investigate the molecular mechanism. Here, we report the change in spleen phenotype and the function of mRNAs and lncRNAs in spleen growth in ZBED6 KO pigs.

2. Materials and Methods

2.1. Slaughtering Experiment

ZBED6 knockout Chinese Bama pigs (ZBED6 KO) that we developed in previous research [22] were used to investigate the regulatory effect of ZBED6 on the spleen. Six female founders (WT:ZBED6 KO = 3:3, 8 months), eleven female F4 (WT:ZBED6 KO = 5:6, 5 months), and six male F4 (WT:ZBED6 KO = 3:3, 5 months) pigs were slaughtered after anesthetized, and then we obtained the spleen weight and spleen weight rate (spleen weight/body weight) to evaluate the effect on spleen caused by ZBED6 knockout. Spleen samples were collected for RNA extraction and paraffin sectioning.

2.2. Histological Analysis

Histological sectioning was carried out following the instruction manual that were used in this experiment. Spleen samples were prepared for histological sectioning Briefly, paraffin waxes were used to wrap spleen tissues, which were preserved in 4% paraformaldehyde solution. The paraffin waxes wrapping tissues were sectioned into 5 μm thick slices, and we performed HE staining. We used a microscope (Olympus Corporation, Kusatsu, Japan) was used to obtain images of the HE staining to observe the morphology.

2.3. Total RNA Extraction and RNA Sequencing

Using an RNeasy Mini kit (QIAGEN, Hilden, Germany) and an Agilent 2100 Bioanalyzer (USA), we isolated total RNA from the spleen samples of female founders (WT:ZBED6 KO = 3:3), and we detected the RNA concentration. RNA (RIN value > 7.0) met the requirements for library construction and RNA sequencing (Beijing, China).

2.4. RNA-Seq Analysis

Clean reads were generated after deleting ployN, adapters, and low-quality reads from the raw reads, and were mapped to pig genome assembly Sscrofa11.1 using TopHat with default parameters, and we generated BAM files. The fragments per kilobase of transcript per million fragments mapped (FPKM) values of genes were quantified using the BAM files and Cufflinks. DEGs (adjusted p-value ≤ 0.05 and log2|fold change|> 1) between the two groups pigs were detected by Cuffdiff.

2.5. lncRNAs Analysis

To obtain clean reads, we removed low-quality raw reads (adapter sequences, N sequences > 10%, and low-quality reads). The Q30 was calculated and used to assess the quality of clean reads. TopHat software was used to map the clean reads to Sscrofa11.1 and generate the BAM files. Transcripts were constructed by Cufflinks. Then, we analyzed lncRNA using the lncRNA calling protocol and CNCI. The RNAs with lengths more than 200 nt, had more than 2 exons, and had a CNCI score more than 0 were screened as lncRNAs. We detected differentially expressed lncRNAs (DE-lncRNAs) of the spleen between the two groups pig using Cuffdiff. The screening criteria of DE-lncRNAs were adjusted p-value ≤ 0.05 and log2|fold change|>1.

2.6. lncRNA Target Gene Prediction

A previous study suggested that lncRNAs have cis-regulatory effects on their neighboring target genes [23]. According to this theory, the genes that range from 100 KD upstream to 100 KD downstream of lncRNAs are selected as potential cis-acting targets. Additionally, the genes that are trans-regulated by lncRNAs on other chromosomes are considered to be trans-acting targets. The Pearson correlation coefficients of the lncRNAs and trans-acting targets were calculated, and the screening criteria of trans target genes were correlation value > 0.05 and q-value ≤ 0.5.

2.7. Clustering and Correlation and GO Enrichment Analysis

The FPKM values of all genes and gmodels were used to analyze the heatmap in R. The volcano plot was generated with the DEGs and DE-lncRNAs using the pheatmap package in R. GO enrichment analysis was carried out using the g:Profiler web server (https://biit.cs.ut.ee/gprofiler/), URL(accessed on 25 September 2022). The screening criterion of significant GO terms was adjusted p-value ≤ 0.05.

2.8. Association Analysis of lncRNA and mRNA

We overlapped the cis-acting targets, trans-acting targets, and DEGs to identify common genes. Then, we analyzed the functions of these common genes to screen for candidate genes associated with growth and development. Then, based on the expression of candidate genes and their targeted lncRNAs, we speculated the regulatory roles of lncRNA on spleen growth in ZBED6 KO pigs.

2.9. qRT-PCR

Four mRNA and five lncRNA were selected to carry out qRT-PCR. A kit (PrimeScript RT, Vazyme, Nanjing, China) was used to synthesize single-strand cDNA from RNA. An SYBR Premix Ex Taq (Takara, Kusatsu, Japan), RT PCR instrument and 384-well reaction plates (ABI 7500, Thermo Scientific, Waltham, MA, USA) were used to carried out the qPCR reactions. Premier Primer 5.0 was used to design primer sequences (Supplementary Table S1). The comparative cycle threshold (2−ΔΔCt) was used to analyze relative gene expression.

2.10. Statistical Analysis

GraphPad Prism 7 (USA) was used to draw graphs of spleen phenotypes and qRT-PCR results. We analyzed statistical significance of these data using paired t-tests. The results are presented as the mean ± SEM (***, p < 0.001; **, p < 0.01; *, p < 0.05).

3. Results

3.1. ZBED6 Knockout Promotes Pig Spleen Growth

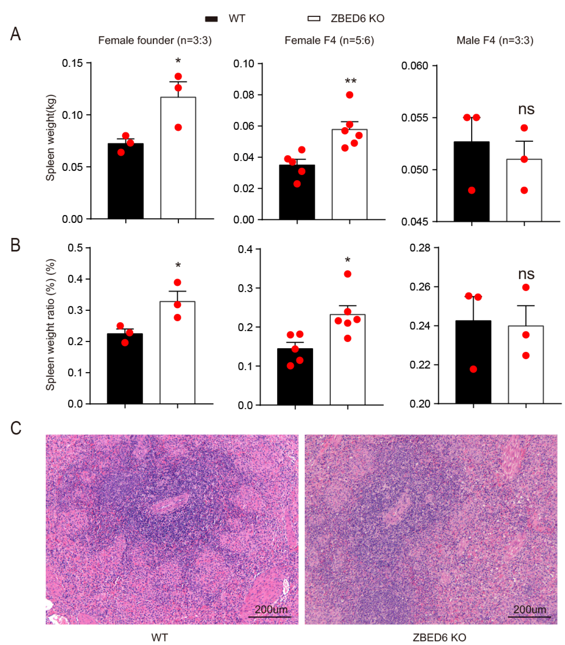
The detailed spleen indicators are recorded in Supplementary Table S2. The results of these seventeen pigs (seven founder pigs and ten F4 pigs) showed that ZBED6 KO pigs had a body weight similar to that of WT pigs (Supplementary Table S2). It is surprising that female ZBED6 KO pigs had heavier spleens (founder: 62.5% and F4: 65.7%) and a higher spleen weight rate (founder: 10.4%; F4: 11.8%), whereas male F4 ZBED6 KO pigs did not differ in spleen weight or rate from WT pigs (Figure 1A,B). The results of HE staining showed that the morphological structure and inflammation of the spleens of ZBED6 KO pigs were no different from those of WT pigs (Figure 1C). These result suggest that ZBED6 KO female pigs have heavier spleens.

3.2. Whole-Transcriptome Sequencing Results

We performed cDNA sequencing of six spleen samples (WT:ZBED6 KO = 3:3) (Supplementary Table S3) to study the effect of ZBED6 on spleen growth. We generated 40 million raw reads from each sample. After filtering the adapters, ployN, and low-quality reads, a total of 307760381 clean reads were obtained from all libraries with a clean ratio of greater than 90%. The Q30, which is used to evaluate the quality of clean reads, was above 86.865% in each sample, suggesting the good quality of the clean reads. The mapping rate of the clean reads was 70%~88.3%. This suggested that our RNA-seq data were appropriate for further analysis.

3.3. Identification and Characteristics of lncRNAs

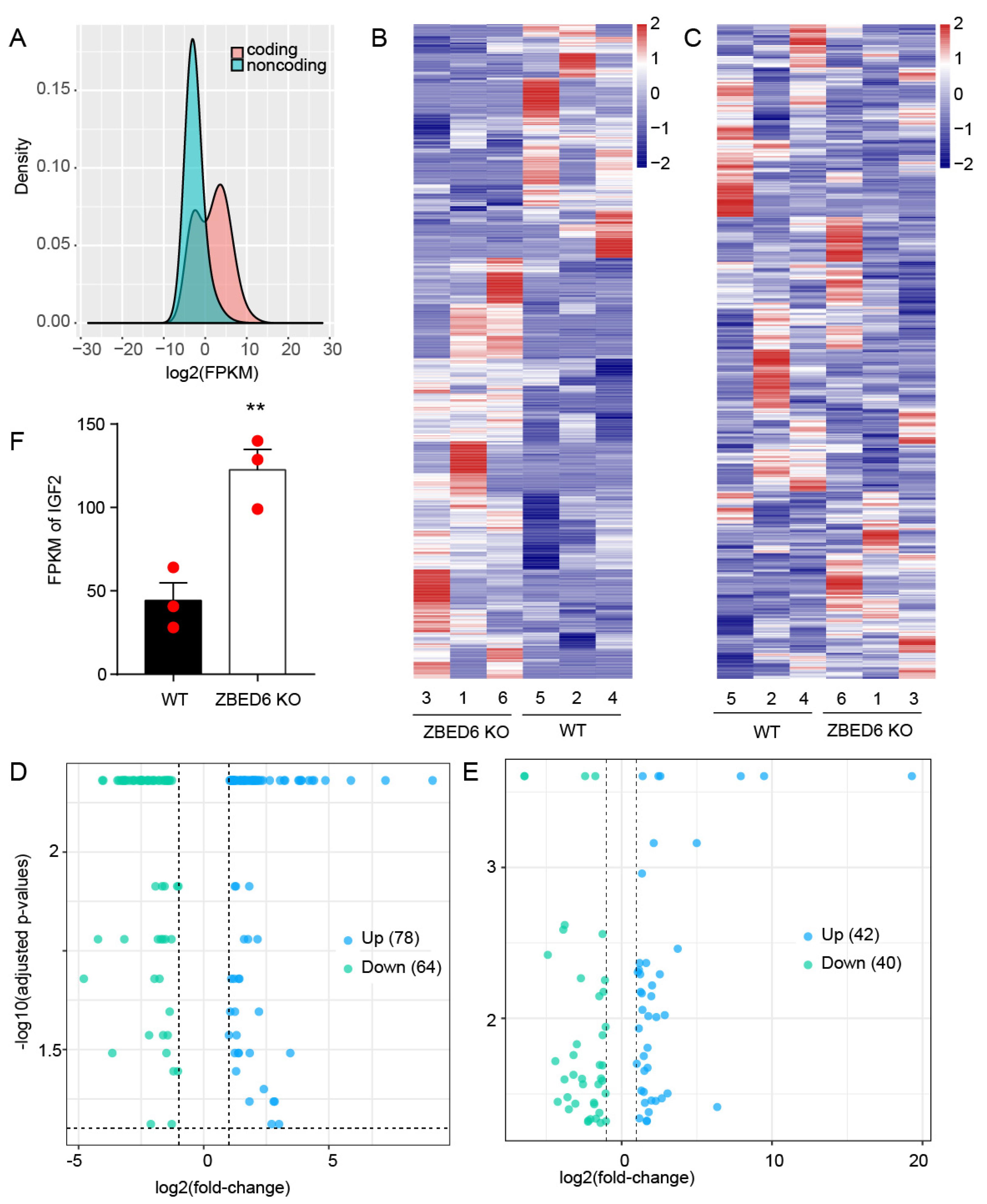
We generated 210,858 transcripts in the spleen to identify lncRNAs using Cufflinks software. Ultimately, 12,405 lncRNAs containing 10,378 known lncRNAs and 2027 potentially novel lncRNAs were identified (Figure 2A). We found the lncRNAs were mainly longer than 2000 bp (Figure 2B), and most of the lncRNAs had more than two exons (Figure 2C). In addition, we also obtained 25,878 expressed mRNAs. Base on the FPKM of lncRNAs and mRNAs that were counted, we compared results of the two groups and found that lncRNAs transcript expressions were relatively lower than those of mRNAs (Figure 3A). These features of lncRNAs, in agreement with those of previous studies, suggested the reliability of our results.

3.4. Analysis of DEGs and DE-lncRNAs

Cufflinks was applied to measure the expression level of lncRNAs and mRNAs, and Cuffdiff was applied to evaluate differences in the lncRNAs and mRNAs between ZBED6 KO and WT pigs. Hierarchical cluster analysis was performed with the FPKM values of the expressed mRNAs and lncRNAs in spleen tissues. The results of the heatmap plot showed that all mRNA and lncRNA expression patterns of the individuals in the two groups were more similar (Figure 3B,C), which further suggested the accuracy and dependability of our data. The screening threshold of DEGs and DE-lncRNAs was set to an adjusted p-value ≤ 0.05 and fold change > 2, and the results are shown in Supplementary Tables S4 and S5. In total, 142 DEGs were identified (upregulated: 78; downregulated: 64) (Figure 3D), and 82 DE-lncRNAs (upregulated: 42, downregulated: 40) were found (Figure 3E). IGF2 is a crucial regulator of development. The spleen of ZBED6 KO pigs showed higher IGF2 levels (2.8-fold; WT:ZBED6 KO = 43.6:124) than WT pigs (Figure 3F), suggesting that ZBED6-IGF2 mainly plays a role in spleen development in pigs.
The g:Profiler web server was used to perform GO enrichment analysis of 142 DEGs. We found 27 GO terms (Supplementary Table S6, adjusted p-value ≤ 0.05); most of the DEGs were enriched in the growth pathways, such as myofibril assembly and sarcomere (Figure 4A). From the GO terms, we found that growth factors, actin alpha cardiac muscle 1 (ACTC1), actinin alpha 2 (ACTN2), and myosin heavy chain 7 (MYH7), were significantly enriched in the myofibril assembly and sarcomere pathways. These results demonstrated that these three growth factors may play important roles in spleen development in ZBED6 KO pigs (Figure 4 and Supplementary Table S6).

3.5. Prediction of DE-lncRNA Target Genes

The regulatory networks of lncRNAs and their target genes (mRNAs) in spleen growth were constructed to explore the potential key molecules. The potential cis and trans targets of DE-lncRNAs were predicted (Figure 5A). We obtained 252 cis-acting target genes and 109 trans-acting targets (Supplementary Tables S7 and S8). Five GO pathways were enriched with the 361 potential target genes, including the negative regulation of cell activation and response to external stimulus (Figure 4B and Supplementary Table S9).

3.6. Association Analysis of lncRNA and mRNA

To study the effect of lncRNAs on spleen growth, the DEGs and potential target genes of DE-lncRNAs were overlapped. Five common genes were identified between the DEGs and cis-acting target genes, and thirty-five common genes were identified between the DEGs and trans-acting target genes (Figure 5B). These 40 genes were enriched in five immune process pathways (Figure 5C and Supplementary Table S10). In the present study, the network of DE-lncRNAs and their targets were performed by Cytoscape. We found no growth GO pathways, but there were several growth factors in the potential target genes of DE-lncRNAs. Among these 40 common genes, ACTN2 is related to growth and development and was upregulated in the spleen of ZBED6 KO pigs (Figure 4A). ACTN2 was the trans-acting target gene of five DE-lncRNAs (two novel lncRNAs, XLOC_113021 and XLOC_078852; three known lncRNAs, NONSUSG004057.1, NONSUSG014354.1, and NONSUSG009750.1) (Figure 5D), which were all upregulated in the spleen of ZBED6 KO pigs. In summary, XLOC_113021, XLOC_078852, NONSUSG004057.1, NONSUSG014354.1, and NONSUSG009750.1 may be potential regulators of ACTN2 expression during spleen development in ZBED6 KO pigs.

3.7. RT-qPCR Verification

We performed RT-qPCR to confirm the reliability of transcriptomic data. B2M and HMBS, the expressions of which were constant for all samples, were selected as the reference genes. The primers are listed in Supplementary Table S1. Four DEGs and five DE-lncRNAs were verified. For lncRNAs, the expressions of XLOC_113021, XLOC_078852, NONSUSG004057.1, NONSUSG014354.1, and NONSUSG009750.1 were higher in ZBED6 KO pigs than in WT pigs (Figure 6). Among the target genes regulated by DE-lncRNAs, the expression of ACTN2 was increased in ZBED6 KO pigs. The RT-qPCR results of the other seven DEGs, including growth factors IGF2, ACTC1, and MYH7, had similar expression trends as in the RNA-seq data (Figure 6), indicating our results were reliable.

4. Discussion

ZBED6, as a transcriptional repressor that is highly conserved in placental mammals, affects skeletal muscle growth by regulating IGF2 expression [17,19,25,26]. Recently, ZBED6 KO pigs were produced through the CRISPR/Cas9 technique and showed increased IGF2 expression, higher muscle mass, and heavier heart and liver [22]. Surprisingly, heavier spleen tissues were found in founder ZBED6 KO pigs. The founder pigs were generated from surrogate sows that contained zygotes, whereas WT pigs were naturally mating. This may be the reason that led to the different phenotypes of WT and ZBED6 KO pigs. The spleen phenotypic data of 17 F4 pigs were considered to further verify that the differences between the two groups in spleen growth were due to the editing of ZBED6, which showed that the spleens of ZBED6 KO pigs actually grew because of the knockout of ZBED6. The results of the spleen phenotypes in female F4 pigs were similar to those of founder ZBED6 KO pigs. Interestingly, the effect on spleen growth was only reflected in female ZBED6 KO pigs, whereas we observed no difference in males, which is similar to the results for liver weight of ZBED6 KO pigs and mice [19,22]. The action of testosterone of male pigs that are not castrated may mask the change resulting from ZBED6 knockout.
In this study, the upregulated IGF2 is in agreement with the overgrowth of spleen in ZBED6 KO pigs, suggesting that the ZBED6–IGF2 axis is important for spleen development. Previously, IGF2 was found to be significantly higher in most tissues except the liver after ZBED6 knockout [22], which was also reported in mice and cattle [18,19,27]. These findings confirmed the reliability of our data again. Previously, ChIP-seq, mRNA-seq, and lncRNA analysis of muscle, heart, and liver provided reliable evidence that the ZBED6–IGF2 axis is important for growth, and there were other ZBED6 targets related to growth [14,19,22,23,28]. A large amount of lncRNAs were proved to be related to embryonic development [29,30], imprinting control [31], cell differentiation and development [32,33,34], and muscle development [35,36]. This showed that lncRNAs can be found by RNA-seq analyses. With the rapid development of RNA-seq analyses, many studies on lncRNAs in humans and mice have been reported [3,32,37,38,39], while studies targeting lncRNAs are still in their infancy in pigs. Therefore, to analyze other target genes of ZBED6 affecting spleen growth, we performed RNA-seq and lncRNA analyses. In summary, our study found some candidate genes that play important roles in spleen growth in ZBED6 KO pigs.
We generated more than 300 millions reads of RNA-seq data from the spleen. Using the data, we identified more than 25,000 mRNAs in the spleen. The lncRNAs had a length of more than 2000 bp, with two or more exons, and expression levels were lower than those of mRNAs. These characteristics are similar to those reported in humans [40], mice [41], sheep [33,35], and horses [42]. The reason that 2027 potentially novel lncRNAs were identified in this study may be the differences in the types of pigs and the tissue sampled in these studies. Thus, we performed RT-qPCR validation to verify that the lncRNAs were really transcripts. In this study, with adjusted p-value ≤ 0.05 and fold change > 2, 142 DEGs including IGF2 and 82 DE-lncRNAs, were screened. These results suggested that ZBED6 can affect spleen growth of pig by regulating lncRNAs and mRNAs. The GO terms of DEGs showed that growth pathways form complex mechanisms that may regulate spleen development, such as myofibril assembly and sarcomere, which include three growth factors, ACTC1, ACTN2, and MYH7. In addition, the GO terms of the DEGs and potential target genes of DE-lncRNAs suggested that ZBED6 may affect the immune process in the spleen. Interestingly, ACTN2, which was upregulated in the spleen of ZBED6 KO pigs, was also included in the 361 potential target genes of DE-lncRNAs (252 cis- and 109 trans-acting targets). We identified five DE-lncRNAs, XLOC_113021, XLOC_078852, NONSUSG004057.1, NONSUSG014354.1, and NONSUSG009750.1 that coexpressed with ACTN2, which encodes sarcomeric a-actinin-2, which constitutes the Z-line in mammalian muscle fibers. Due to the central role of ACTN2 in development [43,44,45,46], XLOC_113021, XLOC_078852, NONSUSG004057.1, NONSUSG014354.1, and NONSUSG009750.1 may influence spleen growth in ZBED6 KO pigs by regulating the expression of ACTN2.

5. Conclusions

In this study, we found that founder and F4 female ZBED6 KO pigs had heavier spleen tissue than WT pigs. Using the RNA-seq data of spleen tissues (ZBED6 KO:WT = 3:3), a total of 142 DEGs and 82 DE-lncRNAs were obtained. Among these 142 DEGs, IGF2, as a ZBED6 target gene and a key molecule related to development, was upregulated 2.8-fold in ZBED6 KO pigs compared with in WT pigs. We found 27 DEGs were significantly enriched in GO terms, and two terms were related to growth and development, both of which included ACTC1. With 82 DE-lncRNAs, 252 cis- and 109 trans-acting targets were predicted, among which XLOC_113021, XLOC_078852, NONSUSG004057.1, NONSUSG014354.1, and NONSUSG009750.1 regulate trans-acting target gene ACTN2. We speculate that IGF2, the five lncRNAs (XLOC_113021, XLOC_078852, NONSUSG004057.1, NONSUSG014354.1 and NONSUSG009750.1), and their target gene ACTN2 are key candidate genes in promoting spleen growth in ZBED6 KO pigs.

Supplementary Materials

The following supporting information can be downloaded at: https://www.mdpi.com/article/10.3390/agriculture13010108/s1, Table S1: Details of primers used for qPCR analysis; Table S2: Spleen indexes between WT and ZBED6 KO pigs; Table S3: Quality and genome mapping analyses of transcriptome sequencing; Table S4: List of DEGs in spleens between WT and ZBED6 KO pigs; Table S5: List of DE-lncRNAs in spleens between WT and ZBED6 KO pigs; Table S6: GO terms of DEGs in spleens between WT and ZBED6 KO pigs; Table S7: Cis-target genes of DE-lncRNAs in spleen between WT and ZBED6 KO pigs; Table S8: Trans-target genes of DE-lncRNAs in spleens between WT and ZBED6 KO pigs; Table S9: GO terms of cis- and trans-target genes of DE-lncRNAs in spleen between WT and ZBED6 KO pigs; Table S10: Gene Ontology analysis of common genes between the DEGs and target genes of DE-lncRNAs in spleen between WT and ZBED6 KO pigs.

Author Contributions

Formal analysis, D.W., S.W. and W.T.; funding acquisition, Y.M. and L.J.; investigation, D.W., S.W. and W.T.; methodology, D.W. and L.J.; project administration, Y.M. and L.J.; resources, D.W.; software, D.W. and L.J.; validation, D.W.; writing—original draft, D.W.; writing—review and editing, D.W. and L.J. All authors have read and agreed to the published version of the manuscript.

Funding

The work was supported by the China Postdoctoral Science Foundation (No. 2022M723449), National Natural Science Foundation of China (Nos. 32202621, 32222079), the National Key R & D Program of China (No. 2020YFA0509500), Agricultural Science and Technology Innovation Program of China (No. ASTIP-IAS01).

Institutional Review Board Statement

All animals experiments were conducted according to the guidelines of the Animal Care Committee of the Beijing Academy of Agricultural Sciences (approval number: IAS2019-60).

Informed Consent Statement

Not applicable.

Data Availability Statement

All RNA-seq data of female ZBED6 KO and female WT Bama miniature pigs used in this study were from previous studies in our laboratory that have been deposited in the Sequence Read Archive (https://www.ncbi.nlm.nih.gov), URL(accessed on 25 September 2022) with the indicated accession code (BioProject ID:PRJNA663759).

Acknowledgments

We thank Dengke Pan from the Clinical Immunology Translational Medicine Key Laboratory of Sichuan Province for sample collection.

Conflicts of Interest

The authors declare no conflict of interest.

References

  1. Harrow, J.; Frankish, A.; Gonzalez, J.M.; Tapanari, E.; Diekhans, M.; Kokocinski, F.; Aken, B.L.; Barrell, D.; Zadissa, A.; Searle, S.; et al. GENCODE: The Reference Human Genome Annotation for the ENCODE Project. Genome Res. 2012, 22, 1760–1774. [Google Scholar] [CrossRef] [PubMed]
  2. Guttman, M.; Amit, I.; Garber, M.; French, C.; Lin, M.F.; Feldser, D.; Huarte, M.; Zuk, O.; Carey, B.W.; Cassady, J.P.; et al. Chromatin Signature Reveals over a Thousand Highly Conserved Large Non-Coding RNAs in Mammals. Nature 2009, 458, 223–227. [Google Scholar] [CrossRef] [PubMed]
  3. Quinn, J.J.; Chang, H.Y. Unique Features of Long Non-Coding RNA Biogenesis and Function. Nat. Rev. Genet. 2016, 17, 47–62. [Google Scholar] [CrossRef] [PubMed]
  4. Doolittle, W.F. Is Junk DNA Bunk? A Critique of ENCODE. Proc. Natl. Acad. Sci. USA 2013, 110, 5294–5300. [Google Scholar] [CrossRef]
  5. Zhao, W.; Mu, Y.; Ma, L.; Wang, C.; Tang, Z.; Yang, S.; Zhou, R.; Hu, X.; Li, M.H.; Li, K. Systematic Identification and Characterization of Long Intergenic Non-Coding RNAs in Fetal Porcine Skeletal Muscle Development. Sci. Rep. 2015, 5, 8957. [Google Scholar] [CrossRef]
  6. Yang, Y.; Liang, G.; Niu, G.; Zhang, Y.; Zhou, R.; Wang, Y.; Mu, Y.; Tang, Z.; Li, K. Comparative Analysis of DNA Methylome and Transcriptome of Skeletal Muscle in Lean-, Obese-, and Mini-Type Pigs. Sci. Rep. 2017, 7, 39883. [Google Scholar] [CrossRef]
  7. Wang, J.; Chen, J.-F.; Ma, Q.; Mo, D.-L.; Sun, J.-J.; Ren, Q.-L.; Zhang, J.-Q.; Lu, Q.-X.; Xing, B.-S. Identification and Characterization of CircRNAs Related to Meat Quality during Embryonic Development of the Longissimus Dorsi Muscle in Two Pig Breeds. Front. Genet. 2022, 13, 1019687. [Google Scholar] [CrossRef]
  8. Curtis, D. Weighted Burden Analysis in 200,000 Exome-Sequenced Subjects Characterises Rare Variant Effects on BMI. Int. J. Obes. 2022, 46, 782–792. [Google Scholar] [CrossRef]
  9. Tripathi, V.; Shen, Z.; Chakraborty, A.; Giri, S.; Freier, S.M.; Wu, X.; Zhang, Y.; Gorospe, M.; Prasanth, S.G.; Lal, A.; et al. Long Noncoding RNA MALAT1 Controls Cell Cycle Progression by Regulating the Expression of Oncogenic Transcription Factor B-MYB. PLoS Genet. 2013, 9, e1003368. [Google Scholar] [CrossRef]
  10. Li, X.; Liu, Z.; Ye, S.; Liu, Y.; Chen, Q.; Guan, W.; Pu, Y.; Jiang, L.; He, X.; Ma, Y.; et al. Integrated Analysis of Lncrna and Mrna Reveals Novel Insights into Wool Bending in Zhongwei Goat. Animals 2021, 11, 3326. [Google Scholar] [CrossRef]
  11. Joo, M.S.; Shin, S.-B.; Kim, E.J.; Koo, J.H.; Yim, H.; Kim, S.G. Nrf2-LncRNA Controls Cell Fate by Modulating P53-Dependent Nrf2 Activation as an MiRNA Sponge for Plk2 and P21(Cip1). FASEB J. Off. Publ. Fed. Am. Soc. Exp. Biol. 2019, 33, 7953–7969. [Google Scholar] [CrossRef] [PubMed]
  12. Wang, W.; Min, L.; Qiu, X.; Wu, X.; Liu, C.; Ma, J.; Zhang, D.; Zhu, L. Biological Function of Long Non-Coding RNA (LncRNA) Xist. Front. Cell Dev. Biol. 2021, 9, 645647. [Google Scholar] [CrossRef] [PubMed]
  13. Liu, X.; Liu, K.; Shan, B.; Wei, S.; Li, D.; Han, H.; Wei, W.; Chen, J.; Liu, H.; Zhang, L. A Genome-Wide Landscape of MRNAs, LncRNAs, and CircRNAs during Subcutaneous Adipogenesis in Pigs. J. Anim. Sci. Biotechnol. 2018, 9, 76. [Google Scholar] [CrossRef]
  14. Markljung, E.; Jiang, L.; Jaffe, J.D.; Mikkelsen, T.S.; Wallerman, O.; Larhammar, M.; Zhang, X.; Wang, L.; Saenz-Vash, V.; Gnirke, A.; et al. ZBED6, a Novel Transcription Factor Derived from a Domesticated DNA Transposon Regulates IGF2 Expression and Muscle Growth. PLoS Biol. 2009, 7, e1000256. [Google Scholar] [CrossRef] [PubMed]
  15. Jeon, J.T.; Carlborg, O.; Törnsten, A.; Giuffra, E.; Amarger, V.; Chardon, P.; Andersson-Eklund, L.; Andersson, K.; Hansson, I.; Lundström, K.; et al. A Paternally Expressed QTL Affecting Skeletal and Cardiac Muscle Mass in Pigs Maps to the IGF2 Locus. Nat. Genet. 1999, 21, 157–158. [Google Scholar] [CrossRef] [PubMed]
  16. Nezer, C.; Moreau, L.; Brouwers, B.; Coppieters, W.; Detilleux, J.; Hanset, R.; Karim, L.; Kvasz, A.; Leroy, P.; Georges, M. An Imprinted QTL with Major Effect on Muscle Mass and Fat Deposition Maps to the IGF2 Locus in Pigs. Nat. Genet. 1999, 21, 155–156. [Google Scholar] [CrossRef]
  17. Van Laere, A.-S.; Nguyen, M.; Braunschweig, M.; Nezer, C.; Collette, C.; Moreau, L.; Archibald, A.L.; Haley, C.S.; Buys, N.; Tally, M.; et al. A Regulatory Mutation in IGF2 Causes a Major QTL Effect on Muscle Growth in the Pig. Nature 2003, 425, 832–836. [Google Scholar] [CrossRef]
  18. Jiang, L.; Wallerman, O.; Younis, S.; Rubin, C.-J.; Gilbert, E.R.; Sundström, E.; Ghazal, A.; Zhang, X.; Wang, L.; Mikkelsen, T.S.; et al. ZBED6 Modulates the Transcription of Myogenic Genes in Mouse Myoblast Cells. PLoS One 2014, 9, e94187. [Google Scholar] [CrossRef]
  19. Younis, S.; Schönke, M.; Massart, J.; Hjortebjerg, R.; Sundström, E.; Gustafson, U.; Björnholm, M.; Krook, A.; Frystyk, J.; Zierath, J.R.; et al. The ZBED6-IGF2 Axis Has a Major Effect on Growth of Skeletal Muscle and Internal Organs in Placental Mammals. Proc. Natl. Acad. Sci. USA 2018, 115, E2048–E2057. [Google Scholar] [CrossRef]
  20. Zou, H.; Yu, D.; Yao, S.; Ding, F.; Li, J.; Li, L.; Li, X.; Zhao, S.; Pang, Y.; Hao, H.; et al. Efficient Editing of the ZBED6-Binding Site in Intron 3 of IGF2 in a Bovine Model Using the CRISPR/Cas9 System. Genes 2022, 13, 1132. [Google Scholar] [CrossRef]
  21. Zhu, S.; Zhang, J.; Jiang, X.; Wang, W.; Chen, Y.Q. Free Fatty Acid Receptor 4 Deletion Attenuates Colitis by Modulating Treg Cells via ZBED6-IL33 Pathway. EBioMedicine 2022, 80, 104060. [Google Scholar] [CrossRef] [PubMed]
  22. Wang, D.; Pan, D.; Xie, B.; Wang, S.; Xing, X.; Liu, X.; Ma, Y.; Andersson, L.; Wu, J.; Jiang, L. Porcine ZBED6 Regulates Growth of Skeletal Muscle and Internal Organs via Multiple Targets. PLoS Genet. 2021, 17, e90972. [Google Scholar] [CrossRef]
  23. Wang, D.; Pu, Y.; Li, Y.; Pan, D.; Wang, S.; Tian, W.; Ma, Y.; Jiang, L. Comprehensive Analysis of LncRNAs Involved in Skeletal Muscle Development in ZBED6-Knockout Bama Pigs. BMC Genomics 2021, 22, 593. [Google Scholar] [CrossRef] [PubMed]
  24. Wang, S.; Tian, W.; Pan, D.; Liu, L.; Xu, C.; Ma, Y.; Wang, D.; Jiang, L. A Comprehensive Analysis of the Myocardial Transcriptome in ZBED6-Knockout Bama Xiang Pigs. Genes 2022, 13, 1382. [Google Scholar] [CrossRef]
  25. Liu, X.; Liu, H.; Wang, M.; Li, R.; Zeng, J.; Mo, D.; Cong, P.; Liu, X.; Chen, Y.; He, Z. Disruption of the ZBED6 Binding Site in Intron 3 of IGF2 by CRISPR/Cas9 Leads to Enhanced Muscle Development in Liang Guang Small Spotted Pigs. Transgenic Res. 2019, 28, 141–150. [Google Scholar] [CrossRef]
  26. Xiang, G.; Ren, J.; Hai, T.; Fu, R.; Yu, D.; Wang, J.; Li, W.; Wang, H.; Zhou, Q. Editing Porcine IGF2 Regulatory Element Improved Meat Production in Chinese Bama Pigs. Cell. Mol. Life Sci. 2018, 75, 4619–4628. [Google Scholar] [CrossRef] [PubMed]
  27. Huang, Y.-Z.; Zhan, Z.-Y.; Sun, Y.-J.; Wang, J.; Li, M.-X.; Lan, X.-Y.; Lei, C.-Z.; Zhang, C.-L.; Chen, H. Comparative Analysis of the IGF2 and ZBED6 Gene Variants and Haplotypes Reveals Significant Effect of Growth Traits in Cattle. Genome 2013, 56, 327–334. [Google Scholar] [CrossRef]
  28. Akhtar Ali, M.; Younis, S.; Wallerman, O.; Gupta, R.; Andersson, L.; Sjöblom, T. Transcriptional Modulator ZBED6 Affects Cell Cycle and Growth of Human Colorectal Cancer Cells. Proc. Natl. Acad. Sci. USA 2015, 112, 7743–7748. [Google Scholar] [CrossRef]
  29. Pauli, A.; Valen, E.; Lin, M.F.; Garber, M.; Vastenhouw, N.L.; Levin, J.Z.; Fan, L.; Sandelin, A.; Rinn, J.L.; Regev, A.; et al. Systematic Identification of Long Noncoding RNAs Expressed during Zebrafish Embryogenesis. Genome Res. 2012, 22, 577–591. [Google Scholar] [CrossRef]
  30. Ulitsky, I.; Shkumatava, A.; Jan, C.H.; Sive, H.; Bartel, D.P. Conserved Function of LincRNAs in Vertebrate Embryonic Development despite Rapid Sequence Evolution. Cell 2011, 147, 1537–1550. [Google Scholar] [CrossRef]
  31. Lee, J.T.; Bartolomei, M.S. X-Inactivation, Imprinting, and Long Noncoding RNAs in Health and Disease. Cell 2013, 152, 1308–1323. [Google Scholar] [CrossRef] [PubMed]
  32. Wapinski, O.; Chang, H.Y. Long Noncoding RNAs and Human Disease. Trends Cell Biol. 2011, 21, 354–361. [Google Scholar] [CrossRef] [PubMed]
  33. Song, S.; Yang, M.; Li, Y.; Rouzi, M.; Zhao, Q.; Pu, Y.; He, X.; Mwacharo, J.M.; Yang, N.; Ma, Y.; et al. Genome-Wide Discovery of LincRNAs with Spatiotemporal Expression Patterns in the Skin of Goat during the Cashmere Growth Cycle. BMC Genomics 2018, 19, 495. [Google Scholar] [CrossRef] [PubMed]
  34. Bai, T.; Liang, B.; Zhao, Y.; Han, J.; Pu, Y.; Wang, C.; Ma, Y.; Jiang, L. Transcriptome Analysis Reveals Candidate Genes Regulating the Skin and Hair Diversity of Xinji Fine-wool Sheep and Tan Sheep. Agric. 2022, 12, 15. [Google Scholar] [CrossRef]
  35. Ling, Y.; Zheng, Q.; Sui, M.; Zhu, L.; Xu, L.; Zhang, Y.; Liu, Y.; Fang, F.; Chu, M.; Ma, Y.; et al. Comprehensive Analysis of LncRNA Reveals the Temporal-Specific Module of Goat Skeletal Muscle Development. Int. J. Mol. Sci. 2019, 20, 3950. [Google Scholar] [CrossRef] [PubMed]
  36. Kallen, A.N.; Zhou, X.-B.; Xu, J.; Qiao, C.; Ma, J.; Yan, L.; Lu, L.; Liu, C.; Yi, J.-S.; Zhang, H.; et al. The Imprinted H19 LncRNA Antagonizes Let-7 MicroRNAs. Mol. Cell 2013, 52, 101–112. [Google Scholar] [CrossRef] [PubMed]
  37. Rinn, J.L.; Chang, H.Y. Genome Regulation by Long Noncoding RNAs. Annu. Rev. Biochem. 2012, 81, 145–166. [Google Scholar] [CrossRef]
  38. Ahmed, W.; Liu, Z.-F. Long Non-Coding RNAs: Novel Players in Regulation of Immune Response Upon Herpesvirus Infection. Front. Immunol. 2018, 9, 761. [Google Scholar] [CrossRef]
  39. Gloss, B.S.; Dinger, M.E. The Specificity of Long Noncoding RNA Expression. Biochim. Biophys. Acta 2016, 1859, 16–22. [Google Scholar] [CrossRef]
  40. Verma, A.; Jiang, Y.; Du, W.; Fairchild, L.; Melnick, A.; Elemento, O. Transcriptome Sequencing Reveals Thousands of Novel Long Non-Coding RNAs in B Cell Lymphoma. Genome Med. 2015, 7, 110. [Google Scholar] [CrossRef]
  41. Lv, J.; Huang, Z.; Liu, H.; Liu, H.; Cui, W.; Li, B.; He, H.; Guo, J.; Liu, Q.; Zhang, Y.; et al. Identification and Characterization of Long Intergenic Non-Coding RNAs Related to Mouse Liver Development. Mol. Genet. Genomics 2014, 289, 1225–1235. [Google Scholar] [CrossRef] [PubMed]
  42. Pu, Y.; Zhang, Y.; Zhang, T.; Han, J.; Ma, Y.; Liu, X. Identification of Novel LncRNAs Differentially Expressed in Placentas of Chinese Ningqiang Pony and Yili Horse Breeds. Animals 2020, 10, 119. [Google Scholar] [CrossRef] [PubMed]
  43. Harada, N.; Gotoda, Y.; Hatakeyama, A.; Nakagawa, T.; Miyatake, Y.; Kuroda, M.; Masumoto, S.; Tsutsumi, R.; Nakaya, Y.; Sakaue, H. Differential Regulation of Actn2 and Actn3 Expression during Unfolded Protein Response in C2C12 Myotubes. J. Muscle Res. Cell Motil. 2020, 41, 199–209. [Google Scholar] [CrossRef] [PubMed]
  44. Masita Silviana, N.; Andarini, S.; Lyrawati, D.; Hidayat, M. Masticatory Functional Load Increases the MRNA Expression Levels of ACTN2 and ACTN3 and the Protein Expression of α-Actinin-2 in Rat Masseter Muscle. Turkish J. Pharm. Sci. 2021, 18, 28–33. [Google Scholar] [CrossRef]
  45. Lu, S.H.-A.; Lee, K.-Z.; Hsu, P.W.-C.; Su, L.-Y.; Yeh, Y.-C.; Pan, C.-Y.; Tsai, S.-Y. Alternative Splicing Mediated by RNA-Binding Protein RBM24 Facilitates Cardiac Myofibrillogenesis in a Differentiation Stage-Specific Manner. Circ. Res. 2022, 130, 112–129. [Google Scholar] [CrossRef]
  46. Tiso, N.; Majetti, M.; Stanchi, F.; Rampazzo, A.; Zimbello, R.; Nava, A.; Danieli, G.A. Fine Mapping and Genomic Structure of ACTN2, the Human Gene Coding for the Sarcomeric Isoform of Alpha-Actinin-2, Expressed in Skeletal and Cardiac Muscle. Biochem. Biophys. Res. Commun. 1999, 265, 256–259. [Google Scholar] [CrossRef]
Figure 1. Spleen phenotypes of ZBED6 KO founder and F4 pigs. (A,B) The phenotypes of WT and ZBED6 KO in terms of spleen weight and ratio. Red points indicate actual phenotype data. (C) The results of spleen HE staining in WT and ZBED6 KO founder pigs. Scale bar = 200 μm; **, p < 0.01; *, p < 0.05.
Figure 1. Spleen phenotypes of ZBED6 KO founder and F4 pigs. (A,B) The phenotypes of WT and ZBED6 KO in terms of spleen weight and ratio. Red points indicate actual phenotype data. (C) The results of spleen HE staining in WT and ZBED6 KO founder pigs. Scale bar = 200 μm; **, p < 0.01; *, p < 0.05.
Agriculture 13 00108 g001
Figure 2. Statistics of lncRNAs: (A) number of lncRNA transcripts in spleen tissue (known and potentially novel); (B) length distribution; (C) exon number.
Figure 2. Statistics of lncRNAs: (A) number of lncRNA transcripts in spleen tissue (known and potentially novel); (B) length distribution; (C) exon number.
Agriculture 13 00108 g002
Figure 3. Differentially expressed mRNAs and lncRNAs. (A) Expression levels of mRNAs and lncRNAs. (B,C) Hierarchical clustering of mRNAs and lncRNAs. (D,E) Volcano plots of mRNAs and lncRNAs. (F) FPKM expression levels of IGF2; red points represent actual data. **, p < 0.01.
Figure 3. Differentially expressed mRNAs and lncRNAs. (A) Expression levels of mRNAs and lncRNAs. (B,C) Hierarchical clustering of mRNAs and lncRNAs. (D,E) Volcano plots of mRNAs and lncRNAs. (F) FPKM expression levels of IGF2; red points represent actual data. **, p < 0.01.
Agriculture 13 00108 g003
Figure 4. Enrichment analysis of DEGs and DE-lncRNAs target genes.
Figure 4. Enrichment analysis of DEGs and DE-lncRNAs target genes.
Agriculture 13 00108 g004
Figure 5. lncRNAs in spleen development in ZBED6 KO pigs. (A) Number of cis- and trans-acting genes of lncRNA. (B) Venn diagram of DEGs, cis- and trans-acting genes. (C) Enriched gene pathway terms of 40 overlapping genes in Figure 5B. (D) Function network of ACTN2. Red indicates key gene ACTN2, green indicates known lncRNAs, and gray indicates potentially novel lncRNA.
Figure 5. lncRNAs in spleen development in ZBED6 KO pigs. (A) Number of cis- and trans-acting genes of lncRNA. (B) Venn diagram of DEGs, cis- and trans-acting genes. (C) Enriched gene pathway terms of 40 overlapping genes in Figure 5B. (D) Function network of ACTN2. Red indicates key gene ACTN2, green indicates known lncRNAs, and gray indicates potentially novel lncRNA.
Agriculture 13 00108 g005
Figure 6. RT-qPCR validation. ***, p < 0.001; **, p < 0.01; *, p < 0.05.
Figure 6. RT-qPCR validation. ***, p < 0.001; **, p < 0.01; *, p < 0.05.
Agriculture 13 00108 g006
Disclaimer/Publisher’s Note: The statements, opinions and data contained in all publications are solely those of the individual author(s) and contributor(s) and not of MDPI and/or the editor(s). MDPI and/or the editor(s) disclaim responsibility for any injury to people or property resulting from any ideas, methods, instructions or products referred to in the content.

Share and Cite

MDPI and ACS Style

Wang, D.; Wang, S.; Tian, W.; Ma, Y.; Jiang, L. Comprehensive Analysis of lncRNA and mRNA Reveals the Effect of ZBED6 on Spleen Growth in Pigs. Agriculture 2023, 13, 108. https://doi.org/10.3390/agriculture13010108

AMA Style

Wang D, Wang S, Tian W, Ma Y, Jiang L. Comprehensive Analysis of lncRNA and mRNA Reveals the Effect of ZBED6 on Spleen Growth in Pigs. Agriculture. 2023; 13(1):108. https://doi.org/10.3390/agriculture13010108

Chicago/Turabian Style

Wang, Dandan, Shengnan Wang, Wenjie Tian, Yuehui Ma, and Lin Jiang. 2023. "Comprehensive Analysis of lncRNA and mRNA Reveals the Effect of ZBED6 on Spleen Growth in Pigs" Agriculture 13, no. 1: 108. https://doi.org/10.3390/agriculture13010108

APA Style

Wang, D., Wang, S., Tian, W., Ma, Y., & Jiang, L. (2023). Comprehensive Analysis of lncRNA and mRNA Reveals the Effect of ZBED6 on Spleen Growth in Pigs. Agriculture, 13(1), 108. https://doi.org/10.3390/agriculture13010108

Note that from the first issue of 2016, this journal uses article numbers instead of page numbers. See further details here.

Article Metrics

Back to TopTop