Sign in to use this feature.

Years

Between: -

Subjects

remove_circle_outline
remove_circle_outline
remove_circle_outline
remove_circle_outline
remove_circle_outline
remove_circle_outline
remove_circle_outline
remove_circle_outline
remove_circle_outline

Journals

remove_circle_outline
remove_circle_outline
remove_circle_outline
remove_circle_outline
remove_circle_outline
remove_circle_outline
remove_circle_outline
remove_circle_outline
remove_circle_outline
remove_circle_outline

Article Types

Countries / Regions

remove_circle_outline
remove_circle_outline
remove_circle_outline
remove_circle_outline
remove_circle_outline

Search Results (1,683)

Search Parameters:
Keywords = robotic dataset

Order results
Result details
Results per page
Select all
Export citation of selected articles as:
23 pages, 401 KB  
Article
Shifting Employment: Labor Challenges in Czechia, Hungary and Slovakia Beyond the Pandemic
by József Poór, Allen Engle, Szonja Jenei, Szilvia Módosné Szalai and Zdeněk Caha
Adm. Sci. 2026, 16(5), 210; https://doi.org/10.3390/admsci16050210 - 29 Apr 2026
Abstract
The employment and labor market landscape has undergone significant transformations globally, including the three Central European countries examined in this study. Over the past decades, organizations in this region have transitioned from a state of full employment to labor shortages, raising the question: [...] Read more.
The employment and labor market landscape has undergone significant transformations globally, including the three Central European countries examined in this study. Over the past decades, organizations in this region have transitioned from a state of full employment to labor shortages, raising the question: What factors have driven these changes? Our study aims to present a theoretical framework highlighting key macro-level factors, such as demographic trends, economic development, labor market dynamics, the impact of the COVID-19 pandemic, and the role of robotization and artificial intelligence. Based on two empirical studies conducted in 2019 and 2022 among Czech, Hungarian, and Slovak organizations, we analyzed the extent and causes of labor shortages, as well as the labor market effects of robotization. Using descriptive and non-parametric statistical methods, including frequency analysis and Mann–Whitney U tests, the study examined key trends and compared the two periods to identify significant shifts. The analytical approach of this study primarily aims to compare perceptions across occupational groups and between the two survey waves (2019 and 2022). Because most variables were measured on ordinal Likert-type scales and the datasets represent independent cross-sectional samples rather than a panel dataset, non-parametric methods were considered the most appropriate. More advanced causal modeling techniques, such as regression or factor analysis, were not applied because the objective of the research was exploratory and comparative rather than to establish causal relationships between variables. The findings reveal significant shifts in the perceived causes of labor shortages across occupational groups in the surveyed Central European organizations. In particular, increasing labor shortages were observed in specific job categories, alongside changes in the relative importance of the underlying drivers of labor shortages. While adopting robotization and artificial intelligence has been positively received, demographic decline and emigration remain critical challenges. The study provides practical insights for policymakers and corporate leaders regarding labor market challenges, workforce planning, and the potential role of robotization and artificial intelligence in addressing labor shortages. Although the research is based on a non-representative sample, it offers valuable insights into the Central European region’s employment and labor market trends. Future research could examine whether, in hard-to-fill positions, robotization and AI primarily provide indirect support by augmenting and reallocating human work, or whether they may serve as direct substitutes. Full article
Show Figures

Figure 1

18 pages, 3134 KB  
Article
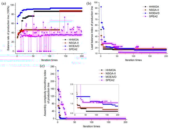
Research on the Multi-Objective Optimization of a Pulsating Assembly Line of Aircraft Components Based on a Hierarchical Hybrid Algorithm
by Haiwei Li, Xi Zhang, Fansen Kong, Guoqiu Song and Lie Cao
Modelling 2026, 7(3), 85; https://doi.org/10.3390/modelling7030085 - 29 Apr 2026
Abstract
To improve the assembly efficiency and productivity of complex aircraft components, the optimization of an assembly line was investigated in this study. A hierarchical hybrid multi-objective optimization algorithm (HHMOA) was proposed using an improved non-dominated sorting genetic algorithm II and an enhanced longest [...] Read more.
To improve the assembly efficiency and productivity of complex aircraft components, the optimization of an assembly line was investigated in this study. A hierarchical hybrid multi-objective optimization algorithm (HHMOA) was proposed using an improved non-dominated sorting genetic algorithm II and an enhanced longest processing time algorithm. The algorithm incorporates a two-layer framework for global–local optimization; an information entropy-based problem formulation with three objectives, including line balance rate, load balance index and assembly complexity smoothness index; and a hybrid initialization strategy for high-quality initial solutions. Based on the assembly line datasets of different scales, the algorithm performance was verified by comparing the hypervolume and the calculation efficiency using HHMOA and three benchmark algorithms, and the sensitivity analyses verified the algorithm robustness. For an actual aircraft component assembly line, the optimizations carried out with the given process time, number of workstations and precedence relationships indicate that the balance rate of the optimized line increased 72%, and the load balance index and the assembly complexity smoothing index were reduced by 80.3% and 92% respectively, which proved the reliability of the hybrid algorithm in optimizing the aircraft component assembly line. Finally, the optimization analyses with various workstation numbers and assembly process times suggest that reducing the workstations and adopting robotic automated processing can improve the aircraft component assembly line. Full article
(This article belongs to the Special Issue Optimization in Engineering: Models and Algorithms)
Show Figures

Figure 1

24 pages, 8644 KB  
Article
YOLO-REFB: Rectangular Edge Fusion for Cardboard Box Detection in Warehouse Environments Using Mobile Robot
by Narendra Kumar Kolla and Pandu Ranga Vundavilli
Modelling 2026, 7(3), 83; https://doi.org/10.3390/modelling7030083 - 28 Apr 2026
Abstract
Accurate detection of cardboard boxes is essential to mobile manipulators to perform pick-and-place operations in warehouses. Conventional object detection methods like YOLOv11 struggle in low-texture and occluded environments. This paper presents YOLO-REFB, a novel object detection framework for real-time cardboard box detection in [...] Read more.
Accurate detection of cardboard boxes is essential to mobile manipulators to perform pick-and-place operations in warehouses. Conventional object detection methods like YOLOv11 struggle in low-texture and occluded environments. This paper presents YOLO-REFB, a novel object detection framework for real-time cardboard box detection in robotic manipulation using a dual-arm mobile robot (DAMR) operating in indoor warehouse environments. The proposed approach enhances the network by integrating the Rectangular Edge Fusion Block (REFB) into the YOLOv11 architecture; it focuses on learning the geometric and structural features of cardboard boxes. Enhanced edge information extraction and feature fusion improve training stability and localization accuracy. A custom dataset of 3501 annotated images, collected under varied conditions, was utilized. The images were randomly assigned to training and validation sets while keeping an 80:20 ratio. They were manually annotated and trained using Roboflow software, ensuring precise alignment of bounding boxes with cardboard box edges for accurate comparison with existing YOLO models. The model outperformed existing YOLO variants (YOLOv8n and YOLOv5n) in terms of precision (89.29%), recall (83.95%), and F1-score (86.54%). YOLO-REFB achieved improved localization metrics, including mean Average Precision (mAP)@0.5 (91.68%) and mAP@0.5:0.95 (68.61%). The inclusion of REFB was essential to performance gains, enabling effective detection of objects in challenging environments. Future developments may include 3D pose estimation and multi-object grasp planning for advanced robotic manipulation. Full article
Show Figures

Figure 1

27 pages, 2173 KB  
Article
Efficient Incremental SLAM via Information-Guided Gating and Selective Partial Optimization
by Reza Arablouei
Robotics 2026, 15(5), 87; https://doi.org/10.3390/robotics15050087 - 27 Apr 2026
Viewed by 5
Abstract
We present an efficient incremental SLAM back-end that reduces computation while preserving accuracy close to that of a full incremental Gauss–Newton (GN) solver across benchmark pose-graph datasets. The method combines information-guided gating (IGG), which uses a log-determinant-based information surrogate to decide when broad [...] Read more.
We present an efficient incremental SLAM back-end that reduces computation while preserving accuracy close to that of a full incremental Gauss–Newton (GN) solver across benchmark pose-graph datasets. The method combines information-guided gating (IGG), which uses a log-determinant-based information surrogate to decide when broad updates are warranted, with selective partial optimization (SPO), which confines multi-iteration GN updates to variables that remain affected after each iteration. We provide a local perturbation analysis, showing that, under standard regularity conditions, the proposed approximation tracks full GN within a threshold-controlled neighborhood and recovers the same local minimizer and asymptotic convergence rate when the effective approximation error vanishes asymptotically. Experiments on benchmark pose-graph SLAM datasets show competitive final and increment-averaged accuracy together with substantial reductions in update and solve FLOPs. These results support IGG-SPO as a practically promising SLAM back-end for robots operating under limited onboard computational resources. Full article
(This article belongs to the Special Issue State of the Art in Mobile Robot Localization)
Show Figures

Figure 1

20 pages, 972 KB  
Article
Statistical Evaluation of Robot Trajectories in Automated Dimensional Measurements
by Aleš Zore and Marko Munih
Technologies 2026, 14(5), 261; https://doi.org/10.3390/technologies14050261 - 26 Apr 2026
Viewed by 72
Abstract
The influence of a robot’s manipulation can be observed in a robotic measurement system. Different robot end-effector trajectories yield different robot end-effector accuracy and repeatability errors. Trajectory parameters, robot motion type, velocity, and length of motion were identified as influential sources. A robot [...] Read more.
The influence of a robot’s manipulation can be observed in a robotic measurement system. Different robot end-effector trajectories yield different robot end-effector accuracy and repeatability errors. Trajectory parameters, robot motion type, velocity, and length of motion were identified as influential sources. A robot arm was used to insert measuring objects into the measurement device for dimensional measurements. In the first part, the measurement datasets for linear and joint robot motions were compared for three different velocities and four motion lengths. The influence of the number of active joints in the robot’s motion was compared for two velocities and four magnitudes of joint rotation. Dimensional measurement variability was analysed using measurement system analysis (MSA), and the statistical influence of trajectory parameters was further addressed by analysis of variance (ANOVA). All identified trajectory parameters have a statistically significant impact on measurement variability, reflecting the robot end-effector’s accuracy and repeatability errors. Linear motion provides higher measurement variability up to 20%, a velocity increase that is typically up to 25–35% and motion length that is typically up to 15–35%. Full article
(This article belongs to the Section Manufacturing Technology)
22 pages, 2316 KB  
Article
MVDFusion: Multimodal Vehicle Detection in Foggy Weather Using LiDAR and Radar Fusion
by Jiake Tian, Yan Gao, Xin Xia, Guoliang Ju, Peijun Ye, Sijie Tang, Hong Wang and Xucong Wang
Sensors 2026, 26(9), 2663; https://doi.org/10.3390/s26092663 - 25 Apr 2026
Viewed by 355
Abstract
Millimeter-wave (mmWave) radar is widely used for vehicle detection in adverse weather conditions due to its robustness against environmental interference. However, the sparsity of mmWave radar data and the lack of height information significantly limit its broader applicability. To address these challenges, we [...] Read more.
Millimeter-wave (mmWave) radar is widely used for vehicle detection in adverse weather conditions due to its robustness against environmental interference. However, the sparsity of mmWave radar data and the lack of height information significantly limit its broader applicability. To address these challenges, we propose MVDFusion, a multi-modal vehicle detection framework that integrates LiDAR and radar data for robust perception in foggy environments. The proposed framework is designed to fully exploit LiDAR information to compensate for the limitations of sparse radar data. Specifically, two key modules are developed: a radar height query module to enhance height estimation, and a radar–LiDAR query fusion module to improve feature representation. This design enables deep feature-level integration of mmWave radar and LiDAR data. Extensive experiments on the Oxford Radar RobotCar dataset demonstrate that MVDFusion achieves superior performance and robustness under foggy conditions. In particular, it outperforms existing state-of-the-art methods at intersection-over-union thresholds of 0.5, 0.65, and 0.8, achieving detection accuracies of 95.8%, 94.2%, and 81.5%. Full article
(This article belongs to the Section Sensing and Imaging)
Show Figures

Figure 1

32 pages, 18066 KB  
Article
Grapevine Winter Pruning Point Localization Using YOLO-Based Instance Segmentation
by Magdalena Kapłan and Kamil Buczyński
Agriculture 2026, 16(9), 943; https://doi.org/10.3390/agriculture16090943 - 24 Apr 2026
Viewed by 667
Abstract
Winter pruning is a key management practice in viticulture that directly affects vine architecture, yield balance, and grape quality. At the same time, it is a highly labor-intensive operation, and the selective identification of appropriate cutting locations remains one of the main challenges [...] Read more.
Winter pruning is a key management practice in viticulture that directly affects vine architecture, yield balance, and grape quality. At the same time, it is a highly labor-intensive operation, and the selective identification of appropriate cutting locations remains one of the main challenges limiting the automation of pruning in vineyards. Advances in machine vision provide new opportunities to support the development of robotic pruning systems. The objective of this study was to develop and evaluate a vision-based method for estimating grapevine pruning points and cutting lines using instance segmentation outputs generated by YOLO models. A dataset of 1500 RGB images of dormant grapevines was collected under field conditions in the Nobilis vineyard located in southeastern Poland. Two annotation strategies were implemented to define pruning regions. YOLO-based instance segmentation models were trained and evaluated for detecting cutting-related structures. Based on the predicted segmentation masks, a geometry-based method termed PCAcutSeg-V was developed to estimate class-dependent cutting points and cutting lines using principal component analysis applied to object contours. The results indicate that YOLOv8 and YOLO11 architectures achieved the highest segmentation performance among the evaluated models. The simplified annotation strategy provided more stable geometric inputs for the PCAcutSeg-V method, enabling more reliable estimation of cutting points and cutting lines compared with the extended annotation approach. When combined with the PCAcutSeg-V method, the proposed perception–geometry pipeline achieved high effectiveness in pruning decision estimation. The method was further implemented in a real-time processing pipeline using an RGB camera and an edge computing platform, where it maintained performance consistent with the results obtained from offline image analysis. These findings demonstrate that combining deep learning-based instance segmentation with deterministic geometric reasoning enables accurate and interpretable estimation of grapevine pruning locations and provides a promising foundation for future autonomous pruning systems. Full article
Show Figures

Figure 1

16 pages, 3821 KB  
Article
Independent Motion Segmentation Based on Pure Event Data
by Wenjun Yin, Dongdong Teng and Lilin Liu
Sensors 2026, 26(9), 2620; https://doi.org/10.3390/s26092620 - 23 Apr 2026
Viewed by 538
Abstract
Event cameras are bio-inspired vision sensors offering low latency, low power consumption, and high dynamic range, capturing motion with microsecond-level precision via a per-event triggering mechanism. Despite these advantages, the inherent sparsity and lack of color in event data hinder direct analysis, necessitating [...] Read more.
Event cameras are bio-inspired vision sensors offering low latency, low power consumption, and high dynamic range, capturing motion with microsecond-level precision via a per-event triggering mechanism. Despite these advantages, the inherent sparsity and lack of color in event data hinder direct analysis, necessitating advanced deep learning approaches. To achieve low-latency and high-precision motion segmentation for indoor robotic applications, this paper introduces a dual-branch decoupled CNN framework. Specifically, Principal Component Analysis (PCA) is utilized to project 3D event point clouds into 2D motion trend maps, capturing local motion priors while suppressing ambiguity in structured environments. Concurrently, an Event Leaky Integration (ELI) model, inspired by biological membrane potentials, is designed to enhance the structural representation of sparse events. Within this framework, separate branches respectively perform motion validation and shape extraction and are fused via a Spatial Gated Fusion (SGF) module to suppress static background interference. It is demonstrated experimentally that with an input window of only 10 ms, the proposed method achieves a 77% average mIoU across five indoor test scenarios from the EV-IMO dataset with an inference latency of 10 ms per frame. Compared to state-of-the-art methods like MSRNN and GCN, which required 30–300 ms event slices, our framework achieves a favorable trade-off between computational efficiency and segmentation accuracy, maintaining competitive performance under ultra-short time windows for indoor event-based motion processing. Full article
(This article belongs to the Special Issue Event-Based Vision Technology: From Imaging to Perception and Control)
29 pages, 16631 KB  
Article
Stretch-ICP: A Continuous-Trajectory Registration and Deskewing Algorithm in Scenarios of Aggressive Motions
by Simon-Pierre Deschênes, Veronica Vannini, Philippe Giguère and François Pomerleau
Sensors 2026, 26(8), 2567; https://doi.org/10.3390/s26082567 - 21 Apr 2026
Viewed by 275
Abstract
Robust robotic autonomy remains challenging in complex environments, where loss of stability on uneven or slippery terrain can induce extreme accelerations and angular velocities. Such motions corrupt sensor measurements and degrade state estimation, motivating the need for improved algorithmic robustness. To investigate this [...] Read more.
Robust robotic autonomy remains challenging in complex environments, where loss of stability on uneven or slippery terrain can induce extreme accelerations and angular velocities. Such motions corrupt sensor measurements and degrade state estimation, motivating the need for improved algorithmic robustness. To investigate this issue, we introduce the Tumbling-Induced Gyroscope Saturation (TIGS) dataset, which consists of recordings from a mechanical lidar and an Inertial Measurement Unit (IMU) tumbling down a hill. The dataset contains angular speeds up to four times higher than those in similar datasets and is publicly available. We then propose two complementary methods to improve Simultaneous Localization And Mapping (SLAM) robustness and evaluate them on TIGS. First, Saturation-Aware Angular Velocity Estimation (SAAVE) estimates angular velocities when gyroscope measurements become saturated during aggressive motions, reducing angular speed estimation error by 83.4%. Second, Stretch-ICP, a novel registration and deskewing algorithm, enables reconstruction of smoother 6-Degrees Of Freedom (DOF) trajectories under aggressive motions compared to classical Iterative Closest Point (ICP). Stretch-ICP reduces linear and angular velocity errors by 95.2% and 94.8%, respectively, at scan boundaries. Together, these contributions improve the robustness and consistency of lidar-inertial state estimation under aggressive motions. Full article
(This article belongs to the Special Issue New Challenges and Sensor Techniques in Robot Positioning)
Show Figures

Figure 1

28 pages, 99256 KB  
Article
A Monocular Pose Estimation Framework for Automatic Dragon Fruit Harvesting Using Navel and Stem Keypoints
by Xing Yang, Liping Bai, Tai Zhang and Rongzhen Wu
Horticulturae 2026, 12(4), 505; https://doi.org/10.3390/horticulturae12040505 - 21 Apr 2026
Viewed by 402
Abstract
Automated fruit harvesting is crucial for alleviating labor shortages and enhancing agricultural productivity. In this context, it is crucial to obtain information on fruit poses before picking in order to avoid damaging the fruit and/or the plant. However, the complex and unstructured orchard [...] Read more.
Automated fruit harvesting is crucial for alleviating labor shortages and enhancing agricultural productivity. In this context, it is crucial to obtain information on fruit poses before picking in order to avoid damaging the fruit and/or the plant. However, the complex and unstructured orchard environment poses significant challenges regarding the pose estimation task. In this study, a dragon fruit pose estimation (DFPE) framework using a single RGB image is proposed for dragon fruit automated harvesting, which includes three key components: dataset annotation processing, keypoint detection, and geometric pose estimation. First, a multi-source dataset consisting of 8467 images is constructed to enhance the estimation model’s generalizability. A pseudo four-keypoint annotation strategy is designed to fit the annotation rules of mainstream single-class keypoint detection models and mitigate the inherent limitations of multi-target keypoint detection in agricultural scenarios. This strategy implicitly encodes the fruit’s orientation using bounding box group IDs, while preserving geometric information for pose inference. Then, the fruit body and its two core keypoints (navel and stem) are detected via a real-time keypoint detection model. Notably, the proposed DFPE framework is detector-agnostic: other mainstream keypoint detection models can also be plugged into the subsequent geometric pose inference stage, which guarantees the generality and scalability of the framework. Finally, a dragon fruit pose estimation algorithm based on customized geometric constraints is designed, which takes the detected pose information as the input and outputs the posture of dragon fruit. The results of experiments conducted in natural orchard and laboratory environments demonstrate that the ellipses fitted using the proposed DFPE framework closely aligned with fruit contours, even under foliage occlusion conditions. In the laboratory environment, roll errors reached a maximum of 14.8°, whereas yaw errors peaked at 13.4°. Crucially, all roll and yaw errors remained consistently below 15°, which is well within the tolerance threshold required for non-destructive picking operations using a harvesting robot. In summary, this work presents a low-cost solution for dragon fruit pose estimation from a single RGB image, which can potentially be extended to other ellipsoid crops and is suitable for implementation in harvesting robots operating in orchards. Full article
(This article belongs to the Section Postharvest Biology, Quality, Safety, and Technology)
Show Figures

Figure 1

22 pages, 12161 KB  
Article
SV-LIO: A Probabilistic Adaptive Semantic Voxel Map for LiDAR–Inertial Odometry
by Lixiao Yang and Youbing Feng
Electronics 2026, 15(8), 1744; https://doi.org/10.3390/electronics15081744 - 20 Apr 2026
Viewed by 173
Abstract
Accurate and real-time localization is a fundamental prerequisite for the autonomous navigation of mobile robots. LiDAR–Inertial Odometry (LIO) achieves high-precision state estimation and scene reconstruction in unknown environments by effectively fusing data from LiDAR and Inertial Measurement Units (IMU). However, conventional LIO methods [...] Read more.
Accurate and real-time localization is a fundamental prerequisite for the autonomous navigation of mobile robots. LiDAR–Inertial Odometry (LIO) achieves high-precision state estimation and scene reconstruction in unknown environments by effectively fusing data from LiDAR and Inertial Measurement Units (IMU). However, conventional LIO methods typically rely solely on geometric features during point cloud registration. In complex scenarios, such as outdoor unstructured or dynamic environments, these methods are often susceptible to reduced localization accuracy due to geometric degeneration or mismatches. To address these challenges, we propose SV-LIO, A Probabilistic Adaptive Semantic Voxel Map for LiDAR–Inertial Odometry, which leverages point-wise semantic information from semantic segmentation to enhance registration accuracy and system robustness. Specifically, we construct a probabilistic adaptive semantic voxel map that extracts multi-scale spatial planes attached with semantic information. Building on this representation, we employ a semantic-guided strategy for nearest-neighbor plane association between LiDAR scans and the local map, and construct semantic-weighted point-to-plane residuals to constrain pose estimation. By jointly optimizing the IMU-propagated pose prior and semantic-guided LiDAR observation constraints, SV-LIO realizes high-precision real-time state estimation and semantic scene reconstruction. Extensive experiments on the KITTI dataset demonstrate that SV-LIO achieves significant improvements in both localization accuracy compared to state-of-the-art (SOTA) LIO methods, while also constructing semantic maps capable of providing rich environmental information. Full article
(This article belongs to the Section Electrical and Autonomous Vehicles)
Show Figures

Figure 1

23 pages, 7207 KB  
Article
Visual Understanding of Intelligent Apple Picking: Detection-Segmentation Joint Architecture Based on Improved YOLOv11
by Bin Yan and Qianru Wu
Horticulturae 2026, 12(4), 494; https://doi.org/10.3390/horticulturae12040494 (registering DOI) - 18 Apr 2026
Viewed by 611
Abstract
Achieving precise fruit localization and fine branch segmentation simultaneously in unstructured orchard environments remains challenging due to variable lighting, occlusion, and complex backgrounds. This study proposed a joint detection–segmentation architecture based on an improved YOLOv11 network for collaborative perception of apples and tree [...] Read more.
Achieving precise fruit localization and fine branch segmentation simultaneously in unstructured orchard environments remains challenging due to variable lighting, occlusion, and complex backgrounds. This study proposed a joint detection–segmentation architecture based on an improved YOLOv11 network for collaborative perception of apples and tree branches. First, a dual-task dataset of spindle-type apple orchards was constructed with bounding-box annotations for fruits and pixel-level polygon masks for branches, encompassing diverse illumination and occlusion conditions. Second, Convolutional Block Attention Modules (CBAMs) are strategically embedded into the YOLOv11 backbone to enhance feature discrimination for slender branch structures while preserving high fruit detection accuracy. The enhanced model achieves precision of 0.981, recall of 0.986, and F1-score of 0.983 for apple detection, and precision of 0.803, recall of 0.715, mAP of 0.698, and IoU of 0.6066 for branch segmentation on the validation set. Comparative experiments against YOLOv8 and baseline YOLOv11 confirm improved segmentation continuity and finer branch delineation. The proposed integrated perception framework provides reliable visual guidance for collision-avoidance robotic harvesting and offers a practical reference for multi-task agricultural vision systems. Full article
Show Figures

Figure 1

24 pages, 5270 KB  
Article
Decoupled Detection and Category-Level 6D Pose Estimation for Robot Grasping
by Chia-Tse Lai, Chen-Chien Hsu, Shao-Kang Huang and Yin-Tien Wang
Electronics 2026, 15(8), 1706; https://doi.org/10.3390/electronics15081706 - 17 Apr 2026
Viewed by 200
Abstract
6D object pose estimation is an essential component for robotic grasping. Most existing deep learning-based approaches focus on instance-level pose estimation, which requires prior object models and consequently limits their applicability on unseen objects in real-world scenarios. In contrast, category-level 6D pose estimation [...] Read more.
6D object pose estimation is an essential component for robotic grasping. Most existing deep learning-based approaches focus on instance-level pose estimation, which requires prior object models and consequently limits their applicability on unseen objects in real-world scenarios. In contrast, category-level 6D pose estimation adopts Normalized Object Coordinate Space (NOCS) maps to represent intra-class object geometry, enabling pose prediction without relying on predefined object models and thus improving generalization to unseen instances. However, the original NOCS-based category-level framework typically trains NOCS prediction and object classification in a joint manner, which introduces NOCS regression error among inter-class instances with similar appearances, thereby degrading pose estimation accuracy. To address this issue, we integrate the YOLOv8 object detection with SegFormer and propose a novel Category-Level SegFormer for 6D Object Pose Estimation (CLSF-6DPE). By decoupling object classification from NOCS regression through independent learning branches, the proposed framework significantly improves pose estimation performance. Furthermore, we validate the practical feasibility of CLSF-6DPE by integrating it with a robotic gripper via the Robot Operating System (ROS) in a Real-World grasping setup. Experimental results on the CAMERA and Real-World datasets demonstrate that the proposed method achieves mAP scores of 93.8% and 81.1%, respectively. Overall, the proposed method provides a modular and effective solution for category-level pose estimation in real-world robotic grasping applications. Full article
(This article belongs to the Special Issue Robotics: From Technologies to Applications)
Show Figures

Figure 1

24 pages, 3773 KB  
Article
An Integrated Tunable-Focus Light Field Imaging System for 3D Seed Phenotyping: From Co-Optimized Optical Design to Computational Reconstruction
by Jingrui Yang, Qinglei Zhao, Shuai Liu, Meihua Xia, Jing Guo, Yinghong Yu, Chao Li, Xiao Tang, Shuxin Wang, Qinglong Hu, Fengwei Guan, Qiang Liu, Mingdong Zhu and Qi Song
Photonics 2026, 13(4), 385; https://doi.org/10.3390/photonics13040385 - 17 Apr 2026
Viewed by 213
Abstract
Three-dimensional seed phenotyping requires imaging systems capable of achieving micron-level resolution across a centimeter-level field of view (FOV), a goal constrained by the resolution–FOV trade-off in conventional light field architectures. This paper presents a hardware–software co-optimized framework that integrates a reconfigurable optical system [...] Read more.
Three-dimensional seed phenotyping requires imaging systems capable of achieving micron-level resolution across a centimeter-level field of view (FOV), a goal constrained by the resolution–FOV trade-off in conventional light field architectures. This paper presents a hardware–software co-optimized framework that integrates a reconfigurable optical system with computational imaging pipelines to address this limitation. At the hardware level, we develop a tunable-focus lens module that enables flexible adjustment of the effective focal length, combined with a custom-designed microlens array (MLA). A mathematical model is established to analyze the interdependencies among FOV, lateral resolution, depth of field (DOF), and system configuration, guiding the design of individual optical components. On the computational side, we propose a hybrid aberration correction strategy: first, a co-calibration of lens and MLA aberrations based on line-feature detection; second, a conditional generative adversarial network (cGAN) with attention-guided residual learning to enhance sub-aperture images, achieving a PSNR of 34.63 dB and an SSIM of 0.9570 on seed datasets. Experimentally, the system achieves a resolution of 6.2 lp/mm at MTF50 over a 2–3 cm FOV, representing a 307% improvement over the initial configuration (1.52 lp/mm). The reconstruction pipeline combines epipolar plane image (EPI) analysis with multi-view consistency constraints to generate dense 3D point clouds at a density of approximately 1.5 × 104 points/cm2 while preserving spectral and textural features. Validation on bitter melon and rice seeds demonstrates accurate 3D reconstruction and accurate extraction of morphological parameters across a large area. By integrating optical and computational design, this work establishes a reconfigurable imaging framework that overcomes the resolution–FOV limitations of conventional light field systems. The proposed architecture is also applicable to robotic vision and biomedical imaging. Full article
(This article belongs to the Special Issue Optical Imaging and Measurements: 2nd Edition)
Show Figures

Figure 1

29 pages, 2959 KB  
Article
A Diffusion-Augmented GWO-TCN-PSA Method for Real-Time Inverse Kinematics in Robotic Manipulator Applications
by Baiyang Wang, Xiangxiao Zeng, Ming Fang, Fang Li and Hongjun Wang
Electronics 2026, 15(8), 1688; https://doi.org/10.3390/electronics15081688 - 16 Apr 2026
Viewed by 245
Abstract
This paper presents an efficient inverse kinematics (IK) solution for robotic manipulators, addressing the challenges of high computational complexity, low efficiency, and sensitivity to singularities associated with traditional methods. A data augmentation strategy is introduced, utilizing an enhanced Diffusion-TS model to generate diverse [...] Read more.
This paper presents an efficient inverse kinematics (IK) solution for robotic manipulators, addressing the challenges of high computational complexity, low efficiency, and sensitivity to singularities associated with traditional methods. A data augmentation strategy is introduced, utilizing an enhanced Diffusion-TS model to generate diverse joint-angle samples and corresponding end-effector poses through forward kinematics, thereby creating a high-quality dataset. To improve real-time performance, a Temporal Convolutional Network (TCN) model is developed, optimized using the Grey Wolf Optimizer (GWO), and augmented with a probabilistic sparse attention mechanism to effectively capture key pose features. Experimental evaluations on the Jaka MiniCobo robotic arm demonstrate that the proposed method significantly reduces inference time while maintaining high accuracy, making it suitable for real-world applications that demand both speed and precision. Full article
Show Figures

Figure 1

Back to TopTop