Sign in to use this feature.

Years

Between: -

Subjects

remove_circle_outline
remove_circle_outline
remove_circle_outline
remove_circle_outline
remove_circle_outline
remove_circle_outline
remove_circle_outline

Journals

Article Types

Countries / Regions

Search Results (30)

Search Parameters:
Keywords = ring perforations

Order results
Result details
Results per page
Select all
Export citation of selected articles as:
19 pages, 6667 KB  
Article
Numerical Simulation Analysis of Twin-PBL Rubber-Ring Shear Connector
by Jun Wei, Peiwen Chen and Qiaowen Hu
Buildings 2025, 15(19), 3567; https://doi.org/10.3390/buildings15193567 - 2 Oct 2025
Viewed by 492
Abstract
In recent years, a growing number of studies have focused on improving shear distribution and mitigating stress concentration in PBL shear connectors through the incorporation of composite materials. However, research on Twin-PBL shear connectors remains limited. Therefore, this study employed the finite element [...] Read more.
In recent years, a growing number of studies have focused on improving shear distribution and mitigating stress concentration in PBL shear connectors through the incorporation of composite materials. However, research on Twin-PBL shear connectors remains limited. Therefore, this study employed the finite element method to develop 23 finite element models to evaluate the shear performance of the Twin-PBL rubber-ring shear connector. The results indicate that the Twin-PBL rubber-ring shear connector with a 4 mm thick rubber ring exhibits a 7.5% decrease in shear force and a 71.1% reduction in shear stiffness compared to the conventional Twin-PBL shear connector. Furthermore, parametric analysis reveals that increasing the thickness of the rubber ring reduces both shear capacity and shear stiffness, while higher concrete strength, greater perforated rebar strength, and larger perforated rebar diameter enhance both shear capacity and stiffness. In contrast, the strength of the perfobond steel plate has minimal influence. Based on these findings, a predictive formula is proposed to estimate the shear capacity of the Twin-PBL rubber-ring shear connector. Full article
Show Figures

Figure 1

11 pages, 1111 KB  
Article
The Impact of Epithelial Inflammation in Membrane Remnants on the Outcome of Tympanoplasty
by María Fernanda Galindo-Tapia, Alejandro Esteban Deras-Quiñones, Itzel Maria Montoya-Fuentes, Eduardo Osiris Madrigal-Santillán, Ángel Morales-González, Naria A. Flores-Fuentes, Liliana Anguiano-Robledo, Raúl Rojas-Martínez, Beatriz Montaño-Velázquez and José A. Morales-González
Med. Sci. 2025, 13(2), 73; https://doi.org/10.3390/medsci13020073 - 7 Jun 2025
Viewed by 1080
Abstract
Background: Chronic otitis media (COM) with tympanic perforation sometimes requires tympanoplasty. Many factors can interfere with surgical success; however, the histological status of the remaining epithelium of the perforation has not been studied as a risk factor for surgical failure. Methods: This was [...] Read more.
Background: Chronic otitis media (COM) with tympanic perforation sometimes requires tympanoplasty. Many factors can interfere with surgical success; however, the histological status of the remaining epithelium of the perforation has not been studied as a risk factor for surgical failure. Methods: This was an observational, longitudinal, and analytical study in patients with COM, candidates for tympanoplasty who met the inclusion criteria, between August and December 2024. Tympanoplasty was performed, and the tympanic ring epithelium was sent for histological analysis. After 30 days, closure or non-closure of the perforation was determined, and the results were collected. Descriptive and analytical statistics were performed according to data distribution using the SPSS 26.0 statistical package. Results: Twenty subjects were included, 80% with tubal dysfunction, 60% with central perforation, and 65% with medium-sized. In total, 13 were successful, and 7 failed. Histopathological analysis revealed dystrophic calcification, chronic lymphocytic infiltrate, histiocytic infiltrate, fibrosis, loose keratin sheets, metaplasia, and spongiosis. The logistic regression model showed an OR of 7.3 for marginal perforation and 3.4 for the OPSS score. Of the patients with surgical failure, 57.4% had epithelial inflammation. Conclusions: epithelial inflammation affected surgical success in more than 50%. Full article
Show Figures

Figure 1

17 pages, 6422 KB  
Article
Insight into the Impact of Blade Perforation on the Aerodynamics and Acoustics of a Two-Stage Variable-Pitch Axial Fan
by Chen Qiao, Xuemin Ye, Yunhao Wu and Chunxi Li
Energies 2025, 18(8), 1966; https://doi.org/10.3390/en18081966 - 11 Apr 2025
Viewed by 985
Abstract
For a two-stage variable-pitch axial fan, a perforation design in first-stage rotor blades was proposed to improve aerodynamic performance and reduce acoustic noise. Utilizing steady-state simulations in Fluent, the internal flow characteristics of the fan before and after perforation were studied, and the [...] Read more.
For a two-stage variable-pitch axial fan, a perforation design in first-stage rotor blades was proposed to improve aerodynamic performance and reduce acoustic noise. Utilizing steady-state simulations in Fluent, the internal flow characteristics of the fan before and after perforation were studied, and the changes in noise and vortex structure were examined by the large eddy simulation. Additionally, the perforation diameter with better performance was applied to the second-stage rotor blades and both first- and second-stage rotor blades, and the effects of perforation on blades of different stages were compared. The results show that an appropriate perforation diameter can improve the performance of the fan. Considering the changes in total pressure rise and efficiency, d = 6 mm is the preferable choice. Proper perforation diameter has a significant effect on noise suppression, and the noise-reduction effect is more pronounced in the high-frequency range. Among the models, d = 10 mm shows the best noise-reduction effect. At this perforation diameter, the vortex at the trailing edge of the rotor blades forms a regular ring-like vortex chain, resulting in lower noise levels. Perforation in the first-stage rotor blade can enhance the fan’s performance, while perforation in the second-stage rotor blades leads to a decrease in performance. Additionally, perforation can effectively reduce the noise at each stage. Considering both performance and noise variations, the preferable perforation scheme is simultaneous perforating in the first- and second-stage rotor blades with a perforation diameter of 10 mm. Full article
Show Figures

Figure 1

8 pages, 2866 KB  
Case Report
A Window Opens and a Shunt Closes: A New Laparoscopic Approach for the Attenuation of the Gastrophrenic Shunt
by Brenda Viviane Götz Socolhoski, Amanda Oliveira Paraguassú, Franciéli Mallmann Pozzobon, Pâmela Caye, Jean Carlos Gasparotto, Otávio Henrique de Melo Schiefler, Rainer da Silva Reinstein, Daniel Curvello de Mendonça Müller and Maurício Veloso Brun
Vet. Sci. 2025, 12(4), 351; https://doi.org/10.3390/vetsci12040351 - 9 Apr 2025
Viewed by 1538
Abstract
The portosystemic shunt is characterized by the presence of an anomalous vessel, whether congenital or acquired, that connects the portal circulation to the systemic circulation. Surgical treatment is indicated in congenital cases and involves the progressive occlusion of the anomalous vessel. The objective [...] Read more.
The portosystemic shunt is characterized by the presence of an anomalous vessel, whether congenital or acquired, that connects the portal circulation to the systemic circulation. Surgical treatment is indicated in congenital cases and involves the progressive occlusion of the anomalous vessel. The objective of this study is to report the use of an innovative and fully laparoscopic technique for the attenuation of a gastrophrenic shunt. The procedure was performed on a two-year-old female German Spitz dog with a history of frequent vomiting and diarrhea. The diagnosis was established through computed tomography. For the procedure, three portals were placed in the left lateral region, employing an ameroid constrictor. This device featured a specific perforation for the passage of a pre-mounted suture, which was subsequently occluded intracorporeally, facilitating the closure of the ring defect. The absence of flow in the anomalous vessel was confirmed five weeks after the procedure. It is concluded that the reported implantation technique represents a new modality for the treatment of this type of shunt using a minimally invasive approach. Full article
(This article belongs to the Section Veterinary Surgery)
Show Figures

Figure 1

17 pages, 4321 KB  
Article
Optimization of Anti-Scour Device Combined with Perforated Baffle and Ring-Wing Plate Based on a Multi-Factor Orthogonal Experiment
by Yan Wang, Rongjun Liao, Pei Yuan and Jinchao Chen
Buildings 2025, 15(1), 148; https://doi.org/10.3390/buildings15010148 - 6 Jan 2025
Viewed by 1213
Abstract
In this paper, a new anti-scour device combined with a perforated baffle and ring-wing plate is proposed to enhance the traditional method for better protection of bridge piers from local scour. Based on computational fluid dynamics (CFD), the orthogonal experiments investigated the general [...] Read more.
In this paper, a new anti-scour device combined with a perforated baffle and ring-wing plate is proposed to enhance the traditional method for better protection of bridge piers from local scour. Based on computational fluid dynamics (CFD), the orthogonal experiments investigated the general laws of the influence of the main factors, such as the ratio of baffle perforated, the position of baffle, and the height of ring-wing plate on the anti-scour effect. Under the protection of the combined device, the maximum scour depth reduction rate in front of the pier is between 65.18% and 81.01%, while that at the side of the pier is between 52.63% and 68.42%. Especially when the perforated ratio is 20%, the baffle is 2d (d is diameter of the pier) away from the pier, and the ring-wing plate is located at 1/3 of water depth, the anti-scour effect is the best. Also, the flow field around the pier under the protection of the combined device is further investigated. The results show that the structure blocks the down-flow actively and diverts and dissipates the flow energy to decrease flow below the critical velocity of sediment. Thus, the device combined with perforated baffle and ring-wing plate has a prominent anti-scour effect and provides a basis for further studies and engineering application. Full article
(This article belongs to the Special Issue Advanced Technologies for Urban and Architectural Design)
Show Figures

Figure 1

22 pages, 4173 KB  
Article
Extracting Water Surfaces of the Dike-Pond System from High Spatial Resolution Images Using Deep Learning Methods
by Jinhao Zhou, Kaiyi Fu, Shen Liang, Junpeng Li, Jihang Liang, Xinyue An and Yilun Liu
Remote Sens. 2025, 17(1), 111; https://doi.org/10.3390/rs17010111 - 31 Dec 2024
Cited by 1 | Viewed by 1597
Abstract
A type of aquaculture pond called a dike-pond system is distributed in the low-lying river delta of China’s eastern coast. Along with the swift growth of the coastal economy, the water surfaces of the dike-pond system (WDPS) play a major role attributed to [...] Read more.
A type of aquaculture pond called a dike-pond system is distributed in the low-lying river delta of China’s eastern coast. Along with the swift growth of the coastal economy, the water surfaces of the dike-pond system (WDPS) play a major role attributed to pond aquaculture yielding more profits than dike agriculture. This study aims to explore the performance of deep learning methods for extracting WDPS from high spatial resolution remote sensing images. We developed three fully convolutional network (FCN) models: SegNet, UNet, and UNet++, which are compared with two traditional methods in the same testing regions from the Guangdong–Hong Kong–Macao Greater Bay Area. The extraction results of the five methods are evaluated in three parts. The first part is a general comparison that shows the biggest advantage of the FCN models over the traditional methods is the P-score, with an average lead of 13%, but the R-score is not ideal. Our analysis reveals that the low R-score problem is due to the omission of the outer ring of WDPS rather than the omission of the quantity of WDPS. We also analyzed the reasons behind it and provided potential solutions. The second part is extraction error, which demonstrates the extraction results of the FCN models have few connected, jagged, or perforated WDPS, which is beneficial for assessing fishery production, pattern changes, ecological value, and other applications of WDPS. The extracted WDPS by the FCN models are visually close to the ground truth, which is one of the most significant improvements over the traditional methods. The third part is special scenarios, including various shape types, intricate spatial configurations, and multiple pond conditions. WDPS with irregular shapes or juxtaposed with other land types increases the difficulty of extraction, but the FCN models still achieve P-scores above 0.95 in the first two scenarios, while WDPS in multiple pond conditions causes a sharp drop in the indicators of all the methods, which requires further improvement to solve it. We integrated the performances of the methods to provide recommendations for their use. This study offers valuable insights for enhancing deep learning methods and leveraging extraction results in practical applications. Full article
(This article belongs to the Section Remote Sensing in Agriculture and Vegetation)
Show Figures

Figure 1

3 pages, 3099 KB  
Interesting Images
Unusual Foreign Body in the Middle Ear: Surgical Removal of a Live Ant Entering the Tympanic Cavity Through an Ear Drum Perforation
by Peter Kiss, Jakob Pock, Michael Habenbacher, Emanuel Maitz, Angelika Lang, Katharina Walla and Alexandros Andrianakis
Diagnostics 2024, 14(22), 2530; https://doi.org/10.3390/diagnostics14222530 - 12 Nov 2024
Viewed by 3421
Abstract
This case report details the unusual occurrence of a live ant invading the middle ear cavity through a pre-existing perforation in the tympanic membrane of a 42-year-old female patient. She presented to an outpatient clinic with symptoms of sudden-onset tinnitus (“ringing”) and a [...] Read more.
This case report details the unusual occurrence of a live ant invading the middle ear cavity through a pre-existing perforation in the tympanic membrane of a 42-year-old female patient. She presented to an outpatient clinic with symptoms of sudden-onset tinnitus (“ringing”) and a foreign body sensation in her left ear. Otomicroscopy revealed an oval-shaped perforation in the posterior part of the left tympanic membrane, through which a dark, moving foreign object was observed in the middle ear. The object was identified as a live ant. Initial attempts to remove the insect under local anesthesia were unsuccessful, necessitating the patient’s admission for surgery. Under general anesthesia, an endoscopic tympanotomy was performed, and the ant was successfully removed without complications. The patient recovered and was discharged the following day. At her follow-up appointment, she remained symptom-free. This case highlights the rare yet possible occurrence of live foreign bodies entering the middle ear through tympanic perforations and the need for timely surgical intervention to prevent complications. Full article
(This article belongs to the Special Issue Diagnosis and Management in Otology and Neurotology)
Show Figures

Figure 1

19 pages, 20621 KB  
Article
The Preparation and Contact Drying Performance of Encapsulated Microspherical Composite Sorbents Based on Fly Ash Cenospheres
by Elena V. Fomenko, Natalia N. Anshits, Leonid A. Solovyov, Vasily F. Shabanov and Alexander G. Anshits
Molecules 2024, 29(10), 2391; https://doi.org/10.3390/molecules29102391 - 19 May 2024
Cited by 3 | Viewed by 1683
Abstract
Sorption technologies are essential for various industries because they provide product quality and process efficiency. New encapsulated microspherical composite sorbents have been developed for resource-saving contact drying of thermolabile materials, particularly grain and seeds of crops. Magnesium sulfate, known for its high water [...] Read more.
Sorption technologies are essential for various industries because they provide product quality and process efficiency. New encapsulated microspherical composite sorbents have been developed for resource-saving contact drying of thermolabile materials, particularly grain and seeds of crops. Magnesium sulfate, known for its high water capacity, fast sorption kinetics, and easy regeneration, was used as an active moisture sorption component. To localize the active component, porous carriers with an accessible internal volume and a perforated glass–crystalline shell were used. These carriers were created by acid etching of cenospheres with different structures isolated from fly ash. The amount of magnesium sulfate included in the internal volume of the microspherical carrier was 38 wt % for cenospheres with ring structures and 26 wt % for cenospheres with network structures. Studies of the moisture sorption properties of composite sorbents on wheat seeds have shown that after 4 h of contact drying the moisture content of wheat decreases from 22.5 to 14.9–15.5 wt %. Wheat seed germination after sorption drying was 95 ± 2%. The advantage of composite sorbents is the encapsulation of the desiccant in the inner volume of perforated cenospheres, which prevents its entrainment and contamination and provides easy separation and stable sorption capacity in several cycles. Full article
(This article belongs to the Section Materials Chemistry)
Show Figures

Figure 1

15 pages, 4821 KB  
Article
Investigation of New Accelerometer Based on Capacitive Micromachined Ultrasonic Transducer (CMUT) with Ring-Perforation Membrane
by Luhao Gou, Hongliang Wang, Qi Ding, Yulong Liu, Runze Yang, Feng Zhang, Pengcheng Zhang and Gang Cao
Micromachines 2024, 15(2), 279; https://doi.org/10.3390/mi15020279 - 16 Feb 2024
Cited by 2 | Viewed by 1868
Abstract
Capacitive micromachined ultrasonic transducer (CMUT) has been widely studied due to its excellent resonance characteristics and array integration. This paper presents the first study of the CMUT electrostatic stiffness resonant accelerometer. To improve the sensitivity of the CMUT accelerometer, this paper innovatively proposes [...] Read more.
Capacitive micromachined ultrasonic transducer (CMUT) has been widely studied due to its excellent resonance characteristics and array integration. This paper presents the first study of the CMUT electrostatic stiffness resonant accelerometer. To improve the sensitivity of the CMUT accelerometer, this paper innovatively proposes the CMUT ring-perforation membrane structure, which effectively improves the acceleration sensitivity by reducing the mechanical stiffness of the elastic membrane. The acceleration sensitivity is 10.9 (Hz/g) in the acceleration range of 0–20 g, which is 100% higher than that of the conventional CMUT structure. This research contributes to the acceleration measurement field of CMUT and can effectively contribute to the breakthrough of vibration acceleration monitoring technology in aerospace, medical equipment, and automotive electronics. Full article
Show Figures

Figure 1

14 pages, 8080 KB  
Article
Implants Placed with a Ring Technique Using Inlay and Onlay Block Xenografts in the Mandible of Rabbits
by Naoki Kaneko, Samuel Porfirio Xavier, Kenzo Morinaga, Daniele Botticelli, Erick Ricardo Silva, Yasushi Nakajima and Shunsuke Baba
Materials 2023, 16(23), 7490; https://doi.org/10.3390/ma16237490 - 3 Dec 2023
Cited by 2 | Viewed by 2109
Abstract
Background: Xenogenous bone has been proposed as an alternative to overcome the disadvantages of autogenous grafting. The aim of the present study was to study bone dynamics at inlay and onlay xenografts used for bone augmentation applying a ring technique. Methods: The bone [...] Read more.
Background: Xenogenous bone has been proposed as an alternative to overcome the disadvantages of autogenous grafting. The aim of the present study was to study bone dynamics at inlay and onlay xenografts used for bone augmentation applying a ring technique. Methods: The bone at the lateral surface of the mandibular angle of 12 adult male New Zealand White rabbits was exposed bilaterally. The cortical layer received multiple perforations on one side of the mandible, and a xenograft block of collagenated cancellous equine bone, 7 mm in diameter and 3 mm in width, was fixed on the prepared surface using an implant (onlay group). On the opposite side, a defect 7 mm in diameter and 3 mm in depth was prepared, and the xenograft block was adapted to the defect and fixed with an implant (inlay group). Results: After ten weeks of healing, in the onlay grafts, new bone was mainly formed on the trabeculae surface, reaching in some specimens the most coronal regions of the block. In the inlay grafts, new bone was found arranged on the trabecular surfaces but also occupying the spaces among the trabeculae. The entrance of the defect was often found close to the top of the block by newly formed bone. A higher percentage of new bone was found in the inlay (19.0 ± 9.3%) compared to the onlay (10.4 ± 7.4%) groups (p = 0.031). The mean gain in osseointegration at the implant in relation to the base of the original 3 mm deep defect was 0.95 ± 1.05% in the onlay group and 0.78 ± 0.71% in the inlay group (p = 0.603). Conclusion: The inlay grafts exhibited a higher new bone percentage than the onlay block grafts possibly due to the defect conformation that presented more sources for bone growth. The trabecular conformation and the composition of the grafts made possible the expression of the osteoconductive properties of the material used. This resulted, in several specimens, in the growth of bone on the graft trabeculae toward the most superior regions in both groups and in the closure of the coronal entrance of the defects in the inlay group. The clinical relevance of this experiment is that the ring technique applied as an inlay method could be suitable for bone augmentation. Full article
(This article belongs to the Special Issue Recent Research in Restorative Dental Materials)
Show Figures

Figure 1

12 pages, 2006 KB  
Article
Keystone Flap in Amniotic Band Syndrome—Innovative Approach of an Established Operative Technique for an Unusual Entity
by Dominik Promny, Raymund E. Horch and Theresa Promny
Surg. Tech. Dev. 2023, 12(4), 164-175; https://doi.org/10.3390/std12040016 - 22 Sep 2023
Cited by 1 | Viewed by 2510
Abstract
Amniotic Band Syndrome (ABS) is a complex condition characterized by constricting rings and tissue synechiae, resulting in tissue necrosis and congenital anomalies. In newborns and infants with ABS, tissue necrosis can be profound, requiring a tissue defect reconstruction, realized by a Keystone Perforator [...] Read more.
Amniotic Band Syndrome (ABS) is a complex condition characterized by constricting rings and tissue synechiae, resulting in tissue necrosis and congenital anomalies. In newborns and infants with ABS, tissue necrosis can be profound, requiring a tissue defect reconstruction, realized by a Keystone Perforator Island Flap (KF). Primarily used for reconstruction after skin cancer excisions, KF’s applications expanded to defects of various etiologies and disorders throughout the body. Subsequently, additional KF types adapted to the particular tissue defects were developed. The KF’s preparation is relatively simple to perform leading to shorter operative times, and the postoperative monitoring is less laborious. Individualized surgical approaches and timing are essential for addressing the varied manifestations of ABS, with immediate treatment recommended for vascular compression, all-layered tissue necrosis, and nerve compression cases. To our knowledge, there is no published case in which a KF was used for the reconstruction of tissue defects and release of constriction rings in the context of an amniotic band syndrome. Therefore, the purpose of this article is to introduce the established surgical technique of KFs as an innovative surgical approach with satisfying reconstructive results for tissue defects and constriction ring release in ABS. Full article
Show Figures

Figure 1

16 pages, 4334 KB  
Article
Auxetic Behaviour of Rigid Connected Squares
by Julian Plewa, Małgorzata Płońska and Grzegorz Junak
Materials 2023, 16(15), 5306; https://doi.org/10.3390/ma16155306 - 28 Jul 2023
Cited by 7 | Viewed by 2685
Abstract
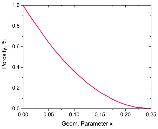
The paper presents an analysis of rotating rigid unit (RRU) auxetic structures, the special property of which is negative Poisson’s ratio. The crucial features of such modified structures are the well-functioning linkages of the square units at their pivot points. This ensures the [...] Read more.
The paper presents an analysis of rotating rigid unit (RRU) auxetic structures, the special property of which is negative Poisson’s ratio. The crucial features of such modified structures are the well-functioning linkages of the square units at their pivot points. This ensures the stable functioning of such structures in tension or compression. The presented geometrical analysis of these auxetic structures may facilitate their adequate construction and allow one to determine the expected values of their expansion as well as the desired porosity. The results are confirmed based on the behaviour of physical models produced by the assembly of square units. The change in the dimensions of the physical models when moving from a closed to an open position is consistent with the predictions of the geometric models. By modifying the well-known ‘rotating squares’ model, physical structures with auxetic properties are obtained that can be utilised in industrial conditions, where a simultaneous change of linear dimensions is needed—either in compression or in tension. The assembly method may prove efficient in building such structures, given the abilities of assembly robots to regularly arrange the unit cells in lines and rows and to connect them with rings at the designated positions (evenly spaced perforations). The presented auxetic structures might find their potential application in, e.g., expansion joints or structures in which the porosity is mechanically changed, such as mesoscale structures. The tested structures subjected to high compressive forces buckle when the yield strength of the rigid unit material is exceeded. Full article
(This article belongs to the Section Mechanics of Materials)
Show Figures

Graphical abstract

22 pages, 8067 KB  
Article
Study on Shear Resistance Property of a New PBL Connector with Steel–Rubber Tenon
by Wenru Lu, Donghui Li, Yuanming Huang and Jun Wu
Materials 2023, 16(6), 2291; https://doi.org/10.3390/ma16062291 - 13 Mar 2023
Cited by 1 | Viewed by 2491
Abstract
In order to improve the shear resistance and structural ductility of the perfobond rib (PBL) connector, a new PBL connector with steel–rubber tenon is proposed in this study, which aims to increase the shear load capacity of the connector while improving the ductility [...] Read more.
In order to improve the shear resistance and structural ductility of the perfobond rib (PBL) connector, a new PBL connector with steel–rubber tenon is proposed in this study, which aims to increase the shear load capacity of the connector while improving the ductility of the connector. First, models of new PBLs are established based on the validated finite element method, and their mechanical properties are compared with other shear connectors. The results show that the stiffness and shear load capacity of the proposed connector can be effectively improved when the steel ring is added, where the shear stiffness can be reduced, and the deformation capacity of the specimen can be improved when the rubber ring is added. When a steel ring with a thickness of 5 mm and a rubber ring with a thickness of 5 mm are involved, the shear load capacity of the connector with steel–rubber tenon is increased by 13.7%, and the shear stiffness is reduced by 37.3% compared to the conventional concrete tenon connector, while the ductility is increased by 75.1% compared to the connector with steel ring tenon. Subsequently, as for the connectors with steel–rubber tenon, the effects of the thickness of the steel ring, the thickness of the rubber ring, the diameter of perforated rebar, the strength of concrete and the strength of perforated steel plate are analyzed based on the finite element model of a PBL. The results show that an increase in the thickness of the steel ring, the diameter of the perforated rebar and the strength of the concrete will cause an increase in the shear stiffness and shear load capacity of the connector; however, an increase in the thickness of the rubber ring can cause a decrease in the shear stiffness and shear load capacity of the connector, while a change in the strength of perforated steel plate has little effect on the shear stiffness and shear load-carrying capacity. Finally, based on the finite element parametric analysis results and the damage mechanism of the proposed connector, a calculation equation applicable to the PBL connector with steel–rubber tenon is presented to predict the shear load capacity of the connector. Full article
Show Figures

Figure 1

14 pages, 5341 KB  
Article
Retention Time Extended by Nanoparticles Improves the Eradication of Highly Antibiotic-Resistant Helicobacter pylori
by Cheng-Jung Yao, Shu-Jyuan Yang, Chung-Huan Huang, Yuan-Ting Chang, Chung-Hao Wang, Ming-Jium Shieh and Tai-Horng Young
Pharmaceutics 2022, 14(10), 2117; https://doi.org/10.3390/pharmaceutics14102117 - 5 Oct 2022
Cited by 6 | Viewed by 3086
Abstract
Helicobacter pylori infection usually causes gastrointestinal complications, including gastrointestinal bleeding or perforation, and serious infections may lead to gastric cancer. Amoxicillin is used to treat numerous bacterial infections but is easily decomposed in the gastric acid environment via the hydrolyzation of the β-lactam [...] Read more.
Helicobacter pylori infection usually causes gastrointestinal complications, including gastrointestinal bleeding or perforation, and serious infections may lead to gastric cancer. Amoxicillin is used to treat numerous bacterial infections but is easily decomposed in the gastric acid environment via the hydrolyzation of the β-lactam ring. In this study, we develop chitosan-based nanoparticles loaded with amoxicillin (CAANs) as an H. pylori eradication platform. The CAANs were biocompatible and could retain the antibiotic activity of amoxicillin against H. pylori growth. The mucoadhesive property of chitosan and alginate enabled the CAANs to adhere to the mucus layers and penetrate through these to release amoxicillin in the space between the layers and the gastric epithelium. The use of this nanoparticle could prolong the retention time and preserve the antibiotic activity of amoxicillin in the stomach and help enhance the eradication rate of H. pylori and reduce treatment time. These CAANs, therefore, show potential for the effective treatment of highly antibiotic-resistant H. pylori infection using amoxicillin. Full article
(This article belongs to the Special Issue Bioactive Materials in Drug-Delivery Systems)
Show Figures

Graphical abstract

21 pages, 12317 KB  
Article
Numerical Investigation on Local Scour and Flow Field around the Bridge Pier under Protection of Perforated Baffle and Ring-Wing Plate
by Yan Wang, Jinchao Chen, Zhihang Wang, Ziqi Zhu and Junxiong Yan
Buildings 2022, 12(10), 1544; https://doi.org/10.3390/buildings12101544 - 27 Sep 2022
Cited by 6 | Viewed by 2448
Abstract
In this paper, a series of numerical experiments are carried out on the anti-scour device combined with perforated baffle and ring-wing plate. In addition, the optimal dimensions and location of the combined device are obtained: The perforated ratio of the baffle is S [...] Read more.
In this paper, a series of numerical experiments are carried out on the anti-scour device combined with perforated baffle and ring-wing plate. In addition, the optimal dimensions and location of the combined device are obtained: The perforated ratio of the baffle is S = 20%, the distance from the center of the bridge pier is L = 2d (d is the diameter of the bridge pier), and the ring-wing plate is located at H = 1/3h (h is the water depth). To verify the effect of the anti-scour device, the scour characteristics and flow field are further investigated. Compared with single pier and single ring-wing plate, the results revealed that the combined device with the optimal dimensions is of great anti-scour performance. Moreover, the maximum scour depth at the front and side of the pier reduced by 84.20% and 78.95%, which is better than the single ring-wing plate and other combined conditions in the orthogonal experiments. Due to the diversion of perforated baffle and ring-wing plate, the flow velocity at the pier side near the bed surface decreases by 30.7%, and the down-flow is almost eliminated on the vertical plane. Furthermore, the turbulent kinetic energy at different horizontal and vertical planes is reduced due to the reduction in horseshoe vortex and wake flow. Based on the investigation presented herein, the combined device is a promising tool for mitigating scour around the bridge pier. Full article
Show Figures

Figure 1

Back to TopTop