Sign in to use this feature.

Years

Between: -

Subjects

remove_circle_outline
remove_circle_outline
remove_circle_outline
remove_circle_outline
remove_circle_outline

Journals

Article Types

Countries / Regions

Search Results (30)

Search Parameters:
Keywords = quercetin (QCT)

Order results
Result details
Results per page
Select all
Export citation of selected articles as:
18 pages, 1897 KB  
Article
The Role of the Wnt/β-Catenin Pathway in the Modulation of Doxorubicin-Induced Cytotoxicity in Cardiac H9c2 Cells by Sulforaphane and Quercetin
by Viktória Líšková, Barbora Svetláková and Miroslav Barančík
Int. J. Mol. Sci. 2025, 26(16), 7858; https://doi.org/10.3390/ijms26167858 - 14 Aug 2025
Viewed by 1415
Abstract
This study investigates the role of sulforaphane (SFN) and quercetin (QCT) in alleviating the oxidative stress and modulation of cellular responses induced by doxorubicin (DOX) in rat cardiomyoblast cells H9c2. The potential mechanisms involving Wnt/β-catenin signaling and antioxidant response were determined. We found [...] Read more.
This study investigates the role of sulforaphane (SFN) and quercetin (QCT) in alleviating the oxidative stress and modulation of cellular responses induced by doxorubicin (DOX) in rat cardiomyoblast cells H9c2. The potential mechanisms involving Wnt/β-catenin signaling and antioxidant response were determined. We found that SFN effectively mitigated DOX-induced cytotoxicity in H9c2 cells. These effects of SFN significantly exceeded the influence of QCT. Levels of superoxide dismutase isoforms 1 (SOD-1) and 2 (SOD-2) were upregulated following SFN and QCT pretreatment in cells exposed to effects of DOX. Additionally, β-catenin levels were increased following both SFN and QCT treatment, even in the presence of doxorubicin. Elevated β-catenin levels for QCT were associated with increased phosphorylation and inactivation of glycogen synthase kinase 3-β. The critical role of Wnt/β-catenin signaling in responses of H9c2 cells to effects of DOX was confirmed using Wnt/β-catenin inhibitor WIKI-4. This inhibitor increased the sensitivity of cells to DOX, and the decreased cellular viability after pretreatment with WIKI-4 was linked to SOD activities’ inhibition. Conclusively, sulforaphane and quercetin exert a protective effect against doxorubicin-induced cytotoxicity in H9c2 cells through the Wnt/β-catenin pathway as well as in association with modulation of enzymes related to the cellular antioxidant response. Full article
(This article belongs to the Special Issue Molecular Research in Cardiovascular Disease, 3rd Edition)
Show Figures

Figure 1

27 pages, 13861 KB  
Article
Antidiabetic Effects of Quercetin and Silk Sericin in Attenuating Dysregulation of Hepatic Gluconeogenesis in Diabetic Rats Through Potential Modulation of PI3K/Akt/FOXO1 Signaling: In Vivo and In Silico Studies
by Heba M. Abdou, Ghada M. Abd Elmageed, Hussein K. Hussein, Imane Yamari, Samir Chtita, Lamia M. El-Samad and Mohamed A. Hassan
J. Xenobiot. 2025, 15(1), 16; https://doi.org/10.3390/jox15010016 - 19 Jan 2025
Cited by 7 | Viewed by 3228
Abstract
Type 2 diabetes mellitus (T2DM) is an intricate disease correlated with many metabolic deregulations, including disordered glucose metabolism, oxidative stress, inflammation, and cellular apoptosis due to hepatic gluconeogenesis aberrations. However, there is no radical therapy to inhibit hepatic gluconeogenesis disturbances yet. We thus [...] Read more.
Type 2 diabetes mellitus (T2DM) is an intricate disease correlated with many metabolic deregulations, including disordered glucose metabolism, oxidative stress, inflammation, and cellular apoptosis due to hepatic gluconeogenesis aberrations. However, there is no radical therapy to inhibit hepatic gluconeogenesis disturbances yet. We thus sought to probe the effectiveness and uncover the potential mechanism of quercetin (QCT) and silk sericin (SS) in mitigating hyperglycemia-induced hepatic gluconeogenesis disorder, which remains obscure. Administration of QCT and SS to diabetic male albino rats markedly restored the levels of glucose, insulin, advanced glycation end-products (AGEs), liver function enzymes, alpha-fetoprotein (AFP), globulin, and glycogen, in addition to hepatic carbohydrate metabolizing enzymes and gluconeogenesis in comparison with diabetic rats. Furthermore, treatment with QCT and SS modulated hepatic malondialdehyde (MD), reduced glutathione (GSH), superoxide dismutase (SOD), catalase (CAT), glutathione peroxidase (GPx), nitric oxide, tumor necrosis factor-alpha (TNF-α), and interleukin-1β (IL-1β), in addition to serum interleukin-6 (IL-6) and cyclooxygenase-2 (COX-2), implying their effectiveness in safeguarding cells against oxidative impairment and inflammation. Remarkably, QCT and SS treatments led to the upregulation of expression of phosphatidylinositol 3-kinases (PI3K), phospho-Akt (p-Akt), and forkhead box-O1 (FOXO1) genes in hepatic tissues compared to diabetic rats, orchestrating these singling pathways for curtailing hyperglycemia and pernicious consequences in hepatic tissues. Importantly, immunohistochemical investigations exhibited downregulation of caspase-3 expression in rats treated with QCT and SS compared to diabetic animals. Beyond that, the histopathological results of hepatic tissues demonstrated notable correlations with biochemical findings. Interestingly, the in silico results supported the in vivo findings, showing notable binding affinities of QCT and SS to PI3K, GPx, and TNF-α proteins. These results imply that QCT and SS could mitigate oxidative stress and inflammation and regulate hepatic gluconeogenesis in diabetic rats. However, QCT revealed greater molecular interactions with the studied proteins than SS. Overall, our results emphasize that QCT and SS have significant therapeutic effects on attenuating hyperglycemia-induced hepatic gluconeogenesis, with QCT showing superior effectiveness. Full article
Show Figures

Graphical abstract

15 pages, 966 KB  
Article
Effects of Quercetin and Citrulline on Nitric Oxide Metabolites and Antioxidant Biomarkers in Trained Cyclists
by Jennifer A. Kurtz, Rafaela G. Feresin, Jacob Grazer, Jeff Otis, Kathryn E. Wilson, J. Andrew Doyle and Kevin A. Zwetsloot
Nutrients 2025, 17(2), 224; https://doi.org/10.3390/nu17020224 - 9 Jan 2025
Cited by 2 | Viewed by 4296
Abstract
Background: Quercetin (QCT) and citrulline (CIT) have been independently associated with improved antioxidant capacity and nitric oxide (NO) production, potentially enhancing cardiovascular function and exercise performance. This study aimed to evaluate the combined and independent effects of QCT and CIT supplementation on NO [...] Read more.
Background: Quercetin (QCT) and citrulline (CIT) have been independently associated with improved antioxidant capacity and nitric oxide (NO) production, potentially enhancing cardiovascular function and exercise performance. This study aimed to evaluate the combined and independent effects of QCT and CIT supplementation on NO metabolites and antioxidant biomarkers in 50 trained cyclists undergoing a 20 km cycling time trial (TT). Methods: In a randomized, double-blind, placebo-controlled design, forty-two male and eight female trained cyclists were assigned to QCT + CIT, QCT, CIT, or placebo (PL) groups. Supplements were consumed twice daily for 28 days. Biochemical assessments included NO metabolites (nitrate/nitrite), ferric reducing antioxidant power (FRAP), superoxide dismutase (SOD) activity, and antioxidant capacity, measured pre- and post-TT. Results: NO metabolites were significantly elevated post-supplementation (p = 0.03); however, no significant interaction effects were observed for NO metabolites, FRAP, SOD, or antioxidant capacity across the groups (p > 0.05). Post-hoc analyses revealed that QCT significantly reduced FRAP concentrations compared to PL (p = 0.01), while no significant changes in SOD or antioxidant capacity were found across any groups. Conclusions: These findings suggest that combined and independent QCT and CIT supplementation did not significantly improve these biomarkers, suggesting that baseline training adaptations, supplementation timing, and individual variability may influence the efficacy of these compounds in enhancing exercise performance and oxidative stress markers. The ergogenic efficacy of QCT + CIT on antioxidant-related markers remains inconclusive. Full article
(This article belongs to the Section Sports Nutrition)
Show Figures

Figure 1

12 pages, 1172 KB  
Article
Effects of Tithonia diversifolia Extract as a Feed Additive on Digestibility and Performance of Hair Lambs
by Olga Teresa Barreto-Cruz, Juan Carlos Henao Zambrano, Maria Alejandra Ospina Barrero and Román David Castañeda-Serrano
Animals 2024, 14(24), 3648; https://doi.org/10.3390/ani14243648 - 17 Dec 2024
Cited by 4 | Viewed by 1853
Abstract
Animal production requires efficiency, safety and environmental sustainability. Bioactive compounds from tropical plants could modulate ruminal fermentation, providing an alternative method to antibiotic treatment and addressing concerns about antibiotic resistance. In this study, the aim was to determine the effects of Tithonia diversifolia [...] Read more.
Animal production requires efficiency, safety and environmental sustainability. Bioactive compounds from tropical plants could modulate ruminal fermentation, providing an alternative method to antibiotic treatment and addressing concerns about antibiotic resistance. In this study, the aim was to determine the effects of Tithonia diversifolia extract (TDE) on performance, intake, digestibility and blood parameters [i.e., glucose, blood urea nitrogen (BUN), aspartate aminotransferase (AST), alanine aminotransferase (ALT)] in crossbreed sheep. The main biocompounds of the TDE include caffeic acid (CA), quercetin (QCT), luteolin (LT) and apigenin (AP). Experiment 1: An in vitro dry matter digestibility (IVDMD) study was conducted to determine the optimal inclusion levels. The IVDM values were 73.09a, 82.03b, 81.01b, 73.20a and 74.51a for the control, 5, 10, 15 and 20 g/kg for the DM treatments, respectively (R-Sq adj = 0.857). The levels of 5 and 10 g were selected for the in vivo experiment. Experiment 2: Twenty-eight male crossbred hair lambs were assigned to four treatments (n = 7): control, 20 mg monensin/day, 5 g TDE/day and 10 g TDE/day groups. No differences in animal performance were observed, including body weight and feed conversion (p > 0.05). The TDE at 10 g/day improved NDF digestibility) (61.32%) and reduced the ruminal acetate to propionate ratio. The total digestible nutrients (TDN) were higher in 10 g TDE treatment with 66.41% and the lowest acetate production (67.82%) (p = 0.042), and propionate production (21.07%) were observed. The TDE were safe at 5 g and 10 g/day for liver function and exhibited lower BUN levels suggesting an improvement in protein metabolism. TDE extract at 10 g/day (TDE10), showed improvements in total tract digestibility of NDF and reduced the ruminal acetate to propionate ratio. However, due to TDE10 reducing the DM intake, the improvements in digestibility and ruminal fermentation were not reflected in growth performance improvements. Full article
Show Figures

Figure 1

19 pages, 7566 KB  
Article
Cytotoxicity, Proapoptotic Activity and Drug-like Potential of Quercetin and Kaempferol in Glioblastoma Cells: Preclinical Insights
by Magdalena Kusaczuk, Elena Tovar-Ambel, Paola Martín-Cabrera, Mar Lorente, Nélida Salvador-Tormo, Agnieszka Mikłosz, Adrian Chabowski, Guillermo Velasco and Monika Naumowicz
Int. J. Mol. Sci. 2024, 25(19), 10740; https://doi.org/10.3390/ijms251910740 - 5 Oct 2024
Cited by 8 | Viewed by 3462
Abstract
Despite the increasing understanding of the pathogenesis of glioblastoma (GBM), treatment options for this tumor remain limited. Recently, the therapeutic potential of natural compounds has attracted great interest. Thus, dietary flavonoids quercetin (QCT) and kaempferol (KMF) were investigated as potential cytostatic agents in [...] Read more.
Despite the increasing understanding of the pathogenesis of glioblastoma (GBM), treatment options for this tumor remain limited. Recently, the therapeutic potential of natural compounds has attracted great interest. Thus, dietary flavonoids quercetin (QCT) and kaempferol (KMF) were investigated as potential cytostatic agents in GBM. Moreover, the physicochemical properties of QCT and KMF, determining their bioavailability and therapeutic efficiency, were evaluated. We proved that both polyphenols significantly reduced the viability of GBM cells. We also demonstrated that both QCT and KMF evoked the cytotoxic effect in T98G cells via induction of apoptotic cell death as shown by increased activity of caspase 3/7 and caspase 9 together with an overexpression of the cleaved form of PARP. Apoptosis was additionally accompanied by the activation of stress responses in QCT- and KMF-treated cells. Both polyphenols caused oxidative stress and endoplasmic reticulum (ER) stress, as demonstrated by the increased generation of reactive oxygen species (ROS), deregulated expressions of superoxide dismutases (SOD2 and Sod1 on protein and transcriptomic levels, respectively), as well as an overexpression of ERO1α, GRP78, p-JNK, and an up-regulation of Chop, Atf4 and Atf6α genes. The antitumor effect of QCT and KMF was also confirmed in vivo, showing reduced growth of tumor xenografts in the chick chorioallantoic membrane (CAM) experiment. Moreover, electrophoretic light scattering (ELS) was used to measure the zeta potential of cell membranes upon exposition to QCT and KMF. Additionally, on the basis of existing physicochemical data, the drug-likeness score of QCT and KMF was evaluated. Analyses showed that both compounds accomplish Lipinski’s Rule of 5, and they both fit into the criteria of good central nervous system (CNS) drugs. Altogether, our data support the idea that QCT and KMF might be plausible candidates for evaluation as therapeutic agents in preclinical models of glioblastoma. Full article
Show Figures

Figure 1

14 pages, 2443 KB  
Article
Biosynthesis of Quercetin-Loaded Melanin Nanoparticles for Improved Antioxidant Activity, Photothermal Antimicrobial, and NIR/pH Dual-Responsive Drug Release
by Di Zhang, Xianrui Chen, Nitong Bu, Liying Huang, Huanglong Lin, Lizhen Zhou, Ruojun Mu, Lin Wang and Jie Pang
Foods 2023, 12(23), 4232; https://doi.org/10.3390/foods12234232 - 23 Nov 2023
Cited by 9 | Viewed by 3105
Abstract
Quercetin (QCT) is a promising dose-dependent nutraceutical that usually suffers from poor water solubility and low bioavailability issues. In this work, a novel QCT-loaded nanoscale delivery system was constructed based on the oxidative self-polymerization of melanin (Q@MNPs). The FT-IR, XRD, and Zeta potential [...] Read more.
Quercetin (QCT) is a promising dose-dependent nutraceutical that usually suffers from poor water solubility and low bioavailability issues. In this work, a novel QCT-loaded nanoscale delivery system was constructed based on the oxidative self-polymerization of melanin (Q@MNPs). The FT-IR, XRD, and Zeta potential analyses confirmed that QCT was successfully absorbed on the melanin nanoparticles (MNPs) via Π−Π and hydrogen bonding interactions. The encapsulation efficiency and particle size of Q@MNPs were 43.78% and 26.68 nm, respectively. Q@MNPs improved the thermal stability of QCT and the antioxidant properties in comparison to MNPs. Meanwhile, Q@MNPs presented fantastic photothermal conversion capacity and stability triggered by the NIR laser, which significantly enhanced the antibacterial capability with a sterilization rate of more than 98% against E. coli and S. aureus. More importantly, Q@MNPs exhibited NIR/pH dual-responsive drug release behavior and good biocompatibility (at concentrations of < 100 μg/mL). Thus, Q@MNPs show promising prospects for flavonoid delivery. Full article
Show Figures

Figure 1

15 pages, 3134 KB  
Article
Pro-Osteogenic and Anti-Inflammatory Synergistic Effect of Orthosilicic Acid, Vitamin K2, Curcumin, Polydatin and Quercetin Combination in Young and Senescent Bone Marrow-Derived Mesenchymal Stromal Cells
by Chiara Giordani, Giulia Matacchione, Angelica Giuliani, Debora Valli, Emanuele Salvatore Scarpa, Antonella Antonelli, Jacopo Sabbatinelli, Gilberta Giacchetti, Sofia Sabatelli, Fabiola Olivieri and Maria Rita Rippo
Int. J. Mol. Sci. 2023, 24(10), 8820; https://doi.org/10.3390/ijms24108820 - 16 May 2023
Cited by 23 | Viewed by 4043
Abstract
During aging, bone marrow mesenchymal stromal cells (MSCs)—the precursors of osteoblasts—undergo cellular senescence, losing their osteogenic potential and acquiring a pro-inflammatory secretory phenotype. These dysfunctions cause bone loss and lead to osteoporosis. Prevention and intervention at an early stage of bone loss are [...] Read more.
During aging, bone marrow mesenchymal stromal cells (MSCs)—the precursors of osteoblasts—undergo cellular senescence, losing their osteogenic potential and acquiring a pro-inflammatory secretory phenotype. These dysfunctions cause bone loss and lead to osteoporosis. Prevention and intervention at an early stage of bone loss are important, and naturally active compounds could represent a valid help in addition to diet. Here, we tested the hypothesis that the combination of two pro-osteogenic factors, namely orthosilicic acid (OA) and vitamin K2 (VK2), and three other anti-inflammatory compounds, namely curcumin (CUR), polydatin (PD) and quercetin (QCT)—that mirror the nutraceutical BlastiMin Complex® (Mivell, Italy)—would be effective in promoting MSC osteogenesis, even of replicative senescent cells (sMSCs), and inhibiting their pro-inflammatory phenotype in vitro. Results showed that when used at non-cytotoxic doses, (i) the association of OA and VK2 promoted MSC differentiation into osteoblasts, even when cultured without other pro-differentiating factors; and (ii) CUR, PD and QCT exerted an anti-inflammatory effect on sMSCs, and also synergized with OA and VK2 in promoting the expression of the pivotal osteogenic marker ALP in these cells. Overall, these data suggest a potential role of using a combination of all of these natural compounds as a supplement to prevent or control the progression of age-related osteoporosis. Full article
(This article belongs to the Collection State-of-the-Art Bioactives and Nutraceuticals in Italy)
Show Figures

Figure 1

20 pages, 8557 KB  
Article
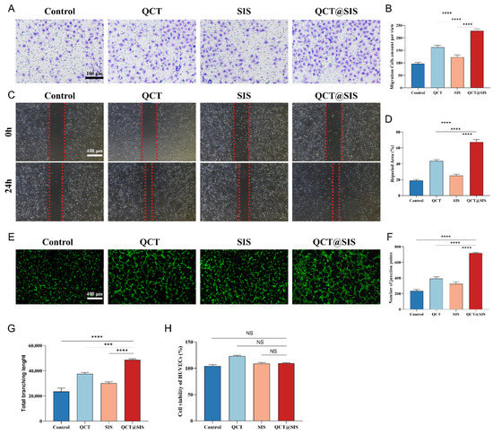
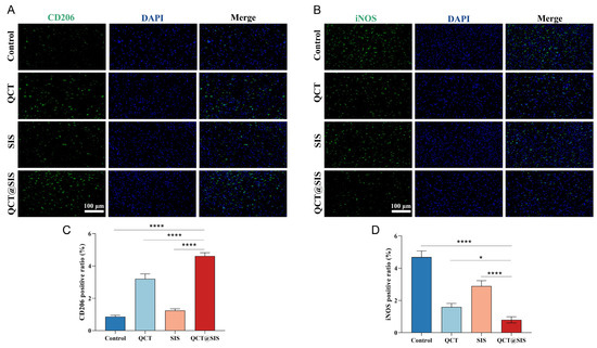
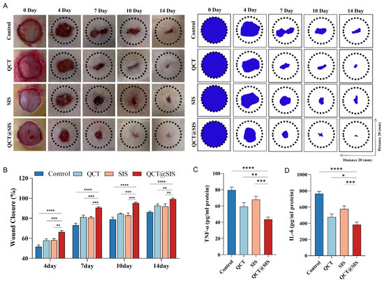
Multifunctional Extracellular Matrix Hydrogel with Self-Healing Properties and Promoting Angiogenesis as an Immunoregulation Platform for Diabetic Wound Healing
by Zhenghua Sun, Hao Xiong, Tengfei Lou, Weixuan Liu, Yi Xu, Shiyang Yu, Hui Wang, Wanjun Liu, Liang Yang, Chao Zhou and Cunyi Fan
Gels 2023, 9(5), 381; https://doi.org/10.3390/gels9050381 - 5 May 2023
Cited by 19 | Viewed by 4800
Abstract
Treating chronic wounds is a global challenge. In diabetes mellitus cases, long-time and excess inflammatory responses at the injury site may delay the healing of intractable wounds. Macrophage polarization (M1/M2 types) can be closely associated with inflammatory factor generation during wound healing. Quercetin [...] Read more.
Treating chronic wounds is a global challenge. In diabetes mellitus cases, long-time and excess inflammatory responses at the injury site may delay the healing of intractable wounds. Macrophage polarization (M1/M2 types) can be closely associated with inflammatory factor generation during wound healing. Quercetin (QCT) is an efficient agent against oxidation and fibrosis that promotes wound healing. It can also inhibit inflammatory responses by regulating M1-to-M2 macrophage polarization. However, its limited solubility, low bioavailability, and hydrophobicity are the main issues restricting its applicability in wound healing. The small intestinal submucosa (SIS) has also been widely studied for treating acute/chronic wounds. It is also being extensively researched as a suitable carrier for tissue regeneration. As an extracellular matrix, SIS can support angiogenesis, cell migration, and proliferation, offering growth factors involved in tissue formation signaling and assisting wound healing. We developed a series of promising biosafe novel diabetic wound repair hydrogel wound dressings with several effects, including self-healing properties, water absorption, and immunomodulatory effects. A full-thickness wound diabetic rat model was constructed for in vivo assessment of QCT@SIS hydrogel, in which hydrogels achieved a markedly increased wound repair rate. Their effect was determined by the promotion of the wound healing process, the thickness of granulation tissue, vascularization, and macrophage polarization during wound healing. At the same time, we injected the hydrogel subcutaneously into healthy rats to perform histological analyses of sections of the heart, spleen, liver, kidney, and lung. We then tested the biochemical index levels in serum to determine the biological safety of the QCT@SIS hydrogel. In this study, the developed SIS showed convergence of biological, mechanical, and wound-healing capabilities. Here, we focused on constructing a self-healing, water-absorbable, immunomodulatory, and biocompatible hydrogel as a synergistic treatment paradigm for diabetic wounds by gelling the SIS and loading QCT for slow drug release. Full article
Show Figures

Figure 1

29 pages, 7040 KB  
Article
Quercetin Loaded Cationic Solid Lipid Nanoparticles in a Mucoadhesive In Situ Gel—A Novel Intravesical Therapy Tackling Bladder Cancer
by Sylvia Shawky, Shaimaa Makled, Ashraf Awaad and Nabila Boraie
Pharmaceutics 2022, 14(11), 2527; https://doi.org/10.3390/pharmaceutics14112527 - 20 Nov 2022
Cited by 41 | Viewed by 5400
Abstract
The study aim was to develop an intravesical delivery system of quercetin for bladder cancer management in order to improve drug efficacy, attain a controlled release profile and extend the residence time inside the bladder. Either uncoated or chitosan coated quercetin-loaded solid lipid [...] Read more.
The study aim was to develop an intravesical delivery system of quercetin for bladder cancer management in order to improve drug efficacy, attain a controlled release profile and extend the residence time inside the bladder. Either uncoated or chitosan coated quercetin-loaded solid lipid nanoparticles (SLNs) were prepared and evaluated in terms of colloidal, morphological and thermal characteristics. Drug encapsulation efficiency and its release behaviour were assessed. Furthermore, cytotoxicity of SLNs on T-24 cells was evaluated. Ex vivo studies were carried out using bovine bladder mucosa. Spherical SLNs (≈250 nm) ensured good entrapment efficiencies (EE > 97%) and sustained drug release up to 142 h. Cytotoxicity profile revealed concentration-dependent toxicity recording an IC50 in the range of 1.6–8.9 μg/mL quercetin. SLNs were further dispersed in in situ hydrogels comprising poloxamer 407 (20%) with mucoadhesive polymers. In situ gels exhibited acceptable gelation temperatures (around 25 °C) and long erosion time (24–27 h). SLNs loaded gels displayed remarkably enhanced retention on bladder tissues relative to SLNs dispersions. Coated SLNs exhibited better penetration abilities compared to uncoated ones, while coated SLNs dispersed in gel (G10C-St-QCT-SLNs-2) showed the highest penetration up to 350 μm. Hence, G10C-St-QCT-SLNs-2 could be considered as a platform for intravesical quercetin delivery. Full article
(This article belongs to the Section Drug Delivery and Controlled Release)
Show Figures

Figure 1

17 pages, 4909 KB  
Article
Design-of-Experiments (DoE)-Assisted Fabrication of Quercetin-Loaded Nanoemulgel and Its Evaluation against Human Skin Cancer Cell Lines
by Aman Chitkara, Bharti Mangla, Pankaj Kumar, Shamama Javed, Waquar Ahsan and Harvinder Popli
Pharmaceutics 2022, 14(11), 2517; https://doi.org/10.3390/pharmaceutics14112517 - 19 Nov 2022
Cited by 30 | Viewed by 3879
Abstract
Background: Quercetin (QCT) is a natural polyphenolic flavonoid showing great potential in the treatment of skin cancer. However, its use is limited owing to its poor water solubility, poor absorption, quick metabolism and excretion, as well as low stability. Preparation of nanoemulgel has [...] Read more.
Background: Quercetin (QCT) is a natural polyphenolic flavonoid showing great potential in the treatment of skin cancer. However, its use is limited owing to its poor water solubility, poor absorption, quick metabolism and excretion, as well as low stability. Preparation of nanoemulgel has been proven to be an effective approach to deliver the drugs topically due to various advantages associated with it. Objectives: This study aimed to prepare stable nanoemulgel of QCT using a Design-of-Experiments (DoE) tool for optimization, to characterize and to assess its in vivo toxicity and efficacy against human cancer cell lines in vitro. Methods: An ultrasonication emulsification method was used for the preparation of QCT-loaded nanoemulsion (QCT@NE). Box–Behnken design was used for the optimization of developed nanoemulgel. Then, in vitro characterization of prepared nanoemulsion was performed using Fourier Transform-Infra Red (FT-IR) spectroscopy, Scanning Electron Microscopy (SEM), particle size analysis, determination of zeta potential and entrapment efficiency (%EE). Further, the developed QCT-loaded nanoemulgel (QCT@NG) was characterized in vitro using texture profile analysis, viscosity and pH determination. Eventually, the cell cytotoxicity studies of the prepared nanoemulgel were performed on the skin cancer cell lines A431 followed by an acute toxicity and skin irritation study on male wistar rats in vivo. Results: The developed QCT@NE was found to be nanometric in size (173.1 ± 1.2 nm) with low polydispersity index (0.353 ± 0.13), zeta potential (−36.1 ± 5.9 mV), and showed good %EE (90.26%). The QCT@NG was found to be substantially more effective against the human skin carcinoma (A431) cell lines as compared to plain QCT with IC50 values of 108.5 and 579.0 µM, respectively. Skin irritation study showed no sign of toxicity and ensured safety for topical application. Hematological analysis revealed no significant differences between the treatment and control group in any biochemical parameter. In the nanoemulgel treatment group, there were no discernible differences in the liver enzymes, bilirubin, hemoglobin, total leukocyte and platelet counts as compared to the control group. Conclusions: The optimized QCT@NG was found to be an ideal and promising formulation for the treatment of skin cancer without showing skin irritation and organ toxicity. Full article
Show Figures

Figure 1

16 pages, 2782 KB  
Article
New Approach for Preparing Solid Lipid Nanoparticles with Volatile Oil-Loaded Quercetin Using the Phase-Inversion Temperature Method
by Yotsanan Weerapol, Suwisit Manmuan, Nattaya Chaothanaphat, Sontaya Limmatvapirat, Jitnapa Sirirak, Poomipat Tamdee and Sukannika Tubtimsri
Pharmaceutics 2022, 14(10), 1984; https://doi.org/10.3390/pharmaceutics14101984 - 20 Sep 2022
Cited by 21 | Viewed by 3834
Abstract
Quercetin (QCT), a natural flavonoid, is of research interest owing to its pharmacological properties. However, its pharmacokinetic limitations could hinder its widespread therapeutic use. Nanocarriers, especially solid lipid nanoparticles (SLNs), might overcome this constraint. This study aimed to investigate QCT-loaded SLNs prepared via [...] Read more.
Quercetin (QCT), a natural flavonoid, is of research interest owing to its pharmacological properties. However, its pharmacokinetic limitations could hinder its widespread therapeutic use. Nanocarriers, especially solid lipid nanoparticles (SLNs), might overcome this constraint. This study aimed to investigate QCT-loaded SLNs prepared via a new approach using a volatile oil. The phase-inversion temperature method was used to incorporate rosemary oil (RMO) into SLNs prepared using solid lipids possessing different chemical structures. Among the solid lipids used in the formulations, trilaurin (TLR) exhibited the smallest particle size and good stability after a temperature cycling test. SLNs prepared with a ratio of RMO to TLR of 1:3 could load QCT with an entrapment efficiency of >60% and drug loading of ~2% w/w. The smallest particle size was achieved using the polyoxyethylene-hydrogenated castor oil RH40, and the particle size depended on the concentration. The drug-release profile of QCT_TLR exhibited prolonged biphasic release for >24 h. QCT_TLR was a safe formulation, as indicated by a cell viability percentage of >75% at <2% v/v. In a computer simulation, the system with RMO enabled smaller sized SLNs than those without RMO. This new discovery shows great promise for producing SLNs via the phase-inversion temperature method with incorporation of volatile oil, particularly for delivering compounds with limited water solubility. Full article
(This article belongs to the Special Issue Nanoformulation of Drug Delivery Systems for Natural Products)
Show Figures

Figure 1

16 pages, 3735 KB  
Article
Amino-Functionalized Laponite Clay Material as a Sensor Modifier for the Electrochemical Detection of Quercetin
by Delmas Vidal Tabe Ebunang, Kevin Yemele Tajeu, Chancellin Nkepdep Pecheu, Sherman Lesly Zambou Jiokeng, Arnaud Kamdem Tamo, Ingo Doench, Anayancy Osorio-Madrazo, Ignas Kenfack Tonle and Emmanuel Ngameni
Sensors 2022, 22(16), 6173; https://doi.org/10.3390/s22166173 - 18 Aug 2022
Cited by 19 | Viewed by 3128
Abstract
In this work, an electrode modified with an amino-functionalized clay mineral was used for the electrochemical analysis and quantification of quercetin (QCT). The resulting amine laponite (LaNH2) was used as modifier for a glassy carbon electrode (GCE). The organic–inorganic hybrid material [...] Read more.
In this work, an electrode modified with an amino-functionalized clay mineral was used for the electrochemical analysis and quantification of quercetin (QCT). The resulting amine laponite (LaNH2) was used as modifier for a glassy carbon electrode (GCE). The organic–inorganic hybrid material was structurally characterized using X-ray diffraction, Fourier transformed infrared spectroscopy (FTIR), scanning electron microscopy (SEM), thermogravimetric analysis (TGA) and CHN elemental analysis. The covalent grafting of the organosilane to the clay backbone was confirmed. The charge on the aminated laponite, both without and with the protonation of NH2 groups, was evaluated via cyclic voltammetry. On the protonated amine (LaNH3+)-modified GCE, the cyclic voltammograms for QCT showed two oxidation peaks and one reduction peak in the range of −0.2 V to 1.2 V in a phosphate buffer–ethanol mixture at pH 3. By using the differential pulse voltammetry (DPV), the modification showed an increase in the electrode performance and a strong pH dependence. The experimental conditions were optimized, with the results showing that the peak current intensity of the DPV increased linearly with the QCT concentration in the range from 2 × 10−7 M to 2 × 10−6 M, leading to a detection limit of 2.63 × 10−8 M (S/N 3). The sensor selectivity was also evaluated in the presence of interfering species. Finally, the proposed aminated organoclay-modified electrode was successfully applied for the detection of QCT in human urine. The accuracy of the results achieved with the sensor was evaluated by comparing the results obtained using UV–visible spectrometry. Full article
(This article belongs to the Special Issue Electrochemical Sensors and Applications)
Show Figures

Figure 1

18 pages, 3802 KB  
Article
Quercetin Attenuates Quinocetone-Induced Cell Apoptosis In Vitro by Activating the P38/Nrf2/HO-1 Pathway and Inhibiting the ROS/Mitochondrial Apoptotic Pathway
by Chongshan Dai, Qinzhi Zhang, Linjie Shen, Gaurav Sharma, Haiyang Jiang, Zhanhui Wang and Jianzhong Shen
Antioxidants 2022, 11(8), 1498; https://doi.org/10.3390/antiox11081498 - 30 Jul 2022
Cited by 27 | Viewed by 3951
Abstract
Quinocetone (QCT), a member of the quinoxaline 1,4-di-N-oxides (QdNOs) family, can cause genotoxicity and hepatotoxicity, however, the precise molecular mechanisms of QCT are unclear. This present study investigated the protective effect of quercetin on QCT-induced cytotoxicity and the underlying molecular mechanisms [...] Read more.
Quinocetone (QCT), a member of the quinoxaline 1,4-di-N-oxides (QdNOs) family, can cause genotoxicity and hepatotoxicity, however, the precise molecular mechanisms of QCT are unclear. This present study investigated the protective effect of quercetin on QCT-induced cytotoxicity and the underlying molecular mechanisms in human L02 and HepG2 cells. The results showed that quercetin treatment (at 7.5–30 μM) significantly improved QCT-induced cytotoxicity and oxidative damage in human L02 and HepG2 cells. Meanwhile, quercetin treatment at 30 μM significantly inhibited QCT-induced loss of mitochondrial membrane potential, an increase in the expression of the CytC protein and the Bax/Bcl-2 ratio, and an increase in caspases-9 and -3 activity, and finally improved cell apoptosis. Quercetin pretreatment promoted the expression of the phosphorylation of p38, Nrf2, and HO-1 proteins. Pharmacological inhibition of p38 significantly inhibited quercetin-mediated activation of the Nrf2/HO-1 pathway. Consistently, pharmacological inhibitions of the Nrf2 or p38 pathways both promoted QCT-induced cytotoxicity and partly abolished the protective effects of quercetin. In conclusion, for the first time, our results reveal that quercetin could improve QCT-induced cytotoxicity and apoptosis by activating the p38/Nrf2/HO-1 pathway and inhibiting the ROS/mitochondrial apoptotic pathway. Our study highlights that quercetin may be a promising candidate for preventing QdNOs-induced cytotoxicity in humans or animals. Full article
(This article belongs to the Topic Antioxidant Activity of Natural Products)
Show Figures

Figure 1

17 pages, 852 KB  
Article
Antidiabetic, Antiglycation, and Antioxidant Activities of Ethanolic Seed Extract of Passiflora edulis and Piceatannol In Vitro
by Flávia A. R. dos Santos, Jadriane A. Xavier, Felipe C. da Silva, J. P. Jose Merlin, Marília O. F. Goulart and H. P. Vasantha Rupasinghe
Molecules 2022, 27(13), 4064; https://doi.org/10.3390/molecules27134064 - 24 Jun 2022
Cited by 31 | Viewed by 4542
Abstract
The objective of this work was to investigate the antidiabetic, antiglycation, and antioxidant potentials of ethanolic extract of seeds of Brazilian Passiflora edulis fruits (PESE), a major by-product of the juice industry, and piceatannol (PIC), one of the main phytochemicals of PESE. PESE, [...] Read more.
The objective of this work was to investigate the antidiabetic, antiglycation, and antioxidant potentials of ethanolic extract of seeds of Brazilian Passiflora edulis fruits (PESE), a major by-product of the juice industry, and piceatannol (PIC), one of the main phytochemicals of PESE. PESE, PIC, and acarbose (ACB) exhibited IC50 for alpha-amylase, 32.1 ± 2.7, 85.4 ± 0.7, and 0.4 ± 0.1 µg/mL, respectively, and IC50 for alpha-glucosidase, 76.2 ± 1.9, 20.4 ± 7.6, and 252 ± 4.5 µg/mL, respectively. The IC50 of PESE, PIC, and sitagliptin (STG) for dipeptidyl-peptidase-4 (DPP-4) was 71.1 ± 2.6, 1137 ± 120, and 0.005 ± 0.001 µg/mL, respectively. PESE and PIC inhibited the formation of advanced glycation end-products (AGE) with IC50 of 366 ± 1.9 and 360 ± 9.1 µg/mL for the initial stage and 51.5 ± 1.4 and 67.4 ± 4.6 µg/mL for the intermediate stage of glycation, respectively. Additionally, PESE and PIC inhibited the formation of β-amyloid fibrils in vitro up to 100%. IC50 values for 1,1-diphenyl-2-picrylhydrazyl radical (DPPH) scavenging activity of PESE and PIC were 20.4 ± 2.1, and 6.3 ± 1.3 µg/mL, respectively. IC50 values for scavenging hypochlorous acid (HOCl) were similar in PESE, PIC, and quercetin (QCT) with values of 1.7 ± 0.3, 1.2 ± 0.5, and 1.9 ± 0.3 µg/mL, respectively. PESE had no cytotoxicity to the human normal bronchial epithelial (BEAS-2B), and alpha mouse liver (AML-12) cells up to 100 and 50 µg/mL, respectively. However, 10 µg/mL of the extract was cytotoxic to non-malignant breast epithelial cells (MCF-10A). PESE and PIC were found to be capable of protecting cultured human cells from the oxidative stress caused by the carcinogen NNKOAc at 100 µM. The in vitro evidence of the inhibition of alpha-amylase, alpha-glucosidase, and DPP-4 enzymes as well as antioxidant and antiglycation activities, warrants further investigation of the antidiabetic potential of P. edulis seeds and PIC. Full article
(This article belongs to the Special Issue Antioxidant Activity of Foods and Natural Products)
Show Figures

Graphical abstract

21 pages, 6349 KB  
Article
A Preliminary Study of the Effect of Quercetin on Cytotoxicity, Apoptosis, and Stress Responses in Glioblastoma Cell Lines
by Magdalena Kusaczuk, Rafał Krętowski, Monika Naumowicz, Anna Stypułkowska and Marzanna Cechowska-Pasko
Int. J. Mol. Sci. 2022, 23(3), 1345; https://doi.org/10.3390/ijms23031345 - 25 Jan 2022
Cited by 39 | Viewed by 5944
Abstract
A growing body of evidence indicates that dietary polyphenols show protective effects against various cancers. However, little is known yet about their activity in brain tumors. Here we investigated the interaction of dietary flavonoid quercetin (QCT) with the human glioblastoma A172 and LBC3 [...] Read more.
A growing body of evidence indicates that dietary polyphenols show protective effects against various cancers. However, little is known yet about their activity in brain tumors. Here we investigated the interaction of dietary flavonoid quercetin (QCT) with the human glioblastoma A172 and LBC3 cell lines. We demonstrated that QCT evoked cytotoxic effect in both tested cell lines. Microscopic observations, Annexin V-FITC/PI staining, and elevated expression and activity of caspase 3/7 showed that QCT caused predominantly apoptotic death of A172 cells. Further analyses confirmed enhanced ROS generation, deregulated expression of SOD1 and SOD2, depletion of ATP levels, and an overexpression of CHOP, suggesting the activation of oxidative stress and ER stress upon QCT exposure. Finally, elevated expression and activity of caspase 9, indicative of a mitochondrial pathway of apoptosis, was detected. Conversely, in LBC3 cells the pro-apoptotic effect was observed only after 24 h incubation with QCT, and a shift towards necrotic cell death was observed after 48 h of treatment. Altogether, our data indicate that exposure to QCT evoked cell death via activation of intrinsic pathway of apoptosis in A172 cells. These findings suggest that QCT is worth further investigation as a potential pharmacological agent in therapy of brain tumors. Full article
Show Figures

Figure 1

Back to TopTop