Sign in to use this feature.

Years

Between: -

Subjects

remove_circle_outline
remove_circle_outline
remove_circle_outline
remove_circle_outline
remove_circle_outline
remove_circle_outline
remove_circle_outline
remove_circle_outline
remove_circle_outline

Journals

remove_circle_outline
remove_circle_outline
remove_circle_outline
remove_circle_outline
remove_circle_outline
remove_circle_outline
remove_circle_outline
remove_circle_outline
remove_circle_outline
remove_circle_outline
remove_circle_outline
remove_circle_outline
remove_circle_outline
remove_circle_outline
remove_circle_outline
remove_circle_outline
remove_circle_outline
remove_circle_outline
remove_circle_outline

Article Types

Countries / Regions

remove_circle_outline
remove_circle_outline
remove_circle_outline
remove_circle_outline
remove_circle_outline
remove_circle_outline

Search Results (952)

Search Parameters:
Keywords = qualitative decision model

Order results
Result details
Results per page
Select all
Export citation of selected articles as:
25 pages, 4152 KB  
Systematic Review
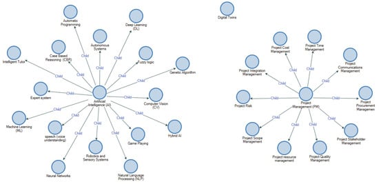
Mapping the AI Landscape in Project Management Context: A Systematic Literature Review
by Masoom Khalil, Alencar Bravo, Darli Vieira and Marly Monteiro de Carvalho
Systems 2025, 13(10), 913; https://doi.org/10.3390/systems13100913 - 17 Oct 2025
Abstract
The purpose of this research is to systematically map and analyze the use of AI technologies in project management, identifying themes, research gaps, and practical implications. This study conducts a systematic literature review (SLR) that combines bibliometric analysis with qualitative content evaluation to [...] Read more.
The purpose of this research is to systematically map and analyze the use of AI technologies in project management, identifying themes, research gaps, and practical implications. This study conducts a systematic literature review (SLR) that combines bibliometric analysis with qualitative content evaluation to explore the present landscape of AI in project management. The search covered literature published until November 2024, ensuring inclusion of the most recent developments. Studies were included if they examined AI methods applied to project management contexts and were published in peer-reviewed English journals as articles, review articles, or early access publications; studies unrelated to project management or lacking methodological clarity were excluded. It follows a structured coding protocol informed by inductive and deductive reasoning, using NVivo (version 12) and Biblioshiny (version 4.3.0) software. From the entire set of 1064 records retrieved from Scopus and Web of Science, 27 publications met the final inclusion criteria for qualitative synthesis. Bibliometric clusters were derived from the entire set of 885 screened records, while thematic coding was applied to the 27 included studies. This review highlights the use of Artificial Neural Networks (ANN), Case-Based Reasoning (CBR), Digital Twins (DTs), and Large Language Models (LLMs) as central to recent progress. Bibliometric mapping identified several major thematic clusters. For this study, we chose those that show a clear link between artificial intelligence (AI) and project management (PM), such as expert systems, intelligent systems, and optimization algorithms. These clusters highlight the increasing influence of AI in improving project planning, decision-making, and resource management. Further studies investigate generative AI and the convergence of AI with blockchain and Internet of Things (IoT) systems, suggesting changes in project delivery approaches. Although adoption is increasing, key implementation issues persist. These include limited empirical evidence, inadequate attention to later project stages, and concerns about data quality, transparency, and workforce adaptation. This review improves understanding of AI’s role in project contexts and outlines areas for further research. For practitioners, the findings emphasize AI’s ability in cost prediction, scheduling, and risk assessment, while also emphasizing the importance of strong data governance and workforce training. This review is limited to English-language, peer-reviewed research indexed in Scopus and Web of Science, potentially excluding relevant grey literature or non-English contributions. This review was not registered and received no external funding. Full article
(This article belongs to the Special Issue Project Management of Complex Systems (Manufacturing and Services))
Show Figures

Figure 1

17 pages, 1570 KB  
Article
The Role of Automated Diagnostics in the Identification of Learning Disabilities: Bayesian Probability Models in the Diagnostic Assessment
by Gergő Vida, Kálmán Sántha, Márta Trembulyák, Petra Pongrácz and Regina Balogh
Educ. Sci. 2025, 15(10), 1385; https://doi.org/10.3390/educsci15101385 - 16 Oct 2025
Abstract
This study investigates the application of Bayesian probability models in the diagnostic assessment of learning disabilities. The objective of this study was to determine whether specific conditions identified in expert reports could predict subsequent diagnoses. The sample consisted of 201 expert reports on [...] Read more.
This study investigates the application of Bayesian probability models in the diagnostic assessment of learning disabilities. The objective of this study was to determine whether specific conditions identified in expert reports could predict subsequent diagnoses. The sample consisted of 201 expert reports on children diagnosed with learning disabilities, which were analysed using qualitative content analysis, fuzzy set qualitative comparative analysis (fsQCA), and Bayesian conditional probability models. Variables such as vocabulary, working memory index, processing speed, and visuomotor coordination were examined as potential predictors. The analysis demonstrated that Bayesian networks captured conditional links, such as the strong association between working memory and perceptual inference, as well as an unexpected negative link between vocabulary and verbal comprehension. The study concludes that Bayesian networks provide a transparent and data-driven framework for pre-screening and risk assessment in special education settings. The limitations of this study include the absence of a control group and exclusive reliance on SNI cases. Future research should explore the integration of abductive reasoning into automated diagnostic software to enhance inclusivity and support decision-making. Full article
(This article belongs to the Special Issue Building Resilient Education in a Changing World)
Show Figures

Figure 1

25 pages, 1755 KB  
Article
Unpacking Consumer Purchase Intentions Toward Plant-Based Meat Alternatives: An Integrated TPB–VAB Approach Using PLS-SEM, fsQCA, and NCA
by Jialiang Pan, Kun-Shan Wu and Hui-Ting Liu
Foods 2025, 14(20), 3525; https://doi.org/10.3390/foods14203525 - 16 Oct 2025
Viewed by 40
Abstract
Plant-based meat alternatives (PBMAs) are gaining momentum in response to rising demand for sustainable and healthier diets. Drawing on an integrated framework combining the Theory of Planned Behavior (TPB) and the Value–Attitude–Behavior (VAB) model, this study explores key determinants shaping consumers’ purchase intention [...] Read more.
Plant-based meat alternatives (PBMAs) are gaining momentum in response to rising demand for sustainable and healthier diets. Drawing on an integrated framework combining the Theory of Planned Behavior (TPB) and the Value–Attitude–Behavior (VAB) model, this study explores key determinants shaping consumers’ purchase intention towards PBMAs in Taiwan. This study performed Partial Least Squares Structural Equation Modelling (PLS-SEM), fuzzy-set qualitative comparative analysis (fsQCA) and necessary condition analysis (NCA) to evaluate the formation of consumers’ PBMA purchase intention. The PLS-SEM results revealed that both environmental consciousness and health consciousness exert a significant influence on consumer attitudes, which, together with subjective norms and perceived behavioral control, positively predict purchase intention. fsQCA revealed six distinct combinations of conditions leading to high purchase intention, while NCA identified environmental consciousness, health consciousness, and the three TPB components as necessary conditions. The results highlight the mediating role of attitude and underscore the value of integrating multiple analytical perspectives to capture the complexity of consumer decision-making. This research advances both theoretical understanding and practical application by elucidating the psychological mechanisms underpinning PBMA adoption and by providing evidence-based implications for strategic marketing within the plant-based food sector. Full article
(This article belongs to the Special Issue Evaluation of Food Safety Performance)
Show Figures

Figure 1

48 pages, 2294 KB  
Systematic Review
Evolution of Risk Analysis Approaches in Construction Disasters: A Systematic Review of Construction Accidents from 2010 to 2025
by Elias Medaa, Ali Akbar Shirzadi Javid and Hassan Malekitabar
Buildings 2025, 15(20), 3701; https://doi.org/10.3390/buildings15203701 - 14 Oct 2025
Viewed by 239
Abstract
Structural collapses are a major threat to urban safety and infrastructure resilience and as such there is growing research interest in understanding the causes and improving the prediction of risk to prevent human and material losses. Whether caused by fires, earthquakes or progressive [...] Read more.
Structural collapses are a major threat to urban safety and infrastructure resilience and as such there is growing research interest in understanding the causes and improving the prediction of risk to prevent human and material losses. Whether caused by fires, earthquakes or progressive failures due to overloads and displacements, these events have been the focus of investigation over the past 15 years. This systematic literature review looks at the use of formal risk analysis models in structural failures between 2010 and 2025 to map methodological trends, assess model effectiveness and identify future research pathways. From an initial database of 139 documented collapse incidents, only 42 were investigated using structured risk analysis frameworks. A systematic screening of 417 related publications yielded 101 peer-reviewed studies that met our inclusion criteria—specifically, the application of a formal analytical model. This discrepancy highlights a significant gap between the occurrence of structural failures and the use of rigorous, model-based investigation methods. The review shows a clear shift from single-method approaches (e.g., Fault Tree Analysis (FTA) or Finite Element Analysis (FEA)) to hybrid, integrated models that combine computational, qualitative and data-driven techniques. This reflects the growing recognition of structural failures as socio-technical phenomena that require multi-methodological analysis. A key contribution is the development of a strategic framework that classifies models by complexity, data requirements and cost based on patterns observed across the reviewed papers. This framework can be used as a practical decision support tool for researchers and practitioners to select the right model for the context and highlight the strengths and limitations of the existing approaches. The findings show that the future of structural safety is not about one single “best” model but about intelligent integration of complementary context-specific methods. This review will inform future practice by showing how different models can be combined to improve the depth, accuracy and applicability of structural failure investigations. Full article
Show Figures

Figure 1

18 pages, 2736 KB  
Article
Study on Spatial Pattern Changes and Driving Factors of Land Use/Cover in Coastal Areas of Eastern China from 2000 to 2022: A Case Study of Jiangsu Province
by Mingli Zhang, Letian Ning, Juanling Li and Yanhua Wang
Land 2025, 14(10), 2031; https://doi.org/10.3390/land14102031 - 11 Oct 2025
Viewed by 253
Abstract
Jiangsu Province is an important economic province on the eastern coast of China, revealing the spatial–temporal characteristics, dynamic degree, and transition direction of land use/cover change, and its main driving factors are significant for the effective use of land resources and the promotion [...] Read more.
Jiangsu Province is an important economic province on the eastern coast of China, revealing the spatial–temporal characteristics, dynamic degree, and transition direction of land use/cover change, and its main driving factors are significant for the effective use of land resources and the promotion of regional human–land coordinated development. Based on land use data of Jiangsu Province from 2000 to 2020, this study investigates the spatiotemporal evolution characteristics of land use/cover using the dynamics model and the transfer matrix model, and examines the influence and interaction of the driving factors between human activities and the natural environment based on 10-factor data using Geodetector. The results showed that (1) In the past 20 years, the type of land use/cover in Jiangsu Province primarily comprises cropland, water, and impervious, with the land use/cover change mode mainly consisting of a dramatic change in cropland and impervious and relatively little change in forest, grassland, water, and barren. (2) From the perspective of the dynamic rate of land use/cover change, the single land use dynamic degree showed that impervious is the only land type whose dynamics have positively increased from 2000 to 2010 and 2010 to 2020, with values of 3.67% and 3.03%, respectively. According to the classification of comprehensive motivation, the comprehensive land use motivation in Jiangsu Province in each time period from 2000 to 2010 and 2010 to 2020 is 0.46% and 0.43%, respectively, which belongs to the extremely slow change type. (3) From the perspective of land use/cover transfer, Jiangsu Province is mainly characterized by a large area of cropland transfer (−7954.30 km2) and a large area of impervious transfer (8759.58 km2). The increase in impervious is mainly attributed to the transformation of cropland and water, accounting for 4066.07 km2 and 513.73 km2 from 2010 to 2020, which indicates that the non-agricultural phenomenon of cropland in Jiangsu Province, i.e., the process of transforming cropland into non-agricultural construction land, is significant. (4) From the perspective of driving factors, population density (q = 0.154) and night light brightness (q = 0.156) have always been important drivers of land use/cover change in Jiangsu Province. The interaction detection indicates that the land use/cover change is driven by both socio-economic factors and natural geographic factors. (5) In response to the dual pressures of climate change and rapid urbanization, coordinating the multiple objectives of socio-economic development, food security, and ecological protection is the fundamental path to achieving sustainable land use in Jiangsu Province and similar developed coastal areas. By revealing the characteristics and driving factors of land use/cover change in Jiangsu Province, this study provides qualitative and quantitative theoretical support for the coordinated decision-making of economic development and land use planning in Jiangsu Province, specifically contributing to sustainable land planning, climate adaptation policy-making, and the enhancement of community well-being through optimized land use. Full article
Show Figures

Figure 1

23 pages, 1934 KB  
Article
INTU-AI: Digitalization of Police Interrogation Supported by Artificial Intelligence
by José Pinto Garcia, Carlos Grilo, Patrício Domingues and Rolando Miragaia
Appl. Sci. 2025, 15(19), 10781; https://doi.org/10.3390/app151910781 - 7 Oct 2025
Viewed by 375
Abstract
Traditional police interrogation processes remain largely time-consuming and reliant on substantial human effort for both analysis and documentation. Intuition Artificial Intelligence (INTU-AI) is a Windows application designed to digitalize the administrative workflow associated with police interrogations, while enhancing procedural efficiency through the integration [...] Read more.
Traditional police interrogation processes remain largely time-consuming and reliant on substantial human effort for both analysis and documentation. Intuition Artificial Intelligence (INTU-AI) is a Windows application designed to digitalize the administrative workflow associated with police interrogations, while enhancing procedural efficiency through the integration of AI-driven emotion recognition models. The system employs a multimodal approach that captures and analyzes emotional states using three primary vectors: Facial Expression Recognition (FER), Speech Emotion Recognition (SER), and Text-based Emotion Analysis (TEA). This triangulated methodology aims to identify emotional inconsistencies and detect potential suppression or concealment of affective responses by interviewees. INTU-AI serves as a decision-support tool rather than a replacement for human judgment. By automating bureaucratic tasks, it allows investigators to focus on critical aspects of the interrogation process. The system was validated in practical training sessions with inspectors and with a 12-question questionnaire. The results indicate a strong acceptance of the system in terms of its usability, existing functionalities, practical utility of the program, user experience, and open-ended qualitative responses. Full article
(This article belongs to the Special Issue Digital Transformation in Information Systems)
Show Figures

Figure 1

20 pages, 1817 KB  
Article
Task Offloading and Resource Allocation Strategy in Non-Terrestrial Networks for Continuous Distributed Task Scenarios
by Yueming Qi, Yu Du, Yijun Guo and Jianjun Hao
Sensors 2025, 25(19), 6195; https://doi.org/10.3390/s25196195 - 6 Oct 2025
Viewed by 398
Abstract
Leveraging non-terrestrial networks for edge computing is crucial for the development of 6G, the Internet of Things, and ubiquitous digitalization. In such scenarios, diverse tasks often exhibit continuously distributed attributes, while existing research predominantly relies on qualitative thresholds for task classification, failing to [...] Read more.
Leveraging non-terrestrial networks for edge computing is crucial for the development of 6G, the Internet of Things, and ubiquitous digitalization. In such scenarios, diverse tasks often exhibit continuously distributed attributes, while existing research predominantly relies on qualitative thresholds for task classification, failing to accommodate quantitatively continuous task requirements. To address this issue, this paper models a multi-task scenario with continuously distributed attributes and proposes a three-tier cloud-edge collaborative offloading architecture comprising UAV-based edge nodes, LEO satellites, and ground cloud data centers. We further formulate a system cost minimization problem that integrates UAV network load balancing and satellite energy efficiency. To solve this non-convex, multi-stage optimization problem, a two-layer multi-type-agent deep reinforcement learning (TMDRL) algorithm is developed. This algorithm categorizes agents according to their functional roles in the Markov decision process and jointly optimizes task offloading and resource allocation by integrating DQN and DDPG frameworks. Simulation results demonstrate that the proposed algorithm reduces system cost by 7.82% compared to existing baseline methods. Full article
Show Figures

Figure 1

16 pages, 433 KB  
Article
Enhancing Diabetes Screening Among Oral Healthcare Professionals: A COM-B Model and a Theoretical Domains Framework Approach
by André Priede, Phyllis Lau, Rodrigo Mariño and Ivan Darby
Diabetology 2025, 6(10), 113; https://doi.org/10.3390/diabetology6100113 - 5 Oct 2025
Viewed by 235
Abstract
Background/Objectives: Early detection of undiagnosed prediabetes (PD) and type 2 diabetes (T2D) could prevent or delay the onset of diabetes and its complications. The dental setting has been suggested as a location for expanding diabetes screening in primary care. This study aimed to [...] Read more.
Background/Objectives: Early detection of undiagnosed prediabetes (PD) and type 2 diabetes (T2D) could prevent or delay the onset of diabetes and its complications. The dental setting has been suggested as a location for expanding diabetes screening in primary care. This study aimed to investigate behavioural factors that influence an oral healthcare professional’s (OHP) participation in diabetes screening and their decision to refer individuals at a high risk of diabetes for medical follow-up and confirmatory diagnosis. These factors provide targets for future interventions to encourage screening implementation and increase referral guideline compliance. Methods: This qualitative study utilised OHPs who had participated in a diabetes screening trial in Victoria, Australia. Qualitative, semi-structured interviews were conducted by telephone or videoconferencing and transcribed and analysed thematically. The themes identified were deductively mapped onto the Capability, Opportunity, Motivation, and Behaviour (COM-B) model and the Theoretical Domains Framework (TDF). Results: In total, eight interviews were conducted (seven dentists and one oral health therapist). Five COM-B domains were identified: reflective motivation, automatic motivation, social opportunity, physical opportunity, and psychological capability. Nine TDF domains were associated with issues related to knowledge, the environmental context and resources, memory, attention and decision processes, skills, social influences, beliefs about consequences, emotion, beliefs about capability, and social influence. Conclusions: This is the first study to investigate the factors influencing an OHP’s participation and decision making in diabetes screening and referral processes in the dental setting. The results demonstrate that OHPs need more education and training to screen for diabetes in dental clinics. This study represents the first step in developing interventions to target these factors and improve the effectiveness of diabetes screening in the dental setting. Full article
Show Figures

Figure 1

29 pages, 10807 KB  
Article
From Abstraction to Realization: A Diagrammatic BIM Framework for Conceptual Design in Architectural Education
by Nancy Alassaf
Sustainability 2025, 17(19), 8853; https://doi.org/10.3390/su17198853 - 3 Oct 2025
Viewed by 489
Abstract
The conceptual design phase in architecture establishes the foundation for subsequent design decisions and influences up to 80% of a building’s lifecycle environmental impact. While Building Information Modeling (BIM) demonstrates transformative potential for sustainable design, its application during conceptual design remains constrained by [...] Read more.
The conceptual design phase in architecture establishes the foundation for subsequent design decisions and influences up to 80% of a building’s lifecycle environmental impact. While Building Information Modeling (BIM) demonstrates transformative potential for sustainable design, its application during conceptual design remains constrained by perceived technical complexity and limited support for abstract thinking. This research examines how BIM tools can facilitate conceptual design through diagrammatic reasoning, thereby bridging technical capabilities with creative exploration. A mixed-methods approach was employed to develop and validate a Diagrammatic BIM (D-BIM) framework. It integrates diagrammatic reasoning, parametric modeling, and performance evaluation within BIM environments. The framework defines three core relationships—dissection, articulation, and actualization—which enable transitions from abstract concepts to detailed architectural forms in Revit’s modeling environments. Using Richard Meier’s architectural language as a structured test case, a 14-week quasi-experimental study with 19 third-year architecture students assessed the framework’s effectiveness through pre- and post-surveys, observations, and artifact analysis. Statistical analysis revealed significant improvements (p < 0.05) with moderate to large effect sizes across all measures, including systematic design thinking, diagram utilization, and academic self-efficacy. Students demonstrated enhanced design iteration, abstraction-to-realization transitions, and performance-informed decision-making through quantitative and qualitative assessments during early design stages. However, the study’s limitations include a small, single-institution sample, the absence of a control group, a focus on a single architectural language, and the exploratory integration of environmental analysis tools. Findings indicate that the framework repositions BIM as a cognitive design environment that supports creative ideation while integrating structured design logic and performance analysis. The study advances Education for Sustainable Development (ESD) by embedding critical, systems-based, and problem-solving competencies, demonstrating BIM’s role in sustainability-focused early design. This research provides preliminary evidence that conceptual design and BIM are compatible when supported with diagrammatic reasoning, offering a foundation for integrating competency-based digital pedagogy that bridges creative and technical dimensions of architectural design. Full article
(This article belongs to the Special Issue Advances in Engineering Education and Sustainable Development)
Show Figures

Figure 1

23 pages, 398 KB  
Article
Business Strategies and Corporate Reporting for Sustainability: A Comparative Study of Materiality, Stakeholder Engagement, and ESG Performance in Europe
by Andreas-Errikos Delegkos, Michalis Skordoulis and Petros Kalantonis
Sustainability 2025, 17(19), 8814; https://doi.org/10.3390/su17198814 - 1 Oct 2025
Viewed by 371
Abstract
This study investigates the relationship between corporate reporting practices and the value relevance of accounting information by analyzing 100 publicly listed non-financial European firms between 2015 and 2019. Drawing on the Ohlson valuation framework, the analysis combines random effects with Driscoll–Kraay standard errors [...] Read more.
This study investigates the relationship between corporate reporting practices and the value relevance of accounting information by analyzing 100 publicly listed non-financial European firms between 2015 and 2019. Drawing on the Ohlson valuation framework, the analysis combines random effects with Driscoll–Kraay standard errors and System GMM estimations to assess the role of financial and non-financial disclosures. Materiality and stakeholder engagement were scored through content analysis of corporate reports, while ESG performance data were obtained from Refinitiv Eikon. The results show that financial fundamentals remain the most robust determinants of firm value, consistent with Ohlson’s model. Among qualitative disclosures, materiality demonstrates a strong and statistically significant positive association with market value in the random effects specification, while stakeholder engagement and ESG scores do not attain statistical significance. In the dynamic panel model, lagged market value is highly significant, confirming the persistence of valuation, while the effect of materiality and stakeholder engagement diminishes. Interaction models further indicate that materiality strengthens the relevance of earnings but reduces the role of book value, underscoring its selective contribution. Overall, the findings provide partial support for the claim that Integrated Reporting enhances the value relevance of accounting information. It suggests that the usefulness of IR depends less on adoption per se and more on the quality and substance of disclosures, particularly the integration of financial material ESG issues into corporate reporting. This highlights IR’s potential to improve transparency, accountability, and investor decision making, thereby contributing to more effective capital market outcomes. Full article
Show Figures

Figure 1

10 pages, 298 KB  
Article
Exploring Visualization of Beverage Consistency Through 2D and 3D Imaging Methods
by Jane Mertz Garcia, Edgar Chambers, Madison Ukele, Abby Brey Althauser and David Rehfeld
Beverages 2025, 11(5), 141; https://doi.org/10.3390/beverages11050141 - 1 Oct 2025
Viewed by 298
Abstract
Modification to a thin beverage consistency is frequently recommended when swallowing is impaired, but proper thickening during preparation is essential. Contemporary technologies provide innovative ways of addressing quality control due to ongoing challenges in the accuracy of beverage preparation. This study explored two-dimensional [...] Read more.
Modification to a thin beverage consistency is frequently recommended when swallowing is impaired, but proper thickening during preparation is essential. Contemporary technologies provide innovative ways of addressing quality control due to ongoing challenges in the accuracy of beverage preparation. This study explored two-dimensional (2D) and three-dimensional (3D) methods for visualizing beverages representing different levels of consistency (thin, mildly thick, or moderately thick). A total of 48 adults with limited knowledge about swallowing and no experience with thickened beverages participated. They learned about levels of modification and then viewed 2D images (photos) and 3D virtual models of beverage content. Results showed that their ability to recognize beverage consistency and their decision confidence was generally similar across dimensions even though study participants conveyed a strong preference for viewing 3D models. Qualitative findings underscored the importance of beverage attributes, especially color. Participants differed in their perceptions in using a constant (2D) or multiple angles (3D) when evaluating visualizations. Results help inform about the potential role of visual content in developing instructional resources about thickened beverages prescribed for patients with special medical needs. Full article
(This article belongs to the Section Quality, Nutrition, and Chemistry of Beverages)
Show Figures

Figure 1

15 pages, 265 KB  
Article
Non-Negotiable Trust, Emotional Localism: A Qualitative Hierarchy of Cues for Organic Food in an Emerging EU Market
by Petruţa Petcu and Ana-Maria Nicolau
Agriculture 2025, 15(19), 2023; https://doi.org/10.3390/agriculture15192023 - 26 Sep 2025
Viewed by 258
Abstract
Organic foods, functioning as credence goods in sustainable consumption, compel consumers to rely on extrinsic cues for quality evaluation. To address this challenge, this study employs a qualitative, phenomenological approach, conducting ten in-depth, semi-structured interviews with Romanian organic food consumers. The resulting data [...] Read more.
Organic foods, functioning as credence goods in sustainable consumption, compel consumers to rely on extrinsic cues for quality evaluation. To address this challenge, this study employs a qualitative, phenomenological approach, conducting ten in-depth, semi-structured interviews with Romanian organic food consumers. The resulting data were systematically analyzed through thematic analysis to uncover decision-making patterns. The findings reveal a sequential hierarchy in which credible transnational certification (the EU organic logo) serves as a non-negotiable gatekeeper of trust, followed by country of origin—particularly local—which functions as an emotional and heuristic differentiator signaling authenticity and freshness, while price acts as a pragmatic arbiter, mediating trade-offs between ideal preferences and budget constraints. Based on these findings, this study proposes the Trust–Emotion–Pragmatism model as a nuanced framework for understanding organic food choice, suggesting that local producers can enhance competitiveness by first establishing trust through certification, then leveraging the emotional appeal of local origin, and finally adopting effective pricing strategies. Full article
(This article belongs to the Section Agricultural Economics, Policies and Rural Management)
14 pages, 280 KB  
Review
Patient Education and Communication in Palliative Radiotherapy: A Narrative Review
by Erika Galietta, Costanza M. Donati, Filippo Mammini, Arina A. Zamfir, Alberto Bazzocchi, Rebecca Sassi, Renée Hovenier, Clemens Bos, Milly Buwenge, Silvia Cammelli, Helena M. Verkooijen and Alessio G. Morganti
Cancers 2025, 17(19), 3109; https://doi.org/10.3390/cancers17193109 - 24 Sep 2025
Viewed by 388
Abstract
Palliative radiotherapy (PRT) is central to symptom control in advanced cancer, yet referrals are often late, and patients and clinicians frequently hold misconceptions about intent, benefits, and logistics. Patient education may address these gaps, but the PRT-specific evidence base has not been consolidated. [...] Read more.
Palliative radiotherapy (PRT) is central to symptom control in advanced cancer, yet referrals are often late, and patients and clinicians frequently hold misconceptions about intent, benefits, and logistics. Patient education may address these gaps, but the PRT-specific evidence base has not been consolidated. We conducted a narrative review following SANRA guidance. We searched PubMed, Scopus, and the Cochrane Library for English-language studies from 1 January 2000 to 18 July 2025. Eligible articles evaluated structured patient-education interventions or characterized education or communication content, information needs, or decision processes among adults referred to or receiving PRT. Two reviewers independently screened and extracted data. Owing to heterogeneity of designs and endpoints, we performed a narrative synthesis without meta-analysis. Six studies met criteria: two randomized controlled trials, two prospective pre–post studies, one qualitative interview study, and one observational communication study, conducted in the Netherlands, the United States, Canada, and Hong Kong. Education at referral or consultation improved knowledge, reduced decisional uncertainty, and increased readiness to proceed with PRT. Education integrated with treatment improved symptom outcomes, including higher rates of pain control at 12 weeks and faster time to pain control when a nurse-led pain-education program accompanied PRT for painful bone metastases, and improvements in dyspnea, fatigue, anxiety, and function in advanced lung cancer. Observational and qualitative work showed low patient question-asking and persistent curative expectations; overall quality of life generally did not change. Although the evidence is limited and heterogeneous, targeted, standardized education appears to improve decision quality and selected symptoms in PRT pathways. Pragmatic multi-site trials and implementation studies are needed to define content, timing, personnel, and delivery models that are scalable in routine care. Full article
(This article belongs to the Special Issue Palliative Radiotherapy of Cancer)
22 pages, 491 KB  
Article
Research on Influencing Factors of Users’ Willingness to Adopt GAI for Collaborative Decision-Making in Generative Artificial Intelligence Context
by Jiangao Deng, Feifei Wu and Jiayin Qi
Appl. Sci. 2025, 15(19), 10322; https://doi.org/10.3390/app151910322 - 23 Sep 2025
Viewed by 379
Abstract
Exploring the influencing factors and mechanisms of willingness to adopt GAI for collaborative decision-making in the generative artificial intelligence context is of significant importance for advancing the application of collaborative decision-making between human intelligence and generative AI. This study builds upon the traditional [...] Read more.
Exploring the influencing factors and mechanisms of willingness to adopt GAI for collaborative decision-making in the generative artificial intelligence context is of significant importance for advancing the application of collaborative decision-making between human intelligence and generative AI. This study builds upon the traditional Technology Acceptance Model (TAM) and the Task–Technology Fit (TTF) models by introducing factors of human–GAI trust and collaborative efficacy to construct a theoretical model of the influencing factors of willingness to adopt GAI for collaborative decision-making. Empirical analysis is conducted using Structural Equation Modeling (SEM) and Fuzzy-set Qualitative Comparative Analysis (fsQCA). The results show that perceived usefulness and collaborative efficacy emerge as key determinants of willingness to adopt GAI for collaborative decision-making. Attitude and human–GAI trust exert significant direct positive effects, while perceived ease of use and task–technology fit demonstrate significant indirect positive influences. The fsQCA results further identify three distinct configuration pathways: perceived value-driven, functional compensation-driven, trust in technology-driven. Full article
(This article belongs to the Section Computing and Artificial Intelligence)
Show Figures

Figure 1

14 pages, 1723 KB  
Article
Risk-Stratifying Pituitary Adenoma Treatment: A Cohort Analysis and Risk Prediction of Hypopituitarism
by Adnan Agha, Shriram Dorairaj Gunasekaran, Entessor Mohammed Noor and Khaled Mohammed Asad Al Dahmani
J. Clin. Med. 2025, 14(18), 6656; https://doi.org/10.3390/jcm14186656 - 22 Sep 2025
Viewed by 569
Abstract
Background/Objectives: The management of pituitary adenomas involves balancing treatment efficacy with the risk of long-term morbidity, particularly treatment-induced hypopituitarism. While risk factors are qualitatively recognized, quantitative, individualized risk prediction tools for clinical practice are lacking. This study aims to evaluate and characterize [...] Read more.
Background/Objectives: The management of pituitary adenomas involves balancing treatment efficacy with the risk of long-term morbidity, particularly treatment-induced hypopituitarism. While risk factors are qualitatively recognized, quantitative, individualized risk prediction tools for clinical practice are lacking. This study aims to evaluate and characterize the clinical features, hormonal profiles, and treatment outcomes of pituitary adenomas, and to develop and validate a pragmatic clinical prediction model for new-onset hypopituitarism. Methods: We conducted a retrospective cohort study of 215 patients diagnosed with pituitary adenomas, selected from 647 sellar lesions screened at a tertiary referral center between January 2010 and December 2020. Primary outcomes included adenoma size control, hormonal remission in functioning adenomas, and the development of new-onset hypopituitarism. A multivariable logistic regression model was developed to identify independent predictors of new-onset hypopituitarism, and its performance was assessed for discrimination and calibration. Results: The cohort consisted of 107 prolactinomas (49.8%), 77 non-functioning adenomas (35.8%), 18 GH-secreting (8.4%), and 8 ACTH-secreting (3.7%) adenomas, with a mean age of 43.2 ± 14.1 years and a female predominance (59.1%). At a median follow-up of 4.8 years, overall adenoma control was 92.1%. Radiotherapy achieved 100% adenoma control but was associated with the highest incidence of new hypopituitarism at 5 years (34.3%), significantly greater than medical therapy (5.6%, p < 0.001) and surgery (13.0%, p < 0.01). The final risk prediction model, incorporating treatment modality, baseline hypopituitarism, macroadenoma, age >50 years, and cavernous sinus invasion, demonstrated good discrimination (C-statistic = 0.82; 95% CI: 0.76–0.88) and excellent calibration (Hosmer–Lemeshow p = 0.42). Conclusions: Treatment modalities for pituitary adenomas have distinct risk–benefit profiles. Our validated, points-based risk model provides a transparent and clinically applicable tool to quantify an individual patient’s risk of developing hypopituitarism. This model can be integrated into clinical practice to facilitate shared decision-making and guide personalized surveillance strategies. Full article
Show Figures

Graphical abstract

Back to TopTop