Sign in to use this feature.

Years

Between: -

Subjects

remove_circle_outline
remove_circle_outline
remove_circle_outline
remove_circle_outline
remove_circle_outline
remove_circle_outline
remove_circle_outline
remove_circle_outline
remove_circle_outline

Journals

Article Types

Countries / Regions

Search Results (140)

Search Parameters:
Keywords = quadratic-nonlinear structure

Order results
Result details
Results per page
Select all
Export citation of selected articles as:
33 pages, 35625 KB  
Article
Optimal Integrated Water-Energy Resource Management in Diversified Generation Systems with Co-Production for Short-Term Operational Planning
by Damián Cando and Alexander Aguila Téllez
Sustainability 2026, 18(8), 4027; https://doi.org/10.3390/su18084027 - 18 Apr 2026
Viewed by 96
Abstract
The decoupled operation of electricity and water systems under variable demand conditions and tightly coupled operational constraints tends to increase total operating costs and reduce overall resource-use efficiency. In response, this study develops an integrated optimization framework for the short-term management of water–energy [...] Read more.
The decoupled operation of electricity and water systems under variable demand conditions and tightly coupled operational constraints tends to increase total operating costs and reduce overall resource-use efficiency. In response, this study develops an integrated optimization framework for the short-term management of water–energy nexus systems composed of thermal generating units, co-production units, and a desalination plant. The proposed formulation is designed to simultaneously satisfy electricity and water demands while minimizing the total operating cost over a 24 h scheduling horizon. Methodologically, the problem is formulated as a mixed-integer nonlinear programming (MINLP) model implemented and solved in GAMS. The model explicitly incorporates electricity and water balance equations, generation-capacity limits, desalination bounds, thermal ramp-rate constraints, technical coupling relationships between electric power and water production in co-production units, and non-separable quadratic cost functions that preserve the techno-economic structure of joint production. The results confirm the technical and economic consistency of the integrated dispatch. In particular, the optimized solution satisfies an electricity demand of 45,491 MWh and a water demand of 7930 m3 with complete hourly balance consistency over the full scheduling horizon. Thermal units supply 59.4% of total electricity production, whereas co-production units contribute the remaining 40.6%. From the hydraulic perspective, the desalination plant provides 61.7% of total water demand, while co-production units supply 38.3%. The resulting total operating cost is USD 179,618.92. Relative to a decoupled benchmark, the integrated formulation reduces the total operating cost by USD 25,325.92, equivalent to 12.36%. These findings demonstrate that the proposed MINLP framework provides a robust and operationally relevant tool for the short-term planning of strongly coupled water–energy systems. Full article
33 pages, 4038 KB  
Article
Dose-Dependent Effects of Selenium Methionine Supplementation on Functional, Structural, and Physiological Characteristics of Rooster Semen During Liquid Storage at 25 °C
by Areej Arif, Nousheen Zahoor, Aqsa Sadiq, Tariq Sohail, Meihui Tang, Liyue Dong, Jianqiang Tang, Sardar Zarq Khan and Guojun Dai
Vet. Sci. 2026, 13(4), 334; https://doi.org/10.3390/vetsci13040334 - 30 Mar 2026
Viewed by 473
Abstract
The preservation of rooster semen quality during short-term liquid storage remains a challenge in poultry reproductive biotechnology because sperm cells rapidly lose functional competence under ambient conditions. This deterioration is largely associated with oxidative stress and lipid peroxidation of sperm membranes, which are [...] Read more.
The preservation of rooster semen quality during short-term liquid storage remains a challenge in poultry reproductive biotechnology because sperm cells rapidly lose functional competence under ambient conditions. This deterioration is largely associated with oxidative stress and lipid peroxidation of sperm membranes, which are particularly vulnerable in avian species due to their high polyunsaturated fatty acid content and limited cytoplasmic antioxidant defenses. Selenium is an essential trace element involved in cellular antioxidant protection through its incorporation into several selenoproteins that regulate redox balance and protect cellular structures from oxidative injury. The present study evaluated the effects of selenium methionine supplementation on rooster semen quality during liquid storage at 25 °C. Semen was diluted using a standard poultry semen extender composed of sodium glutamate, glucose, potassium acetate, magnesium acetate, and potassium citrate. Selenium methionine was incorporated into the semen extender at concentrations of 0.5%, 1%, and 2% (w/v) at the time of semen dilution prior to storage. Semen quality was assessed at 0, 4, 8, 12, and 24 h of storage. Functional parameters, including total sperm motility, sperm viability, and dead sperm percentage, together with kinematic variables (VSL, VCL, VAP, ALH, LIN, and STR), were analyzed using computer-assisted sperm analysis (CASA). Structural integrity was evaluated through acrosome and plasma membrane integrity tests, while sperm physiological status and apoptotic progression were assessed using Annexin V-FITC/propidium iodide flow cytometry. Significant effects of storage time, selenium methionine concentration, and their interaction were observed for multiple semen quality parameters (p < 0.05). Among the tested concentrations, supplementation with 0.5% selenium methionine consistently produced the most favorable results, maintaining higher sperm motility, viability, and membrane integrity while reducing dead sperm percentage and apoptotic progression during storage, with protective effects particularly evident at 8, 12, and 24 h compared with the control and higher concentrations. Polynomial contrast analysis indicated predominantly non-linear dose–response relationships, with quadratic and cubic components providing the best model fit (R2 = 0.90–0.99; p < 0.0001), suggesting a hormetic antioxidant effect. Overall, these findings indicate that selenium methionine supplementation in semen extender improves the stability of rooster semen during short-term liquid storage at ambient temperature, with 0.5% showing the most consistent protective effects among the concentrations evaluated. Full article
(This article belongs to the Section Veterinary Reproduction and Obstetrics)
Show Figures

Figure 1

18 pages, 7142 KB  
Article
Resonance-Dependent Pattern Dynamics in a Neural Field for Spatial Coding
by Yani Chen, Youhua Qian and Jigen Peng
Biomimetics 2026, 11(4), 224; https://doi.org/10.3390/biomimetics11040224 - 24 Mar 2026
Viewed by 360
Abstract
Continuous representations in brain navigation system are manifested as spatially structured patterns of population activity, such as a single-peaked bump moving along a ring manifold in head-direction system and hexagonal lattice patterns underlying spatial representation in grid-cell systems. These phenomena are commonly modelled [...] Read more.
Continuous representations in brain navigation system are manifested as spatially structured patterns of population activity, such as a single-peaked bump moving along a ring manifold in head-direction system and hexagonal lattice patterns underlying spatial representation in grid-cell systems. These phenomena are commonly modelled within the framework of continuous attractor networks (neural dynamical field), yet the mechanisms by which activation-function nonlinearities interact with connectivity structure to determine pattern selection and dynamics remain incompletely understood. This paper separately analyses the interactions between non-resonant and resonant modes using a multiscale unfolding approach. We show that, when the critical modes satisfy a resonance condition, the quadratic nonlinearity of the activation function induces a three-mode coupling that fundamentally alters the structure of the amplitude equations and becomes the dominant mechanism governing spatial pattern selection. Building on this analysis, we introduce a weak asymmetric component in the connectivity and analytically derive the resulting pattern drift velocity, which is subsequently confirmed by numerical simulations. Finally, we apply these dynamical mechanisms to input-driven scenarios, illustrating that similar dynamical mechanisms can account for activity-bump tracking in head-direction models and lattice translations in grid-cell models. Overall, this work provides an analytically tractable framework for studying pattern dynamics in neural field models relevant to spatial representations, and may inform biomimetic approaches to spatial representation and navigation. Full article
(This article belongs to the Section Bioinspired Sensorics, Information Processing and Control)
Show Figures

Graphical abstract

31 pages, 13358 KB  
Article
The Lateral Control of Unmanned Vehicles Based on Neural Network Identification and a Fast Tube Model Predictive Control Algorithm
by Yong Dai and Zhichen Zhou
Sensors 2026, 26(6), 1973; https://doi.org/10.3390/s26061973 - 21 Mar 2026
Viewed by 408
Abstract
In traditional vehicle trajectory tracking processes, the dynamic model of the vehicle may not accurately represent complex and nonlinear vehicle behaviors. Moreover, conventional control methods may perform poorly when dealing with system uncertainties and disturbances, facing challenges in real-time computation. To address these [...] Read more.
In traditional vehicle trajectory tracking processes, the dynamic model of the vehicle may not accurately represent complex and nonlinear vehicle behaviors. Moreover, conventional control methods may perform poorly when dealing with system uncertainties and disturbances, facing challenges in real-time computation. To address these issues, this paper proposes an autonomous driving control method based on control-affine feedforward neural network (CAFNN) and fast tube model predictive control (tube-MPC). This method utilizes CAFNN for system dynamic identification, replacing traditional mathematical modeling with data-driven neural network pattern recognition to more accurately describe the vehicle’s nonlinear dynamic characteristics. On this basis, the proposed tube-MPC structure is divided into two parts: nominal MPC and sliding mode control (SMC). The nominal MPC controller associates the MPC problem with a linear complementarity problem (LCP) using a ramp function, enabling rapid computation of the quadratic programming (QP) solution through piecewise affine (PWA) functions; the auxiliary SMC controller employs multi-power sliding mode reaching laws to enhance the system’s robustness against external disturbances and model uncertainties. This control strategy demonstrates high accuracy and stability in vehicle trajectory tracking under complex road conditions, providing strong support for the advancement of autonomous driving technology. Full article
(This article belongs to the Section Vehicular Sensing)
Show Figures

Figure 1

28 pages, 2201 KB  
Article
Addressing Mixed-Integer Nonlinear Energy Management in Hybrid Vehicles: Comparing Genetic Algorithm and Sequential Quadratic Programming Within Model Predictive Control
by Ferris Herkenrath, Silas Koßler, Marco Günther and Stefan Pischinger
Energies 2026, 19(6), 1535; https://doi.org/10.3390/en19061535 - 20 Mar 2026
Viewed by 302
Abstract
Model Predictive Control (MPC) has emerged as a promising approach for energy management in hybrid electric vehicles, enabling predictive optimization of powertrain operation. The energy management problem in parallel hybrid powertrains constitutes a Mixed-Integer Nonlinear Programming (MINLP) problem, combining continuous decision variables such [...] Read more.
Model Predictive Control (MPC) has emerged as a promising approach for energy management in hybrid electric vehicles, enabling predictive optimization of powertrain operation. The energy management problem in parallel hybrid powertrains constitutes a Mixed-Integer Nonlinear Programming (MINLP) problem, combining continuous decision variables such as torque distribution with discrete decisions including engine on/off states and clutch engagement. This problem structure presents distinct challenges for different optimization approaches. Gradient-based methods such as Sequential Quadratic Programming (SQP) solve continuous, differentiable optimization problems and require auxiliary methods to handle integer variables, while metaheuristic approaches such as Genetic Algorithms (GA) can handle the mixed-integer structure directly at the cost of increased computational effort. This study presents a systematic comparison between GA and SQP as optimization solvers within an MPC framework for a P1P3 parallel hybrid powertrain. A multi-objective cost function is formulated to simultaneously optimize system efficiency, battery state of charge management, and noise emissions. Both approaches are evaluated across the WLTC as well as a real-world RDE scenario. On the WLTC, both MPC approaches reduce fuel consumption by 0.5–1.0% and improve system efficiency by 3.7–4.6% compared to a state-of-the-art deterministic reference strategy optimized for fuel consumption. At the same time, both approaches additionally achieve substantial reductions in noise emissions compared to the deterministic reference, which was not optimized for acoustic behavior. On both cycles, the GA-based MPC achieves favorable performance compared to SQP, with the performance gap widening from the WLTC to the RDE cycle. Both methods achieve real-time capability, yet SQP reduces computational time by a factor of four compared to GA. As long as computational resources in automotive ECUs remain constrained, this efficiency advantage positions gradient-based optimization for series production applications, whereas metaheuristic methods offer greater flexibility for concept development stages with relaxed real-time requirements. The findings contribute to the understanding of optimization algorithm selection for MINLP energy management problems in hybrid electric vehicles. Full article
(This article belongs to the Special Issue Challenges and Research Trends of Energy Management)
Show Figures

Figure 1

30 pages, 3936 KB  
Article
Camera Pose Revisited
by Władysław Skarbek, Michał Salamonowicz and Michał Król
Appl. Sci. 2026, 16(6), 2690; https://doi.org/10.3390/app16062690 - 11 Mar 2026
Viewed by 242
Abstract
Estimating the position and orientation of a camera with respect to an observed scene remains a fundamental problem in computer vision, particularly in calibration procedures and multi-sensor vision systems. This paper revisits the planar Perspective–n–Point (PnP) problem with emphasis on rotation representation, initialization [...] Read more.
Estimating the position and orientation of a camera with respect to an observed scene remains a fundamental problem in computer vision, particularly in calibration procedures and multi-sensor vision systems. This paper revisits the planar Perspective–n–Point (PnP) problem with emphasis on rotation representation, initialization strategy, and optimization behavior. We propose the PnP-ProCay78 algorithm, which combines analytical elimination of translation via quadratic reconstruction error with nonlinear least-squares minimization of projection residuals in Cayley parameter space. A deterministic initialization scheme based on canonical directions of the reconstruction matrix eliminates the need for spectral search over the full solution space. Experimental evaluation on heterogeneous datasets acquired from high-resolution RGB cameras and low-resolution thermal cameras demonstrates that the proposed method achieves reprojection accuracy comparable to state-of-the-art OpenCV implementations such as SQPnP and IPPE. Convergence analysis in Cayley space reveals stable and rapidly contracting optimization trajectories, with consistent behavior across sensors of significantly different resolution and noise characteristics. The results indicate that a carefully chosen rotation parameterization combined with a transparent optimization framework can yield competitive numerical performance while maintaining geometric interpretability and structural simplicity. Full article
(This article belongs to the Special Issue RGB-IR Vision for 3D Scene Analysis and Thermal Assessment)
Show Figures

Figure 1

26 pages, 4189 KB  
Article
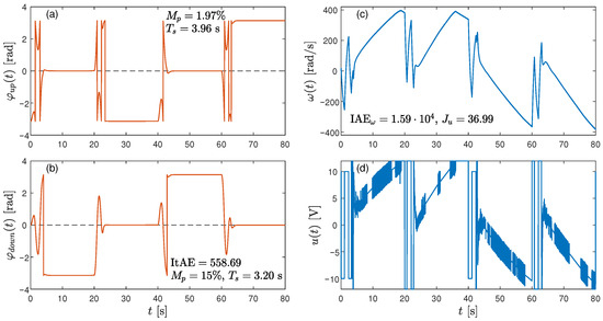
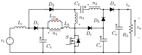
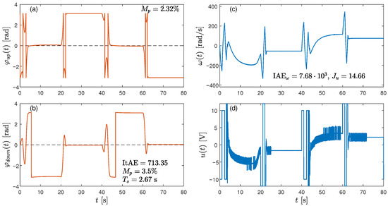
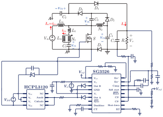
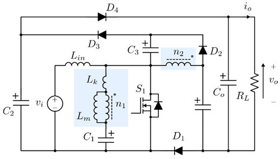
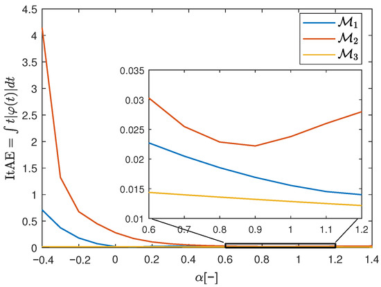
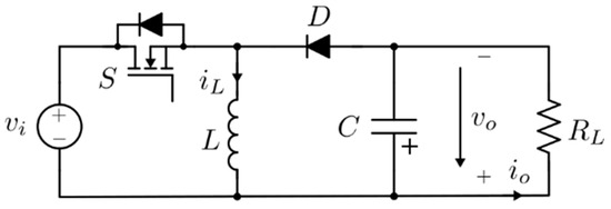
A Novel PID-LQR Controller Scheme to Enhance the Performance of Full-Bridge Boost Converter
by Sulistyo Wijanarko, Rina Ristiana and Anwar Muqorobin
Modelling 2026, 7(2), 51; https://doi.org/10.3390/modelling7020051 - 6 Mar 2026
Viewed by 402
Abstract
PID (proportional integral derivative) control has been widely used in industry due to its simplicity in implementation and satisfactory performance. However, the controller tuning is very troublesome when used in complex and nonlinear systems. The full bridge boost converter (FBBC) is a nonlinear [...] Read more.
PID (proportional integral derivative) control has been widely used in industry due to its simplicity in implementation and satisfactory performance. However, the controller tuning is very troublesome when used in complex and nonlinear systems. The full bridge boost converter (FBBC) is a nonlinear system, so the PID control application in this converter should be further explored. This paper introduces a control approach that integrates PID control with a Linear Quadratic Regulator (LQR) for FBBC. To enable linear control design, the FBBC is linearized around its steady state operating points. The control architecture is structured into four cases: Case 1: PI-LQR Output Feedback, Case 2: PI-LQR State Feedback, Case 3: PID-LQR Output Feedback, and Case 4: PID-LQR State Feedback. The analysis aims to identify the most reliable system performance under input voltage change and load variation. The simulation results indicate that under the input voltage and load changes, cases 2 and 4 produce faster settling times, each with a settling time of 0.025 s and 0.015 s, respectively. However, both controllers produce negligible steady state error (less than 1%). Overall, Case 4 (PID-LQR State Feedback) consistently delivers the best performance, characterized by faster settling time, negligible steady state error, optimal control signal, and significantly reduced oscillation in both the inductor current and output voltage. Full article
(This article belongs to the Special Issue Modelling of Nonlinear Dynamical Systems)
Show Figures

Figure 1

30 pages, 28967 KB  
Article
Dynamic Mechanisms and Screening Experiments of a Drum-Type Mulch-Film Impurity-Removal System
by Jiayong Pei, Feng Wu, Fengwei Gu, Mingzhu Cao, Hongbo Xu, Man Gu, Chenxu Zhao and Peng Zhang
Agriculture 2026, 16(5), 546; https://doi.org/10.3390/agriculture16050546 - 28 Feb 2026
Viewed by 306
Abstract
Efficient and clean separation of residual plastic mulch film is the primary bottleneck hindering its resource-oriented reutilization. Currently, the field faces critical technical challenges, most notably the elusive motion mechanisms of flexible materials and the inherent difficulty of film–impurity separation. To address these [...] Read more.
Efficient and clean separation of residual plastic mulch film is the primary bottleneck hindering its resource-oriented reutilization. Currently, the field faces critical technical challenges, most notably the elusive motion mechanisms of flexible materials and the inherent difficulty of film–impurity separation. To address these issues, this study investigates a drum-type mulch-film impurity-removal unit by modeling the throw-off motion mechanism of the material stream, followed by comprehensive multiphysics simulation and optimization. First, to overcome the simulation hurdles typical of flexible materials, “Meta-particles” and the “Bonding V2” contact model were implemented on the EDEM platform to establish a discrete element method (DEM) framework. The resulting analysis revealed a non-linear transport trajectory and morphological evolution within the drum flow field, characterized by a “wall-adhering–slipping–throwing” sequence. These findings were further quantified through MATLAB-based numerical calculations to determine collision frequency and axial residence behavior. Second, ANSYS modal analysis verified the dynamic stability of the frame structure, confirming that the operating frequency (2.37 Hz) remains well below the first natural frequency (6.77 Hz). Furthermore, Box–Behnken response surface methodology (RSM) was employed to elucidate the coupled effects of key process parameters. The results demonstrated that separation efficiency and impurity-removal mass are predominantly governed by the quadratic terms of the inclination angle and rotational speed, respectively. After multi-objective optimization and engineering refinement, the optimal operating parameters were established: a film length of 220 mm, an inclination angle of 3°, and a drum rotational speed of 25 r/min. Bench tests indicated that, under these optimal conditions, the impurity-removal rate stabilized between 71.5% and 72.4%, satisfying the design requirement (≥70%). By elucidating the drum’s throw-off screening mechanism, this study achieves a coordinated improvement in both impurity-removal mass and separation efficiency, resolving long-standing engineering uncertainties regarding film–impurity trajectories and providing a theoretical foundation for the clean treatment of waste mulch film. Full article
(This article belongs to the Section Agricultural Technology)
Show Figures

Figure 1

38 pages, 2522 KB  
Article
Hybrid Caputo-Type Fractional Parallel Schemes for Nonlinear Elliptic PDEs with Chaos- and Bifurcation-Based Acceleration
by Mudassir Shams and Bruno Carpentieri
Fractal Fract. 2026, 10(3), 142; https://doi.org/10.3390/fractalfract10030142 - 25 Feb 2026
Viewed by 345
Abstract
In this work, we propose a fractional Jacobian–based parallel two-stage iterative framework for the numerical solution of nonlinear systems arising from elliptic PDE discretizations. The core of the approach is a high-order fractional two-step scheme (S1), which combines a linear Newton-type correction with [...] Read more.
In this work, we propose a fractional Jacobian–based parallel two-stage iterative framework for the numerical solution of nonlinear systems arising from elliptic PDE discretizations. The core of the approach is a high-order fractional two-step scheme (S1), which combines a linear Newton-type correction with a quadratic fractional correction and incorporates a structured parallel interaction mechanism inspired by Weierstrass-type schemes. Under standard regularity assumptions, a rigorous local convergence analysis shows that the S1 scheme provides a high-order local correction mechanism, yielding a convergence order of 2μ+3 under suitable local accuracy conditions. To enhance robustness with respect to the choice of initial guesses, a safeguarded realization of the method, denoted by SBVM*, is introduced. Since the safeguard mechanism may modify the local iteration map, convergence of SBVM* is ensured under appropriate acceptance conditions, while its asymptotic behavior coincides with that of the S1 scheme once the safeguard becomes inactive. The dynamical behavior of the resulting iterative map is further investigated through bifurcation diagrams and Lyapunov exponent analysis, providing practical guidelines for parameter selection and enabling the identification of stable operating regimes while avoiding chaotic behavior. Extensive numerical experiments involving linear and nonlinear elliptic benchmark problems from engineering and biomedical applications demonstrate that SBVM* achieves improved convergence behavior, enhanced numerical stability, and reduced computational cost relative to existing parallel solvers such as ELVM* and ACVM*. The proposed framework therefore provides an effective and scalable numerical approach for the solution of nonlinear elliptic models arising in biomedical and engineering contexts. Full article
Show Figures

Figure 1

20 pages, 2889 KB  
Article
The Threshold of Authenticity and the Limits of Cultural Involvement: A Non-Linear Perspective on Heritage Tourist Loyalty
by Shuaizheng Zhao, Yana Zhang, Yitong Niu and Azizan Marzuki
Sustainability 2026, 18(5), 2226; https://doi.org/10.3390/su18052226 - 25 Feb 2026
Viewed by 371
Abstract
As urban heritage tourism faces the challenge of balancing conservation and development, understanding the non-linear drivers of tourist loyalty becomes crucial for sustainable development of urban heritage tourism. This study delves into how perceived authenticity and cultural involvement affect tourist loyalty in an [...] Read more.
As urban heritage tourism faces the challenge of balancing conservation and development, understanding the non-linear drivers of tourist loyalty becomes crucial for sustainable development of urban heritage tourism. This study delves into how perceived authenticity and cultural involvement affect tourist loyalty in an urban heritage district and tests whether these effects vary across different experience levels. Data was collected using a structured survey questionnaire, which was administered through on-site convenience sampling. To ensure the reliability and validity of the data, a face-to-face recruitment approach was employed, with participants invited to complete the survey immediately after their visit. The sample consisted of 469 domestic tourists in the Pingjiang Historic Block. The study applied quadratic modeling within Partial Least Squares Structural Equation Modeling (PLS-SEM) to analyze both linear and non-linear relationships among the key factors. The results indicate that loyalty is driven primarily by experiential and involvement-related processes, with cultural motivation and object-based authenticity influencing loyalty mainly through existential authenticity and cultural involvement, rather than through direct effects. The findings showed that the non-linear relationships were observed in the process of loyalty formation, whereas the relationships among antecedents and cultural involvement remain largely linear. Specifically, both object-based authenticity and existential authenticity have a minimum credibility threshold that must be met before loyalty increases meaningfully, while cultural involvement follows an inverted U-shaped pattern, implying diminishing returns beyond an optimal level. This study contributes to a further understanding of the complex relationship between authenticity and tourist loyalty. The findings provide a novel perspective for policymakers, offering insights into how the non-linear relationships of loyalty can be leveraged to promote the sustainable development of urban heritage tourism. Full article
(This article belongs to the Special Issue Sustainable Development of Regional Tourism)
Show Figures

Figure 1

27 pages, 1109 KB  
Article
HPC: A Computational Benchmark of Classical, Parallel, and Hybrid Metaheuristics for QUBO-Based Suspension Geometry Optimization
by Muhammad Waqas Arshad, Stefano Lodi, Omair Ashraf, Muhammad Haseeb Rasool and Syed Rizwan Hassan
Machines 2026, 14(2), 248; https://doi.org/10.3390/machines14020248 - 23 Feb 2026
Viewed by 458
Abstract
The calibration of suspension geometry involves highly nonlinear kinematic relationships and leads to challenging optimization landscapes that are difficult to explore efficiently with classical local methods. Quadratic Unconstrained Binary Optimization (QUBO) provides a unified discrete formulation that enables the use of a wide [...] Read more.
The calibration of suspension geometry involves highly nonlinear kinematic relationships and leads to challenging optimization landscapes that are difficult to explore efficiently with classical local methods. Quadratic Unconstrained Binary Optimization (QUBO) provides a unified discrete formulation that enables the use of a wide range of metaheuristic solvers, but its practical behavior in realistic engineering-inspired problems remains insufficiently benchmarked. This paper presents a computational benchmarking study of classical, parallel, and hybrid metaheuristic solvers applied to a QUBO-formulated double wishbone suspension geometry problem. A symbolic multi-body kinematic model is constructed and discretized into a large-scale QUBO instance capturing camber and caster tracking objectives across multiple roll conditions. Using a fixed low-resolution binary encoding, we systematically evaluate solver performance in terms of objective value, runtime, and time-to-solution trade-offs. The benchmark includes standard simulated annealing and tabu search, parallel simulated annealing, population-based annealing, bandit-controlled hybrid heuristics, and continuous-relaxation-based ADMM methods with and without annealing refinement. Extensive experiments conducted on a Euro-HPC pre-exascale system demonstrate that parallel and hybrid solvers can achieve substantial reductions in wall-clock time—often exceeding two orders of magnitude—while attaining objective values comparable to classical simulated annealing. The results reveal clear trade-offs between solution quality and computational efficiency, and highlight how solver structure influences performance on large QUBO instances derived from symbolic engineering models. Rather than focusing on final design optimality, this study provides a reproducible reference benchmark and practical insights into solver behavior for QUBO-based engineering optimization problems. Full article
(This article belongs to the Special Issue Advances in Vehicle Suspension System Optimization and Control)
Show Figures

Figure 1

20 pages, 1284 KB  
Article
Practical L1-Based Guidance and Neural Path-Following Control for Underactuated Ships with Backlash Hysteresis
by Chenfeng Huang, Bingyan Zhang, Haitong Xu and Meirong Wei
J. Mar. Sci. Eng. 2026, 14(4), 402; https://doi.org/10.3390/jmse14040402 - 22 Feb 2026
Viewed by 340
Abstract
The study addresses trajectory tracking control for underactuated vessels with uncertain backlash-type hysteresis. First, an improved practical L1-based guidance strategy is developed by embedding the L1 mechanism into the virtual ship framework to eliminate steering overshoot and yaw angle error accumulation, which can [...] Read more.
The study addresses trajectory tracking control for underactuated vessels with uncertain backlash-type hysteresis. First, an improved practical L1-based guidance strategy is developed by embedding the L1 mechanism into the virtual ship framework to eliminate steering overshoot and yaw angle error accumulation, which can facilitate the smooth turning of ships along waypoint-based paths with large curvature. Next, to mitigate control performance degradation induced by backlash-like hysteresis nonlinearity, an improved quadratic function is utilized to boost the closed-loop system’s convergence capability. Moreover, system model uncertainty-induced perturbations are compensated using the resilient neural damping method, which can simplify the structure and reduce the computation burden of the proposed controller. Utilizing Lyapunov-based approaches and the special Young’s inequality, uniformly ultimately bounded stability over a semi-global domain is established. Finally, numerical simulations are executed to validate the efficacy of the developed control architecture. Full article
(This article belongs to the Special Issue New Technologies in Autonomous Ship Navigation)
Show Figures

Figure 1

35 pages, 16177 KB  
Article
Optimization of Microgrid Scheduling Based on Adaptive Collaborative Secretary Bird Optimization Algorithm
by Kai Fu, Yaojie Guo and Wentao Qiu
Mathematics 2026, 14(4), 622; https://doi.org/10.3390/math14040622 - 10 Feb 2026
Cited by 1 | Viewed by 395
Abstract
With the continuously increasing penetration of renewable energy and the growing structural complexity of modern energy systems, the efficient and reliable solution of large-scale, high-dimensional, nonlinear, and strongly constrained optimization problems has become a critical research topic in the field of intelligent optimization. [...] Read more.
With the continuously increasing penetration of renewable energy and the growing structural complexity of modern energy systems, the efficient and reliable solution of large-scale, high-dimensional, nonlinear, and strongly constrained optimization problems has become a critical research topic in the field of intelligent optimization. The Secretary Bird Optimization Algorithm (SBOA), a recently proposed swarm intelligence method, achieves a global search by simulating the hunting and defense behaviors of secretary birds and has demonstrated a certain potential in continuous optimization problems. However, when applied to high-dimensional, multimodal, and complex engineering optimization problems, the standard SBOA still suffers from limitations in collaborative search capabilities, late-stage convergence accuracy, and boundary-handling mechanisms. To address these shortcomings, this paper proposes an Adaptive Collaborative Secretary Bird Optimization Algorithm (ACSBOA). From a multi-strategy collaborative perspective, three key mechanisms are incorporated into the original SBOA: (1) an adaptive collaborative search strategy, which integrates positional information from the best, suboptimal, worst, and randomly selected individuals to guide the population toward more directional and efficient exploration; (2) a quadratic interpolation-based local exploitation strategy, designed to enhance fine-grained search capability during the later stages of optimization; and (3) a soft boundary pullback mechanism, which preserves solution feasibility while effectively maintaining population diversity. Through the synergistic interaction of these strategies, ACSBOA achieves a better balance of exploration ability, convergence speed, and algorithmic stability. The optimization performance of ACSBOA is systematically evaluated on the CEC2017 and CEC2022 benchmark suites across different problem dimensions and function categories. The experimental results demonstrate that ACSBOA significantly outperforms several state-of-the-art comparison algorithms in terms of solution accuracy, convergence speed, and robustness. Furthermore, ACSBOA is successfully applied to a 24 h optimal scheduling problem of a grid-connected microgrid. The simulation results indicate that the proposed algorithm can substantially reduce operational costs while satisfying all system operating constraints, thereby validating its effectiveness and practical applicability in real-world engineering optimization problems. Full article
Show Figures

Figure 1

19 pages, 6791 KB  
Article
Biaxial Constitutive Relation and Strength Criterion of Envelope Materials for Stratospheric Airships
by Zhanbo Li, Yanchu Yang, Rong Cai and Tao Li
Aerospace 2026, 13(2), 147; https://doi.org/10.3390/aerospace13020147 - 3 Feb 2026
Viewed by 408
Abstract
The performance upgrading of stratospheric airships hinges on breakthroughs in the mechanical properties of envelope materials. As a multi-layer composite, the envelope’s load-bearing layer exhibits orthotropic and nonlinear mechanical behaviors owing to its unique structure and manufacturing process. To overcome the limitations of [...] Read more.
The performance upgrading of stratospheric airships hinges on breakthroughs in the mechanical properties of envelope materials. As a multi-layer composite, the envelope’s load-bearing layer exhibits orthotropic and nonlinear mechanical behaviors owing to its unique structure and manufacturing process. To overcome the limitations of traditional testing methods and classical strength criteria in characterizing envelope materials, this paper presents a systematic investigation of typical airship envelope materials. The classical cruciform biaxial specimen was modified with a double-layer heat-sealed loading arm design to ensure preferential failure of the core region. Combined with digital image correlation (DIC) equipment, tensile tests were conducted under seven warp–weft stress ratios to acquire full-range stress–strain data. A three-dimensional stress–strain response surface was fitted based on the experimental results, and biaxial tensile constitutive models with varying precisions were established. Furthermore, a five-parameter implicit quadratic strength criterion was adopted to characterize the failure envelope of the envelope material. The model was calibrated using five biaxial failure points and independently validated against uniaxial tensile strengths, achieving a prediction error of less than 4%. The criterion’s generalization capability was enhanced through systematic parameterization based on the present test data. This work provides experimental evidence and reliable support for the engineering design and strength prediction of envelope materials. Full article
Show Figures

Figure 1

35 pages, 942 KB  
Article
Parametric Resonance, Arithmetic Geometry, and Adelic Topology of Microtubules: A Bridge to Orch OR Theory
by Michel Planat
Int. J. Topol. 2026, 3(1), 1; https://doi.org/10.3390/ijt3010001 - 7 Jan 2026
Cited by 2 | Viewed by 1459
Abstract
Microtubules are cylindrical protein polymers that organize the cytoskeleton and play essential roles in intracellular transport, cell division, and possibly cognition. Their highly ordered, quasi-crystalline lattice of tubulin dimers, notably tryptophan residues, endows them with a rich topological and arithmetic structure, making them [...] Read more.
Microtubules are cylindrical protein polymers that organize the cytoskeleton and play essential roles in intracellular transport, cell division, and possibly cognition. Their highly ordered, quasi-crystalline lattice of tubulin dimers, notably tryptophan residues, endows them with a rich topological and arithmetic structure, making them natural candidates for supporting coherent excitations at optical and terahertz frequencies. The Penrose–Hameroff Orch OR theory proposes that such coherences could couple to gravitationally induced state reduction, forming the quantum substrate of conscious events. Although controversial, recent analyses of dipolar coupling, stochastic resonance, and structured noise in biological media suggest that microtubular assemblies may indeed host transient quantum correlations that persist over biologically relevant timescales. In this work, we build upon two complementary approaches: the parametric resonance model of Nishiyama et al. and our arithmetic–geometric framework, both recently developed in Quantum Reports. We unify these perspectives by describing microtubules as rectangular lattices governed by the imaginary quadratic field Q(i), within which nonlinear dipolar oscillations undergo stochastic parametric amplification. Quantization of the resonant modes follows Gaussian norms N=p2+q2, linking the optical and geometric properties of microtubules to the arithmetic structure of Q(i). We further connect these discrete resonances to the derivative of the elliptic L-function, L(E,1), which acts as an arithmetic free energy and defines the scaling between modular invariants and measurable biological ratios. In the appended adelic extension, this framework is shown to merge naturally with the Bost–Connes and Connes–Marcolli systems, where the norm character on the ideles couples to the Hecke character of an elliptic curve to form a unified adelic partition function. The resulting arithmetic–elliptic resonance model provides a coherent bridge between number theory, topological quantum phases, and biological structure, suggesting that consciousness, as envisioned in the Orch OR theory, may emerge from resonant processes organized by deep arithmetic symmetries of space, time, and matter. Full article
Show Figures

Figure 1

Back to TopTop