Sign in to use this feature.

Years

Between: -

Subjects

remove_circle_outline
remove_circle_outline
remove_circle_outline
remove_circle_outline
remove_circle_outline
remove_circle_outline
remove_circle_outline
remove_circle_outline
remove_circle_outline

Journals

Article Types

Countries / Regions

Search Results (59)

Search Parameters:
Keywords = progressive palatalization

Order results
Result details
Results per page
Select all
Export citation of selected articles as:
23 pages, 8949 KB  
Article
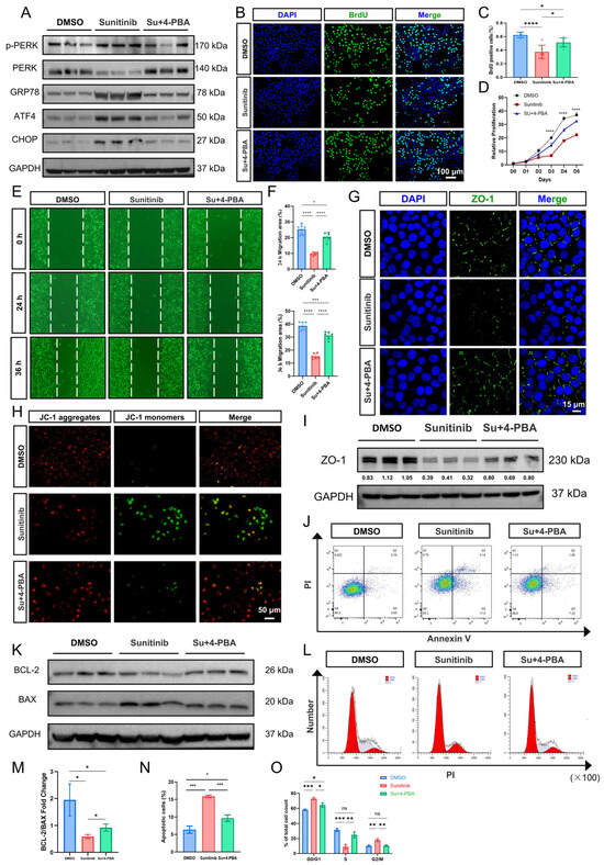
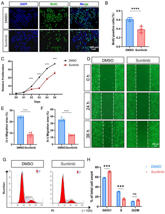
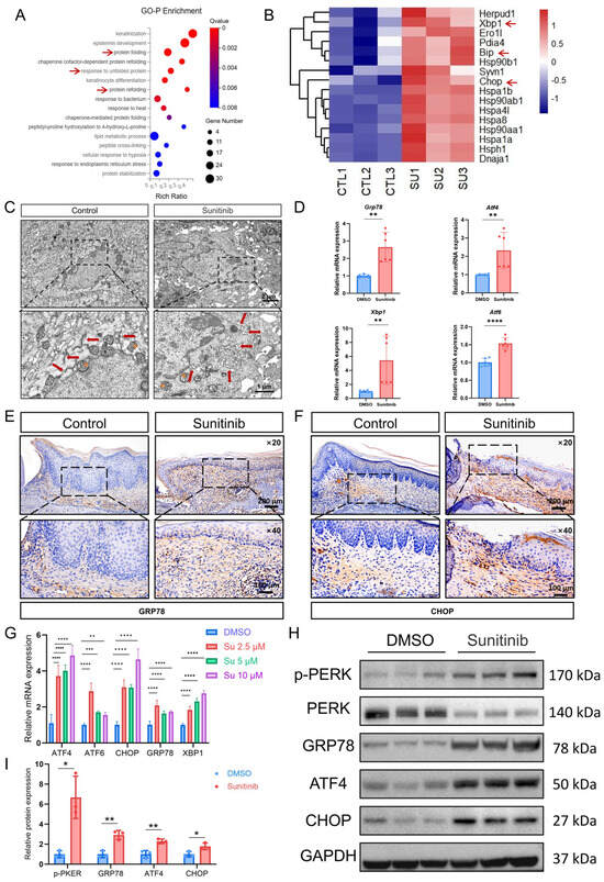
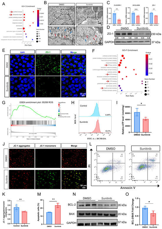
Sunitinib Impairs Oral Mucosal Healing Through Endoplasmic Reticulum Stress-Mediated Keratinocyte Dysfunction
by Jiarui Wang, Lihang Shen, Shuo Chen, Xinyu Wang, Yang He and Yi Zhang
Cells 2026, 15(1), 1; https://doi.org/10.3390/cells15010001 - 19 Dec 2025
Viewed by 88
Abstract
Medication-related osteonecrosis of the jaw (MRONJ) is a severe adverse event triggered by antiresorptive and/or anti-angiogenic agents, characterized by bone destruction, sequestrum formation, and refractory mucosal defects. Effective mucosal healing can be a critical factor for MRONJ prevention and treatment. While endoplasmic reticulum [...] Read more.
Medication-related osteonecrosis of the jaw (MRONJ) is a severe adverse event triggered by antiresorptive and/or anti-angiogenic agents, characterized by bone destruction, sequestrum formation, and refractory mucosal defects. Effective mucosal healing can be a critical factor for MRONJ prevention and treatment. While endoplasmic reticulum stress (ER stress) has been implicated in tissue repair, its role in MRONJ-associated mucosal healing impairment remains undefined. This study investigated the effects of the anti-angiogenic drug sunitinib on oral mucosal healing and its underlying mechanisms. A mouse model of palatal mucosal defects was established, RNA-seq, transmission electron microscopy, and morphological analyses were used to assess how sunitinib affects ER function during mucosal repair. Using human oral keratinocytes (HOKs), we further elucidated the subcellular mechanisms through which sunitinib influences cell proliferation, migration, cell cycle progression, tight junctions, and apoptosis via techniques such as qPCR, Western blotting, immunofluorescence, and flow cytometry. Our findings demonstrated that sunitinib might induce significant alterations in the morphology of the ER and mitochondria. Both in vivo and in vitro experiments revealed that sunitinib persistently activates the GRP78 (BIP)/PERK/ATF4/CHOP axis in HOKs. This sustained ER stress can inhibit keratinocytes migration and proliferation, disrupt tight junctions, and trigger the intrinsic mitochondrial apoptotic pathway, ultimately leading to impaired oral mucosal healing and barrier dysfunction. Critically, pharmacological inhibition of ER stress was shown to restore keratinocytes’ function and promote effective mucosal healing. These results indicated that targeting sunitinib-induced persistent ER stress might represent a promising therapeutic strategy to prevent and treat oral mucosal toxicity associated with this drug. Full article
(This article belongs to the Section Cell Signaling)
Show Figures

Figure 1

24 pages, 2905 KB  
Article
Cafeteria and Fast-Food Diets Induce Neuroinflammation, Social Deficits, but a Different Cardiometabolic Phenotype
by Andrej Feješ, Petronela Sušienková, Lucia Mihalovičová, Veronika Kunšteková, Radana Gurecká, Veronika Borbélyová, Peter Celec and Katarína Šebeková
Nutrients 2025, 17(22), 3614; https://doi.org/10.3390/nu17223614 - 19 Nov 2025
Viewed by 552
Abstract
Background: Obesity is a risk factor for several non-communicable diseases and premature death. The Western-type diet, rich in calories and diverse in tastes, smells, and textures, promotes the onset and progression of obesity. We compared the effects of two Western-style palatable obesogenic diets—the [...] Read more.
Background: Obesity is a risk factor for several non-communicable diseases and premature death. The Western-type diet, rich in calories and diverse in tastes, smells, and textures, promotes the onset and progression of obesity. We compared the effects of two Western-style palatable obesogenic diets—the cafeteria (CAF) diet, which allows for self-selection of calorie-dense food items consumed by humans, and the fast-food diet (FFD)—composed of a fixed combination of cheeseburgers and fries—on the manifestation of obesity-related complications. Methods: 3-month-old female rats consumed either the control (CTRL), FFD, or CAF diet for 12 months. Body weight was monitored weekly. At the end of the experiment, rats underwent metabolic and behavioral testing. Cardiometabolic markers and those characterizing glycoxidative and carbonyl stress, inflammatory status, and tryptophan metabolism were determined. Results: The CAF rats gain most weight (CTRL: +111 ± 40 g; FFD: +211 ± 77 g; CAF: 316 ± 87 g). CAF feeding produced a classical metabolic syndrome–like profile with severe obesity, insulin resistance, dyslipidemia, and liver steatosis, whereas the FFD model led to moderate obesity with preserved insulin sensitivity but elevated blood pressure and hepatic cholesterol accumulation. Thus, the CAF group developed a severe metabolic syndrome-like pathology assessed as continuous metabolic syndrome z-core (CTRL: −2.3 ± 1.0; FFD: −0.4 ± 1.9; CAF: 3.0 ± 2.4). Despite these differences, both diets promoted neuroinflammation and social deficits, likely mediated through gut microbiota–derived metabolites such as 5-HIAA and indoxyl sulfate. Conclusions: In female rats, self-selected CAF diet drives more severe and distinct pattern of metabolic syndrome-like pathology than a fixed FFD. Full article
Show Figures

Figure 1

44 pages, 1527 KB  
Review
Targeting the Oral Mucosa: Emerging Drug Delivery Platforms and the Therapeutic Potential of Glycosaminoglycans
by Bruno Špiljak, Maja Somogyi Škoc, Iva Rezić Meštrović, Krešimir Bašić, Iva Bando and Ivana Šutej
Pharmaceutics 2025, 17(9), 1212; https://doi.org/10.3390/pharmaceutics17091212 - 17 Sep 2025
Cited by 4 | Viewed by 3740
Abstract
Research into oral mucosa-targeted drug delivery systems (DDS) is rapidly evolving, with growing emphasis on enhancing bioavailability and precision targeting while overcoming the unique anatomical and physiological barriers of the oral environment. Despite considerable progress, challenges such as enzymatic degradation, limited mucosal penetration, [...] Read more.
Research into oral mucosa-targeted drug delivery systems (DDS) is rapidly evolving, with growing emphasis on enhancing bioavailability and precision targeting while overcoming the unique anatomical and physiological barriers of the oral environment. Despite considerable progress, challenges such as enzymatic degradation, limited mucosal penetration, and solubility issues continue to hinder therapeutic success. Recent advancements have focused on innovative formulation strategies—including nanoparticulate and biomimetic systems—to improve delivery efficiency and systemic absorption. Simultaneously, smart and stimuli-responsive materials are emerging, offering dynamic, environment-sensitive drug release profiles. One particularly promising area involves the application of glycosaminoglycans, a class of naturally derived polysaccharides with excellent biocompatibility, mucoadhesive properties, and hydrogel-forming capacity. These materials not only enhance drug residence time at the mucosal site but also enable controlled release kinetics, thereby improving therapeutic outcomes. However, critical research gaps remain: standardized, clinically meaningful mucoadhesion/permeation assays and robust in vitro–in vivo correlations are still lacking; long-term stability, batch consistency of GAGs, and clear regulatory classification (drug, device, or combination) continue to impede scale-up and translation. Patient-centric performance—palatability, mouthfeel, discreet wearability—and head-to-head trials versus standard care also require systematic evaluation to guide adoption. Overall, converging advances in GAG-based films, hydrogels, and nanoengineered carriers position oral mucosal delivery as a realistic near-term option for precision local and selected systemic therapies—provided the field resolves standardization, stability, regulatory, and usability hurdles. Full article
Show Figures

Figure 1

16 pages, 5058 KB  
Review
Customized Maxillary Skeletal Expander—Literature Review and Presentation of a New Digital Approach for Planning, Fabrication and Delivery
by Oana Cella Andrei, Mirela Ileana Dinescu, Gabriela Ciavoi, Liana Todor, Ioana Scrobotă, Cătălina Farcaşiu, Georgiana Ioana Potra Cicalău, Abel Emanuel Moca and Adriana Bisoc
Appl. Sci. 2025, 15(17), 9511; https://doi.org/10.3390/app15179511 - 29 Aug 2025
Viewed by 2901
Abstract
The Maxillary Skeletal Expander (MSE) is used for maxillary expansion in adolescents and young adults. Virtual planning using 3D models, CBCT and 3D printers help in case selection, appliance design and fabrication. Using the proposed digital workflow, the accuracy of the patient selection [...] Read more.
The Maxillary Skeletal Expander (MSE) is used for maxillary expansion in adolescents and young adults. Virtual planning using 3D models, CBCT and 3D printers help in case selection, appliance design and fabrication. Using the proposed digital workflow, the accuracy of the patient selection phase and appliance delivery are increased, and the required number of visits to the clinic is decreased. The MSE serves as a guide for the insertion of mini-implants, reducing the number of appointments needed for installation. (1) Introduction: Mini-Implant-Assisted Rapid Palatal Expansion (MARPE) appliances, like the MSE, decrease the side effects that regular tooth-anchored appliances have on dental and periodontal structures, especially for skeletally mature patients, combining palatal anchorage with dental support for guidance. The digital planning of the insertion sites, length and angulation of the mini screws, and the fabrication of the 3D-printed appliance that stands as a mini-implant insertion guide give an undeniable precision. (2) Materials and methods: The laboratory steps used in the digital design and fabrication, and clinical steps needed for the insertion protocol are described. (3) Discussions: The individual assessment of the anatomical structures and the use of virtual integrated dental impressions and CBCT increase the accuracy of diagnosis, appliance fabrication and treatment progress. Implementing a digital workflow for mini-implant-supported expansion is a real advantage for both dental teams and patients. (4) Conclusions: The wide range of advantages and the ease of the process support the introduction of this digital workflow in every orthodontic practice. Full article
(This article belongs to the Special Issue State-of-the-Art Operative Dentistry)
Show Figures

Figure 1

12 pages, 4734 KB  
Case Report
Another Rare Cause of Hypertrophic Olivary Degeneration Following Cavernous Malformation Hemorrhage: A Case Report
by Sigita Skrastiņa, Marija Roddate, Kristaps Rancāns, Evija Miglāne, Aleksandrs Kalniņš and Arturs Balodis
Diagnostics 2025, 15(16), 2048; https://doi.org/10.3390/diagnostics15162048 - 15 Aug 2025
Viewed by 1138
Abstract
Introduction: Hypertrophic olivary degeneration (HOD) is a rare form of trans-synaptic degeneration involving the Guillain–Mollaret triangle, characterized by enlargement of the inferior olivary nucleus—unlike the atrophy typical of most neurodegenerative processes. It is usually associated with stroke, surgical injury, or demyelination, but [...] Read more.
Introduction: Hypertrophic olivary degeneration (HOD) is a rare form of trans-synaptic degeneration involving the Guillain–Mollaret triangle, characterized by enlargement of the inferior olivary nucleus—unlike the atrophy typical of most neurodegenerative processes. It is usually associated with stroke, surgical injury, or demyelination, but rarely follows hemorrhage from a cavernous malformation (CM). This report presents a case of HOD secondary to a mesencephalic CM hemorrhage, with emphasis on imaging findings and diagnostic considerations. Case Description: A 55-year-old woman presented with acute-onset, right-sided facial, torso, and limb hypoesthesia, along with gait instability. Neurological examination revealed sensory impairment in the right maxillary (V2) and mandibular (V3) trigeminal territories, as well as diminished pain and temperature sensation throughout the right hemibody. MRI revealed a hemorrhage in the posterior mesencephalon near the left red nucleus, leading to the diagnosis of a CM with an associated venous angioma. She was managed conservatively and improved clinically. Six months later, MRI showed hypertrophy and T2/FLAIR hyperintensity of the left inferior olive, consistent with developing HOD. At 1.5 years follow-up, olivary enlargement had progressed—now consistent with stage 2 HOD—and a bilateral palatal tremor was observed, more pronounced on the right side. DTI revealed asymmetric volume loss in the left brainstem fiber pathways at the level of the medulla oblongata, confirming trans-synaptic degeneration. Conclusions: This case highlights HOD as a rare but important complication of mesencephalic CM hemorrhage. Recognition of its characteristic imaging features—olivary hypertrophy with persistent T2/FLAIR hyperintensity—is essential for accurate diagnosis. DTI supports the trans-synaptic mechanism, helping distinguish HOD from other pathologies and preventing unnecessary investigations. Full article
(This article belongs to the Special Issue Brain/Neuroimaging 2025–2026)
Show Figures

Figure 1

13 pages, 1790 KB  
Article
Longitudinal Assessment of Dental Erosion in a Romanian Cohort of Young Adults: A Ten-Year Follow-Up Pilot Study
by Andrea Bors, Felicia Gabriela Beresescu and Melinda Szekely
Dent. J. 2025, 13(7), 302; https://doi.org/10.3390/dj13070302 - 3 Jul 2025
Viewed by 979
Abstract
Background: Dental erosion is the irreversible loss of tooth structure from acid exposure. Its prevalence is rising globally, making it an important oral health concern. However, longitudinal data from Eastern Europe are scarce, especially in Romania. This pilot study aimed to assess the [...] Read more.
Background: Dental erosion is the irreversible loss of tooth structure from acid exposure. Its prevalence is rising globally, making it an important oral health concern. However, longitudinal data from Eastern Europe are scarce, especially in Romania. This pilot study aimed to assess the 10-year incidence of dental erosion in Romanian young adults and to compare clinical index scoring with digital scanning. Methods: A 10-year prospective study followed 540 Romanian adults (aged 18–30) selected with no erosive lesions at baseline (Basic Erosive Wear Examination BEWE = 0). Erosive wear was assessed at the 10-year follow-up using BEWE, with 40 participants also undergoing digital intraoral scanning to measure enamel loss (μm). Gender differences were analyzed. Chi-square tests, relative risk, and correlation analyses were performed. Results: After 10 years, 23.2% of participants developed dental erosion. Males exhibited a higher incidence than females (29.9% vs. 17.2%; RR = 1.74, p < 0.001). Among the scanned subset (n = 40), the mean enamel loss was 137 ± 79 µm, with greater wear on palatal vs. buccal surfaces (p = 0.002). BEWE scores were moderately correlated with digital enamel loss (r = 0.58, p < 0.001). Conclusions: Erosion progressed over time in this cohort, with males at higher risk. Digital scanning detected subtle enamel loss not captured by BEWE, indicating greater sensitivity to early changes. BEWE and digital methods provided complementary information; their combined use offers a more comprehensive assessment. Full article
(This article belongs to the Special Issue Studies on Dental Enamel)
Show Figures

Figure 1

15 pages, 1697 KB  
Article
Black Garlic Powder as an Ingredient to Enhance the Functional and Sensorial Properties of Bread and Its Shelf Life
by Annalisa Maietti, Nicola Marchetti, Nada Baraldo, Riccardo Fontana and Paola Tedeschi
Appl. Sci. 2025, 15(9), 5174; https://doi.org/10.3390/app15095174 - 6 May 2025
Cited by 1 | Viewed by 2261
Abstract
Black garlic is a processed product prepared via the heat treatment of whole garlic bulbs (Allium sativum L.) at high temperatures and humidity levels for several days, resulting in black cloves with a sweet taste and increased bioactive substances. The purpose of [...] Read more.
Black garlic is a processed product prepared via the heat treatment of whole garlic bulbs (Allium sativum L.) at high temperatures and humidity levels for several days, resulting in black cloves with a sweet taste and increased bioactive substances. The purpose of this study was to evaluate the quality, chemical and functional characteristics, and shelf life of bread with different percentages (0.5%, 1%, 2%, and 3%) of Voghiera black garlic powder (BGP). The analysis conducted on the powder showed important changes in composition, and the polyphenol content and antioxidant activity increased when the garlic was processed. The data obtained demonstrated that BGP did not modify the nutritional composition of the bread, while the total polyphenol and total flavonoid content and antioxidant activity progressively increased from 1.40 mg GAE/g, 0.28 mg CE/g, and 0.15 mg TE/g to 1.75 mg GAE/g, 0.56 mg CE/g, and 0.47 mg TE/g, respectively, as the amount of BGP increased from 1 to 3% in comparison with wheat bread. Moreover, BGP improved the shelf life of breads enhanced with 2 and 3% of powder, reducing microorganism growth and water loss; however, on the other hand, the added powder caused an increase in acidity and color intensity. At higher powder percentages, the acceptability and palatability of the bread to the consumers were reduced. Full article
Show Figures

Figure 1

11 pages, 933 KB  
Review
Leveraging Spatial Transcriptomics to Decode Craniofacial Development
by Jeremie Oliver Piña, Resmi Raju, Aye Chan Myo, Evan Stipano, Malachi Wright and Rena N. D’Souza
Genes 2025, 16(5), 557; https://doi.org/10.3390/genes16050557 - 3 May 2025
Viewed by 2032
Abstract
Understanding how intricate cellular networks and signaling pathways communicate during the formation of craniofacial tissues like the palate and tooth has been the subject of intense investigation for several decades. Both organ systems undergo patterning morphogenesis and the subsequent terminal differentiation of matrix-producing [...] Read more.
Understanding how intricate cellular networks and signaling pathways communicate during the formation of craniofacial tissues like the palate and tooth has been the subject of intense investigation for several decades. Both organ systems undergo patterning morphogenesis and the subsequent terminal differentiation of matrix-producing cells that form biomineralized matrices like bone, enamel, dentin, and cementum. Until recently, gene expression profiles could only be assessed for a select number of cells without the context of the entire milieu of genes expressed by neighboring cells and tissues. Today, the cutting-edge field of spatial transcriptomics offers a remarkable suite of innovative technologies of multiplex gene analyses and imaging that can assess the expression of a vast library of genes that are present in situ during normal and abnormal conditions. In this review, we summarize some key technologies which have in recent years enabled an unprecedented breadth and depth of transcriptomic analyses in craniofacial development. We focus in detail on select methods that our research group has applied to better understand the cellular and molecular events that drive palate and tooth development. Our overall goal is to unravel the complexities of these unique biological systems to provide meaningful biological insights into the cellular and molecular events that drive normal development. As a work-in-progress, we strive for a deeper understanding of the temporal and spatial gene expression profiles within cells and tissues during normal and abnormal palate and tooth development. Such knowledge provides the framework for further studies that can characterize the function of new or novel genes that have the potential of serving as therapeutic targets for correcting disorders like cleft palate and tooth agenesis. Full article
Show Figures

Figure 1

16 pages, 482 KB  
Case Report
The Potential Role of Bio Extra Virgin Olive Oil (BEVOO) in Recovery from HPV 16-Induced Tonsil Cancer: An Exploratory Case Study
by Ivan Uher, Eva Bergendyová, Janka Poráčová and Jarmila Bernasovská
Healthcare 2025, 13(8), 944; https://doi.org/10.3390/healthcare13080944 - 19 Apr 2025
Viewed by 1222
Abstract
The human papillomavirus type 16 (HPV 16) is a high-risk human papillomavirus strain commonly associated with oropharyngeal cancers, including lymph node involvement. The treatment for HPV 16-related tonsil cancer, commonly involving surgery, radiation, and chemotherapy, presents significant challenges. Complications such as oral mucositis, [...] Read more.
The human papillomavirus type 16 (HPV 16) is a high-risk human papillomavirus strain commonly associated with oropharyngeal cancers, including lymph node involvement. The treatment for HPV 16-related tonsil cancer, commonly involving surgery, radiation, and chemotherapy, presents significant challenges. Complications such as oral mucositis, xerostomia, dysphagia, dysgeusia, hypogeusia, impaired gustatory function, and significant weight loss frequently arise, leading to reduced nutritional intake, impaired healing, and recovery progression. These challenges underscore the need for supportive interventions to enhance rehabilitation and the post-recovery period, improve treatment tolerance, and maintain quality of life. Objective: This single-subject study examines a 67-year-old male patient diagnosed with a T1N3b (small primary tumor with advanced lump node involvement) associated with HPV 16 positivity, indicating a virus-associated oncogenesis. Methods: The patient underwent radiation therapy and chemotherapy, leading to treatment-associated side effects. After having dietary drinks for daily nourishment, the patient routinely incorporated oral bio extra virgin olive oil (BEVOO) to cope with indicated challenges. Results: Body composition and metabolic parameters showed treatment-induced declines, followed by substantial but not complete recovery during follow-up examination. Visual Analog Scale (VAS) scores reflected gradual improvements in dysphagia, xerostomia, mucositis, and subtle but ongoing enhancement of the dysgeusia, gustatory perception, and oral palatability. The BEVOO supplementation and mindfulness were associated with positive recovery trends. Additional variables could have impacted the outcomes, preceding and throughout treatment, including the patient’s cognitive and somatic health, environmental conditions, dietary habits, individual attitudes toward recovery, physical activity, and patient way of life. Conclusions: These results emphasize the need for additional research employing a comprehensive, multi-factorial framework that accounts for the complex interplay of physiological, psycho-social, and environmental contributors. More extensive, more diverse studies are essential to confirm these observations and substantiate the role of BEVOO as a supportive intervention in cancer recovery. Full article
(This article belongs to the Section Nutrition and Public Health)
Show Figures

Figure 1

11 pages, 2878 KB  
Case Report
Metastatic Renal Cell Carcinoma Presenting a Maxillary Mucosal Lesion as a First Visible Sign of Disease: A Case Report and Review of Literature
by Umma Habiba, Abu Faem Mohammad Almas Chowdhury, Rafiz Ahmed, Saiyka S. Chowdhury, Raihanul Ferdoush, Koki Ise, Harun ur Rashid, Zillur Rahman, Zen-ichi Tanei, Shinya Tanaka and Asad-Uz Zaman
Diagnostics 2025, 15(7), 938; https://doi.org/10.3390/diagnostics15070938 - 7 Apr 2025
Viewed by 2980
Abstract
Background and Clinical Significance: Renal cell carcinoma (RCC) is the third most common cancer that metastasizes to the oral and maxillofacial region following breast and lung cancers. Metastatic involvement in the oral cavity is rare and can present as a diagnostic challenge due [...] Read more.
Background and Clinical Significance: Renal cell carcinoma (RCC) is the third most common cancer that metastasizes to the oral and maxillofacial region following breast and lung cancers. Metastatic involvement in the oral cavity is rare and can present as a diagnostic challenge due to non-specific clinical features that mimic other benign or malignant conditions. The limited information available regarding oral metastasis of RCC highlights the importance of recognizing this uncommon presentation. Case Presentation: A 50-year-old female presented with a painful swelling in the buccal and palatal mucosa of the right maxilla that progressively enlarged over several months. Initially, this lesion was diagnosed clinically as a pyogenic granuloma. However, given the lesion’s continued growth and unusual presentation, a biopsy was performed. Histopathological examination confirmed the lesion as metastatic renal clear-cell carcinoma (ccRCC), with immunohistochemical analysis verifying the renal origin. Further diagnostic tests, including a computed tomography (CT) urogram, chest CT, and bone scintigraphy, revealed additional metastases in the left adrenal gland, lungs, and bone. Conclusions: This case is notable because the oral lesion was the first visible sign of RCC, making it a rare presentation of metastatic RCC. This underscores the importance of thorough history taking, detailed clinical evaluations, and considering rare metastatic conditions in the differential diagnosis of oral swellings. Additionally, this case reinforces the significance of routine cancer screenings for early detection of undiagnosed cancer. We also updated a previous literature review of metastatic RCC to the head and neck region, covering cases until 2023. Full article
(This article belongs to the Section Medical Imaging and Theranostics)
Show Figures

Figure 1

12 pages, 1858 KB  
Article
Near-Infrared Spectroscopy Detection of Off-Flavor Compounds in Tench (Tinca tinca) After Depuration in Clean Water
by Daniel Martín-Vertedor, Juan Carlos Ramírez-López, Ricardo S. Aleman, Elisabet Martín-Tornero and Ismael Montero-Fernández
Foods 2025, 14(5), 739; https://doi.org/10.3390/foods14050739 - 21 Feb 2025
Cited by 2 | Viewed by 1020
Abstract
Tench (Tinca tinca) is a warm-temperate, freshwater benthic fish with often unpleasant odors and flavors which result from its natural habitat. These characteristics may deter consumers; therefore, their removal would enhance the fish’s palatability and market appeal. Thus, tench were grown [...] Read more.
Tench (Tinca tinca) is a warm-temperate, freshwater benthic fish with often unpleasant odors and flavors which result from its natural habitat. These characteristics may deter consumers; therefore, their removal would enhance the fish’s palatability and market appeal. Thus, tench were grown in an aquaculture center and subjected to a clean water depuration system in which six sampling points were carried out at 0 h, 12 h, 24 h, 48 h, 72 h, and 96 h. An analysis was conducted using gas chromatography–mass spectrometry and near-infrared spectroscopy (NIRS), revealing acid derivatives as the predominant families of volatile organic compounds (VOCs). The main off-flavor VOCs were 3,5,5-trimethyl-1-hexene, dimethyl-8-hydronaphtalen, 1-octen-3-ol, diethyl phthalate, 2-methylisoborneol, and a-isomethylionone. Maximum concentrations were observed at 0 h, exceeding 300 μg/g for diethyl phthalate and being less than 55 μg/g for the remaining VOCs. The content progressively decreased from that point on. The spectra obtained by NIRS highlighted differences between the cleaning depuration treatments, exhibiting discrimination among the samples studied (PC1 = 77.8%; PC2 = 11.3%). Finally, dimethyl-8-hydronaphtalen and 2-methylisoborneol were linearly correlated with NIRS data, with RCV2  values of 0.94 and 0.96, respectively, and RMSECV values of 1.00 and 3.62 μg/g, respectively. Therefore, a clean water depuration system is appropriate to obtain fish with fewer off-flavor characteristics. Moreover, NIRS represents an accurate, inexpensive, and non-destructive technique to determine the optimal time for the water depuration of fish. Full article
Show Figures

Figure 1

22 pages, 299 KB  
Article
Signs and Semblances: The Problem of Likability in Some Recent Productions of Much Ado About Nothing
by James Newlin
Humanities 2025, 14(2), 36; https://doi.org/10.3390/h14020036 - 18 Feb 2025
Viewed by 1517
Abstract
Following the “intertextual turn” in adaptation studies, scholars of Shakespearean performance have embraced the interpretive possibilities offered by infidelity, focusing increasingly on the corrective potential of recent stagings and adaptations. Such productions are not primarily valuable as progressive rewrites, however. In claiming not [...] Read more.
Following the “intertextual turn” in adaptation studies, scholars of Shakespearean performance have embraced the interpretive possibilities offered by infidelity, focusing increasingly on the corrective potential of recent stagings and adaptations. Such productions are not primarily valuable as progressive rewrites, however. In claiming not to be “Shakespeare”, these productions make testable claims about the nature of the Shakespearean playtext. In this paper, I examine two recent stage productions and one non-traditional film adaptation of Much Ado About Nothing: Kenny Leon’s 2019 Public Theater production, Chris Abraham’s 2023 Stratford Festival production, and Will Gluck’s 2023 romantic comedy Anyone But You. All three performances are consciously unfaithful to Shakespeare’s text or setting, and their revisions attend to making the characters’ behavior more palatable for a contemporary liberal–progressive audience. Yet when we compare these revisions with the original playtext, Shakespeare’s own views come into sharper relief, as does our own inclination to identify with characters that Shakespeare’s immediate audience may have felt quite distanced from. I argue that in their drive to correct the play and make the characters more likable, these productions paper over Shakespeare’s critique of the arbitrary construction—and violent enforcement—of social hierarchy. Drawing upon Jacques Derrida’s notion of the parergon, I show that Shakespeare’s deliberate narrative framing invites a more skeptical, disapproving understanding of his characters. My hope is that this discussion leads to an understanding of Much Ado About Nothing as a “problem play” rather than a “problematic” one. Full article
48 pages, 2940 KB  
Review
Molecular Regulation of Palatogenesis and Clefting: An Integrative Analysis of Genetic, Epigenetic Networks, and Environmental Interactions
by Hyuna Im, Yujeong Song, Jae Kyeom Kim, Dae-Kyoon Park, Duk-Soo Kim, Hankyu Kim and Jeong-Oh Shin
Int. J. Mol. Sci. 2025, 26(3), 1382; https://doi.org/10.3390/ijms26031382 - 6 Feb 2025
Cited by 5 | Viewed by 6043
Abstract
Palatogenesis is a complex developmental process requiring temporospatially coordinated cellular and molecular events. The following review focuses on genetic, epigenetic, and environmental aspects directing palatal formation and their implication in orofacial clefting genesis. Essential for palatal shelf development and elevation (TGF-β, BMP, FGF, [...] Read more.
Palatogenesis is a complex developmental process requiring temporospatially coordinated cellular and molecular events. The following review focuses on genetic, epigenetic, and environmental aspects directing palatal formation and their implication in orofacial clefting genesis. Essential for palatal shelf development and elevation (TGF-β, BMP, FGF, and WNT), the subsequent processes of fusion (SHH) and proliferation, migration, differentiation, and apoptosis of neural crest-derived cells are controlled through signaling pathways. Interruptions to these processes may result in the birth defect cleft lip and/or palate (CL/P), which happens in approximately 1 in every 700 live births worldwide. Recent progress has emphasized epigenetic regulations via the class of non-coding RNAs with microRNAs based on critically important biological processes, such as proliferation, apoptosis, and epithelial–mesenchymal transition. These environmental risks (maternal smoking, alcohol, retinoic acid, and folate deficiency) interact with genetic and epigenetic factors during palatogenesis, while teratogens like dexamethasone and TCDD inhibit palatal fusion. In orofacial cleft, genetic, epigenetic, and environmental impact on the complex epidemiology. This is an extensive review, offering current perspectives on gene-environment interactions, as well as non-coding RNAs, in palatogenesis and emphasizing open questions regarding these interactions in palatal development. Full article
(This article belongs to the Special Issue Gene Regulatory and Signaling Pathways in Palatogenesis)
Show Figures

Figure 1

33 pages, 1516 KB  
Article
PI-Effects in South Bantu: Consonant Changes Due to a Preceding Front Close Vowel
by Jeffrey Wills
Languages 2025, 10(2), 23; https://doi.org/10.3390/languages10020023 - 27 Jan 2025
Cited by 1 | Viewed by 3972
Abstract
An important set of sound changes affected the South Bantu languages through the impact of front vowels on following consonants, most notably under the form of the class 5 nominal prefix *i-. These consonant changes are well known, but their extent has been [...] Read more.
An important set of sound changes affected the South Bantu languages through the impact of front vowels on following consonants, most notably under the form of the class 5 nominal prefix *i-. These consonant changes are well known, but their extent has been underestimated, as the substantial data in this paper show. There is not even a standard name for these changes, which are here called “Preceding-I effects”. This paper offers a detailed study of the relevant conditioning factor, calling attention to the understudied category of hiatus resolution in the history of Bantu languages. Although the reflexes in individual languages vary and levelling often reduced the number of surviving examples, indications of systematic PI-effects in all the subgroups of the South Bantu branch contrast with other Bantu branches and suggest a common conditioning factor was present in Proto-South-Bantu. Full article
(This article belongs to the Special Issue Recent Developments on the Diachrony and Typology of Bantu Languages)
Show Figures

Figure 1

16 pages, 2905 KB  
Article
User-Centered Design Framework for Personalized Ankle–Foot Orthoses
by Peter Dabnichki and Toh Yen Pang
Prosthesis 2025, 7(1), 11; https://doi.org/10.3390/prosthesis7010011 - 23 Jan 2025
Cited by 4 | Viewed by 3097
Abstract
Background/Objectives: Integrated design and simulation solutions enable the manufacturing of advanced personalized orthotics that improve patients gait characteristics and balance. The success of such a rehabilitation approach is highly dependent on compliance, i.e., users wearing the orthosis consistently. Specifically, for most young [...] Read more.
Background/Objectives: Integrated design and simulation solutions enable the manufacturing of advanced personalized orthotics that improve patients gait characteristics and balance. The success of such a rehabilitation approach is highly dependent on compliance, i.e., users wearing the orthosis consistently. Specifically, for most young children, functionality is secondary to appearance and peer perception. However, the starting point of the traditional design approach is to address functionality and then try to make the appearance more palatable to the wearer. As a result, compliance is a common issue, resulting in slow and uneven rehabilitation progress. Methods: This work proposes a method that inverts this traditional approach and devises an attractive light design that can be adapted to ensure structural soundness. Results/Conclusions: The broader framework is called the user-centered design process. The main advantage is in the flexibility of the added manufacturing approach, allowing for a personalized design that is attractive to the user, promoting higher compliance. Full article
(This article belongs to the Special Issue Recent Advances in Foot Prosthesis and Orthosis)
Show Figures

Figure 1

Back to TopTop