Sign in to use this feature.

Years

Between: -

Subjects

remove_circle_outline
remove_circle_outline
remove_circle_outline
remove_circle_outline
remove_circle_outline
remove_circle_outline
remove_circle_outline

Journals

Article Types

Countries / Regions

Search Results (34)

Search Parameters:
Keywords = preoperative medical preparation

Order results
Result details
Results per page
Select all
Export citation of selected articles as:
12 pages, 236 KB  
Article
Should an Anesthesiologist Be Interested in the Patient’s Personality? Relationship Between Personality Traits and Preoperative Anesthesia Scales of Patients Enrolled for a Hip Replacement Surgery
by Jakub Grabowski, Agnieszka Maryniak, Dariusz Kosson and Marcin Kolacz
J. Clin. Med. 2025, 14(15), 5227; https://doi.org/10.3390/jcm14155227 - 24 Jul 2025
Viewed by 782
Abstract
Background: Preparing patients for surgery considers assessing the patient’s somatic health, for example by the American Society of Anesthesiology (ASA) scale or the Revised Cardiac Risk Index (RCRI), known as the Lee index. This process usually ignores mental functioning (personality and anxiety), which [...] Read more.
Background: Preparing patients for surgery considers assessing the patient’s somatic health, for example by the American Society of Anesthesiology (ASA) scale or the Revised Cardiac Risk Index (RCRI), known as the Lee index. This process usually ignores mental functioning (personality and anxiety), which is known to influence health. The purpose of this study is to analyze the existence of a relationship between personality traits (the Big Five model and trait-anxiety) and anesthesia scales (ASA scale, Lee index) used for the preoperative evaluation of patients. Methods: The study group comprised 102 patients (59 women, 43 men) scheduled for hip replacement surgery. Patients completed two psychological questionnaires: the NEO-FFI (NEO Five Factors Inventory) and the X-2 STAI (State-Trait Anxiety Inventory) sheet. Next, the presence and possible strength of the relationship between personality traits and demographic and medical variables were analyzed using Spearman’s rho rank correlation coefficient. Results: Patients with a high severity of trait anxiety are classified higher on the ASA scale (rs = 0.359; p < 0.001). Neuroticism, defined according to the Big Five model, significantly correlates with scales of preoperative patient assessment: the ASA classification (rs = 0.264; p < 0.001) and the Lee index (rs = 0.202; p = 0.044). A hierarchical regression model was created to test the possibility of predicting ASA scores based on personality. It explained more than 34% of the variance and was a good fit to the data (p < 0.05). The controlled variables of age and gender accounted for more than 23% of the variance. Personality indicators (trait anxiety, neuroticism) additionally accounted for slightly more than 11% of the variance. Trait anxiety (Beta = 0.293) proved to be a better predictor than neuroticism (Beta = 0.054). Conclusions: These results indicate that inclusion of personality screening in the preoperative patient evaluation might help to introduce a more individualized approach to patients, which could result in better surgical outcomes. Full article
(This article belongs to the Special Issue Perioperative Anesthesia: State of the Art and the Perspectives)
31 pages, 4277 KB  
Article
Optimizing Perioperative Care in Esophageal Surgery: The EUropean PErioperative MEdical Networking (EUPEMEN) Collaborative for Esophagectomy
by Orestis Ioannidis, Elissavet Anestiadou, Angeliki Koltsida, Jose M. Ramirez, Nicolò Fabbri, Javier Martínez Ubieto, Carlo Vittorio Feo, Antonio Pesce, Kristyna Rosetzka, Antonio Arroyo, Petr Kocián, Luis Sánchez-Guillén, Ana Pascual Bellosta, Adam Whitley, Alejandro Bona Enguita, Marta Teresa-Fernandéz, Stefanos Bitsianis and Savvas Symeonidis
Diseases 2025, 13(8), 231; https://doi.org/10.3390/diseases13080231 - 22 Jul 2025
Cited by 1 | Viewed by 1740
Abstract
Background/Objectives: Despite advancements in surgery, esophagectomy remains one of the most challenging and complex gastrointestinal surgical procedures, burdened by significant perioperative morbidity and mortality rates, as well as high financial costs. Recognizing the need for standardized care provided by a multidisciplinary healthcare team, [...] Read more.
Background/Objectives: Despite advancements in surgery, esophagectomy remains one of the most challenging and complex gastrointestinal surgical procedures, burdened by significant perioperative morbidity and mortality rates, as well as high financial costs. Recognizing the need for standardized care provided by a multidisciplinary healthcare team, the EUropean PErioperative MEdical Networking (EUPEMEN) initiative developed a dedicated protocol for perioperative care of patients undergoing esophagectomy, aiming to enhance recovery, reduce morbidity, and homogenize care delivery across European healthcare systems. Methods: Developed through a multidisciplinary European collaboration of five partners, the protocol incorporates expert consensus and the latest scientific evidence. It addresses the entire perioperative pathway, from preoperative preparation to hospital discharge and postoperative recovery, emphasizing patient-centered care, risk mitigation, and early functional restoration. Results: The implementation of the EUPEMEN esophagectomy protocol is expected to improve patient outcomes through a day-by-day structured prehabilitation plan, meticulous intraoperative management, and proactive postoperative rehabilitation. The approach promotes reduced postoperative complications, earlier return to oral intake, and shorter hospital stays, while supporting multidisciplinary coordination. Conclusions: The EUPEMEN protocol for esophagectomy provides a comprehensive guideline framework for optimizing perioperative care in esophageal surgery. In addition, it serves as a practical guide for healthcare professionals committed to advancing surgical recovery and standardizing clinical practice across diverse care environments across Europe. Full article
Show Figures

Graphical abstract

20 pages, 4613 KB  
Article
Osilodrostat Safety Profile: Findings from Real-World Data in the FAERS Database
by Ioana Rada Popa Ilie, Anca Butuca, Calin Homorodean, Carmen Maximiliana Dobrea, Claudiu Morgovan, Adina Frum and Steliana Ghibu
J. Clin. Med. 2025, 14(10), 3518; https://doi.org/10.3390/jcm14103518 - 17 May 2025
Cited by 1 | Viewed by 1958
Abstract
Background/Objectives: Cushing’s syndrome (CS), including Cushing’s disease (CD)—the most common type—has a substantial negative impact on morbidity, mortality, and patients’ quality of life. Medical management of CS is essential for controlling hypercortisolism as part of preoperative preparation for definitive surgical treatment and for [...] Read more.
Background/Objectives: Cushing’s syndrome (CS), including Cushing’s disease (CD)—the most common type—has a substantial negative impact on morbidity, mortality, and patients’ quality of life. Medical management of CS is essential for controlling hypercortisolism as part of preoperative preparation for definitive surgical treatment and for managing residual or relapsed hypercortisolism post-surgery. Osilodrostat, a dual inhibitor of glucocorticoid and mineralocorticoid biosynthetic pathways, has been approved for the medical treatment of CS since early 2020. However, real-world data on its adverse effects remain limited. We mined the FAERS database and analyzed the reports associated with osilodrostat up to 1 October 2024. Methods: Descriptive and disproportionality methods based on Relative Odds Ratio (ROR), Chi-square (χ2), and Proportional Reporting Ratio (PRR), were used to discern potential safety signals and assess the significance of osilodrostat-associated adverse events. Results: This study identified 782 reports in which osilodrostat was the primary suspected drug, containing 593 preferred terms (PTs) and 2481 occurrences. The most frequently registered events belonged to the following SOCs: “General disorders and administration site conditions” (n = 457, 18.4%), “Injury, poisoning and procedural complications” (n = 311, 12.5%), “Gastrointestinal disorders” (n = 278, 11.2%), “Investigations” (n = 260, 10.5%), and “Nervous system disorders” (n = 184, 7.4%). Among PTs, off-label use was the most commonly reported, aligning with the fact that the vast majority of cases originated from the U.S. (84%), where osilodrostat is officially approved only for the treatment of CD. Disproportionality analysis confirmed previously known and new potential adverse drug reactions associated with osilodrostat treatment, including reports of cardiac flutter (n: 4; PRR: 19.42; χ2: 49.57), ventricular extrasystoles (n: 4; PRR: 11.85; χ2: 29.62), muscular weakness (n: 8; PRR: 2.25; χ2: 4.38), rib fracture (n: 4; PRR: 6.66; χ2: 13.99), spinal fracture (n: 3; PRR: 4.66; χ2: 5.35), sepsis (n: 9; PRR: 2.63; χ2: 7.56), fungal infections (n: 4; PRR: 3.67; χ2: 5.33), and COVID-19 (n: 32; PRR: 5.07; χ2: 101.16). Conclusions: This study highlights new risks and offers valuable insights into osilodrostat use; however, further research and validation are necessary, particularly for adverse reactions not yet explicitly documented in the summary of product characteristics. Full article
(This article belongs to the Special Issue Endocrine Tumors: Diagnosis, Treatment, and Management)
Show Figures

Figure 1

15 pages, 591 KB  
Review
Perioperative Risk in Adults with Congenital Heart Disease Undergoing Non-Cardiac Surgery: Challenges and Tailored Strategies
by Magalie Ladouceur, Lena Valacco, Zied Ltaief, Tobias Rutz, Sébastien Hascoet and Judith Bouchardy
J. Clin. Med. 2025, 14(10), 3340; https://doi.org/10.3390/jcm14103340 - 11 May 2025
Cited by 1 | Viewed by 2599
Abstract
Advances in surgical and medical management of congenital heart disease have improved survival rates, leading to a growing population of adult congenital heart disease (ACHD) patients requiring specialized perioperative care. Studies indicate that ACHD patients undergoing non-cardiac surgery (NC surgery) have increased mortality [...] Read more.
Advances in surgical and medical management of congenital heart disease have improved survival rates, leading to a growing population of adult congenital heart disease (ACHD) patients requiring specialized perioperative care. Studies indicate that ACHD patients undergoing non-cardiac surgery (NC surgery) have increased mortality and morbidity risks compared to the general population, with complication rates particularly high in those with complex defects, such as Fontan circulation, Eisenmenger syndrome, or cyanotic congenital heart disease. Key perioperative concerns include hemodynamic instability, arrhythmias, thromboembolic events, and bleeding risks. Additionally, comorbidities, such as frailty, chronic inflammation, or respiratory disease, further complicate perioperative management. Multidisciplinary collaboration is critical, involving cardiologists, anesthesiologists, and surgeons to optimize preoperative preparation and perioperative monitoring. Preoperative risk stratification is essential, integrating congenital heart lesion complexity, functional status, and procedural risk. This review underscores the importance of structured preoperative assessment, appropriate risk evaluation, and individualized perioperative strategies to improve surgical outcomes in ACHD patients undergoing NC surgery. Further research is needed to refine risk prediction models and optimize perioperative protocols tailored to this unique patient population. Full article
Show Figures

Figure 1

14 pages, 2851 KB  
Article
Guided Frontal Sinus Osteotomy: A Pilot Study of a Digital Protocol for “In-House” Manufacturing Surgical Cutting Guides
by Antonio Romano, Stefania Troise, Raffaele Spinelli, Vincenzo Abbate and Giovanni Dell’Aversana Orabona
J. Clin. Med. 2025, 14(9), 3141; https://doi.org/10.3390/jcm14093141 - 1 May 2025
Cited by 2 | Viewed by 1123
Abstract
Objective: Frontal sinus surgery is still challenging for surgeons; the frontal osteotomy with the preparation of a frontal bone flap to access the sinus is usually hand-crafted by experienced surgeons. The objective of our study is to present a fully digital protocol for [...] Read more.
Objective: Frontal sinus surgery is still challenging for surgeons; the frontal osteotomy with the preparation of a frontal bone flap to access the sinus is usually hand-crafted by experienced surgeons. The objective of our study is to present a fully digital protocol for the manufacturing of “in-house” surgical cutting guides, customized to the patient’s anatomy, to perform precise frontal sinus osteotomy, showing the costs, times, and intraoperative complications reduction. Materials and Methods: A prospective study was conducted on 12 patients with complex pathologies involving the frontal sinus who underwent frontal sinus osteotomy in the Maxillofacial Surgery Unit of the Federico II University of Naples, from January 2021 to April 2025, considering the last surgery in November 2023. The same digital protocol to manufacture the surgical cutting guide was used for all the 12 patients. The first step was to upload the preoperative CT images in DICOM format to the software Mimics Medical to perform a rapid segmentation of the skull region of interest to create a 3D object and to identify the frontal sinus margins and the osteotomy lines. The second step was to realize the surgical cutting guide, incorporating the design of titanium plates to fix onto the skull in order to make a precise osteotomy. The final digital step was to export the cutting guide 3D object in the software “Formlab-Form 3B” to print the model with a specific resin. The model was then used during the surgery to perform the precise frontal osteotomy by piezo surgery. The clinical outcomes, in terms of complications and recurrences, were then recorded. Results: In all the patients, no intraoperative complications occurred; the median follow-up was 31.7 months and at one year of follow-up only one patient experienced a recurrence. The mean operative time was about 4 h, with a frontal osteotomy time of about 23 min. Digital protocol time was about 4 h while printing times were between 2 and 4 h. Conclusions: This “in-house” protocol seems to demonstrate that the use of intraoperative templates for the realization of the frontal sinus osteotomy reduces preoperative and intraoperative costs and times, reducing the risk of intraoperative complications, and also allows less experienced surgeons to perform the procedure safely. Obviously, this study is to be considered a “pilot study”, and other studies with large cohorts of patients will have to confirm these promising results. Full article
(This article belongs to the Special Issue Innovations in Maxillofacial Surgery)
Show Figures

Graphical abstract

15 pages, 3220 KB  
Article
Regulatory Standard for Determining Preoperative Skin Preparation Efficacy Underreports True Dermal Bioburden in a Porcine Model
by Hannah R. Duffy, Nicholas N. Ashton, Abbey Blair, Nathanael Hooper, Porter Stulce and Dustin L. Williams
Microorganisms 2024, 12(11), 2369; https://doi.org/10.3390/microorganisms12112369 - 20 Nov 2024
Cited by 1 | Viewed by 1587
Abstract
Medical device companies and regulatory bodies rely on a nondestructive bacterial sampling technique specified by the American Society for Testing and Materials (ASTM E1173-15) to test preoperative skin preparations (PSPs). Despite the widespread use of PSPs, opportunistic skin-flora pathogens remain the most significant [...] Read more.
Medical device companies and regulatory bodies rely on a nondestructive bacterial sampling technique specified by the American Society for Testing and Materials (ASTM E1173-15) to test preoperative skin preparations (PSPs). Despite the widespread use of PSPs, opportunistic skin-flora pathogens remain the most significant contributor to surgical site infections, suggesting that the ASTM testing standard may be underreporting true dermal bioburden. We hypothesized that ASTM E1173-15 may fail to capture deep skin-dwelling flora. To test this hypothesis, we applied ASTM E1173-15 and a full-thickness skin sampling technique, which we established previously through application to the backs of seven pigs (Yorkshire/Landrace hybrid) following a clinically used PSP (4% chlorhexidine gluconate). The results showed that samples quantified using the full-thickness skin method consistently cultured more bacteria than the ASTM standard, which principally targeted surface-dwelling bacteria. Following PSP, the ASTM standard yielded 1.05 ± 0.24 log10 CFU/cm2, while the full-thickness tissue method resulted in 3.24 ± 0.24 log10 CFU/cm2, more than a 2 log10 difference (p < 0.001). Immunofluorescence images corroborated the data, showing that Staphylococcus epidermidis was present in deep skin regions with or without PSP treatment. Outcomes suggested that a full-thickness sampling technique may better evaluate PSP technologies as it resolves bioburdens dwelling in deeper skin regions. Full article
(This article belongs to the Special Issue Antimicrobial Testing (AMT), Third Edition)
Show Figures

Figure 1

13 pages, 2308 KB  
Review
Cardiac Surgery and Transcatheter Intervention for Valvular Heart Disease in Carcinoid Syndrome: Risk Factors, Outcomes, and Evolving Therapeutic Strategies
by Mariagrazia Piscione, Valeria Cammalleri, Giorgio Antonelli, Valeria Maria De Luca, Myriam Carpenito, Dario Gaudio, Nino Cocco, Antonio Nenna, Carmelo Dominici, Antonio Bianchi, Francesco Grigioni and Gian Paolo Ussia
J. Cardiovasc. Dev. Dis. 2024, 11(11), 359; https://doi.org/10.3390/jcdd11110359 - 7 Nov 2024
Cited by 3 | Viewed by 1921
Abstract
Carcinoid heart disease (CHD) affects right-sided valves and causes significant mortality and morbidity. Even though the pathophysiology of the disease is not entirely understood, it is known that chronic exposure to high levels of circulating serotonin is the main factor responsible for developing [...] Read more.
Carcinoid heart disease (CHD) affects right-sided valves and causes significant mortality and morbidity. Even though the pathophysiology of the disease is not entirely understood, it is known that chronic exposure to high levels of circulating serotonin is the main factor responsible for developing valvular heart disease. Cardiac imaging plays a critical role in the management of CHD, so the final diagnosis can be performed through multimodal imaging techniques and the measurement of biomarkers. Moreover, in observational studies, surgical treatment of carcinoid-induced valve disease has been found to improve outcomes. Despite advancements in pre-operative preparation in recent years, mortality rates remain high in elderly patients and those with multiple comorbidities due to the risk of intra-operative carcinoid crisis and high post-operative bleeding. In this comprehensive review, we will analyze the causes of carcinoid syndrome and how it can result in severe right heart failure. The role of different imaging modalities in detecting heart valve disease will be discussed together with the therapeutic options at our disposal, such as medical treatment, surgery, and the novel role of transcatheter intervention. Full article
(This article belongs to the Special Issue Risk Factors and Outcomes in Cardiac Surgery)
Show Figures

Figure 1

19 pages, 1528 KB  
Review
Current Gallstone Treatment Methods, State of the Art
by Xiangtian Li, Jun Ouyang and Jingxing Dai
Diseases 2024, 12(9), 197; https://doi.org/10.3390/diseases12090197 - 26 Aug 2024
Cited by 7 | Viewed by 9999
Abstract
This study aims to provide valuable references for clinicians in selecting appropriate surgical methods for biliary tract stones based on patient conditions. In this paper, the advantages and disadvantages of various minimally invasive cholelithiasis surgical techniques are systematically summarized and innovative surgical approaches [...] Read more.
This study aims to provide valuable references for clinicians in selecting appropriate surgical methods for biliary tract stones based on patient conditions. In this paper, the advantages and disadvantages of various minimally invasive cholelithiasis surgical techniques are systematically summarized and innovative surgical approaches and intelligent stone removal technologies are introduced. The goal is to evaluate and predict future research priorities and development trends in the field of gallstone surgery. In recent years, the incidence of gallstone-related diseases, including cholecystolithiasis and choledocholithiasis, has significantly increased. This surge in cases has prompted the development of several innovative methods for gallstone extraction, with minimally invasive procedures gaining the most popularity. Among these techniques, PTCS, ERCP, and LCBDE have garnered considerable attention, leading to new surgical techniques; however, it must be acknowledged that each surgical method has its unique indications and potential complications. The primary challenge for clinicians is selecting a surgical approach that minimizes patient trauma while reducing the incidence of complications such as pancreatitis and gallbladder cancer and preventing the recurrence of gallstones. The integration of artificial intelligence with stone extraction surgeries offers new opportunities to address this issue. Regarding the need for preoperative preparation for PTCS surgery, we recommend a combined approach of PTBD and PTOBF. For ERCP-based stone extraction, we recommend a small incision of the Oddi sphincter followed by 30 s of balloon dilation as the optimal procedure. If conditions permit, a biliary stent can be placed post-extraction. For the surgical approach of LCBDE, we recommend the transduodenal (TD) approach. Artificial intelligence is involved throughout the entire process of gallstone detection, treatment, and prognosis, and more AI-integrated medical technologies are expected to be applied in the future. Full article
(This article belongs to the Section Gastroenterology)
Show Figures

Figure 1

25 pages, 10683 KB  
Review
Surgical Strategies for Renal Transplantation: A Pictorial Essay
by Dorin Novacescu, Silviu Constantin Latcu, Marius Raica, Flavia Baderca, Cristina-Stefania Dumitru, Liviu Daminescu, Razvan Bardan, Vlad Dema, Alexei Croitor, Talida Georgiana Cut and Alin Adrian Cumpanas
J. Clin. Med. 2024, 13(14), 4188; https://doi.org/10.3390/jcm13144188 - 17 Jul 2024
Cited by 11 | Viewed by 12189
Abstract
This pictorial essay aims to navigate through the complexities and challenges of renal transplantation (RT), by weaving together visual imagery with clinical insights within a comprehensive illustrative surgical guide. Herein, we provide a detailed visual exploration of the intricate anatomy and surgical processes [...] Read more.
This pictorial essay aims to navigate through the complexities and challenges of renal transplantation (RT), by weaving together visual imagery with clinical insights within a comprehensive illustrative surgical guide. Herein, we provide a detailed visual exploration of the intricate anatomy and surgical processes necessary for both renal graft retrieval from the donor and also for an adequate implantation in the recipient. Regarding graft retrieval, after reviewing the relevant retroperitoneal surgical anatomy, and donor nephrectomy techniques, graft preservation and optimal backbench graft dissection principles were meticulously analyzed. Thereafter, the recipient surgical strategy for graft implantation was addressed, focusing on preoperative preparations, the site of implantation selection, exposure, operative bed dissection, graft revascularization, and urinary tract reconstruction. Careful donor and recipient selection, meticulous surgical execution, and rigorous postoperative management clearly hold a pivotal role in optimizing patient outcomes. Fostering a deeper understanding of the surgical nuances and clinical management practices that contribute to successful results post-RT, we hope to provide a useful practical tool for clinicians about to embark on the treacherous road of RT surgery. Innovative technologies and surgical practices that have already significantly improved the safety and effectiveness of RT stand testament to the importance of further scientific inquiry, conceptual developments, and clinical integration. Moving forward, it is essential that the medical community continues to refine these strategies and advocate for equitable access to transplantation, ensuring that advancements in the field translate into real-world benefits for all patients grappling with ESRD. The collaborative efforts of multidisciplinary teams are essential in addressing the complex clinical challenges associated with RT, with the ultimate goal of improving patient survival, enhancing graft longevity, and reducing healthcare disparities. Full article
(This article belongs to the Special Issue Kidney Transplantation: Current Challenges and Future Perspectives)
Show Figures

Figure 1

13 pages, 2937 KB  
Case Report
Challenges of Hip Arthroplasty in a Paretic, Spastic Limb: A Case Study on Managing Femoral Neck Fracture Following Fixation Failure in a Hemiparetic Patient
by Izabela Dąbkowska, Lena Sobiech, Michał Merkisz, Karolina Turżańska, Tomasz Blicharski and Katarzyna Jankiewicz
J. Clin. Med. 2024, 13(14), 4023; https://doi.org/10.3390/jcm13144023 - 10 Jul 2024
Viewed by 3340
Abstract
Background: Hip fractures and strokes are prevalent and escalating issues in geriatric healthcare. The absence of standardized surgical protocols for patients with spastic hemiparesis and multiple comorbidities presents a significant medical challenge. Methods: This case study describes a 64-year-old male patient with left-sided [...] Read more.
Background: Hip fractures and strokes are prevalent and escalating issues in geriatric healthcare. The absence of standardized surgical protocols for patients with spastic hemiparesis and multiple comorbidities presents a significant medical challenge. Methods: This case study describes a 64-year-old male patient with left-sided hemiparesis and failed surgical treatment of a pertrochanteric fracture in a spastic limb. The patient was admitted to the Department of Rehabilitation and Orthopedics in December 2022 for diagnostics and to establish a treatment plan after five months of non-ambulatory status. Results: This study emphasizes the crucial role of preoperative preparation, involving botulinum toxin injections into spastic muscles and physiotherapy, to enhance the supportive function of the paretic limb and improve locomotion before prosthetic surgery. Conclusions: The management of hip fractures in patients with spastic paralysis requires a multidisciplinary approach and the development of standardized treatment protocols. This case underscores the importance of comprehensive pre- and postoperative rehabilitation to improve patient outcomes. Further research is needed to establish standardized rehabilitation protocols for spastic patients undergoing hip arthroplasty. Randomized controlled trials could provide valuable insights into the efficacy of various interventions. Full article
Show Figures

Figure 1

12 pages, 3169 KB  
Article
An Investigative Study on the Oral Health Condition of Individuals Undergoing 3D-Printed Customized Dental Implantation
by Hongyang Ma, Yuqian Kou, Hongcheng Hu, Yuwei Wu and Zhihui Tang
J. Funct. Biomater. 2024, 15(6), 156; https://doi.org/10.3390/jfb15060156 - 5 Jun 2024
Cited by 5 | Viewed by 2535
Abstract
Background: The advent of three-dimensional (3D) printing technology has revolutionized the field of dentistry, enabling the precise fabrication of dental implants. By utilizing 3D printing, dentists can devise implant plans prior to surgery and accurately translate them into clinical procedures, thereby eliminating the [...] Read more.
Background: The advent of three-dimensional (3D) printing technology has revolutionized the field of dentistry, enabling the precise fabrication of dental implants. By utilizing 3D printing, dentists can devise implant plans prior to surgery and accurately translate them into clinical procedures, thereby eliminating the need for multiple surgical procedures, reducing surgical discomfort, and enhancing surgical efficiency. Furthermore, the utilization of digital 3D-printed implant guides facilitates immediate restoration by precisely translating preoperative implant design plans, enabling the preparation of temporary restorations preoperatively. Methods: This comprehensive study aimed to assess the postoperative oral health status of patients receiving personalized 3D-printed implants and investigate the advantages and disadvantages between the 3D-printed implant and conventional protocol. Additionally, variance analysis was employed to delve into the correlation between periodontal status and overall oral health. Comparisons of continuous paired parameters were made by t-test. Results: The results of our study indicate a commendable one-year survival rate of over 94% for 3D-printed implants. This finding was corroborated by periodontal examinations and follow-up surveys using the Oral Health Impact Profile-14 (OHIP-14) questionnaire, revealing excellent postoperative oral health status among patients. Notably, OHIP-14 scores were significantly higher in patients with suboptimal periodontal health, suggesting a strong link between periodontal health and overall oral well-being. Moreover, we found that the operating time (14.41 ± 4.64 min) was less statistically significant than for the control group (31.76 ± 6.83 min). Conclusion: In conclusion, personalized 3D-printed implant surgery has emerged as a reliable clinical option, offering a viable alternative to traditional implant methods. However, it is imperative to gather further evidence-based medical support through extended follow-up studies to validate its long-term efficacy and safety. Full article
(This article belongs to the Special Issue Orthodontics and Oral and Maxillofacial Materials)
Show Figures

Figure 1

13 pages, 276 KB  
Article
Enhancing Surgical Safety: Microbiological Air Control in Operating Theatres at University Medical Centre Maribor
by Lidija Gradisnik, Gorazd Bunc, Janez Ravnik and Tomaz Velnar
Diagnostics 2024, 14(10), 1054; https://doi.org/10.3390/diagnostics14101054 - 19 May 2024
Cited by 9 | Viewed by 4277
Abstract
Background: the aim of the study was to assess microbiological air quality in operating theatres by determining the level of microbiological contamination of the air and critical surfaces using the passive air sampling method and compliance of the operating theatre staff with infection [...] Read more.
Background: the aim of the study was to assess microbiological air quality in operating theatres by determining the level of microbiological contamination of the air and critical surfaces using the passive air sampling method and compliance of the operating theatre staff with infection control measures. Materials and methods: The prospective study was conducted in the surgical block of the University Medical Centre Maribor. For two months continuously, ten operating theatres were assessed for microbial contamination of air and surfaces during quiet and active times of the day. A passive air sampling method with Petri dishes on an agar specially adapted for this purpose (plate count agar) was used. In addition, ten surgical procedures were observed to assess staff compliance with recommended practises. Results: Air samples met microbiological standards in all operating theatres. In both sampling sessions of the day (quiet and active periods), microbial contamination of the air was always within the limit of 10 CFU/m3. The average number of bacterial colonies was zero to two during quiet phases and one to four during active phases. Approximately 60% of the isolates from the operating theatres belonged mainly to the genus Staphylococcus: S. epidermidis (36% of the isolates), S. hominis (17.5%) and S. haemolyticus (5.5%). The rest were identified as Streptococcus anginosus (23%) and Bacillus sp. (18%). Pathogenic bacteria and moulds were not present. In regard to staff compliance with good surgical practise, the former varied by behaviour and function, with non-compliance in pre-operative skin preparation and operating theatre congestion being notable. The cleanliness of the environment was satisfactory. Conclusions: Microbiological air control is extremely important for the safety and success of both surgical and postoperative practises. In spite of good results obtained in the study, further improvements in surgical staff compliance with good surgical practise are essential to reduce surgical site infections. Full article
(This article belongs to the Special Issue Microbiology Laboratory: Sample Collection and Diagnosis Advances)
17 pages, 1399 KB  
Review
Perioperative Considerations for the Surgical Treatment of Crohn’s Disease with Discussion on Surgical Antibiotics Practices and Impact on the Gut Microbiome
by Shelbi Olson, Lindsay Welton and Cyrus Jahansouz
Antibiotics 2024, 13(4), 317; https://doi.org/10.3390/antibiotics13040317 - 30 Mar 2024
Cited by 3 | Viewed by 3250
Abstract
Crohn’s disease, a chronic inflammatory process of the gastrointestinal tract defined by flares and periods of remission, is increasing in incidence. Despite advances in multimodal medical therapy, disease progression often necessitates multiple operations with high morbidity. The inability to treat Crohn’s disease successfully [...] Read more.
Crohn’s disease, a chronic inflammatory process of the gastrointestinal tract defined by flares and periods of remission, is increasing in incidence. Despite advances in multimodal medical therapy, disease progression often necessitates multiple operations with high morbidity. The inability to treat Crohn’s disease successfully is likely in part because the etiopathogenesis is not completely understood; however, recent research suggests the gut microbiome plays a critical role. How traditional perioperative management, including bowel preparation and preoperative antibiotics, further changes the microbiome and affects outcomes is not well described, especially in Crohn’s patients, who are unique given their immunosuppression and baseline dysbiosis. This paper aims to outline current knowledge regarding perioperative management of Crohn’s disease, the evolving role of gut dysbiosis, and how the microbiome can guide perioperative considerations with special attention to perioperative antibiotics as well as treatment of Mycobacterium avium subspecies paratuberculosis. In conclusion, dysbiosis is common in Crohn’s patients and may be exacerbated by malnutrition, steroids, narcotic use, diarrhea, and perioperative antibiotics. Dysbiosis is also a major risk factor for anastomotic leak, and special consideration should be given to limiting factors that further perturb the gut microbiota in the perioperative period. Full article
Show Figures

Figure 1

25 pages, 5297 KB  
Article
A Machine Learning Multilayer Meta-Model for Prediction of Postoperative Lung Function in Lung Cancer Patients
by Radomir Vešović, Milan Milosavljević, Marija Punt and Jelica Radomirović
Appl. Sci. 2024, 14(4), 1566; https://doi.org/10.3390/app14041566 - 15 Feb 2024
Cited by 3 | Viewed by 2229
Abstract
The goal of this paper is to inform the machine learning community of our results obtained during the development of a system for the assessment of the postoperative lung function of patients suffering from lung cancer. The system is based on a new [...] Read more.
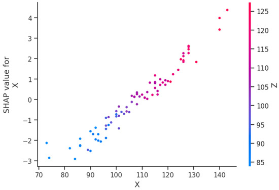
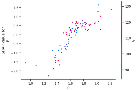
The goal of this paper is to inform the machine learning community of our results obtained during the development of a system for the assessment of the postoperative lung function of patients suffering from lung cancer. The system is based on a new multilayer regression meta-model, which predicts individual postoperative forced expiratory volume in 1 second (poFEV1) for each patient based on preoperative measurements. The proposed regression models are especially trained to predict this key indicator for the 1st, 4th, and 7th day after surgery. Based on our knowledge, this is the first attempt to obtain poFEV1 in the most critical postoperative period of the first seven days. The high accuracy of the proposed predictive meta-model allows surgeons a number of key insights, starting with whether the patient is suitable for surgical intervention, and ending with the preparation of individualized postoperative treatment. It should be noted that the existing, widely used predictive models, based on functional segments (FC), Juhl-Forst, and Nakahara formulas, give two to three times worse results compared to the proposed new regression meta-model. Based on the SHapley Additive explanations (SHAP) value of the trained meta-model, it is possible to obtain a complete picture of the partial effects of each prognostic factor for each patient preoperatively on the outcome of the surgical intervention. In addition, the global model interpretation by SHAP values reveals some new interdependencies that were not known in medical circles until now. For instance, the influence of age and biomass index on the condition of the patient on the first day after surgery, or the constant significant influence of muscular support for inhalation in the entire seven-day follow-up period. Full article
(This article belongs to the Section Biomedical Engineering)
Show Figures

Figure 1

12 pages, 249 KB  
Project Report
ChatGPT and Bard in Plastic Surgery: Hype or Hope?
by Ania Labouchère and Wassim Raffoul
Surgeries 2024, 5(1), 37-48; https://doi.org/10.3390/surgeries5010006 - 16 Jan 2024
Cited by 5 | Viewed by 3948
Abstract
Online artificial intelligence (AI) tools have recently gained in popularity. So-called “generative AI” chatbots unlock new opportunities to access vast realms of knowledge when being prompted by users. Here, we test the capabilities of two such AIs in order to determine the benefits [...] Read more.
Online artificial intelligence (AI) tools have recently gained in popularity. So-called “generative AI” chatbots unlock new opportunities to access vast realms of knowledge when being prompted by users. Here, we test the capabilities of two such AIs in order to determine the benefits for plastic surgery while also assessing the potential risks. Future developments are outlined. We used the online portals of OpenAI’s ChatGPT (version 3.5) and Google’s Bard to ask a set of questions and give specific commands. The results provided by the two tools were compared and analyzed by a committee. For professional plastic surgeons, we found that ChatGPT and Bard can be of help when it comes to conducting scientific reviews and helping with scientific writing but are of limited use due to the superficiality of their answers in specific domains. For medical students, in addition to the above, they provide useful educational material with respect to surgical methods and exam preparation. For patients, they can help when it comes to preparing for an intervention, weighing the risks and benefits, while providing guidance on optimal post-operative care. ChatGPT and Bard open widely accessible data to every internet user. While they might create a sense of “magic” due to their chatbot interfaces, they nonetheless can help to increase productivity. For professional surgeons, they produce superficial answers—for now—albeit providing help with scientific writing and literature reviews. For medical students, they are great tools to deepen their knowledge about specific topics such as surgical methods and exam preparation. For patients, they can help in translating complicated medical jargon into understandable lingo and provide support for pre-operative as well as post-operative care. Such AI tools should be used cautiously, as their answers are not always precise or accurate, and should always be used in combination with expert medical guidance. Full article
Back to TopTop