Sign in to use this feature.

Years

Between: -

Subjects

remove_circle_outline
remove_circle_outline
remove_circle_outline
remove_circle_outline

Journals

Article Types

Countries / Regions

Search Results (7)

Search Parameters:
Keywords = pre-myrsinane

Order results
Result details
Results per page
Select all
Export citation of selected articles as:
11 pages, 1745 KB  
Article
A Biomimetic Approach to Premyrsinane-Type Diterpenoids: Exploring Microbial Transformation to Enhance Their Chemical Diversity
by Felipe Escobar-Montaño, Antonio J. Macías-Sánchez, José M. Botubol-Ares, Rosa Durán-Patrón and Rosario Hernández-Galán
Plants 2024, 13(6), 842; https://doi.org/10.3390/plants13060842 - 14 Mar 2024
Cited by 2 | Viewed by 1833
Abstract
Premyrsinane-type diterpenoids have been considered to originate from the cyclization of a suitable 5,6- or 6,17-epoxylathyrane precursor. Their biological activities have not been sufficiently explored to date, so the development of synthetic or microbial approaches for the preparation of new derivatives would be [...] Read more.
Premyrsinane-type diterpenoids have been considered to originate from the cyclization of a suitable 5,6- or 6,17-epoxylathyrane precursor. Their biological activities have not been sufficiently explored to date, so the development of synthetic or microbial approaches for the preparation of new derivatives would be desirable. Epoxyboetirane A (4) is an 6,17-epoxylathyrane isolated from Euphorbia boetica in a large enough amount to be used in semi-synthesis. Transannular cyclization of 4 mediated by Cp2TiIIICl afforded premyrsinane 5 in good yield as an only diasteroisomer. To enhance the structural diversity of premyrsinanes so their potential use in neurodegenerative disorders could be explored, compound 5 was biotransformed by Mucor circinelloides NRRL3631 to give rise to hydroxylated derivatives at non-activated carbons (67), all of which were reported here for the first time. The structures and absolute configurations of all compounds were determined through extensive NMR and HRESIMS spectroscopic studies. Full article
(This article belongs to the Section Phytochemistry)
Show Figures

Figure 1

32 pages, 5158 KB  
Review
Myrsinane-Type Diterpenes: A Comprehensive Review on Structural Diversity, Chemistry and Biological Activities
by Eduarda Mendes, Cátia Ramalhete and Noélia Duarte
Int. J. Mol. Sci. 2024, 25(1), 147; https://doi.org/10.3390/ijms25010147 - 21 Dec 2023
Cited by 10 | Viewed by 3587
Abstract
Euphorbia species are important sources of polycyclic and macrocyclic diterpenes, which have been the focus of natural-product-based drug research due to their relevant biological properties, including anticancer, multidrug resistance reversal, antiviral, and anti-inflammatory activities. Premyrsinane, cyclomyrsinane, and myrsinane diterpenes are generally and collectively [...] Read more.
Euphorbia species are important sources of polycyclic and macrocyclic diterpenes, which have been the focus of natural-product-based drug research due to their relevant biological properties, including anticancer, multidrug resistance reversal, antiviral, and anti-inflammatory activities. Premyrsinane, cyclomyrsinane, and myrsinane diterpenes are generally and collectively designated as myrsinane-type diterpenes. These compounds are derived from the macrocyclic lathyrane structure and are characterized by having highly oxygenated rearranged polycyclic systems. This review aims to describe and summarize the distribution and diversity of 220 myrsinane-type diterpenes isolated in the last four decades from about 20 Euphorbia species. Some myrsinane diterpenes obtained from Jatropha curcas are also described. Discussion on their plausible biosynthetic pathways is presented, as well as isolation procedures and structural elucidation using nuclear magnetic resonance spectroscopy. Furthermore, the most important biological activities are highlighted, which include cytotoxic and immunomodulatory activities, the modulation of efflux pumps, the neuroprotective effects, and the inhibition of enzymes such as urease, HIV-1 reverse transcriptase, and prolyl endopeptidase, among other biological effects. Full article
(This article belongs to the Special Issue Natural Product Chemistry and Biological Research)
Show Figures

Figure 1

22 pages, 1482 KB  
Article
LC-ESI QToF MS Non-Targeted Screening of Latex Extracts of Euphorbia seguieriana ssp. seguieriana Necker and Euphorbia cyparissias and Determination of Their Potential Anticancer Activity
by Milka Jadranin, Danica Savić, Ema Lupšić, Ana Podolski-Renić, Milica Pešić, Vele Tešević, Slobodan Milosavljević and Gordana Krstić
Plants 2023, 12(24), 4181; https://doi.org/10.3390/plants12244181 - 16 Dec 2023
Cited by 2 | Viewed by 3085
Abstract
Euphorbia seguieriana ssp. seguieriana Necker (ES) and Euphorbia cyparissias (EC) with a habitat in the Deliblato Sands were the subject of this examination. The latexes of these so far insufficiently investigated species of the Euphorbia genus are used in traditional medicine for the [...] Read more.
Euphorbia seguieriana ssp. seguieriana Necker (ES) and Euphorbia cyparissias (EC) with a habitat in the Deliblato Sands were the subject of this examination. The latexes of these so far insufficiently investigated species of the Euphorbia genus are used in traditional medicine for the treatment of wounds and warts on the skin. To determine their chemical composition, non-targeted screening of the latexes’ chloroform extracts was performed using liquid chromatography coupled with quadrupole time-of-flight mass spectrometry employing an electrospray ionization source (LC-ESI QTOF MS). The analysis of the obtained results showed that the latexes of ES and EC represent rich sources of diterpenes, tentatively identified as jatrophanes, ingenanes, tiglianes, myrsinanes, premyrsinanes, and others. Examination of the anticancer activity of the ES and EC latex extracts showed that both extracts significantly inhibited the growth of the non-small cell lung carcinoma NCI-H460 and glioblastoma U87 cell lines as well as of their corresponding multi-drug resistant (MDR) cell lines, NCI-H460/R and U87-TxR. The obtained results also revealed that the ES and EC extracts inhibited the function of P-glycoprotein (P-gp) in MDR cancer cells, whose overexpression is one of the main mechanisms underlying MDR. Full article
Show Figures

Figure 1

12 pages, 1891 KB  
Article
Diterpenoids from Euphorbia gedrosiaca as Potential Anti-Proliferative Agents against Breast Cancer Cells
by Zeinab Yazdiniapour, Mohammad Hossein Sohrabi, Newsha Motinia, Behzad Zolfaghari, Pegah Mehdifar, Mustafa Ghanadian and Virginia Lanzotti
Metabolites 2023, 13(2), 225; https://doi.org/10.3390/metabo13020225 - 3 Feb 2023
Cited by 7 | Viewed by 2615
Abstract
Isolated diterpenes from various species of Euphorbia are important compounds for drug discovery with a broad spectrum of structures and biological effects. In this study, Euphorbia gedrosiaca, one of the endemic species of Iran, was analyzed in terms of the presence and [...] Read more.
Isolated diterpenes from various species of Euphorbia are important compounds for drug discovery with a broad spectrum of structures and biological effects. In this study, Euphorbia gedrosiaca, one of the endemic species of Iran, was analyzed in terms of the presence and structural determination of diterpenoid compounds. They were extracted with dichloromethane/acetone (2:1) from aerial parts of this plant and purified by chromatographic methods such as MPLC and HPLC. Four premyrsinane compounds and one myrsinane diterpene were isolated from Euphorbia gedrosiaca. They were characterized by extensive 1D and 2D NMR and HRMS analyses. Additionally, their activities were evaluated against two breast cancer cell lines, MDA-MB-231 and MCF-7, by MTT proliferation assay. They exhibited cytotoxic effects in a dose-dependent manner with promising results, which can help to find possible therapeutic application of diterpenoids in breast cancer treatment. Full article
Show Figures

Figure 1

13 pages, 1397 KB  
Article
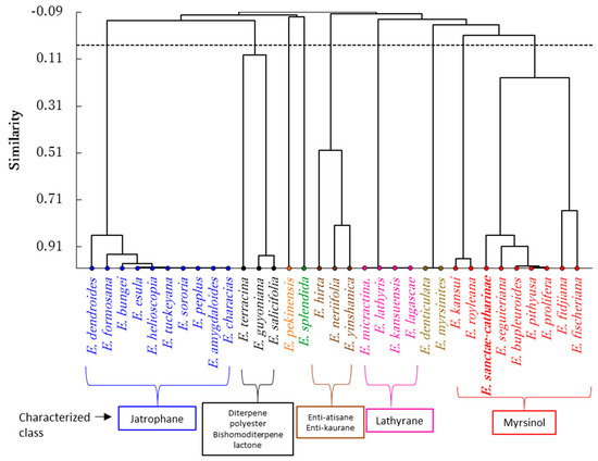
Euphosantianane E–G: Three New Premyrsinane Type Diterpenoids from Euphorbia sanctae-catharinae with Contribution to Chemotaxonomy
by Abdelsamed I. Elshamy, Tarik A. Mohamed, Saud L. Al-Rowaily, Ahmed M. Abd-ElGawad, Basharat A. Dar, Abdelaaty A. Shahat and Mohamed-Elamir F. Hegazy
Molecules 2019, 24(13), 2412; https://doi.org/10.3390/molecules24132412 - 29 Jun 2019
Cited by 22 | Viewed by 3941
Abstract
Euphorbia species were widely used in traditional medicines for the treatment of several diseases. From the aerial parts of Egyptian endemic plant, Euphorbia sanctae-catharinae, three new premyrsinane diterpenoids, namely, euphosantianane E–G (13), alongside four known triterpenes, 9,19-cyclolanostane-3β,24S [...] Read more.
Euphorbia species were widely used in traditional medicines for the treatment of several diseases. From the aerial parts of Egyptian endemic plant, Euphorbia sanctae-catharinae, three new premyrsinane diterpenoids, namely, euphosantianane E–G (13), alongside four known triterpenes, 9,19-cyclolanostane-3β,24S-diol (4), 25-methoxycycloartane-3β,24S-diol (5), 25-methylenecycloartan-3β,24R-diol (6), and 25-methylenecycloartan-3β,24S-diol (7), were isolated and identified. The chemical structures were proven depending upon spectroscopic analysis, including FTIR, HRFABMS, and 1D/2D-NMR. The chemotaxonomic significance of the isolated compounds, especially diterpenes from E. sanctae-catharinae compared to those documented from different Euphorbia species was also studied via agglomerative hierarchical clustering (AHC). The Egyptian endemic Euphorbia sanctae-catharina was grouped with E. bupleuroides, E. fidjiana, E. fischeriana, E. pithyusa subsp. cupanii, E. prolifera, and E. seguieriana, where myrsinol diterpenoids were the characteristic compounds. Full article
(This article belongs to the Section Medicinal Chemistry)
Show Figures

Graphical abstract

16 pages, 2792 KB  
Review
Macrocyclic Diterpenoids from Euphorbiaceae as A Source of Potent and Selective Inhibitors of Chikungunya Virus Replication
by Simon Remy and Marc Litaudon
Molecules 2019, 24(12), 2336; https://doi.org/10.3390/molecules24122336 - 25 Jun 2019
Cited by 25 | Viewed by 5546
Abstract
Macrocyclic diterpenoids produced by plants of the Euphorbiaceae family are of considerable interest due to their high structural diversity; and their therapeutically relevant biological properties. Over the last decade many studies have reported the ability of macrocyclic diterpenoids to inhibit in cellulo the [...] Read more.
Macrocyclic diterpenoids produced by plants of the Euphorbiaceae family are of considerable interest due to their high structural diversity; and their therapeutically relevant biological properties. Over the last decade many studies have reported the ability of macrocyclic diterpenoids to inhibit in cellulo the cytopathic effect induced by the chikungunya virus. This review; which covers the years 2011 to 2019; lists all macrocyclic diterpenoids that have been evaluated for their ability to inhibit viral replication. The structure–activity relationships and the probable involvement of protein kinase C in their mechanism of action are also detailed. Full article
(This article belongs to the Special Issue Antimicrobial Properties of Natural Products)
Show Figures

Graphical abstract

12 pages, 2227 KB  
Article
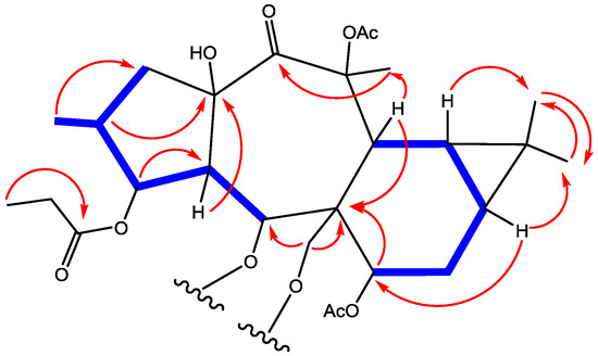
Euphosantianane A–D: Antiproliferative Premyrsinane Diterpenoids from the Endemic Egyptian Plant Euphorbia Sanctae-Catharinae
by Mohamed-Elamir F. Hegazy, Ahmed R. Hamed, Mahmoud A. A. Ibrahim, Zienab Talat, Eman H. Reda, Nahla S. Abdel-Azim, Faiza M. Hammouda, Seikou Nakamura, Hisashi Matsuda, Eman G. Haggag, Paul W. Paré and Thomas Efferth
Molecules 2018, 23(9), 2221; https://doi.org/10.3390/molecules23092221 - 1 Sep 2018
Cited by 22 | Viewed by 4803
Abstract
Euphorbia species are rich in diterpenes. A solvent extraction of Euphorbia sanctae-catharinae, a species indigenous to the Southern Sinai of Egypt, afforded several premyrsinane diterpenoids (14) as well as previously reported metabolites (513) that [...] Read more.
Euphorbia species are rich in diterpenes. A solvent extraction of Euphorbia sanctae-catharinae, a species indigenous to the Southern Sinai of Egypt, afforded several premyrsinane diterpenoids (14) as well as previously reported metabolites (513) that included three flavonoids. Isolated compounds were chemically characterized by spectroscopic analysis. Identified compounds were bioassayed for anti-proliferative activity in vitro against colon (Caco-2) and lung (A549) tumor cell lines. Compound 9 exhibited robust anti-proliferative activity against A549 cells (IC50 = 3.3 µM). Absolute configurations for 8 versus 9 were determined by experimental and TDDFT-calculated electronic circular dichorism (ECD) spectra. Full article
(This article belongs to the Section Medicinal Chemistry)
Show Figures

Graphical abstract

Back to TopTop