Sign in to use this feature.

Years

Between: -

Subjects

remove_circle_outline
remove_circle_outline
remove_circle_outline
remove_circle_outline
remove_circle_outline

Journals

Article Types

Countries / Regions

Search Results (23)

Search Parameters:
Keywords = polyspermy

Order results
Result details
Results per page
Select all
Export citation of selected articles as:
14 pages, 1789 KB  
Article
A Novel PLCζ Mutation Linked to Male Factor Infertility Induces a Gain-of-Function Effect on Ca2+ Oscillations in Eggs
by Alaaeldin Saleh, Zizhen Huang, Maryam Al Shaikh, Tomasz P. Jurkowski, Zeyaul Islam, Karl Swann and Michail Nomikos
Int. J. Mol. Sci. 2025, 26(13), 6241; https://doi.org/10.3390/ijms26136241 - 28 Jun 2025
Viewed by 532
Abstract
Mammalian fertilization is triggered by a series of calcium (Ca2+) oscillations that are essential for egg activation and successful embryo development. It is widely accepted that Phospholipase C zeta (PLCζ) is the sperm-derived factor that triggers these oscillations, initiating egg activation [...] Read more.
Mammalian fertilization is triggered by a series of calcium (Ca2+) oscillations that are essential for egg activation and successful embryo development. It is widely accepted that Phospholipase C zeta (PLCζ) is the sperm-derived factor that triggers these oscillations, initiating egg activation through the hydrolysis of phosphatidylinositol 4,5-bisphosphate (PIP2) into inositol 1,4,5-trisphosphate (IP3) and diacylglycerol (DAG), leading to Ca2+ release. Several studies have reported a number of PLCζ mutations associated with polyspermy, egg activation failure and early embryonic arrest. Herein, six infertility-linked PLCζ mutations (I120M, L246F, L277P, S350P, A384V and M578T) spanning different domains of PLCζ were selected for characterization through in vivo assessment of their Ca2+-oscillation-inducing activities and complementary in silico analysis. Our data revealed that five of the investigated PLCζ mutants exhibited reduced or complete loss of in vivo Ca2+-oscillation-inducing activity, with the exception of the L277P, which resulted in increased frequency and duration of Ca2+ oscillations. Molecular modeling of PLCζ mutants was consistent with the in vivo characterization, revealing that most mutations have a deleterious effect on the structural stability. For the first time, we provide evidence that a gain-of-function PLCζ mutation may be a cause of fertilization failure in humans. Our findings suggest that PLCζ enzymatic activity must operate within an optimal range to ensure successful egg activation and early embryonic development. Additionally, we demonstrate the essential role of all PLCζ domains in maintaining the Ca2+ oscillation-inducing activity in eggs and the importance of PLCζ functionality in human fertilization. Full article
(This article belongs to the Special Issue A Molecular Perspective on Reproductive Health, 2nd Edition)
Show Figures

Figure 1

21 pages, 859 KB  
Review
Phospholipase Cζ, the Molecular Spark of Fertilization and Male Infertility: Insights from Bench to Bedside
by Aris Kaltsas, Maria-Anna Kyrgiafini, Zissis Mamuris, Fotios Dimitriadis, Athanasios Zachariou, Michael Chrisofos and Nikolaos Sofikitis
Medicina 2025, 61(6), 963; https://doi.org/10.3390/medicina61060963 - 23 May 2025
Cited by 2 | Viewed by 1168
Abstract
Phospholipase C zeta (PLCζ) has emerged as a pivotal sperm-specific factor responsible for triggering oocyte activation, a process essential for successful fertilization and early embryogenesis. A narrative review was conducted to examine the molecular architecture and biochemical features of PLCζ, with particular emphasis [...] Read more.
Phospholipase C zeta (PLCζ) has emerged as a pivotal sperm-specific factor responsible for triggering oocyte activation, a process essential for successful fertilization and early embryogenesis. A narrative review was conducted to examine the molecular architecture and biochemical features of PLCζ, with particular emphasis on how its distinctive structural domains facilitate the hydrolysis of phosphatidylinositol 4,5-bisphosphate (PIP2) and the induction of calcium (Ca2+) oscillations in the oocyte. Notably, PLCζ exhibits unique sensitivity to basal Ca2+ levels and the capacity to sustain repetitive intracellular Ca2+ transients that drive meiotic progression and block polyspermy. Clinically, PLCζ deficiency—whether caused by genetic mutations, reduced expression, or improper localization—represents a unifying explanation for certain forms of male infertility, including total fertilization failure (TFF) following intracytoplasmic sperm injection (ICSI). Globozoospermia is a prime example; this condition is characterized by round-headed sperm devoid of acrosomes and exhibiting significantly reduced or absent PLCζ and often results in fertilization failure. Diagnostic methods such as immunofluorescence, Western blotting, and the mouse oocyte-activation test collectively support the identification and characterization of PLCζ-related defects, while genetic testing for mutations in the PLCZ1 gene has proven valuable for identifying hereditary causes of sperm-borne oocyte-activation deficiency (OAD). Therapeutic approaches range from assisted oocyte activation (AOA) with calcium ionophores to emerging interventions that introduce functional PLCζ protein or mRNA directly into the oocyte. These advancements demonstrate the rapid translation of foundational discoveries into clinically actionable interventions. Future investigations are poised to refine diagnostic assays, standardize measurement protocols, and explore the potential of gene therapy or CRISPR/Cas9-mediated correction for heritable PLCζ abnormalities. By addressing both the molecular basis and translational applications of PLCζ, recent findings underscore its indispensable role in fertility care and lay out a path toward further innovation in assisted reproductive technologies. Full article
(This article belongs to the Special Issue From Conception to Birth: Embryonic Development and Disease)
Show Figures

Figure 1

16 pages, 2834 KB  
Article
A Novel Method to Profile Transcripts Encoding SH2 Domains in the Patiria miniata Mature Egg Transcriptome
by Lauren Bates, Emily Wiseman, Alexis Whetzel and David J. Carroll
Cells 2024, 13(22), 1898; https://doi.org/10.3390/cells13221898 - 18 Nov 2024
Cited by 1 | Viewed by 1117
Abstract
The critical mechanism to restart zygote metabolism and prevent polyspermy during fertilization is the intracellular Ca2+ increase. All of the signaling molecules leading to the Ca2+ rise are not fully known in any species. In the sea star Patiria miniata, [...] Read more.
The critical mechanism to restart zygote metabolism and prevent polyspermy during fertilization is the intracellular Ca2+ increase. All of the signaling molecules leading to the Ca2+ rise are not fully known in any species. In the sea star Patiria miniata, SFK1, SFK3, and PLCγ participate in this fertilization Ca2+ increase. These proteins share common regulatory features, including signaling via tyrosine phosphorylation and their SH2 domains. In this study, we explore two different bioinformatic strategies to identify transcripts in the Patiria miniata mature egg transcriptome (Accession PRJNA398668) that code for proteins possessing an SH2 domain. The first identified the longest open reading frame for each transcript and then utilized similarity searching tools to provide identities for each transcript. The second, novel, method involved a six-frame translation of the entire transcriptome to identify SH2 domain-containing proteins. The identified transcripts were aligned against the NCBI non-redundant database and the SwissProt database. Eighty-two transcripts that encoded SH2 domains were identified. Of these, 33 were only found using the novel method. This work furthers research into egg activation by providing possible target proteins for future experiments and a novel method for identifying specific proteins of interest within a de novo transcriptome. Full article
(This article belongs to the Special Issue The Cell Biology of Fertilization)
Show Figures

Graphical abstract

24 pages, 1393 KB  
Review
The Role of Female and Male Genes in Regulating Pollen Tube Guidance in Flowering Plants
by Siyuan Zheng, Feng Wang, Zehui Liu, Hongbin Zhang, Liangsheng Zhang and Dan Chen
Genes 2024, 15(11), 1367; https://doi.org/10.3390/genes15111367 - 24 Oct 2024
Cited by 3 | Viewed by 3276
Abstract
In flowering plants, fertilization is a complex process governed by precise communication between the male and female gametophytes. This review focuses on the roles of various female gametophyte cells—synergid, central, and egg cells—in facilitating pollen tube guidance and ensuring successful fertilization. Synergid cells [...] Read more.
In flowering plants, fertilization is a complex process governed by precise communication between the male and female gametophytes. This review focuses on the roles of various female gametophyte cells—synergid, central, and egg cells—in facilitating pollen tube guidance and ensuring successful fertilization. Synergid cells play a crucial role in attracting the pollen tube, while the central cell influences the direction of pollen tube growth, and the egg cell is responsible for preventing polyspermy, ensuring correct fertilization. The review also examines the role of the pollen tube in this communication, highlighting the mechanisms involved in its growth regulation, including the importance of pollen tube receptors, signal transduction pathways, cell wall dynamics, and ion homeostasis. The Ca2+ concentration gradient is identified as a key factor in guiding pollen tube growth toward the ovule. Moreover, the review briefly compares these communication processes in angiosperms with those in non-flowering plants, such as mosses, ferns, and early gymnosperms, providing evolutionary insights into gametophytic signaling. Overall, this review synthesizes the current understanding of male–female gametophyte interactions and outlines future directions for research in plant reproductive biology. Full article
(This article belongs to the Special Issue Genetics and Genomics in Horticultural Plants)
Show Figures

Figure 1

12 pages, 2267 KB  
Article
Morphokinetic Profiling Suggests That Rapid First Cleavage Division Accurately Predicts the Chances of Blastulation in Pig In Vitro Produced Embryos
by Lucy M. Hillyear, Louisa J. Zak, Tom Beckitt, Darren K. Griffin, Simon C. Harvey and Katie E. Harvey
Animals 2024, 14(5), 783; https://doi.org/10.3390/ani14050783 - 2 Mar 2024
Cited by 4 | Viewed by 2325
Abstract
The study of pig preimplantation embryo development has several potential uses: from agriculture to the production of medically relevant genetically modified organisms and from rare breed conservation to acting as a physiologically relevant model for progressing human and other (e.g., endangered) species’ in [...] Read more.
The study of pig preimplantation embryo development has several potential uses: from agriculture to the production of medically relevant genetically modified organisms and from rare breed conservation to acting as a physiologically relevant model for progressing human and other (e.g., endangered) species’ in vitro fertilisation technology. Despite this, barriers to the widespread adoption of pig embryo in vitro production include lipid-laden cells that are hard to visualise, slow adoption of contemporary technologies such as the use of time-lapse incubators or artificial intelligence, poor blastulation and high polyspermy rates. Here, we employ a commercially available time-lapse incubator to provide a comprehensive overview of the morphokinetics of pig preimplantation development for the first time. We tested the hypotheses that (a) there are differences in developmental timings between blastulating and non-blastulating embryos and (b) embryo developmental morphokinetic features can be used to predict the likelihood of blastulation. The abattoir-derived oocytes fertilised by commercial extended semen produced presumptive zygotes were split into two groups: cavitating/blastulating 144 h post gamete co-incubation and those that were not. The blastulating group reached the 2-cell and morula stages significantly earlier, and the time taken to reach the 2-cell stage was identified to be a predictive marker for blastocyst formation. Reverse cleavage was also associated with poor blastulation. These data demonstrate the potential of morphokinetic analysis in automating and upscaling pig in vitro production through effective embryo selection. Full article
(This article belongs to the Special Issue Early Embryo Development in Agricultural Animals)
Show Figures

Figure 1

11 pages, 2543 KB  
Article
Overdue Calcium Oscillation Causes Polyspermy but Possibly Permits Normal Development in Mouse Eggs
by Mio Fukuoka, Woojin Kang, Daiki Katano, Sae Horiike, Mami Miyado, Mamoru Tanaka, Kenji Miyado and Mitsutoshi Yamada
Int. J. Mol. Sci. 2024, 25(1), 285; https://doi.org/10.3390/ijms25010285 - 24 Dec 2023
Cited by 2 | Viewed by 2160
Abstract
In some non-mammalian eggs, the fusion of one egg and multiple sperm (polyspermy) induces a robust rise in intracellular calcium ion (Ca2+) concentration due to a shortage of inducers carried by a single sperm. Instead, one of the sperm nuclei is [...] Read more.
In some non-mammalian eggs, the fusion of one egg and multiple sperm (polyspermy) induces a robust rise in intracellular calcium ion (Ca2+) concentration due to a shortage of inducers carried by a single sperm. Instead, one of the sperm nuclei is selected inside the egg for normal embryogenesis. Polyspermy also occurs during the in vitro fertilization of human eggs; however, the fate of such eggs is still under debate. Hence, the relationship between polyspermy and repetitive Ca2+ increases (Ca2+ oscillation) in mammals remains unknown. To address this issue, we used mouse sperm lacking extramitochondrial citrate synthase (eCS), which functions as a Ca2+ oscillation inducer; its lack causes retarded Ca2+ oscillation initiation (eCs-KO sperm). Elevated sperm concentrations normalize Ca2+ oscillation initiation. As expected, eCS deficiency enhanced polyspermy in both zona pellucida (ZP)-free and ZP-intact eggs despite producing the next generation of eCs-KO males. In conclusion, similarly to non-mammalian eggs, mouse eggs may develop normally under polyspermy conditions caused by problematic Ca2+ oscillation. Full article
Show Figures

Graphical abstract

24 pages, 38016 KB  
Article
Dithiothreitol Affects the Fertilization Response in Immature and Maturing Starfish Oocytes
by Nunzia Limatola, Jong Tai Chun, Kazuyoshi Chiba and Luigia Santella
Biomolecules 2023, 13(11), 1659; https://doi.org/10.3390/biom13111659 - 17 Nov 2023
Cited by 1 | Viewed by 2039
Abstract
Immature starfish oocytes isolated from the ovary are susceptible to polyspermy due to the structural organization of the vitelline layer covering the oocyte plasma membrane, as well as the distribution and biochemical properties of the actin cytoskeleton of the oocyte cortex. After the [...] Read more.
Immature starfish oocytes isolated from the ovary are susceptible to polyspermy due to the structural organization of the vitelline layer covering the oocyte plasma membrane, as well as the distribution and biochemical properties of the actin cytoskeleton of the oocyte cortex. After the resumption of the meiotic cycle of the oocyte triggered by the hormone 1-methyladenine, the maturing oocyte reaches fertilizable conditions to be stimulated by only one sperm with a normal Ca2+ response and cortical reaction. This cytoplasmic ripening of the oocyte, resulting in normal fertilization and development, is due to the remodeling of the cortical actin cytoskeleton and germinal vesicle breakdown (GVBD). Since disulfide-reducing agents such as dithiothreitol (DTT) are known to induce the maturation and GVBD of oocytes in many species of starfish, we analyzed the pattern of the fertilization response displayed by Astropecten aranciacus oocytes pre-exposed to DTT with or without 1-MA stimulation. Short treatment of A. aranciacus immature oocytes with DTT reduced the rate of polyspermic fertilization and altered the sperm-induced Ca2+ response by changing the morphology of microvilli, cortical granules, and biochemical properties of the cortical F-actin. At variance with 1-MA, the DTT treatment of immature starfish oocytes for 70 min did not induce GVBD. On the other hand, the DTT treatment caused an alteration in microvilli morphology and a drastic depolymerization of the cortical F-actin, which impaired the sperm-induced Ca2+ response at fertilization and the subsequent embryonic development. Full article
(This article belongs to the Special Issue Gametogenesis and Gamete Interaction)
Show Figures

Figure 1

23 pages, 4278 KB  
Article
The Effect of Acidic and Alkaline Seawater on the F-Actin-Dependent Ca2+ Signals Following Insemination of Immature Starfish Oocytes and Mature Eggs
by Nunzia Limatola, Jong Tai Chun, Suzanne C. Schneider, Jean-Louis Schmitt, Jean-Marie Lehn and Luigia Santella
Cells 2023, 12(5), 740; https://doi.org/10.3390/cells12050740 - 25 Feb 2023
Cited by 3 | Viewed by 2006
Abstract
In starfish, the addition of the hormone 1-methyladenine (1-MA) to immature oocytes (germinal vesicle, GV-stage) arrested at the prophase of the first meiotic division induces meiosis resumption (maturation), which makes the mature eggs able to respond to the sperm with a normal fertilization [...] Read more.
In starfish, the addition of the hormone 1-methyladenine (1-MA) to immature oocytes (germinal vesicle, GV-stage) arrested at the prophase of the first meiotic division induces meiosis resumption (maturation), which makes the mature eggs able to respond to the sperm with a normal fertilization response. The optimal fertilizability achieved during the maturation process results from the exquisite structural reorganization of the actin cytoskeleton in the cortex and cytoplasm induced by the maturing hormone. In this report, we have investigated the influence of acidic and alkaline seawater on the structure of the cortical F-actin network of immature oocytes of the starfish (Astropecten aranciacus) and its dynamic changes upon insemination. The results have shown that the altered seawater pH strongly affected the sperm-induced Ca2+ response and the polyspermy rate. When immature starfish oocytes were stimulated with 1-MA in acidic or alkaline seawater, the maturation process displayed a strong dependency on pH in terms of the dynamic structural changes of the cortical F-actin. The resulting alteration of the actin cytoskeleton, in turn, affected the pattern of Ca2+ signals at fertilization and sperm penetration. Full article
(This article belongs to the Section Cell Proliferation and Division)
Show Figures

Figure 1

16 pages, 3315 KB  
Article
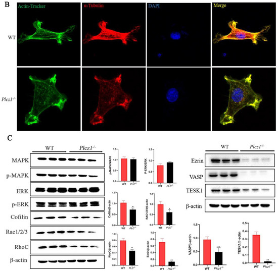
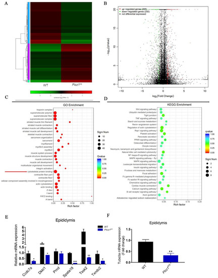
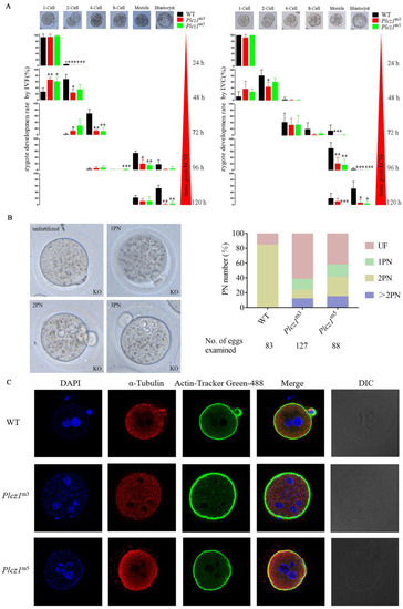
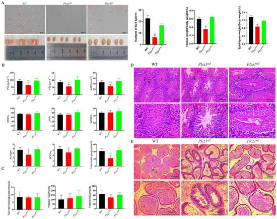
Plcz1 Deficiency Decreased Fertility in Male Mice Which Is Associated with Sperm Quality Decline and Abnormal Cytoskeleton in Epididymis
by Tao Wang, Binbin Cao, Yao Cai, Si Chen, Baozhu Wang, Yan Yuan and Quan Zhang
Int. J. Mol. Sci. 2023, 24(1), 314; https://doi.org/10.3390/ijms24010314 - 24 Dec 2022
Cited by 7 | Viewed by 2873
Abstract
Phospholipase C zeta1 (Plcz1) was known to be a physiological factor in sperm that activates oocytes to complete meiosis by triggering Ca2+ oscillations after fertilisation. However, the role of male Plcz1 in spermatogenesis and early embryo development in progeny has been controversial. [...] Read more.
Phospholipase C zeta1 (Plcz1) was known to be a physiological factor in sperm that activates oocytes to complete meiosis by triggering Ca2+ oscillations after fertilisation. However, the role of male Plcz1 in spermatogenesis and early embryo development in progeny has been controversial. Plcz1 knockout (Plcz1−/−) mouse model (Plcz1m3 and Plcz1m5) was generated by using the CRISPR-Cas9 system. The fertility of Plcz1−/− mice was evaluated by analysing the number of offsprings, sperm quality, pathological changes in the testis and epididymis. RNA-seq and RT-PCR were performed to screen differentially expressed genes and signalling pathways related to fertility in Plcz1−/− mice. Further mechanism was explored by using Plcz1−/− cells. Plcz1 knockout led to hypofertility in male mice. In particular, a significant time delay in development and polyspermy was found in eggs fertilized by both Plcz1m3 and Plcz1m5 sperm. Interestingly, a decline in sperm quality combined with pathological changes in epididymis was found in Plcz1m3 mice but not in Plcz1m5 mice. Notably, abnormal cytoskeleton appears in epididymis of Plcz1m3 mice and Plcz1−/− cells. Cytoskeleton damage of epididymis is involved in fertility decline of males upon Plcz1 deficiency in this model. Full article
(This article belongs to the Section Molecular Endocrinology and Metabolism)
Show Figures

Figure 1

23 pages, 5183 KB  
Article
Hypothalamic-Pituitary-Adrenal Hormones Impair Pig Fertilization and Preimplantation Embryo Development via Inducing Oviductal Epithelial Apoptosis: An In Vitro Study
by Jin-Song An, Guo-Liang Wang, Dong-Ming Wang, Yong-Qing Yang, Jia-Shun Wu, Ying-Qi Zhao, Shuai Gong and Jing-He Tan
Cells 2022, 11(23), 3891; https://doi.org/10.3390/cells11233891 - 2 Dec 2022
Cited by 3 | Viewed by 2085
Abstract
Previous studies show that stressful events after ovulation in sows significantly impaired the embryo cleavage with a significant elevation of blood cortisol. However, the effects of corticotropin-releasing hormone (CRH), adrenocorticotropic hormone (ACTH) and cortisol on fertilization and embryo development remain to be specified, [...] Read more.
Previous studies show that stressful events after ovulation in sows significantly impaired the embryo cleavage with a significant elevation of blood cortisol. However, the effects of corticotropin-releasing hormone (CRH), adrenocorticotropic hormone (ACTH) and cortisol on fertilization and embryo development remain to be specified, and whether they damage pig embryos directly or indirectly is unclear. This study demonstrated that embryo development was unaffected when pig parthenotes were cultured with different concentrations of CRH/ACTH/cortisol. However, embryo development was significantly impaired when the embryos were cocultured with pig oviductal epithelial cells (OECs) in the presence of CRH/cortisol or cultured in medium that was conditioned with CRH/cortisol-pretreated OECs (CRH/cortisol-CM). Fertilization in CRH/cortisol-CM significantly increased the rates of polyspermy. CRH and cortisol induced apoptosis of OECs through FAS and TNFα signaling. The apoptotic OECs produced less growth factors but more FASL and TNFα, which induced apoptosis in embryos. Pig embryos were not sensitive to CRH because they expressed no CRH receptor but the CRH-binding protein, and they were tolerant to cortisol because they expressed more 11-beta hydroxysteroid dehydrogenase 2 (HSD11B2) than HSD11B1. When used at a stress-induced physiological concentration, while culture with either CRH or cortisol alone showed no effect, culture with both significantly increased apoptosis in OECs. In conclusion, CRH and cortisol impair pig fertilization and preimplantation embryo development indirectly by inducing OEC apoptosis via the activation of the FAS and TNFα systems. ACTH did not show any detrimental effect on pig embryos, nor OECs. Full article
(This article belongs to the Section Cell Proliferation and Division)
Show Figures

Figure 1

13 pages, 3935 KB  
Article
Tannin Reduces the Incidence of Polyspermic Penetration in Porcine Oocytes
by Jing-Tao Sun, Jia-Hui Liu, Xi-Qing Jiang, Xin Luo, Jin-Dong Yuan, Qi Zhang, Xin-Yue Qi, Sanghoon Lee, Zhong-Hua Liu and Jun-Xue Jin
Antioxidants 2022, 11(10), 2027; https://doi.org/10.3390/antiox11102027 - 14 Oct 2022
Cited by 7 | Viewed by 2681
Abstract
Tannin (TA) improves porcine oocyte cytoplasmic maturation and subsequent embryonic development after in vitro fertilization (IVF). However, the mechanism through which TA blocks polyspermy after IVF remains unclear. Hence, the biological function of organelles (cortical granule [CG], Golgi apparatus, endoplasmic reticulum [ER], and [...] Read more.
Tannin (TA) improves porcine oocyte cytoplasmic maturation and subsequent embryonic development after in vitro fertilization (IVF). However, the mechanism through which TA blocks polyspermy after IVF remains unclear. Hence, the biological function of organelles (cortical granule [CG], Golgi apparatus, endoplasmic reticulum [ER], and mitochondria) and the incidence of polyspermic penetration were examined. We found no significant difference in oocyte nuclear maturation among the 1 µg/mL, 10 µg/mL TA, and control groups. Moreover, 100 μg/mL TA significantly reduced 1st polar body formation rate compared to the other groups. Additionally, 1 and 10 μg/mL TA significantly increased the protein levels of GDF9, BMP15, and CDK1 compared to the control and 100 μg/mL TA groups. Interestingly, 1 and 10 μg/mL TA improved the normal distribution of CGs, Golgi, ER, and mitochondria by upregulating organelle-related gene expression and downregulating ER stress (CHOP) gene expression. Simultaneously, 1 and 10 μg/mL TA significantly increased the proportion of normal fertilized oocytes (2 pronuclei; 2 PN) and blastocyst formation rate compared to the control, as well as that of 100 μg/mL TA after IVF by upregulating polyspermy-related genes. In conclusion, TA during IVM enhances 2PN and blastocyst formation rates by regulating organelles’ functions and activities. Full article
Show Figures

Graphical abstract

19 pages, 7079 KB  
Article
Species-Specific Gamete Interaction during Sea Urchin Fertilization: Roles of the Egg Jelly and Vitelline Layer
by Nunzia Limatola, Jong Tai Chun and Luigia Santella
Cells 2022, 11(19), 2984; https://doi.org/10.3390/cells11192984 - 24 Sep 2022
Cited by 5 | Viewed by 4719
Abstract
In sea urchins, the sequence of the cellular and molecular events characterizing the fertilization process has been intensively studied. We have learned that to activate the egg, the fertilizing sperm must undergo morphological modifications (the acrosome reaction, AR) upon reaching the outer gelatinous [...] Read more.
In sea urchins, the sequence of the cellular and molecular events characterizing the fertilization process has been intensively studied. We have learned that to activate the egg, the fertilizing sperm must undergo morphological modifications (the acrosome reaction, AR) upon reaching the outer gelatinous layer enveloping the egg (egg jelly), which triggers the polymerization of F-actin on the sperm head to form the acrosomal process. The AR exposes bindin, an adhesive sperm protein essential for the species-specific interaction with the cognate receptor on the egg vitelline layer. To investigate the specific roles of the egg jelly and vitelline layer at fertilization of sea urchin eggs, Paracentrotus lividus eggs were incubated in acidic seawater, which removes the egg jelly, i.e., experimental conditions that should prevent the occurrence of the AR, and inseminated in the same medium. At variance with the prevailing view, our results have shown that these dejellied P. lividus eggs can still interact with sperm in acidic seawater, albeit with altered fertilization responses. In particular, the eggs deprived of the vitelline layer reacted with multiple sperm but with altered Ca2+ signals. The results have provided experimental evidence that the plasma membrane, and not the vitelline layer, is where the specific recognition between gametes occurs. The vitelline layer works in unfertilized eggs to prevent polyspermy. Full article
Show Figures

Graphical abstract

19 pages, 3066 KB  
Article
Regulation of the Actin Cytoskeleton-Linked Ca2+ Signaling by Intracellular pH in Fertilized Eggs of Sea Urchin
by Nunzia Limatola, Jong Tai Chun and Luigia Santella
Cells 2022, 11(9), 1496; https://doi.org/10.3390/cells11091496 - 29 Apr 2022
Cited by 8 | Viewed by 3721
Abstract
In sea urchin, the immediate contact of the acrosome-reacted sperm with the egg surface triggers a series of structural and ionic changes in the egg cortex. Within one minute after sperm fuses with the egg plasma membrane, the cell membrane potential changes with [...] Read more.
In sea urchin, the immediate contact of the acrosome-reacted sperm with the egg surface triggers a series of structural and ionic changes in the egg cortex. Within one minute after sperm fuses with the egg plasma membrane, the cell membrane potential changes with the concurrent increases in intracellular Ca2+ levels. The consequent exocytosis of the cortical granules induces separation of the vitelline layer from the egg plasma membrane. While these cortical changes are presumed to prevent the fusion of additional sperm, the subsequent late phase (between 1 and 4 min after fertilization) is characterized by reorganization of the egg cortex and microvilli (elongation) and by the metabolic shift to activate de novo protein and DNA syntheses. The latter biosynthetic events are crucial for embryonic development. Previous studies suggested that the early phase of fertilization was not a prerequisite for these changes in the second phase since the increase in the intracellular pH induced by the exposure of unfertilized sea urchin eggs to ammonia seawater could start metabolic egg activation in the absence of the cortical granule exocytosis. In the present study, we have demonstrated that the incubation of unfertilized eggs in ammonia seawater induced considerable elongations of microvilli (containing actin filaments) as a consequence of the intracellular pH increase, which increased the egg’s receptivity to sperm and made the eggs polyspermic at fertilization despite the elevation of the fertilization envelope (FE). These eggs also displayed compromised Ca2+ signals at fertilization, as the amplitude of the cortical flash was significantly reduced and the elevated intracellular Ca2+ level declined much faster. These results have also highlighted the importance of the increased internal pH in regulating Ca2+ signaling and the microvillar actin cytoskeleton during the late phase of the fertilization process. Full article
(This article belongs to the Special Issue Women in Cell Biology)
Show Figures

Figure 1

19 pages, 1811 KB  
Article
Investigation of the Efficacy of Dithiothreitol and Glutathione on In Vitro Fertilization of Cryopreserved Large White Boar Semen
by Mahlatsana Ramaesela Ledwaba, Masindi Lottus Mphaphathi, Mamonene Angelinah Thema, Cyril Mpho Pilane and Tshimangadzo Lucky Nedambale
Animals 2022, 12(9), 1137; https://doi.org/10.3390/ani12091137 - 28 Apr 2022
Cited by 6 | Viewed by 3283
Abstract
The objectives of this study were to evaluate the properties of sperm motility and morphology under induced oxidative stress, compare the antioxidant capacity of dithiothreitol (DTT) and glutathione (GSH) following the cryopreservation of Large White boar semen, investigate the ability of cryopreserved Large [...] Read more.
The objectives of this study were to evaluate the properties of sperm motility and morphology under induced oxidative stress, compare the antioxidant capacity of dithiothreitol (DTT) and glutathione (GSH) following the cryopreservation of Large White boar semen, investigate the ability of cryopreserved Large White boar semen to fertilize the matured gilts oocytes and compare the efficacy of DTT and GSH antioxidants in improving the oocyte fertilization by cryopreserved Large White boar semen. The semen was collected from three Large White boars (ten ejaculates per boar) and transported (37 °C) to the laboratory. Semen freezing extenders were supplemented with 5 mM DTT, 5 mM GSH and a combination of 2.5 mM DTT + 2.5 mM GSH. A liquid nitrogen vapor method was used to freeze boar semen. Gilts’ ovaries were collected from the local abattoir and transported (37 °C) to the laboratory. The slicing method was used to retrieve the oocytes from the ovaries. Fresh semen and frozen-thawed semen were used for in vitro fertilization (IVF). For frozen-thawed semen, four treatments (control, 5 mM DTT, 5 mM GSH, and a combination of 2.5 mM DTT + 2.5 mM GSH) were used during IVF in order to evaluate the fertilizing ability of the antioxidants. The supplementation of 5 µM DTT to H2O2-treated semen significantly improved progressive motility (PM) by 14.82%. A combination of 2.5 mM DTT + 2.5 mM GSH treatment reduced percentage of sperm total motility (TM) and rapid motility (RAP) following thawing (p < 0.05). Fresh semen and a combination of 2.5 mM DTT + 2.5 mM GSH treatment recorded a higher percentage of zygotes with polyspermy (p < 0.05). The control treatment numerically recorded a high percentage of zygotes with 1 PN, while the 5 mM DTT treatment recorded a high percentage of zygotes with 2 PN. Full article
(This article belongs to the Section Animal Physiology)
Show Figures

Figure 1

12 pages, 2181 KB  
Article
How Cold Shock Affects Ploidy Level and Early Ontogenetic Development of the Sterlet, A. ruthenus L.
by Dorota Fopp-Bayat, Gyan Chandra and Anna Nitkiewicz
Int. J. Mol. Sci. 2022, 23(1), 494; https://doi.org/10.3390/ijms23010494 - 1 Jan 2022
Cited by 6 | Viewed by 3366
Abstract
The objective of the present research was to study the effect of cold shock (3 °C and 6 °C) on fertilized eggs of the sterlet, Acipenser ruthenus L. Cold shock was applied for various durations (30, 60 and 90 min) and the ploidy [...] Read more.
The objective of the present research was to study the effect of cold shock (3 °C and 6 °C) on fertilized eggs of the sterlet, Acipenser ruthenus L. Cold shock was applied for various durations (30, 60 and 90 min) and the ploidy levels, survival, and genotypes of the treated embryos/larvae were recorded. Analysis of ploidy levels confirmed the presence of diploid, triploid, and mosaic (1n/2n, 2n/3n, and 1n/2n/3n) genotypes in experimental groups, while it was strictly diploid in control groups. Microsatellite genotyping confirmed both the incidence of polyspermy and retention of the 2nd polar body in experimental groups. However, patterns of inheritance in all diploid offspring in experimental and control groups revealed classical Mendelian disomic inheritance. Interestingly, the observed mosaic sterlets had normal morphology and were alive. However, some larvae had abnormal morphology which may be due to haploid syndrome. In all treatment groups (treatments: 3 °C–30 min; 3 °C–60 min; 3 °C–90 min; 6 °C–60 min), where the percentage of polyploid/mosaic larvae were high, the mortality was also high. Whereas, in the control groups (where there were only diploid (2n) larvae), the mortality was relatively low. Full article
(This article belongs to the Section Molecular Biology)
Show Figures

Figure 1

Back to TopTop