Plcz1 Deficiency Decreased Fertility in Male Mice Which Is Associated with Sperm Quality Decline and Abnormal Cytoskeleton in Epididymis
Abstract
1. Background
2. Results
2.1. Preparation of Plcz1 Knockout Mice
2.2. Decreased Fertility Was Caused by Plcz1 Knockout in Male Mice
2.3. Abnormal Development of Eggs Was Aggravated by Plcz1-Null Sperm Fertilisation
2.4. Polyspermy Was Increased after Fertilisation by Sperm from Plcz1−/− Mice
2.5. Decline of Sperm Quality in Plcz1m3 Mice
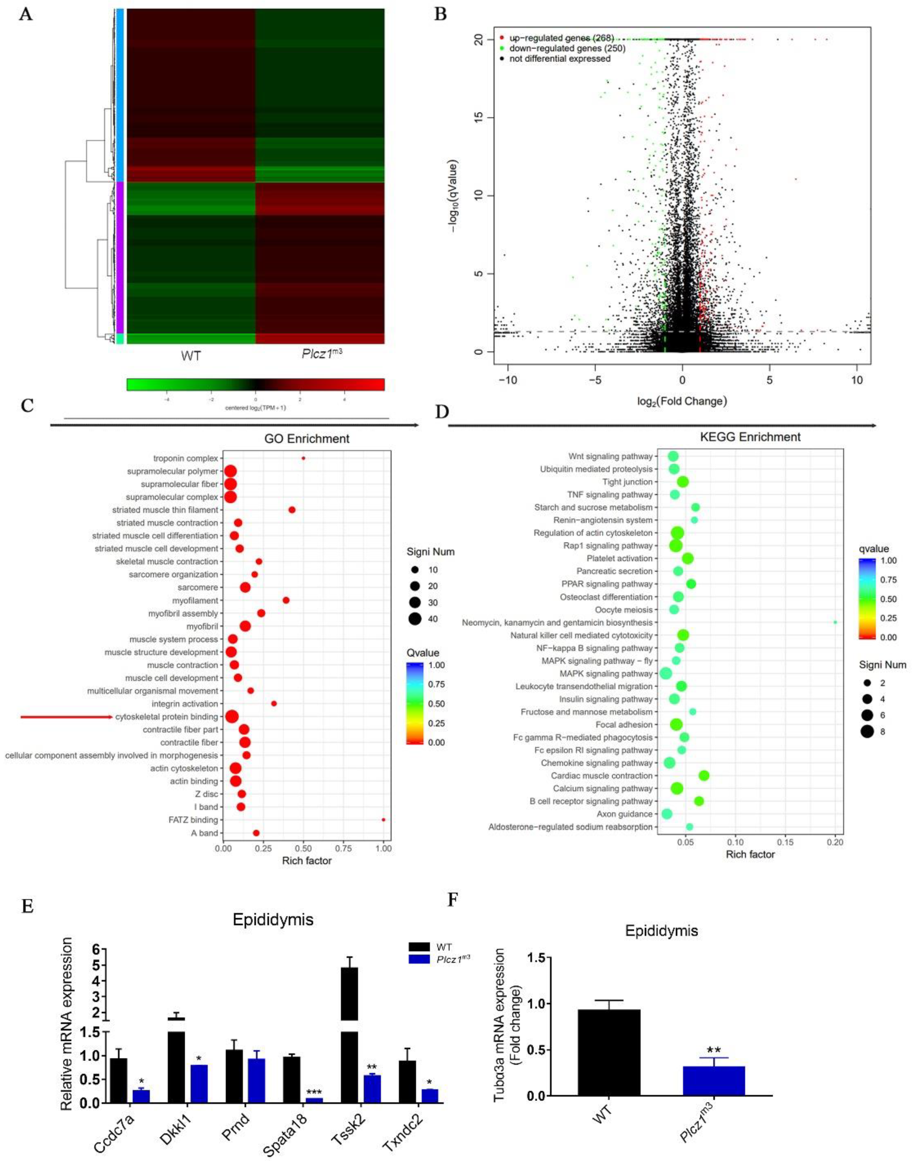
2.6. Differential Expressed Genes in Epididymis of Plcz1m3 Mice
2.7. Cytoskeleton Function Was Affected by Plcz1 Deletion in Epididymis
3. Discussion
4. Materials and Methods
4.1. Administration of Mice
4.2. Cell Culture
4.3. sgRNA Design
4.4. Construction of Recombinant Vector
4.5. Generation of Gene Knockout Mice
4.6. Identification of Plcz1−/− Mice by Using PCR
4.7. Western Blot
4.8. Histology
4.9. Sperm Morphology Analysis
4.10. Fertility Assay
4.11. Fluorescent Staining
4.12. RNA Preparation, Clustering, and Sequencing
4.13. Determination of Blood Glucose and Blood Lipids
4.14. RNA Preparation and qRT-PCR
4.15. Statistical Analyses
5. Conclusions
Supplementary Materials
Author Contributions
Funding
Institutional Review Board Statement
Informed Consent Statement
Data Availability Statement
Acknowledgments
Conflicts of Interest
References
- Vannucchi, G.; Persani, L.; Fugazzola, L. Thyroid pathology and female fertility: Myth or reality? Ann. Endocrinol. (Paris) 2022, 83, 168–171. [Google Scholar] [CrossRef] [PubMed]
- Niederberger, C. Male Infertility. J. Urol. 2022. [Google Scholar] [CrossRef] [PubMed]
- Kurokawa, M.; Fissore, R.A. ICSI-generated mouse zygotes exhibit altered calcium oscillations, inositol 1,4,5-trisphosphate receptor-1 down-regulation, and embryo development. Mol. Hum. Reprod. 2003, 9, 523–533. [Google Scholar] [CrossRef] [PubMed]
- Aarabi, M.; Yu, Y.; Xu, W.; Tse, M.Y.; Pang, S.C.; Yi, Y.J.; Sutovsky, P.; Oko, R. The testicular and epididymal expression profile of PLCzeta in mouse and human does not support its role as a sperm-borne oocyte activating factor. PLoS ONE 2012, 7, e33496. [Google Scholar] [CrossRef] [PubMed]
- Yeste, M.; Jones, C.; Amdani, S.N.; Coward, K. Oocyte Activation and Fertilisation: Crucial Contributors from the Sperm and Oocyte. Results Probl. Cell Differ. 2017, 59, 213–239. [Google Scholar] [PubMed]
- Cheung, S.; Parrella, A.; Rosenwaks, Z.; Palermo, G.D. Genetic and epigenetic profiling of the infertile male. PLoS ONE 2019, 14, e0214275. [Google Scholar] [CrossRef]
- Kurokawa, M.; Sato, K.; Fissore, R.A. Mammalian fertilization: From sperm factor to phospholipase Czeta. Biol. Cell 2004, 96, 37–45. [Google Scholar] [CrossRef]
- Yan, Z.; Fan, Y.; Wang, F.; Yan, Z.; Li, M.; Ouyang, J.; Wu, L.; Yin, M.; Zhao, J.; Kuang, Y.; et al. Novel mutations in PLCZ1 cause male infertility due to fertilization failure or poor fertilization. Hum. Reprod. 2020, 35, 472–481. [Google Scholar] [CrossRef]
- Thanassoulas, A.; Swann, K.; Lai, F.A.; Nomikos, M. SPERM FACTORS AND EGG ACTIVATION: The structure and function relationship of sperm PLCZ1. Reproduction 2022, 164, F1–F8. [Google Scholar] [CrossRef]
- Yuan, P.; Zheng, L.; Liang, H.; Lin, Q.; Ou, S.; Zhu, Y.; Lai, L.; Zhang, Q.; He, Z.; Wang, W. Novel mutations in the PLCZ1 gene associated with human low or failed fertilization. Mol. Genet. Genom. Med. 2020, 8, e1470. [Google Scholar] [CrossRef]
- Mu, J.; Zhang, Z.; Wu, L.; Fu, J.; Chen, B.; Yan, Z.; Li, B.; Zhou, Z.; Wang, W.; Zhao, L.; et al. The identification of novel mutations in PLCZ1 responsible for human fertilization failure and a therapeutic intervention by artificial oocyte activation. Mol. Hum. Reprod. 2020, 26, 80–87. [Google Scholar] [CrossRef] [PubMed]
- Cardona Barberan, A.; Boel, A.; Vanden Meerschaut, F.; Stoop, D.; Heindryckx, B. SPERM FACTORS AND EGG ACTIVATION: Fertilization failure after human ICSI and the clinical potential of PLCZ1. Reproduction 2022, 164, F39–F51. [Google Scholar] [CrossRef] [PubMed]
- Jones, C.; Meng, X.; Coward, K. SPERM FACTORS AND EGG ACTIVATION: Phospholipase C zeta (PLCZ1) and the clinical diagnosis of oocyte activation deficiency. Reproduction 2022, 164, F53–F66. [Google Scholar] [CrossRef] [PubMed]
- Heytens, E.; Schmitt-John, T.; Moser, J.M.; Jensen, N.M.; Soleimani, R.; Young, C.; Coward, K.; Parrington, J.; De Sutter, P. Reduced fertilization after ICSI and abnormal phospholipase C zeta presence in spermatozoa from the wobbler mouse. Reprod. Biomed. Online 2010, 21, 742–749. [Google Scholar] [CrossRef][Green Version]
- Satouh, Y. SPERM FACTORS AND EGG ACTIVATION: The phenotype of PLCZ1-deficient mice. Reproduction 2022, 164, F21–F28. [Google Scholar] [CrossRef]
- Bolor, H.; Zhao, W.D.; Ishikawa, A.; Wakasugi, N. Arrest of spermatogenesis at the early meiotic stage in the small testis mutant (Smt) mice. Exp. Anim. 2005, 54, 327–337. [Google Scholar] [CrossRef][Green Version]
- Chithiwala, Z.H.; Lee, H.C.; Hill, D.L.; Jellerette-Nolan, T.; Fissore, R.; Grow, D.; Dumesic, D.A. Phospholipase C-zeta deficiency as a cause for repetitive oocyte fertilization failure during ovarian stimulation for in vitro fertilization with ICSI: A case report. J. Assist. Reprod. Genet. 2015, 32, 1415–1419. [Google Scholar] [CrossRef]
- Yelumalai, S.; Yeste, M.; Jones, C.; Amdani, S.N.; Kashir, J.; Mounce, G.; Da Silva, S.J.; Barratt, C.L.; McVeigh, E.; Coward, K. Total levels, localization patterns, and proportions of sperm exhibiting phospholipase C zeta are significantly correlated with fertilization rates after intracytoplasmic sperm injection. Fertil. Steril. 2015, 104, 561–568 e4. [Google Scholar] [CrossRef]
- Nozawa, K.; Satouh, Y.; Fujimoto, T.; Oji, A.; Ikawa, M. Sperm-borne phospholipase C zeta-1 ensures monospermic fertilization in mice. Sci. Rep. 2018, 8, 1315. [Google Scholar] [CrossRef]
- Hachem, A.; Godwin, J.; Ruas, M.; Lee, H.C.; Ferrer Buitrago, M.; Ardestani, G.; Bassett, A.; Fox, S.; Navarrete, F.; de Sutter, P.; et al. PLCzeta is the physiological trigger of the Ca(2+) oscillations that induce embryogenesis in mammals but conception can occur in its absence. Development 2017, 144, 2914–2924. [Google Scholar]
- Nishimura, H.; L’Hernault, S.W. Spermatogenesis. Curr. Biol. 2017, 27, R988–R994. [Google Scholar] [CrossRef]
- Lv, C.; Wang, X.; Guo, Y.; Yuan, S. Role of Selective Autophagy in Spermatogenesis and Male Fertility. Cells 2020, 9, 2523. [Google Scholar] [CrossRef]
- Zhong, L.; Belote, J.M. The testis-specific proteasome subunit Prosalpha6T of D. melanogaster is required for individualization and nuclear maturation during spermatogenesis. Development 2007, 134, 3517–3525. [Google Scholar] [CrossRef] [PubMed]
- Sadakierska-Chudy, A.; Patrylak, J.; Janeczko, J.; Chudy, J. Downregulation of gene expression and the outcome of ICSI in severe oligozoospermic patients: A preliminary study. Mol. Reprod. Dev. 2020, 87, 1219–1230. [Google Scholar] [CrossRef] [PubMed]
- Yuan, P.; Yang, C.; Ren, Y.; Yan, J.; Nie, Y.; Yan, L.; Qiao, J. A novel homozygous mutation of phospholipase C zeta leading to defective human oocyte activation and fertilization failure. Hum. Reprod. 2020, 35, 977–985. [Google Scholar] [CrossRef] [PubMed]
- Mejia-Flores, I.; Chiquete-Felix, N.; Palma-Lara, I.; Uribe-Carvajal, S.; de Lourdes Juarez-Mosqueda, M. During capacitation in bull spermatozoa, actin and PLC-zeta undergo dynamic interactions. Zygote 2017, 25, 558–566. [Google Scholar] [CrossRef]
- Banan, A.; Zhang, L.J.; Shaikh, M.; Fields, J.Z.; Farhadi, A.; Keshavarzian, A. Key role of PLC-gamma in EGF protection of epithelial barrier against iNOS upregulation and F-actin nitration and disassembly. Am. J. Physiol. Cell Physiol. 2003, 285, C977–C993. [Google Scholar] [CrossRef]
- Ito, J.; Parrington, J.; Fissore, R.A. PLCzeta and its role as a trigger of development in vertebrates. Mol. Reprod. Dev. 2011, 78, 846–853. [Google Scholar] [CrossRef]
- Lewis-Jones, I.; Aziz, N.; Seshadri, S.; Douglas, A.; Howard, P. Sperm chromosomal abnormalities are linked to sperm morphologic deformities. Fertil. Steril. 2003, 79, 212–215. [Google Scholar] [CrossRef]
- Miyaso, H.; Ogawa, Y.; Itoh, M. Microenvironment for spermatogenesis and sperm maturation. Histochem. Cell Biol. 2022, 157, 273–285. [Google Scholar] [CrossRef]
- Wang, F.; Zhang, J.; Kong, S.; Li, C.; Zhang, Z.; He, X.; Wu, H.; Tang, D.; Zha, X.; Tan, Q.; et al. A homozygous nonsense mutation of PLCZ1 cause male infertility with oocyte activation deficiency. J. Assist. Reprod. Genet. 2020, 37, 821–828. [Google Scholar] [CrossRef] [PubMed]
- Dai, J.; Dai, C.; Guo, J.; Zheng, W.; Zhang, T.; Li, Y.; Lu, C.; Gong, F.; Lu, G.; Lin, G. Novel homozygous variations in PLCZ1 lead to poor or failed fertilization characterized by abnormal localization patterns of PLCzeta in sperm. Clin. Genet. 2020, 97, 347–351. [Google Scholar] [CrossRef] [PubMed]
- Mizushima, S.; Sasanami, T.; Ono, T.; Kansaku, N.; Kuroiwa, A. Inositol-1,4,5-Trisphosphate Receptor-1 and -3 and Ryanodine Receptor-3 May Increase Ooplasmic Ca(2+) During Quail Egg Activation. J. Poult. Sci. 2022, 59, 175–181. [Google Scholar] [CrossRef]
- Wang, L.; Yan, M.; Wu, S.; Wu, X.; Bu, T.; Wong, C.K.C.; Ge, R.; Sun, F.; Cheng, C.Y. Actin binding proteins, actin cytoskeleton and spermatogenesis—Lesson from toxicant models. Reprod. Toxicol. 2020, 96, 76–89. [Google Scholar] [CrossRef] [PubMed]
- Sun, X.; Kovacs, T.; Hu, Y.J.; Yang, W.X. The role of actin and myosin during spermatogenesis. Mol. Biol. Rep. 2011, 38, 3993–4001. [Google Scholar] [CrossRef]
- Dunleavy, J.E.M.; O’Bryan, M.K.; Stanton, P.G.; O’Donnell, L. The cytoskeleton in spermatogenesis. Reproduction 2019, 157, R53–R72. [Google Scholar] [CrossRef]
- Yang, T.; Yang, W.X. The dynamics and regulation of microfilament during spermatogenesis. Gene 2020, 744, 144635. [Google Scholar] [CrossRef] [PubMed]






| Crosses Male × Female | Number of Litters | |
|---|---|---|
| WT(n = 6) × WT(n = 7) | 10 | 8.5 ± 1.4 |
| Het(m3) (n = 16) × Het(m3) (n = 15) | 25 | 6.3 ± 1.5 * |
| Het(m3) (n = 6) × Homo(m3) (n = 7) | 9 | 6.9 ± 1.5 * |
| Homo(m3) (n = 15) × WT(n = 15) | 2 ** | 2.5 ± 0.5 ** |
| Homo(m3) (n = 17) × Het(m3) (n = 17) | 3 ** | 3.0 ± 0.8 ** |
| Homo(m3) (n = 10) × Homo(m3) (n = 6) | 3 ** | 3.0 ± 2.2 ** |
| Crosses Male × Female | Number of Litters | |
|---|---|---|
| WT(n = 6) × WT(n = 7) | 10 | 8.5 ± 1.4 |
| Het(m5) (n = 10) × Het(m5) (n = 11) | 13 | 8.0 ± 2.3 |
| Het(m5) (n = 6) × Homo(m5) (n = 4) | 3 | 6.7 ± 1.3 |
| Homo(m5) (n = 13) × WT(n = 22) | 11 | 2.3 ± 1.1 ** |
| Homo(m5) (n = 9) × Het(m5) (n = 10) | 2 ** | 2.5 ± 0.5 ** |
| Homo(m5) (n = 5) × Homo(m5) (n = 5) | 0 ** | 0 ** |
Disclaimer/Publisher’s Note: The statements, opinions and data contained in all publications are solely those of the individual author(s) and contributor(s) and not of MDPI and/or the editor(s). MDPI and/or the editor(s) disclaim responsibility for any injury to people or property resulting from any ideas, methods, instructions or products referred to in the content. |
© 2022 by the authors. Licensee MDPI, Basel, Switzerland. This article is an open access article distributed under the terms and conditions of the Creative Commons Attribution (CC BY) license (https://creativecommons.org/licenses/by/4.0/).
Share and Cite
Wang, T.; Cao, B.; Cai, Y.; Chen, S.; Wang, B.; Yuan, Y.; Zhang, Q. Plcz1 Deficiency Decreased Fertility in Male Mice Which Is Associated with Sperm Quality Decline and Abnormal Cytoskeleton in Epididymis. Int. J. Mol. Sci. 2023, 24, 314. https://doi.org/10.3390/ijms24010314
Wang T, Cao B, Cai Y, Chen S, Wang B, Yuan Y, Zhang Q. Plcz1 Deficiency Decreased Fertility in Male Mice Which Is Associated with Sperm Quality Decline and Abnormal Cytoskeleton in Epididymis. International Journal of Molecular Sciences. 2023; 24(1):314. https://doi.org/10.3390/ijms24010314
Chicago/Turabian StyleWang, Tao, Binbin Cao, Yao Cai, Si Chen, Baozhu Wang, Yan Yuan, and Quan Zhang. 2023. "Plcz1 Deficiency Decreased Fertility in Male Mice Which Is Associated with Sperm Quality Decline and Abnormal Cytoskeleton in Epididymis" International Journal of Molecular Sciences 24, no. 1: 314. https://doi.org/10.3390/ijms24010314
APA StyleWang, T., Cao, B., Cai, Y., Chen, S., Wang, B., Yuan, Y., & Zhang, Q. (2023). Plcz1 Deficiency Decreased Fertility in Male Mice Which Is Associated with Sperm Quality Decline and Abnormal Cytoskeleton in Epididymis. International Journal of Molecular Sciences, 24(1), 314. https://doi.org/10.3390/ijms24010314

