Sign in to use this feature.

Years

Between: -

Subjects

remove_circle_outline
remove_circle_outline
remove_circle_outline
remove_circle_outline
remove_circle_outline
remove_circle_outline
remove_circle_outline
remove_circle_outline
remove_circle_outline

Journals

Article Types

Countries / Regions

Search Results (41)

Search Parameters:
Keywords = non-radial directional distance function

Order results
Result details
Results per page
Select all
Export citation of selected articles as:
36 pages, 1921 KB  
Article
Policy Synergies for Advancing Energy–Environmental Productivity and Sustainable Urban Development: Empirical Evidence from China’s Dual-Pilot Energy Policies
by Si Zhang and Xiaodong Zhu
Sustainability 2025, 17(15), 6992; https://doi.org/10.3390/su17156992 - 1 Aug 2025
Viewed by 1067
Abstract
Achieving synergies between government-led and market-based policy instruments is critical to advancing Energy–Environmental Productivity and Sustainable Urban Development. This study investigates the effects of China’s dual-pilot energy policies (New Energy Demonstration Cities (NEDCs) and Energy Consumption Permit Trading (ECPT)) on urban environmental productivity [...] Read more.
Achieving synergies between government-led and market-based policy instruments is critical to advancing Energy–Environmental Productivity and Sustainable Urban Development. This study investigates the effects of China’s dual-pilot energy policies (New Energy Demonstration Cities (NEDCs) and Energy Consumption Permit Trading (ECPT)) on urban environmental productivity (UEP) across 279 prefecture-level cities from 2006 to 2023. Utilizing a Non-Radial Directional Distance Function (NDDF) approach, combined with Difference-in-Differences (DID) estimation and spatial econometric models, the analysis reveals that these synergistic policies significantly enhance both comprehensive and net measures of UEP. Mechanism analysis highlights the roles of industrial restructuring, technological innovation, and energy transition in driving these improvements, while heterogeneity analysis indicates varying effects across different city types. Spatial spillover analysis further demonstrates that policy impacts extend beyond targeted cities, contributing to broader regional gains in UEP. These findings offer important insights for the design of integrated energy and environmental policies and support progress toward key Sustainable Development Goals (SDG 7, SDG 11, and SDG 12). Full article
Show Figures

Figure 1

23 pages, 4276 KB  
Article
Water Saving and Carbon Reduction (CO2) Synergistic Effect and Their Spatiotemporal Distribution Patterns
by Jing Zhao, Hanting Li, Zhiying Liu, Yaoqing Jiang and Wenbin Mu
Water 2025, 17(13), 1847; https://doi.org/10.3390/w17131847 - 21 Jun 2025
Viewed by 716
Abstract
Under the dual constraints of rigid water resource management systems and China’s “dual carbon” national strategy, water resource management authorities face pressing practical demands for the coordinated governance of water conservation and carbon dioxide emission reduction. This study comprehensively compiles nationwide data on [...] Read more.
Under the dual constraints of rigid water resource management systems and China’s “dual carbon” national strategy, water resource management authorities face pressing practical demands for the coordinated governance of water conservation and carbon dioxide emission reduction. This study comprehensively compiles nationwide data on water supply/consumption, energy use, water intensity, and CO2 emissions across Chinese provinces. Employing a non-radial directional distance function (NDDF) model with multiple inputs and outputs, we quantitatively assess provincial water saving and carbon reduction performance during 2000–2021; measure synergistic effects; and systematically examine the spatiotemporal evolution, correlation patterns, and convergence trends of three key indicators: standalone water saving performance, standalone carbon reduction performance, and their synergistic performance—essentially addressing whether “1 + 1 > 2” holds true. Furthermore, we analyze the spatial convergence and clustering characteristics of synergistic effect across regions, delving into the underlying causes of inter-regional disparities in water–carbon synergy. Key findings reveal the following: ① Temporally, standalone water saving and carbon reduction performance generally improved, though the water saving metrics initially declined before stabilizing into sustained growth, ultimately outpacing carbon reduction gains. Synergistic performance consistently surpassed standalone measures, with most regions demonstrating accelerating synergistic enhancement over time. Nationally, water–carbon synergy exhibited early volatile declines followed by steady growth, though the growth rate gradually decelerated. ② Spatially, high-value synergy clusters migrated from the western to eastern regions and the northern to southern zones before stabilizing geographically. The synergy effect demonstrates measurable convergence overall, yet with pronounced regional heterogeneity, manifesting a distinct “high southeast–low northwest” agglomeration pattern. Strategic interventions should prioritize water–carbon nexus domains, leverage spatial convergence trends and clustering intensities, and systematically unlock synergistic potential. Full article
(This article belongs to the Special Issue China Water Forum 2024)
Show Figures

Figure 1

20 pages, 3219 KB  
Article
Enhancing the Synergistic Pathways of Industrial Pollution and Carbon Reduction (PCR) in China: An Energy Efficiency Perspective
by Zhiyuan Gao, Ziying Jia, Ying Zhao and Yu Hao
Energies 2025, 18(10), 2413; https://doi.org/10.3390/en18102413 - 8 May 2025
Cited by 1 | Viewed by 787
Abstract
Industry is a major contributor to air pollution and CO2 emissions, and a major force for reducing them. Based on the idea of improving the performance of the synergy effect “1 + 1 > 2”, this paper constructs a method that evaluates [...] Read more.
Industry is a major contributor to air pollution and CO2 emissions, and a major force for reducing them. Based on the idea of improving the performance of the synergy effect “1 + 1 > 2”, this paper constructs a method that evaluates the synergistic effect of pollution and carbon reduction (PCR) in terms of energy efficiency under the framework of Data Envelopment Analysis (DEA) and analyzes the basic path of China’s synergistic effect of PCR from the viewpoint of energy efficiency. Based on the construction of a global non-radial directional distance function, we develop an emission performance measurement index for output factors. Furthermore, by comparing performance changes under individual and collaborative emission reduction scenarios, we establish an evaluation model for assessing the synergistic effects of PCR. The results show the following: (1) Collaboration between PCR enhances both the air pollution emission performance and carbon dioxide emission performance in China. (2) The synergistic effect of collaborative emission reduction is universal in different regions and provinces. However, the synergistic effect of PCR found in the east, central, and west has strong heterogeneity. (3) Different improvement pathways, such as prioritizing energy conservation or carbon mitigation, were designed to account for regional development disparities. Although these policy orientations can effectively enhance the synergy between pollution control and carbon mitigation, the extent of improvement varies considerably across regions. Full article
(This article belongs to the Section B: Energy and Environment)
Show Figures

Figure 1

29 pages, 899 KB  
Article
A Three-Level Meta-Frontier Framework with Machine Learning Projections for Carbon Emission Efficiency Analysis: Heterogeneity Decomposition and Policy Implications
by Xiaoxia Zhu, Tongyue Feng, Yuhe Shen, Ning Zhang and Xu Guo
Mathematics 2025, 13(9), 1542; https://doi.org/10.3390/math13091542 - 7 May 2025
Viewed by 873
Abstract
This study proposes a three-level meta-frontier framework enhanced with machine learning-driven projection methods to address the dual heterogeneity in carbon emission efficiency analysis arising from regional disparities and industrial diversification. Methodologically, we introduce two novel projection combinations—“exogenous-exogenous-accumulation (E-E-A) and exogenous-exogenous-consistent (E-E-C)”—to resolve the [...] Read more.
This study proposes a three-level meta-frontier framework enhanced with machine learning-driven projection methods to address the dual heterogeneity in carbon emission efficiency analysis arising from regional disparities and industrial diversification. Methodologically, we introduce two novel projection combinations—“exogenous-exogenous-accumulation (E-E-A) and exogenous-exogenous-consistent (E-E-C)”—to resolve the inconsistency of technology gap ratios (TGRs > 1) in traditional nonradial directional distance function (DDF) models. Reinforcement learning (RL) optimizes dynamic direction vectors, whereas graph neural networks (GNNs) encode spatial interdependencies to constrain the TGR within [0, 1]. Empirical analysis of 60 countries reveals that (1) E-E-C eliminates the TGR overestimation by 12–18% in energy-intensive sectors (e.g., reducing Asia’s secondary industry TGR1 from 1.160 to 1.000); (2) industrial heterogeneity dominates inefficiency in Asia (IHI = 0.207), whereas management gaps drive global secondary sector inefficiency (MI = 0.678); and (3) policy simulations advocate for decentralized renewables in Africa, fiscal incentives for Asian coal retrofits, and expanded EU carbon border taxes. Computational enhancements via Apache Spark achieve a 58% runtime reduction. The framework advances environmental efficiency analysis by integrating machine learning with meta-frontier theory, offering both methodological rigor (via regularization and GNN constraints) and actionable decarbonization pathways. Limitations include static heterogeneity assumptions and data granularity gaps, prompting the future integration of IoT-enabled dynamic models. Full article
Show Figures

Figure 1

25 pages, 5858 KB  
Article
Research on the Temporal and Spatial Distribution of Marginal Abatement Costs of Carbon Emissions in the Logistics Industry and Its Influencing Factors
by Yuping Wu, Bohui Du, Chuanyang Xu, Shibo Wei, Jinghua Yang and Yipeng Zhao
Sustainability 2025, 17(7), 2839; https://doi.org/10.3390/su17072839 - 22 Mar 2025
Cited by 1 | Viewed by 732
Abstract
While existing research has focused on logistics carbon emissions, understanding spatiotemporal emission cost dynamics and drivers remains limited. This study bridges three gaps through methodological advances: (1) Applying the Non-Radial Directional Distance Function (NDDF) to measure Marginal Carbon Abatement Costs (MCAC), overcoming traditional [...] Read more.
While existing research has focused on logistics carbon emissions, understanding spatiotemporal emission cost dynamics and drivers remains limited. This study bridges three gaps through methodological advances: (1) Applying the Non-Radial Directional Distance Function (NDDF) to measure Marginal Carbon Abatement Costs (MCAC), overcoming traditional Data Envelopment Analysis (DEA) model’s proportional adjustment constraints for provincial heterogeneity; (2) Pioneering dual-dimensional MCAC analysis integrating temporal trends (2013–2022) with spatial autocorrelation; and (3) Developing a spatial Durbin error model with time-fixed effects capturing direct/indirect impacts of innovation and infrastructure. Based on provincial data from 2013–2022, our findings demonstrate a U-shaped temporal trajectory of MCAC with the index fluctuating between 0.3483 and 0.4655, alongside significant spatial heterogeneity following an Eastern > Central > Northeastern > Western pattern. The identification of persistent high-high/low-low clusters through local Moran’s I analysis provides new evidence of spatial dependence in emission reduction costs, with these polarized clusters consistently comprising 70% of Chinese cities throughout the study period. Notably, the spatial econometric results reveal that foreign investment and logistics infrastructure exert competitive spillover effects, paradoxically increasing neighboring regions’ MCAC, a previously undocumented phenomenon in sustainability literature. These methodological advancements and empirical insights establish a novel framework for spatial cost allocation in emission reduction planning. Full article
(This article belongs to the Collection Air Pollution Control and Sustainable Development)
Show Figures

Figure 1

26 pages, 1336 KB  
Article
Is China’s Urban Development Planning Sustainable? Evidence from the Transportation Sector in Cities Along the Belt and Road Initiative Route
by Tian Xia, Siyu Li, Yunning Ma and Yongrok Choi
Land 2025, 14(2), 363; https://doi.org/10.3390/land14020363 - 10 Feb 2025
Cited by 2 | Viewed by 1125
Abstract
The Belt and Road Initiative (BRI) has been implemented for over a decade; however, research on its impact on China’s transport sector remains relatively scarce. It is imperative to investigate whether the BRI has greatly enhanced the growth of Green Total Factor Productivity [...] Read more.
The Belt and Road Initiative (BRI) has been implemented for over a decade; however, research on its impact on China’s transport sector remains relatively scarce. It is imperative to investigate whether the BRI has greatly enhanced the growth of Green Total Factor Productivity (GTFP) in the transport sector across provinces along its route because the logistics hub is crucial for sustainable land development of the local economy. To address this missing link, this study examined the GTFP of the transport sector in cities along the BRI by employing the global Luenberger nonradial directional distance function (GLNDDF). Subsequently, a Difference-in-Differences (DID) model was applied to evaluate the policy impact of the BRI on the regional GTFP of the transport sector. The key results of this study were as follows: (1) our empirical findings indicated that the BRI has a statistically significant, yet very weak governance of the GTFP of the transportation sector, with an average increase of 0.0265 units in total factor productivity, implying that the direction of the BRI seems right, but much stronger governance is needed for differentiated city planning; (2) the BRI has two wings in its implementation policies and regulatory and promotional policies. In this study, active environmental regulation may have a more substantial impact than promotional policies, implying that oversupply issues arising from financial promotions along the BRI routes should be avoided for city planning, even with its political importance. (3) There are notable regional variations, with the policy effect being relatively weak in the central region, implying that the grand industrial transition from the east coastal cities to the western region should be cautiously harmonized between market demand and infrastructure-oriented government-led policies. These findings provide valuable insights into urban environments, city planning, and urban–rural interactions, emphasizing the importance of land-related tradeoffs in resource management to foster sustainable governance in developing countries. Full article
(This article belongs to the Section Land Use, Impact Assessment and Sustainability)
Show Figures

Figure 1

24 pages, 2406 KB  
Article
Does China’s Low-Carbon City Pilot Policy Effectively Enhance Urban Ecological Efficiency?
by Xin Ma and Tianli Sun
Sustainability 2025, 17(1), 368; https://doi.org/10.3390/su17010368 - 6 Jan 2025
Cited by 5 | Viewed by 2485
Abstract
The low-carbon city pilot (LCCP) policy represents a pioneering approach to fostering sustainable development. It offers a scientific framework to reconcile the relationship between economic growth, resource utilization, and environmental protection. This study measures urban ecological efficiency (UEE) through the non-radial directional distance [...] Read more.
The low-carbon city pilot (LCCP) policy represents a pioneering approach to fostering sustainable development. It offers a scientific framework to reconcile the relationship between economic growth, resource utilization, and environmental protection. This study measures urban ecological efficiency (UEE) through the non-radial directional distance function (NDDF) model using the panel data of 284 cities in China, from 2007 to 2021, and analyzes the impact of the LCCP policy on UEE, adopting a multi-period difference-in-differences (DID) model. The results of the baseline regression indicate that the pilot cities exhibit an average ecological efficiency that is approximately 3.0% higher than that observed in non-pilot cities, which pass both the parallel trend test and the robustness test. Mechanism analysis reveals that industrial upgrading and energy consumption reduction are the primary pathways through which the LCCP policy enhances UEE. In addition, the policy effects are particularly significant in improving UEE in non-resource-based cities, large cities, and cities in the eastern region. Finally, the spatial spillover effects demonstrated by the LCCP policy can effectively inform neighboring cities of strategies to enhance their UEE. The research findings provide invaluable insight and direction for China’s efforts in the development of low-carbon cities and ecological sustainability. Full article
Show Figures

Figure 1

32 pages, 1519 KB  
Article
The Path to Urban Sustainability: Urban Intelligent Transformation and Green Development—Evidence from 286 Cities in China
by Yangyang Zhong, Yilin Zhong, Longpeng Zhang and Zhiwei Tang
Sustainability 2024, 16(23), 10394; https://doi.org/10.3390/su162310394 - 27 Nov 2024
Cited by 3 | Viewed by 1783
Abstract
Urban intelligence is reshaping urban innovation patterns, accelerating urban transformation, and significantly influencing green and sustainable development. By applying the non-radial directional distance function and an improved entropy method, this study measures the green development efficiency and levels across 286 Chinese cities from [...] Read more.
Urban intelligence is reshaping urban innovation patterns, accelerating urban transformation, and significantly influencing green and sustainable development. By applying the non-radial directional distance function and an improved entropy method, this study measures the green development efficiency and levels across 286 Chinese cities from 2006 to 2020. The objectives of this study are twofold: first, to examine the impact of urban intelligence transformation on green development, and second, to investigate how urban intelligence influences common prosperity. The analysis employs a double/debiased machine learning model, with the “Smart City Pilot” policy as the focal point. The findings indicate that (1) urban intelligence transformation enhances both the level and efficiency of green development in Chinese cities; (2) this transformation fosters green development by driving urban innovation, upgrading industrial structures, and promoting green finance; and (3) the impact of urban intelligence varies across cities with different sizes, resource endowments, and marketization levels. Furthermore, the study constructs a common prosperity index to assess how urban intelligence contributes to residents’ well-being and social equity. The results suggest that urban intelligence transformation not only advances green development but also contributes to improving residents’ quality of life, thereby promoting a more equitable and prosperous society. These insights offer crucial policy guidance for China and other countries facing environmental and economic challenges in the digital age. Full article
Show Figures

Figure 1

19 pages, 2045 KB  
Article
Lessons from the Pilot Project of Korean ETS on the Local Landscape of Economy
by Yongrok Choi, Ziqian Tang and Yunning Ma
Land 2024, 13(10), 1603; https://doi.org/10.3390/land13101603 - 2 Oct 2024
Cited by 2 | Viewed by 2877
Abstract
For a sustainable landscape of local economies, many researchers have emphasized the importance of field-oriented differentiation in government policies. In particular, the Paris Agreement, based on the bottom-up approach, aims to maximize the participation of all economic agents, in contrast to the top-down [...] Read more.
For a sustainable landscape of local economies, many researchers have emphasized the importance of field-oriented differentiation in government policies. In particular, the Paris Agreement, based on the bottom-up approach, aims to maximize the participation of all economic agents, in contrast to the top-down approach of the Tokyo Protocol. In response to these global paradigm shifts in the local landscape, local governments in Korea have made significant efforts to adapt to sustainable development during the pilot phase of emission trading scheme (ETS), during the period from 2015 to 2020. This study evaluates the performance of these local government policies in the transition to a carbon-zero economy. Using the general non-radial directional distance function (GNDDF), we found that Gyeongsang Province demonstrated enhanced environmental total factor productivity (TFP) during the pilot project, whereas the Seoul metropolitan area lagged behind due to a lack of governance. As the economic center of Korea, Seoul showed poor environmental performance because of the arbitrary elimination of green belt areas and unchecked land development, resulting in environmental degradation, a trend common in many developing countries facing climate adaptation challenges. To address these urbanization issues, this study concludes that a balanced approach combining stricter regulations with market-oriented promotional incentives is essential for optimizing the transition of local economies to a sustainable landscape. Full article
(This article belongs to the Special Issue Institutions in Governance of Land Use: Mitigating Boom and Bust)
Show Figures

Figure 1

19 pages, 1450 KB  
Article
Static High-Quality Development Efficiency and Its Dynamic Changes for China: A Non-Radial Directional Distance Function and a Metafrontier Non-Radial Malmquist Model
by Hua Duan, Bin Li and Qi Wang
Mathematics 2024, 12(15), 2323; https://doi.org/10.3390/math12152323 - 25 Jul 2024
Viewed by 1249
Abstract
Improving China’s high-quality development efficiency represents a key lever for the development of new productivity and successfully achieving the “dual carbon” goal. Starting from the nonparametric production theory, this paper addresses the issues of infeasible solutions and technical heterogeneity by employing the total-factor [...] Read more.
Improving China’s high-quality development efficiency represents a key lever for the development of new productivity and successfully achieving the “dual carbon” goal. Starting from the nonparametric production theory, this paper addresses the issues of infeasible solutions and technical heterogeneity by employing the total-factor non-radial directional distance function and a metafrontier non-radial Malmquist model. The static total-factor high-quality development efficiency index (THEI) and its dynamic metafrontier non-radial Malmquist high-quality development efficiency index (MNMHEI) are measured for 31 provinces in China from 2008 to 2021. Given that high-quality development efficiency is led and driven by talent, we use labor of different ages and levels of education as four inputs instead of single labor for the study of THEI. The MNMHEI is divided into three indices for measuring efficiency change (EC), best-practice gap change (BPC), and technology gap change (TGC). The empirical results demonstrate that labor with higher education is the main lever of static high-quality development efficiency; there is a 5.3% decrease in China’s dynamic high-quality development efficiency as a whole, and a lack of technological innovation remains a significant constraint on its improvement. The results of the heterogeneity analysis, which classified all provincial areas into low-carbon and high-carbon regions, indicate that the former exhibits a higher dynamic high-quality development efficiency than the latter, which still lacks innovation and technology leadership. It is recommended that the Chinese government consider the talent management system, investments in upgrading technologies, energy conservation, and emission reduction for high-carbon regions to improve their high-quality development efficiency. Full article
Show Figures

Figure 1

16 pages, 1429 KB  
Article
Scenario Analysis of CO2 Reduction Potentials from a Carbon Neutral Perspective
by Wensheng Wang and Yuting Jia
Sustainability 2024, 16(10), 4274; https://doi.org/10.3390/su16104274 - 19 May 2024
Cited by 2 | Viewed by 1750
Abstract
As a major emitter of CO2, China needs to take responsibility for slowing down global warming. In this paper, the potential carbon emission intensity of provinces is firstly calculated using the non-radial directional distance function under the group- and meta-frontier techniques, [...] Read more.
As a major emitter of CO2, China needs to take responsibility for slowing down global warming. In this paper, the potential carbon emission intensity of provinces is firstly calculated using the non-radial directional distance function under the group- and meta-frontier techniques, and then six scenarios based on two factors (economic development and carbon intensity) are set up to estimate the emission reduction potential of China and each province. Considering the goal of carbon neutrality, the calculation of CO2 emission reduction potential quantifies the amount of emissions that can be reduced and the amount of emissions that should be balanced. Additionally, the degree of difficulty in achieving abatement potential is also calculated. The findings are as follows: First, assuming that the economic growth rate is reduced to 4.4% (achieving the second “100-year goal”) and each province adopts the most advanced low-carbon technologies, China could reduce carbon emissions by 5970.56 Mt compared to 2019 levels. To achieve net-zero emissions, the remaining 3824.2 Mt of carbon emissions should be removed by carbon reduction technologies. Second, the effect of slowing down economic growth and decreasing carbon intensity varies greatly among provinces. Hebei and Shandong should be prioritized as they have the greatest potential for emission reductions under both scenarios. Third, it is more difficult for Beijing, Shanghai, Hubei, Hunan, Inner Mongolia Autonomous Region, Chongqing, and Sichuan to achieve the abatement potential and they require more effort to reduce the same amount of carbon emissions compared to other provinces. The study provides a reference for achieving carbon neutrality and helps provinces to develop differentiated emission reduction strategies. Full article
Show Figures

Figure 1

24 pages, 3040 KB  
Article
Environmental Protection Tax and Energy Efficiency: Evidence from Chinese City-Level Data
by Junmei Qi, Yi Song and Yijun Zhang
Energies 2023, 16(24), 8104; https://doi.org/10.3390/en16248104 - 17 Dec 2023
Cited by 9 | Viewed by 1894
Abstract
The aggravated global warming and energy crisis have greatly challenged the healthy and sustainable development of society worldwide. Improving energy efficiency is one of the vital ways to overcome the dilemma. Existing studies explore the impact of environmental regulation on energy efficiency; however, [...] Read more.
The aggravated global warming and energy crisis have greatly challenged the healthy and sustainable development of society worldwide. Improving energy efficiency is one of the vital ways to overcome the dilemma. Existing studies explore the impact of environmental regulation on energy efficiency; however, the potential impact of the environmental protection tax (EPT) on urban energy efficiency has received little attention. Using the panel dataset of 278 Chinese cities from 2011 to 2019, the unified efficiency index (UEI) based on a total non-radial directional distance function (TNDDF) is first used to calculate urban energy efficiency. A difference-in-differences (DIDs) model is conducted to explore the impact of the EPT policy on the urban UEI and its potential mechanisms. The findings indicate that: (1) The average UEI in cities experienced an uptrend and a downtrend during 2011–2019. The overall UEI levels were low, especially in Jiaxiaguan, Tianshui, and Huyang cities. (2) The EPT policy significantly increases energy efficiency for the heavily polluting cities by approximately 5.21% more than that of the non-heavily polluting cities. (3) Heterogeneity analysis shows that EPT has a better effect on improving UEI in higher-level economic and non-resource-based cities. (4) Mechanism analysis implies that EPT boosts the urban UEI by stimulating urban green technology innovation, upgrading the industrial structure, and introducing foreign direct investment. This study offers empirical evidence and implications for policymakers using EPT to achieve higher urban energy efficiency and sustainable targets. Full article
(This article belongs to the Topic Energy Policy, Regulation and Sustainable Development)
Show Figures

Figure 1

25 pages, 1715 KB  
Article
Influence of Clean Energy and Financial Structure on China’s Provincial Carbon Emission Efficiency—Empirical Analysis Based on Spatial Spillover Effects
by Ying Xie and Minglong Zhang
Sustainability 2023, 15(4), 3339; https://doi.org/10.3390/su15043339 - 11 Feb 2023
Cited by 2 | Viewed by 2031
Abstract
Clean energy is an essential means to limiting carbon emissions and improving economic transformation, and a market-oriented financial structure is the inevitable result of the deepening of supply-side financial reforms. Exploring whether clean energy enhances carbon emission efficiency (CEE) through financial structural adjustment [...] Read more.
Clean energy is an essential means to limiting carbon emissions and improving economic transformation, and a market-oriented financial structure is the inevitable result of the deepening of supply-side financial reforms. Exploring whether clean energy enhances carbon emission efficiency (CEE) through financial structural adjustment is essential in formulating policies intended to achieve the dual goals of “carbon peaking” and “carbon neutrality”. As part of the evaluation of China’s provincial CEE using panel data of 30 provinces from 2000 to 2019, this paper adopts an improved nonradial directional distance function (NDDF), while empirically analyzing the influence of clean energy and a market-oriented financial structure on CEE using a spatial econometric model. The results indicate the following findings: (1) The provincial CEE in China is characterized by significant spatial autocorrelation. (2) A 1% increase in the integration of clean energy and a market-oriented financial structure leads to a 0.0032% increase in the local CEE and a 0.0076% increase in neighboring regions’ CEE through the spatial spillover effect. Clean energy can efficiently enhance CEE through the stock market, while it has a passive impact through bank credit. (3) The interactive effect between clean energy and a market-oriented financial structure varies according to the provincial CEE. From the 25th to the 90th quantiles, the role of clean energy in promoting CEE through the capital market is very significant, while clean energy inhibits CEE through bank credit in most provinces. Therefore, China’s clean energy development will bolster its competitiveness in the global market through a market-oriented financial structure that will bring economic development and environmental pollution into balance and provide a theoretical foundation for China’s double carbon reduction. Full article
(This article belongs to the Special Issue Carbon Emission Mitigation: Drivers and Barriers)
Show Figures

Figure 1

15 pages, 534 KB  
Article
Does Price Distortion Affect Energy Efficiency? Evidence from Dynamic Spatial Analytics of China
by Chong Peng, Jingjing Zhang and Zhenyu Xu
Energies 2022, 15(24), 9576; https://doi.org/10.3390/en15249576 - 16 Dec 2022
Cited by 3 | Viewed by 1756
Abstract
Despite market-oriented reforms, China’s energy sector is subject to energy price distortions, which are believed to be a crucial determinants of energy efficiency in China. This paper investigates the impact of energy price distortions on energy efficiency in China from the perspective of [...] Read more.
Despite market-oriented reforms, China’s energy sector is subject to energy price distortions, which are believed to be a crucial determinants of energy efficiency in China. This paper investigates the impact of energy price distortions on energy efficiency in China from the perspective of spatial correlation. Using the nonradial directional distance function approach, we first estimate the provincial-level energy efficiency in China. Paying attention to spatial correlation among the provinces of China, in stage two, we identify the determinants of energy efficiency. Our empirical results suggest that price distortions have a significant impact on energy efficiency in China. This impact holds when the cross-region effect is considered, i.e., besides its own energy price distortion, a region’s energy efficiency is also correlated to the adjacent provinces’ energy price distortions. Furthermore, we found that the levels of energy efficiencies in adjacent provinces are highly correlated. This spatial relationship can be decomposed into the ‘spillover effect’ and ‘warning effect’. These two effects work together, determining the spatial relationship among the province-level energy efficiencies. Full article
(This article belongs to the Section C: Energy Economics and Policy)
Show Figures

Figure 1

32 pages, 2185 KB  
Article
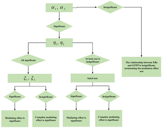
How Do Environmental Regulations and Outward Foreign Direct Investment Impact the Green Total Factor Productivity in China? A Mediating Effect Test Based on Provincial Panel Data
by Decai Tang, Zhangming Shan, Junxia He and Ziqian Zhao
Int. J. Environ. Res. Public Health 2022, 19(23), 15717; https://doi.org/10.3390/ijerph192315717 - 25 Nov 2022
Cited by 12 | Viewed by 3158
Abstract
This paper investigates the impact of two types of environmental regulations (ERs), command-and-control environmental regulation (CACER) and market-incentive environmental regulation (MIER), on green total factor productivity (GTFP) through outward foreign direct investment (OFDI) in 30 provinces in China for the period of 2006–2019. [...] Read more.
This paper investigates the impact of two types of environmental regulations (ERs), command-and-control environmental regulation (CACER) and market-incentive environmental regulation (MIER), on green total factor productivity (GTFP) through outward foreign direct investment (OFDI) in 30 provinces in China for the period of 2006–2019. The Global Malmquist–Luenberger (GML) Index based on non-radial directional distance function (NDDF) considering undesired outputs is used to measure GTFP growth at the provincial level. To explore the mediating effect of OFDI, the two-step econometric model and the non-linear mediating effect model are employed. The empirical results show that CACER has an inverted U-shaped impact on OFDI and a U-shaped impact on GTFP, while MIER has a linearly positive effect on OFDI and GTFP. The current intensity of CACER lies on the left side of the inflection point of the U-shaped curve. OFDI significantly positively influences the increase in GTFP and is a significant mediating variable in the relationship between ERs and GTFP. Moreover, the introduction of OFDI delays the appearance of the inflection point. Further analysis, taking into account the regional heterogeneity, indicates that the inverted U-shaped and U-shaped curve is still valid in the eastern and western area and that the mediating effect of OFDI on ERs in the western area is stronger than that in the eastern area. Based on these conclusions, policy implications are provided to improve GTFP in China. Full article
Show Figures

Figure 1

Back to TopTop