Sign in to use this feature.

Years

Between: -

Subjects

remove_circle_outline
remove_circle_outline
remove_circle_outline
remove_circle_outline
remove_circle_outline
remove_circle_outline
remove_circle_outline
remove_circle_outline

Journals

Article Types

Countries / Regions

Search Results (17)

Search Parameters:
Keywords = new CMAPSS

Order results
Result details
Results per page
Select all
Export citation of selected articles as:
28 pages, 3159 KB  
Article
A Matrix-Statistics-Aware Attention Mechanism for Robust RUL Estimation in Aero-Engines
by Ayşenur Hatipoğlu and Ersen Yılmaz
Appl. Sci. 2026, 16(1), 169; https://doi.org/10.3390/app16010169 - 23 Dec 2025
Viewed by 407
Abstract
Prognostics and Health Management (PHM) is a vital approach which aims to predict the failure of engineering systems at an early stage and optimize maintenance strategies. It operates through continuous system monitoring, anomaly detection, fault detection, and Remaining Useful Life (RUL) estimation. Accurate [...] Read more.
Prognostics and Health Management (PHM) is a vital approach which aims to predict the failure of engineering systems at an early stage and optimize maintenance strategies. It operates through continuous system monitoring, anomaly detection, fault detection, and Remaining Useful Life (RUL) estimation. Accurate RUL prediction for aircraft engines is critical for enhancing operational safety and minimizing maintenance costs. Traditional methods are largely dependent on handcrafted features and domain-specific knowledge. They often fail to capture the nonlinear and high-dimensional degradation dynamics of real-world systems. In this study, we propose an enhanced deep learning architecture combining Long Short-Term Memory (LSTM) and Bidirectional LSTM networks with a new Matrix-Statistics-Aware Attention (LSTM-MSAA) method. Unlike conventional attention methods, our proposed method incorporates auxiliary scalar features, such as the Frobenius norm, spectral norm, and soft rank, into the attention score computation. This hybrid model provides a more informative representation of engine state transitions. The model is evaluated on both legacy and newly released C-MAPSS datasets from NASA’s Prognostics Data Repository. Experimental results reveal a reduction in RMSE compared to baseline models, validating the effectiveness of our attention fusion strategy in capturing intricate degradation behaviors and improving predictive performance. Full article
Show Figures

Figure 1

16 pages, 2985 KB  
Article
Fault Identification Model Using Convolutional Neural Networks with Transformer Architecture
by Yongxin Fan, Yiming Dang and Yangming Guo
Sensors 2025, 25(13), 3897; https://doi.org/10.3390/s25133897 - 23 Jun 2025
Cited by 3 | Viewed by 2028
Abstract
With the advancement of industrial manufacturing and the shift toward high automation, machines have increasingly taken over many production tasks, greatly improving efficiency and reducing human labor. However, this also introduces new challenges, particularly the inability of machines to autonomously detect and diagnose [...] Read more.
With the advancement of industrial manufacturing and the shift toward high automation, machines have increasingly taken over many production tasks, greatly improving efficiency and reducing human labor. However, this also introduces new challenges, particularly the inability of machines to autonomously detect and diagnose faults. Such undetected issues may cause unexpected breakdowns, interrupting critical operations, leading to economic losses and potential safety hazards. To address this, the present study proposes a novel hybrid deep learning framework that integrates Convolutional Neural Networks (CNN) for feature extraction with Transformer architecture for temporal modeling. The model is validated using NASA’s CMAPSS dataset, a widely used benchmark that includes multi-sensor data and Remaining Useful Life (RUL) labels from aeroengines. By learning from time-series sensor data, the framework achieves accurate RUL predictions and early fault detection. Experimental results show that the model attains over 97% accuracy under both single and multiple operating conditions, highlighting its robustness and adaptability. These findings suggest the framework’s potential in developing intelligent maintenance systems and contribute to the field of Prognostics and Health Management (PHM), enabling more reliable, efficient, and self-monitoring industrial systems. Full article
(This article belongs to the Special Issue Communications and Networking Based on Artificial Intelligence)
Show Figures

Figure 1

18 pages, 2582 KB  
Article
Remaining Useful Life Prediction of Airplane Engine Based on Bidirectional Mamba and Causal Discovery
by Min Li, Longxia Zhu, Meiling Luo and Ting Ke
Sensors 2025, 25(11), 3429; https://doi.org/10.3390/s25113429 - 29 May 2025
Cited by 1 | Viewed by 2099
Abstract
Remaining Useful Life (RUL) plays a critical role in prognostics and health management systems. It helps increase reliability and safety for the equipment used in the modern industry. The new idea proposed is the Mamba deep learning model, which aims to find a [...] Read more.
Remaining Useful Life (RUL) plays a critical role in prognostics and health management systems. It helps increase reliability and safety for the equipment used in the modern industry. The new idea proposed is the Mamba deep learning model, which aims to find a good balance between predictive performance and computation cost. This paper presents a multimodal RUL prediction model, Cau–BiMamba–LSTM, using causal discovery, a bidirectional Mamba (BiMamba), attention mechanism, and Long Short-Term Memory (LSTM). The framework utilizes maximum information transfer entropy and simple exponential smoothing in building a causal graph model that extracts groups of feature variable groupsLSTM performs long-range dependencies; the attention mechanism dynamically focuses attention according to the temporal context; finally, the bidirectional state space model captures all contextual information over time for a richer insight into underlying data patterns. Tests conducted on the C-MAPSS dataset confirm that this model achieves superior predictive accuracy and robustness. Moreover, the model achieves high predictive performance in very complex, long time–series and provides fast responses. Full article
(This article belongs to the Section Industrial Sensors)
Show Figures

Figure 1

27 pages, 6748 KB  
Article
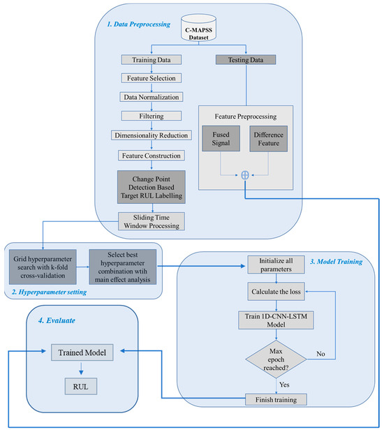
Remaining Useful Life Estimation of Turbofan Engines with Deep Learning Using Change-Point Detection Based Labeling and Feature Engineering
by Kıymet Ensarioğlu, Tülin İnkaya and Erdal Emel
Appl. Sci. 2023, 13(21), 11893; https://doi.org/10.3390/app132111893 - 30 Oct 2023
Cited by 18 | Viewed by 10588
Abstract
Accurate remaining useful life (RUL) prediction is one of the most challenging problems in the prognostics of turbofan engines. Recently, RUL prediction methods for turbofan engines mainly involve data-driven models. Preprocessing the sensor data is essential for the performance of the prognostic models. [...] Read more.
Accurate remaining useful life (RUL) prediction is one of the most challenging problems in the prognostics of turbofan engines. Recently, RUL prediction methods for turbofan engines mainly involve data-driven models. Preprocessing the sensor data is essential for the performance of the prognostic models. Most studies on turbofan engines use piecewise linear (PwL) labeling, which starts with a constant initial RUL value in normal/healthy operating time. In this study, we designed a prognostic procedure that includes difference-based feature construction, change-point-detection-based PwL labeling, and a 1D-CNN-LSTM (one-dimensional–convolutional neural network–long short-term memory) hybrid neural network model for RUL prediction. The procedure was evaluated on the subset FD001 of the C-MAPSS dataset. The proposed procedure was compared with machine learning and deep learning models with and without the new difference feature. Also, the results were compared with the studies that used similar labeling approaches. Our analysis of the numerical results underscores the clear superiority of the proposed 1D-CNN-LSTM model with the difference feature in RUL prediction, with a score of 437.2 and an RMSE value of 16.1. This result illustrates the superior predictive capability of the 1D-CNN-LSTM model, which outperformed traditional machine learning methods and one of the earliest deep learning methods. These findings emphasize the superior predictive capability of the 1D-CNN-LSTM model and underline the potential of the feature engineering process for more accurate and robust RUL prediction in the context of turbofan engine prognostics. Full article
Show Figures

Figure 1

17 pages, 3210 KB  
Article
Remaining Useful Life Prediction of Aircraft Turbofan Engine Based on Random Forest Feature Selection and Multi-Layer Perceptron
by Hairui Wang, Dongwen Li, Dongjun Li, Cuiqin Liu, Xiuqi Yang and Guifu Zhu
Appl. Sci. 2023, 13(12), 7186; https://doi.org/10.3390/app13127186 - 15 Jun 2023
Cited by 42 | Viewed by 6457
Abstract
The accurate prediction of the remaining useful life (RUL) of aircraft engines is crucial for improving engine safety and reducing maintenance costs. To tackle the complex issues of nonlinearity, high dimensionality, and difficult-to-model degradation processes in aircraft engine monitoring parameters, a new method [...] Read more.
The accurate prediction of the remaining useful life (RUL) of aircraft engines is crucial for improving engine safety and reducing maintenance costs. To tackle the complex issues of nonlinearity, high dimensionality, and difficult-to-model degradation processes in aircraft engine monitoring parameters, a new method for predicting the RUL of aircraft engines based on the random forest algorithm and a Bayes-optimized multilayer perceptron (MLP) was proposed here. First, the random forest algorithm was used to evaluate the importance of historical monitoring parameters of the engine, selecting the key features that significantly impact the engine’s lifetime operation cycle. Then, the single exponent smoothing (SES) algorithm was introduced for smoothing the extracted features to reduce the interference of original noise. Next, an MLP-based RUL prediction model was established using a neural network. The Bayes’ online parameter updating formula was used to solve the objective function and return the optimal parameters of the MLP training model and the minimum value of the evaluation index RMSE. Finally, the probability density function of the predicted RUL value of the aircraft engine was calculated to obtain the RUL prediction results.The effectiveness of the proposed method was verified and analyzed using the C-MAPSS dataset for turbofan engines. Experimental results show that, compared with several other methods, the RMSE of the proposed method in the FD001 test set decreases by 6.1%, demonstrating that the method can effectively improve the accuracy of RUL prediction for aircraft engines. Full article
(This article belongs to the Special Issue Aircrafts Reliability and Health Management Volume II)
Show Figures

Figure 1

23 pages, 1496 KB  
Article
An Explainable Artificial Intelligence Approach for Remaining Useful Life Prediction
by Genane Youness and Adam Aalah
Aerospace 2023, 10(5), 474; https://doi.org/10.3390/aerospace10050474 - 18 May 2023
Cited by 23 | Viewed by 8009
Abstract
Prognosis and health management depend on sufficient prior knowledge of the degradation process of critical components to predict the remaining useful life. This task is composed of two phases: learning and prediction. The first phase uses the available information to learn the system’s [...] Read more.
Prognosis and health management depend on sufficient prior knowledge of the degradation process of critical components to predict the remaining useful life. This task is composed of two phases: learning and prediction. The first phase uses the available information to learn the system’s behavior. The second phase predicts future behavior based on the available information of the system and estimates its remaining lifetime. Deep learning approaches achieve good prognostic performance but usually suffer from a high computational load and a lack of interpretability. Complex feature extraction models do not solve this problem, as they lose information in the learning phase and thus have a poor prognosis for the remaining lifetime. A new prepossessing approach is used with feature clustering to address this issue. It allows for restructuring the data into homogeneous groups strongly related to each other using a simple architecture of the LSTM model. It is advantageous in terms of learning time and the possibility of using limited computational capabilities. Then, we focus on the interpretability of deep learning prognosis using Explainable AI to achieve interpretable RUL prediction. The proposed approach offers model improvement and enhanced interpretability, enabling a better understanding of feature contributions. Experimental results on the available NASA C-MAPSS dataset show the performance of the proposed model compared to other common methods. Full article
(This article belongs to the Special Issue Aerospace Prognosis Technology)
Show Figures

Figure 1

17 pages, 5631 KB  
Article
First-Order Linear Active Disturbance Rejection Control for Turbofan Engines
by Hui-Yu Jin and Yang Chen
Energies 2023, 16(6), 2743; https://doi.org/10.3390/en16062743 - 15 Mar 2023
Cited by 1 | Viewed by 2395
Abstract
Proportional-integral (PI) control is widely used in turbofan-engine control, while first-order linear active disturbance rejection control (FOLADRC) is a possible approach to update it. This paper investigates FOLADRC. In methodology, it proposes a new block diagram of FOLADRC, which shows that FOLADRC can [...] Read more.
Proportional-integral (PI) control is widely used in turbofan-engine control, while first-order linear active disturbance rejection control (FOLADRC) is a possible approach to update it. This paper investigates FOLADRC. In methodology, it proposes a new block diagram of FOLADRC, which shows that FOLADRC can be viewed as a PI controller, a low-pass feedback filter, and a pre-filter. The low-pass filter helps to reject high-frequency measurement noise, while the pre-filter can attenuate overshoot in step response. In simulation, 14 published linearized model matrices of NASA’s CMAPSS-1 90k engine model are used to verify the above theory. Simulations show one FOLADRC controller can be simultaneously used for the 14 linear models and guarantee that all the 14 low-pressure turbine speed control loops have enough phase margin and no overshoot. Thus, replacing several PI controllers with one FOLADRC controller is possible, and FOLADRC can be used to simplify the control system design of turbofan engines. Full article
(This article belongs to the Special Issue Recent Advances in Thermofluids, Combustion and Energy Systems)
Show Figures

Figure 1

12 pages, 5285 KB  
Article
ProgNet: A Transferable Deep Network for Aircraft Engine Damage Propagation Prognosis under Real Flight Conditions
by Tarek Berghout, Mohamed-Djamel Mouss, Leïla-Hayet Mouss and Mohamed Benbouzid
Aerospace 2023, 10(1), 10; https://doi.org/10.3390/aerospace10010010 - 23 Dec 2022
Cited by 27 | Viewed by 5428
Abstract
Machine learning prognosis for condition monitoring of safety-critical systems, such as aircraft engines, continually faces challenges of data unavailability, complexity, and drift. Consequently, this paper overcomes these challenges by introducing adaptive deep transfer learning methodologies, strengthened with robust feature engineering. Initially, data engineering [...] Read more.
Machine learning prognosis for condition monitoring of safety-critical systems, such as aircraft engines, continually faces challenges of data unavailability, complexity, and drift. Consequently, this paper overcomes these challenges by introducing adaptive deep transfer learning methodologies, strengthened with robust feature engineering. Initially, data engineering encompassing: (i) principal component analysis (PCA) dimensionality reduction; (ii) feature selection using correlation analysis; (iii) denoising with empirical Bayesian Cauchy prior wavelets; and (iv) feature scaling is used to obtain the required learning representations. Next, an adaptive deep learning model, namely ProgNet, is trained on a source domain with sufficient degradation trajectories generated from PrognosEase, a run-to-fail data generator for health deterioration analysis. Then, ProgNet is transferred to the target domain of obtained degradation features for fine-tuning. The primary goal is to achieve a higher-level generalization while reducing algorithmic complexity, making experiments reproducible on available commercial computers with quad-core microprocessors. ProgNet is tested on the popular New Commercial Modular Aero-Propulsion System Simulation (N-CMAPSS) dataset describing real flight scenarios. To the extent we can report, this is the first time that all N-CMAPSS subsets have been fully screened in such an experiment. ProgNet evaluations with numerous metrics, including the well-known CMAPSS scoring function, demonstrate promising performance levels, reaching 234.61 for the entire test set. This is approximately four times better than the results obtained with the compared conventional deep learning models. Full article
Show Figures

Figure 1

15 pages, 5165 KB  
Article
Aero-Engine Remaining Useful Life Estimation Based on CAE-TCN Neural Networks
by Guanghao Ren, Yun Wang, Zhenyun Shi, Guigang Zhang, Feng Jin and Jian Wang
Appl. Sci. 2023, 13(1), 17; https://doi.org/10.3390/app13010017 - 20 Dec 2022
Cited by 9 | Viewed by 2614
Abstract
With the rapid growth of the aviation fields, the remaining useful life (RUL) estimation of aero-engine has become the focus of the industry. Due to the shortage of existing prediction methods, life prediction is stuck in a bottleneck. Aiming at the low efficiency [...] Read more.
With the rapid growth of the aviation fields, the remaining useful life (RUL) estimation of aero-engine has become the focus of the industry. Due to the shortage of existing prediction methods, life prediction is stuck in a bottleneck. Aiming at the low efficiency of traditional estimation algorithms, a more efficient neural network is proposed by using Convolutional Neural Networks (CNN) to replace Long-Short Term Memory (LSTM). Firstly, multi-sensor degenerate information fusion coding is realized with the convolutional autoencoder (CAE). Then, the temporal convolutional network (TCN) is applied to achieve efficient prediction with the obtained degradation code. It does not depend on the iteration along time, but learning the causality through a mask. Moreover, the data processing is improved to further improve the application efficiency of the algorithm. ExtraTreesClassifier is applied to recognize when the failure first develops. This step can not only assist labelling, but also realize feature filtering combined with tree model interpretation. For multiple operation conditions, new features are clustered by K-means++ to encode historical condition information. Finally, an experiment is carried out to evaluate the effectiveness on the Commercial Modular Aero-Propulsion System Simulation (CMAPSS) datasets provided by the National Aeronautics and Space Administration (NASA). The results show that the proposed algorithm can ensure high-precision prediction and effectively improve the efficiency. Full article
(This article belongs to the Special Issue New Trends in Machine Diagnostic and Condition Monitoring)
Show Figures

Figure 1

16 pages, 3667 KB  
Article
AI-Based Exhaust Gas Temperature Prediction for Trustworthy Safety-Critical Applications
by Asteris Apostolidis, Nicolas Bouriquet and Konstantinos P. Stamoulis
Aerospace 2022, 9(11), 722; https://doi.org/10.3390/aerospace9110722 - 17 Nov 2022
Cited by 12 | Viewed by 5261
Abstract
Data-driven condition-based maintenance (CBM) and predictive maintenance (PdM) strategies have emerged over recent years and aim at minimizing the aviation maintenance costs and environmental impact by the diagnosis and prognosis of aircraft systems. As the use of data and relevant algorithms is essential [...] Read more.
Data-driven condition-based maintenance (CBM) and predictive maintenance (PdM) strategies have emerged over recent years and aim at minimizing the aviation maintenance costs and environmental impact by the diagnosis and prognosis of aircraft systems. As the use of data and relevant algorithms is essential to AI-based gas turbine diagnostics, there are different technical, operational, and regulatory challenges that need to be tackled in order for the aeronautical industry to be able to exploit their full potential. In this work, the machine learning (ML) method of the generalised additive model (GAM) is used in order to predict the evolution of an aero engine’s exhaust gas temperature (EGT). Three different continuous synthetic data sets developed by NASA are employed, known as New Commercial Modular Aero-Propulsion System Simulation (N-CMAPSS), with increasing complexity in engine deterioration. The results show that the GAM can be predict the evolution of the EGT with high accuracy when using several input features that resemble the types of physical sensors installed in aero gas turbines currently in operation. As the GAM offers good interpretability, this case study is used to discuss the different data attributes a data set needs to have in order to build trust and move towards certifiable models in the future. Full article
Show Figures

Figure 1

24 pages, 5272 KB  
Article
Aggregation Strategy on Federated Machine Learning Algorithm for Collaborative Predictive Maintenance
by Ali Bemani and Niclas Björsell
Sensors 2022, 22(16), 6252; https://doi.org/10.3390/s22166252 - 19 Aug 2022
Cited by 42 | Viewed by 5977
Abstract
Industry 4.0 lets the industry build compact, precise, and connected assets and also has made modern industrial assets a massive source of data that can be used in process optimization, defining product quality, and predictive maintenance (PM). Large amounts of data are collected [...] Read more.
Industry 4.0 lets the industry build compact, precise, and connected assets and also has made modern industrial assets a massive source of data that can be used in process optimization, defining product quality, and predictive maintenance (PM). Large amounts of data are collected from machines, processed, and analyzed by different machine learning (ML) algorithms to achieve effective PM. These machines, assumed as edge devices, transmit their data readings to the cloud for processing and modeling. Transmitting massive amounts of data between edge and cloud is costly, increases latency, and causes privacy concerns. To address this issue, efforts have been made to use edge computing in PM applications., reducing data transmission costs and increasing processing speed. Federated learning (FL) has been proposed a mechanism that provides the ability to create a model from distributed data in edge, fog, and cloud layers without violating privacy and offers new opportunities for a collaborative approach to PM applications. However, FL has challenges in confronting with asset management in the industry, especially in the PM applications, which need to be considered in order to be fully compatible with these applications. This study describes distributed ML for PM applications and proposes two federated algorithms: Federated support vector machine (FedSVM) with memory for anomaly detection and federated long-short term memory (FedLSTM) for remaining useful life (RUL) estimation that enables factories at the fog level to maximize their PM models’ accuracy without compromising their privacy. A global model at the cloud level has also been generated based on these algorithms. We have evaluated the approach using the Commercial Modular Aero-Propulsion System Simulation (CMAPSS) dataset to predict engines’ RUL Experimental results demonstrate the advantage of FedSVM and FedLSTM in terms of model accuracy, model convergence time, and network usage resources. Full article
Show Figures

Figure 1

13 pages, 2182 KB  
Article
LSTM-Based Broad Learning System for Remaining Useful Life Prediction
by Xiaojia Wang, Ting Huang, Keyu Zhu and Xibin Zhao
Mathematics 2022, 10(12), 2066; https://doi.org/10.3390/math10122066 - 15 Jun 2022
Cited by 35 | Viewed by 5290
Abstract
Prognostics and health management (PHM) are gradually being applied to production management processes as industrial production is gradually undergoing a transformation, turning into intelligent production and leading to increased demands on the reliability of industrial equipment. Remaining useful life (RUL) prediction plays a [...] Read more.
Prognostics and health management (PHM) are gradually being applied to production management processes as industrial production is gradually undergoing a transformation, turning into intelligent production and leading to increased demands on the reliability of industrial equipment. Remaining useful life (RUL) prediction plays a pivotal role in this process. Accurate prediction results can effectively provide information about the condition of the equipment on which intelligent maintenance can be based, with many methods applied to this task. However, the current problems of inadequate feature extraction and poor correlation between prediction results and data still affect the prediction accuracy. To overcome these obstacles, we constructed a new fusion model that extracts data features based on a broad learning system (BLS) and embeds long short-term memory (LSTM) to process time-series information, named as the B-LSTM. First, the LSTM controls the transmission of information from the data to the gate mechanism, and the retained information generates the mapped features and forms the feature nodes. Then, the random feature nodes are supplemented by an activation function that generates enhancement nodes with greater expressive power, increasing the nonlinear factor in the network, and eventually the feature nodes and enhancement nodes are jointly connected to the output layer. The B-LSTM was experimentally used with the C-MAPSS dataset and the results of comparison with several mainstream methods showed that the new model achieved significant improvements. Full article
Show Figures

Figure 1

18 pages, 576 KB  
Article
Evolutionary Optimization of Spiking Neural P Systems for Remaining Useful Life Prediction
by Leonardo Lucio Custode, Hyunho Mo, Andrea Ferigo and Giovanni Iacca
Algorithms 2022, 15(3), 98; https://doi.org/10.3390/a15030098 - 19 Mar 2022
Cited by 10 | Viewed by 5614
Abstract
Remaining useful life (RUL) prediction is a key enabler for predictive maintenance. In fact, the possibility of accurately and reliably predicting the RUL of a system, based on a record of its monitoring data, can allow users to schedule maintenance interventions before faults [...] Read more.
Remaining useful life (RUL) prediction is a key enabler for predictive maintenance. In fact, the possibility of accurately and reliably predicting the RUL of a system, based on a record of its monitoring data, can allow users to schedule maintenance interventions before faults occur. In the recent literature, several data-driven methods for RUL prediction have been proposed. However, most of them are based on traditional (connectivist) neural networks, such as convolutional neural networks, and alternative mechanisms have barely been explored. Here, we tackle the RUL prediction problem for the first time by using a membrane computing paradigm, namely that of Spiking Neural P (in short, SN P) systems. First, we show how SN P systems can be adapted to handle the RUL prediction problem. Then, we propose the use of a neuro-evolutionary algorithm to optimize the structure and parameters of the SN P systems. Our results on two datasets, namely the CMAPSS and new CMAPSS benchmarks from NASA, are fairly comparable with those obtained by much more complex deep networks, showing a reasonable compromise between performance and number of trainable parameters, which in turn correlates with memory consumption and computing time. Full article
(This article belongs to the Special Issue Algorithms in Decision Support Systems Vol. 2)
Show Figures

Figure 1

14 pages, 2518 KB  
Data Descriptor
Aircraft Engine Run-to-Failure Dataset under Real Flight Conditions for Prognostics and Diagnostics
by Manuel Arias Chao, Chetan Kulkarni, Kai Goebel and Olga Fink
Data 2021, 6(1), 5; https://doi.org/10.3390/data6010005 - 13 Jan 2021
Cited by 259 | Viewed by 30025
Abstract
A key enabler of intelligent maintenance systems is the ability to predict the remaining useful lifetime (RUL) of its components, i.e., prognostics. The development of data-driven prognostics models requires datasets with run-to-failure trajectories. However, large representative run-to-failure datasets are often unavailable in real [...] Read more.
A key enabler of intelligent maintenance systems is the ability to predict the remaining useful lifetime (RUL) of its components, i.e., prognostics. The development of data-driven prognostics models requires datasets with run-to-failure trajectories. However, large representative run-to-failure datasets are often unavailable in real applications because failures are rare in many safety-critical systems. To foster the development of prognostics methods, we develop a new realistic dataset of run-to-failure trajectories for a fleet of aircraft engines under real flight conditions. The dataset was generated with the Commercial Modular Aero-Propulsion System Simulation (CMAPSS) model developed at NASA. The damage propagation modelling used in this dataset builds on the modelling strategy from previous work and incorporates two new levels of fidelity. First, it considers real flight conditions as recorded on board of a commercial jet. Second, it extends the degradation modelling by relating the degradation process to its operation history. This dataset also provides the health, respectively, fault class. Therefore, besides its applicability to prognostics problems, the dataset can be used for fault diagnostics. Full article
Show Figures

Figure 1

12 pages, 2175 KB  
Article
Aircraft Engines Remaining Useful Life Prediction with an Improved Online Sequential Extreme Learning Machine
by Tarek Berghout, Leïla-Hayet Mouss, Ouahab Kadri, Lotfi Saïdi and Mohamed Benbouzid
Appl. Sci. 2020, 10(3), 1062; https://doi.org/10.3390/app10031062 - 5 Feb 2020
Cited by 43 | Viewed by 6636
Abstract
The efficient data investigation for fast and accurate remaining useful life prediction of aircraft engines can be considered as a very important task for maintenance operations. In this context, the key issue is how an appropriate investigation can be conducted for the extraction [...] Read more.
The efficient data investigation for fast and accurate remaining useful life prediction of aircraft engines can be considered as a very important task for maintenance operations. In this context, the key issue is how an appropriate investigation can be conducted for the extraction of important information from data-driven sequences in high dimensional space in order to guarantee a reliable conclusion. In this paper, a new data-driven learning scheme based on an online sequential extreme learning machine algorithm is proposed for remaining useful life prediction. Firstly, a new feature mapping technique based on stacked autoencoders is proposed to enhance features representations through an accurate reconstruction. In addition, to attempt into addressing dynamic programming based on environmental feedback, a new dynamic forgetting function based on the temporal difference of recursive learning is introduced to enhance dynamic tracking ability of newly coming data. Moreover, a new updated selection strategy was developed in order to discard the unwanted data sequences and to ensure the convergence of the training model parameters to their appropriate values. The proposed approach is validated on the C-MAPSS dataset where experimental results confirm that it yields satisfactory accuracy and efficiency of the prediction model compared to other existing methods. Full article
(This article belongs to the Section Electrical, Electronics and Communications Engineering)
Show Figures

Figure 1

Back to TopTop