Sign in to use this feature.

Years

Between: -

Subjects

remove_circle_outline
remove_circle_outline
remove_circle_outline
remove_circle_outline

Journals

Article Types

Countries / Regions

Search Results (21)

Search Parameters:
Keywords = neuroprostanes

Order results
Result details
Results per page
Select all
Export citation of selected articles as:
11 pages, 769 KB  
Article
Sperm Motility Is Modulated by F4-Neuroprostane via the Involvement of Ryanodine Receptors
by Cinzia Signorini, Elena Moretti, Laura Liguori, Caterina Marcucci, Thierry Durand, Jean-Marie Galano, Camille Oger and Giulia Collodel
Int. J. Mol. Sci. 2025, 26(15), 7231; https://doi.org/10.3390/ijms26157231 - 26 Jul 2025
Viewed by 2854
Abstract
F4-Neuroprostanes (F4-NeuroPs), oxidative metabolites of docosahexaenoic acid, act as bioactive lipid mediators enhancing sperm motility and induce capacitation-like changes in vitro. Their biological action is proposed to involve sperm ion channels, in particular ryanodine receptors (RyRs), which regulate intracellular [...] Read more.
F4-Neuroprostanes (F4-NeuroPs), oxidative metabolites of docosahexaenoic acid, act as bioactive lipid mediators enhancing sperm motility and induce capacitation-like changes in vitro. Their biological action is proposed to involve sperm ion channels, in particular ryanodine receptors (RyRs), which regulate intracellular calcium homeostasis. We evaluated the effects of dantrolene, a RyR inhibitor, on motility and vitality of a selected spermatozoa at different concentrations (10, 30, 50, 100 μM). Then sperm motility, acrosome integrity, and RyR localization following co-incubation with dantrolene (D50 or D100 μM) and 4-/10-F4t-NeuroPs (7 ng) were investigated. Acrosomal status was assessed using Pisum sativum agglutinin (PSA) staining and RyR localization by immunofluorescence. D50 was identified as the minimum effective dose to induce significant reductions in sperm motility. F4-NeuroPs significantly increased rapid progressive motility versus controls. Co-incubation with F4-NeuroPs + D50 reduced rapid motility and increased in situ and circular movement. The acrosome staining appeared altered or absent to different percentages, and RyR localization was also seen in the midpiece. These findings suggested that F4-NeuroPs enhance sperm motility via RyR-mediated pathways, as confirmed by dantrolene inhibition. Accordingly, our results underscore the physiological relevance of RyRs in sperm function and suggest new insights into lipid-based mechanisms regulating sperm motility. Full article
Show Figures

Figure 1

23 pages, 3409 KB  
Article
3-O-Ethyl Ascorbic Acid and Cannabigerol in Modulating the Phospholipid Metabolism of Keratinocytes
by Iwona Jarocka-Karpowicz, Izabela Dobrzyńska, Anna Stasiewicz and Elżbieta Skrzydlewska
Antioxidants 2024, 13(11), 1285; https://doi.org/10.3390/antiox13111285 - 24 Oct 2024
Cited by 2 | Viewed by 3145
Abstract
Phospholipids and their metabolites play an important role in maintaining the membrane integrity and the metabolic functions of keratinocytes under physiological conditions and in the regeneration process after exposure to high-energy UVB radiation. Therefore, in the search for compounds with a protective and [...] Read more.
Phospholipids and their metabolites play an important role in maintaining the membrane integrity and the metabolic functions of keratinocytes under physiological conditions and in the regeneration process after exposure to high-energy UVB radiation. Therefore, in the search for compounds with a protective and regenerative effect on keratinocyte phospholipids, the effectiveness of two antioxidant compounds has been tested: a stable derivative of ascorbic acid, 3-O-ethyl ascorbic acid (EAA) and cannabigerol (CBG), both of which are primarily located in the membrane structures of keratinocytes. In addition, this study has demonstrated that EAA and CBG, especially in a two-component combination, enhance the antioxidant properties of keratinocytes and reduce lipid peroxidation assessed at the level of MDA (malondialdehyde)/neuroprostanes. Moreover, by reducing the activity of enzymes that metabolise phospholipids, free PUFAs (polyunsaturated fatty acids) and endocannabinoids (PLA2; phospholipase A2, COX1/2; cyclooxygenases 1/2, LOX-5; lipoxygenase 5, FAAH; fatty acid amide hydrolase, MAGL; monoacylglycerol lipase), antioxidants have been found to regulate the levels of endocannabinoids (AEA; anandamide, 2-AG; 2-arachidonoylglycerol, PEA; palmitoylethanolamide) and eicosanoids (PGD2; prostaglandin D2, PGE2; prostaglandin E2, 15-d-PGJ2; 15-deoxy-Δ12,14-prostaglandin J2, 15-HETE; 15-hydroxyeicosatetraenoic acid), that are enhanced by UVB radiation. The metabolic effect of both groups of PUFA metabolites is mainly related to the activation of G protein-related receptors (CB1/2; cannabinoid receptor 1 and 2, PPARγ; peroxisome proliferator-activated receptor gamma, TRPV1; transient receptor potential cation channel subfamily V member 1), the expression of which is reduced under the influence of EAA, CBG, and especially the two-component combination. It promotes the regeneration of keratinocyte metabolism disrupted by UVB, particularly in relation to redox balance and inflammation. Full article
(This article belongs to the Section Natural and Synthetic Antioxidants)
Show Figures

Figure 1

17 pages, 1252 KB  
Review
Phospholipids, Sphingolipids, and Cholesterol-Derived Lipid Mediators and Their Role in Neurological Disorders
by Akhlaq A. Farooqui and Tahira Farooqui
Int. J. Mol. Sci. 2024, 25(19), 10672; https://doi.org/10.3390/ijms251910672 - 3 Oct 2024
Cited by 16 | Viewed by 4459
Abstract
Neural membranes are composed of phospholipids, sphingolipids, cholesterol, and proteins. In response to cell stimulation or injury, the metabolism of lipids generates various lipid mediators, which perform many cellular functions. Thus, phospholipids release arachidonic acid or docosahexaenoic acid from the sn-2 position of [...] Read more.
Neural membranes are composed of phospholipids, sphingolipids, cholesterol, and proteins. In response to cell stimulation or injury, the metabolism of lipids generates various lipid mediators, which perform many cellular functions. Thus, phospholipids release arachidonic acid or docosahexaenoic acid from the sn-2 position of the glycerol moiety by the action of phospholipases A2. Arachidonic acid is a precursor for prostaglandins, leukotrienes, thromboxane, and lipoxins. Among these mediators, prostaglandins, leukotrienes, and thromboxane produce neuroinflammation. In contrast, lipoxins produce anti-inflammatory and pro-resolving effects. Prostaglandins, leukotrienes, and thromboxane are also involved in cell proliferation, differentiation, blood clotting, and blood vessel permeability. In contrast, DHA-derived lipid mediators are called specialized pro-resolving lipid metabolites (SPMs). They include resolvins, protectins, and maresins. These mediators regulate immune function by producing anti-inflammatory, pro-resolving, and cell protective effects. Sphingolipid-derived metabolites are ceramide, ceramide1-phosphate, sphingosine, and sphingosine 1 phosphate. They regulate many cellular processes, including enzyme activities, cell migration and adhesion, inflammation, and immunity. Cholesterol is metabolized into hydroxycholesterols and 7-ketocholesterol, which not only disrupts membrane fluidity, but also promotes inflammation, oxidative stress, and apoptosis. These processes lead to cellular damage. Full article
(This article belongs to the Special Issue Advances in Molecular Research of Lipid Mediators)
Show Figures

Figure 1

16 pages, 2701 KB  
Article
Carrier–Tumor Cell Membrane Interactions for Optimized Delivery of a Promising Drug, 4(RS)-4-F4t-Neuroprostane
by Ariana Abawi, Céline Thomann, Giovanna Lollo, Thierry Granjon, Emma Petiot, Anna Bérot, Camille Oger, Valérie Bultel-Poncé, Alexandre Guy, Jean-Marie Galano, Thierry Durand, Agnès Girard-Egrot and Ofelia Maniti
Pharmaceutics 2023, 15(12), 2739; https://doi.org/10.3390/pharmaceutics15122739 - 7 Dec 2023
Cited by 4 | Viewed by 2117
Abstract
Nanomedicines engineered to deliver molecules with therapeutic potentials, overcoming drawbacks such as poor solubility, toxicity or a short half-life, are targeted towards their cellular destination either passively or through various elements of cell membranes. The differences in the physicochemical properties of the cell [...] Read more.
Nanomedicines engineered to deliver molecules with therapeutic potentials, overcoming drawbacks such as poor solubility, toxicity or a short half-life, are targeted towards their cellular destination either passively or through various elements of cell membranes. The differences in the physicochemical properties of the cell membrane between tumor and nontumor cells have been reported, but they are not systematically used for drug delivery purposes. Thus, in this study, a new approach based on a match between the liposome compositions, i.e., membrane fluidity, to selectively interact with the targeted cell membrane was used. Lipid-based carriers of two different fluidities were designed and used to deliver 4(RS)-4-F4t-Neuroprostane (F4t-NeuroP), a potential antitumor molecule derived from docosahexaenoic acid (DHA). Based on its hydrophobic character, F4t-NeuroP was added to the lipid mixture prior to liposome formation, a protocol that yielded over 80% encapsulation efficiency in both rigid and fluid liposomes. The presence of the active molecule did not modify the liposome size but increased the liposome negative charge and the liposome membrane fluidity, which suggested that the active molecule was accommodated in the lipid membrane. F4t-NeuroP integration in liposomes with a fluid character allowed for the selective targeting of the metastatic prostate cell line PC-3 vs. fibroblast controls. A significant decrease in viability (40%) was observed for the PC-3 cancer line in the presence of F4t-NeuroP fluid liposomes, whereas rigid F4t-NeuroP liposomes did not alter the PC-3 cell viability. These findings demonstrate that liposomes encapsulating F4t-NeuroP or other related molecules may be an interesting model of drug carriers based on membrane fluidity. Full article
(This article belongs to the Special Issue Nano-Drug Carriers Based on Membrane Fluidity)
Show Figures

Figure 1

14 pages, 1756 KB  
Article
Ability of a Polyphenol-Rich Nutraceutical to Reduce Central Nervous System Lipid Peroxidation by Analysis of Oxylipins in Urine: A Randomized, Double-Blind, Placebo-Controlled Clinical Trial
by Raúl Arcusa, Juan Ángel Carillo, Begoña Cerdá, Thierry Durand, Ángel Gil-Izquierdo, Sonia Medina, Jean-Marie Galano, María Pilar Zafrilla and Javier Marhuenda
Antioxidants 2023, 12(3), 721; https://doi.org/10.3390/antiox12030721 - 14 Mar 2023
Cited by 5 | Viewed by 2571
Abstract
Isoprostanes (IsoPs) are lipid peroxidation biomarkers that reveal the oxidative status of the organism without specifying which organs or tissues it occurs in. Similar compounds have recently been identified that can assess central nervous system (CNS) lipid peroxidation status, usually oxidated by reactive [...] Read more.
Isoprostanes (IsoPs) are lipid peroxidation biomarkers that reveal the oxidative status of the organism without specifying which organs or tissues it occurs in. Similar compounds have recently been identified that can assess central nervous system (CNS) lipid peroxidation status, usually oxidated by reactive oxygen species. These compounds are the neuroprostanes (NeuroPs) derived from eicosapentaenoic acid (EPA) and docosahexaenoic acid (DHA) and the F2t-dihomo-isoprotanes derived from adrenic acid (AdA). The aim of the present investigation was to evaluate whether the long-term nutraceutical consumption of high polyphenolic contents (600 mg) from fruits (such as berries) and vegetables shows efficacy against CNS lipid peroxidation in urine biomarkers. A total of 92 subjects (47 females, 45 males, age 34 ± 11 years old, weight 73.10 ± 14.29 kg, height 1.72 ± 9 cm, body mass index (BMI) 24.40 ± 3.43 kg/m2) completed a randomized, cross-over, double-blind study after an intervention of two periods of 16 weeks consuming either extract (EXT) or placebo (PLA) separated by a 4-week washout period. The results showed significant reductions in three AdA-derived metabolites, namely, 17-epi-17-F2t-dihomo-IsoPs (Δ −1.65 ng/mL; p < 0.001), 17-F2t-dihomo-IsoPs (Δ −0.17 ng/mL; p < 0.015), and ent-7(RS)-7-F2t-dihomo-IsoPs (Δ −1.97 ng/mL; p < 0.001), and one DHA-derived metabolite, namely, 4-F4t-NeuroP (Δ −7.94 ng/mL; p < 0.001), after EXT consumption, which was not observed after PLA consumption. These data seem to show the effectiveness of the extract for preventing CNS lipid peroxidation, as determined by measurements of oxylipins in urine through Ultra-High-Performance Liquid Chromatography triple quadrupole tandem mass spectrometry (UHPLC-QqQ-ESI-MS/MS). Full article
(This article belongs to the Special Issue Oxidative Stress, Metabolic and Inflammatory Diseases)
Show Figures

Graphical abstract

12 pages, 1187 KB  
Article
F4-Neuroprostane Effects on Human Sperm
by Elena Moretti, Cinzia Signorini, Daria Noto, Roberta Corsaro, Lucia Micheli, Thierry Durand, Camille Oger, Jean Marie Galano and Giulia Collodel
Int. J. Mol. Sci. 2023, 24(2), 935; https://doi.org/10.3390/ijms24020935 - 4 Jan 2023
Cited by 5 | Viewed by 2660
Abstract
Swim-up selected human sperm were incubated with 7 ng F4-neuroprostanes (F4-NeuroPs) for 2 and 4 h. Sperm motility and membrane mitochondrial potential (MMP) were evaluated. The percentage of reacted acrosome was assessed by pisum sativum agglutinin (PSA). Chromatin integrity [...] Read more.
Swim-up selected human sperm were incubated with 7 ng F4-neuroprostanes (F4-NeuroPs) for 2 and 4 h. Sperm motility and membrane mitochondrial potential (MMP) were evaluated. The percentage of reacted acrosome was assessed by pisum sativum agglutinin (PSA). Chromatin integrity was detected using the acridine orange (AO) assay and localization of the ryanodine receptor was performed by immunofluorescence analysis. Sperm progressive motility (p = 0.02) and the percentage of sperm showing a strong MMP signal (p = 0.012) significantly increased after 2 h F4-NeuroP incubation compared to control samples. The AO assay did not show differences in the percentage of sperm with dsDNA between treated or control samples. Meanwhile, a significantly higher number of sperm with reacted acrosomes was highlighted by PSA localization after 4 h F4-NeuroP incubation. Finally, using an anti-ryanodine antibody, the immunofluorescence signal was differentially distributed at 2 and 4 h: a strong signal was evident in the midpiece and postacrosomal sheath (70% of sperm) at 2 h, whereas a dotted one appeared at 4 h (53% of sperm). A defined concentration of F4-NeuroPs in seminal fluid may induce sperm capacitation via channel ions present in sperm cells, representing an aid during in vitro sperm preparation that may increase the positive outcome of assisted fertilization. Full article
(This article belongs to the Special Issue The Role of Bioactive Lipids in Health and Disease)
Show Figures

Figure 1

16 pages, 2273 KB  
Article
The Impact of Severe COVID-19 on Plasma Antioxidants
by Neven Žarković, Anna Jastrząb, Iwona Jarocka-Karpowicz, Biserka Orehovec, Bruno Baršić, Marko Tarle, Marta Kmet, Ivica Lukšić, Wojciech Łuczaj and Elżbieta Skrzydlewska
Molecules 2022, 27(16), 5323; https://doi.org/10.3390/molecules27165323 - 21 Aug 2022
Cited by 34 | Viewed by 3129
Abstract
Several studies suggested the association of COVID-19 with systemic oxidative stress, in particular with lipid peroxidation and vascular stress. Therefore, this study aimed to evaluate the antioxidant signaling in the plasma of eighty-eight patients upon admission to the Clinical Hospital Dubrava in Zagreb, [...] Read more.
Several studies suggested the association of COVID-19 with systemic oxidative stress, in particular with lipid peroxidation and vascular stress. Therefore, this study aimed to evaluate the antioxidant signaling in the plasma of eighty-eight patients upon admission to the Clinical Hospital Dubrava in Zagreb, of which twenty-two died within a week, while the other recovered. The differences between the deceased and the survivors were found, especially in the reduction of superoxide dismutases (SOD-1 and SOD-2) activity, which was accompanied by the alteration in glutathione-dependent system and the intensification of the thioredoxin-dependent system. Reduced levels of non-enzymatic antioxidants, especially tocopherol, were also observed, which correlated with enhanced lipid peroxidation (determined by 4-hydroxynonenal (4-HNE) and neuroprostane levels) and oxidative modifications of proteins assessed as 4-HNE-protein adducts and carbonyl groups. These findings confirm the onset of systemic oxidative stress in patients with severe SARS-CoV-2, especially those who died from COVID-19, as manifested by strongly reduced tocopherol level and SOD activity associated with lipid peroxidation. Therefore, we propose that preventive and/or supplementary use of antioxidants, especially of lipophilic nature, could be beneficial for the treatment of COVID-19 patients. Full article
(This article belongs to the Collection Molecular Medicine)
Show Figures

Figure 1

13 pages, 741 KB  
Article
Assessment of Lipid Peroxidation in Alzheimer’s Disease Differential Diagnosis and Prognosis
by Laura Ferré-González, Carmen Peña-Bautista, Miguel Baquero and Consuelo Cháfer-Pericás
Antioxidants 2022, 11(3), 551; https://doi.org/10.3390/antiox11030551 - 14 Mar 2022
Cited by 25 | Viewed by 4023
Abstract
Alzheimer’s disease (AD) and other dementias are becoming increasingly common in the older population, and the number of people affected is expected to increase in a few years. Nowadays, biomarkers used in early AD diagnosis are expensive and invasive. Therefore, this research field [...] Read more.
Alzheimer’s disease (AD) and other dementias are becoming increasingly common in the older population, and the number of people affected is expected to increase in a few years. Nowadays, biomarkers used in early AD diagnosis are expensive and invasive. Therefore, this research field is growing. In fact, peroxidation by-products derived from the oxidation of brain lipids (arachidonic (AA), docosahexanoic (DHA) and adrenic acid (AdA)) could be potential biomarkers, participating in the mechanisms of inflammation, neurotoxicity and cell death in AD pathology. Previous studies have shown specificity between lipid peroxidation compounds and other dementias (e.g., Lewy bodies (DLB), frontotemporal dementia (FTD)), but more research is required. Lipid peroxidation compounds (prostaglandins, isoprostanes, isofurans, neuroprostanes, neurofurans, dihomo-isoprostanes and dihomo-isofurans) were analysed by liquid chromatography and mass spectrometry in plasma samples from participants classified into a healthy group (n = 80), a mild cognitive impairment due to AD group (n = 106), a mild dementia due to AD group (n = 70), an advanced dementia due to AD group (n = 11) and a group of other non-AD dementias (n = 20). Most of these compounds showed statistically significant differences between groups (p < 0.05), showing higher levels for the healthy and non-AD groups than the AD groups. Then, a multivariate analysis was carried out on these compounds, showing good diagnosis indexes (AUC 0.77, sensitivity 81.3%, positive predictive value 81%). Moreover, evaluating AD disease prognosis, two compounds (15-F2t-IsoP and 14(RS)-14-F4t-NeuroP) and three total parameters (isoprostanes, isofurans and neurofurans) showed significant differences among groups. Some compounds derived from the oxidation of AA, DHA and AdA have demonstrated their potential use in differential AD diagnosis. Specifically, 15-F2t-IsoP, 14(RS)-14-F4t-NeuroP and the total parameters for isoprostanes, isofurans and neurofurans have shown prognostic value for AD from its earliest stages to its most severe form. Full article
Show Figures

Graphical abstract

14 pages, 3382 KB  
Article
Isoprostanoid Plasma Levels Are Relevant to Cerebral Adrenoleukodystrophy Disease
by Cinzia Signorini, Claudio De Felice, Thierry Durand, Jean-Marie Galano, Camille Oger, Silvia Leoncini, Joussef Hayek, Jetty Chung-Yung Lee, Troy C. Lund and Paul J. Orchard
Life 2022, 12(2), 146; https://doi.org/10.3390/life12020146 - 20 Jan 2022
Cited by 5 | Viewed by 2531
Abstract
Cerebral adrenoleukodystrophy (ALD) is a rare neuroinflammatory disorder characterized by progressive demyelination. Mutations within the ABCD1 gene result in very long-chain fatty acid (VLCFA) accumulation within the peroxisome, particularly in the brain. While this VLCFA accumulation is known to be the driving cause [...] Read more.
Cerebral adrenoleukodystrophy (ALD) is a rare neuroinflammatory disorder characterized by progressive demyelination. Mutations within the ABCD1 gene result in very long-chain fatty acid (VLCFA) accumulation within the peroxisome, particularly in the brain. While this VLCFA accumulation is known to be the driving cause of the disease, oxidative stress can be a contributing factor. For patients with early cerebral disease, allogeneic hematopoietic stem cell transplantation (HSCT) is the standard of care, and this can be supported by antioxidants. To evaluate the involvement of fatty acid oxidation in the disease, F2-isoprostanes (F2-IsoPs), F2-dihomo-isoprostanes (F2-dihomo-IsoPs) and F4-neuroprostanes (F4-NeuroPs)—which are oxygenated metabolites of arachidonic (ARA), adrenic (AdA) and docosahexaenoic (DHA) acids, respectively—in plasma samples from ALD subjects (n = 20)—with various phenotypes of the disease-were measured. Three ALD groups were classified according to patients with: (1) confirmed diagnosis of ALD but without cerebral disease; (2) cerebral disease in early period post-HSCT (<100 days post-HSCT) and on intravenous N-acetyl-L-cysteine (NAC) treatment; (3) cerebral disease in late period post-HSCT (beyond 100 days post-HSCT) and off NAC therapy. In our observation, when compared to healthy subjects (n = 29), in ALD (i), F2-IsoPs levels were significantly (p < 0.01) increased in all patients, with the single exception of the early ALD and on NAC subjects; (ii) significant elevated (p < 0.0001) amounts of F2-dihomo-IsoPs were detected, with the exception of patients with a lack of cerebral disease; (iii), a significant increase (p < 0.003) in F4-NeuroP plasma levels was detected in all ALD patients. Moreover, F2-IsoPs plasma levels were significantly higher (p = 0.038) in early ALD in comparison to late ALD stage, and F4-NeuroPs were significantly lower (p = 0.012) in ALD subjects with a lack of cerebral disease in comparison to the late disease stage. Remarkably, plasma amounts of all investigated isoprostanoids were shown to discriminate ALD patients vs. healthy subjects. Altogether, isoprostanoids are relevant to the phenotype of X-ALD and may be helpful in predicting the presence of cerebral disease and establishing the risk of progression. Full article
(This article belongs to the Section Physiology and Pathology)
Show Figures

Figure 1

13 pages, 1542 KB  
Article
High Oxygen Does Not Increase Reperfusion Injury Assessed with Lipid Peroxidation Biomarkers after Cardiac Arrest: A Post Hoc Analysis of the COMACARE Trial
by Jaana Humaloja, Maximo Vento, Julia Kuligowski, Sture Andersson, José David Piñeiro-Ramos, Ángel Sánchez-Illana, Erik Litonius, Pekka Jakkula, Johanna Hästbacka, Stepani Bendel, Marjaana Tiainen, Matti Reinikainen and Markus B. Skrifvars
J. Clin. Med. 2021, 10(18), 4226; https://doi.org/10.3390/jcm10184226 - 17 Sep 2021
Cited by 5 | Viewed by 2914
Abstract
The products of polyunsaturated fatty acid peroxidation are considered reliable biomarkers of oxidative injury in vivo. We investigated ischemia-reperfusion-related oxidative injury by determining the levels of lipid peroxidation biomarkers (isoprostane, isofuran, neuroprostane, and neurofuran) after cardiac arrest and tested the associations between the [...] Read more.
The products of polyunsaturated fatty acid peroxidation are considered reliable biomarkers of oxidative injury in vivo. We investigated ischemia-reperfusion-related oxidative injury by determining the levels of lipid peroxidation biomarkers (isoprostane, isofuran, neuroprostane, and neurofuran) after cardiac arrest and tested the associations between the biomarkers and different arterial oxygen tensions (PaO2). We utilized blood samples collected during the COMACARE trial (NCT02698917). In the trial, 123 patients resuscitated from out-of-hospital cardiac arrest were treated with a 10–15 kPa or 20–25 kPa PaO2 target during the initial 36 h in the intensive care unit. We measured the biomarker levels at admission, and 24, 48, and 72 h thereafter. We compared biomarker levels in the intervention groups and in groups that differed in oxygen exposure prior to randomization. Blood samples for biomarker determination were available for 112 patients. All four biomarker levels peaked at 24 h; the increase appeared greater in younger patients and in patients without bystander-initiated life support. No association between the lipid peroxidation biomarkers and oxygen exposure either before or after randomization was found. Increases in the biomarker levels during the first 24 h in intensive care suggest continuing oxidative stress, but the clinical relevance of this remains unresolved. Full article
Show Figures

Figure 1

18 pages, 3228 KB  
Article
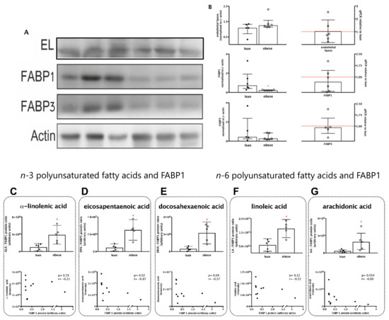
Decreased Fatty Acid Transporter FABP1 and Increased Isoprostanes and Neuroprostanes in the Human Term Placenta: Implications for Inflammation and Birth Weight in Maternal Pre-Gestational Obesity
by Livia Belcastro, Carolina S. Ferreira, Marcelle A. Saraiva, Daniela B. Mucci, Antonio Murgia, Carla Lai, Claire Vigor, Camille Oger, Jean-Marie Galano, Gabriela D. A. Pinto, Julian L. Griffin, Alexandre G. Torres, Thierry Durand, Graham J. Burton, Fátima L. C. Sardinha and Tatiana El-Bacha
Nutrients 2021, 13(8), 2768; https://doi.org/10.3390/nu13082768 - 12 Aug 2021
Cited by 12 | Viewed by 4859
Abstract
The rise in prevalence of obesity in women of reproductive age in developed and developing countries might propagate intergenerational cycles of detrimental effects on metabolic health. Placental lipid metabolism is disrupted by maternal obesity, which possibly affects the life-long health of the offspring. [...] Read more.
The rise in prevalence of obesity in women of reproductive age in developed and developing countries might propagate intergenerational cycles of detrimental effects on metabolic health. Placental lipid metabolism is disrupted by maternal obesity, which possibly affects the life-long health of the offspring. Here, we investigated placental lipid metabolism in women with pre-gestational obesity as a sole pregnancy complication and compared it to placental responses of lean women. Open profile and targeted lipidomics were used to assess placental lipids and oxidised products of docosahexaenoic (DHA) and arachidonic acid (AA), respectively, neuroprostanes and isoprostanes. Despite no overall signs of lipid accumulation, DHA and AA levels in placentas from obese women were, respectively, 2.2 and 2.5 times higher than those from lean women. Additionally, a 2-fold increase in DHA-derived neuroprostanes and a 1.7-fold increase in AA-derived isoprostanes were seen in the obese group. These changes correlated with a 70% decrease in placental FABP1 protein. Multivariate analyses suggested that neuroprostanes and isoprostanes are associated with maternal and placental inflammation and with birth weight. These results might shed light on the molecular mechanisms associated with altered placental fatty acid metabolism in maternal pre-gestational obesity, placing these oxidised fatty acids as novel mediators of placental function. Full article
(This article belongs to the Section Lipids)
Show Figures

Graphical abstract

12 pages, 406 KB  
Article
F4-Neuroprostanes: A Role in Sperm Capacitation
by Cinzia Signorini, Elena Moretti, Daria Noto, Simona Mattioli, Cesare Castellini, Nicola Antonio Pascarelli, Thierry Durand, Camille Oger, Jean-Marie Galano, Claudio De Felice, Jetty Chung-Yung Lee and Giulia Collodel
Life 2021, 11(7), 655; https://doi.org/10.3390/life11070655 - 5 Jul 2021
Cited by 11 | Viewed by 3186
Abstract
F4-neuroprostanes (F4-NeuroPs), derived from the oxidative metabolization of docosahexaenoic acid (DHA), are considered biomarkers of oxidative stress in neurodegenerative diseases. Neurons and spermatozoa display a high DHA content. NeuroPs might possess biological activities. The aim of this in vitro [...] Read more.
F4-neuroprostanes (F4-NeuroPs), derived from the oxidative metabolization of docosahexaenoic acid (DHA), are considered biomarkers of oxidative stress in neurodegenerative diseases. Neurons and spermatozoa display a high DHA content. NeuroPs might possess biological activities. The aim of this in vitro study was to investigate the biological effects of chemically synthetized 4-F4t-NeuroP and 10-F4t-NeuroP in human sperm. Total progressive sperm motility (p < 0.05) and linearity (p = 0.016), evaluated by a computer-assisted sperm analyzer, were significantly increased in samples incubated with 7 ng F4-NeuroPs compared to non-supplemented controls. Sperm capacitation was tested in rabbit and swim-up-selected human sperm by chlortetracycline fluorescence assay. A higher percentage of capacitated sperm (p < 0.01) was observed in samples incubated in F4-NeuroPs than in the controls. However, the percentage of capacitated sperm was not different in F4-NeuroPs and calcium ionophore treatments at 2 h incubation. The phosphorylated form of AMPKα was detected by immunofluorescence analysis; after 2 h F4-NeuroP incubation, a dotted signal appeared in the entire sperm tail, and in controls, sperm were labeled in the mid-piece. A defined level of seminal F4-NeuroPs (7 ng) showed a biological activity in sperm function; its addition in sperm suspensions stimulated capacitation, increasing the number of sperm able to fertilize. Full article
Show Figures

Figure 1

14 pages, 16066 KB  
Article
Circulating 4-F4t-Neuroprostane and 10-F4t-Neuroprostane Are Related to MECP2 Gene Mutation and Natural History in Rett Syndrome
by Cinzia Signorini, Silvia Leoncini, Thierry Durand, Jean-Marie Galano, Alexandre Guy, Valérie Bultel-Poncé, Camille Oger, Jetty Chung-Yung Lee, Lucia Ciccoli, Joussef Hayek and Claudio De Felice
Int. J. Mol. Sci. 2021, 22(8), 4240; https://doi.org/10.3390/ijms22084240 - 19 Apr 2021
Cited by 3 | Viewed by 3144
Abstract
Neuroprostanes, a family of non-enzymatic metabolites of the docosahexaenoic acid, have been suggested as potential biomarkers for neurological diseases. Objective biological markers are strongly needed in Rett syndrome (RTT), which is a progressive X-linked neurodevelopmental disorder that is mainly caused by mutations in [...] Read more.
Neuroprostanes, a family of non-enzymatic metabolites of the docosahexaenoic acid, have been suggested as potential biomarkers for neurological diseases. Objective biological markers are strongly needed in Rett syndrome (RTT), which is a progressive X-linked neurodevelopmental disorder that is mainly caused by mutations in the methyl-CpG binding protein 2 (MECP2) gene with a predominant multisystemic phenotype. The aim of the study is to assess a possible association between MECP2 mutations or RTT disease progression and plasma levels of 4(RS)-4-F4t-neuroprostane (4-F4t-NeuroP) and 10(RS)-10-F4t-neuroprostane (10-F4t-NeuroP) in typical RTT patients with proven MECP2 gene mutation. Clinical severity and disease progression were assessed using the Rett clinical severity scale (RCSS) in n = 77 RTT patients. The 4-F4t-NeuroP and 10-F4t-NeuroP molecules were totally synthesized and used to identify the contents of the plasma of the patients. Neuroprostane levels were related to MECP2 mutation category (i.e., early truncating, gene deletion, late truncating, and missense), specific hotspot mutations (i.e., R106W, R133C, R168X, R255X, R270X, R294X, R306C, and T158M), and disease stage (II through IV). Circulating 4-F4t-NeuroP and 10-F4t-NeuroP were significantly related to (i) the type of MECP2 mutations where higher levels were associated to gene deletions (p ≤ 0.001); (ii) severity of common hotspot MECP2 mutation (large deletions, R168X, R255X, and R270X); (iii) disease stage, where higher concentrations were observed at stage II (p ≤ 0.002); and (iv) deficiency in walking (p ≤ 0.0003). This study indicates the biological significance of 4-F4t-NeuroP and 10-F4t-NeuroP as promising molecules to mark the disease progression and potentially gauge genotype–phenotype associations in RTT. Full article
Show Figures

Figure 1

12 pages, 773 KB  
Article
Clinical Utility of Plasma Lipid Peroxidation Biomarkers in Alzheimer’s Disease Differential Diagnosis
by Carmen Peña-Bautista, Lourdes Álvarez, Thierry Durand, Claire Vigor, Ana Cuevas, Miguel Baquero, Máximo Vento, David Hervás and Consuelo Cháfer-Pericás
Antioxidants 2020, 9(8), 649; https://doi.org/10.3390/antiox9080649 - 22 Jul 2020
Cited by 11 | Viewed by 4076
Abstract
Background: Differential diagnosis of Alzheimer’s disease (AD) is a complex task due to the clinical similarity among neurodegenerative diseases. Previous studies showed the role of lipid peroxidation in early AD development. However, the clinical validation of potential specific biomarkers in minimally invasive samples [...] Read more.
Background: Differential diagnosis of Alzheimer’s disease (AD) is a complex task due to the clinical similarity among neurodegenerative diseases. Previous studies showed the role of lipid peroxidation in early AD development. However, the clinical validation of potential specific biomarkers in minimally invasive samples constitutes a great challenge in early AD diagnosis. Methods: Plasma samples from participants classified into AD (n = 138), non-AD (including MCI and other dementias not due to AD) (n = 70) and healthy (n = 50) were analysed. Lipid peroxidation compounds (isoprostanes, isofurans, neuroprostanes, neurofurans) were determined by ultra-performance liquid chromatography coupled with tandem mass spectrometry. Statistical analysis for biomarkers’ clinical validation was based on Elastic Net. Results: A two-step diagnosis model was developed from plasma lipid peroxidation products to diagnose early AD specifically, and a bootstrap validated AUC of 0.74 was obtained. Conclusion: A promising AD differential diagnosis model was developed. It was clinically validated as a screening test. However, further external validation is required before clinical application. Full article
(This article belongs to the Special Issue Lipid Peroxidation in Neurodegeneration)
Show Figures

Graphical abstract

11 pages, 285 KB  
Article
Isoprostanoids Levels in Cerebrospinal Fluid Do Not Reflect Alzheimer’s Disease
by Carmen Peña-Bautista, Miguel Baquero, Marina López-Nogueroles, Máximo Vento, David Hervás and Consuelo Cháfer-Pericás
Antioxidants 2020, 9(5), 407; https://doi.org/10.3390/antiox9050407 - 10 May 2020
Cited by 5 | Viewed by 3263
Abstract
Previous studies showed a relationship between lipid oxidation biomarkers from plasma samples and Alzheimer’s Disease (AD), constituting a promising diagnostic tool. In this work we analyzed whether these plasma biomarkers could reflect specific brain oxidation in AD. In this work lipid peroxidation compounds [...] Read more.
Previous studies showed a relationship between lipid oxidation biomarkers from plasma samples and Alzheimer’s Disease (AD), constituting a promising diagnostic tool. In this work we analyzed whether these plasma biomarkers could reflect specific brain oxidation in AD. In this work lipid peroxidation compounds were determined in plasma and cerebrospinal fluid (CSF) samples from AD and non-AD (including other neurological pathologies) participants, by means of an analytical method based on liquid chromatography coupled with mass spectrometry. Statistical analysis evaluated correlations between biological matrices. The results did not show satisfactory correlations between plasma and CSF samples for any of the studied lipid peroxidation biomarkers (isoprostanes, neuroprostanes, prostaglandines, dihomo-isoprostanes). However, some of the analytes showed correlations with specific CSF biomarkers for AD and with neuropsychological tests (Mini-Mental State Examination (MMSE), Repeatable Battery for the Assessment of Neuropsychological Status (RBANS)). In conclusion, lipid peroxidation biomarkers in CSF samples do not reflect their levels in plasma samples, and no significant differences were observed between participant groups. However, some of the analytes could be useful as cognitive decline biomarkers. Full article
(This article belongs to the Special Issue Lipid Peroxidation in Neurodegeneration)
Show Figures

Graphical abstract

Back to TopTop