Sign in to use this feature.

Years

Between: -

Subjects

remove_circle_outline
remove_circle_outline
remove_circle_outline
remove_circle_outline
remove_circle_outline
remove_circle_outline
remove_circle_outline
remove_circle_outline
remove_circle_outline

Journals

Article Types

Countries / Regions

Search Results (22)

Search Parameters:
Keywords = near-zero effort

Order results
Result details
Results per page
Select all
Export citation of selected articles as:
31 pages, 16955 KB  
Article
Uncertainty Assessment of the Impacts of Climate Change on Streamflow in the Iznik Lake Watershed, Türkiye
by Anıl Çalışkan Tezel, Adem Akpınar, Aslı Bor and Şebnem Elçi
Water 2026, 18(2), 187; https://doi.org/10.3390/w18020187 - 10 Jan 2026
Viewed by 441
Abstract
Study region: This study focused on the Iznik Lake Watershed in northwestern Türkiye. Study focus: Climate change is increasingly affecting water resources worldwide, raising concerns about future hydrological sustainability. This study investigates the impacts of climate change on river streamflow in [...] Read more.
Study region: This study focused on the Iznik Lake Watershed in northwestern Türkiye. Study focus: Climate change is increasingly affecting water resources worldwide, raising concerns about future hydrological sustainability. This study investigates the impacts of climate change on river streamflow in the Iznik Lake Watershed, a critical freshwater resource in northwestern Türkiye. To capture possible future conditions, downscaled climate projections were integrated with the SWAT+ hydrological model. Recognizing the inherent uncertainties in climate models and model parameterization, the analysis examined the relative influence of climate realizations, emission scenarios, and hydrological parameters on streamflow outputs. By quantifying both the magnitude of climate-induced changes and the contribution of different sources of uncertainty, the study provides insights that can guide decision-makers in future management planning and be useful for forthcoming modeling efforts. New hydrological insights for the region: Projections indicate wetter winters and springs but drier summers, with an overall warming trend in the study area. Based on simulations driven by four representative grid points, the results at the Karadere station, which represents the main inflow of the watershed, indicate modest changes in mean annual streamflow, ranging from −7% to +56% in the near future and from +19% to +54% in the far future. Maximum flows (Qmax) exhibit notable increases, ranging from +0.9% to +47% in the near future and from +21% to +63% in the far future, indicating a tendency toward higher peak discharges under future climate conditions. Low-flow conditions, especially in summer, exhibit the greatest relative variability due to near-zero baseline discharges. Relative change analysis revealed considerable differences in Karadere and Findicak sub-catchments, reflecting heterogeneous hydrological responses even within the same basin. Uncertainty analysis, conducted using both an ANOVA-based approach and Bayesian Model Averaging (BMA), highlighted the dominant influence of climate projections and potential evapotranspiration calculation methods, while land use change contributed negligibly to overall uncertainty. Full article
Show Figures

Figure 1

19 pages, 8779 KB  
Article
Application of Near-Space High-Altitude Balloon in Earth Observation
by Zhanchao Wang, Min Huang, Wenhao Zhao, Zixuan Zhang, Yan Sun, Guangming Wang, Yixin Zhao and Lulu Qian
Appl. Sci. 2025, 15(21), 11758; https://doi.org/10.3390/app152111758 - 4 Nov 2025
Viewed by 1020
Abstract
Near space, as a critical atmospheric domain with unique physical, electromagnetic, and biological characteristics, remains a frontier with extensive unresolved scientific questions in atmospheric physics, electromagnetic environment dynamics, and biological adaptability mechanisms. In response to these knowledge gaps, the Chinese Academy of Sciences [...] Read more.
Near space, as a critical atmospheric domain with unique physical, electromagnetic, and biological characteristics, remains a frontier with extensive unresolved scientific questions in atmospheric physics, electromagnetic environment dynamics, and biological adaptability mechanisms. In response to these knowledge gaps, the Chinese Academy of Sciences (CAS) initiated a strategic pilot science and technology project dedicated to systematically investigating the aforementioned three core domains of near space. This project has allowed for a series of near-space scientific experiments to be successfully conducted on the Qinghai–Tibet Plateau, utilizing large zero-pressure high-altitude balloons to carry diverse scientific payloads. From an engineering perspective, all experiments achieved complete success: high-altitude balloons with volumes ranging from 2000 m3 to 50,000 m3 safely transported scientific exploration equipment and payload cabins (with payload masses of 100 kg to 400 kg) to the near space; all scientific instruments maintained stable operational status throughout the missions; payload cabins reliably provided essential support functions, including power supply, data storage, real-time data transmission, and video monitoring for the scientific payloads; and both the scientific equipment and payload cabins were successfully recovered. These efforts are expected to enhance the scientific understanding of Earth’s near space environment and provide a technical foundation for subsequent large-scale near space exploration initiatives. Full article
Show Figures

Figure 1

30 pages, 6709 KB  
Article
Human Toxicity Potential: A Lifecycle Evaluation in Current and Future Frameworks for Hydrogen-Based and Battery Electric Buses in the European Union
by Andrea Nicolò Damiani Ferretti, Pier Paolo Brancaleoni, Francesco Bellucci, Alessandro Brusa and Enrico Corti
Energies 2025, 18(18), 4932; https://doi.org/10.3390/en18184932 - 16 Sep 2025
Viewed by 861
Abstract
In recent years, governments have promoted the shift to low-emission transport systems, with electric and hydrogen vehicles emerging as key alternatives for greener urban mobility. Evaluating zero- or near-zero tailpipe solutions requires a Lifecycle Assessment (LCA) approach, accounting for emissions from energy production, [...] Read more.
In recent years, governments have promoted the shift to low-emission transport systems, with electric and hydrogen vehicles emerging as key alternatives for greener urban mobility. Evaluating zero- or near-zero tailpipe solutions requires a Lifecycle Assessment (LCA) approach, accounting for emissions from energy production, components and vehicle manufacturing. Such studies mainly address Greenhouse Gas (GHG) emissions, while other pollutants are often overlooked. This study compares the Human Toxicity Potential (HTP) of Battery Electric Vehicles (BEVs), Fuel Cell Vehicles (FCVs), Hydrogen Internal Combustion Engine Vehicles (H2ICEVs) and hybrid H2ICEVs for public transport in the European Union. Current and future scenarios (2024, 2030, 2050) are examined, considering evolving energy mixes and manufacturing impacts. Results underline that BEVs are characterized by the highest HTP in 2024, and that this trend is maintained even in future scenarios. As for hydrogen-based powertrains, they show lower HTPs, similar among them. This work underlines that current efforts must be intensified, especially for BEVs, to further limit harmful emissions from the mobility sector. Full article
Show Figures

Figure 1

29 pages, 1728 KB  
Article
Who Can Afford to Decarbonize? Early Insights from a Socioeconomic Model for Energy Retrofit Decision-Making
by Daniela Tavano, Francesca Salvo, Marilena De Simone, Antonio Bilotta and Francesco Paolo Del Giudice
Real Estate 2025, 2(2), 6; https://doi.org/10.3390/realestate2020006 - 11 Jun 2025
Cited by 2 | Viewed by 1329
Abstract
The real estate sector is steadily moving towards zero-emission buildings, driven by EU policies to achieve near-zero energy (NZEB) buildings by 2050. In Italy, more than 70% of residential buildings fall into the lower energy classes, and this mainly affects low-income households. As [...] Read more.
The real estate sector is steadily moving towards zero-emission buildings, driven by EU policies to achieve near-zero energy (NZEB) buildings by 2050. In Italy, more than 70% of residential buildings fall into the lower energy classes, and this mainly affects low-income households. As a result, the decarbonisation of the real estate sector presents both technical and socio-economic obstacles. Building on these premises, this study introduces the Retrofit Optimization Problem (ROP), a methodological framework adapted from the Multidimensional Knapsack Problem (MdKP). This method is used in this study to conduct a qualitative analysis of accessibility to retrofit between different socio-economic groups, integrating constraints to simulate restructuring capacity based on different incomes. The results show significant disparities: although many retrofit strategies can meet regulatory energy performance targets, only a small number are financially sustainable for low-income households. In addition, interventions with the greatest environmental impact remain inaccessible to vulnerable groups. These preliminary results highlight important equity issues in the energy transition, indicating the need for specific and income-sensitive policies to prevent decarbonisation efforts from exacerbating social inequalities or increasing the risk of assets being stranded in the housing market. Full article
Show Figures

Figure 1

20 pages, 984 KB  
Article
Study on Performance Index of Near-Zero-Energy Consumption Residence in Towns of Southern Jiangsu Province
by Lei Jiang, Lei Zhang, Weidong Lu, Jingjing Xu and Daiwei Luo
Buildings 2025, 15(11), 1922; https://doi.org/10.3390/buildings15111922 - 2 Jun 2025
Viewed by 738
Abstract
This study initially examined the thermal comfort of rural residents in southern Jiangsu, analyzing their tolerance levels and expected temperature ranges during winter and summer. Subsequently, Design Builder 7.02.004 software was utilized to simulate the energy consumption of typical residential buildings. Furthermore, an [...] Read more.
This study initially examined the thermal comfort of rural residents in southern Jiangsu, analyzing their tolerance levels and expected temperature ranges during winter and summer. Subsequently, Design Builder 7.02.004 software was utilized to simulate the energy consumption of typical residential buildings. Furthermore, an orthogonal test method was employed to investigate the significant relationships among seven factors influencing building energy consumption in both winter and summer. These factors include external wall heat transfer coefficient, roof heat transfer coefficient, external window heat transfer coefficient, external window solar heat gain coefficient (SHGC), window-to-wall-area ratio, air tightness, and building orientation. Finally, based on the findings from the thermal comfort study, recommended passive design parameters for near-zero-energy residential buildings in southern Jiangsu were proposed. This provides valuable references for the future construction efforts of such buildings within this region. Full article
(This article belongs to the Section Building Energy, Physics, Environment, and Systems)
Show Figures

Figure 1

22 pages, 1296 KB  
Review
Sustainable Strategies for Concrete Infrastructure Preservation: A Comprehensive Review and Perspective
by Cameron R. Rusnak
Infrastructures 2025, 10(4), 99; https://doi.org/10.3390/infrastructures10040099 - 20 Apr 2025
Cited by 12 | Viewed by 3872
Abstract
The growing number of reinforced concrete (RC) structures nearing the end of their service life demands innovative strategies for preservation and retrofitting. Environmental degradation, aging infrastructure, and increased loading demands highlight the need for sustainable, durable, and cost-effective solutions. This paper reviews advancements [...] Read more.
The growing number of reinforced concrete (RC) structures nearing the end of their service life demands innovative strategies for preservation and retrofitting. Environmental degradation, aging infrastructure, and increased loading demands highlight the need for sustainable, durable, and cost-effective solutions. This paper reviews advancements in preserving and retrofitting RC and concrete infrastructure systems. Innovations include low-carbon binders, supplementary cementitious materials (SCMs), geopolymer concrete, and self-healing technologies to enhance durability and reduce environmental impact. Advanced retrofitting techniques, particularly fiber-reinforced polymer (FRP) systems, modularized steel reinforcement, and hybrid approaches, effectively improve resilience against environmental and operational stresses. Computational tools and machine learning offer promising pathways for optimizing mixture designs and enhancing sustainability. However, critical challenges remain, including scalability issues, performance variability, economic feasibility, and the lack of standardized guidelines. Addressing these challenges will require coordinated efforts across academia, industry, and regulatory bodies to establish performance-based guidelines, develop standardized testing protocols, and conduct comprehensive lifecycle assessments. The findings of this review contribute valuable insights for enhancing infrastructure resilience, reducing environmental impacts, and supporting global sustainability initiatives aimed at achieving net-zero emissions and climate resilience. Full article
Show Figures

Figure 1

11 pages, 1052 KB  
Article
Enzymatic Activity Responses to Transport and Low-Temperature Storage: Implications for Plant Nitrogen Metabolism Studies
by D. Nayeli Martínez and Erick de la Barrera
Nitrogen 2025, 6(1), 5; https://doi.org/10.3390/nitrogen6010005 - 16 Jan 2025
Viewed by 2116
Abstract
Understanding how transport and storage conditions affect enzymatic activity is essential for accurate biomonitoring of nitrogen metabolism in plants. This study evaluated the effects of transport conditions and low-temperature storage on the enzymatic activities of nitrate reductase (NR), glutamine synthetase (GS), and phosphomonoesterase [...] Read more.
Understanding how transport and storage conditions affect enzymatic activity is essential for accurate biomonitoring of nitrogen metabolism in plants. This study evaluated the effects of transport conditions and low-temperature storage on the enzymatic activities of nitrate reductase (NR), glutamine synthetase (GS), and phosphomonoesterase (PME) for Chloris gayana, Fraxinus uhdei, and Trifolium repens. Enzymatic activities were measured for leaf samples immediately after collection, after 18 h at room temperature, or after 18 h on ice. Additionally, samples were stored at −16 °C or −45 °C for up to 28 days. NR activity decreased to near-zero levels under all storage conditions, indicating that this enzyme is unsuitable for delayed analysis. In contrast, GS and PME activities showed species-dependent responses to storage, with increased activity observed for T. repens and C. gayana, potentially reflecting tissue degradation processes. F. uhdei exhibited greater stability in enzyme activities, suggesting a higher resilience to storage. These findings highlight the importance of minimizing storage time to preserve enzymatic integrity, particularly for NR, while providing insight into the potential for delayed analysis of GS and PME in specific species. This work offers practical recommendations for future biomonitoring efforts in nitrogen deposition studies. Full article
Show Figures

Figure 1

23 pages, 5614 KB  
Article
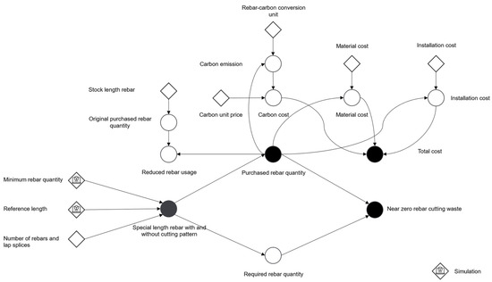
A Dynamic Simulation Model for Near-Zero Rebar-Cutting Waste through Special-Length-Priority Optimization
by Jinhyuk Oh, Sunkuk Kim and Daniel Darma Widjaja
Buildings 2024, 14(8), 2350; https://doi.org/10.3390/buildings14082350 - 30 Jul 2024
Viewed by 1381
Abstract
Global economic fluctuations as exemplified by the recent COVID-19 financial crisis significantly impact the construction industry, particularly steel rebar supply chain and procurement. This impedes engineers’ efforts toward achieving near-zero rebar-cutting waste due to dynamic rebar minimum order quantities and maximum lengths imposed [...] Read more.
Global economic fluctuations as exemplified by the recent COVID-19 financial crisis significantly impact the construction industry, particularly steel rebar supply chain and procurement. This impedes engineers’ efforts toward achieving near-zero rebar-cutting waste due to dynamic rebar minimum order quantities and maximum lengths imposed by steel mills. This study addresses the challenge of achieving near-zero rebar-cutting waste by proposing a model that simulates the level of optimization in minimizing rebar-cutting waste amidst such dynamics. The model was implemented in a case study involving reinforced concrete columns in a high-rise building. While achieving near-zero waste consistently proved challenging, particularly for greater than 50 tons of minimum quantity, the study identified a maximum 12 m rebar variant that attained this target regardless of minimum order quantity. Nonetheless, this study introduces a real-time decision-support system for rebar procurement, empowering engineers to optimize usage and minimize waste. This system facilitates near-zero rebar-cutting waste levels in response to rebar procurement requirement dynamics. Full article
(This article belongs to the Section Construction Management, and Computers & Digitization)
Show Figures

Figure 1

32 pages, 16411 KB  
Article
A Global Mosaic of Temporally Stable Pixels for Radiometric Calibration of Optical Satellite Sensors Using Landsat 8
by Juliana Fajardo Rueda, Larry Leigh and Cibele Teixeira Pinto
Remote Sens. 2024, 16(13), 2437; https://doi.org/10.3390/rs16132437 - 3 Jul 2024
Cited by 5 | Viewed by 2132
Abstract
Calibrating optical sensors has become a priority to maintain data quality and ensure consistency among sensors from different agencies. Achieving and monitoring radiometric calibration often involves the identification of temporally stable targets on the Earth’s surface. Although some locations across North Africa have [...] Read more.
Calibrating optical sensors has become a priority to maintain data quality and ensure consistency among sensors from different agencies. Achieving and monitoring radiometric calibration often involves the identification of temporally stable targets on the Earth’s surface. Although some locations across North Africa have traditionally been used as primary targets for calibration purposes, it is crucial to explore alternative options to account for potential changes in these sites over time. This study conducted a global assessment of pixel-level temporal stability using Landsat 8 OLI data, with the primary goal of identifying regions suitable for global radiometric calibration efforts. This work followed a two-stage approach, including the testing and selection of an effective combination of statistical tests to differentiate between temporally stable and unstable pixels and the generation of a worldwide mosaic of temporally stable pixels through a per-pixel statistical analysis employing a combination of Spearman’s rho and Pettitt’s test for assessing long-term trends and detecting change points. Notably, comparing the temporal mean top-of-atmosphere (TOA) reflectance before and after applying the generated temporal filter to a site with documented unstable pixels revealed a substantial reduction in mean variation, up to 6%. In addition, slopes observed in the pre-filter mean TOA reflectance, ranging between −0.002 and −0.005, became zero or near-zero and statistically insignificant after the temporal filter was applied, demonstrating a reduction in total uncertainties by 3 to 4%. These findings evidence the potential of this work, placing it as a potential foundation in the continuous search to identify additional targets for global radiometric calibration efforts. Full article
Show Figures

Figure 1

20 pages, 12282 KB  
Article
Harnessing Machine Learning and Data Fusion for Accurate Undocumented Well Identification in Satellite Images
by Teeratorn Kadeethum and Christine Downs
Remote Sens. 2024, 16(12), 2116; https://doi.org/10.3390/rs16122116 - 11 Jun 2024
Cited by 1 | Viewed by 1649
Abstract
This study utilizes satellite data to detect undocumented oil and gas wells, which pose significant environmental concerns, including greenhouse gas emissions. Three key findings emerge from the study. Firstly, the problem of imbalanced data is addressed by recommending oversampling techniques like Rotation–GaussianBlur–Solarization data [...] Read more.
This study utilizes satellite data to detect undocumented oil and gas wells, which pose significant environmental concerns, including greenhouse gas emissions. Three key findings emerge from the study. Firstly, the problem of imbalanced data is addressed by recommending oversampling techniques like Rotation–GaussianBlur–Solarization data augmentation (RGS), the Synthetic Minority Over-Sampling Technique (SMOTE), or ADASYN (an extension of SMOTE) over undersampling techniques. The performance of borderline SMOTE is less effective than that of the rest of the oversampling techniques, as its performance relies heavily on the quality and distribution of data near the decision boundary. Secondly, incorporating pre-trained models trained on large-scale datasets enhances the models’ generalization ability, with models trained on one county’s dataset demonstrating high overall accuracy, recall, and F1 scores that can be extended to other areas. This transferability of models allows for wider application. Lastly, including persistent homology (PH) as an additional input improves performance for in-distribution testing but may affect the model’s generalization for out-of-distribution testing. A careful consideration of PH’s impact on overall performance and generalizability is recommended. Overall, this study provides a robust approach to identifying undocumented oil and gas wells, contributing to the acceleration of a net-zero economy and supporting environmental sustainability efforts. Full article
Show Figures

Figure 1

17 pages, 4240 KB  
Article
Sustainable Development Goal Attainment in the Wake of COVID-19: Simulating an Ambitious Policy Push
by Taylor Hanna, Barry B. Hughes, Mohammod T. Irfan, David K. Bohl, José Solórzano, Babatunde Abidoye, Laurel Patterson and Jonathan D. Moyer
Sustainability 2024, 16(8), 3309; https://doi.org/10.3390/su16083309 - 16 Apr 2024
Cited by 6 | Viewed by 3382
Abstract
Even before the COVID-19 pandemic, the world was not on course to meet key Sustainable Development Goals (SDGs) including SDG 1 (No Poverty) and SDG 2 (Zero Hunger). Some significant degree of additional effort was needed before the pandemic, and the challenge is [...] Read more.
Even before the COVID-19 pandemic, the world was not on course to meet key Sustainable Development Goals (SDGs) including SDG 1 (No Poverty) and SDG 2 (Zero Hunger). Some significant degree of additional effort was needed before the pandemic, and the challenge is now greater. Analyzing the prospects for meeting these goals requires attention to the combined effects of the pandemic and such additional impetus. This article assesses the impact of the COVID-19 pandemic on progress toward the SDGs and explores strategies to recover and accelerate development. Utilizing the International Futures (IFs) forecasting system and recognizing the near impossibility of meeting the goals by 2030, three scenarios are examined through to 2050: A pre-COVID-19 trajectory (No COVID-19), the current path influenced by the pandemic (Current Path), and a transformative SDG-focused approach prioritizing key policy strategies to accelerate outcomes (SDG Push). The pandemic led to a rise in extreme poverty and hunger, with recovery projected to be slow. The SDG Push scenario effectively addresses this, surpassing the Current Path and achieving significant global improvements in poverty, malnutrition, and human development by 2050 even relative to the No COVID-19 path. The findings emphasize the need for integrated, transformative actions to propel sustainable development. Full article
(This article belongs to the Special Issue The Impact of COVID-19 Pandemic on Sustainable Development Goals)
Show Figures

Figure 1

27 pages, 9388 KB  
Article
GPT-Empowered Personalized eLearning System for Programming Languages
by Jennifer Jin and Mira Kim
Appl. Sci. 2023, 13(23), 12773; https://doi.org/10.3390/app132312773 - 28 Nov 2023
Cited by 14 | Viewed by 4487
Abstract
The eLearning approach to programming language instruction has gained widespread acceptance due to advantages such as accessibility, temporal flexibility, and content reusability. However, the current eLearning for programming predominantly employs the delivery of one-size-fits-all content, engendering elevated costs in both the development of [...] Read more.
The eLearning approach to programming language instruction has gained widespread acceptance due to advantages such as accessibility, temporal flexibility, and content reusability. However, the current eLearning for programming predominantly employs the delivery of one-size-fits-all content, engendering elevated costs in both the development of language coursework and administration of eLearning sessions, which includes the labor-intensive task of grading student submissions. A compelling research question to consider is how to construct an eLearning system capable of delivering personalized, student-centric content, automating the generation of coursework elements, and eliminating the need for instructor involvement in the management of eLearning sessions. Our approach to delivering a definite solution to the question involves the utilization of a suite of advanced software technologies: GPT to dynamically generate course contents/components, prompt engineering to personalize course content for each individual student, and autonomous computing to manage eLearning sessions without the need for human intervention. The research results encompass the design of an eLearning framework covering all programming languages, a fully functional Python-based implementation, seamless integration with ChatGPT for dynamic content generation, a high degree of content personalization, and the elimination of manual effort required for managing eLearning sessions. Full article
(This article belongs to the Special Issue ICTs in Education)
Show Figures

Figure 1

15 pages, 2759 KB  
Article
The Impact of Weir Construction in Korea’s Nakdong River on the Population Genetic Variability of the Endangered Fish Species, Rapid Small Gudgeon (Microphysogobio rapidus)
by Yang-Ki Hong, Kang-Rae Kim, Keun-Sik Kim and In-Chul Bang
Genes 2023, 14(8), 1611; https://doi.org/10.3390/genes14081611 - 11 Aug 2023
Cited by 8 | Viewed by 2483
Abstract
Microphysogobio rapidus, an endemic cyprinid fish species found exclusively in Korea, has been identified in only two tributaries of the Nakdong River. The species predominantly occupies the near-gravel bottom waters within shallow sections of the middle and lower reaches of the river, [...] Read more.
Microphysogobio rapidus, an endemic cyprinid fish species found exclusively in Korea, has been identified in only two tributaries of the Nakdong River. The species predominantly occupies the near-gravel bottom waters within shallow sections of the middle and lower reaches of the river, characterized by swift currents. M. rapidus is currently recognized as a critically endangered species due to its distinct habitat preference, as well as the negative impacts of stream dam development and water environment pollution. In this study, we used 10 microsatellite markers to examine the genetic diversity of M. rapidus in the upper Nam (UN), lower Nam (LN), and Deokcheon Rivers (DC) in Korea, with a specific focus on assessment of the impact of dam development. Fish sampled from the UN and LN showed a greater average number of alleles and allelic richness (A = 18.3–18.4, AR = 13.8) compared to those from DC (A = 11.8, AR = 11.5). The observed heterozygosity among the fish examined ranged from HO = 0.748 (LN) to 0.766 (DC). All three fish groups exhibited a significant departure from Hardy–Weinberg equilibrium (HWE) (p < 0.05). Despite having the largest effective population size (Ne = 175 and 157, respectively), the fish sampled from UN and LN showed the highest inbreeding coefficients (FIS = 0.056–0.053, respectively), which were highly significant (p < 0.01). In contrast, the fish sampled from DC exhibited the smallest effective population size (Ne = 61) and showed an inbreeding coefficient close to zero (p > 0.05). BOTTLENECK analysis and estimated M-ratio values (0.341–0.372) revealed indications of past population size reduction in all fish groups examined. No significant genetic differentiation (FST < 0.05) was detected using the DAPC, STRUCTURE, and AMOVA among the fish studied. However, pairwise comparisons of FST between fish sampled from the Nam and Deokcheon Rivers revealed significant values (p < 0.001) ranging from 0.013 to 0.014. In addition, the closest genetic distance (0.026) was observed between UN and LN, while the greatest distance (0.087) was found between UN and DC. Analysis of gene flow rates among the fish examined indicated asymmetrical gene exchange within the Nam River, which was 31.51% in the downstream direction (from UN to LN), with a minimal gene flow rate (0.41%) in the upstream (from LN to UN) direction. The opposite trend was recorded between DC and LN, with a higher gene flow rate (29.74%) in the upstream direction compared to the downstream direction (0.12%). Our study highlighted the importance of implementing long-term conservation efforts focused on maintaining river integrity by removing water barriers such as weirs that impede fish migration and implementing active protection measures, such as aquaculture breeding and reasonable stocking practices, to preserve M. rapidus in the study area. Full article
(This article belongs to the Special Issue Genetic Studies of Fish)
Show Figures

Figure 1

3 pages, 99 KB  
Article
Introduction to Special Thematic Issue, Part 2 “Microsaccades: Empirical Research and Methodological Advances”
by Rudolf Groner
J. Eye Mov. Res. 2020, 13(5), 1-3; https://doi.org/10.16910/jemr.13.5.1 - 25 Mar 2023
Viewed by 369
Abstract
Microsaccades are at the interface between basic oculomotor phenomena and complex processes of cognitive functioning, and they also have been a challenge for subtle experimentation and adequate statistical analysis. In the second part of the special thematic issue (for the first part see [...] Read more.
Microsaccades are at the interface between basic oculomotor phenomena and complex processes of cognitive functioning, and they also have been a challenge for subtle experimentation and adequate statistical analysis. In the second part of the special thematic issue (for the first part see Martinez-Conde, Engbert, & Groner, 2020) the authors present a series of articles which demonstrate that microsaccades are still an interesting and rewarding area of scientific research the forefront of research in many areas of sensory, perceptual, and cognitive processes. In their article “Pupillary and microsaccadic responses to cognitive effort and emotional arousal during complex decision making” Krejtz, Żurawska, Duchowski, & Wichary (2020) investigate pupillary and microsaccadic responses to information processing during multi-attribute decision making under affective priming. The participants were randomly assigned into three affective priming conditions (neutral, aversive, and erotic) and instructed to make discriminative decisions. As hypothesized by the authors, the results showed microsaccadic rate inhibition and pupillary dilation, depending on cognitive effort prior to decision and moderated by affective priming. Aversive priming increased pupillary and microsaccadic responses to information processing effort. The results indicate that pupillary response is more influenced by affective priming than microsaccadic rate. The results are discussed in the light of neuropsychological mechanisms of pupillary and microsaccadic behavior. In the article “Microsaccadic rate signatures correlate under monocular and binocular stimulation conditions” Essig, Leube, Rifai, & Wahl (2020) investigate microsaccades with respect to their directional distribution and rate under monocular and binocular conditions. In both stimulation conditions participants fixated a Gabor patch presented randomly in orientation of 45° or 135° over a wide range of spatial frequencies. Microsaccades were mostly horizontally oriented regardless of the spatial frequency of the grating. This outcome was consistent between both stimulation conditions. This study found that the microsaccadic rate signature curve correlates between both stimulation conditions, therefore extending the use of microsaccades to clinical applications, since parameters as contrast sensitivity, have frequently been measured monocularly in the clinical studies. The study “Microsaccades during high speed continuous visual search” by Martin, Davis, Riesenhuber, & Thorpe (2020) provides an analysis of the microsaccades occurring during visual search, targeting to small faces pasted either into cluttered background photos or into a simple gray background. Participants were instructed to target singular 3-degree upright or inverted faces in changing scenes. As soon as the participant’s gaze reached the target face, a new face was displayed in a different random location. Regardless of the experimental context (e.g., background scene, no background scene), or target eccentricity (from 4 to 20 degrees of visual angle), The authors found that the microsaccade rate dropped to near zero levels within 12 ms. There were almost never any microsaccades after stimulus onset and before the first saccade to the face. In about 20% of the trials, there was a single microsaccade that occurred almost immediately after the preceding saccade’s offset. The authors argue that a single feedforward pass through the visual hierarchy of processing a stimulus is needed to effectuate prolonged continuous visual search and provide evidence that microsaccades can serve perceptual functions like correcting saccades or effectuating task-oriented goals during continuous visual search. While many studies have characterized the eye movements during visual fixation, including microsaccades, in most cases only horizontal and vertical components have been recorded and analyzed. Little is known about the torsional component of microsaccades. In the study “Torsional component of microsaccades during fixation and quick phases during optokinetic stimulation” Sadeghpour & Otero-Millan (2020) recorded eye movements around the three axes of rotation during fixation and torsional optokinetic stimulus. The authors found that the average amplitude of the torsional component of microsaccades during fixation was 0.34 ± 0.07 degrees with velocities following a main sequence with a slope comparable to the horizontal and vertical components. The size of the torsional displacement during microsaccades was correlated with the horizontal but not the vertical component. In the presence of an optokinetic stimulus a nystagmus was induced producing more frequent and larger torsional quick phases compared to microsaccades produced during fixation of a stationary stimulus. The torsional component and the vertical vergence component of quick phases increased with higher velocities. In previous research, microsaccades have been interpreted as psychophysiological indicators of task load. So far, it is still under debate how different types of task demands are influencing microsaccade rate. In their article “The interplay between task difficulty and microsaccade rate: Evidence for the critical role of visual load” Schneider et al. (1921) examined the relation between visual load, mental load and microsaccade rate. The participants carried out a continuous performance task (n-back) in which visual task load (letters vs. abstract figures) and mental task load (1-back to 4-back) were manipulated as within-subjects variables. Eye tracking data, performance data as well as subjective workload were recorded. Data analysis revealed an increased level of microsaccade rate for stimuli of high visual demand (i.e., abstract figures), while mental demand (n-back-level) did not modulate microsaccade rate. The authors concluded that microsaccade rate reflects visual load of a task rather than its mental load. This conclusion is in accordance with the proposition of Krueger et al. (2019) “Microsaccades distinguish looking from seeing”, linking sensory with cognitive phenomena. The present special thematic issue adds several new interesting facets to the research landscape around microsaccades. They still remain an attractive focus of interdisciplinary research and transdisciplinary applications. Thus, as already noted in the first part of this special thematic issue, research on microsaccades will not only endure, but keep evolving as the knowledge base expands. Full article
17 pages, 2800 KB  
Article
Ozone Formation at a Suburban Site in the Pearl River Delta Region, China: Role of Biogenic Volatile Organic Compounds
by Jun Wang, Yanli Zhang, Shaoxuan Xiao, Zhenfeng Wu and Xinming Wang
Atmosphere 2023, 14(4), 609; https://doi.org/10.3390/atmos14040609 - 23 Mar 2023
Cited by 11 | Viewed by 5357
Abstract
Ozone (O3) is becoming an increasingly concerning air quality problem in China, and previous O3 control strategies focused primarily on reducing anthropogenic volatile organic compounds (AVOCs), while neglecting the role of biogenic VOCs (BVOCs) in O3 formation. In this [...] Read more.
Ozone (O3) is becoming an increasingly concerning air quality problem in China, and previous O3 control strategies focused primarily on reducing anthropogenic volatile organic compounds (AVOCs), while neglecting the role of biogenic VOCs (BVOCs) in O3 formation. In this study, a field campaign was conducted at a suburban site in the Pearl River Delta region of China with high BVOC emissions from 29 August to 3 September 2020. An empirical kinetic modelling approach (EKMA) showed that VOC-limited was the dominant feature for O3 formation at the site. The relative incremental reactivity (RIR) values calculated by the box model (AtChem2-MCM) revealed that isoprene, formaldehyde, methylglyoxal and acetaldehyde had the highest RIRs. Simulation results from the box model also showed that isoprene played a substantial role in the formation of secondary carbonyls, especially contributing 32–92% to the formaldehyde production rate. Box model simulations further showed that during the O3 pollution period with high BVOC emissions, only near zero AVOC emissions could prevent O3 if the levels of nitrogen oxides (NOx) remained unchanged. The results suggest that the presence of high BVOC emissions can greatly impact efforts to control O3 by reducing AVOCs, particularly in regions with relatively high NOx levels (up to 51 ppbv in this study). In the long term, it may be essential to control NOx and choose low BVOC-emitting tree species in urban planning to address this issue, particularly as BVOC emissions are projected to become a more significant source of reactive VOCs with enhanced control of AVOCs. Full article
(This article belongs to the Special Issue Air Pollution in China (2nd Edition))
Show Figures

Figure 1

Back to TopTop