Sign in to use this feature.

Years

Between: -

Subjects

remove_circle_outline
remove_circle_outline
remove_circle_outline
remove_circle_outline
remove_circle_outline
remove_circle_outline
remove_circle_outline
remove_circle_outline
remove_circle_outline

Journals

remove_circle_outline
remove_circle_outline
remove_circle_outline
remove_circle_outline
remove_circle_outline
remove_circle_outline
remove_circle_outline
remove_circle_outline
remove_circle_outline
remove_circle_outline
remove_circle_outline
remove_circle_outline
remove_circle_outline
remove_circle_outline
remove_circle_outline

Article Types

Countries / Regions

remove_circle_outline
remove_circle_outline
remove_circle_outline
remove_circle_outline
remove_circle_outline

Search Results (3,639)

Search Parameters:
Keywords = multiscale complexity

Order results
Result details
Results per page
Select all
Export citation of selected articles as:
19 pages, 3011 KB  
Article
Micro- and Nanoscale Flow Mechanisms in Shale Oil: A Fluid–Solid Coupling Model Integrating Adsorption, Slip, and Stress Sensitivity
by Zupeng Liu, Zhibin Yi, Guanglong Sheng, Guang Lu, Xiangdong Xing and Xinlong Zhang
Nanomaterials 2026, 16(2), 144; https://doi.org/10.3390/nano16020144 (registering DOI) - 21 Jan 2026
Abstract
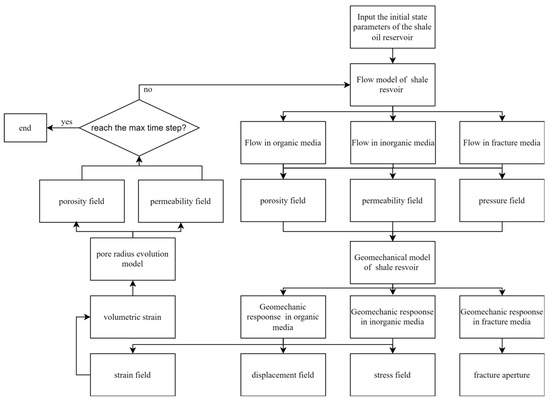
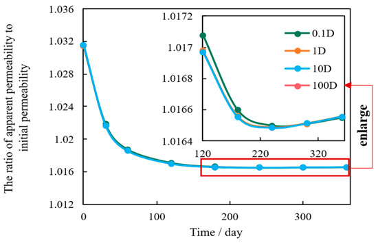
Shale oil reservoirs are complex multi-scale nanoporous media where fluid transport is governed by coupled micro-mechanisms, demanding a robust modeling framework. This study presents a novel fluid–solid coupling (FSC) numerical model that rigorously integrates the three primary scale-dependent transport phenomena: adsorption in organic [...] Read more.
Shale oil reservoirs are complex multi-scale nanoporous media where fluid transport is governed by coupled micro-mechanisms, demanding a robust modeling framework. This study presents a novel fluid–solid coupling (FSC) numerical model that rigorously integrates the three primary scale-dependent transport phenomena: adsorption in organic nanopores, slip effects in inorganic micropores, and stress-sensitive conductivity in fractures. The model provides essential quantitative insights into the dynamic interaction between fluid withdrawal and reservoir deformation. Simulation results reveal that microstructural properties dictate the reservoir’s mechanical stability. Specifically, larger pore diameters and higher porosity enhance stress dissipation, promoting long-term stress relaxation and mitigating permeability decay. Crucially, tortuosity governs the mechanical response by controlling pressure transmission pathways: low tortuosity causes localized stress concentration, leading to rapid micro-channel closure, while high tortuosity ensures stress homogenization, preserving long-term permeability. Furthermore, high fracture conductivity induces a severe, heterogeneous stress field near the wellbore, which dictates early-stage mechanical failure. This work provides a powerful, mechanism-based tool for optimizing micro-structure and production strategies in unconventional resources. Full article
(This article belongs to the Special Issue Nanomaterials and Nanotechnology for the Oil and Gas Industry)
Show Figures

Figure 1

20 pages, 5876 KB  
Article
Dynamic Die-Forging Scene Semantic Segmentation via Point Cloud–BEV Feature Fusion with Star Encoding
by Xuewen Feng, Aiming Wang, Guoying Meng, Yiyang Xu, Jie Yang, Xiaohan Cheng, Yijin Xiong and Juntao Wang
Sensors 2026, 26(2), 708; https://doi.org/10.3390/s26020708 (registering DOI) - 21 Jan 2026
Abstract
Semantic segmentation of workpieces and die cavities is critical for intelligent process monitoring and quality control in hammer die-forging. However, the field of 3D point cloud segmentation currently faces prominent limitations in forging scenario adaptation: existing state-of-the-art (SOTA) methods are predominantly optimized for [...] Read more.
Semantic segmentation of workpieces and die cavities is critical for intelligent process monitoring and quality control in hammer die-forging. However, the field of 3D point cloud segmentation currently faces prominent limitations in forging scenario adaptation: existing state-of-the-art (SOTA) methods are predominantly optimized for road driving or indoor scenes, where targets have stable poses and regular surfaces. They lack dedicated designs for capturing the fine-grained deformation characteristics of forging workpieces and alleviating multi-scale feature misalignment caused by large pose variations—key pain points in forging segmentation. Consequently, these methods fail to balance segmentation accuracy and real-time efficiency required for practical forging applications. To address this gap, this paper proposes a novel semantic segmentation framework fusing 3D point cloud and bird’s-eye-view (BEV) representations for complex die-forging scenes. Specifically, a Star-based encoding module is designed in the BEV encoding stage to enhance capture of fine-grained workpiece deformation characteristics. A hierarchical feature-offset alignment mechanism is developed in decoding to alleviate multi-scale spatial and semantic misalignment, facilitating efficient cross-layer fusion. Additionally, a weighted adaptive fusion module enables complementary information interaction between point cloud and BEV modalities to improve precision.We evaluate the proposed method on our self-constructed simulated and real die-forging point cloud datasets. The results show that when trained solely on simulated data and tested directly in real-world scenarios, our method achieves an mIoU that surpasses RPVNet by 1.1%. After fine-tuning with a small amount of real data, the mIoU further improves by 5%, reaching optimal performance. Full article
Show Figures

Figure 1

18 pages, 5475 KB  
Article
Small PCB Defect Detection Based on Convolutional Block Attention Mechanism and YOLOv8
by Zhe Sun, Ruihan Ma and Qujiang Lei
Appl. Sci. 2026, 16(2), 1078; https://doi.org/10.3390/app16021078 - 21 Jan 2026
Abstract
Automated defect detection in printed circuit boards (PCBs) is a critical process for ensuring the quality and reliability of electronic products. To address the limitations of existing detection methods, such as insufficient sensitivity to minor defects and limited recognition accuracy in complex backgrounds, [...] Read more.
Automated defect detection in printed circuit boards (PCBs) is a critical process for ensuring the quality and reliability of electronic products. To address the limitations of existing detection methods, such as insufficient sensitivity to minor defects and limited recognition accuracy in complex backgrounds, this paper proposes an enhanced YOLOv8 detection framework. The core contribution lies not merely in the integration of the Convolutional Block Attention Module (CBAM), but in a principled and task-specific integration strategy designed to address the multi-scale and low-contrast nature of PCB defects. The complete CBAM is integrated into the multi-scale feature layers (P3, P4, P5) of the YOLOv8 backbone network. By leveraging sequential channel and spatial attention submodules, CBAM guides the model to dynamically optimise feature responses, thereby significantly enhancing feature extraction for tiny, morphologically diverse defects. Experiments on a public PCB defect dataset demonstrate that the proposed model achieves a mean average precision (mAP@50) of 98.8% while maintaining real-time inference speed, surpassing the baseline YOLOv8 model by 9.5%, with the improvements of 7.4% in precision and 12.3% in recall. While the model incurs a higher computational cost (79.4 GFLOPs), it maintains a real-time inference speed of 109.11 FPS, offering a viable trade-off between accuracy and efficiency for high-precision industrial inspection. The proposed model demonstrates superior performance in detecting small-scale defects, making it highly suitable for industrial deployment. Full article
(This article belongs to the Special Issue Digital Technologies Enabling Modern Industries, 2nd Edition)
Show Figures

Figure 1

24 pages, 7972 KB  
Article
YOLO-MCS: A Lightweight Loquat Object Detection Algorithm in Orchard Environments
by Wei Zhou, Leina Gao, Fuchun Sun and Yuechao Bian
Agriculture 2026, 16(2), 262; https://doi.org/10.3390/agriculture16020262 - 21 Jan 2026
Abstract
To address the challenges faced by loquat detection algorithms in orchard settings—including complex backgrounds, severe branch and leaf occlusion, and inaccurate identification of densely clustered fruits—which lead to high computational complexity, insufficient real-time performance, and limited recognition accuracy, this study proposed a lightweight [...] Read more.
To address the challenges faced by loquat detection algorithms in orchard settings—including complex backgrounds, severe branch and leaf occlusion, and inaccurate identification of densely clustered fruits—which lead to high computational complexity, insufficient real-time performance, and limited recognition accuracy, this study proposed a lightweight detection model based on the YOLO-MCS architecture. First, to address fruit occlusion by branches and leaves, the backbone network adopts the lightweight EfficientNet-b0 architecture. Leveraging its composite model scaling feature, this significantly reduces computational costs while balancing speed and accuracy. Second, to deal with inaccurate recognition of densely clustered fruits, the C2f module is enhanced. Spatial Channel Reconstruction Convolution (SCConv) optimizes and reconstructs the bottleneck structure of the C2f module, accelerating inference while improving the model’s multi-scale feature extraction capabilities. Finally, to overcome interference from complex natural backgrounds in loquat fruit detection, this study introduces the SimAm module during the initial detection phase. Its feature recalibration strategy enhances the model’s ability to focus on target regions. According to the experimental results, the improved YOLO-MCS model outperformed the original YOLOv8 model in terms of Precision (P) and mean Average Precision (mAP) by 1.3% and 2.2%, respectively. Additionally, the model reduced GFLOPs computation by 34.1% and Params by 43.3%. Furthermore, in tests under complex weather conditions and with interference factors such as leaf occlusion, branch occlusion, and fruit mutual occlusion, the YOLO-MCS model demonstrated significant robustness, achieving mAP of 89.9% in the loquat recognition task. The exceptional performance serves as a robust technical base on the development and research of intelligent systems for harvesting loquats. Full article
Show Figures

Figure 1

22 pages, 8616 KB  
Review
Research Frontiers in Numerical Simulation and Mechanical Modeling of Ceramic Matrix Composites: Bibliometric Analysis and Hotspot Trends from 2000 to 2025
by Shifu Wang, Changxing Zhang, Biao Xia, Meiqian Wang, Zhiyi Tang and Wei Xu
Materials 2026, 19(2), 414; https://doi.org/10.3390/ma19020414 - 21 Jan 2026
Abstract
Ceramic matrix composites (CMCs) exhibit excellent high-temperature strength, oxidation resistance, and fracture toughness, making them superior to traditional metals and single-phase ceramics in extreme environments such as aerospace, nuclear energy equipment, and high-temperature protection systems. The mechanical properties of CMCs directly influence the [...] Read more.
Ceramic matrix composites (CMCs) exhibit excellent high-temperature strength, oxidation resistance, and fracture toughness, making them superior to traditional metals and single-phase ceramics in extreme environments such as aerospace, nuclear energy equipment, and high-temperature protection systems. The mechanical properties of CMCs directly influence the reliability and service life of structures; thus, accurately predicting their mechanical response and service behavior has become a core issue in current research. However, the multi-phase heterogeneity of CMCs leads to highly complex stress distribution and deformation behavior in traditional mechanical property testing, resulting in significant uncertainty in the measurement of key mechanical parameters such as strength and modulus. Additionally, the high manufacturing cost and limited experimental data further constrain material design and performance evaluation based on experimental data. Therefore, the development of effective numerical simulation and mechanical modeling methods is crucial. This paper provides an overview of the research hotspots and future directions in the field of CMCs numerical simulation and mechanical modeling through bibliometric analysis using the CiteSpace software. The analysis reveals that China, the United States, and France are the leading research contributors in this field, with 422, 157, and 71 publications and 6170, 3796, and 2268 citations, respectively. At the institutional level, Nanjing University of Aeronautics and Astronautics (166 publications; 1700 citations), Northwestern Polytechnical University (72; 1282), and the Centre National de la Recherche Scientifique (CNRS) (49; 1657) lead in publication volume and/or citation influence. Current research hotspots focus on finite element modeling, continuum damage mechanics, multiscale modeling, and simulations of high-temperature service behavior. In recent years, emerging research frontiers such as interface debonding mechanism modeling, acoustic emission monitoring and damage correlation, multiphysics coupling simulations, and machine learning-driven predictive modeling reflect the shift in CMCs research, from traditional experimental mechanics and analytical methods to intelligent and predictive modeling. Full article
(This article belongs to the Topic Advanced Composite Materials)
Show Figures

Figure 1

17 pages, 5027 KB  
Article
Symmetry-Enhanced YOLOv8s Algorithm for Small-Target Detection in UAV Aerial Photography
by Zhiyi Zhou, Chengyun Wei, Lubin Wang and Qiang Yu
Symmetry 2026, 18(1), 197; https://doi.org/10.3390/sym18010197 - 20 Jan 2026
Abstract
In order to solve the problems of small-target detection in UAV aerial photography, such as small scale, blurred features and complex background interference, this article proposes the ACS-YOLOv8s method to optimize the YOLOv8s network: notably, most small man-made targets in UAV aerial scenes [...] Read more.
In order to solve the problems of small-target detection in UAV aerial photography, such as small scale, blurred features and complex background interference, this article proposes the ACS-YOLOv8s method to optimize the YOLOv8s network: notably, most small man-made targets in UAV aerial scenes (e.g., small vehicles, micro-drones) inherently possess symmetry, a key geometric attribute that can significantly enhance the discriminability of blurred or incomplete target features, and thus symmetry-aware mechanisms are integrated into the aforementioned improved modules to further boost detection performance. The backbone network introduces an adaptive feature enhancement module, the edge and detail representation of small targets is enhanced by dynamically modulating the receptive field with deformable attention while also capturing symmetric contour features to strengthen the perception of target geometric structures; a cascaded multi-receptive field module is embedded at the end of the trunk to integrate multi-scale features in a hierarchical manner to take into account both expressive ability and computational efficiency with a focus on fusing symmetric multi-scale features to optimize feature representation; the neck is integrated with a spatially adaptive feature modulation network to achieve dynamic weighting of cross-layer features and detail fidelity and, meanwhile, models symmetric feature dependencies across channels to reduce the loss of discriminative information. Experimental results based on the VisDrone2019 data set show that ACS-YOLOv8s is superior to the baseline model in precision, recall, and mAP indicators, with mAP50 increased by 2.8% to 41.6% and mAP50:90 increased by 1.9% to 25.0%, verifying its effectiveness and robustness in small-target detection in complex drone aerial-photography scenarios. Full article
(This article belongs to the Section Computer)
Show Figures

Figure 1

22 pages, 5115 KB  
Article
Intelligent Detection Method of Defects in High-Rise Building Facades Using Infrared Thermography
by Daiming Liu, Yongqiang Jin, Yuan Yang, Zhenyang Xiao, Zeming Zhao, Changling Gao and Dingcheng Zhang
Sensors 2026, 26(2), 694; https://doi.org/10.3390/s26020694 - 20 Jan 2026
Abstract
High-rise building facades are prone to defects due to prolonged exposure to complex environments. Infrared detection, as a commonly employed method for facade defect inspection, often results in low accuracy owing to abundant interferences and blurred defect boundaries. In this work, an intelligent [...] Read more.
High-rise building facades are prone to defects due to prolonged exposure to complex environments. Infrared detection, as a commonly employed method for facade defect inspection, often results in low accuracy owing to abundant interferences and blurred defect boundaries. In this work, an intelligent defect detection method for high-rise building facades is proposed. In the first stage of the proposed method, a segmentation model based on DeepLabV3+ is proposed to remove interferences in infrared images using masks. The model incorporates a Post-Decoder Dual-Branch Boundary Refinement Module, which is subdivided into a boundary feature optimization branch and a boundary-guided attention branch. Sub-pixel-level contour refinement and boundary-adaptive weighting are hence achieved to mitigate edge blurring induced by thermal diffusion and to enhance the perception of slender cracks and cavity edges. A triple constraint mechanism is also introduced, combining cross-entropy, multi-scale Dice, and boundary-aware losses to address class imbalance and enhance segmentation performance for small targets. Furthermore, superpixel linear iterative clustering (SLIC) is utilized to enforce regional consistency, hence improving the smoothness and robustness of predictions. In the second stage of the proposed method, a defect detection model based on YOLOV11 is proposed to process masked infrared images for detecting hollow, seepage, cracks and detachment. This work validates the proposed method using 180 infrared images collected via unmanned aerial vehicles. The experimental results demonstrate that the proposed method achieves a detection precision of 89.7%, an mAP@0.5 of 87.9%, and a 57.8 mAP@50-95. surpassing other algorithms and confirming its effectiveness and superiority. Full article
(This article belongs to the Section Fault Diagnosis & Sensors)
Show Figures

Figure 1

33 pages, 11240 KB  
Article
Spatiotemporal Evolution and Maintenance Mechanisms of Urban Vitality in Mountainous Cities Using Multiscale Geographically and Temporally Weighted Regression
by Man Shu, Honggang Tang and Sicheng Wang
Sustainability 2026, 18(2), 1059; https://doi.org/10.3390/su18021059 - 20 Jan 2026
Abstract
Investigating the characteristics and influencing mechanisms of urban vitality in mountainous cities can contribute to enhanced urban resilience, optimised resource allocation, and sustainable development. However, most existing studies have focused on static analyses at single spatial scales, making it difficult to fully reveal [...] Read more.
Investigating the characteristics and influencing mechanisms of urban vitality in mountainous cities can contribute to enhanced urban resilience, optimised resource allocation, and sustainable development. However, most existing studies have focused on static analyses at single spatial scales, making it difficult to fully reveal the evolutionary trends of urban vitality under complex topographic constraints or the spatiotemporal heterogeneity of its influencing factors. This study examines Guiyang, one of China’s fastest-growing cities, focusing on both its economic development and population growth. Based on social media data and geospatial big data from 2019 to 2024, the spatiotemporal permutation scan statistics (STPSS) model was employed to identify spatiotemporal areas of interest (ST-AOIs) and to analyse the spatial distribution and day-night dynamics of urban vitality across different phases. Furthermore, by incorporating transportation and topographic factors characteristic of mountainous cities, the multiscale geographically and temporally weighted regression (MGTWR) model was applied to reveal the driving mechanisms of urban vitality. The main findings are as follows: (1) Urban vitality exhibits a multi-center, clustered structure, gradually expanding from gentle to steeper slopes over time, with activity patterns shifting from an afternoon peak to an all-day distribution. (2) Significant differences in regional vitality resilience were observed: the core vitality areas exhibited stable ST-AOI spatial patterns, flexible temporal rhythms, and strong adaptability; the emerging vitality areas recovered quickly with low losses, while low-vitality areas showed slow recovery and insufficient resilience. (3) The density of commercial service facilities and the level of housing prices were continuously enhancing factors for vitality improvement, whereas the density of subway stations and the degree of functional mix played key roles in supporting resilience during the COVID-19 pandemic. (4) The synergistic effect between transportation systems and commercial facilities is crucial for forming high-vitality zones in mountainous cities. In contrast, reliance on a single factor tends to lead to vitality spillover. This study provides a crucial foundation for promoting sustainable urban development in Guiyang and other mountainous regions. Full article
(This article belongs to the Special Issue Sustainable Transport and Land Use for a Sustainable Future)
Show Figures

Figure 1

28 pages, 8014 KB  
Article
YOLO-UMS: Multi-Scale Feature Fusion Based on YOLO Detector for PCB Surface Defect Detection
by Hong Peng, Wenjie Yang and Baocai Yu
Sensors 2026, 26(2), 689; https://doi.org/10.3390/s26020689 - 20 Jan 2026
Abstract
Printed circuit boards (PCBs) are critical in the electronics industry. As PCB layouts grow increasingly complex, defect detection processes often encounter challenges such as low image contrast, uneven brightness, minute defect sizes, and irregular shapes, making it difficult to achieve rapid and accurate [...] Read more.
Printed circuit boards (PCBs) are critical in the electronics industry. As PCB layouts grow increasingly complex, defect detection processes often encounter challenges such as low image contrast, uneven brightness, minute defect sizes, and irregular shapes, making it difficult to achieve rapid and accurate automated inspection. To address these challenges, this paper proposes a novel object detector, YOLO-UMS, designed to enhance the accuracy and speed of PCB surface defect detection. First, a lightweight plug-and-play Unified Multi-Scale Feature Fusion Pyramid Network (UMSFPN) is proposed to process and fuse multi-scale information across different resolution layers. The UMSFPN uses a Cross-Stage Partial Multi-Scale Module (CSPMS) and an optimized fusion strategy. This approach balances the integration of fine-grained edge information from shallow layers and coarse-grained semantic details from deep layers. Second, the paper introduces a lightweight RG-ELAN module, based on the ELAN network, to enhance feature extraction for small targets in complex scenes. The RG-ELAN module uses low-cost operations to generate redundant feature maps and reduce computational complexity. Finally, the Adaptive Interaction Feature Integration (AIFI) module enriches high-level features by eliminating redundant interactions among shallow-layer features. The channel-priority convolutional attention module (CPCA), deployed in the detection head, strengthens the expressive power of small target features. The experimental results show that the new UMSFPN neck can help improve the AP50 by 3.1% and AP by 2% on the self-collected dataset PCB-M, which is better than the original PAFPN neck. Meanwhile, UMSFPN achieves excellent results across different detectors and datasets, verifying its broad applicability. Without pre-training weights, YOLO-UMS achieves an 84% AP50 on the PCB-M dataset, which is a 6.4% improvement over the baseline YOLO11. Comparing results with existing target detection algorithms shows that the algorithm exhibits good performance in terms of detection accuracy. It provides a feasible solution for efficient and accurate detection of PCB surface defects in the industry. Full article
(This article belongs to the Section Physical Sensors)
Show Figures

Figure 1

24 pages, 54360 KB  
Article
ATM-Net: A Lightweight Multimodal Fusion Network for Real-Time UAV-Based Object Detection
by Jiawei Chen, Junyu Huang, Zuye Zhang, Jinxin Yang, Zhifeng Wu and Renbo Luo
Drones 2026, 10(1), 67; https://doi.org/10.3390/drones10010067 (registering DOI) - 20 Jan 2026
Abstract
UAV-based object detection faces critical challenges including extreme scale variations (targets occupy 0.1–2% image area), bird’s-eye view complexities, and all-weather operational demands. Single RGB sensors degrade under poor illumination while infrared sensors lack spatial details. We propose ATM-Net, a lightweight multimodal RGB–infrared fusion [...] Read more.
UAV-based object detection faces critical challenges including extreme scale variations (targets occupy 0.1–2% image area), bird’s-eye view complexities, and all-weather operational demands. Single RGB sensors degrade under poor illumination while infrared sensors lack spatial details. We propose ATM-Net, a lightweight multimodal RGB–infrared fusion network for robust UAV vehicle detection. ATM-Net integrates three innovations: (1) Asymmetric Recurrent Fusion Module (ARFM) performs “extraction→fusion→separation” cycles across pyramid levels, balancing cross-modal collaboration and modality independence. (2) Tri-Dimensional Attention (TDA) recalibrates features through orthogonal Channel-Width, Height-Channel, and Height-Width branches, enabling comprehensive multi-dimensional feature enhancement. (3) Multi-scale Adaptive Feature Pyramid Network (MAFPN) constructs enhanced representations via bidirectional flow and multi-path aggregation. Experiments on VEDAI and DroneVehicle datasets demonstrate superior performance—92.4% mAP50 and 64.7% mAP50-95 on VEDAI, 83.7% mAP on DroneVehicle—with only 4.83M parameters. ATM-Net achieves optimal accuracy–efficiency balance for resource-constrained UAV edge platforms. Full article
Show Figures

Figure 1

23 pages, 7327 KB  
Article
Knit-Pix2Pix: An Enhanced Pix2Pix Network for Weft-Knitted Fabric Texture Generation
by Xin Ru, Yingjie Huang, Laihu Peng and Yongchao Hou
Sensors 2026, 26(2), 682; https://doi.org/10.3390/s26020682 - 20 Jan 2026
Abstract
Texture mapping of weft-knitted fabrics plays a crucial role in virtual try-on and digital textile design due to its computational efficiency and real-time performance. However, traditional texture mapping techniques typically adapt pre-generated textures to deformed surfaces through geometric transformations. These methods overlook the [...] Read more.
Texture mapping of weft-knitted fabrics plays a crucial role in virtual try-on and digital textile design due to its computational efficiency and real-time performance. However, traditional texture mapping techniques typically adapt pre-generated textures to deformed surfaces through geometric transformations. These methods overlook the complex variations in yarn length, thickness, and loop morphology during stretching, often resulting in visual distortions. To overcome these limitations, we propose Knit-Pix2Pix, a dedicated framework for generating realistic weft-knitted fabric textures directly from knitted unit mesh maps. These maps provide grid-based representations where each cell corresponds to a physical loop region, capturing its deformation state. Knit-Pix2Pix is an integrated architecture that combines a multi-scale feature extraction module, a grid-guided attention mechanism, and a multi-scale discriminator. Together, these components address the multi-scale and deformation-aware requirements of this task. To validate our approach, we constructed a dataset of over 2000 pairs of fabric stretching images and corresponding knitted unit mesh maps, with further testing using spring-mass fabric simulation. Experiments show that, compared with traditional texture mapping methods, SSIM increased by 21.8%, PSNR by 20.9%, and LPIPS decreased by 24.3%. This integrated approach provides a practical solution for meeting the requirements of digital textile design. Full article
(This article belongs to the Section Intelligent Sensors)
Show Figures

Figure 1

27 pages, 1494 KB  
Review
A Survey on Missing Data Generation in Networks
by Qi Shao, Ruizhe Shi, Xiaoyu Zhang and Duxin Chen
Mathematics 2026, 14(2), 341; https://doi.org/10.3390/math14020341 - 20 Jan 2026
Abstract
The prevalence of massive, multi-scale, high-dimensional, and dynamic data sets resulting from advances in information and network communication technologies is frequently hampered by data incompleteness, a consequence of complex network structures and constrained sensor capabilities. The necessity of complete data for effective data [...] Read more.
The prevalence of massive, multi-scale, high-dimensional, and dynamic data sets resulting from advances in information and network communication technologies is frequently hampered by data incompleteness, a consequence of complex network structures and constrained sensor capabilities. The necessity of complete data for effective data analysis and mining mandates robust preprocessing techniques. This comprehensive survey systematically reviews missing value interpolation methodologies specifically tailored for time series flow network data, organizing them into four principal categories: classical statistical algorithms, matrix/tensor-based interpolation methods, nearest-neighbor-weighted methods, and deep learning generative models. We detail the evolution and technical underpinnings of diverse approaches, including mean imputation, the ARMA family, matrix factorization, KNN variants, and the latest deep generative paradigms such as GANs, VAEs, normalizing flows, autoregressive models, diffusion probabilistic models, causal generative models, and reinforcement learning generative models. By delineating the strengths and weaknesses across these categories, this survey establishes a structured foundation and offers a forward-looking perspective on state-of-the-art techniques for missing data generation and imputation in complex networks. Full article
(This article belongs to the Special Issue Advanced Machine Learning Research in Complex System)
Show Figures

Figure 1

24 pages, 2082 KB  
Article
An Optical–SAR Remote Sensing Image Automatic Registration Model Based on Multi-Constraint Optimization
by Yaqi Zhang, Shengbo Chen, Xitong Xu, Jiaqi Yang, Yuqiao Suo, Jinchen Zhu, Menghan Wu, Aonan Zhang and Qiqi Li
Remote Sens. 2026, 18(2), 333; https://doi.org/10.3390/rs18020333 - 19 Jan 2026
Viewed by 34
Abstract
Accurate registration of optical and synthetic aperture radar (SAR) images is a fundamental prerequisite for multi-source remote sensing data fusion and analysis. However, due to the substantial differences in imaging mechanisms, optical–SAR image pairs often exhibit significant radiometric discrepancies and spatially varying geometric [...] Read more.
Accurate registration of optical and synthetic aperture radar (SAR) images is a fundamental prerequisite for multi-source remote sensing data fusion and analysis. However, due to the substantial differences in imaging mechanisms, optical–SAR image pairs often exhibit significant radiometric discrepancies and spatially varying geometric inconsistencies, which severely limit the robustness of traditional feature or region-based registration methods in cross-modal scenarios. To address these challenges, this paper proposes an end-to-end Optical–SAR Registration Network (OSR-Net) based on multi-constraint joint optimization. The proposed framework explicitly decouples cross-modal feature alignment and geometric correction, enabling robust registration under large appearance variation. Specifically, a multi-modal feature extraction module constructs a shared high-level representation, while a multi-scale channel attention mechanism adaptively enhances cross-modal feature consistency. A multi-scale affine transformation prediction module provides a coarse-to-fine geometric initialization, which stabilizes parameter estimation under complex imaging conditions. Furthermore, an improved spatial transformer network is introduced to perform structure-preserving geometric refinement, mitigating spatial distortion induced by modality discrepancies. In addition, a multi-constraint loss formulation is designed to jointly enforce geometric accuracy, structural consistency, and physical plausibility. By employing a dynamic weighting strategy, the optimization process progressively shifts from global alignment to local structural refinement, effectively preventing degenerate solutions and improving robustness. Extensive experiments on public optical–SAR datasets demonstrate that the proposed method achieves accurate and stable registration across diverse scenes, providing a reliable geometric foundation for subsequent multi-source remote sensing data fusion. Full article
(This article belongs to the Section Remote Sensing Image Processing)
22 pages, 8145 KB  
Article
Research on Greenhouse Eggplant Fruit Detection and Tracking-Based Counting Using an Improved YOLOv5s-DeepSORT
by Jianfei Zhu, Long Bai, Caishan Liu, Chengxu Nian, Keke Zhang and Sibo Yang
Agriculture 2026, 16(2), 253; https://doi.org/10.3390/agriculture16020253 - 19 Jan 2026
Viewed by 30
Abstract
Accurate fruit counting is essential for yield evaluation and automated management in greenhouse eggplant production. This study presents a lightweight detection and counting method based on an improved YOLOv5s–DeepSORT framework. To reduce computational cost while preserving accuracy, we replace the YOLOv5s backbone with [...] Read more.
Accurate fruit counting is essential for yield evaluation and automated management in greenhouse eggplant production. This study presents a lightweight detection and counting method based on an improved YOLOv5s–DeepSORT framework. To reduce computational cost while preserving accuracy, we replace the YOLOv5s backbone with MobileNetV3, insert an Efficient Channel Attention (ECA) module to enhance discriminative fruit features, and substitute the neck C3 block with C2f to strengthen multi-scale feature fusion. Compared with the original YOLOv5s, our improved YOLOv5s increases precision by 2.3% while reducing the number of parameters and FLOPs by 37.0% and 50.9%, respectively. For counting, we integrate DeepSORT with a counting-zone strategy that increments the count once per target when the bounding-box center first enters the counting zone, thereby mitigating identity switches (ID switches) and suppressing duplicate counts. Experimental results demonstrate that the proposed method enables accurate and real-time eggplant fruit counting in complex greenhouse scenes, providing practical support for automated yield assessment on inspection robots. Full article
(This article belongs to the Section Artificial Intelligence and Digital Agriculture)
Show Figures

Figure 1

19 pages, 5115 KB  
Article
CV-CPKAN: Complex-Valued Convolutional Kolmogorov–Arnold Framework for PolSAR Image Classification
by Zuzheng Kuang, Shuxin Liu, Haixia Bi, Lijun He and Fan Li
Remote Sens. 2026, 18(2), 330; https://doi.org/10.3390/rs18020330 - 19 Jan 2026
Viewed by 135
Abstract
Deep learning has significantly advanced PolSAR image processing, with a growing trend of integrating mathematical theories into deep neural networks to enhance their capabilities with regard to complex data. Kolmogorov–Arnold networks (KANs), which leverage nonlinear mappings derived from the Kolmogorov–Arnold theorem for automatic [...] Read more.
Deep learning has significantly advanced PolSAR image processing, with a growing trend of integrating mathematical theories into deep neural networks to enhance their capabilities with regard to complex data. Kolmogorov–Arnold networks (KANs), which leverage nonlinear mappings derived from the Kolmogorov–Arnold theorem for automatic feature extraction, present a promising yet underexplored direction for PolSAR image classification. However, existing real-valued KAN-based layers fall short in effectively exploiting the complex-valued characteristics of PolSAR data, overlooking the important phase information. In this paper, we propose a complex-valued convolutional Kolmogorov–Arnold framework for PolSAR image classification (CV-CPKAN). The framework introduces complex KAN convolution layers, which are further employed to construct a multi-branch complex KAN convolution (MBComplexKConv) block, effectively extracting multi-scale features from both the amplitude and phase components of PolSAR data. Additionally, a complex-valued variant of PolyLoss (CV-PolyLoss) is proposed as our classification loss function. Through extensive evaluations on three benchmark PolSAR datasets, CV-CPKAN consistently surpasses state-of-the-art models based on CNN, Transformer and Mamba, achieving overall accuracies of 99.86%, 99.80% and 99.74% on Flevoland, San Francisco and Oberpfaffenhofen datasets, respectively. These results underscore the effectiveness of integrating convolutions with KAN-based nonlinear mapping, providing a new avenue for further research in PolSAR image classification. Full article
(This article belongs to the Section AI Remote Sensing)
Show Figures

Figure 1

Back to TopTop