Sign in to use this feature.

Years

Between: -

Subjects

remove_circle_outline
remove_circle_outline
remove_circle_outline
remove_circle_outline
remove_circle_outline
remove_circle_outline

Journals

Article Types

Countries / Regions

Search Results (23)

Search Parameters:
Keywords = mucosa-associated microbes

Order results
Result details
Results per page
Select all
Export citation of selected articles as:
22 pages, 4163 KB  
Article
Comparative Analysis of Mucosa-Associated and Luminal Gut Microbiota in Pediatric Ulcerative Colitis
by Takeo Kondo, Sonoko Kondo, Haruyuki Nakayama-Imaohji, Ayano Tada, Nafisa Tabassum, Emmanuel Munyeshyaka, Kosuke Koyano, Shinji Nakamura, Takashi Kusaka and Tomomi Kuwahara
Int. J. Mol. Sci. 2025, 26(21), 10775; https://doi.org/10.3390/ijms262110775 - 5 Nov 2025
Viewed by 319
Abstract
Inflammatory bowel diseases (IBD), including ulcerative colitis (UC) and Crohn’s disease, are chronic disorders relating to gut microbiota dysbiosis. Despite severe pancolitis being more prevalent in pediatric UC than in adults, alterations in the colon mucosa-associated microbiota (MAM) and their association with disease [...] Read more.
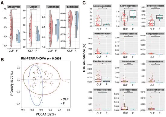
Inflammatory bowel diseases (IBD), including ulcerative colitis (UC) and Crohn’s disease, are chronic disorders relating to gut microbiota dysbiosis. Despite severe pancolitis being more prevalent in pediatric UC than in adults, alterations in the colon mucosa-associated microbiota (MAM) and their association with disease severity remain to be elucidated. The present study aimed to compare the gut microbiota in colon lavage fluids (CLFs) and fecal samples from 19 pediatric UC and 19 non-IBD patients. The community structure of MAM inferred by 16S metagenomic analysis was similar throughout the colon regardless of disease type. Bacterial compositions between MAM and feces were significantly different in non-IBD, while no difference was observed in pediatric UC, indicating a compromised mucous layer that could not sufficiently separate the MAM and luminal microbiota in UC. In pediatric UC, homogenous distribution of MAM was gradually disordered with increases in disease activity or mucosal inflammation, and bacterial groups of upper digestive tract or environmental origin were more abundant in MAM. Monitoring key bacterial markers in MAM, which include Lactobacillus and Enterococcus or Faecalibacterium and Blautia as increased or reduced members in pediatric UC, respectively, might be useful for evaluation of patient prognosis. Full article
(This article belongs to the Special Issue Molecular Targets in Gastrointestinal Diseases)
Show Figures

Figure 1

11 pages, 1448 KB  
Article
The Gastric Microbiome Communities and Endoscopic Mucosal Morphologies Associated with Premalignant Conditions
by Takuya Shijimaya, Tomomitsu Tahara, Tsubasa Shimogama, Jumpei Yamazaki, Sanshiro Kobayashi, Naohiro Nakamura, Yu Takahashi, Yusuke Honzawa, Takashi Tomiyama and Makoto Naganuma
Microorganisms 2025, 13(11), 2499; https://doi.org/10.3390/microorganisms13112499 - 30 Oct 2025
Viewed by 264
Abstract
The risk of Helicobacter pylori (H. pylori)-related gastric tumorigenesis is closely associated with the degree of chronic gastritis, although other gastric mucosa microbes may be relevant in this process. The morphological identification of the gastric mucosa associated with the cancer-promoting microbiome [...] Read more.
The risk of Helicobacter pylori (H. pylori)-related gastric tumorigenesis is closely associated with the degree of chronic gastritis, although other gastric mucosa microbes may be relevant in this process. The morphological identification of the gastric mucosa associated with the cancer-promoting microbiome may have important implications for gastric cancer prevention. This study characterized gastric mucosa microbiome communities in relation to their mucosal morphologies. A total of 94 biopsies from non-neoplastic gastric bodies underwent 16S rRNA sequencing. Microbiome structures were characterized in relation to their mucosal morphologies, which were obtained using narrow-band imaging with magnifying endoscopy. H. pylori infection- and inflammatory mucosa-associated gastric mucosal morphologies exhibited decreased bacterial alpha diversity measures and an increase in the abundance of the Helicobacter genus, while the mucosal morphology associated with severely atrophic mucosa exhibited increased bacterial alpha diversity measures and a decrease in the abundance of the Helicobacter genus. This type of mucosal morphology was also associated with increased levels of well-known gastric cancer-related bacteria, e.g., Streptococcus. The microbial dysbiosis associated with gastric mucosa morphology also correlated well with the occurrence of gastric cancer and the DNA methylation status. Our results suggest that gastric microbiome communities correlate well with their premalignant condition-associated mucosal morphologies. Full article
(This article belongs to the Section Microbiomes)
Show Figures

Figure 1

15 pages, 2550 KB  
Article
The Association Between Supragingival Plaque Microbial Profiles and the Clinical Severity of Oral Lichen Planus Subtypes: A Cross-Sectional Case–Control Study
by Soo-Min Ok, Hye-Min Ju, Sung-Hee Jeong, Yong-Woo Ahn, Ji-Young Joo, Jung Hwa Park, Si Yeong Kim, Jin Chung and Hee Sam Na
J. Clin. Med. 2025, 14(14), 5078; https://doi.org/10.3390/jcm14145078 - 17 Jul 2025
Viewed by 663
Abstract
Background/Objective: Oral lichen planus (OLP) is a chronic inflammatory disorder of the oral mucosa with unclear etiology. Increasing evidence implicates oral microbial dysbiosis in its pathogenesis, but little is known about supragingival plaque communities in relation to clinical subtypes. This cross-sectional case–control [...] Read more.
Background/Objective: Oral lichen planus (OLP) is a chronic inflammatory disorder of the oral mucosa with unclear etiology. Increasing evidence implicates oral microbial dysbiosis in its pathogenesis, but little is known about supragingival plaque communities in relation to clinical subtypes. This cross-sectional case–control study aimed to characterize the supragingival plaque microbiota and microbial interaction networks in erosive OLP (E-OLP), non-erosive OLP (NE-OLP), and healthy controls (HCs), to elucidate microbial patterns associated with disease severity. Methods: Supragingival plaque samples were collected from 90 participants (30 per group) and analyzed using 16S rRNA gene sequencing. Alpha and beta diversity metrics, differential abundance, and co-occurrence network analyses were performed. Results: E-OLP exhibited pronounced dysbiosis, including the enrichment of pro-inflammatory taxa (e.g., Prevotella, Parvimonas) and depletion of health-associated commensals (e.g., Rothia, Capnocytophaga). Network analysis revealed the stepwise disintegration of microbial community structure from HC to NE-OLP to E-OLP, with reduced connectivity and increased dominance of pathogenic clusters in E-OLP. These microbial alterations aligned with clinical findings, as E-OLP patients showed significantly higher Reticulation/keratosis, Erythema, and Ulceration (REU) scores for erythema and ulceration compared to NE-OLP. Conclusions: Supragingival plaque dysbiosis and ecological disruption are strongly associated with OLP severity and subtype. This study highlights the utility of plaque-based microbial profiling in capturing lesion-proximal dysbiotic signals, which may complement mucosal and salivary analyses in future diagnostic frameworks. Multi-omics approaches incorporating fungal, viral, and metabolic profiling are warranted to fully elucidate host–microbe interactions in OLP. Full article
Show Figures

Figure 1

21 pages, 4439 KB  
Article
Modulation of Serotonin-Related Genes by Extracellular Vesicles of the Probiotic Escherichia coli Nissle 1917 in the Interleukin-1β-Induced Inflammation Model of Intestinal Epithelial Cells
by Yenifer Olivo-Martínez, Sergio Martínez-Ruiz, Cecilia Cordero-Alday, Manel Bosch, Josefa Badia and Laura Baldoma
Int. J. Mol. Sci. 2024, 25(10), 5338; https://doi.org/10.3390/ijms25105338 - 14 May 2024
Cited by 11 | Viewed by 3794
Abstract
Inflammatory bowel disease (IBD) is a chronic inflammatory condition involving dysregulated immune responses and imbalances in the gut microbiota in genetically susceptible individuals. Current therapies for IBD often have significant side-effects and limited success, prompting the search for novel therapeutic strategies. Microbiome-based approaches [...] Read more.
Inflammatory bowel disease (IBD) is a chronic inflammatory condition involving dysregulated immune responses and imbalances in the gut microbiota in genetically susceptible individuals. Current therapies for IBD often have significant side-effects and limited success, prompting the search for novel therapeutic strategies. Microbiome-based approaches aim to restore the gut microbiota balance towards anti-inflammatory and mucosa-healing profiles. Extracellular vesicles (EVs) from beneficial gut microbes are emerging as potential postbiotics. Serotonin plays a crucial role in intestinal homeostasis, and its dysregulation is associated with IBD severity. Our study investigated the impact of EVs from the probiotic Nissle 1917 (EcN) and commensal E. coli on intestinal serotonin metabolism under inflammatory conditions using an IL-1β-induced inflammation model in Caco-2 cells. We found strain-specific effects. Specifically, EcN EVs reduced free serotonin levels by upregulating SERT expression through the downregulation of miR-24, miR-200a, TLR4, and NOD1. Additionally, EcN EVs mitigated IL-1β-induced changes in tight junction proteins and oxidative stress markers. These findings underscore the potential of postbiotic interventions as a therapeutic approach for IBD and related pathologies, with EcN EVs exhibiting promise in modulating serotonin metabolism and preserving intestinal barrier integrity. This study is the first to demonstrate the regulation of miR-24 and miR-200a by probiotic-derived EVs. Full article
Show Figures

Figure 1

10 pages, 716 KB  
Review
Bacteria: Potential Make-or-Break Determinants of Celiac Disease
by Ana Roque and Sónia Gonçalves Pereira
Int. J. Mol. Sci. 2024, 25(4), 2090; https://doi.org/10.3390/ijms25042090 - 8 Feb 2024
Cited by 2 | Viewed by 3312
Abstract
Celiac disease is an autoimmune disease triggered by dietary gluten in genetically susceptible individuals that primarily affects the small intestinal mucosa. The sole treatment is a gluten-free diet that places a social and economic burden on patients and fails, in some, to lead [...] Read more.
Celiac disease is an autoimmune disease triggered by dietary gluten in genetically susceptible individuals that primarily affects the small intestinal mucosa. The sole treatment is a gluten-free diet that places a social and economic burden on patients and fails, in some, to lead to symptomatic or mucosal healing. Thus, an alternative treatment has long been sought after. Clinical studies on celiac disease have shown an association between the presence of certain microbes and disease outcomes. However, the mechanisms that underlie the effects of microbes in celiac disease remain unclear. Recent studies have employed disease models that have provided insights into disease mechanisms possibly mediated by bacteria in celiac disease. Here, we have reviewed the bacteria and related mechanisms identified so far that might protect from or incite the development of celiac disease. Evidence indicates bacteria play a role in celiac disease and it is worth continuing to explore this, particularly since few studies, to the best of our knowledge, have focused on establishing a mechanistic link between bacteria and celiac disease. Uncovering host–microbe interactions and their influence on host responses to gluten may enable the discovery of pathogenic targets and development of new therapeutic or preventive approaches. Full article
(This article belongs to the Special Issue Celiac Disease: Genetics, Pathogenesis and Therapy: 2nd Edition)
Show Figures

Figure 1

14 pages, 1966 KB  
Article
The Immunomodulatory Effect of β-Glucan Depends on the Composition of the Gut Microbiota
by Miseon Sung, Yohan Yoon and Jeeyeon Lee
Foods 2023, 12(17), 3148; https://doi.org/10.3390/foods12173148 - 22 Aug 2023
Cited by 9 | Viewed by 2822
Abstract
This study aimed to elucidate the relationship between the immunomodulatory effects of β-glucan and the composition of gut microbiota in mice. The mice were fed a diet containing β-glucan for 3 weeks, and feces, blood, and tissues were then collected to analyze the [...] Read more.
This study aimed to elucidate the relationship between the immunomodulatory effects of β-glucan and the composition of gut microbiota in mice. The mice were fed a diet containing β-glucan for 3 weeks, and feces, blood, and tissues were then collected to analyze the immunomodulatory effect and gut microbiota composition. Based on the results of the analysis of the expression level of immune-associated proteins, the high immunomodulatory effect group (HIE) and low immunomodulatory effect group (LIE) were categorized. Before the β-glucan diet, the proportions of the phylum Bacteroidota, family Muribaculaceae, and family Lactobacillaceae were significantly higher in HIE than in LIE. Furthermore, the genus Akkermansia was absent before the β-glucan diet and increased after β-glucan diet. These microbes had the ability to metabolize β-glucan or were beneficial to health. In conclusion, our findings demonstrate that variation in the composition of gut microbiota among individuals can result in varying expressions of β-glucan functionality. This outcome supports the notion that β-glucan may be metabolized through diverse pathways by gut microbes originally possessed by mice, subsequently producing various metabolites, such as short-chain fatty acids. Alternatively, the viscosity of the intestinal mucosa could be enhanced by β-glucan, potentially promoting the growth of certain bacteria (e.g., the genus Akkermansia). This study provides insights into the intricate interplay between β-glucan, gut microbiota, and immunomodulation. Full article
(This article belongs to the Special Issue Advances in Novel Foods, Gut Microbiota, and Human Health)
Show Figures

Figure 1

34 pages, 1090 KB  
Review
Recent Trends on Mitigative Effect of Probiotics on Oxidative-Stress-Induced Gut Dysfunction in Broilers under Necrotic Enteritis Challenge: A Review
by Uchechukwu Edna Obianwuna, Nenna Agbai Kalu, Jing Wang, Haijun Zhang, Guanghai Qi, Kai Qiu and Shugeng Wu
Antioxidants 2023, 12(4), 911; https://doi.org/10.3390/antiox12040911 - 11 Apr 2023
Cited by 36 | Viewed by 4772
Abstract
Gut health includes normal intestinal physiology, complete intestinal epithelial barrier, efficient immune response, sustained inflammatory balance, healthy microbiota, high nutrient absorption efficiency, nutrient metabolism, and energy balance. One of the diseases that causes severe economic losses to farmers is necrotic enteritis, which occurs [...] Read more.
Gut health includes normal intestinal physiology, complete intestinal epithelial barrier, efficient immune response, sustained inflammatory balance, healthy microbiota, high nutrient absorption efficiency, nutrient metabolism, and energy balance. One of the diseases that causes severe economic losses to farmers is necrotic enteritis, which occurs primarily in the gut and is associated with high mortality rate. Necrotic enteritis (NE) primarily damages the intestinal mucosa, thereby inducing intestinal inflammation and high immune response which diverts nutrients and energy needed for growth to response mediated effects. In the era of antibiotic ban, dietary interventions like microbial therapy (probiotics) to reduce inflammation, paracellular permeability, and promote gut homeostasis may be the best way to reduce broiler production losses. The current review highlights the severity effects of NE; intestinal inflammation, gut lesions, alteration of gut microbiota balance, cell apoptosis, reduced growth performance, and death. These negative effects are consequences of; disrupted intestinal barrier function and villi development, altered expression of tight junction proteins and protein structure, increased translocation of endotoxins and excessive stimulation of proinflammatory cytokines. We further explored the mechanisms by which probiotics mitigate NE challenge and restore the gut integrity of birds under disease stress; synthesis of metabolites and bacteriocins, competitive exclusion of pathogens, upregulation of tight junction proteins and adhesion molecules, increased secretion of intestinal secretory immunoglobulins and enzymes, reduction in pro-inflammatory cytokines and immune response and the increased production of anti-inflammatory cytokines and immune boost via the modulation of the TLR/NF-ĸ pathway. Furthermore, increased beneficial microbes in the gut microbiome improve nutrient utilization, host immunity, and energy metabolism. Probiotics along with biosecurity measures could mitigate the adverse effects of NE in broiler production. Full article
(This article belongs to the Special Issue Oxidative Stress, Reactive Oxygen Species and Animal Nutrition)
Show Figures

Figure 1

8 pages, 1753 KB  
Brief Report
Effects of Melanized Bacteria and Soluble Melanin on the Intestinal Homeostasis and Microbiome In Vivo
by Yong-guo Zhang, Mackenzie E. Malo, Tanya Tschirhart, Yinglin Xia, Zheng Wang, Ekaterina Dadachova and Jun Sun
Toxics 2023, 11(1), 13; https://doi.org/10.3390/toxics11010013 - 23 Dec 2022
Cited by 8 | Viewed by 3185
Abstract
Radiation damage is associated with inflammation and immunity in the intestinal mucosa, including gut microbiota. Melanin has a unique capacity to coordinate a biological reaction in response to environmental stimuli, such as radiation exposure. Thus, melanin and melanized microbes have potential to be [...] Read more.
Radiation damage is associated with inflammation and immunity in the intestinal mucosa, including gut microbiota. Melanin has a unique capacity to coordinate a biological reaction in response to environmental stimuli, such as radiation exposure. Thus, melanin and melanized microbes have potential to be used for mitigation of injury induced by radiation. The purpose of the current study is to examine the safety of these agents for future targeting gut microbiome to prevent radiation-induced injury. We administered mice with soluble allomelanin and observed its effect on the intestinal physiology and body weight. We then established a melanized bacterial strain in probiotic E. coli Nissle. We measured the body weight of the mice treated with melanized E. coli Nissle. We showed the enhanced bacterial abundance and colonization of the melanized bacteria E. coli Nissle in the intestine. Melanized E. coli Nissle colonized the colon in less than 3 h and showed consistent colonization over 24 h post one oral gavage. We did not find significant changes of bodyweight in the mice treated with melanized bacteria. We did not observe any inflammation in the intestine. These results demonstrate the safety of soluble melanin and melanin-producing bacteria and will support the future studies to treat radiation-induced injuries and restore dysbiosis. Full article
(This article belongs to the Special Issue Radiation Exposure and Health Effects)
Show Figures

Figure 1

13 pages, 2692 KB  
Review
Immunopathologic Role of Eosinophils in Eosinophilic Chronic Rhinosinusitis
by Seung-Heon Shin, Mi-Kyung Ye, Jinwoo Park and Sang-Yen Geum
Int. J. Mol. Sci. 2022, 23(21), 13313; https://doi.org/10.3390/ijms232113313 - 1 Nov 2022
Cited by 26 | Viewed by 5145
Abstract
Chronic rhinosinusitis (CRS) is a diverse chronic inflammatory disease of the sinonasal mucosa. CRS manifests itself in a variety of clinical and immunologic patterns. The histological hallmark of eosinophilic CRS (ECRS) is eosinophil infiltration. ECRS is associated with severe disease severity, increased comorbidity, [...] Read more.
Chronic rhinosinusitis (CRS) is a diverse chronic inflammatory disease of the sinonasal mucosa. CRS manifests itself in a variety of clinical and immunologic patterns. The histological hallmark of eosinophilic CRS (ECRS) is eosinophil infiltration. ECRS is associated with severe disease severity, increased comorbidity, and a higher recurrence rate, as well as thick mucus production. Eosinophils play an important role in these ECRS clinical characteristics. Eosinophils are multipotential effector cells that contribute to host defense against nonphagocytable pathogens, as well as allergic and nonallergic inflammatory diseases. Eosinophils interact with Staphylococcus aureus, Staphylococcal enterotoxin B, and fungi, all of which were found in the tissue of CRS patients. These interactions activate Th2 immune responses in the sinonasal mucosa and exacerbate local inflammation. Activated eosinophils were discovered not only in the tissue but also in the sinonasal cavity secretion. Eosinophil extracellular traps (EETs) are extracellular microbes trapping and killing structures found in the secretions of CRS patients with intact granule protein and filamentous chromatic structures. At the same time, EET has a negative effect by causing an epithelial barrier defect. Eosinophils also influence the local tissue microenvironment by exchanging signals with other immune cells and structural cells. As a result, eosinophils are multifaceted leukocytes that contribute to various physiologic and pathologic processes of the upper respiratory mucosal immune system. The goal of this review is to summarize recent research on the immunopathologic properties and immunologic role of eosinophils in CRS. Full article
(This article belongs to the Special Issue Chronic Rhinosinusitis: Aetiology, Immunology and Treatment)
Show Figures

Figure 1

15 pages, 2632 KB  
Article
Toxicity Assessment of Resveratrol Liposomes-in-Hydrogel Delivery System by EpiVaginalTM Tissue Model
by May Wenche Jøraholmen, Pauliina Damdimopoulou, Ganesh Acharya and Nataša Škalko-Basnet
Pharmaceutics 2022, 14(6), 1295; https://doi.org/10.3390/pharmaceutics14061295 - 17 Jun 2022
Cited by 12 | Viewed by 3910
Abstract
The natural polyphenol resveratrol (RES) has shown great potential as an antimicrobial, including against microbes associated with vaginal infections. To fully exploit the activities of RES, an all-natural ingredients formulation for RES delivery at vaginal site has been developed, namely liposomes loaded with [...] Read more.
The natural polyphenol resveratrol (RES) has shown great potential as an antimicrobial, including against microbes associated with vaginal infections. To fully exploit the activities of RES, an all-natural ingredients formulation for RES delivery at vaginal site has been developed, namely liposomes loaded with RES, incorporated into a chitosan hydrogel as secondary vehicle. Although considered non-toxic and safe on their own, the compatibility of the final formulation must be evaluated for its biocompatibility and non-irritancy to the vaginal mucosa. As a preclinical safety assessment, the impact of RES formulation on the tissue viability, the effect on barrier function and cell monolayer integrity, and cytotoxicity were evaluated using the cell-based vaginal tissue model, the EpiVaginal™ tissue. RES liposomes-in-hydrogel formulations neither affected the mitochondrial activity, nor the integrity of the cell monolayer in RES concentration up to 60 µg/mL. Moreover, the barrier function was maintained to a greater extent by RES in formulation, emphasizing the benefits of the delivery system. Additionally, none of the tested formulations expressed an increase in lactate dehydrogenase activity compared to the non-treated tissues. The evaluation of the RES delivery system suggests that it is non-irritant and biocompatible with vaginal tissue in vitro in the RES concentrations considered as therapeutic. Full article
(This article belongs to the Special Issue Novel Vaginal Drug Delivery Systems)
Show Figures

Figure 1

15 pages, 345 KB  
Review
Oral Microbiome Research on Oral Lichen Planus: Current Findings and Perspectives
by Won Jung and Sungil Jang
Biology 2022, 11(5), 723; https://doi.org/10.3390/biology11050723 - 9 May 2022
Cited by 33 | Viewed by 5120
Abstract
Oral lichen planus (OLP) is a chronic inflammatory disease of the oral mucosa with an unknown etiology. The role of oral microbes in the development of OLP has gained researchers’ interest. In this review, we summarized the findings of studies focused on the [...] Read more.
Oral lichen planus (OLP) is a chronic inflammatory disease of the oral mucosa with an unknown etiology. The role of oral microbes in the development of OLP has gained researchers’ interest. In this review, we summarized the findings of studies focused on the relationship between OLP and oral microbiome, which includes the composition of oral microbiota, molecules produced by oral microbiota or the host, and the oral environment of the host. According to the studies, the oral microbial community in OLP patients undergoes dysbiosis, and the microbial dysbiosis in OLP patients is more prominent in the buccal mucosa than in the saliva. However, no same microorganisms have been suggested to be associated with OLP in multiple investigations, implying that the functional aspects of the oral microbiota are more important in OLP development than the composition of the oral microbiota. According to studies on host factors that make up the oral environment, signal pathways involved in cellular processes, such as keratinization, inflammation, and T cell responses are triggered in OLP. Studies on the functional aspects of the oral microbiota, as well as interactions between the host and the oral microbiota, are still lacking, and more research is required. Full article
(This article belongs to the Special Issue New Trends in Precision Medicine, Dentistry and Oral Health)
19 pages, 7218 KB  
Article
Effects of Shrimp Peptide Hydrolysate on Intestinal Microbiota Restoration and Immune Modulation in Cyclophosphamide-Treated Mice
by Asif Iqbal Khan, Ata Ur Rehman, Nabeel Ahmed Farooqui, Nimra Zafar Siddiqui, Qamar Ayub, Muhammad Noman Ramzan, Liang Wang and Yi Xin
Molecules 2022, 27(5), 1720; https://doi.org/10.3390/molecules27051720 - 6 Mar 2022
Cited by 38 | Viewed by 5270
Abstract
The gut microbiota is important in regulating host metabolism, maintaining physiology, and protecting immune homeostasis. Gut microbiota dysbiosis affects the development of the gut microenvironment, as well as the onset of various external systemic diseases and metabolic syndromes. Cyclophosphamide (CTX) is a commonly [...] Read more.
The gut microbiota is important in regulating host metabolism, maintaining physiology, and protecting immune homeostasis. Gut microbiota dysbiosis affects the development of the gut microenvironment, as well as the onset of various external systemic diseases and metabolic syndromes. Cyclophosphamide (CTX) is a commonly used chemotherapeutic drug that suppresses the host immune system, intestinal mucosa inflammation, and dysbiosis of the intestinal flora. Immunomodulators are necessary to enhance the immune system and prevent homeostasis disbalance and cytotoxicity caused by CTX. In this study, shrimp peptide hydrolysate (SPH) was evaluated for immunomodulation, intestinal integration, and microbiota in CTX-induced immunosuppressed mice. It was observed that SPH would significantly restore goblet cells and intestinal mucosa integrity, modulate the immune system, and increase relative expression of mRNA and tight-junction associated proteins (Occludin, Zo-1, Claudin-1, and Mucin-2). It also improved gut flora and restored the intestinal microbiota ecological balance by removing harmful microbes of various taxonomic groups. This would also increase the immune organs index, serum levels of cytokines (IFN-ϒ, IL1β, TNF-α, IL-6), and immunoglobin levels (IgA, IgM). The Firmicutes/Bacteroidetes proportion was decreased in CTX-induced mice. Finally, SPH would be recommended as a functional food source with a modulatory effect not only on intestinal microbiota, but also as a potential health-promoting immune function regulator. Full article
(This article belongs to the Special Issue Natural Products for Chronic Diseases: A Ray of Hope)
Show Figures

Figure 1

13 pages, 17737 KB  
Article
Exploring the Bile Stress Response of Lactobacillus mucosae LM1 through Exoproteome Analysis
by Bernadette B. Bagon, Ju Kyoung Oh, Valerie Diane V. Valeriano, Edward Alain B. Pajarillo and Dae-Kyung Kang
Molecules 2021, 26(18), 5695; https://doi.org/10.3390/molecules26185695 - 20 Sep 2021
Cited by 11 | Viewed by 3180
Abstract
Lactobacillus sp. have long been studied for their great potential in probiotic applications. Recently, proteomics analysis has become a useful tool for studies on potential lactobacilli probiotics. Specifically, proteomics has helped determine and describe the physiological changes that lactic acid bacteria undergo in [...] Read more.
Lactobacillus sp. have long been studied for their great potential in probiotic applications. Recently, proteomics analysis has become a useful tool for studies on potential lactobacilli probiotics. Specifically, proteomics has helped determine and describe the physiological changes that lactic acid bacteria undergo in specific conditions, especially in the host gut. In particular, the extracellular proteome, or exoproteome, of lactobacilli contains proteins specific to host– or environment–microbe interactions. Using gel-free, label-free ultra-high performance liquid chromatography tandem mass spectrometry, we explored the exoproteome of the probiotic candidate Lactobacillus mucosae LM1 subjected to bile treatment, to determine the proteins it may use against bile stress in the gut. Bile stress increased the size of the LM1 exoproteome, secreting ribosomal proteins (50S ribosomal protein L27 and L16) and metabolic proteins (lactate dehydrogenase, phosphoglycerate kinase, glyceraldehyde-3-phosphate dehydrogenase and pyruvate dehydrogenases, among others) that might have moonlighting functions in the LM1 bile stress response. Interestingly, membrane-associated proteins (transporters, peptidase, ligase and cell division protein ftsH) were among the key proteins whose secretion were induced by the LM1 bile stress response. These specific proteins from LM1 exoproteome will be useful in observing the proposed bile response mechanisms via in vitro experiments. Our data also reveal the possible beneficial effects of LM1 to the host gut. Full article
(This article belongs to the Special Issue Label-Free Proteome Profiling)
Show Figures

Figure 1

15 pages, 5116 KB  
Article
Transcriptome Profiling and Metagenomic Analysis Help to Elucidate Interactions in an Inflammation-Associated Cancer Mouse Model
by Kazuko Sakai, Marco A. De Velasco, Yurie Kura and Kazuto Nishio
Cancers 2021, 13(15), 3683; https://doi.org/10.3390/cancers13153683 - 22 Jul 2021
Cited by 12 | Viewed by 4573
Abstract
Colitis is a risk factor for colorectal cancer (CRC) and can change the dynamics of gut microbiota, leading to dysbiosis and contributing to carcinogenesis. The functional interactions between colitis-associated CRC and microbiota remain unknown. In this study, colitis and CRC were induced in [...] Read more.
Colitis is a risk factor for colorectal cancer (CRC) and can change the dynamics of gut microbiota, leading to dysbiosis and contributing to carcinogenesis. The functional interactions between colitis-associated CRC and microbiota remain unknown. In this study, colitis and CRC were induced in BALB/c mice by the administration of dextran sodium sulfate (DSS) and/or azoxymethane (AOM). Whole transcriptome profiling of normal colon was then performed, and gene set enrichment analysis (GSEA) revealed enriched fatty acid metabolism, oxidative phosphorylation, and PI3K-Akt-mTOR signaling in the tissues from DSS/AOM mice. Additionally, immunohistochemical staining showed increased expression levels of phosphorylated S6 ribosomal protein, a downstream target of the PI3K-Akt-mTOR pathway in the inflamed mucosa of DSS/AOM mice. Fecal microbes were characterized using 16S rDNA gene sequencing. Redundancy analysis demonstrated a significant dissimilarity between the DSS/AOM group and the others. Functional analysis inferred from microbial composition showed enrichments of the sphingolipid signal and lipoarabinomannan biosynthetic pathways. This study provides additional insights into alterations associated with DSS/AOM-induced colitis and associates PI3K-Akt-mTOR, sphingolipid-signaling and lipoarabinomannan biosynthetic pathways in mouse DSS/AOM-induced colitis. Full article
Show Figures

Figure 1

24 pages, 7688 KB  
Article
Taxonomic and Functional Characteristics of the Gill and Gastrointestinal Microbiota and Its Correlation with Intestinal Metabolites in NEW GIFT Strain of Farmed Adult Nile Tilapia (Oreochromis niloticus)
by Zhenbing Wu, Qianqian Zhang, Yaoyao Lin, Jingwen Hao, Shuyi Wang, Jingyong Zhang and Aihua Li
Microorganisms 2021, 9(3), 617; https://doi.org/10.3390/microorganisms9030617 - 17 Mar 2021
Cited by 53 | Viewed by 4997
Abstract
The gill and gastrointestinal tract are primary entry routes for pathogens. The symbiotic microbiota are essential to the health, nutrition and disease of fish. Though the intestinal microbiota of Nile tilapia (Oreochromis niloticus) has been extensively studied, information on the mucosa-associated [...] Read more.
The gill and gastrointestinal tract are primary entry routes for pathogens. The symbiotic microbiota are essential to the health, nutrition and disease of fish. Though the intestinal microbiota of Nile tilapia (Oreochromis niloticus) has been extensively studied, information on the mucosa-associated microbiota of this species, especially the gill and gastrointestinal mucosa-associated microbiota, is lacking. This study aimed to characterize the gill and gastrointestinal mucosa- and digesta-associated microbiota, as well as the intestinal metabolite profiles in the New Genetically Improved Farmed Tilapia (NEW GIFT) strain of farmed adult Nile tilapia by high-throughput sequencing and gas chromatography/mass spectrometry metabolomics. The diversity, structure, composition, and predicted function of gastrointestinal microbiota were significantly different across gastrointestinal regions and sample types (Welch t-test; p < 0.05). By comparing the mucosa- and digesta-associated microbiota, linear discriminant analysis (LDA) effect size (LEfSe) analysis revealed that Pelomonas, Ralstoniapickettii, Comamonadaceae, and Staphylococcus were significantly enriched in the mucosa-associated microbiota, whereas many bacterial taxa were significantly enriched in the digesta-associated microbiota, including Chitinophagaceae, Cetobacterium, CandidatusCompetibacter, Methyloparacoccus, and chloroplast (LDA score > 3.5). Furthermore, Undibacterium, Escherichia-Shigella, Paeniclostridium, and Cetobacterium were dominant in the intestinal contents and mucosae, whereas Sphingomonasaquatilis and Roseomonasgilardii were commonly found in the gill and stomach mucosae. The Phylogenetic Investigation of Communities by Reconstruction of Unobserved States (PICRUSt2) analysis revealed that the predictive function of digesta-associated microbiota significantly differed from that of mucosa-associated microbiota (R = 0.8152, p = 0.0001). In addition, our results showed a significant interdependence between specific intestinal microbes and metabolites. Notably, the relative abundance values of several potentially beneficial microbes, including Undibacterium, Crenothrix, and Cetobacterium, were positively correlated with most intestinal metabolites, whereas the relative abundance values of some potential opportunistic pathogens, including Acinetobacter, Mycobacterium, Escherichia-Shigella, Paeniclostridium, Aeromonas, and Clostridiumsensustricto 1, were negatively correlated with most intestinal metabolites. This study revealed the characteristics of gill and gastrointestinal mucosa-associated and digesta-associated microbiota of farmed Nile tilapia and identified a close correlation between intestinal microbes and metabolites. The results serve as a basis for the effective application of targeted probiotics or prebiotics in the diet to regulate the nutrition and health of farmed tilapia. Full article
(This article belongs to the Special Issue Gut Microbiome of Farm Animals in Health and Disease)
Show Figures

Figure 1

Back to TopTop