Sign in to use this feature.

Years

Between: -

Subjects

remove_circle_outline
remove_circle_outline
remove_circle_outline
remove_circle_outline
remove_circle_outline
remove_circle_outline
remove_circle_outline
remove_circle_outline
remove_circle_outline

Journals

Article Types

Countries / Regions

remove_circle_outline
remove_circle_outline
remove_circle_outline

Search Results (237)

Search Parameters:
Keywords = mtDNA markers

Order results
Result details
Results per page
Select all
Export citation of selected articles as:
18 pages, 15447 KB  
Article
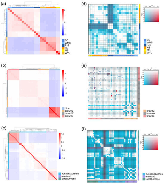
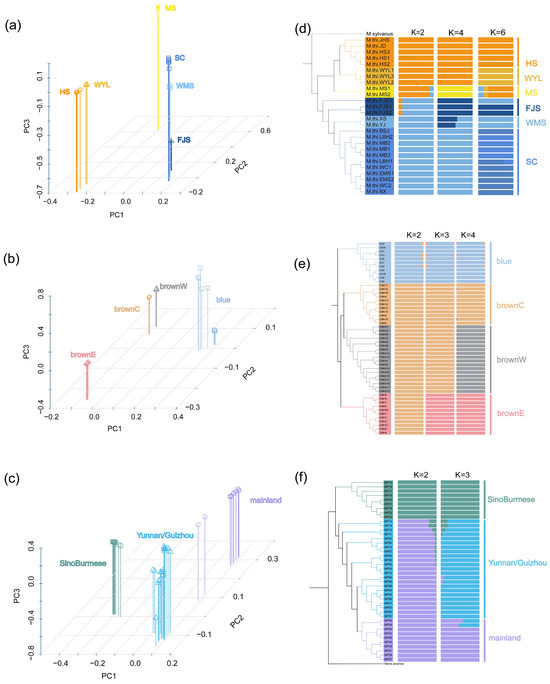
A Genomic Method for Combating Wildlife Trafficking: SNP-Based Traceability of Four Endangered Species in China
by Jilai Zhao, Xibo Wang, Yang Teng, Paul A. Garber, Huijuan Pan and Jiwei Qi
Animals 2026, 16(7), 1052; https://doi.org/10.3390/ani16071052 - 30 Mar 2026
Viewed by 228
Abstract
Wildlife trafficking poses a severe threat to global biodiversity and ecosystem stability, necessitating robust forensic tools for tracing the origins of illegally traded taxa. In this study, we developed a method of single-nucleotide polymorphism (SNP)-based molecular markers to enable precise geographical traceability of [...] Read more.
Wildlife trafficking poses a severe threat to global biodiversity and ecosystem stability, necessitating robust forensic tools for tracing the origins of illegally traded taxa. In this study, we developed a method of single-nucleotide polymorphism (SNP)-based molecular markers to enable precise geographical traceability of four animal species native to China: the Tibetan macaque (Macaca thibetana), brown eared pheasant (Crossoptilon mantchuricum), blue eared pheasant (Crossoptilon auritum), and Chinese pangolin (Manis pentadactyla). We studied these four species because their DNA is characterized by distinct population genetic structure, they are subjected to illegal trafficking, and given their diverse evolutionary histories, this allowed us to assess the general applicability of our forensic genetic framework in reducing wildlife crime. Based on whole-genome resequencing data from 26 Tibetan macaques, 51 eared pheasants and 42 Chinese pangolins, we performed population genetic analyses to elucidate their genetic structure and identify population-specific loci. The results indicated that all samples from these four species showed clear genetic differentiation and distinct clustering, allowing us to design primers to facilitate PCR-based traceability. We also assessed the utility of mitochondrial DNA (mtDNA) for tracing Tibetan macaques and both species of eared pheasants. We found that traceability accuracy using mtDNA was lower than when using SNPs. Our research offers a SNP-based traceability framework that accurately determines the geographical origin of wildlife samples to the genetic population level, and this provides a powerful tool for combating illegal trade and aiding conservation efforts. Full article
(This article belongs to the Section Wildlife)
Show Figures

Figure 1

28 pages, 4715 KB  
Article
Probiotic Bacillus subtilis, but Not a Lactobacillus spp., Ameliorates Cognitive Impairment in a Mouse Model of LPS and Zidovudine-Induced Neuroinflammation
by Olga Murgina, Ksenia Stafeeva, Sofya Karaulova, Alena Vostrikova, Sofya Kononova, Daria Chursina, Svetlana Pozdeeva, Anastasia Makogonova, Inna Burakova, Svetlana Pogorelova, Polina Morozova, Yulia Smirnova, Mikhail Syromyatnikov, Viktor Shutikov, Evgeny Mikhailov and Artem Gureev
Brain Sci. 2026, 16(3), 340; https://doi.org/10.3390/brainsci16030340 - 21 Mar 2026
Viewed by 783
Abstract
Background/Objectives: The gut–brain axis is increasingly recognized as a critical modulator of cognitive function. This study investigated the neurotoxic effects of combined exposure to bacterial lipopolysaccharide (LPS) and the antiretroviral drug zidovudine (ZDV) in a mouse model, and evaluated the protective potential of [...] Read more.
Background/Objectives: The gut–brain axis is increasingly recognized as a critical modulator of cognitive function. This study investigated the neurotoxic effects of combined exposure to bacterial lipopolysaccharide (LPS) and the antiretroviral drug zidovudine (ZDV) in a mouse model, and evaluated the protective potential of two probiotic interventions: Bacillus subtilis and a mixture of lactobacilli. Methods: Cognitive function was assessed using the Morris water maze (MWM). Gut microbiota composition was analyzed by 16S rRNA sequencing, and intestinal morphology was examined histologically. Gene expression of neuroinflammatory markers and mitophagy-related genes in brain tissue was quantified by RT-PCR. Plasma levels of cell-free mitochondrial DNA (cf-mtDNA) were measured as a marker of mitochondrial damage. Results: Combined LPS + ZDV exposure induced systemic inflammation, impaired spatial memory, damaged the intestinal mucosa, and caused dysbiosis characterized by an increase in pro-inflammatory Muribaculaceae. In the brain, LPS + ZDV significantly upregulated Tnfa expression, confirming neuroinflammation. Bacillus subtilis administration prevented cognitive deficits, maintained Tnfa at control levels, and significantly reduced Il1b and Il6 expression compared to the LPS + ZDV group. This was accompanied by activation of the PINK1/PTEN-dependent mitophagy pathway, prevention of cf-mtDNA release, and restoration of gut microbial diversity. In contrast, the Lactobacilli mixture not only failed to improve outcomes but was associated with exacerbated intestinal damage, more pronounced cognitive dysfunction, and no reduction in neuroinflammatory markers. Conclusions: Combined exposure to LPS and ZDV induces gut–brain axis dysfunction characterized by neuroinflammation, cognitive impairment, intestinal damage, and dysbiosis. Bacillus subtilis effectively preserves cognitive function through activation of PINK1/PTEN-dependent mitophagy and suppression of neuroinflammation, highlighting its potential as a therapeutic candidate for cognitive impairments associated with gut–brain axis dysfunction. The contrasting effects of the lactobacilli mixture underscore the critical importance of strain-specificity in probiotic interventions. Full article
(This article belongs to the Section Behavioral Neuroscience)
Show Figures

Figure 1

23 pages, 909 KB  
Review
Defining a Multi-Omic, AI-Enabled Stool Screening Paradigm for Colorectal Cancer: A Consensus Framework for Clinical Translation
by Arturo Loaiza-Bonilla, Yan Leyfman, Viviana Cortiana, Rhys Crawford and Shivani Modi
Cancers 2026, 18(6), 909; https://doi.org/10.3390/cancers18060909 - 11 Mar 2026
Viewed by 705
Abstract
Colorectal cancer (CRC) develops through both conventional adenoma–carcinoma and serrated neoplasia pathways, yet noninvasive screening still under-detects the advanced precursor lesions that enable true cancer prevention. Stool-based screening reduces CRC mortality, but its preventive impact remains constrained by limited detection of advanced precancerous [...] Read more.
Colorectal cancer (CRC) develops through both conventional adenoma–carcinoma and serrated neoplasia pathways, yet noninvasive screening still under-detects the advanced precursor lesions that enable true cancer prevention. Stool-based screening reduces CRC mortality, but its preventive impact remains constrained by limited detection of advanced precancerous lesions (APLs), including advanced adenomas and sessile serrated lesions. Next-generation multitarget stool DNA assays (mt-sDNA; e.g., Cologuard Plus) have established high sensitivity for CRC and specificity approaching 94%, leaving improved APL detection as the principal opportunity for innovation. This review presents a consensus framework for a multi-omic stool screening paradigm that integrates host epigenetic markers (DNA methylation) with gut microbiome features using artificial intelligence (AI). Multi-omics capture complementary layers of early tumor biology: epithelial shedding and field effects reflected in host methylation signals together with luminal ecological and inflammatory changes represented by microbial features. Evidence from cross-cohort microbiome studies indicates that microbial signatures provide an additive—rather than standalone—axis of information for CRC and its precursor lesions. Because microbiome-based models are highly susceptible to batch effects arising from collection devices, extraction chemistry, sequencing platforms, and bioinformatic pipelines, practical mitigation strategies are outlined, including harmonized pre-analytics, batch-aware study design, leakage-resistant validation, and computational harmonization. A translational roadmap linking analytical validity, locked-model development, and prospective colonoscopy-verified clinical validation is proposed, aligned with TRIPOD + AI, STARD, PROBAST-AI, SPIRIT-AI, CONSORT-AI, and DECIDE-AI reporting standards. Scenario modeling using BLUE-C prevalence estimates suggests that improving APL sensitivity from approximately 43% to 55–65% at ~94% specificity could translate to detecting roughly 13–23 additional advanced precancerous lesions per 1000 individuals screened, highlighting the potential prevention impact of a multi-omic approach. This framework aims to guide developers and clinical investigators toward next-generation stool tests capable of materially improving precursor-lesion detection while maintaining clinically acceptable specificity. Full article
Show Figures

Graphical abstract

28 pages, 4171 KB  
Article
P2X7R Signaling and Differential Regulation of Neuroinflammatory and Behavior Responses in Male and Female Mice During Chronic Ethanol Exposure
by Namdev S. Togre, Priyanka S. Bhoj, Naveen Mekala, Jayshil Trivedi, Malika Y. Winfield, Rebecca E. Hancock, Uma Sriram, Slava Rom and Yuri Persidsky
Int. J. Mol. Sci. 2026, 27(5), 2332; https://doi.org/10.3390/ijms27052332 - 2 Mar 2026
Viewed by 549
Abstract
Chronic alcohol exposure disrupts blood–brain barrier (BBB) integrity and promotes neuroinflammation, with P2X7 receptor (P2X7R) signaling playing a critical role. Our prior work in male mice linked P2X7R inhibition to reduced extracellular adenosine triphosphate (eATP) release, modulated extracellular vesicle (EV) cargo, and attenuated [...] Read more.
Chronic alcohol exposure disrupts blood–brain barrier (BBB) integrity and promotes neuroinflammation, with P2X7 receptor (P2X7R) signaling playing a critical role. Our prior work in male mice linked P2X7R inhibition to reduced extracellular adenosine triphosphate (eATP) release, modulated extracellular vesicle (EV) cargo, and attenuated neuroinflammation in chronic intermittent ethanol (CIE)-exposed mice. However, sex-specific roles of P2X7R signaling and EV-mediated mechanisms in alcohol-induced neuroinflammation remain unclear. Male and female mice were exposed to ethanol vapor for three weeks and treated with Brilliant Blue G (BBG), a P2X7R inhibitor. Compared to their respective CIE-unexposed controls, brain gene expression of tumor necrosis factor–α (Tnf-α), interleukin-1 beta (Il-1b), interleukin-6 (Il-6), monocyte chemoattractant protein-1 (Mcp-1), and Fas ligand (Fasl) significantly increased in CIE-exposed males, while only Il-1b increased in females. P2X7R inhibition significantly reduced these cytokines. Pericyte immunostaining was decreased by CIE (indicating BBB injury) in male mice only and was restored by P2X7R inhibition with no difference between groups in females. Occludin staining (another BBB marker) did not differ between the treatment groups in male and female animals. Circulating cytokines (Macrophage inflammatory protein-1 alpha (MIP-1α), tumor necrosis factor–α (TNF-α), interleukin-1 beta (IL-1β), and interleukin-27 subunit p28/interleukin-30 (IL-27p28/IL-30) were significantly elevated in CIE-exposed males but not in females, with BBG treatment reducing cytokines in males. Circulating eATP, P2X7Rs, P-glycoprotein (P-gp), EVs, and EV-mtDNA, which we identified in our previous study, were increased in both sexes and partially decreased by P2X7R blockade. Spatial memory was impaired by CIE exposure in males but not females, and this deficit was reversed by BBG treatment. Our findings reveal sex differences in CIE-induced circulating cytokines, neuroinflammation, and memory impairment, with a stronger response in males. However, other markers of cell injury associated with CIE exposure were upregulated in both sexes; P2X7R inhibition effectively mitigated these effects, highlighting the functional relevance of targeting the P2X7R in alcohol-induced injury. Full article
Show Figures

Figure 1

18 pages, 6734 KB  
Article
Mitochondrial Cyt b Reveals Low Diversity and Basin-Scale Population Structure in Black Carp (Mylopharyngodon piceus) from the Yangtze, Pearl and Red River Basins
by Yan-Qiao Li, Xing-Pu Huang, Dan Li, Tong Wu, Xiao-Yan Fu, Yu-Ning Zhang, Qi Huang, Gui-Feng Wei, Ling-Lin Wan and Qun Zhang
Animals 2026, 16(5), 768; https://doi.org/10.3390/ani16050768 - 1 Mar 2026
Viewed by 274
Abstract
The black carp (Mylopharyngodon piceus) is an ecologically and economically important freshwater fish native to China and neighbouring regions, but its wild stocks have declined sharply in recent decades. We analysed mitochondrial cytochrome b (Cyt b) sequences from 100 individuals collected [...] Read more.
The black carp (Mylopharyngodon piceus) is an ecologically and economically important freshwater fish native to China and neighbouring regions, but its wild stocks have declined sharply in recent decades. We analysed mitochondrial cytochrome b (Cyt b) sequences from 100 individuals collected in 2008–2009 from four Yangtze River, two Pearl River and one Red River populations to assess genetic diversity and structure as a pre-ban baseline for maternal lineages. Sixteen polymorphic sites defined 17 haplotypes, with a single dominant haplotype (Hap2) shared across all populations. Haplotype diversity was high but nucleotide diversity low, and neutrality tests together with mismatch-distribution analyses were consistent with a recent Late Pleistocene demographic expansion. Pairwise FST values ranged from negligible differentiation among middle–lower Yangtze populations to pronounced differentiation between the upstream Yangtze population (SS) and middle–lower populations and between the Yangtze and the combined Pearl–Red basins, whereas Pearl and Red River populations showed no significant divergence and high mitochondrial homogeneity, consistent with substantial historical connectivity. Overall, the Cyt b data indicate low mitochondrial diversity and shallow but significant inter-basin structuring, providing preliminary mtDNA-based evidence that Yangtze and Pearl–Red populations represent candidate conservation and management units, and highlighting the need for nuclear genomic markers and contemporary sampling to refine drainage-scale units and evaluate recent management effects. Full article
Show Figures

Figure 1

20 pages, 1263 KB  
Article
Genetic Diversity and Population Structure of Hainan Indigenous Pig Breeds Revealed by Microsatellite and mtDNA D-Loop Analysis
by Yushan Cui, Maosong Wu, Xiaolei Ding, Jiayu Yan, Jing Chen, Shidao Zhao, Lifan Zhang, Wei Wei and Jie Chen
Animals 2026, 16(4), 691; https://doi.org/10.3390/ani16040691 - 23 Feb 2026
Viewed by 479
Abstract
This study investigated the genetic diversity and population structure of five Hainan indigenous pig breeds (147 individuals from 7 populations representing 5 breeds: 3 Duntou pig subpopulations (DT-DZ, DT-SJ, and DT-SG) and four additional breeds (Wuzhishan, Wenchang, Lingao, and Tunchang)) to address germplasm [...] Read more.
This study investigated the genetic diversity and population structure of five Hainan indigenous pig breeds (147 individuals from 7 populations representing 5 breeds: 3 Duntou pig subpopulations (DT-DZ, DT-SJ, and DT-SG) and four additional breeds (Wuzhishan, Wenchang, Lingao, and Tunchang)) to address germplasm conservation needs driven by exotic crossbreeding, African swine fever, and inadequate genetic evaluation. After strict quality screening, we used 147 qualified samples for microsatellite genotyping and 104 samples for mtDNA D-loop sequencing. The analyses integrated 17 FAO-recommended microsatellite markers and mtDNA D-loop sequencing. In total, 15 out of 17 loci exhibited high polymorphism (PIC > 0.6), with Wuzhishan pigs exhibiting the highest genetic diversity (He = 0.666, I = 1.279). Pairwise Fst values indicated significant genetic differentiation among all populations (p < 0.05), and AMOVA attributed 87.32% of the genetic variation to within-population differences. Three complementary clustering methods (UPGMA, PCoA, and STRUCTURE with the optimal K value of 2 identified via the ΔK algorithm) divided the populations into two clades, clearly separating the Duntou subpopulations from other breeds. mtDNA D-loop sequencing of 104 individuals yielded a 1175 bp fragment, identifying 12 haplotypes and a high haplotype diversity (Hd = 0.688) low nucleotide diversity (π = 0.00193) pattern; Lingao pigs showed no genetic variation, while Duntou and Wuzhishan pigs had the highest Hd. NJ phylogenetic analysis indicated that Hainan pigs form an independent subclade within Chinese indigenous pigs, closely related to Luchuan pigs. These findings confirm the high overall genetic diversity and distinct population-level divergence in Hainan pigs, with Duntou pigs representing a unique lineage. This work provides a scientific basis for targeted conservation strategies, including prioritizing the conservation of Duntou and Wuzhishan pigs and restoring genetic variation in Lingao pigs. Full article
(This article belongs to the Section Animal Genetics and Genomics)
Show Figures

Figure 1

17 pages, 3888 KB  
Article
Mitogenomic Phylogeny and Adaptive Evolution of Snailfishes (Liparidae) Reveal Correlation Between tRNA Rearrangements and Deep-Sea Colonization
by Ruxiang Wang, Ang Li, Shuai Che, Huan Wang and Shufang Liu
Biology 2026, 15(4), 295; https://doi.org/10.3390/biology15040295 - 7 Feb 2026
Viewed by 489
Abstract
The snailfish family (Liparidae) represents one of the most rapidly speciating and ecologically diverse lineages of marine fishes, with species distributed across a broad bathymetric range from intertidal zones to the hadal depths. Despite their ecological and evolutionary significance, phylogenetic relationships and adaptive [...] Read more.
The snailfish family (Liparidae) represents one of the most rapidly speciating and ecologically diverse lineages of marine fishes, with species distributed across a broad bathymetric range from intertidal zones to the hadal depths. Despite their ecological and evolutionary significance, phylogenetic relationships and adaptive mechanisms within Liparidae remain poorly resolved due to morphological conservatism, phenotypic plasticity, and limited genomic resources due to challenges such as sampling difficulties and a reliance on partial mtDNA markers. In this study, we sequenced, assembled, and annotated the complete mitochondrial genomes of two snailfish species, Liparis chefuensis and Liparis tanakae, collected from the Yellow Sea. The mitogenome of L. chefuensis is 18,870 bp in length, encoding 13 protein-coding genes (PCGs), 2 rRNAs, and 22 tRNAs, while that of L. tanakae spans 17,485 bp and contains 13 PCGs, 2 rRNAs, and 23 tRNAs. Phylogenetic reconstruction based on the concatenated sequences of 13 mitochondrial PCGs from 15 liparid species revealed that L. chefuensis clusters within the subgenus Lyoliparis, contradicting its previous classification under Careliparis and suggesting a need for taxonomic reassessment. Notably, we identified distinct patterns of tRNA gene rearrangement in the cluster between ND2 and COI, which suggest a link to both phylogeny and habitat depth. Shallow-water species (<30 m) possess the tRNATrp-tRNATyr-tRNAAla-tRNAAsn-tRNACys (WYANC) arrangement, whereas deep-water species (>100 m) display the derived tRNATrp-tRNAAsn-tRNACys-tRNATyr-tRNAAla-tRNACys/tRNAAla (WNCYAC/A) configurations. These rearrangements are hypothesized to originate from tandem duplication events followed by random gene loss, potentially reflecting adaptive evolution to deep-sea environments. Additionally, L. tanakae exhibits a markedly higher number of non-canonical G–U and A–C base pairs in its tRNA secondary structures, indicating substantial structural divergence. Our findings not only provide essential mitogenomic resources for snailfish systematics and species identification but also propose that tRNA rearrangements in mitochondrial genomes may serve as genomic innovations facilitating deep-sea colonization. This study enhances our understanding of mitochondrial genome evolution and environmental adaptation in marine fishes. Full article
(This article belongs to the Special Issue Genetics and Evolutionary Biology of Aquatic Organisms)
Show Figures

Figure 1

20 pages, 333 KB  
Article
Sex Disparities in the Processes Underlying Aging: Mitochondrial DNA Copy Number Associations with Dynapenia, 25-Hydroxyvitamin D3 Levels and Quality of Life in Older Adults
by Zoraida Verde, Sara Martins, Isabel Erenas-Ondategui, Maria João Santos, Celia Chicharro Miguel, Sandra Estepa Hernández, Claudia Ollauri-Ibáñez, Bárbara Oliveiros, Ana Fernández-Araque and Manuela Grazina
Nutrients 2026, 18(3), 526; https://doi.org/10.3390/nu18030526 - 4 Feb 2026
Viewed by 737
Abstract
Background/Objectives: Mitochondrial dysfunction, often reflected by a decline in mitochondrial DNA copy number (mtDNA-CN) in peripheral blood cells (PMBCs), is a key hallmark of biological aging and is linked to numerous adverse health outcomes, including frailty and cardiovascular disease. Furthermore, emerging evidence [...] Read more.
Background/Objectives: Mitochondrial dysfunction, often reflected by a decline in mitochondrial DNA copy number (mtDNA-CN) in peripheral blood cells (PMBCs), is a key hallmark of biological aging and is linked to numerous adverse health outcomes, including frailty and cardiovascular disease. Furthermore, emerging evidence suggests that vitamin D may influence mitochondrial dysfunction. This cross-sectional study aims to investigate the associations of mtDNA-CN with muscular strength, self-rated health, and serum 25-hydroxyvitamin D3 (25(OH)D3) levels in a community-dwelling elderly population. Methods: A total of 149 elderly outpatients (≥65 years) from Soria, Spain, were included in this cross-sectional study. Muscular strength was assessed using the hand grip strength (HGS) test, and self-rated health-related quality of life (QoL) was measured using the EuroQoL five-dimension questionnaire (EQ-5D). Genomic DNA was extracted from peripheral blood, and mtDNA-CN was quantified using quantitative real-time PCR (qPCR). Serum 25(OH)D3, intact parathyroid hormone (iPTH), phosphorus, calcium, albumin and other mineral metabolism markers were measured. Statistical analyses, including Spearman correlations and multivariate logistic regression, were performed to assess associations, with stratification by sex. Results: In the total population, a marginally significant positive correlation was observed between mtDNA copy number (mtDNA-CN) and serum 25(OH)D3 levels (r = 0.210; p = 0.010), which did not remain significant after Bonferroni correction. Among women, lower mtDNA-CN was significantly linked to muscle weakness (p = 0.005), mobility problems (p = 0.009), and a trend toward self-care difficulties (p = 0.016). Multivariate analysis confirmed an independent association with increased mobility impairment risk (adjusted OR = 0.983; 95% CI: 0.97–1.00; p = 0.009). No significant associations were observed between mtDNA-CN and dynapenia or QoL components in the male group. Conclusions: This study identified a marginally significant positive correlation between serum 25(OH)D3 levels and mtDNA-CN in the total population (r = 0.210; p = 0.010), which did not persist after Bonferroni correction, suggesting an exploratory link between vitamin D status and mitochondrial homeostasis in older adults. In addition, these results highlight sex-specific differences in mtDNA-CN as a potential biomarker of functional decline, particularly of mobility, in women. These findings support the idea that mtDNA-CN could serve as an integrated biomarker and that sex-specific nutrition could be used to promote healthy aging. Full article
14 pages, 2938 KB  
Article
Effects of Persistent Introgression on Mitochondrial DNA Genetic Structure and Diversity in the Apis cerana cerana Population
by Shujing Zhou, Miao Jia, Yidan Long, Bingfeng Zhou, Yinan Wang, Zhining Zhang, Yue Wang, Danyang Zhang, Xinjian Xu and Xiangjie Zhu
Insects 2026, 17(1), 128; https://doi.org/10.3390/insects17010128 - 22 Jan 2026
Viewed by 463
Abstract
Continuous human-mediated introduction of colonies and queens promotes genetic introgression and reshapes the genetic diversity and structure of local honeybee populations. According to reports, multiple non-native honeybee colonies and queens have been introduced into the DL region, leading to continuous genetic introgression. Here, [...] Read more.
Continuous human-mediated introduction of colonies and queens promotes genetic introgression and reshapes the genetic diversity and structure of local honeybee populations. According to reports, multiple non-native honeybee colonies and queens have been introduced into the DL region, leading to continuous genetic introgression. Here, we assessed the effects of continuous introgression on indigenous Apis cerana in the DL region using mtDNA and genome-wide SNP markers. We sequenced the mitochondrial tRNA leu-COII from 217 individuals sampled at 7 DL sites and identified 26 haplotypes defined by 18 polymorphic sites. The ΦST values indicated no internal differentiation within the Apis cerana populations in the DL region. Phylogenetic, network, ABBA-BABA test, and f3 statistic suggested introgression from both northern and southern sources. The f4-ratio indicates that approximately 16% of the ancestry in the DL group is derived from the Aba group. Genetic diversity varied widely within the DL region (Hd: 0.2907–0.8220; π: 0.0009–0.0038; K: 0.3140–1.3980), indicating different stages of introgression. The genetic structure within the DL group appears to be unstable, necessitating long-term monitoring of evolutionary processes and genetic diversity dynamics in A. c. cerana for further insights. Full article
(This article belongs to the Section Social Insects and Apiculture)
Show Figures

Figure 1

22 pages, 2026 KB  
Article
Evolutionary Relationships and Genetic Diversity in the Southern Siberian Populations of the Saker Falcon (Falco cherrug), a Young and Endangered Species
by Daria Nikolaevna Rozhkova, Elena Pavlovna Shnayder, Valentina Georgievna Tambovtseva, Igor Vyacheslavovich Karyakin, Alla Veniaminovna Blekhman, Oleg Evgenievich Lazebny, Svetlana Yuryevna Sorokina, Ludmila Sergeevna Zinevich and Alexey Mikhailovich Kulikov
Diversity 2026, 18(1), 50; https://doi.org/10.3390/d18010050 - 18 Jan 2026
Viewed by 725
Abstract
Studying intraspecific differentiation in closely related species is essential to clarify the phylogenetic relationships and mechanisms of early stage speciation, particularly in evolutionarily young lineages affected by human-driven population declines. The endangered saker falcon (Falco cherrug), with its ambiguous phylogenetic links [...] Read more.
Studying intraspecific differentiation in closely related species is essential to clarify the phylogenetic relationships and mechanisms of early stage speciation, particularly in evolutionarily young lineages affected by human-driven population declines. The endangered saker falcon (Falco cherrug), with its ambiguous phylogenetic links to the gyrfalcon (F. rusticolus), exemplifies this scenario. This study presents a comprehensive genetic analysis of F. cherrug and F. rusticolus using mtDNA markers and microsatellite loci, focusing on the diversity of southern Siberian saker falcon populations. The genotyping results for these populations were correlated with phenotypic data obtained from long-term monitoring (1999–2021). Our findings provide novel insights into the current subspecific differentiation and the remnants of a nascent subspecies structure that existed before the recent demographic collapse. Furthermore, our results support the hypothesis of the gyrfalcon’s origin as a descendant species of the Asian saker falcon, i.e., an evolutionarily young lineage undergoing divergence. Our data contribute to the understanding of the Hierofalco evolutionary history, particularly through the analysis of heterogeneous mutation rates among mitochondrial haplogroups. This study underscores the critical importance of conservation efforts for wild endangered populations through long-term monitoring integrated with combined genetic approaches. Full article
(This article belongs to the Special Issue Avian Genetic Diversity)
Show Figures

Graphical abstract

16 pages, 1975 KB  
Article
Effect of Acute Cadmium Exposure and Short-Term Depuration on Oxidative Stress and Immune Responses in Meretrix meretrix Gills
by Yu Zheng, Yijiao Zheng, Xuantong Qian, Yinuo Wu, Alan Kueichieh Chang and Xueping Ying
Toxics 2026, 14(1), 47; https://doi.org/10.3390/toxics14010047 - 31 Dec 2025
Viewed by 601
Abstract
Cadmium (Cd) is a typical pollutant with strong toxicity even at low concentrations. In the marine environment, Cd is a problem of magnitude and ecological significance due to its high toxicity and accumulation in living organisms. The clam Meretrix meretrix is a useful [...] Read more.
Cadmium (Cd) is a typical pollutant with strong toxicity even at low concentrations. In the marine environment, Cd is a problem of magnitude and ecological significance due to its high toxicity and accumulation in living organisms. The clam Meretrix meretrix is a useful bioindicator species for evaluating heavy-metal stress. This study investigated the extent of recovery from Cd2+-induced oxidative and immune impairments in M. meretrix gills achieved by short-term depuration. Clams were exposed to 3 mg/L Cd2+ for six days or three days followed by three days of depuration, and the Cd contents, morphological structure, osmoregulation, oxidative stress, and immune responses in the gills were evaluated. The results showed that gill Cd contents increased with exposure, reaching 9.857 ± 0.074 mg·kg−1 on day 3 but decreased slightly to 8.294 ± 0.056 mg·kg−1 after depuration, while reaching 18.665 ± 0.040 mg·kg−1 on day 6 after continuous exposure. Histological lesions, including lamellar fusion, hemolymphatic sinus dilation, and ciliary degeneration, partially recovered after depuration. Reactive oxygen species (ROS) and malondialdehyde (MDA) levels decreased significantly, while DNA-protein crosslinking rate (DPC) and protein carbonyl (PCO) showed minor reductions. Total antioxidant capacity (T-AOC) and the activities of Ca2+/Mg2+-ATPase (CMA), cytochrome c oxidase (COX), succinate dehydrogenase (SDH), and lactate dehydrogenase (LDH) increased by over 10% during depuration, though these changes were not statistically significant. Lysozyme (LZM) activity and MT transcript levels increased progressively with Cd exposure, indicating their suitability as biomarkers of Cd stress. Acid and alkaline phosphatase (ACP, AKP) activities and Hsp70 and Nrf2 mRNA transcripts exhibited inverted U-shaped response consistent with hormetic response. ACP and AKP activity levels rose by more than 20% after depuration, suggesting partial restoration of immune capacity. Overall, Cd exposure induced oxidative damage, metabolic disruption, and immune suppression in M. meretrix gills, yet short-term depuration allowed partial recovery. These findings enhance understanding of Cd toxicity and reversibility in marine bivalves and reinforce the usage of biochemical and molecular markers for monitoring Cd contamination and assessing depuration efficiency in aquaculture environments. Full article
(This article belongs to the Section Metals and Radioactive Substances)
Show Figures

Graphical abstract

13 pages, 2547 KB  
Article
Variability Survey at Different Genetic Markers as Effective Tools for the Management of the Endangered Breeds: The Case of the Sicilian Native Donkeys
by Morena Carlentini, Serena Tumino, Giorgio Chessari, Aurora Antoci, Andrea Criscione, Donata Marletta, Salvatore Mastrangelo and Salvatore Bordonaro
Animals 2026, 16(1), 90; https://doi.org/10.3390/ani16010090 - 28 Dec 2025
Viewed by 608
Abstract
Domestic donkeys (Equus africanus asinus) are an important livestock genetic resource that is currently considered at risk. The number of donkey breeds worldwide is declining due to their loss of function as working animals in rural communities. Local breeds with small [...] Read more.
Domestic donkeys (Equus africanus asinus) are an important livestock genetic resource that is currently considered at risk. The number of donkey breeds worldwide is declining due to their loss of function as working animals in rural communities. Local breeds with small populations, which are threatened by genetic erosion and are at risk of extinction, require urgent action to characterize and preserve their genetic diversity. As microarrays containing thousands of single-nucleotide polymorphisms (SNPs) are not yet available for these species, traditional molecular markers such as microsatellites and mitochondrial DNA (mtDNA) remain valuable tools for genetic monitoring and management. This study uses different molecular markers to assess and manage genetic variability in endangered Sicilian donkey breeds. This information can support breeding plans and mating schemes, as well as in situ and ex situ conservation programs. The practical application of molecular information in the conservation strategies for these breeds is briefly discussed, and the proposed approach is considered transferable to other threatened breeds. Full article
Show Figures

Figure 1

25 pages, 1817 KB  
Review
Animal Species and Identity Testing: Developments, Challenges, and Applications to Non-Human Forensics
by Bruce Budowle, Antti Sajantila and Daniel Vanek
Genes 2025, 16(12), 1503; https://doi.org/10.3390/genes16121503 - 16 Dec 2025
Cited by 1 | Viewed by 2067
Abstract
Biological samples of non-human origin, commonly encountered in wildlife crime investigations, present distinct challenges regarding forensic DNA analysis efforts. Although the types of samples encountered in human identity testing can vary to some degree, analyzing DNA from one species is facilitated by unified [...] Read more.
Biological samples of non-human origin, commonly encountered in wildlife crime investigations, present distinct challenges regarding forensic DNA analysis efforts. Although the types of samples encountered in human identity testing can vary to some degree, analyzing DNA from one species is facilitated by unified processes, common genetic marker systems, and national DNA databases. In contrast, non-human animal species identification is confounded by a diverse range of target species and a variety of sampling materials, such as feathers, processed animal parts in traditional medicine, and taxidermy specimens, which often contain degraded DNA in low quantities, are contaminated with chemical inhibitors, and may be comingled with other species. These complexities require specialized analytical approaches. Compounding these issues is a lack of validated non-human species forensic sampling and typing kits, and the risk of human DNA contamination during evidence collection. Markers residing on the mitochondrial genome (mtDNA) are routinely sought because of the large datasets available for comparison and their greater sensitivity of detection. However, the barcoding results can be complicated at times for achieving species-level resolution, the presence of nuclear inserts of mitochondrial DNA (NUMTs), and the limitation of mtDNA analysis alone to detect hybrids. Species-specific genetic markers for identification have been developed for a few high-profile species; however, many CITES (Convention on International Trade in Endangered Species of Wild Fauna and Flora)-listed organisms lack specific, validated forensic analytical tools, creating a significant gap in investigative enforcement capabilities. This deficiency stems in part from the low commercial nature of wildlife forensics efforts, a government research-driven field, the difficulty of obtaining sufficient reference samples from wild populations, limited training and education infrastructure, and inadequate funding support. Full article
(This article belongs to the Special Issue Research Updates in Forensic Genetics)
Show Figures

Figure 1

21 pages, 7437 KB  
Article
Role of Acetaldehyde and Dysregulated Mitophagic Lysosomal Processing in Chronic-Binge Ethanol-Induced Liver Injury
by Devadoss J. Samuvel, Emory Foerster, Li Li, Amir K. Richardson, Patrick M. Wooster, John J. Lemasters and Zhi Zhong
Int. J. Mol. Sci. 2025, 26(23), 11608; https://doi.org/10.3390/ijms262311608 - 29 Nov 2025
Viewed by 976
Abstract
Chronic binge drinking is common among patients with alcohol-associated steatohepatitis. Therefore, we tested the hypothesis that chronic binge ethanol exposure disrupts mitophagic processing and stimulates release of mitochondrial damage-associated molecular patterns (mtDAMPs), thereby promoting hepatic inflammation and fibrosis after chronic binge ethanol (CBE) [...] Read more.
Chronic binge drinking is common among patients with alcohol-associated steatohepatitis. Therefore, we tested the hypothesis that chronic binge ethanol exposure disrupts mitophagic processing and stimulates release of mitochondrial damage-associated molecular patterns (mtDAMPs), thereby promoting hepatic inflammation and fibrosis after chronic binge ethanol (CBE) exposure in mice using the National Institute of Alcohol Abuse and Alcoholism model. After CBE, hepatic steatosis, liver injury, inflammation, and hepatic stellate cell (HSC) activation occurred. Alda-1, an aldehyde dehydrogenase-2 activator, attenuated these changes. After CBE, mitochondrial depolarization (mtDepo) occurred in ~85% hepatocytes, and mitophagy-associated proteins increased, which Alda-1 blunted. By contrast, transcription factor-EB (master regulator of lysosomal biogenesis) and lysosomal markers decreased, indicating disrupted lysosomal processing. After mitophagy, mitochondrial biogenesis (MB) restores mitochondrial mass and function. After CBE, peroxisome proliferator-activated receptor gamma coactivator-1 alpha (MB regulator), mitochondrial transcription factor-A, oxidative phosphorylation proteins, and fatty acid oxidation all decreased, which Alda-1 largely restored. After CBE, serum mtDAMPs (mitochondrial DNA and cytochrome c) increased 3- to 10-fold. In vitro, mitochondrial DNA stimulated macrophage and HSC activation, which was prevented by toll-like receptor-9 inhibition. In conclusion, CBE increases mtDepo in an acetaldehyde-dependent fashion, leading to mitophagic overburden, disruption of mitochondrial homeostasis, mtDAMP release, and ultimately development of liver inflammation and injury. Full article
(This article belongs to the Special Issue Molecular Advances and Insights into Liver Diseases)
Show Figures

Figure 1

14 pages, 702 KB  
Article
Genetic Diversity of Apis cerana cerana in the Lüliang Mountain Area Based on Molecular Markers
by Chang Song, Ke Sun, Yanting Song, Qiyan Su, Xueyan Yi, Lina Guo and Yuan Guo
Genes 2025, 16(12), 1420; https://doi.org/10.3390/genes16121420 - 28 Nov 2025
Viewed by 422
Abstract
Objectives: This study presents a comprehensive molecular investigation of Apis cerana cerana populations inhabiting the Lüliang Mountain region, aiming to evaluate their genetic diversity and population structure using polymorphic microsatellite and mitochondrial DNA (mtDNA) markers. Methods: A total of 23 microsatellite loci and [...] Read more.
Objectives: This study presents a comprehensive molecular investigation of Apis cerana cerana populations inhabiting the Lüliang Mountain region, aiming to evaluate their genetic diversity and population structure using polymorphic microsatellite and mitochondrial DNA (mtDNA) markers. Methods: A total of 23 microsatellite loci and three mtDNA fragments (COI–COII, COI, Cytb) were successfully amplified, of which 21 loci were polymorphic and used for subsequent genetic analyses. Measures of genetic variability, population differentiation, and molecular variance were computed to assess intra- and interpopulation diversity. Results: High levels of genetic variation were detected (mean PIC = 0.349), with observed heterozygosity (Ho = 0.827) exceeding expected heterozygosity (He = 0.608). Analysis of molecular variance (AMOVA) revealed that 95.28% of total genetic variation occurred within populations, while 4.72% was attributed to among-population differences. Mitochondrial analyses identified 20 polymorphic sites forming 19 haplotypes, with high haplotype (Hd = 0.884) and nucleotide diversity (π = 0.00157). Conclusions: These results indicate substantial gene flow and interpopulation connectivity among A. c. cerana populations in the Lüliang region. Collectively, the findings provide critical molecular evidence supporting the conservation and sustainable management of A. c. cerana genetic resources in this area. Full article
(This article belongs to the Section Population and Evolutionary Genetics and Genomics)
Show Figures

Figure 1

Back to TopTop