Sign in to use this feature.

Years

Between: -

Subjects

remove_circle_outline
remove_circle_outline
remove_circle_outline
remove_circle_outline
remove_circle_outline
remove_circle_outline
remove_circle_outline
remove_circle_outline
remove_circle_outline

Journals

Article Types

Countries / Regions

Search Results (67)

Search Parameters:
Keywords = moving target model capture

Order results
Result details
Results per page
Select all
Export citation of selected articles as:
27 pages, 3074 KB  
Article
A New Asymmetric Track Filtering Algorithm Based on TCN-ResGRU-MHA
by Hanbao Wu, Yonggang Yang, Wei Chen and Yizhi Wang
Symmetry 2025, 17(12), 2094; https://doi.org/10.3390/sym17122094 - 5 Dec 2025
Viewed by 211
Abstract
Modern target tracking systems rely on radar as a sensor to detect targets and generate raw track points. These raw track points are affected by the radar’s own noise and the asymmetric non-Gaussian noise resulting from the nonlinear transformation from polar coordinates to [...] Read more.
Modern target tracking systems rely on radar as a sensor to detect targets and generate raw track points. These raw track points are affected by the radar’s own noise and the asymmetric non-Gaussian noise resulting from the nonlinear transformation from polar coordinates to Cartesian coordinates. Without effective processing, such data cannot directly support highly reliable situational awareness, early warning decisions, or weapon guidance. Track filtering, as a core component of target tracking, plays an irreplaceable foundational role in achieving real-time, accurate, and stable estimation of moving target states. Traditional deep learning filtering algorithms struggle with capturing long-term dependencies in high-dimensional spaces, often exhibiting high computational complexity, slow response to transient signals, and compromised noise suppression due to their inherent architectural asymmetries. In order to address these issues and balance the model’s high accuracy, strong real-time performance, and robustness, a new trajectory filtering algorithm based on a temporal convolutional network (TCN), Residual Gated Recurrent Unit (ResGRU), and multi-head attention (MHA) is proposed. The TCN-ResGRU-MHA hybrid structure we propose combines the parallel processing advantages and detail-capturing ability of a TCN with the residual learning capability of a ResGRU, and introduces the MHA mechanism to achieve adaptive weighting of high-dimensional features. Using the root mean square error (RMSE) and Euclidean distance to evaluate the model effect, the experimental results show that the RMSE of TCN-ResGRU-MHA is 27.4621 (m) lower than CNN-GRU, which is an improvement of 15.99% in the complex scene of high latitude, and the distance is 37.906 (m) lower than CNN-GRU, which is an improvement of 18.65%. These results demonstrate its effectiveness in filtering and tracking tasks in high-latitude complex scenarios. Full article
(This article belongs to the Special Issue Studies of Symmetry and Asymmetry in Cryptography)
Show Figures

Figure 1

19 pages, 1217 KB  
Review
Beyond Bulk Metabolomics: Emerging Technologies for Defining Cell-Type Specific Metabolic Pathways in Health and Disease
by Yichen Gong and Samuel Weinberg
Biomolecules 2025, 15(12), 1687; https://doi.org/10.3390/biom15121687 - 2 Dec 2025
Viewed by 892
Abstract
While metabolomics has emerged as a powerful tool for discovering disease biomarkers, the clinical utility of plasma or tissue metabolite profiles remains limited due to metabolic heterogeneity and flexibility across cell types. Traditional bulk metabolomics fails to capture the distinct metabolic programs operating [...] Read more.
While metabolomics has emerged as a powerful tool for discovering disease biomarkers, the clinical utility of plasma or tissue metabolite profiles remains limited due to metabolic heterogeneity and flexibility across cell types. Traditional bulk metabolomics fails to capture the distinct metabolic programs operating within rare cell populations that often drive disease pathogenesis. This review examines cutting-edge approaches that overcome these limitations by characterizing metabolism at single-cell and cell-type-specific resolution, with particular emphasis on rare immune cell populations as a proof of concept. We discuss how the integration of flow cytometric metabolic profiling, molecular techniques, advanced metabolomics platforms, and computational modeling enables unprecedented insight into cell-intrinsic metabolic states within physiological contexts. We critically evaluate how these technologies reveal metabolic plasticity that confounds bulk measurements while identifying cell-type-specific metabolic vulnerabilities. Finally, we address the crucial challenge of establishing causality in metabolic pathways, a prerequisite for translating metabolomic discoveries into clinically actionable interventions. By moving beyond descriptive metabolomics toward a mechanistic understanding of cell-type-specific metabolism, these approaches promise to deliver the precision required for effective metabolic targeting in disease. Full article
(This article belongs to the Special Issue Advances in Metabolomics in Health and Disease)
Show Figures

Figure 1

26 pages, 5287 KB  
Article
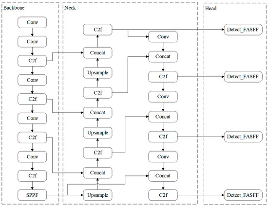
Low-Altitude UAV-Based Recognition of Porcine Facial Expressions for Early Health Monitoring
by Zhijiang Wang, Ruxue Mi, Haoyuan Liu, Mengyao Yi, Yanjie Fan, Guangying Hu and Zhenyu Liu
Animals 2025, 15(23), 3426; https://doi.org/10.3390/ani15233426 - 27 Nov 2025
Viewed by 215
Abstract
Pigs’ facial regions encode a wealth of biological trait information; detecting their facial poses can provide robust support for individual identification and behavioral analysis. However, in large-scale swine-herd settings, variable lighting within pigsties and the close proximity of animals impose significant challenges on [...] Read more.
Pigs’ facial regions encode a wealth of biological trait information; detecting their facial poses can provide robust support for individual identification and behavioral analysis. However, in large-scale swine-herd settings, variable lighting within pigsties and the close proximity of animals impose significant challenges on facial-pose detection. This study adopts an aerial-inspection approach—distinct from conventional ground or hoist inspections—leveraging the high-efficiency, panoramic coverage of unmanned aerial vehicles (UAVs). UAV-captured video frames from real herding environments, involving a total of 600 pigs across 50 pens, serve as the data source. The final dataset comprises 2800 original images, expanded to 5600 after augmentation, to dissect how different facial expressions reflect pig physiological states.ion. 1. The proposed Detect_FASFF detection head achieves mean average precision at 50% IoU (mAP50) of 95.5% for large targets and 95.9% for small targets, effectively overcoming cross-scale feature loss and the accuracy shortcomings of the baseline YOLOv8s in detecting pig facial targets. 2. Addressing the excessive computation and sluggish inference of standard YOLOv8, we incorporate a Partial_Conv module that maintains mAP while substantially reducing Runtime. 3. We introduce an improved exponential moving-average scheme (iEMA) with second-order attention to improve small-target accuracy and mitigate interference from the piggery environment. This yields an mAP50 of 96.4%. 4. Comprehensive comparison–The refined YOLOv8 is benchmarked against traditional YOLO variants (YOLOv5s, YOLOv8s, YOLOv11s, YOLOv12s, YOLOv13s), Rt-DeTR, and Faster-R-CNN. Relative to these models, the enhanced YOLOv8 shows a statistically significant increase in overall mAP. These results highlight the potential of the upgraded model to transform pig facial-expression recognition accuracy, advancing more humane and informed livestock-management practices. Full article
(This article belongs to the Section Pigs)
Show Figures

Figure 1

19 pages, 2925 KB  
Article
Research on Target Detection and Counting Algorithms for Swarming Termites in Agricultural and Forestry Disaster Early Warning
by Hechuang Wang, Yifan Wang and Tong Chen
Appl. Sci. 2025, 15(21), 11838; https://doi.org/10.3390/app152111838 - 6 Nov 2025
Viewed by 409
Abstract
The accurate monitoring of termite swarming—a key indicator of dispersal and population growth—is essential for early warning systems that mitigate infestation risks in agricultural and forestry environments. Automated detection and counting systems have become a viable alternative to labor-intensive and time-consuming manual inspection [...] Read more.
The accurate monitoring of termite swarming—a key indicator of dispersal and population growth—is essential for early warning systems that mitigate infestation risks in agricultural and forestry environments. Automated detection and counting systems have become a viable alternative to labor-intensive and time-consuming manual inspection methods. However, detecting and counting such small and fast-moving targets as swarming termites poses a significant challenge. This study proposes the YOLOv11-ST algorithm and a novel counting algorithm to address this challenge. By incorporating the Fourier-domain parameter decomposition and dynamic modulation mechanism of the FDConv module, along with the LRSA attention mechanism that enhances local feature interaction, the feature extraction capability for swarming termites is improved, enabling more accurate detection. The SPPF-DW module was designed to replace the original network’s SPPF module, enhancing the feature capture capability for small targets. In comparative evaluations with other baseline models, YOLOv11-ST demonstrated superior performance, achieving a Recall of 87.32% and a mAP50 of 93.21%. This represents an improvement of 2.1% and 2.02%, respectively, over the original YOLOv11. The proposed counting algorithm achieved an average counting accuracy of 91.2%. These research findings offer both theoretical and technical support for the development of a detection and counting system for swarming termites. Full article
Show Figures

Figure 1

25 pages, 3395 KB  
Article
Moving Colorable Graphs: A Mobility-Aware Traffic Steering Framework for Congested Terrestrial–Sea–UAV Networks
by Anastasios Giannopoulos and Sotirios Spantideas
Appl. Sci. 2025, 15(21), 11560; https://doi.org/10.3390/app152111560 - 29 Oct 2025
Viewed by 346
Abstract
Efficient spectrum allocation and telecom traffic steering in densified heterogeneous maritime communication networks remains a critical challenge due to user mobility, dynamic interference, and congestion across terrestrial, aerial, and sea-based transmitters. This paper introduces the Moving Colorable Graph (MCG) framework, a dynamic graph-theoretical [...] Read more.
Efficient spectrum allocation and telecom traffic steering in densified heterogeneous maritime communication networks remains a critical challenge due to user mobility, dynamic interference, and congestion across terrestrial, aerial, and sea-based transmitters. This paper introduces the Moving Colorable Graph (MCG) framework, a dynamic graph-theoretical representation of interferences that extends conventional graph coloring to capture the spatiotemporal evolution of heterogeneous wireless links under varying channel and traffic conditions. The formulated spectrum allocation problem is inherently non-convex, as it involves discrete frequency assignments, mobility-induced dependencies, and interference coupling among multiple transmitters and users, thus requiring suboptimal yet computationally efficient solvers. The proposed approach models resource assignment as a time-dependent coloring problem, targeting to optimally support users’ diverse demands in dense port-area networks. Considering a realistic port-area network with coastal, sea and Unmanned Aerial Vehicle (UAV) radio coverage, we design and evaluate three MCG-based algorithm variants that dynamically update frequency assignments, highlighting their adaptability to fluctuating demands and heterogeneous coverage domains. Simulation results demonstrate that the selective reuse-enabled MCG scheme significantly decreases network outage and improves user demand satisfaction, compared with static, greedy and heuristic baselines. Overall, the MCG framework may act as a flexible scheme for mobility-aware and congestion-resilient resource management in densified and heterogeneous maritime networks. Full article
(This article belongs to the Section Computing and Artificial Intelligence)
Show Figures

Figure 1

27 pages, 3330 KB  
Article
Agent-Based Energy Market Modeling with Machine Learning and Econometric Forecasting for the Net-Zero Emissions Transition
by Burak Gokce and Gulgun Kayakutlu
Energies 2025, 18(21), 5655; https://doi.org/10.3390/en18215655 - 28 Oct 2025
Viewed by 701
Abstract
The transition of Türkiye’s energy market toward net-zero emissions by 2053 requires modeling approaches capable of capturing complex interactions and long-term uncertainties. In this study, a long-term agent-based modeling (ABM) framework was developed, integrating econometric demand forecasting with a seasonal autoregressive integrated moving [...] Read more.
The transition of Türkiye’s energy market toward net-zero emissions by 2053 requires modeling approaches capable of capturing complex interactions and long-term uncertainties. In this study, a long-term agent-based modeling (ABM) framework was developed, integrating econometric demand forecasting with a seasonal autoregressive integrated moving average (SARIMA) model and machine learning (ML)-based day-ahead market (DAM) price prediction. Of the ML models tested, CatBoost achieved the highest accuracy, outperforming XGBoost and Random Forest, and supported investment analysis through net present value (NPV) calculations. The framework represents major market actors—including generation units, investors, and the market operator—while also incorporating the impact of Türkiye’s first nuclear power plant (NPP) under construction and the potential introduction of a carbon emissions trading scheme (ETS). All model components were validated against historical data, confirming robust forecasting and market replication performance. Hourly simulations were conducted until 2053 under alternative policy and demand scenarios. The results show that renewable generation expands steadily, led by onshore wind and solar photovoltaic (PV), while nuclear capacity, ETS implementation, and demand assumptions significantly reshape prices, generation mix, and carbon emissions. The nuclear plant lowers market prices, whereas an ETS substantially raises them, with both policies contributing to emission reductions. These scenario results were connected to actionable policy recommendations, outlining how renewable expansion, ETS design, nuclear development, and energy efficiency measures can jointly support Türkiye’s 2053 net-zero target. The proposed framework provides an ex-ante decision-support framework for policymakers, investors, and market participants, with future extensions that can include other energy markets, storage integration, and enriched scenario design. Full article
(This article belongs to the Section B1: Energy and Climate Change)
Show Figures

Figure 1

31 pages, 34773 KB  
Article
Learning Domain-Invariant Representations for Event-Based Motion Segmentation: An Unsupervised Domain Adaptation Approach
by Mohammed Jeryo and Ahad Harati
J. Imaging 2025, 11(11), 377; https://doi.org/10.3390/jimaging11110377 - 27 Oct 2025
Viewed by 728
Abstract
Event cameras provide microsecond temporal resolution, high dynamic range, and low latency by asynchronously capturing per-pixel luminance changes, thereby introducing a novel sensing paradigm. These advantages render them well-suited for high-speed applications such as autonomous vehicles and dynamic environments. Nevertheless, the sparsity of [...] Read more.
Event cameras provide microsecond temporal resolution, high dynamic range, and low latency by asynchronously capturing per-pixel luminance changes, thereby introducing a novel sensing paradigm. These advantages render them well-suited for high-speed applications such as autonomous vehicles and dynamic environments. Nevertheless, the sparsity of event data and the absence of dense annotations are significant obstacles to supervised learning for motion segmentation from event streams. Domain adaptation is also challenging due to the considerable domain shift in intensity images. To address these challenges, we propose a two-phase cross-modality adaptation framework that translates motion segmentation knowledge from labeled RGB-flow data to unlabeled event streams. A dual-branch encoder extracts modality-specific motion and appearance features from RGB and optical flow in the source domain. Using reconstruction networks, event voxel grids are converted into pseudo-image and pseudo-flow modalities in the target domain. These modalities are subsequently re-encoded using frozen RGB-trained encoders. Multi-level consistency losses are implemented on features, predictions, and outputs to enforce domain alignment. Our design enables the model to acquire domain-invariant, semantically rich features through the use of shallow architectures, thereby reducing training costs and facilitating real-time inference with a lightweight prediction path. The proposed architecture, alongside the utilized hybrid loss function, effectively bridges the domain and modality gap. We evaluate our method on two challenging benchmarks: EVIMO2, which incorporates real-world dynamics, high-speed motion, illumination variation, and multiple independently moving objects; and MOD++, which features complex object dynamics, collisions, and dense 1kHz supervision in synthetic scenes. The proposed UDA framework achieves 83.1% and 79.4% accuracy on EVIMO2 and MOD++, respectively, outperforming existing state-of-the-art approaches, such as EV-Transfer and SHOT, by up to 3.6%. Additionally, it is lighter and faster and also delivers enhanced mIoU and F1 Score. Full article
(This article belongs to the Section Image and Video Processing)
Show Figures

Figure 1

39 pages, 2436 KB  
Article
Dynamic Indoor Visible Light Positioning and Orientation Estimation Based on Spatiotemporal Feature Information Network
by Yijia Chen, Tailin Han, Jun Hu and Xuan Liu
Photonics 2025, 12(10), 990; https://doi.org/10.3390/photonics12100990 - 8 Oct 2025
Viewed by 938
Abstract
Visible Light Positioning (VLP) has emerged as a pivotal technology for industrial Internet of Things (IoT) and smart logistics, offering high accuracy, immunity to electromagnetic interference, and cost-effectiveness. However, fluctuations in signal gain caused by target motion significantly degrade the positioning accuracy of [...] Read more.
Visible Light Positioning (VLP) has emerged as a pivotal technology for industrial Internet of Things (IoT) and smart logistics, offering high accuracy, immunity to electromagnetic interference, and cost-effectiveness. However, fluctuations in signal gain caused by target motion significantly degrade the positioning accuracy of current VLP systems. Conventional approaches face intrinsic limitations: propagation-model-based techniques rely on static assumptions, fingerprint-based approaches are highly sensitive to dynamic parameter variations, and although CNN/LSTM-based models achieve high accuracy under static conditions, their inability to capture long-term temporal dependencies leads to unstable performance in dynamic scenarios. To overcome these challenges, we propose a novel dynamic VLP algorithm that incorporates a Spatio-Temporal Feature Information Network (STFI-Net) for joint localization and orientation estimation of moving targets. The proposed method integrates a two-layer convolutional block for spatial feature extraction and employs modern Temporal Convolutional Networks (TCNs) with dilated convolutions to capture multi-scale temporal dependencies in dynamic environments. Experimental results demonstrate that the STFI-Net-based system enhances positioning accuracy by over 26% compared to state-of-the-art methods while maintaining robustness in the face of complex motion patterns and environmental variations. This work introduces a novel framework for deep learning-enabled dynamic VLP systems, providing more efficient, accurate, and scalable solutions for indoor positioning. Full article
(This article belongs to the Special Issue Emerging Technologies in Visible Light Communication)
Show Figures

Figure 1

23 pages, 6860 KB  
Article
Enhancing the Sustained Capability of Continual Test-Time Adaptation with Dual Constraints
by Yu Song, Pei Liu and Yunpeng Wu
Electronics 2025, 14(19), 3891; https://doi.org/10.3390/electronics14193891 - 30 Sep 2025
Viewed by 699
Abstract
Continuous Test-Time Adaptation aims to adapt a source model to continuously and dynamically changing target domains. However, previous studies focus on adapting to each target domain independently, treating them as isolated, while ignoring the interplay of interference and promotion between domains, which limits [...] Read more.
Continuous Test-Time Adaptation aims to adapt a source model to continuously and dynamically changing target domains. However, previous studies focus on adapting to each target domain independently, treating them as isolated, while ignoring the interplay of interference and promotion between domains, which limits the model’s sustained capability, often causing it to become trapped in local optima. This study highlights this critical issue and identifies two key factors that limit the model’s sustained capability: (1) The update of parameters lacks constraints, where domain-sensitive parameters capture domain-specific knowledge, leading to unstable channel representations and interference from old domain knowledge and hindering the learning of domain-invariant knowledge. (2) The decision boundary lacks constraints, and distribution shifts, which carry significant domain-specific knowledge, cause features to become dispersed and prone to clustering near the decision boundary. This is particularly problematic during the early stages of domain shifts, where features are more likely to cross the boundary. To tackle the two challenges, we propose a Dual Constraints method: First, we constrain updates to domain-sensitive parameters by minimizing the representation changes in domain-sensitive channels, alleviating the interference among domain-specific knowledge and promoting the learning of domain-invariant knowledge. Second, we introduce a constrained virtual decision boundary, which forces features to move away from the original boundary, and with a virtual margin to prevent features from crossing the decision boundary due to domain-specific knowledge interference caused by domain shifts. Extensive benchmark experiments show our framework outperforms competing methods. Full article
(This article belongs to the Special Issue Advances in Social Bots)
Show Figures

Figure 1

21 pages, 1559 KB  
Article
Unveiling Tipping Points in European Sustainability: A Nonlinear MARS Approach to People, Planet, and Prosperity
by Oksana Liashenko, Olena Pavlova, Kostiantyn Pavlov, Tomasz Lechowicz, Robert Szarota, Maryna Nagara and Nataliia Hrytsiyk
Sustainability 2025, 17(19), 8692; https://doi.org/10.3390/su17198692 - 26 Sep 2025
Viewed by 721
Abstract
This study investigates sustainable development in Europe, moving beyond simple SDG scores and linear models. Using data from 2000 to 2024 across European countries, Principal Component Analysis (PCA) was employed to create indices for the People, Planet, and Prosperity domains of sustainable development. [...] Read more.
This study investigates sustainable development in Europe, moving beyond simple SDG scores and linear models. Using data from 2000 to 2024 across European countries, Principal Component Analysis (PCA) was employed to create indices for the People, Planet, and Prosperity domains of sustainable development. Multivariate Adaptive Regression Splines (MARSs) captured nonlinearities and interactions in the influence of these domains on sustainable development on the European continent. The results show that progress depends on crossing key thresholds rather than gradual change. In the People domain, exceeding minimum levels leads to significant gains. The Planet domain acts as both stabiliser and constraint: moderate ecological performance fosters progress, while extremes hinder it. Prosperity has modest direct effects but becomes influential when combined with social and environmental factors. Interactions reveal that sustainable development arises from domain synergies, with social progress offering the most significant leverage. The findings indicate the need to target lagging regions to surpass social thresholds, protect ecological stability, and ground prosperity in inclusive, eco-friendly frameworks. Overall, the study highlights how data-driven methods can identify tipping points in sustainability and provides a transferable framework for achieving the 2030 Agenda. Full article
Show Figures

Figure 1

19 pages, 4477 KB  
Article
Non-Contact Heart Rate Variability Monitoring with FMCW Radar via a Novel Signal Processing Algorithm
by Guangyu Cui, Yujie Wang, Xinyi Zhang, Jiale Li, Xinfeng Liu, Bijie Li, Jiayi Wang and Quan Zhang
Sensors 2025, 25(17), 5607; https://doi.org/10.3390/s25175607 - 8 Sep 2025
Viewed by 1928
Abstract
Heart rate variability (HRV), which quantitatively characterizes fluctuations in beat-to-beat intervals, serves as a critical indicator of cardiovascular and autonomic nervous system health. The inherent ability of non-contact methods to eliminate the need for subject contact effectively mitigates user burden and facilitates scalable [...] Read more.
Heart rate variability (HRV), which quantitatively characterizes fluctuations in beat-to-beat intervals, serves as a critical indicator of cardiovascular and autonomic nervous system health. The inherent ability of non-contact methods to eliminate the need for subject contact effectively mitigates user burden and facilitates scalable long-term monitoring, thus attracting considerable research interest in non-contact HRV sensing. In this study, we propose a novel algorithm for HRV extraction utilizing FMCW millimeter-wave radar. First, we developed a calibration-free 3D target positioning module that captures subjects’ micro-motion signals through the integration of digital beamforming, moving target indication filtering, and DBSCAN (Density-Based Spatial Clustering of Applications with Noise) clustering techniques. Second, we established separate phase-based mathematical models for respiratory and cardiac vibrations to enable systematic signal separation. Third, we implemented the Second Order Spectral Sparse Separation Algorithm Using Lagrangian Multipliers, thereby achieving robust heartbeat extraction in the presence of respiratory movements and noise. Heartbeat events are identified via peak detection on the recovered cardiac signal, from which inter-beat intervals and HRV metrics are subsequently derived. Compared to state-of-the-art algorithms and traditional filter bank approaches, the proposed method demonstrated an over 50% reduction in average IBI (Inter-Beat Interval) estimation error, while maintaining consistent accuracy across all test scenarios. However, it should be noted that the method is currently applicable only to scenarios with limited subject movement and has been validated in offline mode, but a discussion addressing these two issues is provided at the end. Full article
(This article belongs to the Section Biomedical Sensors)
Show Figures

Figure 1

22 pages, 1057 KB  
Article
Relation-Guided Embedding Transductive Propagation Network with Residual Correction for Few-Shot SAR ATR
by Xuelian Yu, Hailong Yu, Yan Peng, Lei Miao and Haohao Ren
Remote Sens. 2025, 17(17), 2980; https://doi.org/10.3390/rs17172980 - 27 Aug 2025
Viewed by 698
Abstract
Deep learning-based methods have shown great promise for synthetic aperture radar (SAR) automatic target recognition (ATR) in recent years. These methods demonstrate superior performance compared to traditional approaches across various recognition tasks. However, these methods often face significant challenges due to the limited [...] Read more.
Deep learning-based methods have shown great promise for synthetic aperture radar (SAR) automatic target recognition (ATR) in recent years. These methods demonstrate superior performance compared to traditional approaches across various recognition tasks. However, these methods often face significant challenges due to the limited availability of labeled samples, which is a common issue in SAR image analysis owing to the high cost and difficulty of data annotation. To address this issue, a variety of few-shot learning approaches have been proposed and have demonstrated promising results under data-scarce conditions. Nonetheless, a notable limitation of many existing few-shot methods is that their performance tends to plateau when more labeled samples become available. Most few-shot methods are optimized for scenarios with extremely limited data. As a result, they often fail to leverage the advantages of larger datasets. This leads to suboptimal recognition performance compared to conventional deep learning techniques when sufficient training data is available. Therefore, there is a pressing need for approaches that not only excel in few-shot scenarios but also maintain robust performance as the number of labeled samples increases. To this end, we propose a novel method, termed relation-guided embedding transductive propagation network with residual correction (RGE-TPNRC), specifically designed for few-shot SAR ATR tasks. By leveraging mechanisms such as relation node modeling, relation-guided embedding propagation, and residual correction, RGE-TPNRC can fully utilize limited labeled samples by deeply exploring inter-sample relations, enabling better scalability as the support set size increases. Consequently, it effectively addresses the plateauing performance problem of existing few-shot learning methods when more labeled samples become available. Firstly, input samples are transformed into support-query relation nodes, explicitly capturing the dependencies between support and query samples. Secondly, the known relations among support samples are utilized to guide the propagation of embeddings within the network, enabling manifold smoothing and allowing the model to generalize effectively to unseen target classes. Finally, a residual correction propagation classifier refines predictions by correcting potential errors and smoothing decision boundaries, ensuring robust and accurate classification. Experimental results on the moving and stationary target acquisition and recognition (MSTAR) and OpenSARShip datasets demonstrate that our method can achieve state-of-the-art performance in few-shot SAR ATR scenarios. Full article
Show Figures

Figure 1

26 pages, 2652 KB  
Article
Predictive Framework for Membrane Fouling in Full-Scale Membrane Bioreactors (MBRs): Integrating AI-Driven Feature Engineering and Explainable AI (XAI)
by Jie Liang, Sangyoup Lee, Xianghao Ren, Yingjie Guo, Jeonghyun Park, Sung-Gwan Park, Ji-Yeon Kim and Moon-Hyun Hwang
Processes 2025, 13(8), 2352; https://doi.org/10.3390/pr13082352 - 24 Jul 2025
Cited by 3 | Viewed by 2005
Abstract
Membrane fouling remains a major challenge in full-scale membrane bioreactor (MBR) systems, reducing operational efficiency and increasing maintenance needs. This study introduces a predictive and analytic framework for membrane fouling by integrating artificial intelligence (AI)-driven feature engineering and explainable AI (XAI) using real-world [...] Read more.
Membrane fouling remains a major challenge in full-scale membrane bioreactor (MBR) systems, reducing operational efficiency and increasing maintenance needs. This study introduces a predictive and analytic framework for membrane fouling by integrating artificial intelligence (AI)-driven feature engineering and explainable AI (XAI) using real-world data from an MBR treating food processing wastewater. The framework refines the target parameter to specific flux (flux/transmembrane pressure (TMP)), incorporates chemical oxygen demand (COD) removal efficiency to reflect biological performance, and applies a moving average function to capture temporal fouling dynamics. Among tested models, CatBoost achieved the highest predictive accuracy (R2 = 0.8374), outperforming traditional statistical and other machine learning models. XAI analysis identified the food-to-microorganism (F/M) ratio and mixed liquor suspended solids (MLSSs) as the most influential variables affecting fouling. This robust and interpretable approach enables proactive fouling prediction and supports informed decision making in practical MBR operations, even with limited data. The methodology establishes a foundation for future integration with real-time monitoring and adaptive control, contributing to more sustainable and efficient membrane-based wastewater treatment operations. However, this study is based on data from a single full-scale MBR treating food processing wastewater and lacks severe fouling or cleaning events, so further validation with diverse datasets is needed to confirm broader applicability. Full article
(This article belongs to the Special Issue Membrane Technologies for Desalination and Wastewater Treatment)
Show Figures

Figure 1

68 pages, 10407 KB  
Review
Bioinspired Morphing in Aerodynamics and Hydrodynamics: Engineering Innovations for Aerospace and Renewable Energy
by Farzeen Shahid, Maqusud Alam, Jin-Young Park, Young Choi, Chan-Jeong Park, Hyung-Keun Park and Chang-Yong Yi
Biomimetics 2025, 10(7), 427; https://doi.org/10.3390/biomimetics10070427 - 1 Jul 2025
Cited by 1 | Viewed by 6484
Abstract
Bioinspired morphing offers a powerful route to higher aerodynamic and hydrodynamic efficiency. Birds reposition feathers, bats extend compliant membrane wings, and fish modulate fin stiffness, tailoring lift, drag, and thrust in real time. To capture these advantages, engineers are developing airfoils, rotor blades, [...] Read more.
Bioinspired morphing offers a powerful route to higher aerodynamic and hydrodynamic efficiency. Birds reposition feathers, bats extend compliant membrane wings, and fish modulate fin stiffness, tailoring lift, drag, and thrust in real time. To capture these advantages, engineers are developing airfoils, rotor blades, and hydrofoils that actively change shape, reducing drag, improving maneuverability, and harvesting energy from unsteady flows. This review surveys over 296 studies, with primary emphasis on literature published between 2015 and 2025, distilling four biological archetypes—avian wing morphing, bat-wing elasticity, fish-fin compliance, and tubercled marine flippers—and tracing their translation into morphing aircraft, ornithopters, rotorcraft, unmanned aerial vehicles, and tidal or wave-energy converters. We compare experimental demonstrations and numerical simulations, identify consensus performance gains (up to 30% increase in lift-to-drag ratio, 4 dB noise reduction, and 15% boost in propulsive or power-capture efficiency), and analyze materials, actuation, control strategies, certification, and durability as the main barriers to deployment. Advances in multifunctional composites, electroactive polymers, and model-based adaptive control have moved prototypes from laboratory proof-of-concept toward field testing. Continued collaboration among biology, materials science, control engineering, and fluid dynamics is essential to unlock robust, scalable morphing technologies that meet future efficiency and sustainability targets. Full article
Show Figures

Figure 1

13 pages, 657 KB  
Article
A Multistate Continuous Time-Inhomogeneous Markov Model for Assessing the CD4 Count Dynamics of HIV/AIDS Patients Undergoing Antiretroviral Therapy in KwaZulu-Natal, South Africa
by Chiedza Elvina Mashiri, Jesca Mercy Batidzirai, Retius Chifurira and Knowledge Chinhamu
Int. J. Environ. Res. Public Health 2025, 22(6), 848; https://doi.org/10.3390/ijerph22060848 - 29 May 2025
Viewed by 982
Abstract
Monitoring CD4 count levels is essential for tracking the progression of HIV in patients. This study aimed to identify the key factors influencing HIV progression by incorporating time-varying factors and transition probabilities. The data for this study were obtained from the Centre for [...] Read more.
Monitoring CD4 count levels is essential for tracking the progression of HIV in patients. This study aimed to identify the key factors influencing HIV progression by incorporating time-varying factors and transition probabilities. The data for this study were obtained from the Centre for the AIDS Programme of Research in South Africa (CAPRISA), which enrolled 3325 patients aged 14 to 76 who initiated antiretroviral therapy (ART) and were followed up with between June 2004 and August 2013. The dataset included clinical, demographic, and treatment information to capture a comprehensive picture of HIV progression. To analyze the factors associated with HIV progression, this study employed time-inhomogeneous Markov models, which allow for incorporating covariates that change over time and transition probabilities. These models provided a robust framework to assess how various factors, such as CD4 count, viral load, and treatment adherence, evolve and influence disease progression. The results indicated that males had a significantly higher risk of moving from a normal (more than 500 cells/mm3) to mild state (351–500 cells/mm3) than females [HR: 1.614, 95% CI (1.281, 2.034)]. Rural patients had a significantly higher risk compared to urban patients of transiting from a mild state (351–500 cells/mm3) to an advanced state (200–350 cells/mm3) with a 95% confidence interval of (0.641, 1.009) [HR: 0.805, 95% CI (0.641, 1.009)]. The multistate model identified regimen, location, gender, and age as significant clinical variables influencing HIV progression. Rural patients and males showed slower transitions to CD4 count recovery. These findings provide valuable insights for disease management, treatment planning, and understanding the long-term prognosis for individuals living with HIV. Improving healthcare access, increasing educational efforts targeting men, reducing stigma, and fostering supportive environments can play a crucial role in enhancing CD4 count recovery and overall health outcomes for people living with HIV. Full article
Show Figures

Figure 1

Back to TopTop