Sign in to use this feature.

Years

Between: -

Subjects

remove_circle_outline
remove_circle_outline
remove_circle_outline
remove_circle_outline
remove_circle_outline
remove_circle_outline
remove_circle_outline
remove_circle_outline
remove_circle_outline

Journals

remove_circle_outline
remove_circle_outline
remove_circle_outline
remove_circle_outline
remove_circle_outline
remove_circle_outline
remove_circle_outline
remove_circle_outline
remove_circle_outline
remove_circle_outline
remove_circle_outline
remove_circle_outline
remove_circle_outline
remove_circle_outline
remove_circle_outline

Article Types

Countries / Regions

remove_circle_outline
remove_circle_outline
remove_circle_outline
remove_circle_outline
remove_circle_outline
remove_circle_outline
remove_circle_outline

Search Results (517)

Search Parameters:
Keywords = microbial imbalances

Order results
Result details
Results per page
Select all
Export citation of selected articles as:
19 pages, 1785 KB  
Article
Effects of Rotary Tillage and Fertilization on Chemical Properties and Microbial Communities of Soil Under Continuous Morchella Mushroom Cultivation
by Wei Qi, Litao Lü, Kai Huang, Jianzhao Qi, Minglei Li, Mingwen Shi and Hong Wang
Biology 2026, 15(9), 674; https://doi.org/10.3390/biology15090674 - 24 Apr 2026
Abstract
The severe continuous cropping obstacles in Morchella cultivation, driven primarily by soil microecological imbalance, critically constrain the sustainable development of the industry. To address this challenge, this study evaluated the efficacy of rotary tillage, calcium cyanamide (CaCN2), and organic fertilizer, applied [...] Read more.
The severe continuous cropping obstacles in Morchella cultivation, driven primarily by soil microecological imbalance, critically constrain the sustainable development of the industry. To address this challenge, this study evaluated the efficacy of rotary tillage, calcium cyanamide (CaCN2), and organic fertilizer, applied individually and in combination, in mitigating these obstacles and explored the underlying microbial mechanisms. The soil was treated on 5 August 2024, and soil samples were collected on 5 October 2024. Four treatments were established: continuous cropping control (CK), rotary tillage (XGX), rotary tillage combined with calcium cyanamide (MPD), and rotary tillage combined with calcium cyanamide and organic fertilizer (MPX). Soil chemical properties were analyzed in conjunction with metagenomic sequencing to characterize the responses of soil properties and microbial communities, including both eukaryotic and bacterial taxa. The results indicated that the MPD treatment showed a relatively pronounced effect in enhancing key soil fertility indicators, including soil organic matter (OM), total nitrogen (TN), available nitrogen (AN), available potassium (AK), and total phosphorus (TP). All amendments significantly altered microbial community structures. Specifically, the integrated MPX treatment effectively reduced the relative abundance of the pathogenic fungus Olpidium while maintaining higher overall microbial diversity. It also significantly promoted the abundance of Morchella itself and beneficial bacterial phyla such as Actinomycetota and Pseudomonadota. Redundancy analysis identified AN and AK as the primary drivers of eukaryotic community variation, whereas Availa-ble phosphorus (AP) and potential of hydrogen (pH) were the key factors shaping the bacterial community. The results indicated that MPD was the showed relatively pronounced effectiveness in rapidly improving soil fertility and suppressing pathogenic fungi. In contrast, MPX showed relatively better performance in optimizing microbial community structure, enhancing microbial diversity, and strengthening overall ecological stability. These two treatments exhibited distinct advantages in soil chemical improvement and microbial community regulation, respectively, thereby providing alternative practical strategies and a theoretical basis for the ecological management of continuous-cropping obstacles in Morchella cultivation. It should be noted that this study did not include treatments with calcium cyanamide alone, organic fertilizer alone, or their combined application without rotary tillage. This is primarily because rotary tillage is a standard land preparation practice in Morchella cultivation, and the use of soil amendments without accompanying tillage is rarely adopted under practical production conditions. Full article
(This article belongs to the Section Microbiology)
24 pages, 4062 KB  
Article
Role of L-Arginine in the Gut–Liver Axis of Female Mice: Mediating Ethanol’s Alterations in Hepatic Steatosis and Oxidative Stress
by Kaitlyn Daff, Yingchun Han, Zhuoying Feng, Mala Upadhyay, Vyshnavi Sivampeta, Abirami Rajasekaran, Naseer Sangwan and Gail A. M. Cresci
Antioxidants 2026, 15(5), 537; https://doi.org/10.3390/antiox15050537 (registering DOI) - 24 Apr 2026
Abstract
Ethanol exposure causes microbial imbalance, damages the gut barrier, and increases oxidative stress along the gut–liver axis, leading to the development and progression of alcohol-associated liver disease (ALD). Arginine is a conditionally essential amino acid that may play a key role in maintaining [...] Read more.
Ethanol exposure causes microbial imbalance, damages the gut barrier, and increases oxidative stress along the gut–liver axis, leading to the development and progression of alcohol-associated liver disease (ALD). Arginine is a conditionally essential amino acid that may play a key role in maintaining redox homeostasis and mediating host–microbiota crosstalk. We hypothesized that supplemental arginine provided during chronic ethanol exposure in mice would mitigate oxidative damage via the gut–liver axis. Our findings suggest that arginine supplementation mediated hepatic steatosis, preserved body weight and fat, and reduced oxidative stress in the gut–liver axis. These changes were associated with alterations in gut microbiota composition and function. These data support a potential role for arginine supplementation in mitigating ethanol-induced oxidative damage via the gut–liver axis. Full article
(This article belongs to the Special Issue Alcohol-Induced Oxidative Stress in Health and Disease, 2nd Edition)
Show Figures

Figure 1

16 pages, 615 KB  
Review
Nitrogen Immobilization in Organic Media: A Double-Edged Sword Affecting the Utilization of Green Waste as Growing Media
by Ruohan Li, Wenzhong Cui, Min Zhang, Zhiyong Qi and Wanlai Zhou
Plants 2026, 15(9), 1298; https://doi.org/10.3390/plants15091298 - 23 Apr 2026
Viewed by 211
Abstract
This review proposes a “phenomenon–mechanism–regulation” framework for understanding nitrogen immobilization during the conversion of green waste into growing media. Nitrogen immobilization acts as a double-edged sword: intense short-term immobilization, typically occurring within the first 1–2 weeks after substrate establishment, can rapidly deplete mineral [...] Read more.
This review proposes a “phenomenon–mechanism–regulation” framework for understanding nitrogen immobilization during the conversion of green waste into growing media. Nitrogen immobilization acts as a double-edged sword: intense short-term immobilization, typically occurring within the first 1–2 weeks after substrate establishment, can rapidly deplete mineral nitrogen and induce plant nitrogen deficiency, whereas the immobilized nitrogen is subsequently incorporated into microbial biomass and lignin-associated organic pools, forming a slow-release reservoir that enhances nitrogen retention and reduces leaching losses. Owing to its extremely high C/N ratio (often >100) and the coexistence of labile carbon fractions and recalcitrant compounds (e.g., lignin and phenolics), green waste exhibits substantially stronger immobilization potential than conventional media. Empirical evidence indicates that nitrogen immobilization can reach 10–115 mg N·L−1 within a few days in wood-derived substrates, and additional fertilization of up to 100 mg N·L−1 may be required to maintain crop growth. Mechanistically, nitrogen immobilization is governed by the coupling of microbial assimilation—driven by stoichiometric C/N imbalance (typically triggered when C/N > 20–25)—and abiotic chemical fixation, including reactions between NH4+/NO2 and lignin-derived phenolics forming stable organic nitrogen compounds. The relative dominance of these pathways is jointly regulated by carbon quality, nitrogen form, and pH. Based on these mechanisms, regulatory strategies are summarized at multiple scales, including feedstock pretreatment to reduce labile carbon availability, substrate formulation to optimize C/N balance, and model-assisted intelligent fertigation to synchronize nitrogen supply with crop demand. Overall, this study provides a theoretical basis for improving green waste valorization and promoting sustainable horticultural production. Full article
Show Figures

Figure 1

20 pages, 3210 KB  
Article
Shotgun Metagenomic Analysis of Gut Microbiota and Antibiotic Resistance Genes in a High-Fat Diet Mouse Model Treated with Heat-Killed Lactiplantibacillus plantarum beLP1
by Ranjith Kumar Manoharan, Hyun-Dong Shin, Yura Lee, Sunhwa Baek, Eunjung Moon, Youn Bum Park, Junhui Cho, Im-Joung La, Dong Ha Lee, Kwon-Il Han and Sathiyaraj Srinivasan
Microorganisms 2026, 14(5), 944; https://doi.org/10.3390/microorganisms14050944 - 22 Apr 2026
Viewed by 229
Abstract
The gut microbiota is a central regulator of metabolic function, and its disruption by a high-fat diet (HFD) is strongly linked to obesity and metabolic impairment. This study evaluated the potential of heat-killed Lactiplantibacillus plantarum beLP1 (beLP1®) in alleviating HFD-induced metabolic [...] Read more.
The gut microbiota is a central regulator of metabolic function, and its disruption by a high-fat diet (HFD) is strongly linked to obesity and metabolic impairment. This study evaluated the potential of heat-killed Lactiplantibacillus plantarum beLP1 (beLP1®) in alleviating HFD-induced metabolic and microbial imbalances in mice. Male C57BL/6N mice were fed an HFD for 10 weeks, with or without daily oral supplementation of beLP1 (≥3 × 1010 cells). Compared with untreated HFD mice, beLP1 supplementation reduced serum triglycerides by 35% and lowered liver enzymes AST and ALT by 17% and 36%, respectively. Blood glucose levels remained similar to the HFD group throughout the study period. Shotgun metagenomic analysis revealed that beLP1 restored gut microbial diversity, increased beneficial taxa such as Akkermansia and Faecalibaculum high. and reduced pro-inflammatory species including Streptococcus sp., Mucispirillum schaedleri and Clostridium cocleatum. These microbial changes were associated with partial normalization of the Firmicutes/Bacteroidota ratio and improvements in antibiotic resistance gene (ARG) profiles. Specifically, in silico analysis of the short-chain fatty acid (SCFA) synthesis pathways indicated that the potential for acetate and propionate production was maximized in the beLP1 group, resulting in the highest relative abundance among all groups. This functional enhancement directly correlated with the enrichment of key SCFA-producing taxa, particularly Akkermansia muciniphila, confirming that increased bacterial abundance suggests an enhanced functional potential for SCFA production. Furthermore, beLP1® induced a selective modulation of gut ARGs, significantly reducing specific subtypes such as tetracycline and multidrug efflux genes, despite a slight increase in vancomycin resistance markers. Overall, our findings suggest that beLP1® attenuated the rate of body weight gain during the initial weeks of HFD exposure and significantly improved markers of hepatic stress and lipid metabolism. Full article
Show Figures

Figure 1

18 pages, 3158 KB  
Article
Bacillus licheniformis Alleviates DSS-Induced Ulcerative Colitis in Mice by Repairing the Intestinal Barrier and Regulating Gut Microbiota and Its Metabolism
by Hongwei Ma, Mengen Xu, Ying Yu, Ziyi Xia, Muhammad Farhan Rahim, Min A, Ziyang Wang, Chengxu Xu and Jiakui Li
Nutrients 2026, 18(8), 1311; https://doi.org/10.3390/nu18081311 - 21 Apr 2026
Viewed by 213
Abstract
Background: Inflammatory bowel disease (IBD) is a gut-based idiopathic disease characterized by chronic and relapsing inflammatory progression and intricate pathophysiology. It is now known that the key etiologies of IBD include immune dysregulation, imbalances in the gut microbiota, and metabolic disruptions. Probiotics are [...] Read more.
Background: Inflammatory bowel disease (IBD) is a gut-based idiopathic disease characterized by chronic and relapsing inflammatory progression and intricate pathophysiology. It is now known that the key etiologies of IBD include immune dysregulation, imbalances in the gut microbiota, and metabolic disruptions. Probiotics are now the potential treatment for IBD, due to their ability to regulate the host immune system and microbiota of the gut. Methods: The current study analytically tested the preventive benefit of Bacillus licheniformis BL-01 on dextran sulfate sodium (DSS)-induced ulcerative colitis (UC) and also expounded on its molecular pathogenesis. Results: Our results demonstrate that supplementation with BL-01 effectively mitigates DSS-induced weight loss, an elevated disease activity index (DAI), and colonic tissue injury in mice. Concomitantly, BL-01 rectifies dysregulated inflammatory cytokine profiles, attenuates oxidative stress, and restores the expression of colonic tight junction proteins as well as the number of goblet cells. Furthermore, BL-01 modulates the gut microbiota diversity by increasing the abundance of beneficial bacterial genera such as Duncaniella and decreasing the abundance of pathogenic genera such as Helicobacter. Notably, BL-01 restores DSS-induced microbial metabolic dysregulation, modulates key metabolic pathways including arachidonic acid metabolism and steroid hormone biosynthesis, and regulates associated metabolites to ameliorate UC. Finally, Bacillus licheniformis BL-01 mitigates oxidative stress, reverses gut dysbiosis and metabolic disorders, and has a protective effect on UC. Conclusions: The findings give new information on the development of probiotic-based therapeutics in the prevention and treatment of IBD. Full article
(This article belongs to the Section Prebiotics, Probiotics and Postbiotics)
Show Figures

Figure 1

17 pages, 1452 KB  
Article
Preliminary Characterization of Skin Microbiota and Mycobiota in Atopic Dermatitis by Metagenomic and Culture-Based Analyses
by Federica Carraturo, Michela Salamone, Martina Annunziata, Eugenia Veronica Di Brizzi, Caterina Mariarosaria Giorgio, Arianna Petrillo, Ludovica Fedi, Angela Maione, Marco Guida and Emilia Galdiero
Life 2026, 16(4), 690; https://doi.org/10.3390/life16040690 - 20 Apr 2026
Viewed by 212
Abstract
Atopic dermatitis (AD) is a chronic inflammatory skin disease influenced by several factors, including immune system imbalance, impairment of the epidermal barrier, and alterations in the composition of the gut and skin bacterial and fungal microbiota. This study combines metagenomic sequencing and culture-based [...] Read more.
Atopic dermatitis (AD) is a chronic inflammatory skin disease influenced by several factors, including immune system imbalance, impairment of the epidermal barrier, and alterations in the composition of the gut and skin bacterial and fungal microbiota. This study combines metagenomic sequencing and culture-based methods to explore the impact of probiotic supplementation on the cutaneous microbiota and mycobiota of AD patients. Twenty-five adults diagnosed with AD were enrolled, and skin swabs were analyzed to characterize microbial diversity and load. Culturomic analyses identified 42 bacterial and 6 fungal species, confirming Staphylococcus aureus and Candida parapsilosis as predominant taxa. High-throughput sequencing revealed Staphylococcus spp. and Malassezia spp. as dominant genera, with notable interindividual variability. While probiotic use did not significantly influence bacterial diversity, it was associated with higher richness and evenness in fungal communities, as shown by alpha and beta diversity metrics. Malassezia restricta was more prevalent among probiotic users, whereas Candida parapsilosis and Rhodotorula mucilaginosa were enriched in non-users. These findings indicate an association between probiotic use and differences in the composition and diversity of the skin mycobiota compared with the bacterial microbiota, suggesting that fungal communities may be more responsive to probiotic-associated factors. Integrating metagenomic and culturomic approaches offers valuable insights into the complex interactions among host factors, microbial communities, and probiotic use in AD, paving the way for targeted microbiome-based therapeutic strategies. Full article
Show Figures

Figure 1

16 pages, 16849 KB  
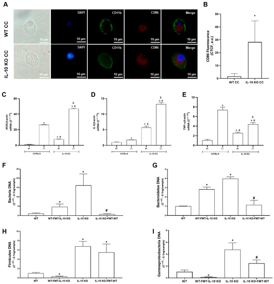
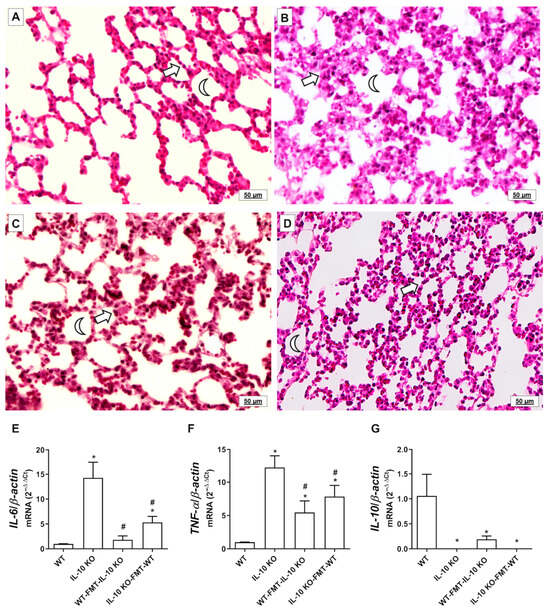
Article
Faecal Microbiota Transplantation in IL-10 Knockout Mice Reverses Increased Susceptibility to Pseudomonas aeruginosa Lung Infection
by Natália Cristina de Melo Santos, Evandro Neves Silva, Leonardo Pereira de Araújo, Carlos Roberto Prudêncio, Rômulo Dias Novaes, Patrícia Paiva Corsetti and Leonardo Augusto de Almeida
Microbiol. Res. 2026, 17(4), 83; https://doi.org/10.3390/microbiolres17040083 - 20 Apr 2026
Viewed by 233
Abstract
Differences in the gut microbiota are directly reflected in lung–gut axis crosstalk, which may increase susceptibility to pulmonary infections, such as those caused by the bacterium Pseudomonas aeruginosa. Deficiency of the cytokine IL-10 leads to gut inflammation, and this pro-inflammatory environment is [...] Read more.
Differences in the gut microbiota are directly reflected in lung–gut axis crosstalk, which may increase susceptibility to pulmonary infections, such as those caused by the bacterium Pseudomonas aeruginosa. Deficiency of the cytokine IL-10 leads to gut inflammation, and this pro-inflammatory environment is partly due to changes in the gut microbiota. To better understand the effects of IL-10 deficiency on the gut microbiota, the intestinal microbial composition of IL-10 KO mice was assessed, and an increase in the phyla Bacteroidetes and Proteobacteria and a decrease in the phylum Firmicutes were observed in the faeces compared with the wild-type group (WT). Additionally, IL-10 KO mice had a higher pro-inflammatory immunostimulatory caecal content. Furthermore, it was found that heterologous faecal microbiota transplantation (FMT) between groups reversed this gut imbalance. IL-10 KO mice showed greater susceptibility to acute pulmonary infection by P. aeruginosa, with a higher recovery of viable bacteria in the lung and spleen, greater tissue damage and increased expression of genes encoding pro-inflammatory cytokines in the lungs. This greater susceptibility was reversed after FMT. Taken together, these results demonstrate the role of endogenous IL-10 in the gut microbiota constitution and its importance in the pulmonary immune response against P. aeruginosa infection. Full article
(This article belongs to the Special Issue Host–Microbe Interactions in Health and Disease)
Show Figures

Graphical abstract

21 pages, 2518 KB  
Article
Schleiferilactobacillus harbinensis JNDM Postbiotics Alleviate Atopic Dermatitis with Concurrent Changes in Gut Microbiota and Fecal SCFAs
by Zhijie Shi, Ke Li, Jiaqian Liang, Laifa Yan, Yuzhen Guo, Zhenming Lu, Xiaojuan Zhang, Hongyu Xu and Jinsong Shi
Microorganisms 2026, 14(4), 913; https://doi.org/10.3390/microorganisms14040913 - 17 Apr 2026
Viewed by 401
Abstract
Atopic dermatitis (AD) is a chronic inflammatory dermatosis driven by skin barrier dysfunction, immune dysregulation, and gut–skin axis imbalance. While probiotics show promise, the therapeutic potential and mechanisms of topical postbiotics in modulating the gut–skin axis remain understudied. Here, we investigated the efficacy [...] Read more.
Atopic dermatitis (AD) is a chronic inflammatory dermatosis driven by skin barrier dysfunction, immune dysregulation, and gut–skin axis imbalance. While probiotics show promise, the therapeutic potential and mechanisms of topical postbiotics in modulating the gut–skin axis remain understudied. Here, we investigated the efficacy of Schleiferilactobacillus harbinensis JNDM-derived cell-free supernatant (CFS) and lysate (ShL) in a DNFB-induced AD mouse model. Topical application of both CFS and ShL significantly attenuated AD-like symptoms, reduced epidermal thickening, and restored the expression of the barrier protein filaggrin. Immunologically, treatment suppressed the Th2-dominant inflammatory cascade (IL-4, IL-5, IL-13, IL-33, TSLP) and reduced serum IgE and IFN-γ levels. Notably, ShL exhibited superior systemic efficacy, significantly inhibiting mast cell infiltration and reducing the spleen index. 16S rRNA sequencing revealed that topical intervention remotely remodeled the gut microbiota, specifically reversing the depletion of the beneficial genus Alistipes and suppressing the compensatory increase in Odoribacter. This microbial restructuring was accompanied by distinct metabolic changes: ShL treatment resulted in an approximately 4-fold elevation in fecal butyrate concentrations compared with the model group. Correlation analysis further validated a strong positive axis linking Alistipes abundance and butyrate levels to skin barrier integrity. Collectively, our findings demonstrate that S. harbinensis postbiotics—particularly the lysate—ameliorate AD through a dual mechanism of local barrier repair and systemic metabolic modulation via the gut–skin axis, presenting a promising non-steroidal therapeutic strategy. Full article
(This article belongs to the Section Medical Microbiology)
Show Figures

Figure 1

38 pages, 4590 KB  
Review
Gut Microbiota, Diet and Lipid Metabolism in Adolescents with NAFLD and Their Role in Preventive Strategies
by Natalia Kurhaluk, Zbigniew Mazur, Renata Kołodziejska and Halina Tkaczenko
Int. J. Mol. Sci. 2026, 27(8), 3511; https://doi.org/10.3390/ijms27083511 - 14 Apr 2026
Viewed by 543
Abstract
Adolescence is a metabolically vulnerable period, during which rapid physiological maturation coincides with the dynamic remodelling of the gut microbiome. This narrative review summarises evidence from 2015 to 2025 to clarify how disturbances to the gut–liver axis driven by dysbiosis contribute to the [...] Read more.
Adolescence is a metabolically vulnerable period, during which rapid physiological maturation coincides with the dynamic remodelling of the gut microbiome. This narrative review summarises evidence from 2015 to 2025 to clarify how disturbances to the gut–liver axis driven by dysbiosis contribute to the development and progression of non-alcoholic fatty liver disease (NAFLD) in young people. Based on a systematic search of the databases PubMed, Scopus and Web of Science, we outline the basis of bidirectional communication between the gut and liver and emphasise how microbial imbalance alters the handling of lipids in the liver by enhancing de novo lipogenesis, impairing fatty acid oxidation and disrupting AMPK signalling and mitochondrial function. Consistent findings from clinical and experimental studies show that adolescents with NAFLD exhibit reduced microbial diversity, the enrichment of ethanol- and LPS-producing taxa, and altered short-chain fatty acid profiles. Each of these is associated with hepatic inflammation and metabolic reprogramming. Microbial molecules, including LPS, secondary bile acids and branched-chain amino acid metabolites, activate TLR4–NF-κB pathways, promote Kupffer cell activation and intensify oxidative stress. These mechanisms intersect with factors specific to adolescence, such as increased adiposity, hormonal shifts and diet-induced metabolic strain. Dietary patterns emerge as key modulators of these processes. Westernised diets promote dysbiosis and endotoxemia, whereas Mediterranean, fibre-rich and plant-based diets enhance SCFA production, strengthen epithelial integrity and modulate adiponectin-dependent hepatic metabolism. Micronutrient-sensitive epigenetic regulation, particularly that involving folate, choline and polyphenols, also plays a role in shaping lipid homeostasis and inflammatory tone. We also highlight emerging evidence that the activation of cytoprotective pathways, especially Nrf2, is dependent on lifestyle factors and links antioxidant-rich functional foods and physical activity to improved mitochondrial resilience and microbiome stability. We evaluate therapies targeting the microbiome, including probiotics, prebiotics, synbiotics and postbiotics, which reduce endotoxemia, restore microbial balance and complement dietary strategies. Thus, these findings emphasise the importance of age-specific, mechanistically informed interventions that integrate diet quality, microbial ecology, and the molecular pathways that govern metabolic health in adolescents with NAFLD. Full article
(This article belongs to the Section Molecular Endocrinology and Metabolism)
Show Figures

Graphical abstract

26 pages, 5194 KB  
Article
Comparative Effects of Exogenous Organic Amendments on Rhizosphere Microbial Communities and Soil Properties in Continuous Cropping Watermelon
by Wen Pan, Li Gao, Yanjun Xu, Hongmei Guo, Ainiwar Abdulla, Alim Abdurim, Xiangyu Liu, Xingwang Gao and Haibo Wu
Microorganisms 2026, 14(4), 837; https://doi.org/10.3390/microorganisms14040837 - 8 Apr 2026
Viewed by 405
Abstract
Continuous cropping obstacles in watermelon are closely linked to rhizosphere microbial imbalance, posing a major threat to the sustainability of the industry in Xinjiang. Exogenous additives are widely used to regulate soil health, yet comprehensive comparisons of their mechanisms and effects remain limited. [...] Read more.
Continuous cropping obstacles in watermelon are closely linked to rhizosphere microbial imbalance, posing a major threat to the sustainability of the industry in Xinjiang. Exogenous additives are widely used to regulate soil health, yet comprehensive comparisons of their mechanisms and effects remain limited. In this study, a field experiment was conducted under continuous watermelon cropping conditions in Xinjiang to evaluate the impact of eight treatments, including chemical fertilizer (NPK) alone and its combination with organic fertilizer (NPKM), glucose (NPKG), oxalic acid (NPKOA), amino acids (NPKGA), citric acid (NPKCA), and acetic acid (NPKAA), with unfertilized soil as the control (CK). Treatment effects were assessed through soil physicochemical analysis, fruit quality evaluation, and high-throughput sequencing (16S rRNA and ITS). Among all treatments, NPKM showed the greatest improvement in soil fertility, increasing soil organic matter by 13.91%, total nitrogen by 23.08%, and single fruit weight by 35.75% compared to CK. NPKGA also enhanced fruit weight (+33.06% vs. CK) and increased catalase activity, while oxalic acid exhibited the strongest activation of alkaline phosphatase. Microbiome analysis revealed that NPKM and NPKAA significantly reshaped both bacterial and fungal community structures. NPKM enriched beneficial taxa such as unclassified Chitinophagaceae and Lophotrichus, whereas NPKCA enriched the biocontrol bacterium Pseudomonas chlororaphis. Soil organic matter and total nitrogen were identified as key environmental drivers, showing significant positive correlations with core bacterial genera (Dokdonella) and negative correlations with the pathogenic fungus Alternaria. Collectively, this study elucidates the distinct mechanisms of various additives by linking treatment-specific microbial shifts to key soil factors and crop performance, providing a theoretical and technical framework for mitigating watermelon continuous cropping obstacles through rhizosphere environmental regulation. Full article
(This article belongs to the Special Issue Beneficial Microorganisms for Sustainable Agriculture)
Show Figures

Figure 1

33 pages, 3000 KB  
Article
Harnessing Oil-Contaminated Soil Microbiomes for Improved Anaerobic Digestion of Cow and Pig Manure
by Morena India Mokoena, Charles Rashama, Rosina Nkuna and Tonderayi Sylvester Matambo
Processes 2026, 14(7), 1165; https://doi.org/10.3390/pr14071165 - 3 Apr 2026
Viewed by 518
Abstract
Anaerobic digestion (AD) of animal manures for biogas production faces challenges including nutritional imbalance, foaming, and process instability. This study evaluated bioaugmentation with surfactant-degrading microbial consortia and cell-free extracts derived from well-characterized oil-contaminated soils during cow and pig manure digestion. These previously analyzed [...] Read more.
Anaerobic digestion (AD) of animal manures for biogas production faces challenges including nutritional imbalance, foaming, and process instability. This study evaluated bioaugmentation with surfactant-degrading microbial consortia and cell-free extracts derived from well-characterized oil-contaminated soils during cow and pig manure digestion. These previously analyzed soils contained distinct microbial communities dominated by Pseudomonas in acidic, high-PAH soils and Bacillus in neutral-pH soils with genetic potential for hydrocarbon degradation. Over 30 days, six treatments were assessed using the Automatic Methane Potential Test System (AMPTS II), with pH monitoring, foaming analysis, and 16S rRNA sequencing coupled with PICRUSt2 functional prediction. Supplementation with microbial consortia and extract markedly increased cumulative biogas outputs (cow manure: 407.76 to 603.28 mL/gVS and pig manure: 403.82 to 627.5 mL/gVS), biomethane by 30–50%, reduced digestion time by 5–6 days, and improved pH stability. Foaming reduction was substrate-specific: extracts reduced foam by up to 60% in pig manure, while consortia reduced it by up to 65% in cow manure. Microbial analysis revealed enrichment of fermentative and syntrophic taxa (Clostridium sensu stricto and Paludibacter) and upregulation of methanogenesis pathways (tetrahydromethanopterin S-methyltransferase). This study illustrates that tailored bioaugmentation utilizing consortia from hydrocarbon-contaminated soils provides an environmentally sustainable method to enhance methane yields, improve stability, and control foaming in manure AD, with outcomes significantly affected by the type of manure and amendment strategy employed. Full article
(This article belongs to the Section Biological Processes and Systems)
Show Figures

Graphical abstract

20 pages, 1717 KB  
Article
Polyethylene Microplastics Exert Dose-Dependent Effects on the Growth, Physiology, and Rhizosphere Microbiome of Persicaria capitata
by Rou Ma, Ying Liu, Ruhuan Wang, Suhang Li, Qiong Yang, Yue Chen, Jun Ren, Yang Luo, Yangzhou Xiang and Xuqiang Luo
Biology 2026, 15(7), 573; https://doi.org/10.3390/biology15070573 - 2 Apr 2026
Viewed by 494
Abstract
Microplastic pollution has become a major environmental challenge for terrestrial ecosystems; however, the mechanisms by which it affects the growth of medicinal plants and their rhizosphere microecology remain unclear. This study selected the important medicinal herb P. capitata as the research subject. A [...] Read more.
Microplastic pollution has become a major environmental challenge for terrestrial ecosystems; however, the mechanisms by which it affects the growth of medicinal plants and their rhizosphere microecology remain unclear. This study selected the important medicinal herb P. capitata as the research subject. A pot experiment was conducted to investigate the effects of different concentrations (0%, 1%, 4%, and 8% w/w) of polyethylene microplastics (PE-MPs) on its growth performance, physiological responses, and rhizosphere bacterial communities. The main findings are as follows: (1) PE-MPs exhibited a hormetic effect on the biomass of P. capitata. A low concentration (1%) slightly promoted total biomass (44.78 g) compared to the control (40.94 g), whereas higher concentrations caused significant inhibition. Total biomass decreased by 28.5% and 53.5% under the 4% and 8% treatments, respectively, indicating that the transition from stimulation to inhibition occurred between the 1% and 4% PE-MPs. (2) Chlorophyll a was more sensitive to stress, with its content significantly increasing under the 1% treatment but declining at higher concentrations. (3) Regarding the antioxidant system, POD activity was significantly inhibited at low and medium concentrations, while MDA content increased significantly only under the 8% treatment (by 72%). SOD and CAT showed no significant changes, indicating that POD and MDA were more sensitive indicators of oxidative damage. (4) PE-MPs significantly reduced rhizosphere bacterial community richness (Chao1 index), and the loss of microbial diversity was highly coupled with the decline in plant biomass and the exacerbation of oxidative damage. In conclusion, this study confirms a threshold effect in the toxicity of PE-MPs to P. capitata, with the transition from hormetic stimulation to toxic inhibition occurring between 1% and 4% (w/w). Furthermore, rhizosphere microecological imbalance is identified as a key indirect mechanism underlying phytotoxicity. These findings provide a new theoretical basis for understanding the potential impacts of microplastic pollution on medicinal plants and agroecosystems. Full article
Show Figures

Figure 1

21 pages, 697 KB  
Review
DNA-Based Therapeutic Innovations Targeting Microbial Imbalance and Immune Dysfunction in the Gut Ecosystem
by Hector M. Espiritu and Arman M. Parayao
DNA 2026, 6(2), 18; https://doi.org/10.3390/dna6020018 - 2 Apr 2026
Viewed by 472
Abstract
Gut dysbiosis, defined as a disruption in the structure or function of the intestinal microbiota, is increasingly recognized as a key contributor to inflammatory, metabolic, and neuropsychiatric diseases. Conventional interventions such as broad-spectrum antibiotics, generic probiotics, and fecal microbiota transplantation (FMT) often show [...] Read more.
Gut dysbiosis, defined as a disruption in the structure or function of the intestinal microbiota, is increasingly recognized as a key contributor to inflammatory, metabolic, and neuropsychiatric diseases. Conventional interventions such as broad-spectrum antibiotics, generic probiotics, and fecal microbiota transplantation (FMT) often show limited and inconsistent efficacy because they lack specificity, durability, and robust safety controls. In contrast, recent advances in DNA-based technologies are reshaping the therapeutic landscape by enabling targeted, programmable, and mechanistically informed modulation of the gut ecosystem. This review presents an integrated overview of three major domains driving this shift: CRISPR-based systems that selectively delete, silence, or reprogram microbial genes; synthetic biology-driven live therapeutics engineered to sense disease-associated cues and execute controlled responses; and metagenomics-informed strategies that tailor interventions to patient-specific microbial gene profiles and functional deficits. Additionally, we examine the continued evolution of FMT toward DNA-optimized workflows and defined microbial consortia that offer safer, more standardized alternatives to crude donor material. Across these domains, we discuss delivery platforms (including bacteriophages, conjugative plasmids, extracellular vesicles, and synthetic nanoparticles), and compare their efficiency, specificity, and scalability. We further highlight how DNA-guided interventions interface with host immunity—shaping Treg/Th17 balance, mucosal barrier function, and inflammatory signaling—while also analyzing ecological and evolutionary risks, biocontainment strategies, and regulatory classification gaps that will govern clinical translation. Together, these developments signal a transition from empirical microbiome manipulation to rational ecosystem engineering. DNA-guided therapies hold strong promise for precise and personalized management of gut-related diseases, but their success will depend on rigorous ecological risk assessment, long-term monitoring, and adaptive regulatory frameworks alongside continued technological innovation. Full article
Show Figures

Figure 1

28 pages, 1104 KB  
Review
The Microbiota–Gut–Brain Axis in Insomnia: Mechanisms and Intervention Strategies
by Mingze Yang, Qilin Chen, Zhizhou Meng, Xiaohong Gu and Chen Bai
Life 2026, 16(4), 583; https://doi.org/10.3390/life16040583 - 1 Apr 2026
Viewed by 843
Abstract
Insomnia is one of the most common sleep disorders. Traditionally, its pathophysiology has been interpreted mainly from the perspective of the central nervous system (CNS). However, accumulating evidence suggests that the microbiota–gut–brain axis (MGBA), a bidirectional communication network linking the gut and the [...] Read more.
Insomnia is one of the most common sleep disorders. Traditionally, its pathophysiology has been interpreted mainly from the perspective of the central nervous system (CNS). However, accumulating evidence suggests that the microbiota–gut–brain axis (MGBA), a bidirectional communication network linking the gut and the CNS, may play an important role in the development, maintenance, and treatment of insomnia. This review summarizes the major signaling pathways of the MGBA and discusses its potential mechanisms in insomnia. Current evidence indicates that gut microbiota and their metabolites may influence sleep–wake homeostasis through neural, immune, endocrine, and circadian pathways. At the same time, insomnia-related stress responses, immune imbalance, and lifestyle disturbances may in turn affect the gut microbiota, thereby forming a bidirectional regulatory network. Animal and clinical studies further support a close association between gut microbial dysbiosis and insomnia. In addition, this review systematically summarizes factors that may affect the MGBA, including diet, lifestyle, psychosocial stress, medications, and medical exposures. On this basis, MGBA-targeted interventions, such as dietary modification, prebiotics and probiotics, lifestyle interventions, fecal microbiota transplantation, and natural medicines, may provide promising new strategies for the prevention and treatment of insomnia. Nevertheless, the current evidence still relies largely on animal studies and cross-sectional research, and further longitudinal studies and high-quality interventional trials are needed to clarify causality, long-term efficacy, and standardized therapeutic approaches. Full article
Show Figures

Figure 1

14 pages, 2064 KB  
Article
Roseburia-Associated Gut–Brain Axis Alterations in Relapsing–Remitting Multiple Sclerosis: Evidence from a Household-Matched Case–Control Study
by Alen Zollo, Matteo Domenico Marsiglia, Andrea Corona, Emerenziana Ottaviano, Maria Laura Terzi Mazzieri, Alessandra Mingione, Silvia Ancona, Alberto Priori, Elisa Borghi and Filippo Martinelli Boneschi
Nutrients 2026, 18(7), 1117; https://doi.org/10.3390/nu18071117 - 31 Mar 2026
Viewed by 638
Abstract
Background/Objectives: Gut microbiota (GM) dysbiosis has been implicated in multiple sclerosis (MS) pathogenesis, influencing inflammation and neurodegeneration, but findings remain inconsistent due to environmental and methodological variability. This study aimed to identify possible microbial biomarkers of MS status and disease severity by profiling [...] Read more.
Background/Objectives: Gut microbiota (GM) dysbiosis has been implicated in multiple sclerosis (MS) pathogenesis, influencing inflammation and neurodegeneration, but findings remain inconsistent due to environmental and methodological variability. This study aimed to identify possible microbial biomarkers of MS status and disease severity by profiling gut microbiota and short-chain fatty acid (SCFA) patterns in people with relapsing–remitting MS (pwRRMS), using household-matched healthy controls (HC) to minimize environmental variability. Methods: Twenty-four pwRRMS and their respective household-matched healthy controls (HC) were enrolled, with dietary and lifestyle habits monitored. GM composition was assessed by 16S rRNA gene sequencing, and fecal SCFAs were quantified using gas chromatography–mass spectrometry. PwRRMS were stratified by Expanded Disability Status Scale (EDSS) and Multiple Sclerosis Severity Score (MSSS). Results: β-diversity did not differ between groups. However, α-diversity was significantly reduced in pwRRMS, particularly in those with greater disability. Reduced diversity was associated with lower abundance of butyrate-producing genera (Roseburia, Faecalibacterium, Coprococcus) and enrichment of Oscillibacter and UBA1819, alongside a downward trend in fecal butyrate and propionate levels. Conclusions: RRMS and greater disease severity are associated with gut microbial alterations characterized by reduced SCFA-producing bacteria. Despite limitations including small sample size and sex imbalance, the household-matched design strengthens internal validity. Our findings highlight the potential of targeting the gut microbiota, an accessible compartment within the gut–brain axis, for MS management. Full article
(This article belongs to the Section Nutritional Immunology)
Show Figures

Figure 1

Back to TopTop