Sign in to use this feature.

Years

Between: -

Subjects

remove_circle_outline
remove_circle_outline
remove_circle_outline
remove_circle_outline
remove_circle_outline
remove_circle_outline
remove_circle_outline

Journals

remove_circle_outline
remove_circle_outline
remove_circle_outline
remove_circle_outline
remove_circle_outline

Article Types

Countries / Regions

remove_circle_outline
remove_circle_outline
remove_circle_outline
remove_circle_outline

Search Results (672)

Search Parameters:
Keywords = luciferase reporter gene assay

Order results
Result details
Results per page
Select all
Export citation of selected articles as:
27 pages, 4953 KB  
Article
Integrative miRNA–mRNA Network and Molecular Dynamics-Based Identification of Therapeutic Candidates for Paroxysmal Nocturnal Hemoglobinuria
by Peng Zhao, Yujie Tang, Xin Sun, Yibo Xi, Haojun Zhang, Jia Xue, Wenqian Zhou, Hongyi Li and Xuechun Lu
Pharmaceuticals 2026, 19(1), 143; https://doi.org/10.3390/ph19010143 - 14 Jan 2026
Viewed by 85
Abstract
Background: Paroxysmal nocturnal hemoglobinuria (PNH) is a clonal hematopoietic stem cell disease characterized primarily by intravascular hemolysis, thrombosis, and bone marrow failure. Complement inhibitors are commonly used in clinical treatment and show limited efficacy, highlighting the urgent need to identify new therapeutic targets [...] Read more.
Background: Paroxysmal nocturnal hemoglobinuria (PNH) is a clonal hematopoietic stem cell disease characterized primarily by intravascular hemolysis, thrombosis, and bone marrow failure. Complement inhibitors are commonly used in clinical treatment and show limited efficacy, highlighting the urgent need to identify new therapeutic targets and explore alternative treatment strategies to provide theoretical guidance for clinical practice. Methods: We established a PNH cell model and constructed an miRNA–mRNA regulatory network to identify key miRNAs and core target genes. Single-cell sequencing data were analyzed to further clarify the critical genes. Finally, integrated drug database analysis identified potential therapeutic agents for PNH, which were validated by molecular docking and molecular dynamics simulations. Results: Using CRISPR/RNP technology, we successfully constructed a PIGA-knockout (PIGA-KO) THP-1 cell model. Differential expression analysis identified 1979 differentially expressed mRNAs (DEmRNAs) and 97 differentially expressed miRNAs (DEmiRNAs). The multiMiR package in R was used to predict the target genes of DEmiRNAs, from which those experimentally validated through dual-luciferase reporter assays were selected. After integration with the DEmRNAs, an miRNA–mRNA regulatory network was constructed, comprising 26 miRNAs and 38 mRNAs. Subsequent miRNA pathway enrichment analysis identified hsa-miR-23a-3p as a key miRNA, with CXCL12, CXCL8, HES1, and TRAF5 serving as core target genes. The integration of single-cell sequencing datasets (PRJNA1061334 and GSE157344) was performed, followed by cell communication and enrichment analysis. This approach, combined with clinical relevance, identified the neutrophil cluster as the key cluster. Intersection analysis of neutrophil cluster differential analysis results with key modules from hdWGCNA further clarified the critical genes. Drug prediction using EpiMed, CMap, and DGIdb identified Leflunomide, Dipyridamole, and Pentoxifylline as potential therapeutic agents. Molecular docking and molecular dynamics simulations showed stable binding of these potential drugs to the critical molecules, indicating a viable molecular interaction foundation. Conclusions: Leflunomide, Dipyridamole, and Pentoxifylline may serve as promising therapeutic agents for PNH, and the hsa-miR-23a-3p/CXCL8 regulatory axis could play a pivotal role in the pathogenesis and progression of PNH. Full article
Show Figures

Figure 1

14 pages, 2076 KB  
Article
EjMYB15 Improves Cold Tolerance of Postharvest Loquat Fruit via Upregulating Antioxidant Enzyme Genes
by Weiqi Liang, Jiahui Wan, Jing Lin, Yanting Wu, Wenbing Su and Zhongqi Fan
Foods 2026, 15(2), 301; https://doi.org/10.3390/foods15020301 - 14 Jan 2026
Viewed by 177
Abstract
As cold-sensitive fruits, loquats easily develop chilling injury (CI) during cold storage, which leads to quality deterioration and economic losses. Our prior research indicated that exogenous melatonin (MT) treatment can mitigate CI in postharvest loquats by regulating reactive oxygen species (ROS) metabolism, but [...] Read more.
As cold-sensitive fruits, loquats easily develop chilling injury (CI) during cold storage, which leads to quality deterioration and economic losses. Our prior research indicated that exogenous melatonin (MT) treatment can mitigate CI in postharvest loquats by regulating reactive oxygen species (ROS) metabolism, but the underlying molecular mechanism remains unclear. The primary objective of this study is to decipher the molecular regulatory pathway by which MT alleviates CI in postharvest loquats, focusing on the role of MYB transcription factors (TFs) in modulating antioxidant enzyme genes. Here, MT treatment remarkably reduced CI severity in loquat fruits, as reflected by lower CI index, reduced cell membrane permeability, decreased firmness, lower a* and b* values, and higher L* value, compared with the control group. Moreover, a cold-induced MYB TF, designated EjMYB15, was identified. Compared to non-treated fruits, the expression level of EjMYB15 was maintained at higher levels in MT-treated loquats. Subcellular localization and transactivation assays demonstrated that EjMYB15 is a nuclear-localized transcriptional activator. Electrophoretic mobility shift assay (EMSA) and dual-luciferase reporter (DLR) assays showed that EjMYB15 binds the MYB-binding sites (MBS) in the promoters of four antioxidant enzyme genes (EjCAT1, EjCAT2, EjGST1, and EjGST2), thereby activating their transcription. Taken together, these findings indicate that EjMYB15 positively regulates cold tolerance of loquat fruits by improving ROS scavenging capacity. These results elucidate the regulatory pathway by which MYB TFs mitigate CI and provide new theoretical support for the application of MT in alleviating CI in postharvest fruits. Full article
Show Figures

Figure 1

17 pages, 3283 KB  
Article
Development and Application of a Pseudovirus-Based Assay for Modelling SARS-CoV-2 Spike Protein Mediated Drug Screening
by Shokhrukh A. Khasanov, Iana L. Esaulkova, Alexandrina S. Volobueva, Alexander V. Slita, Daria V. Kriger, Dmitri Tentler, Olga I. Yarovaya, Anastasia S. Sokolova, Andrey N. Gorshkov, Anna S. Dolgova, Irina N. Lavrentieva, Vladimir G. Dedkov, Nariman F. Salakhutdinov and Vladimir V. Zarubaev
Int. J. Mol. Sci. 2026, 27(2), 791; https://doi.org/10.3390/ijms27020791 - 13 Jan 2026
Viewed by 192
Abstract
Requirements for novel effective antiviral agents against SARS-CoV-2 emphasizes the importance of robust in vitro screening platforms. We developed a test system based on spike-pseudotyped lentiviruses, carrying either luc+ or EGFP reporter genes as a payload, and a human non-small cell lung carcinoma [...] Read more.
Requirements for novel effective antiviral agents against SARS-CoV-2 emphasizes the importance of robust in vitro screening platforms. We developed a test system based on spike-pseudotyped lentiviruses, carrying either luc+ or EGFP reporter genes as a payload, and a human non-small cell lung carcinoma (NSCLC) cell line, overexpressing ACE2 (H1299-hACE2). The cell origin makes our system resemble lung epithelium infection. Transmission electron microscopy confirmed that the spike glycoproteins on the pseudotyped lentiviral particles resemble native SARS-CoV-2 spike glycoproteins, thus validating their use in inhibitor screening. H1299-hACE2 cells showed significantly higher infection rate (p < 0.005) with spike-pseudotyped lentiviruses compared to parental H1299 cells, as determined by luciferase and fluorescence assays. The susceptibility of the stable H1299-hACE2 cell line to a broad panel of SARS-CoV-2 variants (Wuhan, Beta, Delta, Omicron) was assessed here for the first time in a unified experimental setting. Infection of H1299-hACE2 cells with SARS-CoV-2 induced cell fusion and syncytium formation with subsequent cell death. The developed pseudovirus-based assay was further used for assessment of the antiviral properties of derivatives of 1,7,7-trimethyl-[2.2.1]-bicycloheptane-potential spike protein inhibitors, which possess moderate activity against lentiviral particles. The H1299-hACE2/spike-pseudotyped lentivirus assay is, therefore, a reliable, high-efficiency platform for screening spike-mediated entry inhibitors. The cell line obtained during the development of the platform can be used to isolate and study new variants of SARS-CoV-2. Full article
(This article belongs to the Section Molecular Pharmacology)
Show Figures

Figure 1

15 pages, 11950 KB  
Article
Integrated Multi-Omics Analysis Reveals Dysregulated Lipid Metabolism as a Novel Mechanism in Androgenetic Alopecia
by Xiao-Shuang Yang, Liyang Duan, Yu-Jie Miao, Zhongfa Lu and Ru Dai
Biomedicines 2026, 14(1), 160; https://doi.org/10.3390/biomedicines14010160 - 12 Jan 2026
Viewed by 216
Abstract
Background and Aims: Androgenetic alopecia (AGA) represents the most prevalent multifactorial condition leading to hair loss, necessitating an enhanced molecular understanding. The aim of this study is to present the analysis integrating protein, mRNA and miRNA between frontal and occipital regions of patients [...] Read more.
Background and Aims: Androgenetic alopecia (AGA) represents the most prevalent multifactorial condition leading to hair loss, necessitating an enhanced molecular understanding. The aim of this study is to present the analysis integrating protein, mRNA and miRNA between frontal and occipital regions of patients with androgenetic alopecia (AGA) and to identify potential mechanism. Methods and Results: Paired frontal and occipital scalps from four male donors with AGA were collected for transcriptomic and proteomics analyses. The molecular and protein characteristics of AGA were demonstrated by a comprehensive bioinformatics approach. Additionally, immunofluorescence (IF) and dual-luciferase reporter (DLR) assays were employed to confirm the analytical findings. A total of 758 differentially expressed proteins (DEPs), 1802 differentially expressed mRNAs (DERs) and 61 differentially expressed miRNAs (DEmiRNAs) were identified. Gene Ontology (GO) and Kyoto Encyclopedia of Genes and Genomes (KEGG) pathway analyses revealed significant enrichments in lipid metabolism, especially those involving PPAR signaling. Co-expression analyses further supported the association of up-regulated genes with lipid metabolism. A protein–protein interaction network analysis, supplemented by KEGG enrichment and the MCE algorithm, pinpointed four candidate genes: DBI, ACAA1, IDH1 and PEX3. IF confirmed significant upregulation of ACAA1 and PEX3 in scalp tissues with AGA, while IDH1 was downregulated and DBI without significant changes. A competing endogenous RNA network indicated that hsa-miR-1343-3p targets ACAA1 and hsa-miR-3609_R-2 targets IDH1, which were confirmed by DLR assays. Conclusions: This study provides preliminary evidence that hsa-miR-1343-3p-mediated regulation of ACAA1 contributes to AGA pathogenesis, suggesting a link between AGA and lipid metabolism. Full article
(This article belongs to the Section Endocrinology and Metabolism Research)
Show Figures

Figure 1

12 pages, 2472 KB  
Article
Effect of Short Tandem Target Mimic miR-5110 on Melanogenesis in Melanocytes of Alpaca (Vicugna pacos)
by Shanshan Yang, Dingxing Jiao, Xuqi Wang, Yangyang Yan, Tao Song, Lili Wang, Ping Rui, Zengjun Ma and Fengsai Li
Curr. Issues Mol. Biol. 2026, 48(1), 72; https://doi.org/10.3390/cimb48010072 - 10 Jan 2026
Viewed by 147
Abstract
MicroRNAs (miRNAs) play important roles in the regulation of melanogenesis and coat color in mammals. Short tandem target mimics (STTMs) have been used to block the functions of small RNA in animals and plants. To investigate the role of miR-5110 in melanogenesis, STTM [...] Read more.
MicroRNAs (miRNAs) play important roles in the regulation of melanogenesis and coat color in mammals. Short tandem target mimics (STTMs) have been used to block the functions of small RNA in animals and plants. To investigate the role of miR-5110 in melanogenesis, STTM was used to block the expression of miR-5110 (STTM-miR-5110). Luciferase reporter assay data indicated the miR-5110 regulates SOX10 expression by targeting its 3′-UTR. Overexpression of STTM-miR-5110 in alpaca melanocytes downregulated the expression of miR-5110 (decreased by about 38%, p < 0.05) and upregulated SOX10 mRNA (2.2-fold, p < 0.001) and protein (1.3-fold, p < 0.05) levels. Overexpression of STTM-miR-5110 in alpaca melanocytes increased the mRNA expression of melanogenic genes, including microphthalmia transcription factor (2.0-fold, p < 0.01), tyrosinase (1.6-fold, p < 0.01), tyrosinase-related protein 1 (approximately 3.9-fold, p < 0.001) and tyrosinase-related protein 2 (1.9-fold, p < 0.01). Overexpression of STTM-miR-5110 in alpaca melanocytes increased the protein expression of melanogenic genes, including microphthalmia transcription factor (1.9-fold, p < 0.05), tyrosinase (1.3-fold, p < 0.05), tyrosinase-related protein 1 (1.8-fold, p < 0.001) and tyrosinase-related protein 2 (1.6-fold, p < 0.05). The overexpression of pGL0-STTM-miR-5110 in alpaca melanocytes increased melanin production by approximately 26% (p < 0.05), pheomelanin production by approximately 38% (p < 0.05) and eumelanin production by approximately 56% (p < 0.001). In addition, overexpression of STTM-miR-5110 in alpaca melanocytes increased the TYR activity by 37% (p < 0.01). We also identified melanin granules in alpaca melanocytes transfected with STTM-miR-5110 under Fontana-Masson staining. These results suggest that STTM-miR-5110 upregulates melanogenesis by effectively blocking miR-5110 expression. Full article
(This article belongs to the Section Biochemistry, Molecular and Cellular Biology)
Show Figures

Graphical abstract

15 pages, 1696 KB  
Article
Luteolin Inhibits Bovine Viral Diarrhea Virus Replication by Disrupting Viral Internalization and Replication and Interfering with the NF-κB/STAT3-NLRP3 Inflammasome Pathway
by Dongjie Cai, Qing Liu, Zifan Shen, Bin Tian, Jiabin Gao, Yulin Lin, Lanjing Ma, Ya Wang and Xiaoping Ma
Vet. Sci. 2026, 13(1), 57; https://doi.org/10.3390/vetsci13010057 - 7 Jan 2026
Viewed by 241
Abstract
Bovine viral diarrhea virus (BVDV) causes severe mucosal inflammation in cattle, and effective treatment options remain limited. Dysregulated activation of the NLRP3 inflammasome, driven by NF-κB and STAT3 signaling, may exacerbate disease pathogenesis, highlighting this axis as a potential therapeutic target. Although traditional [...] Read more.
Bovine viral diarrhea virus (BVDV) causes severe mucosal inflammation in cattle, and effective treatment options remain limited. Dysregulated activation of the NLRP3 inflammasome, driven by NF-κB and STAT3 signaling, may exacerbate disease pathogenesis, highlighting this axis as a potential therapeutic target. Although traditional Chinese medicine has shown promise in antiviral and anti-inflammatory applications, it remains unclear whether it can inhibit BVDV replication via the NF-κB/STAT3-NLRP3 pathway. The present study aimed to clarify the inhibitory effect of luteolin on bovine viral diarrhea virus (BVDV) replication, and to elucidate its underlying mechanisms from two perspectives: interference with viral internalization and replication processes, as well as regulation of the NF-κB/STAT3-NLRP3 inflammasome pathway. Collectively, this work intended to provide experimental evidence and theoretical support for the development of luteolin as a natural anti-BVDV agent. To this end, BVDV-infected MDBK cells were treated with gradient concentrations of luteolin, followed by quantification of viral load using qRT-PCR and Western blot assays. Meanwhile, the activation status of the NF-κB/STAT3-NLRP3 signaling pathway was evaluated via immunofluorescence staining and luciferase reporter gene assays. Our results demonstrate that luteolin exhibits potent dual antiviral activity against cytopathic BVDV-1m in MDBK (Madin-Darby Bovine Kidney) cells, effectively suppressing both viral replication and inflammatory responses. At non-cytotoxic concentrations, luteolin specifically inhibited the internalization and replication stages of the viral lifecycle, accompanied by reduced NS5B polymerase activity. Importantly, luteolin disrupted the NF-κB/STAT3-NLRP3 axis by suppressing phosphorylation of p65 (Ser536) and STAT3 (Ser727), downregulating NLRP3 and pro-caspase-1 expression, and inhibiting caspase-1 cleavage (p20) as well as maturation of IL-1β and IL-18. Consequently, it attenuated the overexpression of TNF-α and IL-8. To our knowledge, this is the first report of a single compound simultaneously targeting multiple stages of the BVDV lifecycle and counteracting NLRP3-mediated immunopathology, offering a strategic basis for developing flavonoid-based therapies against Flavivirus infections. Full article
Show Figures

Figure 1

13 pages, 2366 KB  
Article
Transcription Factor CcbHLH68 Regulates Capsaicinoids Biosynthesis in Shuanla (Capsicum chinense)
by Hong Cheng, Guining Fang, Yuping Bai, Mengjuan Li, Zhengcong Luo, Xuewen Chen, Qiaoli Xie, Minghua Deng and Junheng Lv
Horticulturae 2026, 12(1), 65; https://doi.org/10.3390/horticulturae12010065 - 5 Jan 2026
Viewed by 238
Abstract
The bHLH transcription factors play a crucial regulatory role in plant growth and development. In this study, the CcbHLH68 gene was cloned from the pepper cultivar ‘Shuanla’. Subsequent bioinformatics analysis, subcellular localization, expression pattern profiling, along with yeast one-hybrid and dual-luciferase reporter assays, [...] Read more.
The bHLH transcription factors play a crucial regulatory role in plant growth and development. In this study, the CcbHLH68 gene was cloned from the pepper cultivar ‘Shuanla’. Subsequent bioinformatics analysis, subcellular localization, expression pattern profiling, along with yeast one-hybrid and dual-luciferase reporter assays, were conducted to preliminarily elucidate its regulatory mechanism in capsaicinoid biosynthesis. The results revealed that the visualization of upstream cis-elements of CcbHLH68 suggests its potential regulation by hormones. Furthermore, subcellular localization experiments confirmed that the CcbHLH68 protein is localized in the nucleus. Expression analysis of CcbHLH68 across different tissues by qRT-PCR identified its predominant expression in the placenta at 30 days post-anthesis. Further experimental evidence from both gene silencing and transient overexpression assays demonstrated a positive correlation between CcbHLH68 and the expression of multiple capsaicinoid biosynthetic genes. When it was silenced or transiently overexpressed, the content of capsaicinoids decreased by 40.9% or increased by 113.7%, respectively. Yeast one-hybrid and dual-luciferase reporter assays confirmed that CcbHLH68 can directly bind to the CcCOMT promoter and activate its transcription. In summary, this study preliminarily reveals the molecular mechanism by which CcbHLH68 participates in capsaicinoid biosynthesis through regulating the expression of key genes in the biosynthetic pathway, thereby providing a theoretical foundation for enhancing capsaicinoid content via molecular breeding. Full article
(This article belongs to the Special Issue Genomics and Genetic Diversity in Vegetable Crops)
Show Figures

Figure 1

13 pages, 1359 KB  
Article
Study on the Regulatory Mechanism of oar-miR-29b in Lamb Encephalitis Caused by Enterococcus faecalis Infection
by Ming Zhou, Borui Qi, Pengfei Zhao, Longling Jiao, Shuzhu Cao, You Wu, Jingjing Ren, Runze Zhang, Yongjian Li and Yayin Qi
Genes 2026, 17(1), 29; https://doi.org/10.3390/genes17010029 - 29 Dec 2025
Viewed by 202
Abstract
Background: Enterococcus faecalis is an opportunistic pathogen that is capable of causing bacterial encephalitis under specific pathological conditions. MicroRNAs (miRNAs) are a class of small, single-stranded non-coding RNAs, typically approximately 21 nucleotides in length. As master regulators of gene expression, they orchestrate critical [...] Read more.
Background: Enterococcus faecalis is an opportunistic pathogen that is capable of causing bacterial encephalitis under specific pathological conditions. MicroRNAs (miRNAs) are a class of small, single-stranded non-coding RNAs, typically approximately 21 nucleotides in length. As master regulators of gene expression, they orchestrate critical pathways across diverse organisms and a broad spectrum of diseases; however, their role during E. faecalis neuro-invasion remains unexplored. Methods: A lamb model of E. faecalis-induced encephalitis was established. Integrated analysis of high-throughput sequencing data identified oar-miR-29b as a key differentially expressed miRNA during infection. To first verify its association with inflammation, primary SBMECs were stimulated with lipoteichoic acid (LTA), confirming that oar-miR-29b expression was significantly upregulated under inflammatory conditions. Subsequently, independent gain- and loss-of-function experiments in SBMECs were performed, with inflammatory cytokine expression assessed by qPCR and tight-junction protein levels evaluated by Western blotting. Results: Functional studies demonstrated that oar-miR-29b acts as a pro-inflammatory mediator, significantly upregulating IL-1β, IL-6, and TNF-α while degrading tight-junction proteins (ZO-1, occludin, and claudin-5), thereby compromising endothelial barrier integrity. Mechanistically, bioinformatic prediction and dual-luciferase reporter assays confirmed C1QTNF6 as a direct target of oar-miR-29b. The oar-miR-29b/C1QTNF6 axis is thus defined as a novel regulatory pathway contributing to neuro-inflammation and blood-brain barrier disruption. Conclusions: Collectively, our findings identify the oar-miR-29b/C1QTNF6 axis as a novel pathogenic mechanism that exacerbates E. faecalis-induced neuroinflammation and blood-brain barrier disruption. Full article
(This article belongs to the Special Issue Genomic, Transcriptome Analysis in Animals)
Show Figures

Figure 1

15 pages, 2259 KB  
Article
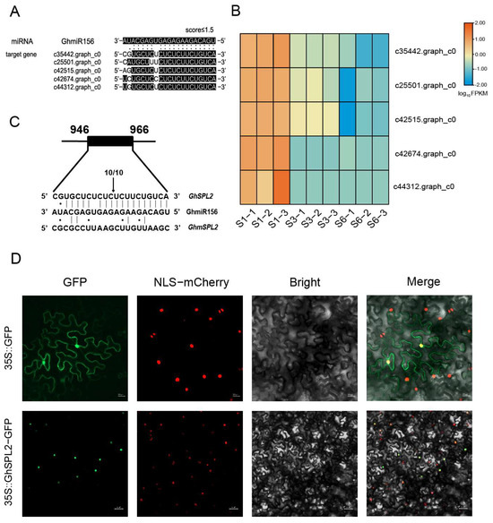
GhmiR156-GhSPL2 Module Regulates Anthocyanin Biosynthesis of Ray Florets in Gerbera hybrida
by Mengdi Li, Bingbing Liao, Shuyuan Shi, Qishan Luo, Yanbo Chen, Xiaojing Wang and Yaqin Wang
Int. J. Mol. Sci. 2026, 27(1), 318; https://doi.org/10.3390/ijms27010318 - 27 Dec 2025
Viewed by 325
Abstract
Anthocyanins, biosynthesized through the flavonoid pathway, critically determine floral coloration and ornamental value in plants. While floral development has been extensively studied in Gerbera hybrida, the microRNA-mediated regulation of anthocyanin biosynthesis remains unclear. In this study, we identified and characterized the precursor [...] Read more.
Anthocyanins, biosynthesized through the flavonoid pathway, critically determine floral coloration and ornamental value in plants. While floral development has been extensively studied in Gerbera hybrida, the microRNA-mediated regulation of anthocyanin biosynthesis remains unclear. In this study, we identified and characterized the precursor of gerbera microRNA156 (GhmiR156), which exhibits a typical stem-loop secondary structure. The mature GhmiR156 sequence shows 93.65% similarity with miR156 from other plants. Through target prediction analysis, we identified five potential target genes of GhmiR156, all encoding SQUAMOSA Promoter-Binding Protein-Like (SPL) transcription factors. Among these, the gene c35442.graph_c0, which shares the highest similarity with AtSPL2 in Arabidopsis, was designated as GhSPL2. Expression analysis revealed an inverse correlation between GhmiR156 and GhSPL2 across different tissues and developmental stages of ray florets. This regulatory relationship was further validated by RLM-5′RACE, which showed that GhmiR156 directly targets and cleaves GhSPL2 mRNA, subsequently supported by dual-luciferase reporter assays and Western blotting analysis. Subcellular localization analysis indicated that GhSPL2 is a nuclear-localized protein, consistent with AtSPL2. Functional analyses revealed that overexpression of GhSPL2 suppressed anthocyanin accumulation by downregulating key biosynthetic genes GhPAL, GhF3H and GhUFGT. Conversely, overexpression of GhmiR156 represses GhSPL2 expression, thereby alleviating its inhibitory effect on anthocyanin accumulation in ray florets, and exhibits an increase in anthocyanin content. Collectively, our findings demonstrate that GhmiR156 fine-tunes the anthocyanin biosynthetic pathway through its target gene GhSPL2. This study provides new insights into the complex regulatory network governing anthocyanin biosynthesis in ornamental plants. Full article
(This article belongs to the Special Issue Flowers: Molecular and Genetic Regulation of Growth and Development)
Show Figures

Figure 1

20 pages, 3029 KB  
Article
Identification of miR171a-GRAS50 Regulatory Module Associated with Wood Properties in Populus tomentosa
by Guhang Shi, Rui Huang, Shitong Qin, Mingyang Quan and Deqiang Zhang
Int. J. Mol. Sci. 2026, 27(1), 228; https://doi.org/10.3390/ijms27010228 - 25 Dec 2025
Viewed by 190
Abstract
Enhancing wood properties, particularly fiber length (FL), represents a critical objective in Populus tomentosa breeding programs. However, the molecular mechanisms regulating these traits remain largely elusive. Here, an integrative analysis of the PtomiR171 family, uncovering substantial functional divergence among PtomiR171 family members and [...] Read more.
Enhancing wood properties, particularly fiber length (FL), represents a critical objective in Populus tomentosa breeding programs. However, the molecular mechanisms regulating these traits remain largely elusive. Here, an integrative analysis of the PtomiR171 family, uncovering substantial functional divergence among PtomiR171 family members and identified a PtomiR171a-PtoGRAS50 regulatory axis that may control cellulose-related gene expression and influence fiber development in P. tomentosa. Single-nucleotide polymorphism (SNP)-based association studies implicated the role of the PtomiR171a-PtoGRAS50 module in modulating FL. Combined with dual-luciferase reporter gene assay, real-time reverse transcription polymerase chain reaction (RT-qPCR), transcriptome and degradome analysis, PtomiR171a exerts a negative regulatory effect on PtoGRAS50, which is a key regulator of early xylem development. DNA affinity purification sequencing (DAP-seq) identified two downstream putative target genes of PtoGRAS50, both of which are involved in cellulose biosynthesis and metabolism. Unlike previous studies about miRNAs in P. tomentosa, this work narrows its scope to miR171 and elucidates the downstream regulatory module. Collectively, these findings elucidate a critical PtomiR171a-PtoGRAS50 regulatory axis, advancing our understanding of the genetic networks that orchestrate wood properties, deepening insights into FL modulation, and laying a foundation for the development of targeted genetic strategies to enhance wood quality in P. tomentosa. Full article
(This article belongs to the Section Molecular Genetics and Genomics)
Show Figures

Figure 1

14 pages, 4170 KB  
Article
Identification of Transcription Factors of GmHPL Involved in Modulating Pathogen Stresses in Soybean
by Yaqi Wang, Wenhuan Lyu, Shuguang Li, Mengmeng Fu, Xiwen Yu, Zhixin Zhao, Shanshan Hu and Haifeng Xu
Plants 2026, 15(1), 54; https://doi.org/10.3390/plants15010054 - 24 Dec 2025
Viewed by 370
Abstract
As an important branch of the lipoxygenase (LOX) metabolism pathway, hydroperoxide lyase (HPL) is involved in regulating plant development and defense responses. However, the upstream regulatory mechanism of HPL remains unclear in soybean. In the present study, by analyzing the upstream promoter region [...] Read more.
As an important branch of the lipoxygenase (LOX) metabolism pathway, hydroperoxide lyase (HPL) is involved in regulating plant development and defense responses. However, the upstream regulatory mechanism of HPL remains unclear in soybean. In the present study, by analyzing the upstream promoter region of the GmHPL gene, cis-elements such as MYB motifs, G-box motifs, ERE motifs and W-box motifs were predicted, which were related to the stress response. Yeast one-hybrid was employed and two transcription factors were identified, GmERF36 and GmILR3. The orthologs of ERF36 and ILR3 in Arabidopsis were involved in pathogen stress. A dual-luciferase reporter assay verified the yeast one-hybrid results and indicated that GmERF36 and GmILR3 suppressed the expression of the GmHPL protein. The qRT-PCR results indicated that GmHPL and GmERF36 initially displayed inverse expression patterns within 24 h after Colletotrichum truncatum treatment (GmERF36 was upregulated while GmHPL was downregulated); then, both of them were upregulated before decreasing. The results indicated that the response of GmHPL to pathogen stress partially depended on GmERF36. Our study gives rise to new insights into the upstream regulatory network of the GmHPL gene. Full article
(This article belongs to the Section Plant Genetics, Genomics and Biotechnology)
Show Figures

Figure 1

21 pages, 1648 KB  
Article
Discovery of SOX5 as a New Causative Gene for Atrial Fibrillation
by Dao-Liang Zhang, Xing-Biao Qiu, Ning Li, Yuan-Yuan Ding, Chen-Xi Yang, Zun-Ping Ke, Ying-Jia Xu and Yi-Qing Yang
Diagnostics 2026, 16(1), 59; https://doi.org/10.3390/diagnostics16010059 - 24 Dec 2025
Viewed by 408
Abstract
Background/Objectives: Atrial fibrillation (AF), characteristic of chaotic atrial electrical activity along with ineffective atrial systole, remains the most frequent sustained cardiac dysrhythmia, with an overall lifetime risk for AF being approximately 15% to 40% in the global population. AF is associated with substantially [...] Read more.
Background/Objectives: Atrial fibrillation (AF), characteristic of chaotic atrial electrical activity along with ineffective atrial systole, remains the most frequent sustained cardiac dysrhythmia, with an overall lifetime risk for AF being approximately 15% to 40% in the global population. AF is associated with substantially enhanced risks for multiple adverse clinical outcomes, including thromboembolic cerebral stroke, dementia, chronic kidney disease, myocardial infarction, cardiac failure, and even premature cardiac demise. Although remarkable advances have been achieved toward unravelling the complex hereditary etiopathogenesis underpinning AF, it has become increasingly clear that inherited determinants predisposing to AF in a vast majority of individuals are still uncertain. Methods: A Chinese pedigree with idiopathic AF and another group of 236 cases suffering idiopathic AF along with 312 unrelated healthy volunteers were prospectively recruited. Exome-wide sequencing and Sanger sequencing assays were implemented in research participants. The functional effects of the discovered variations in the SOX5 gene were explored through dual-luciferase reporter analysis. Results: Two novel SOX5 mutants, NM_006940.6: c.355C>T; p.(Gln119*) and NM_006940.6: c.640G>T; p.(Glu214*), were identified in the AF pedigree and one of the 236 unrelated patients affected with AF, respectively. These two heterozygous truncating SOX5 variations were absent from the 624 control chromosomes. Quantitative luciferase reporter assays unraveled that both Gln119*- and Glu214*-mutant SOX5 lost the ability to transactivate GJA1. Additionally, the two variations abolished the synergistic transactivation of SCN5A by SOX5 and SHOX2. Conclusions: The current findings indicate SOX5 as a novel gene contributing to AF, which adds more insight to the molecular pathogenesis of AF, and provides a potential target for personalized precision medicine. Full article
Show Figures

Figure 1

14 pages, 2035 KB  
Article
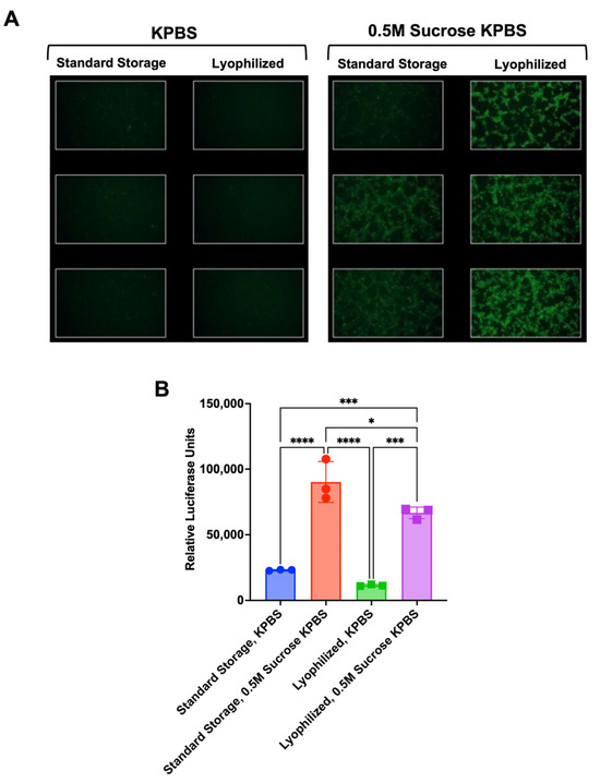
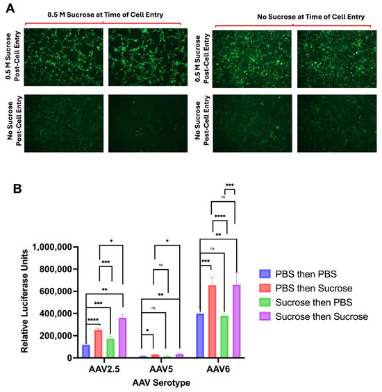
Lyophilization of Adeno-Associated Virus Serotypes for Storage and Global Distribution
by Erin B. McGlinch, Haley E. Mudrick, Christopher H. Evans and Michael A. Barry
Biomedicines 2026, 14(1), 25; https://doi.org/10.3390/biomedicines14010025 - 22 Dec 2025
Viewed by 499
Abstract
Background: Adeno-associated viruses (AAVs) are widely used vectors for in vivo gene therapy, but their standard storage at −80 °C limits deployment in regions lacking ultracold infrastructure. Strategies enabling stable AAV storage at higher temperatures are needed to support global distribution. Methods [...] Read more.
Background: Adeno-associated viruses (AAVs) are widely used vectors for in vivo gene therapy, but their standard storage at −80 °C limits deployment in regions lacking ultracold infrastructure. Strategies enabling stable AAV storage at higher temperatures are needed to support global distribution. Methods: Nine AAV serotypes were lyophilized in simple sucrose-based buffers. Post-lyophilization vector integrity was assessed by measuring in vitro transduction efficiency using a luciferase reporter in cell-based assays. Stability of selected serotypes (AAV2.5 and AAV6) was further evaluated over 8 weeks under varying storage temperatures. Results: Lyophilization in sucrose preserved transduction activity for all tested serotypes (AAV1, AAV2, AAV2.5, AAV3, AAV4, AAV5, AAV6, AAV8, AAV9, and AAVrh10). Notably, AAV2, AAV2.5, and AAV6 exhibited 3- to 6-fold increases in transduction, an effect attributable to the sucrose excipient rather than the lyophilization process itself. Long-term stability of lyophilized vectors varied by serotype, temperature, and vial-seal integrity. AAV6 retained full activity for at least 8 weeks when stored at 4 °C or −20 °C. Conclusions: AAV vectors can be effectively lyophilized in simple sucrose solutions, enabling storage at standard −20 °C freezer temperatures while maintaining functional activity. Optimization of lyophilization buffers and excipients may further extend AAV stability at higher temperatures, improving feasibility for global gene therapy deployment. Full article
(This article belongs to the Section Microbiology in Human Health and Disease)
Show Figures

Figure 1

10 pages, 3311 KB  
Technical Note
A Streamlined In Vitro mRNA Production Evaluation for mRNA-Based Vaccines and Therapeutics
by Vittorio Madia, Sergio Minesso, Valentina Franceschi and Gaetano Donofrio
Methods Protoc. 2025, 8(6), 153; https://doi.org/10.3390/mps8060153 - 18 Dec 2025
Viewed by 320
Abstract
To develop an effective strategy for in vitro mRNA production, it is crucial to evaluate the efficiency of the in vitro transcription platform. This can be accomplished using reporter genes, such as the luciferase-encoding gene. Luciferase activity assays provide a reliable means to [...] Read more.
To develop an effective strategy for in vitro mRNA production, it is crucial to evaluate the efficiency of the in vitro transcription platform. This can be accomplished using reporter genes, such as the luciferase-encoding gene. Luciferase activity assays provide a reliable means to assess the translation efficiency of in vitro transcribed mRNAs and to explore molecular dynamics associated with untranslated regions, capping, nucleotide analog incorporation, polyadenylation, and codon usage optimization. In this study, we propose a novel approach to performing the luciferase assay, offering a simpler, faster, and high-throughput method for evaluating in vitro generated transcripts to be employed for veterinary and human vaccine purposes as well as mRNA therapeutics Full article
(This article belongs to the Section Molecular and Cellular Biology)
Show Figures

Figure 1

15 pages, 2982 KB  
Article
A R3-Type MYB Transcription Factor LrMYB30 Negatively Regulates L. ruthenicum Fruit Coloration
by Yuejie Wang, Tingting Wang, Zhanming Tan and Zixin Mu
Genes 2025, 16(12), 1501; https://doi.org/10.3390/genes16121501 - 15 Dec 2025
Viewed by 314
Abstract
Background: Anthocyanins and proanthocyanidins (PAs), as flavonoid compounds with potent antioxidant activity, exhibit significant health-promoting and medicinal properties. Black wolfberry (Lycium ruthenicum Murr.) is renowned for its exceptional anthocyanin content; however, the regulatory mechanisms of anthocyanin biosynthesis remain poorly understood, limiting its [...] Read more.
Background: Anthocyanins and proanthocyanidins (PAs), as flavonoid compounds with potent antioxidant activity, exhibit significant health-promoting and medicinal properties. Black wolfberry (Lycium ruthenicum Murr.) is renowned for its exceptional anthocyanin content; however, the regulatory mechanisms of anthocyanin biosynthesis remain poorly understood, limiting its biotechnological potential. This study aimed to elucidate the transcriptional regulatory function of LrMYB30 in anthocyanin biosynthesis in black wolfberry. Methods: The regulatory function of LrMYB30 was investigated using virus-induced gene silencing (VIGS), yeast one-hybrid assays, and dual-luciferase reporter assays in black wolfberry. Results: VIGS demonstrated that silencing LrMYB30 promoted anthocyanin accumulation while reducing PA content, establishing that the LrMYB30 transcription factor as a negative regulator of anthocyanin synthesis. Yeast one-hybrid and dual-luciferase reporter assays confirmed that LrMYB30 directly binds to and activates the promoter of LrANR, a key structural gene in PA biosynthesis. In contrast, LrMYB30 neither binds to nor suppresses the promoters of the critical anthocyanin biosynthesis genes LrUF3GT and LrDFR. Conclusions: Thus, LrMYB30 redirects the flavonoid metabolic flux from anthocyanin to PA synthesis through transcriptional activation of LrANR during later fruit development, reducing anthocyanin accumulation and delaying coloration. These findings reveal a novel regulatory mechanism in black wolfberry pigmentation and maturation, providing genetic targets for molecular breeding of high-anthocyanin cultivars. Full article
(This article belongs to the Section Plant Genetics and Genomics)
Show Figures

Figure 1

Back to TopTop